Abstract
Due to the increased development of the smart grid, it is becoming crucial to have an efficient energy management system for a time-of-use (TOU) rate industrial user in Taiwan. In this paper, an extension of the direct search method (DSM) is developed to deal with the operating schedule of a TOU rate industrial user under the demand bidding mechanism of Taipower. To maximize the total incentive obtained from the Taiwan Power Company (TPC, namely Taipower), several operational strategies using a battery energy storage system (BESS) are evaluated in the study to perform peak shaving and realize energy conservation. The effectiveness of the proposed DSM algorithm is validated with the TOU rate industrial user of the TPC. Numerical experiments are carried out to provide a favorable indication of whether to invest in a BESS for the renewable energy-based TOU rate industrial user in order to execute the demand bidding program (DBP).
1. Introduction
Due to the soaring prices of fossil fuels and the rising awareness of environmental protection, renewable energy resources have attracted more and more attention from the utility industry. In Taiwan, the development of the hybrid generation system composed of different renewable energy sources (RESs) has been rapidly growing, and currently, it is widely applied for the time-of-use (TOU) rate industrial users [1]. Despite the benefits provided by the RES, the intermittency and unpredictability of renewable power generation may cause operational issues and waste usable capacity when the installation of the RES increases [2]. The power dispatch gap caused by the intermittency of renewable power generation can be compensated for by the battery energy storage systems [3]. The uncertainties posed by renewable power generation also require the scheduling of additional generation reserves to compensate for power fluctuations in the RES system [4,5]. However, the percentage of the reserve margin of generators in Taiwan has been decreasing year by year, which may result in a high-risk situation for the system. To ensure the security and reliability of a power system, a better understanding of the required operating reserves with larger renewable penetrations is needed [6]. Moreover, in the smart grid system, a variety of issues may arise for renewable energy-based TOU rate customers, particularly in system operating and planning. Hence, the investigation into energy management has become very important in recent decades [7,8].
In terms of energy management, it is commonly divided into three aspects: demand side management, peak load regulation, and carbon emission reduction. In the last decade, studies have focused on load clipping with time-of-use rates [9], real-time pricing [10,11], and demand bidding [12]. These topics were proposed either to increase society’s benefit from the use of electrical power or reduce the cost of electricity for TOU rate users. The TOU rate is usually regarded as a load management strategy to further smooth the demand curve for the utility grid and enable a reduced cost for industrial customers. Recently, a program has been implemented to encourage more TOU rate users to get involved with load management. This program, named “demand bidding”, has been developed by the Taiwan Power Company (TPC) [13]. For the TPC, the demand bidding program (DBP) was designed to make a collaboration between customers and suppliers on demand response (DR) to prevent the risks of energy shortage and reduce the operating cost of expensive generators [14]. For certain TOU rate users with significant demand for electricity, electricity bills account for a substantial proportion of their overall expenses. In fact, the electricity bills include the total energy cost, the contract cost for the demand capacity, and the penalty bills. In order to minimize the total electricity cost for a TOU rate customer, a variety of energy storage technologies, such as a battery energy storage system (BESS), refrigeration storage (RS), compressed air energy storage (CAES), etc., have been investigated. For TOU rate users, the BESS is one of the most promising technologies for reducing electricity expenses [15]. Promising results have been reached in most studies in terms of electricity savings [16,17]. Therefore, when and how much power to charge and discharge turns out to be a critical problem for maximizing the benefits provided by a BESS. Many studies have focused on developing advanced algorithms for the DBP to increase the electricity incentives received from the power utility.
The energy management system plays a crucial role in implementing the DBP for the TOU customers in the smart grid. The aim of this study is to evaluate the operating strategy of a BESS in a hybrid generation system for a TOU rate industrial user under the demand bidding mechanism of Taipower. Many mathematical programming analysis methods and random search optimization techniques were used to solve the extended generation scheduling problem, such as multi-pass dynamic programming (MPDP) [15], the direct search method (DSM) [18], genetic algorithm (GA) [19], and particle swarm optimization [20]. Among them, the DSM method is especially of interest due to its simple architecture, high-quality solution, and fast convergence. In this paper, an extension of the DSM is developed to solve the optimal generation schedule problem in a TOU system for executing the DBP. To deal effectively with the coupling constraints of a system operation problem, the three-state dynamic programming (DP) is also incorporated into the DSM to augment the direct stochastic search procedure. The developed DSM computation tool can be used for addressing the key BESS integration issues. The developed DSM software can also be used to maximize the contribution of a RES and a BESS for reducing the electricity cost for a TOU rate industrial user. Test results are provided to assess the impact and economic benefits of the installation of a BESS for executing the DBP.
In general, the technical novelty and contribution of this paper can be presented as follows:
- A demand bidding mechanism is designed to make a collaboration between customers and suppliers on demand response to perform peak shaving and realize energy conservation.
- An improved DSM incorporated with a three-state DP is proposed to solve the operating schedule of a TOU rate industrial user under the demand bidding mechanism of Taipower.
- Several operational strategies of a BESS are evaluated for a TOU rate industrial user to maximize the total incentive obtained from the TPC.
- Numerical results are provided to assess the impact and economic benefits of the installation of a BESS for executing the DBP. The proposed DSM is also efficient and suitable for practical applications.
The remaining parts of this paper are presented in the following sequences. The mathematical formulation of the demand bidding mechanism of Taipower is expressed in Section 2. Section 3 describes the extension of the DSM to coordinate the PV/wind, utility grid, and battery generation scheduling. Detailed descriptions of the operational strategy of the BESS are also provided for executing the DBP. Section 4 presents the simulation results and the conclusions are drawn in Section 5.
2. Problem Formulation and System Modeling
2.1. Notation
| TOC | : Total electricity cost of the TOU rate industrial user (NT$). |
| : Customer baseline load for the day d* (kW). | |
| : Maximum demand during DR-execution time for the day d* (kW). | |
| : Load demand in period bt for the day d* (kW). | |
| : DR-execution time (2 h or 4 h) for the day d* (hours). | |
| : Actual load-reduction amount for the day d* (kW). | |
| : Total incentive for the day d (NT$/h). | |
| : Cost of the purchased power at interval t for the day d (NT$/h). | |
| : Bidding price during the DR-execution time for the day d (NT$/ kWh). | |
| : Tariff of the purchased power at interval t for the day d (NT$/kWh). | |
| d | : Index for day intervals (one day). |
| D | : Total observation days (days). |
| t | : Index for time intervals (15 min interval). |
| T | : Number of time intervals (one day). |
| j | : Index for non-dispatchable units. |
| ND | : Number of non-dispatchable units in system. |
| : System load demand at interval t for the day d (kW). | |
| : Power of non-dispatchable unit j at interval t for the day d (kW). | |
| : Power of purchased from utility grid at interval t for the day d (kW). | |
| : Maximum output power from utility grid (namely, the contract capacity) (kW). | |
| : Charging/discharging power of battery storage system at interval t for the day d (positive for discharging and negative for charging) (kW). | |
| : Maximum power from the battery storage system (kW). | |
| : State of charge of the battery at interval t for the day d (kWh). | |
| : Minimum battery state of charge (kWh). | |
| : Maximum battery state of charge (kWh). | |
| : Battery round-trip efficiency. | |
| : Sampling time interval. | |
| : Available power of wind power generation unit j at interval t for the day d (kW). | |
| : Maximum power of wind power generation unit j (kW). | |
| : Wind power curve of wind power generation unit j (kW). | |
| : Wind speed at interval t for the day d. | |
| : Cut in wind speed for wind power generation unit j. | |
| : Rated wind speed for wind power generation unit j. | |
| : Cut out wind speed for wind power generation unit j. | |
| : Available power of solar power generation unit j at interval t for the day d (kW). | |
| : Radiation/ambient temperature power curve of solar power generation unit j (kW). | |
| : Maximum power of solar power generation unit j (kW). | |
| : Intensity of solar radiation at interval t for the day d. | |
| : Ambient temperature at interval t for the day d. | |
| SD | : Minimum intensity of solar radiation. |
| SU | : Maximum intensity of solar radiation. |
| : Virtual price at period bt+l (NT$/kWh). | |
| α | : Coefficient of virtual price. |
| / | : Maximum/minimum load demand during the DR-executing time (kW). |
| PLC | : Price of peak load periods (NT$/kWh). |
| LLC | : Price of off-peak load periods (NT$/kWh). |
2.2. Demand Bidding Mechanism of Taipower
To increase the reliability of the power grid, the DBP is designed to encourage heavy electricity consumers to alter their usage pattern and remove the peak demand by giving rewards or bonuses. Recently, in many countries, power grid operators have applied the DBP in practice. For instance, Southern California Edison (SCE) and Pacific Gas and Electric Company (PG&E) have carried out DBPs [12,21]. SCE opens the DBP for customers with at least one service account with a demand of 200 kW or greater. Customers are able to participate in the DBP event from 12 p.m. to 8 p.m. and bid for at least 2 consecutive hours to earn bonus or rewards. The minimum bid is required at 30 kWh/hour. The payment is 50 cents per 1 kWh reduction minus the hourly price of energy. Apart from SCE, Mashhad Electric Energy Distribution Company (MEEDC) in Iran also employed the DBP [22]. Heavy electricity consumers with a demand of 100 kW can participate in the DBP. In the period from 11:00 a.m. to 3:00 p.m., the DBP will last for a minimum of 2 h and a maximum of 4 h. In the period of collaboration, the DBP will be less than 200 h. It is necessary for customers to eliminate the power consumption for more than 15% of their hourly baseline value. As for the power baseline for customers, it is computed by averaging the maximum load for 2 months before the start of the participation period. The reward provided by MEEDC can be 2500 rial (Iran’s currency) per kWh in constant.
In Taiwan, with the demand bidding program, TOU rate users are able to determine the amount of load for peak shaving and the bidding price for their available time. The winning customers are then determined by the TPC according to the system marginal cost. The demand bidding mechanisms of Taipower are categorized by economical type, reliable type, and aggregated type [13]. In this study, the economical type is of particular interest due to the incentive for customers. The general rule of economical type is described as follows. Firstly, the TOU rate user can determine which month to conduct DR in and how much the monthly minimum capacity for load reduction is in their contact with the TPC. Next, the TOU user can decide the duration for DR implementation. Either 2 h or 4 h in a single day is available as an option. In addition, the entire implementation time within a month is not allowed to be more than 36 h. Thirdly, the customer baseline load (CBL) is obtained by averaging the power in the DR implementation period in the previous five days, except for weekends, off-peak days, holidays, and load-reduction days. Eventually, the load reduction can be computed by the difference between the maximum demand and CBL within the same period of the DR. If the amount of load reduction is less than the minimum contract value (50 kW), it is treated as 0 without a penalty bill. Figure 1 gives an explanation and it can be formulated as follows for the load-reduction day (d*):
Figure 1.
An exemplar figure to show the computation of actual load reduction.
2.3. Objective Function
The objective function is formulated as in (5) to minimize the total expenses for a TOU rate industrial user. Meanwhile, it is important to satisfy the operational constraints of the RES and BESS. Thus, the given scheduling problem can be presented in a mathematical model as follows:
2.4. Operational Constraints
To model the investigated system, mathematical modeling is utilized to mimic the operations of generation sources and the BESS. Similar approaches can also be found in [23,24] where multiple energy storage units are taken into account and logical variables are used to distinguish the charging/discharging operations of each energy storage unit to ensure security. In this study, it is noted that the BESS is taken as one energy storage unit. The power command for the BESS will be determined from the proposed DP-based power dispatch method. Limited by the rated power of a converter, the power command of the BESS Pbat > 0 represents discharging, while Pbat < 0 implies charging. On the other hand, references [25,26] show that loads could be classified into non-controllable, controllable comfort-based loads. However, this paper focuses on the power dispatch problem, the investigated load demand profile is statistical data from TPC customers and is regarded as an uncontrollable load. The operational constraints of the hybrid system with a RES and BESS are introduced as below.
2.4.1. System Constraints
- Power balance constraint
2.4.2. Non-Dispatchable Unit Constraints
- Wind power curve constraints
- Solar radiation/ambient temperature power curve constraints
2.4.3. Battery Constraints
- Limits of charge/discharge power
- Upper and lower limits for state of charge
- State of charge for battery storage system
2.4.4. Constraints of the Utility Grid
- Limit of the purchased power
3. Evaluation of Operating Policy for the TOU Rate Industrial User
3.1. Development of the DSM Software
To assess the potential of making a profit from the TPC, the DSM [27] is updated to deal with the scheduling problem of a TOU rate industrial user under the demand bidding mechanism of Taipower. Similar to other stochastic techniques, the main drawback of the conventional DSM is its tendency to be easily trapped in a local optimal solution, particularly when handling generating scheduling problems with a high number of local optima and heavy constraints. The solutions obtained from the DSM would rely heavily on the parameter selection, such as initial random starting points, values of the initial step size S1, and reduced factor K. The previous work on the DSM approaches used a larger initial step size S1 for effective search, and the step size was then successively refined until the calculation step was less than the predetermined resolution. Clearly, the DSM with a coarse convergence step can enhance the global exploration ability; however, it causes an incapability to find nearby extreme points (exploitation problem). By contrast, the DSM with a refined convergence step can enhance the local exploitation ability; however, it is easily trapped in local minima (exploration problem). Consequently, the standard DSM cannot guarantee that the solutions are optimal, or even close to the optimal, due to the deficiency in the balance between global exploration and local exploitation. Providing a well-balanced mechanism between these abilities is critical to avoid early convergence.
To elevate the global searching capability, a novel heuristic strategy is proposed to employ the stochastic searching mechanism and make good use of the exploration and exploitation capabilities. Generally, the initial candidate solutions are usually far from the global optimum; hence, a larger calculation step SP may prove beneficial. However, making all candidate solutions take the same calculation step SP in a convergence level is unreasonable. In the study, to balance the global and local exploration abilities, the selection of step size SP for candidates are different. A large calculation step SP enables the DSM to explore globally, and a small calculation step SP enables the DSM to explore locally. Clearly, the reduced factor K prevents the premature convergence. Generally, as the number of convergence level increases, the balance of exploration and exploitation abilities is enhanced and the solution quality is improved. The proposed DSM algorithm is outlined in Figure 2. Typically, the DSM with a high S1 and a low K is recommended. From our numerical experience, S1 = 10% of upper limit for BESS and K = 5 are applied in this study.
Figure 2.
Flow chart of the proposed direct search method (DSM) approach.
In this study, the energy stored in the BESS is taken as the state variables and they are initialized stochastically. The constraints represented by (8)–(14) will be treated in different ways. The operating constraints (8) and (11)–(13) are handled during the direct search procedure. The available renewable power generation can be obtained from the wind speed, solar radiation intensity, and ambient temperature by applying Equations (9) and (10). To deal with the power limits of the BESS given in (11) and the limit of purchased power from utility grid in (14), the non-negative penalty terms are integrated with the electricity cost to penalize the violation of any constraint. In addition, considering the coupling constraints of the power dispatch problem, three-state dynamic programming is combined with the DSM to enhance the performances of the direct stochastic search. As shown in Figure 3, three states of BESS are defined as follows: 1 implies charge, 0 implies idle, and –1 implies discharge. An exemplar trajectory in Figure 3 illustrates the transition from one state for a certain time interval to another state for the next time interval. Thus, this transition may require charging and discharging of the BESS. In this way, the forward dynamic programming can be employed to deal with the power dispatch problem. The accumulated electricity cost is evaluated along with each trajectory recursively. Then, the path with the least cost will be backtracked at the final stage to obtain the optimum solution.
Figure 3.
State transition diagram of the battery energy storage system (BESS) for dynamic programming (DP).
3.2. Assessment of Operational Strategy for Executing the DBP
To realize the minimum total electricity costs of a TOU rate industrial user, several operating strategies of the BESS are evaluated with the DBP to further reduce the peak load demand and achieve energy conservation. Given that there is no DBP, it is widely recognized that the BESS can store electrical power during the off-peak load periods because of the low purchasing price of the energy provided by the utility grid. The BESS system then discharges randomly in the periods of peak load demand as the high electricity price. In this way, electricity costs can be saved and a penalty bill caused by exceeding contracts can also be prevented. However, a more advanced operating strategy is required to perform DBP to eliminate the power shortage of the BESS in a DR load-reduction duration. To maximize the total incentive obtained from the TPC on a load-reduction day, the best operating strategy for the BESS is to fully discharge at maximum power output during the DR-executing time. This mechanism can significantly reduce the electricity costs, increasing the economic benefits of energy generated by the BESS. In the study, a virtual electricity price is designed during the DR-executing time and the recommended value is chosen as follows:
But on a non-load-reduction day, another operating strategy is necessary for increasing the actual load-reduction amount. According to the computation of load reduction, it is found that electricity cost savings depend on the degree of CBL. With the larger CBL, the TOU customers are prone to earn incentives received from the TPC for DR execution. To raise the baseline load by using the BESS, the best operating strategy for the BESS is to fully discharge during the peak-load periods except for DR-executing time. The BESS system would then stop discharging at the predictive maximum demand period (or some higher load periods) of DR implementation during the five days prior to the DR event. Although this process may not be an economic policy for current non-load-reduction days, it has more potential to decrease electricity costs in the future load-reduction days. The aim of the study is to evaluate the dispatch strategy of the BESS for the TOU rate industrial user to minimize the system electricity costs. In the study, a virtual electricity price is also designed during the DR-executing time and the recommend value is chosen as follows:
4. Numerical Examples
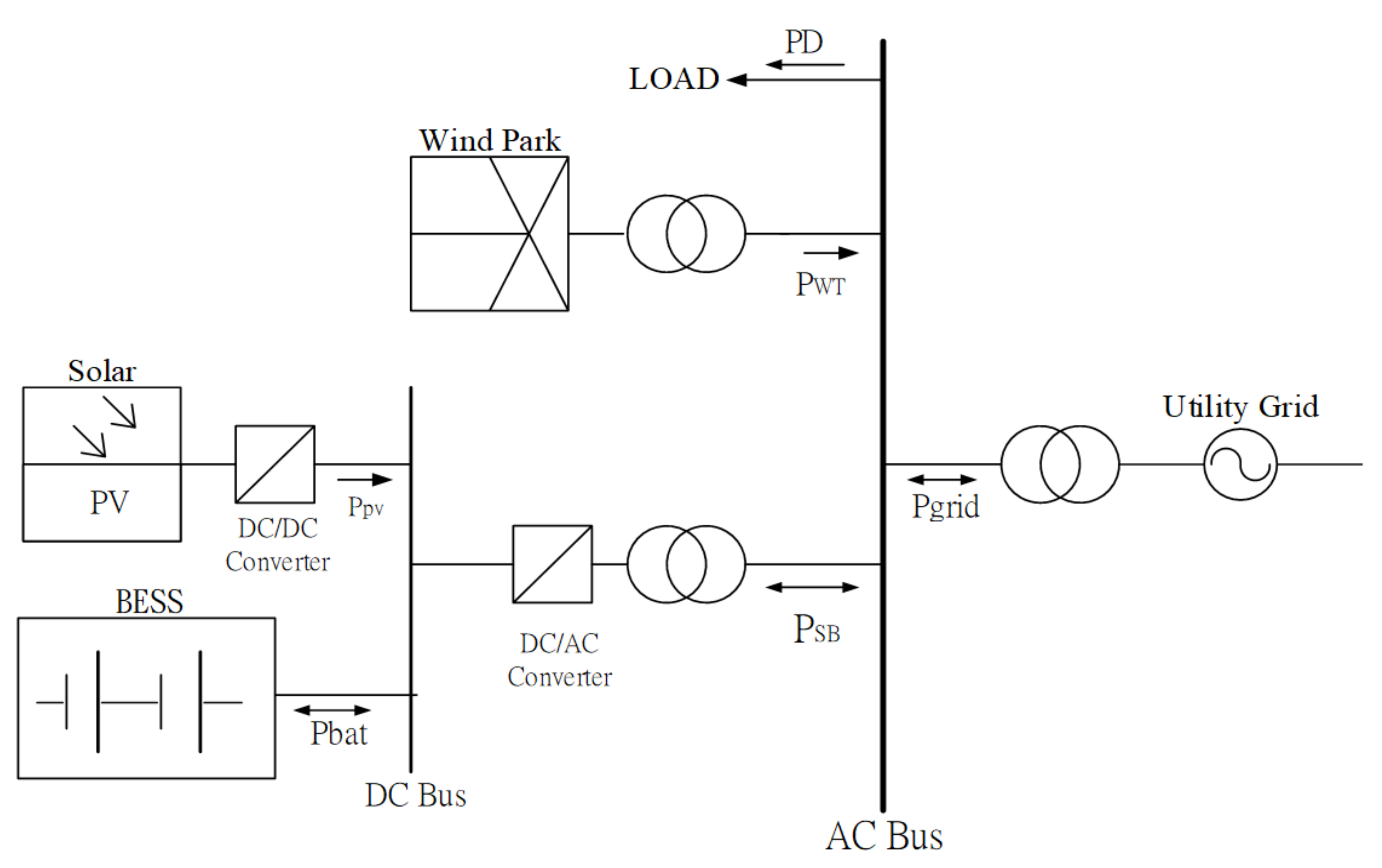
A chemical industrial customer of the TPC is used as an example to show the effectiveness and feasibility of the proposed DSM algorithm [27]. The pricing structure of three-section TOU rates is considered for the high-voltage customer. The energy costs of peak load (10:00–12:00 and 13:00–17:00), medium load (07:30–10:00, 12:00–13:00, and 17:00–22:30), and light load (00:00–07:30 and 22:30–24:00) periods are 4.67, 2.90, and 1.32 NT$/kWh, respectively. The contract capacity, namely, the maximum power purchased from the utility grid, is assumed to be 350 kW. In the studied case, the DR-execution duration is chosen to be 4 h (13:00–17:00) by the users. The bidding price is assumed to be 10 NT$/kWh during the DR-executing time. The load forecasting of a typical day in the summer season is given in Figure 4. The minimum and maximum loads for the study period of 24 h are 125 kW and 250 kW, respectively. Figure 5 shows the investigated system consisting of wind farm, solar PV array, BESS, and utility grid. The wind farm includes two wind turbine generators (WTGs) and the total capacity of wind power installed is 40 kW. The capacity of solar PV models is 37.8 kW. As illustrated in Figure 5, the solar PV modules and BESS are connected to a step-up transformer via an inverter. The efficiency of the inverter is 0.95. Based on Equations (9) and (10), the available power of the RES for a typical day in summer can be obtained as given in Figure 6. To compensate the depleted and surplus power in the system, a BESS with the capacity and power rated at 180 kWh/30 kW is simulated. The battery round-trip efficiency is 0.9. In addition, the initial and end of SOC are set at 66.67%, and the lower operating limit is set to SOC = 20%. The parameters of DSM are selected as: the number of initial solutions NP = 1, the initial calculation step S1 = 18 kW, the reduced factor K = 5, and the predetermined resolution ε = 0.01 kW. All the computation is performed on a PC Intel(R) Core(TM) i5-4570 CPU, up to 3.2 GHz. Several scenarios are taken into account and discussed as follows:
Figure 4.
Load curve of a typical day in the summer season.
Figure 5.
A system diagram of a time-of-use (TOU) rate customer.
Figure 6.
Power profiles of PV and wind power generation for a typical day in the summer season.
4.1. Performance of the Proposed DSM Algorithm
A good convergence of the proposed DSM algorithm is presented in Table 1. The iteration numbers and electricity costs of different cases of convergence level are compared. The results show that the proposed DSM program is able to achieve an advantageous operation schedule for the TOU industrial customer while satisfying all the constraints simultaneously. It is also observed that the total electricity cost is not sensitive to the calculation step S. Ignoring the BESS integration, the total electricity cost is about NT$12,975.646 in this test case. When the BESS is integrated into this customer system, the total electricity charge is reduced to NT$12,544.588. It will save 3.32% of the electricity cost within a day. To analyze the influences of the initial values on the final results, several random numbers are taken as the initial values in the DSM approach. The corresponding results of the 10 trial tests are given in Table 2. The satisfactory solutions can be obtained in approximately 0.02 s with the proposed DSM. In fact, several different cases were studied and the results demonstrated the merit of the proposed algorithm.
Table 1.
Comparison of iterations and total electricity cost (TOC) under various S in the TOU system.
Table 2.
Results of DSM after ten runs.
4.2. Prediction of Electricity Cost Savings for Executing the DBP
To evaluate the economic benefits of the installation of the BESS, the developed DSM software is applied and validated as a useful tool for the TOU rate industrial users to predict the cost savings. Table 3 gives a good indication to help understand the effects of the BESS on the total cost savings for executing the DBP. In the previous TOU system, when the BESS was excluded in the system, the total electricity cost was NT$12,975.646 in Case 1. As given in Case 2, a 3.32% reduction in electricity cost is achieved when the TOU system includes the BESS. Obviously, the installation of the BESS enables a reduction in the electricity cost of 19.49% for executing the DBP in Case 3 when the bidding price is chosen to be 10 NT$/kWh. Numerical results certainly provide valuable information and verify that the installation of the BESS enables a reduction in the electricity cost in the TOU system. Thus, different amounts of the BESS can be added to the original system to evaluate the significant benefits of annual electricity cost savings. In this way, the economic penetration limit of the optimal capacity of the BESS into a given TOU system can be determined.
Table 3.
Comparison of the electricity cost saved by different simulation scenarios.
4.3. Effects of BESS on the Operating Schedule for Load-Reduction Day
To demonstrate the performances of integrating the BESS into the TOU system for a load-reduction day. Figure 7 shows the energy profiles of the BESS during a typical daily load. The optimal power dispatch of the BESS can also be observed from Figure 8. Without the DBP (Case 2), the BESS was charged in low load demand periods when the electricity price is low (1.32 NT$/kWh). During heavy load demand periods, namely 10:00–12:00 and 13:00–17:00, the BESS was discharged randomly when the electricity price is high (4.67 NT$/kWh). However, a more advanced operational strategy of the BESS is necessary to curtail the peak demand for the load-reduction day when the DBP is considered (Case 3). As shown in Figure 8, it is more cost-effective not to discharge at high system load times (11:30–12:00) and keep the maximum power outputs (30 kW) of the BESS during the DR-executing time (13:00–17:00). As shown in Table 3, it is found that there is a reduction in electricity cost of 19.49% for executing the DBP (Case 3). The DSM can be used to test the user system in many load conditions under different seasons, summarizing the test results to develop expert knowledge for the BESS controller design. The developed DSM software is therefore a useful tool for the TOU rate industrial user to maximize the benefits of the BESS for reducing the electricity cost of grid dispatch on the load-reduction day.
Figure 7.
Electrical energy changes in the BESS (Case 2 and Case 3).
Figure 8.
Power profiles of the BESS during a typical daily load (Case 2 and Case 3).
4.4. Effects of BESS on the Operating Schedule for Non-Load-Reduction Day
To earn more incentive for DR execution, the developed DSM software is also a useful tool for the non-load-reduction day to increase the actual load-reduction amount. To show the effects of utilizing the BESS in the TOU system, Figure 9 shows the electrical energy changes in the BESS on the non-load-reduction day, and the power outputs are shown in Figure 10. Without the DBP (Case 2), it can be seen that the operating strategy of the BESS is to discharge randomly during peak load hours (10:00–12:00 and 13:00–17:00) for cost savings. When the DBP is considered (Case 4), it is necessary to update the energy flow control strategies from the BESS to fully explore the TOU rate customer system benefits. The results show that the maximum power outputs (30 kW) of the BESS is kept for peak load duration (10:00–12:00), and the BESS system stops discharging at some higher load periods (15:00–15:15 and 16:45–17:00) of DR execution to raise the baseline load. In Case 4, the baseline load (CBL) can be raised from 228.0 kW to 257.7 kW by using the BESS. This mechanism can significantly reduce the electricity charges in the future load-reduction day, increasing the economic benefits of energy generated by the BESS. As shown in Table 3, it is found that the total electricity cost is NT$12,544.546 in Case 4, that is, identical to those obtained in Case 2. The feasibility of the algorithm is confirmed and it is an effective power dispatch solution for the BESS.
Figure 9.
Electrical energy changes in the BESS (Case 2 and Case 4).
Figure 10.
Power profiles of BESS during a typical daily load (Case 2 and Case 4).
5. Conclusions
In a smart grid, it is crucial to have efficient energy management that provides a reliable and beneficial scheduling solution for the TOU rate industrial customers. To maximize the total incentive obtained from the TPC, an extended DSM was developed to solve the scheduling problem of a TOU system under the demand bidding mechanism of Taipower. The operations of the BESS was investigated and discussed with the proposed DSM software. Several operational strategies of the BESS were also evaluated to curtail the peak load demand and achieve energy conservation. The results demonstrated that the BESS enables a reduction of the electricity cost of a TOU rate custom system for executing the DBP. The proposed strategy is validated as a useful tool to determine the capacity of the BESS in the TOU system. Numerical experiments were conducted to provide valuable information for both operational and planning problems for the TOU rate industrial customers. In real-time application, the proposed DSM can be used to determine the optimal operating policy of the next time stage. This function can save on energy costs and reduce the risk of the BESS running out of energy in a peak-demand reduction application. In off-line application, the proposed DSM can also be used to evaluate the economic benefits of the BESS. The computer program developed is currently being experimentally added to a TOU management system as auxiliary software to support TOU rate users. Although this study was based on the TPC rate structure, it can easily be modified to satisfy other TOU rate structures.
Author Contributions
Conceptualization, C.-L.C.; Data curation, C.-T.T. and K.-H.L.; Formal analysis, C.-T.T. and Y.-S.C.; Funding acquisition, C.-L.C.; Investigation, C.-T.T. and C.-L.C.; Methodology, C.-T.T.; Project administration, K.-H.L.; Resources, Y.-S.C.; Software, C.-T.T.; Supervision, C.-L.C.; Validation, C.-T.T. and Y.-S.C.; Visualization, C.-T.T.; Writing—original draft, C.-T.T. and K.-H.L.; Writing—review & editing, Y.-S.C. and C.-L.C. All authors have read and agreed to the published version of the manuscript.
Funding
This research was funded by the Ministry of Science and Technology, Taiwan, under grants MOST 108-2221-E-019-031.
Conflicts of Interest
The authors declare no conflict of interest.
References
- Chen, F.; Lu, S.M.; Wang, E.; Tseng, K.T. Renewable energy in Taiwan. Renew. Sustain. Energy Rev. 2010, 14, 2029–2038. [Google Scholar] [CrossRef]
- Bouzguenda, M.; Rahman, S. Value analysis of intermittent generation sources from the system operations perspective. IEEE Trans. Energy Convers. 1993, 8, 484–490. [Google Scholar] [CrossRef]
- Alqunun, K.; Guesmi, T.; Albaker, A.F.; Alturki, M.T. Stochastic Unit Commitment Problem, Incorporating Wind Power and an Energy Storage System. Sustainability 2020, 12, 10100. [Google Scholar] [CrossRef]
- Su, W.; Wang, J.; Roh, J. Stochastic energy scheduling in microgrids with intermittent renewable energy resources. IEEE Trans. Smart Grid 2013, 5, 1876–1883. [Google Scholar] [CrossRef]
- Behabtu, H.A.; Messagie, M.; Coosemans, T.; Berecibar, M.; Anlay Fante, K.; Kebede, A.A.; Mierlo, J.V. A Review of Energy Storage Technologies’ Application Potentials in Renewable Energy Sources Grid Integration. Sustainability 2020, 12, 10511. [Google Scholar] [CrossRef]
- Chen, C.L. Optimal wind–thermal generating unit commitment. IEEE Trans. Energy Convers. 2008, 23, 273–280. [Google Scholar] [CrossRef]
- Ramli, M.A.M.; Bouchekara, H.R.E.H.; Alghamdi, A.S. Efficient Energy Management in a Microgrid with Intermittent Renewable Energy and Storage Sources. Sustainability 2019, 11, 3839. [Google Scholar] [CrossRef]
- Ejaz, W.; Naeem, M.; Shahid, A.; Anpalagan, A.; Jo, M. Efficient energy management for the internet of things in smart cities. IEEE Commun. Mag. 2017, 55, 84–91. [Google Scholar] [CrossRef]
- Sundt, S.; Rehdanz, K.; Meyerhoff, J. Consumers’ Willingness to Accept Time-of-Use Tariffs for Shifting Electricity Demand. Energies 2020, 13, 1895. [Google Scholar] [CrossRef]
- Chen, Z.; Wu, L.; Fu, Y. Real-time price-based demand response management for residential appliances via stochastic optimization and robust optimization. IEEE Trans. Smart Grid 2012, 3, 1822–1831. [Google Scholar] [CrossRef]
- Yu, Z.; Jia, L.; Murphy-Hoye, M.C.; Pratt, A.; Tong, L. Modeling and stochastic control for home energy management. IEEE Trans. Smart Grid 2013, 4, 2244–2255. [Google Scholar] [CrossRef]
- Tarasak, P.; Chai, C.C.; Kwok, Y.S.; Oh, S.W. Demand bidding program and its application in hotel energy management. IEEE Trans. Smart Grid 2014, 5, 821–828. [Google Scholar] [CrossRef]
- Taiwan Power Company, Demand Bidding Measures. Available online: https://dbp.taipower.com.tw/TaiPowerDBP/Portal/proj_data/%E9%9C%80%E9%87%8F%E7%AB%B6%E5%83%B9%E6%8E%AA%E6%96%BDDM.pdf (accessed on 20 February 2020).
- Yao, L.; Lim, W.H. Optimal purchase strategy for demand bidding. IEEE Trans. Power Syst. 2017, 33, 2754–2762. [Google Scholar] [CrossRef]
- Lee, T.Y. Operating schedule of battery energy storage system in a time-of-use rate industrial user with wind turbine generators: A multipass iteration particle swarm optimization approach. IEEE Trans. Energy Convers. 2007, 22, 774–782. [Google Scholar] [CrossRef]
- Cheng, Y.S.; Liu, Y.H.; Hesse, H.C.; Naumann, M.; Truong, C.N.; Jossen, A. A pso-optimized fuzzy logic control-based charging method for individual household battery storage systems within a community. Energies 2018, 11, 469. [Google Scholar] [CrossRef]
- Samuel, O.; Javaid, S.; Javaid, N.; Ahmed, S.H.; Afzal, M.K.; Ishmanov, F. An Efficient Power Scheduling in Smart Homes Using Jaya Based Optimization with Time-of-Use and Critical Peak Pricing Schemes. Energies 2018, 11, 3155. [Google Scholar] [CrossRef]
- Chen, C.L. Non-convex economic dispatch: A direct search approach. Energy Convers. Manag. 2007, 48, 219–225. [Google Scholar] [CrossRef]
- Kazarlis, S.A.; Bakirtzis, A.G.; Petridis, V. A genetic algorithm solution to the unit commitment problem. IEEE Trans. Power Syst. 1996, 11, 83–92. [Google Scholar] [CrossRef]
- Selvakumar, A.I.; Thanushkodi, K. A new particle swarm optimization solution to nonconvex economic dispatch problems. IEEE Trans. Power Syst. 2007, 22, 42–51. [Google Scholar] [CrossRef]
- Demand Bidding Program, Southern California Edison. Available online: https://www.sce.com/sites/default/files/inline-files/0804_Com.pdf (accessed on 9 March 2021).
- Delavaripour, H.; Khazaee, A.; Ghasempoor, M.; Hooshmandi, H. Reduced peak-time energy use by the demand bidding program in Iran. Cired-Open Access Proc. J. 2017, 2017, 1959–1962. [Google Scholar] [CrossRef]
- Hosseini, S.M.; Carli, R.; Dotoli, M. Robust optimal energy management of a residential microgrid under uncertainties on demand and renewable power generation. IEEE Trans. Autom. Sci. Eng. 2020, 1–20. [Google Scholar] [CrossRef]
- Sperstad, I.B.; Korpås, M. Energy storage scheduling in distribution systems considering wind and photovoltaic generation uncertainties. Energies 2019, 12, 1231. [Google Scholar] [CrossRef]
- Carli, R.; Dotoli, M. Decentralized control for residential energy management of a smart users’ microgrid with renewable energy exchange. IEEE/CAA J. Autom. Sin. 2019, 6, 641–656. [Google Scholar] [CrossRef]
- Scarabaggio, P.; Grammatico, S.; Carli, R.; Dotoli, M. Distributed Demand Side Management With Stochastic Wind Power Forecasting. IEEE Trans. Control Syst. Technol. 2021, 1–16. [Google Scholar] [CrossRef]
- Lu, T.C.; Huang, C.Y.; Chen, Y.Y.; Chen, C.L.; Lee, T.Y. Efficient Energy Management of a Time-of-Use Rate Industrial User for Smart Cities. In Proceedings of the 2018 International Conference on System Science and Engineering (ICSSE), New Taipei, Taiwan, 28–30 June 2018; pp. 1–6. [Google Scholar]
Publisher’s Note: MDPI stays neutral with regard to jurisdictional claims in published maps and institutional affiliations. |
© 2021 by the authors. Licensee MDPI, Basel, Switzerland. This article is an open access article distributed under the terms and conditions of the Creative Commons Attribution (CC BY) license (http://creativecommons.org/licenses/by/4.0/).









