Sustainability Evaluation of Renewable Energy Incubators Using Interval Type-II Fuzzy AHP-TOPSIS with MEA-MLSSVM
Abstract
1. Introduction
2. Index System
2.1. Index Selection
2.1.1. Indexes of Service Capability
2.1.2. Indexes of Operation Efficiency
2.2. Index Description
- (1)
- Management system identifies whether there are clear standards for enterprises to enter and graduate, meanwhile judging if a personnel training system is complete.
- (2)
- The number of administrators per incubated enterprise refers to the average number of executives in each incubating company.
- (3)
- The proportion of administrators with a bachelor’s degree or above stands for the educational background of managers.
- (4)
- The proportion of administrators receiving professional training reflects the expertise of executives to a certain degree.
- (5)
- Entrepreneurship cultivation is a momentous part of high-quality development for incubators.
- (6)
- Hard facilities incorporate working site, network, property management (water, electricity, heating, security, greening, and cleaning), and so on.
- (7)
- Administrative service judges the ability of incubators in the coordination of government and enterprises, the co-operation of industrial and commercial tax, as well as science and technology applications.
- (8)
- Network service level is employed to measure whether the incubator can form a valid network platform that can connect the incubating enterprises and social network resources as well as provide service more quickly and conveniently.
- (9)
- The number of entrepreneurial mentors per incubated enterprise refers to the average number of entrepreneurial mentors owned by each company, which represents the corresponding training resource used by each incubated enterprise.
- (10)
- The number of experts in the accounting of per incubated enterprise refers to the average number of accounting specialists owned by each company, which represents the corresponding accounting consultation resource used by each incubated enterprise.
- (11)
- The number of experts in finance per incubated enterprise refers to the average number of financial specialists owned by each company, which represents the corresponding resource used by each incubated enterprise.
- (12)
- The number of experts in the law of per incubated enterprise refers to the average number of legal specialists owned by each company, which represents the corresponding consultation resource used by each incubated enterprise.
- (13)
- The number of experts in human resources per incubated enterprise refers to the average number of human specialists owned by each company, which represents the corresponding consultation resource used by each incubated enterprise.
- (14)
- The number of experts in the marketing of per incubated enterprise refers to the average number of marketing specialists owned by each company, which represents the corresponding consultation resource used by each incubated enterprise.
- (15)
- The number of experts in renewable energy per incubated enterprise refers to the average number of specialists owned by each company, which represents the corresponding consultation resource used by each incubated enterprise.
- (16)
- The rate of enterprises graduated in the current year stands for the proportion of successfully hatched companies in an incubator.
- (17)
- The average income of incubated enterprises is taken as the representative of economic benefits in the incubation period.
- (18)
- The proportion of high-tech renewable energy enterprises can reflect both the technical level of incubating business and service quality offered by the incubator.
- (19)
- The impact of incubated enterprises on local renewable energy development illustrates the effectiveness of incubator support.
- (20)
- Incubated enterprise satisfaction is equivalent to the ratio of incubating companies that are satisfied with the service.
- (21)
- The number of administrators is perceived as the manpower input of incubators.
- (22)
- The number of guidance specialists in accounting, finance, law, human resource, marketing, and renewable energy can be regarded as manpower input of incubators.
- (23)
- Investment in public technology service platforms refers to the funds devoted to improving the service capability of the incubator itself.
- (24)
- The total amount of incubation fund provides capital investment for incubating enterprises.
- (25)
- Site area equals complete construction space of the incubator for work, service, and so on.
- (26)
- The total income of the incubator includes the operation revenue of the incubators itself together with the whole economic output derived from incubating enterprises.
- (27)
- The number of enterprises that acquire financing stands for the companies that obtain financing with the help of incubators.
- (28)
- The number of enterprises that successfully graduate can be treated as one of the primary incubation achievements in the current year.
- (29)
- The number of employees in the incubator and incubating enterprises represents the total quantity of jobs offered by the incubator, which acts as an indicator of social benefits.
3. Methodology
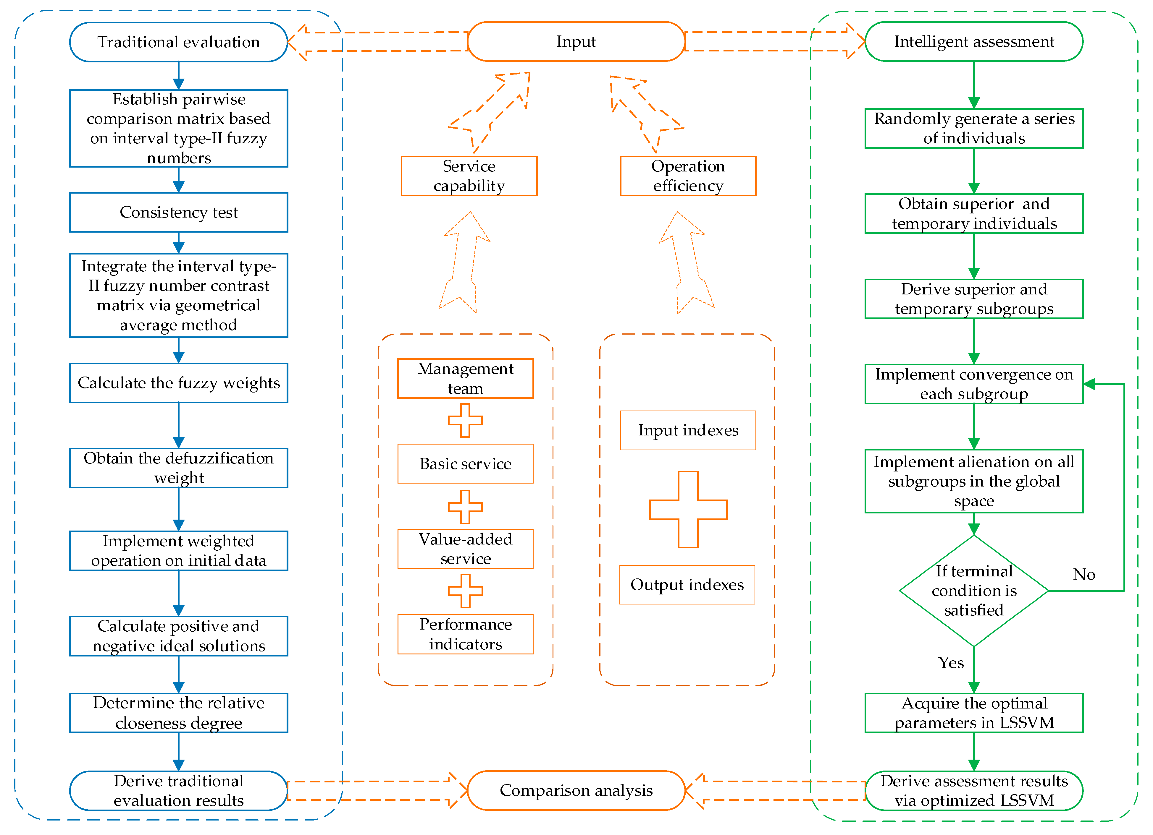
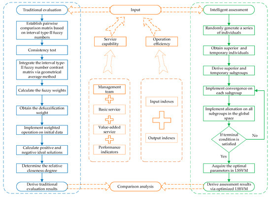
3.1. Interval Type-II Fuzzy AHP-TOPSIS
3.1.1. Interval Type-II Fuzzy Numbers
3.1.2. Interval Type-II Fuzzy AHP Model
- (1)
- Establish a pairwise comparison matrix for distinct levels and categories based on interval type-II fuzzy number theory. Decision-makers generally employ linguistic mode in evaluation; thus, it is difficult to define interval type-II fuzzy numbers directly. Five grades of the assessment set are put forward in this study: absolutely strong (AS), very strong (VS), fairly strong (ES), slightly strong (SS), and equal (E). The interval type-II fuzzy numbers corresponding to each comment set are listed in Table 3.
- (2)
- Determine whether the consistency of the comparison matrix is acceptable. If not, the relevant elements in the matrix need to be adjusted.
- (3)
- Integrate the interval type-II fuzzy number contrast matrix via geometrical average method according to Equation (13).
- (4)
- Calculate the fuzzy weights based on Equation (14).where is the geometric mean of the integrated comparison matrix in each row.
- (5)
- Obtain the defuzzification weight in line with DTraT.where , and , are the maximum membership degree of upper and lower membership functions, respectively. , and , equal the maximum and minimum, while , and , represent the second and third parameter of upper as well as lower membership functions, respectively.
3.1.3. TOPSIS
3.1.4. Comprehensive Evaluation Based on Interval Type-II Fuzzy AHP-TOPSIS
- (1)
- Implement weighted operation on initial data
- (2)
- Calculate positive and negative ideal solutions
- (3)
- Determine the relative closeness degree
3.2. MEA-MLSSVM
3.2.1. MEA
- (1)
- Randomly generate a series of individuals and calculate the reciprocal of the mean square error as the corresponding score. Several individuals with relatively high scores are deemed as the superior ones and temporary ones.
- (2)
- In the center of selected individuals, generate new ones and obtain superior and temporary subgroups, separately.
- (3)
- Implement convergence on each subgroup, that is, individuals compete for the winner. When the winner no longer changes, it demonstrates that the subgroup is mature. Thus, the score of the winner is perceived as the points of the subgroup and posted on the global bulletin board.
- (4)
- Implement alienation on all subgroups in the global space after convergence. The replacement, abandonment, and individual release of the superior subgroup and temporary subgroup are completed by comparing the scores. Accordingly, the optimal individual and its score in the global scope can be obtained.
- (5)
- The individuals released from the subgroup generate new temporary subgroups in the solution space. The total number of temporary subgroups should be unchanged. Judge whether the accuracy is satisfied. If not, repeat Step (3) and Step (4) until the end of an iteration or the optimal score does not change. Finally, output the optimal individual.
3.2.2. Modified LSSVM (MLSSVM)
4. Evaluation Approach Based on Interval Type-II Fuzzy AHP-TOPSIS and MEA-MLSSVM
5. Case Study
5.1. Evaluation Based on Interval Type-II Fuzzy AHP-TOPSIS
5.1.1. Determination of Index Weight
5.1.2. Evaluation Based on TOPSIS
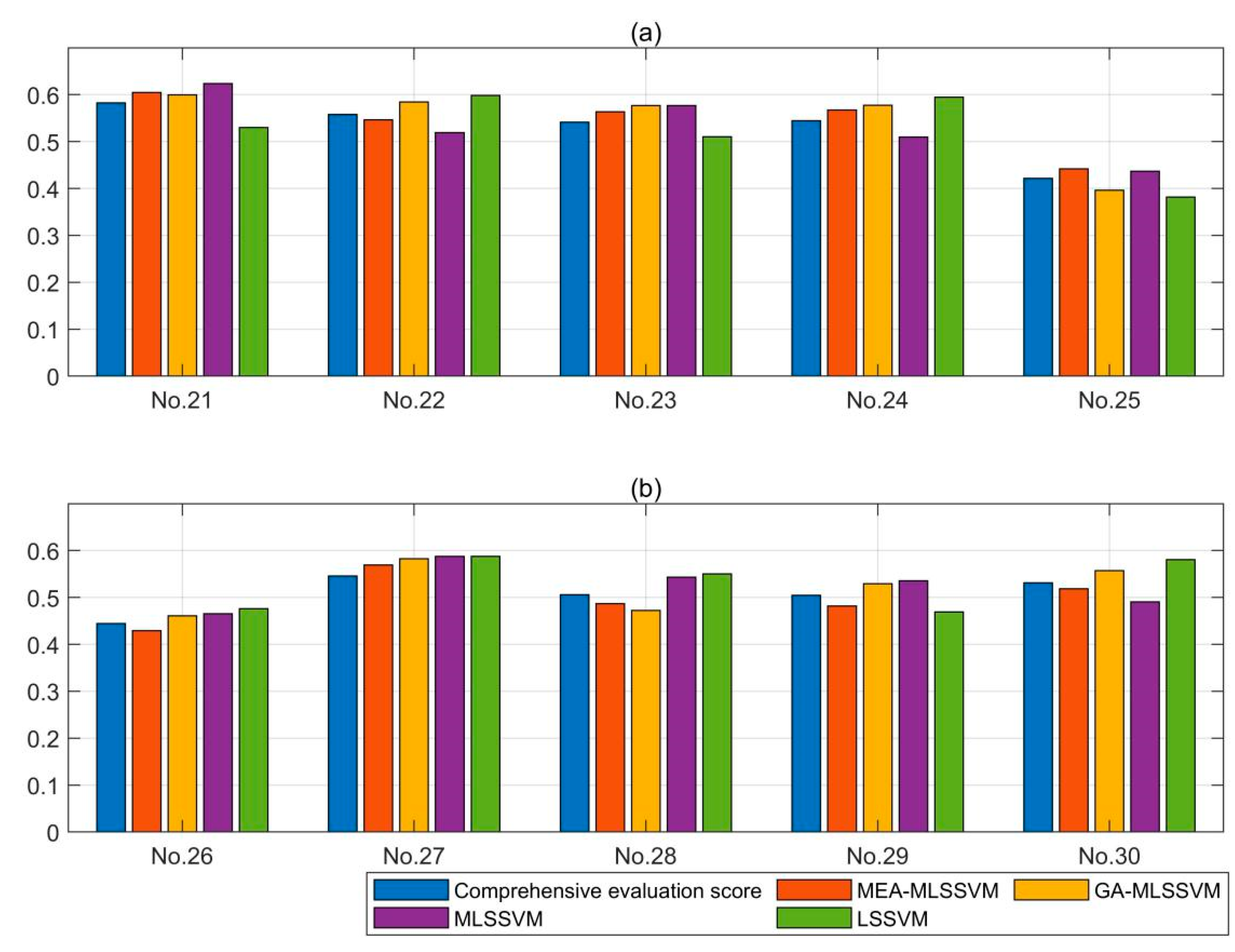
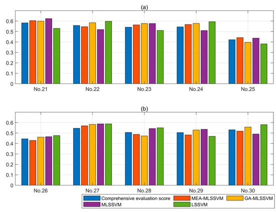
5.2. MEA-MLSSVM Analysis
6. Conclusions
Author Contributions
Funding
Institutional Review Board Statement
Informed Consent Statement
Data Availability Statement
Conflicts of Interest
References
- Eli, S.; Utomo, H.J.N.; Rauf, M.F. Technology based Business Incubator as an Effort to Increase Entrepreneurship in Higher Education. Int. J. Psychosoc. Rehabil. 2020, 24, 458–464. [Google Scholar] [CrossRef]
- Konyuhov, V.Y.; Gladkih, A.M.; Zott, R.S. Accelerator as an effective replacement of a business incubator in the Irkutsk region. J. Phys. Conf. Ser. 2020, 1582, 012045. [Google Scholar] [CrossRef]
- Al Ayyash, S.; McAdam, M.; O’Gorman, C. Towards a New Perspective on the Heterogeneity of Business Incubator-Incubation Definitions. IEEE Trans. Eng. Manag. 2020, 99, 1–15. [Google Scholar] [CrossRef]
- Son, Y.J.; Choi, J.I. University Entrepreneurial Ecosystem and Business Incubator’s Performance: The Case Study of National H University. Korean J. Resour. Dev. 2020, 23, 1–24. [Google Scholar] [CrossRef]
- Tristiarini, N.; Oktafiyani, M.; Sedayu, A. Optimalization Model of University Business Incubator Role in New Entrepreneur and MSMEs Development in Indonesia. J. Small Bus. Entrep. 2020, 8, 17–31. [Google Scholar]
- Tian, T.; Shen, M. Research on the development performance of science and technology business incubator -- An em-pirical analysis based on multilevel extension model. Enterp. Econ. 2020, 39, 47–53. [Google Scholar]
- Sui, H.L.; LV, M.Y.; Ma, D.S. Construction and Empirical Study of performance evaluation system of cultural industry incubator —Taking Zibo City as an example. J. Shandong Univ. Technol. 2020, 36, 21–26. [Google Scholar]
- Jin, L. China’s Incubator Industry Efficiency Evaluation—Based on DEA Analysis of Provincial Data. IOP Conf. Ser. Earth Environ. Sci. 2020, 526, 012057. [Google Scholar] [CrossRef]
- Ma, J. Sustainable Incubation Mechanism of Cultural Enterprises: Investigation and Analysis of Cultural Business Incubators in Chengdu. J. Arts Manag. 2019, 3, 72–79. [Google Scholar]
- Cui, X.M.; Jiang, N. The Research on the Sustainable Development of Enterprise Incubator Based on System Dynamics. East. China Econ. Manag. 2013, 27, 116–120. [Google Scholar]
- Chen, S.; Xudong, Z.; Baoqiang, X.; Yuanhao, X.; Junpeng, X. Evaluation Method of Important Nodes of Water Supply Network Under Terrorist Attack. IOP Conf. Ser. Earth Environ. Sci. 2020, 571, 012095. [Google Scholar]
- Bienvenido-Huertas, D.; Pérez-Ordóñez, J.L.; Moyano, J.; Seara-Paz, S. Towards an in-situ evaluation methodology of thermal resistance of basement walls in buildings. Energy Build. 2020, 208, 109643. [Google Scholar] [CrossRef]
- Saabun, W.; Jarosaw, W.; Shekhovtsov, A. Are MCDA Methods Benchmarkable? A Comparative Study of TOPSIS, VIKOR, COPRAS, and PROMETHEE II Methods. Symmetry 2020, 12, 1–55. [Google Scholar]
- Kizielewicz, B.; Saabun, W. A New Approach to Identifying a Multi-Criteria Decision Model Based on Stochastic Optimization Techniques. Symmetry 2020, 12, 1551. [Google Scholar] [CrossRef]
- Shahzad, F.; Wojciech, S.; Samee, U.; Tabasam, R.; Jakub, W. A New Method to Support Deci-sion-Making in an Uncertain Environment Based on Normalized Interval-Valued Triangular Fuzzy Numbers and COMET Technique. Symmetry 2020, 12, 516. [Google Scholar]
- Zhang, Y.; Hu, Z.; Ji, L.; Sun, N.; Lin, Y. Evaluation model of enterprise operation based on BP neural network optimization algorithm. J. Phys. Conf. Ser. 2020, 1570, 012084. [Google Scholar] [CrossRef]
- Huang, D.; Liu, H.; Zhu, L.; Li, M.; Xia, X.; Qi, J. Soil organic matter determination based on artificial olfactory system and PLSR-BPNN. Meas. Sci. Technol. 2021, 32, 035801. [Google Scholar] [CrossRef]
- Saabun, W.; Urbaniak, K. A New Coefficient of Rankings Similarity in Decision-Making Problems. In International Conference on Computational Science; Springer: Berlin/Heidelberg, Germany, 2020. [Google Scholar]
- Zheng, S.; Jiang, A.; Yang, X.R.; Luo, G.C. A New Reliability Rock Mass Classification Method Based on Least Squares Support Vector Machine Optimized by Bacterial Foraging Optimization Algorithm. Adv. Civ. Eng. 2020, 2020, 1–13. [Google Scholar] [CrossRef]
- Liu, C.; Hu, X.; Yao, R.; Han, Y.; Wang, Y.; He, W.; Fan, H.; Du, L. Assessment of Soil Thermal Conductivity Based on BPNN Optimized by Genetic Algorithm. Adv. Civ. Eng. 2020, 2020, 1–10. [Google Scholar] [CrossRef]
- Ru, Z.; Zhao, H.; Zhu, C. Probabilistic evaluation of drilling rate index based on a least square support vector machine and Monte Carlo simulation. Bull. Int. Assoc. Eng. Geol. 2018, 78, 3111–3118. [Google Scholar] [CrossRef]
- Song, X.; Zhao, J.; Song, J.; Dong, F.; Xu, L.; Zhao, J. Local Demagnetization Fault Recognition of Permanent Magnet Synchronous Linear Motor Based on S-Transform and PSO–LSSVM. IEEE Trans. Power Electron. 2020, 35, 7816–7825. [Google Scholar] [CrossRef]
- Ge, Q.; Guo, C.; Jiang, H.; Lu, Z.; Yao, G.; Zhang, J.; Hua, Q. Industrial Power Load Forecasting Method Based on Reinforcement Learning and PSO-LSSVM. IEEE Trans. Cybern. 2020, 99, 1–13. [Google Scholar] [CrossRef] [PubMed]
- Mahmoodi, N.M.; Abdi, J.; Taghizadeh, M.; Taghizadeh, A.; Hayati, B.; Shekarchi, A.A.; Vossoughi, M. Activated carbon/metal-organic framework nanocomposite: Preparation and photocatalytic dye degradation mathematical modeling from wastewater by least squares support vector machine. J. Environ. Manag. 2019, 233, 660–672. [Google Scholar] [CrossRef]
- Zhao, D.; Ding, J.; Chai, S. Systemic financial risk prediction using least squares support vector machines. Mod. Phys. Lett. B 2018, 32, 1850183. [Google Scholar] [CrossRef]
- Zhao, H.; Yu, L.; Cao, J.; Jia, H.; Jiang, Y. Improving the measuring length accuracy of articulated arm coordinate measuring machine using artificial neural network. Rev. Sci. Instrum. 2020, 91, 125106. [Google Scholar] [CrossRef] [PubMed]
- Lei, W.; Gastro, O.; Wang, Y.; Felicien, N.H.; Hui, L. Intelligent modelling to predict heat transfer coefficient of vacuum glass insulation based on thinking evolutionary neural network. Artif. Intell. Rev. 2020, 53, 5907–5928. [Google Scholar] [CrossRef]
- Wang, W.; Tang, R.; Li, C.; Liu, P.; Luo, L. A BP neural network model optimized by Mind Evolutionary Algorithm for predicting the ocean wave heights. Ocean. Eng. 2018, 162, 98–107. [Google Scholar] [CrossRef]
- Li, G.; Li, W.H. Facial feature tracking based on mind evolutionary algorithm. J. Jilin Univ. 2015, 45, 606–612. [Google Scholar]
- Song, F.; Su, F.; Zhu, D.; Li, L.; Li, H.; Sun, D. Evaluation and driving factors of sustainable development of the wetland ecosystem in Northeast China: An emergy approach. J. Clean. Prod. 2020, 248, 119236. [Google Scholar] [CrossRef]
- Maksyshko, N.; Vasylieva, O.; Polova, A. Method of investment projects evaluation for territorial communities taking into account the concept of sustainable development. E3s Web Conf. 2020, 166, 13020. [Google Scholar] [CrossRef]
- Singh, S.; Panda, A.K. An Interval Type-2 Fuzzy-Based DTC of IMD Using Hybrid Duty Ratio Control. IEEE Trans. Power Electron. 2020, 35, 8443–8451. [Google Scholar] [CrossRef]
- Khalifa, T.; El-Nagar, A.; El-Brawany, M.; El-Araby, E.; El-Bardini, M. A Novel Hammerstein Model for Nonlinear Networked Systems Based on an Interval Type-2 Fuzzy Takagi-Sugeno-Kang System. IEEE Trans. Fuzzy Syst. 2020, 29, 275–385. [Google Scholar] [CrossRef]
- Fateminia, S.H.; Sumati, V.; Fayek, A.R. An Interval Type-2 Fuzzy Risk Analysis Model (IT2FRAM) for Determining Con-struction Project Contingency Reserve. Algorithms 2020, 13, 163. [Google Scholar] [CrossRef]
- Lin, C.-J.; Jeng, S.-Y.; Lin, H.-Y.; Yu, C.-Y. Design and Verification of an Interval Type-2 Fuzzy Neural Network Based on Improved Particle Swarm Optimization. Appl. Sci. 2020, 10, 3041. [Google Scholar] [CrossRef]
- Abbasimehr, H.; Nourani, E.; Shabani, M. A hybrid framework for ranking reviewers based on interval type-2 fuzzy AHP and VIKOR. Int. J. Intell. Eng. Inform. 2020, 8, 95. [Google Scholar]
- Fendji, J.L.E.K.; Kongne, R.; Thron, C.; Yenke, B.; Ngakou, A.; Kamgang, J. Improving farmers’ net revenue in traditional context: Analytic Hierarchy Process, Expert System, and Linear Programming. Eai Endorsed Trans. Context. Syst. Appl. 2020, 7, 163975. [Google Scholar] [CrossRef][Green Version]
- Gu, Q.; Wang, R. Evaluation Path Selection of Opening-Up Level of Chinese Coastal Cities Based on Entropy Weight-Topsis-Grey Correlation: From Researches on Ten Coastal Cities. J. Coast. Res. 2020, 115, 636–640. [Google Scholar] [CrossRef]
- Yang, T.; Zhang, Q.; Wan, X.; Li, X.; Wang, Y.; Wang, W. Comprehensive ecological risk assessment for semi-arid basin based on conceptual model of risk response and improved TOPSIS model-a case study of Wei River Basin, China. Sci. Total Environ. 2020, 719, 137502. [Google Scholar] [CrossRef] [PubMed]
- Wang, X.; An, S.; Xu, Y.; Hou, H.; Chen, F.; Yang, Y.; Zhang, S.; Liu, R. A Back Propagation Neural Network Model Optimized by Mind Evolutionary Algorithm for Estimating Cd, Cr, and Pb Concentrations in Soils Using Vis-NIR Diffuse Reflectance Spectroscopy. Appl. Sci. 2019, 10, 51. [Google Scholar] [CrossRef]
- Seyyedattar, M.; Ghiasi, M.M.; Zendehboudi, S.; Butt, S. Determination of bubble point pressure and oil formation volume factor: Extra trees compared with LSSVM-CSA hybrid and ANFIS models. Fuel 2020, 269, 116834. [Google Scholar] [CrossRef]





| First-Grade | Second-Grade | Third-Grade |
|---|---|---|
| Service capability | Management team | Management system |
| Number of administrators in per incubated enterprise | ||
| The proportion of administrators with a bachelor degree or above | ||
| The proportion of administrators receiving professional training | ||
| Entrepreneurship cultivation | ||
| Basic service | Hard facilities | |
| Administrative service | ||
| Network service level | ||
| Value-added service | Number of entrepreneurial mentors of per incubated enterprise | |
| Number of experts in the accounting of per incubated enterprise | ||
| Number of experts in finance of per incubated enterprise | ||
| Number of experts in the law of per incubated enterprise | ||
| Number of experts in human resource of per incubated enterprise | ||
| Number of experts in the marketing of per incubated enterprise | ||
| Number of experts in renewable energy of per incubated enterprise | ||
| Performance indicators | Rate of enterprises graduated in the current year | |
| The average income of incubated enterprises (k yuan) | ||
| The proportion of high-tech renewable energy enterprises | ||
| The impact of incubated enterprises on local renewable energy development | ||
| Incubated enterprise satisfaction |
| First-Grade | Second-Grade | Third-Grade |
|---|---|---|
| Operation efficiency | Input indexes | Number of administrators |
| Number of guidance specialists | ||
| Investment in public technology service platform (k yuan) | ||
| The total amount of incubation fund (k yuan) | ||
| Site area (m2) | ||
| Total income of the incubator (k yuan) | ||
| Output indexes | Number of enterprises that acquire financing | |
| Number of enterprises that successfully graduate | ||
| Number of employees in the incubator and incubating enterprises |
| Linguistic Variables | Interval Type-II Fuzzy Numbers | Reciprocal of Interval Type-II Fuzzy Numbers |
|---|---|---|
| AS | ((7,8,9,9;1,1), (7.2,8.2,8.8,9;0.8,0.8)) | ((0.11,0.11,0.12,0.14;1,1), (0.11,0.11,0.12,0.14;0.8,0.8)) |
| VS | ((5,6,8,9;1,1), (5.2,6.2,7.8,8.8;0.8,0.8)) | ((0.11,0.12,0.17,0.2;1,1), (0.11,0.13,0.16,0.19;0.8,0.8)) |
| FS | ((3,4,6,7;1,1), (3.2,4.2,5.8,6.8;0.8,0.8)) | ((0.14,0.17,0.25,0.33;1,1), (0.15,0.17,0.24,0.31;0.8,0.8)) |
| SS | ((1,2,4,5;1,1), (1.2,2.2,3.8,4.8;0.8,0.8)) | ((0.2,0.25,0.5,1;1,1), (0.21,0.26,0.45,0.83;0.8,0.8)) |
| E | ((1,1,1,1;1,1),(1,1,1,1;1,1)) | ((1,1,1,1;1,1),(1,1,1,1;1,1)) |
| Indexes | Service Capability | Operation Efficiency | ||||||
|---|---|---|---|---|---|---|---|---|
| Expert 1 | Expert 2 | ⋯ | Expert 40 | Expert 1 | Expert 2 | ⋯ | Expert 40 | |
| AS | E | E | ⋯ | E | 1/FS | 1/VS | ⋯ | VS |
| VS | FS | VS | ⋯ | 1/VS | E | E | ⋯ | E |
| Indexes | Fuzzy Weight | Deblurred Weight | Standardized Weight |
|---|---|---|---|
| Service capability | (0.12,0.16,0.36,0.56;1,1),(0.15,0.18,0.36,0.58;0.8,0.8) | 0.2953 | 0.5592 |
| Operation efficiency | (0.16,0.19,0.31,0.36;1,1),(0.12,0.16,0.28,0.37;0.8,0.8) | 0.2328 | 0.4408 |
| First- Grade | Weight | Second-Grade | Weight | Third-Grade | Weight |
|---|---|---|---|---|---|
| Service capability | 0.5592 | Management team | 0.1566 | Management system | 0.0268 |
| Number of administrators in per incubated enterprise | 0.0226 | ||||
| The proportion of administrators with a bachelor degree or above | 0.0201 | ||||
| The proportion of administrators receiving professional training | 0.0210 | ||||
| Entrepreneurship cultivation | 0.0168 | ||||
| Basic service | 0.1826 | Hard facilities | 0.0276 | ||
| Administrative service | 0.0267 | ||||
| Network service level | 0.0356 | ||||
| Value-added service | 0.2026 | Number of entrepreneurial mentors of per incubated enterprise | 0.0396 | ||
| Number of experts in the accounting of per incubated enterprise | 0.0358 | ||||
| Number of experts in finance of per incubated enterprise | 0.0258 | ||||
| Number of experts in the law of per incubated enterprise | 0.0228 | ||||
| Number of experts in human resource of per incubated enterprise | 0.0256 | ||||
| Number of experts in the marketing of per incubated enterprise | 0.0159 | ||||
| Number of experts in renewable energy of per incubated enterprise | 0.0568 | ||||
| Performance indicators | 0.1588 | Rate of enterprises graduated in the current year | 0.0368 | ||
| The average income of incubated enterprises (k yuan) | 0.0585 | ||||
| The proportion of high-tech renewable energy enterprises | 0.0599 | ||||
| The impact of incubated enterprises on local renewable energy development | 0.0258 | ||||
| Incubated enterprise satisfaction | 0.0296 | ||||
| Operation efficiency | 0.4408 | Input indexes | 0.1868 | Number of administrators | 0.0256 |
| Number of guidance specialists | 0.0258 | ||||
| Investment in public technology service platform (k yuan) | 0.0562 | ||||
| The total amount of incubation fund (k yuan) | 0.0696 | ||||
| Site area (m2) | 0.0358 | ||||
| Total income of the incubator (k yuan) | 0.0560 | ||||
| Output indexes | 0.1126 | Number of enterprises that acquire financing | 0.0367 | ||
| Number of enterprises that successfully graduate | 0.0386 | ||||
| Number of employees in the incubator and incubating enterprises | 0.0256 |
| No. | Renewable Energy Incubators | |||||||||
|---|---|---|---|---|---|---|---|---|---|---|
| Sample 1 | Sample 2 | Sample 3 | Sample 4 | Sample 5 | Sample 6 | Sample 7 | Sample 8 | Sample 9 | Sample 10 | |
| 1 | 0.1463 | 0.1271 | 0.2255 | 0.1631 | 0.2350 | 0.2350 | 0.1727 | 0.1199 | 0.1607 | 0.1703 |
| 2 | 0.1696 | 0.1283 | 0.1650 | 0.1215 | 0.2223 | 0.2292 | 0.2154 | 0.1260 | 0.2223 | 0.1192 |
| 3 | 0.1292 | 0.1527 | 0.2326 | 0.2232 | 0.1903 | 0.2209 | 0.1880 | 0.1950 | 0.2138 | 0.1433 |
| 4 | 0.2197 | 0.2014 | 0.2037 | 0.1579 | 0.2060 | 0.1396 | 0.1694 | 0.1556 | 0.2174 | 0.1739 |
| 5 | 0.2186 | 0.2111 | 0.2186 | 0.1391 | 0.1490 | 0.2136 | 0.1689 | 0.1291 | 0.2359 | 0.2260 |
| 6 | 0.1452 | 0.1679 | 0.1838 | 0.2246 | 0.1566 | 0.2269 | 0.2087 | 0.1702 | 0.2110 | 0.1838 |
| 7 | 0.2168 | 0.1819 | 0.1495 | 0.2392 | 0.1919 | 0.1819 | 0.1420 | 0.1744 | 0.1669 | 0.1445 |
| 8 | 0.1543 | 0.1784 | 0.1518 | 0.1976 | 0.2362 | 0.1615 | 0.1711 | 0.1663 | 0.2290 | 0.2314 |
| 9 | 0.1751 | 0.2359 | 0.1289 | 0.1970 | 0.1484 | 0.2043 | 0.1265 | 0.1338 | 0.2165 | 0.1557 |
| 10 | 0.1265 | 0.1484 | 0.2238 | 0.2360 | 0.1557 | 0.1873 | 0.2384 | 0.1216 | 0.1824 | 0.1338 |
| 11 | 0.1737 | 0.1205 | 0.1668 | 0.2293 | 0.2224 | 0.1923 | 0.1668 | 0.1969 | 0.1760 | 0.1784 |
| 12 | 0.2243 | 0.2014 | 0.2243 | 0.1350 | 0.1144 | 0.1831 | 0.1991 | 0.2197 | 0.1922 | 0.1579 |
| 13 | 0.1237 | 0.1844 | 0.1892 | 0.1941 | 0.2086 | 0.1480 | 0.1674 | 0.1650 | 0.2038 | 0.1456 |
| 14 | 0.1532 | 0.2098 | 0.1485 | 0.2145 | 0.1745 | 0.2027 | 0.1792 | 0.1957 | 0.1556 | 0.2216 |
| 15 | 0.1715 | 0.1903 | 0.1433 | 0.1903 | 0.1785 | 0.2208 | 0.1950 | 0.2325 | 0.1362 | 0.1456 |
| 16 | 0.1914 | 0.1761 | 0.2016 | 0.1404 | 0.1761 | 0.1353 | 0.1888 | 0.1939 | 0.1276 | 0.1582 |
| 17 | 0.1764 | 0.2087 | 0.1888 | 0.2062 | 0.2112 | 0.1342 | 0.2385 | 0.1988 | 0.2062 | 0.1342 |
| 18 | 0.1479 | 0.1947 | 0.1651 | 0.1701 | 0.2070 | 0.1257 | 0.2194 | 0.1479 | 0.1503 | 0.1799 |
| 19 | 0.1483 | 0.1930 | 0.1789 | 0.1506 | 0.1459 | 0.2212 | 0.1483 | 0.2330 | 0.1600 | 0.2306 |
| 20 | 0.1989 | 0.2081 | 0.2218 | 0.2103 | 0.2058 | 0.2263 | 0.2149 | 0.2126 | 0.2149 | 0.2103 |
| 21 | 0.1448 | 0.2312 | 0.1308 | 0.1611 | 0.1541 | 0.1237 | 0.1891 | 0.2055 | 0.2078 | 0.1518 |
| 22 | 0.2284 | 0.1884 | 0.1318 | 0.2284 | 0.1695 | 0.2025 | 0.2307 | 0.1813 | 0.2119 | 0.1789 |
| 23 | 0.1826 | 0.2247 | 0.2317 | 0.1662 | 0.2247 | 0.1194 | 0.2060 | 0.1755 | 0.1732 | 0.2177 |
| 24 | 0.1654 | 0.2190 | 0.1584 | 0.2307 | 0.2143 | 0.1934 | 0.2120 | 0.1375 | 0.1258 | 0.1165 |
| 25 | 0.1493 | 0.1609 | 0.1726 | 0.1493 | 0.2099 | 0.2029 | 0.1190 | 0.1656 | 0.1773 | 0.1236 |
| 26 | 0.1917 | 0.1770 | 0.2458 | 0.1426 | 0.2458 | 0.1770 | 0.1770 | 0.1672 | 0.1426 | 0.1794 |
| 27 | 0.1272 | 0.2237 | 0.1342 | 0.1625 | 0.2143 | 0.2355 | 0.1837 | 0.1790 | 0.1601 | 0.2143 |
| 28 | 0.1491 | 0.1261 | 0.2087 | 0.1468 | 0.1904 | 0.1697 | 0.1307 | 0.1904 | 0.1697 | 0.1674 |
| 29 | 0.2057 | 0.2246 | 0.1844 | 0.2222 | 0.2081 | 0.2364 | 0.1489 | 0.1939 | 0.1560 | 0.2151 |
| No. | Renewable Energy Incubators | |||||||||
|---|---|---|---|---|---|---|---|---|---|---|
| Sample 1 | Sample 2 | Sample 3 | Sample 4 | Sample 5 | Sample 6 | Sample 7 | Sample 8 | Sample 9 | Sample 10 | |
| 1 | 0.0039 | 0.0034 | 0.0060 | 0.0044 | 0.0063 | 0.0063 | 0.0046 | 0.0032 | 0.0043 | 0.0046 |
| 2 | 0.0038 | 0.0029 | 0.0037 | 0.0027 | 0.0050 | 0.0052 | 0.0049 | 0.0028 | 0.0050 | 0.0027 |
| 3 | 0.0026 | 0.0031 | 0.0047 | 0.0045 | 0.0038 | 0.0044 | 0.0038 | 0.0039 | 0.0043 | 0.0029 |
| 4 | 0.0046 | 0.0042 | 0.0043 | 0.0033 | 0.0043 | 0.0029 | 0.0036 | 0.0033 | 0.0046 | 0.0037 |
| 5 | 0.0037 | 0.0035 | 0.0037 | 0.0023 | 0.0025 | 0.0036 | 0.0028 | 0.0022 | 0.0040 | 0.0038 |
| 6 | 0.0040 | 0.0046 | 0.0051 | 0.0062 | 0.0043 | 0.0063 | 0.0058 | 0.0047 | 0.0058 | 0.0051 |
| 7 | 0.0058 | 0.0049 | 0.0040 | 0.0064 | 0.0051 | 0.0049 | 0.0038 | 0.0047 | 0.0045 | 0.0039 |
| 8 | 0.0055 | 0.0063 | 0.0054 | 0.0070 | 0.0084 | 0.0057 | 0.0061 | 0.0059 | 0.0082 | 0.0082 |
| 9 | 0.0069 | 0.0093 | 0.0051 | 0.0078 | 0.0059 | 0.0081 | 0.0050 | 0.0053 | 0.0086 | 0.0062 |
| 10 | 0.0045 | 0.0053 | 0.0080 | 0.0084 | 0.0056 | 0.0067 | 0.0085 | 0.0044 | 0.0065 | 0.0048 |
| 11 | 0.0045 | 0.0031 | 0.0043 | 0.0059 | 0.0057 | 0.0050 | 0.0043 | 0.0051 | 0.0045 | 0.0046 |
| 12 | 0.0051 | 0.0046 | 0.0051 | 0.0031 | 0.0026 | 0.0042 | 0.0045 | 0.0050 | 0.0044 | 0.0036 |
| 13 | 0.0032 | 0.0047 | 0.0048 | 0.0050 | 0.0053 | 0.0038 | 0.0043 | 0.0042 | 0.0052 | 0.0037 |
| 14 | 0.0024 | 0.0033 | 0.0024 | 0.0034 | 0.0028 | 0.0032 | 0.0028 | 0.0031 | 0.0025 | 0.0035 |
| 15 | 0.0097 | 0.0108 | 0.0081 | 0.0108 | 0.0101 | 0.0125 | 0.0111 | 0.0132 | 0.0077 | 0.0083 |
| 16 | 0.0070 | 0.0065 | 0.0074 | 0.0052 | 0.0065 | 0.0050 | 0.0069 | 0.0071 | 0.0047 | 0.0058 |
| 17 | 0.0103 | 0.0122 | 0.0110 | 0.0121 | 0.0124 | 0.0078 | 0.0140 | 0.0116 | 0.0121 | 0.0078 |
| 18 | 0.0089 | 0.0117 | 0.0099 | 0.0102 | 0.0124 | 0.0075 | 0.0131 | 0.0089 | 0.0090 | 0.0108 |
| 19 | 0.0038 | 0.0050 | 0.0046 | 0.0039 | 0.0038 | 0.0057 | 0.0038 | 0.0060 | 0.0041 | 0.0060 |
| 20 | 0.0059 | 0.0062 | 0.0066 | 0.0062 | 0.0061 | 0.0067 | 0.0064 | 0.0063 | 0.0064 | 0.0062 |
| 21 | 0.0037 | 0.0059 | 0.0033 | 0.0041 | 0.0039 | 0.0032 | 0.0048 | 0.0053 | 0.0053 | 0.0039 |
| 22 | 0.0059 | 0.0049 | 0.0034 | 0.0059 | 0.0044 | 0.0052 | 0.0060 | 0.0047 | 0.0055 | 0.0046 |
| 23 | 0.0103 | 0.0126 | 0.0130 | 0.0093 | 0.0126 | 0.0067 | 0.0116 | 0.0099 | 0.0097 | 0.0122 |
| 24 | 0.0115 | 0.0152 | 0.0110 | 0.0161 | 0.0149 | 0.0135 | 0.0148 | 0.0096 | 0.0088 | 0.0081 |
| 25 | 0.0053 | 0.0058 | 0.0062 | 0.0053 | 0.0075 | 0.0073 | 0.0043 | 0.0059 | 0.0063 | 0.0044 |
| 26 | 0.0107 | 0.0099 | 0.0138 | 0.0080 | 0.0138 | 0.0099 | 0.0099 | 0.0094 | 0.0080 | 0.0100 |
| 27 | 0.0047 | 0.0082 | 0.0049 | 0.0060 | 0.0079 | 0.0086 | 0.0067 | 0.0066 | 0.0059 | 0.0079 |
| 28 | 0.0058 | 0.0049 | 0.0081 | 0.0057 | 0.0073 | 0.0066 | 0.0050 | 0.0073 | 0.0066 | 0.0065 |
| 29 | 0.0053 | 0.0057 | 0.0047 | 0.0057 | 0.0053 | 0.0061 | 0.0038 | 0.0050 | 0.0040 | 0.0055 |
| No. | Positive Solutions | Negative Solutions | No. | Positive Solutions | Negative Solutions |
|---|---|---|---|---|---|
| 1 | 0.0064 | 0.0032 | 16 | 0.0093 | 0.0047 |
| 2 | 0.0052 | 0.0027 | 17 | 0.0140 | 0.0073 |
| 3 | 0.0047 | 0.0024 | 18 | 0.0140 | 0.0075 |
| 4 | 0.0048 | 0.0026 | 19 | 0.0061 | 0.0031 |
| 5 | 0.0042 | 0.0021 | 20 | 0.0067 | 0.0035 |
| 6 | 0.0063 | 0.0034 | 21 | 0.0059 | 0.0030 |
| 7 | 0.0065 | 0.0034 | 22 | 0.0060 | 0.0032 |
| 8 | 0.0084 | 0.0045 | 23 | 0.0130 | 0.0066 |
| 9 | 0.0096 | 0.0049 | 24 | 0.0162 | 0.0081 |
| 10 | 0.0085 | 0.0044 | 25 | 0.0083 | 0.0043 |
| 11 | 0.0059 | 0.0030 | 26 | 0.0138 | 0.0069 |
| 12 | 0.0052 | 0.0026 | 27 | 0.0086 | 0.0043 |
| 13 | 0.0061 | 0.0031 | 28 | 0.0086 | 0.0049 |
| 14 | 0.0036 | 0.0019 | 29 | 0.0061 | 0.0031 |
| 15 | 0.0132 | 0.0071 |
| Renewable Energy Incubators | Euclidean Distance to Positive Ideal Solution | Euclidean Distance to Negative Ideal Solution |
|---|---|---|
| Sample 1 | 0.0142 | 0.0106 |
| Sample 2 | 0.0105 | 0.0156 |
| Sample 3 | 0.0128 | 0.0142 |
| Sample 4 | 0.0121 | 0.0146 |
| Sample 5 | 0.0089 | 0.0170 |
| Sample 6 | 0.0142 | 0.0137 |
| Sample 7 | 0.0111 | 0.0157 |
| Sample 8 | 0.0142 | 0.0121 |
| Sample 9 | 0.0149 | 0.0116 |
| Sample 10 | 0.0158 | 0.0112 |
| Sample 11 | 0.0152 | 0.0112 |
| Sample 12 | 0.0128 | 0.0126 |
| Sample 13 | 0.0112 | 0.0153 |
| Sample 14 | 0.0138 | 0.0137 |
| Sample 15 | 0.0145 | 0.0127 |
| Sample 16 | 0.0132 | 0.0124 |
| Sample 17 | 0.0116 | 0.0169 |
| Sample 18 | 0.0124 | 0.0146 |
| Sample 19 | 0.0138 | 0.0129 |
| Sample 20 | 0.0125 | 0.0157 |
| Sample 21 | 0.0150 | 0.0108 |
| Sample 22 | 0.0151 | 0.0120 |
| Sample 23 | 0.0148 | 0.0125 |
| Sample 24 | 0.0144 | 0.0120 |
| Sample 25 | 0.0112 | 0.0154 |
| Sample 26 | 0.0124 | 0.0155 |
| Sample 27 | 0.0135 | 0.0112 |
| Sample 28 | 0.0131 | 0.0128 |
| Sample 29 | 0.0125 | 0.0123 |
| Sample 30 | 0.0143 | 0.0126 |
| Renewable Energy Incubators | Relative Closeness Degree | Ranking | Renewable Energy Incubators | Relative Closeness Degree | Ranking |
|---|---|---|---|---|---|
| Sample 1 | 0.5722 | 4 | Sample 16 | 0.5148 | 14 |
| Sample 2 | 0.4015 | 29 | Sample 17 | 0.4077 | 28 |
| Sample 3 | 0.4731 | 20 | Sample 18 | 0.4579 | 21 |
| Sample 4 | 0.4544 | 22 | Sample 19 | 0.5184 | 13 |
| Sample 5 | 0.3440 | 30 | Sample 20 | 0.4431 | 24 |
| Sample 6 | 0.5094 | 15 | Sample 21 | 0.5826 | 2 |
| Sample 7 | 0.4140 | 27 | Sample 22 | 0.5578 | 6 |
| Sample 8 | 0.5403 | 10 | Sample 23 | 0.5410 | 9 |
| Sample 9 | 0.5637 | 5 | Sample 24 | 0.5442 | 8 |
| Sample 10 | 0.5848 | 1 | Sample 25 | 0.4215 | 26 |
| Sample 11 | 0.5768 | 3 | Sample 26 | 0.4446 | 23 |
| Sample 12 | 0.5034 | 18 | Sample 27 | 0.5458 | 7 |
| Sample 13 | 0.4222 | 25 | Sample 28 | 0.5057 | 16 |
| Sample 14 | 0.5018 | 19 | Sample 29 | 0.5044 | 17 |
| Sample 15 | 0.5339 | 11 | Sample 30 | 0.5312 | 12 |
| Renewable Energy Incubators | Evaluation Scores | MEA-MLSSVM | GA-MLSSVM | MLSSVM | LSSVM |
|---|---|---|---|---|---|
| Sample 21 | 0.5826 | 0.6047 | 0.5993 | 0.6239 | 0.5296 |
| Sample 22 | 0.5578 | 0.5462 | 0.5842 | 0.5191 | 0.5986 |
| Sample 23 | 0.5410 | 0.5635 | 0.5767 | 0.5769 | 0.5103 |
| Sample 24 | 0.5442 | 0.5675 | 0.5777 | 0.5095 | 0.5946 |
| Sample 25 | 0.4215 | 0.4418 | 0.3963 | 0.4371 | 0.3816 |
| Sample 26 | 0.4446 | 0.4295 | 0.4610 | 0.4654 | 0.4763 |
| Sample 27 | 0.5458 | 0.5693 | 0.5824 | 0.5874 | 0.5873 |
| Sample 28 | 0.5057 | 0.4867 | 0.4722 | 0.5431 | 0.5501 |
| Sample 29 | 0.5044 | 0.4816 | 0.5292 | 0.5356 | 0.4689 |
| Sample 30 | 0.5312 | 0.5182 | 0.5571 | 0.4905 | 0.5808 |
| Renewable Energy Incubators | MEA-MLSSVM | GA-MLSSVM | MLSSVM | LSSVM |
|---|---|---|---|---|
| Sample 21 | 3.80% | 2.86% | 7.09% | −9.09% |
| Sample 22 | −2.08% | 4.73% | −6.94% | 7.31% |
| Sample 23 | 4.15% | 6.59% | 6.63% | −5.68% |
| Sample 24 | 4.29% | 6.15% | −6.37% | 9.26% |
| Sample 25 | 4.82% | −5.97% | 3.69% | −9.46% |
| Sample 26 | −3.40% | 3.68% | 4.68% | 7.13% |
| Sample 27 | 4.31% | 6.71% | 7.63% | 7.61% |
| Sample 28 | −3.76% | −6.62% | 7.40% | 8.78% |
| Sample 29 | −4.53% | 4.91% | 6.18% | −7.03% |
| Sample 30 | −2.44% | 4.87% | −7.67% | 9.34% |
Publisher’s Note: MDPI stays neutral with regard to jurisdictional claims in published maps and institutional affiliations. |
© 2021 by the authors. Licensee MDPI, Basel, Switzerland. This article is an open access article distributed under the terms and conditions of the Creative Commons Attribution (CC BY) license (http://creativecommons.org/licenses/by/4.0/).
Share and Cite
Liang, G.; Niu, D.; Liang, Y. Sustainability Evaluation of Renewable Energy Incubators Using Interval Type-II Fuzzy AHP-TOPSIS with MEA-MLSSVM. Sustainability 2021, 13, 1796. https://doi.org/10.3390/su13041796
Liang G, Niu D, Liang Y. Sustainability Evaluation of Renewable Energy Incubators Using Interval Type-II Fuzzy AHP-TOPSIS with MEA-MLSSVM. Sustainability. 2021; 13(4):1796. https://doi.org/10.3390/su13041796
Chicago/Turabian StyleLiang, Guangqi, Dongxiao Niu, and Yi Liang. 2021. "Sustainability Evaluation of Renewable Energy Incubators Using Interval Type-II Fuzzy AHP-TOPSIS with MEA-MLSSVM" Sustainability 13, no. 4: 1796. https://doi.org/10.3390/su13041796
APA StyleLiang, G., Niu, D., & Liang, Y. (2021). Sustainability Evaluation of Renewable Energy Incubators Using Interval Type-II Fuzzy AHP-TOPSIS with MEA-MLSSVM. Sustainability, 13(4), 1796. https://doi.org/10.3390/su13041796

