Next Article in Journal
Technological Solutions for Sustainable Development: Effects of a Visual Prompt Scaffolding-Based Virtual Reality Approach on EFL Learners’ Reading Comprehension, Learning Attitude, Motivation, and Anxiety
Previous Article in Journal
Valorization of the Olive Oil Production Residue: Healthy Ingredient for Developing High Value-Added Spread
 
 
Font Type:
Arial Georgia Verdana
Font Size:
Aa Aa Aa
Line Spacing:
Column Width:
Background:
Article

Structural Changes of Organizational Maturity during the COVID-19 Pandemic: The Case of Lithuania

by
Asta Savanevičienė
*,
Gintautas Radvila
and
Violeta Šilingienė
School of Economics and Business, Kaunas University of Technology, LT-44249 Kaunas, Lithuania
*
Author to whom correspondence should be addressed.
Sustainability 2021, 13(24), 13978; https://doi.org/10.3390/su132413978
Submission received: 31 October 2021 / Revised: 13 December 2021 / Accepted: 13 December 2021 / Published: 17 December 2021
(This article belongs to the Section Sustainable Management)

Abstract

Organizational maturity is a dynamic construct and a change that depends on both internal and external conditions. The COVID-19 pandemic provides an opportunity to examine, from the perspective of organizational maturity, what challenges companies faced during the economic slowdown, when decisions had to be made quickly, but very responsibly. The impact of the COVID-19 pandemic on organizations and their activities has led to a response from organizations to find solutions that are sustainable and not only able to survive the economic downturn, but also able to achieve/maintain a higher level of organizational maturity. Although information on the changes in the organizational maturity structure observed in organizations during the COVID-19 pandemic is already available, there is little research in this area. Thus, the purpose of the paper is to reveal changes in the organizational maturity structure during the COVID-19 pandemic. Authors used a qualitative research strategy to identify which indicators of organizational maturity elements and sub-elements occurred in the companies surveyed before and during the COVID-19 pandemic. The sample of experts in both studies consisted of 24 top executives from 24 companies, 12 at each stage before and during the COVID-19 pandemic. The research disclosed that, during the COVID-19 pandemic, the companies made sustainable decisions and they greatly strengthened the hard areas related to technology, work processes, and contributions to the organization’s operations. Meanwhile, the soft areas, related to employee competencies and, on the other hand, behavioural processes have become more vulnerable.

1. Introduction

Since the beginning of the 21st century, a new business model in which the market economy takes social, economic, and environmental factors into account requires organizations to become economically viable, environmentally friendly, and socially responsible [1,2]. Organizations are developing their processes to be more sustainable, efficient, and competent towards the market. This led to a growing interest in organizational maturity (later—OM) research [3,4,5,6,7,8,9]. Organizational maturity has been widely covered in research. Some ideas of Rosemann and Brocke [10], Gibson and Nolan [11], Mintzberg [12], Jones [13], Starbuck [14], Mettler [15], and others have disclosed that organizational maturity is an organizational determinant. Türetken and Demirörs [16] demonstrated that organizational maturity is implemented through the efficient management of all the resources at all the stages of the organization by creating effective organizational management systems. Based on Mahir and Rajâa [17], the maturity aspect is commonly found in connection to the perspectives of organization success, the search of excellence by an organization, or strategic management. However, the focus towards research objects and elements largely differs. For example, businesses use the P3M3 maturity model, which could help to deliver companies’ projects, programs, and portfolios as a whole system. One of the most important aspects of maturity is the business process management (BPM). Roglinger, Pöppelbuß, and Becker [18] executed an extensive research of BPM maturity models and attempted to systemize them. These different focuses show the width of the conducted research and the importance of organizational maturity, but there is still a lack of knowledge about complex organizational maturity’s structure and how it changes under extreme external conditions. Stachowiak et al. [3] provided indications that organizational maturity contributes to the sustainability vector of organization. Given this, organizational maturity might be one of the key indicators for organization to become sustainable, leading to a necessity for improvements on constantly growing market requirements. Research has revealed that sustainable practices vary, depending on the level of organizational maturity [8]. Moreover, when a company moves from the stage of early development to the maturity stage, corporate social responsibility and value-based management assumptions become increasingly relevant [9]. An analysis of the linkage between organizational maturity and sustainability has shown that the application of sustainable development within organizational maturity can mitigate the reaching of sustainable targets [4]. Therefore, it is important to understand the relations between the maturity level of an organization and its sustainable development goals. By improving its maturity, an organization should, in parallel, develop further sustainable measures. Additionally current challenges related to the COVID-19 pandemic generated new rules in the market. Hereby, organizational maturity, in terms of sustainability, has become more important. There is little research covering the COVID-19 pandemic slowdown and its effect on organizational maturity. The focus here is on decision makers, looking forward to maintaining organizational maturity and the sustainability of organization.
Research by various authors analyses the impact of the COVID-19 pandemic in different contexts: in the contexts of human physical and mental health [19], education [20], distance learning [21], and the labour market [22]. At the macro level, it is about the economic slowdown [23], sustainability initiatives [24], the general market situation, and carrageenan restrictions [25]. At the micro level, Shen et al. [25], Batish et al. [26] and Song et al. [27] mention declining corporate performance, cost containment, deferrals or cancellations of investments, redundancies, and pay cuts. However, there is a lack of research focused on revealing the direct impact of the COVID-19 pandemic on the organizational maturity of companies. Most researchers argue that external conditions have an impact at the organizational level, on firms’ performance, and on other aspects [25]. In previous studies, Osterman [28], Green [29], and Coats [30] argue that external conditions, such as the country’s economic condition, rising unemployment, and changes in the organizational structure of firms, have an impact on declining job security, opportunities, and optimism at work. However, recent research has mostly identified the effects of the COVID-19 pandemic on only individual elements of organizational maturity. The research addresses the issues of the pandemic resilience of companies, such as a strong culture [31], greater financial flexibility [32], technology and innovation [33], strategies as a competitive advantage [27], and aspects of workflow transformation [34]. In summary, although there are few changes in the structure of maturity elements during the COVID-19 pandemic that have not yet been adequately investigated, changes in the world due to the COVID-19 pandemic, the low number of organizational maturity studies in the context of the pandemic, and the narrow approach of researchers to the structural analysis of organizational maturity inform the decision to investigate structural changes in organizational maturity during the COVID-19 pandemic.
The significance of this paper is revealed by raising several problematic questions. On the theoretical side, this paper deals with the question of how the concept of organizational maturity, including its structure and prevalence is being expressed. On the practical level, this work reveals how the expression of elements of organizational maturity changed during the COVID-19 pandemic, the structural changes in the elements and sub-elements of organizational maturity that occurred during the COVID-19 pandemic, and which elements and sub-elements of organizational maturity showed signs of sustainability The paper is based on qualitative data generated by an expert assessment of organizational maturity in 24 Lithuanian companies. To highlight the impact of the COVID-19 pandemic on changes in organizational maturity, empirical data from two periods were compared: before the COVID-19 pandemic in 2019, and the COVID-19 pandemic year in 2021. The expert assessment of the organizational maturity of the companies was performed by the top-level managers of these companies (company managers, HR managers). This is the first attempt to disclose changes of the expression of organizational maturity before and during the COVID-19 pandemic using a sustainability venue.
The novelty of the article is highlighted in three main points. (1) Organizational maturity analysis access is selected. In the scientific literature, organizational maturity is usually analysed through the identification of individual elements or sub-elements at its level. In this article, the determination of the level of maturity of organizations is only a starting point, which allows for comparing the decisions of companies of different organizational maturities through a structural analysis of the relevant elements and sub-elements. The article examines organizational maturity through the indicators that make up its structural elements and sub-elements, thus identifying specific strengths and weaknesses that determine their level of organizational maturity. (2) The need of this study was also determined by the period during which it was conducted. A longitudinal study, covering a period of 2 years, was used: before the pandemic and during the COVID-19 pandemic. This approach to research has allowed for the identification of structural changes in organizational maturity during the COVID-19 pandemic, thereby identifying specific solutions that allow organizations to achieve/maintain higher levels of organizational maturity. (3) The results of the study revealed the dimension of sustainability in the context of organizational maturity. The specific organizational decisions, at the levels of organizational maturity elements, sub-elements, and indicators, that were sustainable during the pandemic were identified.
The research disclosed that, during the COVID-19 pandemic, companies greatly strengthened the hard areas related to technology, work processes, and contributions to the organization’s operations. Meanwhile, the soft areas related to employee competencies and behavioural processes, on the other hand, have become more vulnerable. The analysis revealed that the companies make sustainable decisions, primarily in the technology element, with the implementation of technological innovations, and in the process element, with a clear and formalized organization of the work processes.
The paper is structured as follows: the theoretical grounding of the research, the methodological part, the results and discussion, and the conclusions. For the theoretical part, the authors ground the importance of organizational maturity, which is interlinked with the sustainability venue overviewed in the introduction part. In the next part, the authors introduce the methodology used during the double-staged research. It also covers research methods, samples, instruments, and research data processing. In the results part, the authors provide various approaches for assessing organizational maturity through the element and sub-element levels. For the last part, scientific discussion has been raised, followed by the presentation of the research conclusion.
The paper contributes to the literature of sustainability in several ways. Firstly, the paper outlines the organizational maturity elements, sub-elements, and maturity levels. Secondly, this empirical study identifies changes in the structure of organizational maturity elements and sub-elements during the COVID-19 pandemic.

2. Background of Organizational Maturity in the Context of the COVID-19 Pandemic

2.1. Concept of Organizational Maturity

Organizational maturity is expressed via a life cycle based on organizational structure and culture, technology, and human resources [35], and focuses on managing processes [36] to ensure the conditions for pursue organization objectives are met [37]. Thus, organizational maturity could be described as management systems supporting the success of an organization [38], and the level of organizational maturity could be determined by the extent to which an organization has explicitly and consistently deployed practices or processes that are documented, managed, measured, controlled, and continually improved [39]. Authors, using long term research, state that organizational maturity is a quality level [40], or a measured state of an organization, defined by its capabilities through people, processes, and technology elements, strategically implementing an organization’s outcomes/achievements [15,40,41]. The KPI institute provides a description by stating that “the concept of organizational maturity generally refers to the evolutionary process of an organization building its people, processes and technology readiness and capability through the adoption of quality practices” [42]. Given this, there are no unified and clearly described abbreviations of organizational maturity. However, since 1980, maturity models have been widely developed and continuously increased in different fields of research associated with key words such as organization, technology, project, improvement, change, and others [43]. Private sector organizations face more challenges in terms of market rivals. The necessity to adapt, transform, improve, and lead is commonly related to organizational capabilities. These capabilities are being associated with organizational maturity and the sustainability venue as well. Miers states that change programs in high-maturity organizations almost always succeed [44]. Even private sector consulting companies, such as Victoria Fide Consulting, stress the importance of organizational maturity [45].
Ferradaz et al.’s [43] research disclosed twelve criteria for organizational maturity in different models. This leads to the necessity of defining the structure of organizational maturity. Hereby, there is still uncertainty in the structure of organizational maturity. Ariffin et al. [46] have executed a comparison analysis and derived five indicators for the maturity and readiness of an organization: (1) people and capacity development, (2) organization, policy, and cooperation, (3) process, (4) technology and technical, (5) legislation and regulation. For most maturity models development, several criteria have been named assessing people, culture, processes, structures, and objects or technology [47]. This organizational maturity structure addresses the key essence of an organization’s capabilities. An organization’s capabilities ensure the organization’s success [48]. Krol [49] states that maturity describes how deeply and effectively the organization uses tools, people, processes, and strategies to manage and analyse data for the purpose of informing business decisions. Maturity models are used to guide this transformation process. Hirose et al. [50] note that the Gerdsri model [51] emphasizes three underlying factors contributing to the success of roadmapping implementation, namely, (1) people, including workshop participation and key stakeholders, (2) processes, including roadmapping process design and the implementation and integration processes, and (3) data, including the management of strategic contents on roadmaps. Hereby, the same elements describe organizational maturity. Commonly, organizational maturity has been evaluated within the framework of five levels [40,42].
In this paper, the authors follow a systematic approach based on which organizational maturity model should include organizational elements and sub-elements, maturity levels, and descriptions of each organizational maturity sub-element’s status. The authors determine three elements (people, process, and technology), elaborating on specific sub-elements. On the theoretical side, organizational maturity elements and sub-elements were grounded by authors such as Mettler [15], Paulk et al. [52], Fraser and Vaishnavi [53], Nonaka [54], Aust, Matthews, and Muller-Camen [55], Garvin [56], Monteiro and Maciel [57], and others. In previous work, Radvila [40] describes the statuses of all elements and sub-elements based on organizational maturity, using a five-level stage measurement, in detail. This systematic approach to assessing organizational maturity is the new way to focus on the assessment of organizational capabilities through the three key organization elements: people, process, and technology. It is important to highlight that the authors use a unique methodology which is comprehensive and distinguishes itself from others. Different methodologies focus mostly on separate fields of research such as computer science, engineering, project management, knowledge management, business management, human resources, and others [43]. The authors stress the importance of grounding the three key elements of people, process, and technology.

2.2. People Element of Organizational Maturity

The people element’s sub-elements are grounded by the ideas of authors such as Aust et al. [55], Gruescu et al. [58], and others. This element consists of such sub-elements as commitment, competence, contribution, and cost-effectiveness [40]. Hereby, commitment addresses the essence of the relationship between the employee and organization who, in most cases, are various. The competence sub-element stresses organizational capability to fulfil employee competence requirements. The next sub-element, of contribution, describes employees’ internal role in an organization, including their communication, role, career, etc. The last sub-element, of cost-effectiveness, discloses the reduction of the expenses of an organization, ensuring that safety measures are followed and also addressing organizational culture. Hereby, based on different levels, they are determined accordingly. The commitment sub-element, at the initial (1) level, discloses that no employee commitment has been identified. At the managed (2) level, employees feel their importance to their organization. On the defined (3) level, employees obey the organization’s values. On the quantitatively managed (4) level, employees care about the organization’s activities, problems, and events, and on the optimizing (5) level, employees are loyal to their organization [40,58]. The competence sub-element, on the initial (1) level, determines that the organization faces challenges, even at the novice-employee level. On the managed (2) level, the organization faces challenges at the competent-employee or above levels. On the defined (3) level, the organization faces challenges at the experienced-employee or above levels. On the quantitatively managed (4) level, the organization faces challenges at the expert (professional)-employee level, and on the optimizing (5) level, the organization does not face challenges with employee competence [40,55,58]. The contribution sub-element, on the initial (1) level, determines that no work communication exists/there are no possibilities of raising competence/qualification. On the managed (2) level, good work communication is established. Employees face work challenges. The organization provides the capability for employees to increase their qualifications, skills, and competences. On the defined (3) level, employees have the possibility of a career (including horizontal or vertical). Employees appreciate their relationships with heads and with leadership. On the quantitatively managed (4) level, employees realize their contribution to their organization’s activity, cooperate, and feel that they are part of team, and on the optimizing (5) level, employees are proud of their organization [40,58]. The cost-effectiveness sub-element, on the initial (1) level, reveals that no safety measures are applied. No HR management practice is applied. On the managed (2) level, the organization ensures safety-measure requirements and an ergonomic environment. Employees are happy with HR management practice. On the defined (3) level, employees are happy with their work and compensation. On the quantitatively managed (4) level, employees express positive attitudes towards the heads and leadership and cooperate with them, and on the optimizing (5) level, employees recognize their organization’s culture and appreciate it [40,58].
From the authors’ perspective, the people element is the key one, as it is essential for an organization to execute all functions. However, the COVID-19 pandemic, firstly, influences this element, and could lead to unmanageable changes in the organization.

2.3. Process Element of Organizational Maturity

The process element’s sub-elements are grounded by authors such as Garvin [56], Humphrey [59], and Lee et al. [60]. This element comprises work, behavioural, and change processes. Firstly, work processes highlight the importance of the execution of work in an organization. Hereby, the key focus goes to resource management, focusing organization capability to produce certain outputs. The second sub-element is behavioural, which describes individual and interpersonal communication and behaviour. This one is extremely important for organization, as it focuses on work activities, including effectiveness and control mechanisms. The last one is described as the essence of alteration of the organization’s character, indent, and content. This sub-element itself describes an organizational dynamic and, in most cases, leads to certain triggers and events for changes [40,56]. Hereby, based on different levels, they are determined accordingly. The work process sub-element, on the initial (1) level, discloses that no clear information is required for work. No/not enough required equipment is provided for work. Unproductive work time exists. On the managed (2) level, employees are provided with all the necessary information and equipment required for work function. No unproductive time exists. On the defined (3) level, no unproductive time exists. In the organization, information technology is established. Employees are trained/taught. Unnecessary paperwork has been eliminated. On the quantitatively managed (4) level, employees are empowered to do their work and bureaucracy is reduced to a minimum level. On the optimizing (5) level, unnecessary procedures and actions are eliminated [40,59,60]. Meanwhile the behavioural process sub-element, on the initial (1) level, determines that individual behaviour is uncontrolled. Stress is not managed. No motivation systems are applied. On the managed (2) level, individual behaviour is controlled. Stress is managed. Motivation systems are established. Decision making processes on the individual level are established. On the defined (3) level, if required, teamwork is established. Constructive interpersonal communication exists. Leadership and management policy is clear at the interpersonal level. On the quantitatively managed (4) level, conflicts and discussions are controlled, and on the optimizing (5) level, the organization has a clear structure, vision, organizational culture, change, and management strategy [40,59,60]. The change process sub-element, on the initial (1) level, reveals that employee activity changes are uncontrolled. Employees are not aware of work changes information. On the managed (2) level, employee activity changes are controlled. Employees are aware of work changes information. On the defined (3) level, employees accept changes naturally. They receive all important information about changes in their work. It is possible to identify the group which does not accept changes. On the quantitatively managed (4) level, internal communication exchanges between units in organization are controlled and inertia does not interfere with the necessity to change the organization’s structure. On the optimizing (5) level, at the organizational level, it is possible to establish new units, distribute resources among units, and control all of it [40,59,60].
The process element enables organizations to act in order to achieve their vision. The COVID-19 pandemic highly targeted organizational ability in terms of change of process, and it led to a new stage of organization adaptation to new rules, including market rules.

2.4. Technology Element of Organizational Maturity

Technology element’s sub-elements are grounded by authors like Andriole [61], Canetta et al. [62], Kane et al. [63], and others. Technology has not been divided into sub-elements [61]. Still, it consists of the groups of indicators such as operational versus strategic technology, technology image-building and messaging, skill sets, data, applications and communications, security and disasters recovery, sourcing and funding, and measurement [40]. These indicators address issues on different technological approaches to support for an organization, including the management of data, security issues, enabling communication and communication processes, the dedication of resources, etc. Hereby, based on different levels, they are determined accordingly. Technology, as an element on the initial (1) level, discloses that an organization does not have even the tactical level of technology management. No technology advancement is included into image-building or market information campaigns [40,62]. On the managed (2) level, organization has tactical- and strategic-level technology management. Technology advancement is included into image-building and/or market information campaigns [40,62,63]. On the defined (3) level, the organization successfully manages data-protection policy, architecture, apps, and communication [40]. On the quantitatively managed (4) level, the organization ensures employees have the requirements for facing tactical and strategic technology changes. The organization ensures the protection of its technology [40,62] and the organization dedicates resources for tactical and strategic technology changes. On the optimizing (5) level, the organization follows and introduces technology changes, enabling technological developments in the organization [40,62,63]. The technology element must be tracked and reported in order to maintain organizational management issues. Currently, it is becoming more important, and constantly needs to be improved in every aspect. The COVID-19 pandemic disclosed the importance of organizations’ adaptation to the situation and, in this case, it has become the most sustainable element.

2.5. Relation between Organizational Maturity and the Effect of the COVID-19 Pandemic

With unexpected changes in conditions and an economic slowdown due to the global COVID-19 pandemic, any change in organizational maturity directly affects the organization’s operations, and the organization becomes much more sensitive to every employee in the organization, including sustainability issues. The COVID-19 pandemic provides an opportunity to examine, from the perspective of organizational maturity, what challenges companies faced during the economic slowdown, when decisions had to be made quickly, but very responsibly. Although information on the changes in the organizational maturity structure observed in organizations during the COVID-19 pandemic is already available, there is little research in this area. The COVID-19 outbreak has had a serious impact, both at the macro level and at the organizational level. At the macro level, the COVID-19 outbreak caused the largest global recession. At the organizational level, the COVID-19 outbreak affected business performance and other aspects [57]. Researchers say that companies that had stronger finances before the pandemic and who engaged in social responsibility activities are less likely to suffer from a pandemic. According to Acharya and Steffen [32], firms with greater financial flexibility are better able to survive this crisis. Li et al. [31] argue that strong cultural enterprises are more resilient to a pandemic, while Carletti et al. [33] argue that firms that have made a greater use of technology and innovation are less affected by social isolation and are stronger during the COVID-19 pandemic. Song et al. [27] argue that a consistent and comprehensive framework that has been widely recognized in the field of strategic management shows that firms gain long-term competitive advantages by implementing strategies, using their internal strengths, and neutralizing external threats. Based on the assumption that firms may be heterogeneous in terms of available strategic resources, Song et al. [27] proposed solid resources as a source of long-term competitive advantages. Organizational resources refer to all the assets, opportunities, characteristics, information, and knowledge of a company that enable them to implement strategies for improving their effectiveness. According to the Conger [34] study, during the COVID-19 pandemic, some companies, reorganizing work processes by combining work in the office and at home, observed no changes or even higher employee productivity. There were companies that faced problems, changed processes, stopped holding long meetings, and checked their performance more often. Conger [34] states that during the COVID-19 pandemic, companies identified three main areas for change: first, occupational safety and health, second, business continuity, and third, teleworking. The researcher notes that IT support, business communication, and employee productivity were important when working from home. The insights of these researchers disclose a direct link to the expression of the individual elements of organizational maturity and indicate that organizations seeking to maintain a high level of organizational maturity must make sustainable decisions.
In summary, the analysis of the scientific literature allowed us to substantiate the structure of organizational maturity, but it is not enough to determine the elements of organizational maturity, or the sub-elements. It is equally important to determine how they change in practice over time and what decisions lead to these changes. It must be stated that complex changes in the organizational maturity structure of companies during the COVID-19 pandemic have not yet been properly investigated. The COVID-19 pandemic provides a unique opportunity to examine how the structure of organizational maturity has changed in companies of various levels of organizational maturity, which decisions have been successful in the long run, and for which elements the sustainability dimension of organizational maturity has emerged. Based on this background, the empirical part of the paper examines the changes in the structure of a theoretically determined organizational maturity during the COVID-19 pandemic.

3. Materials and Methods

The conceptual basis for the research of changes in the organizational maturity structure in Lithuanian organizations during the COVID-19 pandemic is supported by the perspective that the impact of the COVID-19 pandemic on organizations and their activities has led to a response from organizations to find solutions that are sustainable and not only able to survive the economic downturn, but also to achieve/maintain a higher level of organizational maturity. This determines the need not only to study the level of organizational maturity, but also to perform a structural analysis of the elements and sub-elements of organizational maturity through the identification of the indicators that define them. This exact approach to the research allows us to reveal the changes in organizational maturity affected by the COVID-19 pandemic and to predict what challenges companies face and what solutions lead to the sustainable development of organizations. A qualitative research strategy using expert evaluation (experts’ interviews) was chosen for this study.
The aim of the research is to reveal changes in the organizational maturity structure during the COVID-19 pandemic. To this end, the following objectives were set: to identify the expression of elements of organizational maturity before and during the COVID-19 pandemic; to identify changes in the structure of different sub-elements of organizational maturity, revealing the indicators identifying them; to reveal the sustainability dimension of organizational maturity during a pandemic.
Research method. Qualitative research was performed using the method of expert evaluation. The task of the experts was to determine the level of organizational maturity of companies by assessing the structure of its constituent elements and sub-elements, based on indicators assigned to a certain group of organizational maturity elements and sub-elements. A pre-designed questionnaire was used to identify which indicators of individual organizational maturity elements and sub-elements occurred in the companies surveyed before and during the COVID-19 pandemic. This allowed for elements of the categorization methodology to be used in the study [64]. A case study was used to compare the structure of all elements and sub-elements of organizational maturity before and during the COVID-19 pandemic [65,66].
Organization of the research. The expert assessment (evaluation) was conducted in two stages: (1) before the COVID-19 pandemic in October 2019; (2) During the COVID-19 pandemic in September 2021.
The research sample. The sample for the qualitative study of this article is based on the sample sizes recommended in the scientific literature. In the general case, the sample size ranges from 5 to 30 respondents, but some researchers suggest more specific sizes. According to Nielsen [67], a sufficient sample is 5 respondents, because in his opinion, 85 percent of the information is provided by a sample of 5 respondents. Other researchers recommend larger sample sizes: according to Neal [68], the sample size should be up to 15, and according to Rudstam and Newton [69], from 20 to 30. In this paper, the study aimed to saturate the data, and new sample units were drawn until the informativeness of the received data started to decrease [70]. The sample of experts in both studies consisted of 24 top executives from 24 companies, 12 at each stage. The critical case sampling method was used to select the respondents [71], where the respondents were selected according to precisely determined criteria. This method has been chosen because it allows for the collection of qualitative data [70]. The companies represented by the experts were selected in such a way that they were in the private sector and were characterized by a diversity of size, type of activity, and organizational maturity. Data on the experts took part in the research provided in Table 1.
Research instrument. The organizational maturity assessment tool is segmented and systemized. Each of the sub-elements of an organization is interlinked with indicators. A scientific literature analysis determined the final 8 groups of questions. Each group was supported with the proper set of questions confirming the maturity of each sub-element of an organization. This allowed for an assessment of the current state of an organization’s maturity. By summarizing the maturity assessment tool, we made it consist of 59 questions (indicators), grouped into 8 sub-element maturity assessment groups, involving 3 key sub-element groups, allowing us to assess the maturity stage of an organization [40].
Research data processing. The coding, analysis, and visualization of the data obtained during the research was performed by the MaxQda Analysis Pro 2020 version of the qualitative data analysis software package.

4. Results

4.1. Results of the Research of the Expression of Organizational Maturity Elements and Sub-Elements before and during the COVID-19 Pandemic

The level of maturity of all the elements and sub-elements of organizational maturity was determined during the expert assessment. The results of the research allowed us to identify the expression of elements of organizational maturity in the companies in both studies, and to identify the changes that took place during the COVID-19 pandemic.
The experts were asked to evaluate all three elements of organizational maturity (people, process, technology) according to the occurrence of their sub-elements and indicators in the surveyed companies, thus determining the ranks for the respective levels of organizational maturity (1—lowest element and sub-element maturity; 5—highest element and sub-element maturity level). The results of the assessment of organizational maturity of all 24 experts are presented in Table 2 and Appendix Table A1.
The data presented in the table allowed us to determine which sub-elements of organizational maturity in both studies should be assessed as having reached a higher or lower level of maturity and what are their distribution in companies of different organizational maturities. The more times that experts ranked higher, the sub-element of organizational maturity was at a higher level of maturity. In general, it can be noted that, in the first research, according to the experts, the commitment sub-element, should be considered as the highest level of maturity, (maximum rank sum 52), and the change process sub-element (minimum rank sum 24) considered as the lowest. In the second research, according to the experts, the technology element should be considered as the highest level of maturity (maximum rank 54), and the sub-elements of competence and behavioural process considered as the lowest (minimum rank 28). The very first analysis of the research results allows us to generate insights into fundamental changes in the structure of the elements and sub-elements of organizational maturity. If, before the COVID-19 pandemic, the commitment sub-element from the people category was estimated to have the highest rank sum in enterprises, then during the COVID-19 pandemic, the experts assigned the highest rank sum to the technology element. The weakest-rated sub-elements also changed significantly: before the COVID-19 pandemic, the change process sub-element from the process category was rated the lowest in companies, during the COVID-19 pandemic, competence from the people category and behavioural process from the process category were rated the lowest.
Analysing the expression of all the sub-elements of organizational maturity in enterprises of different organizational maturities, it is seen that it is not the same. While, prior to the COVID-19 pandemic, the assessment of sub-elements in lower organizational maturity firms (levels 1 and 2) was similar across all elements, the assessment of the technology element was clearly strengthened during the pandemic. Even in lower-maturity organizations, there has been a marked increase in the maturity of this element: in all firms at organizational maturity level 2, this element has reached level 5, compared to ones at maturity level 3 before the COVID-19 pandemic. Another change is observed for the process element. Experts assigned the highest ranks to the behavioural process sub-element before the pandemic, while the work process and change process were the sub-elements to which the lowest ranks of all were assigned. The results of the second research stage disclosed radically different assessments—the behavioural process fell to the lowest level of organizational maturity, while the assessment of the work process and change process sub-elements rose. Structural changes are also observed in the people category: during the COVID-19 pandemic, the assessment of the maturity level of the competence sub-element decreased significantly. This is especially noticeable in companies with level 3 organizational maturity, where this element was not assessed below level 2 before the COVID-19 pandemic. Meanwhile, during the COVID-19 pandemic, companies of this organizational maturity are dominated by the first level of maturity of the competence sub-element.
One-case models were developed using the MaxQda qualitative data analysis program to determine the priorities for assigning the level of organizational maturity elements to enterprises before and during the COVID-19 pandemic. Figure 1 and Figure 2 disclose the codes corresponding to the sub-elements of organizational maturity and the specific indicators supporting them (the thicker the line, the more times the experts marked these elements and specific indicators). These single-case models present the five highest expert-rated sub-elements and the most significant indicators for each sub-element.
Structural analysis of sub-elements of organizational maturity before the COVID-19 pandemic. The one-case model in Figure 1 depicts the assessment of the organizational maturity sub-elements of the first research stage.
By analysing the structure of the highest rated organizational maturity sub-elements before the COVID-19 pandemic, it can be observed that the commitment sub-element from the people category has been assigned to the highest level of maturity by experts. The most important indicators supporting this sub-element indicate that there is a noticeable commitment of employees in the organizations; they are loyal and care about the activities, problems, and events of their organizations. The second-highest-ranked element named by experts in terms of maturity is technology, the expression of which is supported by the following indicators: inclusion of new technologies in image-building and market information campaigns, the successful management of data-protection policy and monitoring and implementation of technological changes in organizations. The third among the sub-elements rated at the highest level of maturity is the behavioural process from the process category, identified through indicators of an effective motivational system, stress management, and constructive employee communication. The contribution sub-element, from the people category, was rated the fourth sub-element by experts. The most significant indicators underpinning this sub-element are that organizations provide opportunities for employees to develop competencies and develop their careers, and employees themselves value their relationships with their managers. In fifth place, before the COVID-19 pandemic, was the competence sub-element from the people category, identified by the fact that there are enough novice and advanced employees.
Structural analysis of organizational maturity sub-elements during the COVID-19 pandemic. The one-case model in Figure 2 depicts the assessment of the organizational maturity sub-elements of the second research stage.
Analysing the structure of the highest-rated sub-elements of organizational maturity, significant changes are observed during the COVID-19 pandemic. Experts noted the technology element in first place. The key indicators underpinning this element indicate that organizations have tactical- and strategic-level technology management and resource allocation, as well as successful data-protection policy management. In the second, third, and fourth places, the sub-elements of the people category were selected: commitment, contribution, and cost-effectiveness. The expression of the commitment sub-element is supported by the following indicators: employees feel personally important in the organization, are loyal, and care about the activities, problems, and events of the organization. The expression of the contribution sub-element is supported by the following indicators: employees face challenges in their work and perceive the contribution of their activities to the overall activities of the organization. The cost-effectiveness sub-element is best identified by the fact that the organization provides employees with a safe, comfortable, and ergonomic work environment. In fifth place, according to experts, the work process sub-element appeared from the process category, the expression of which is supported by the fact that employees are provided with both the necessary information and the necessary equipment for the work.
What follows is a comparison of the research results on the expression of organizational maturity sub-elements before the COVID-19 pandemic and during the COVID-19 pandemic. Summarizing the results of the expert assessment of the expression of organizational maturity sub-elements before and during the COVID-19 pandemic, it can be concluded that both certain commonalities and differences are observed. The comparison of the expression of sub-elements of organizational maturity is performed in two sections: through structural changes in the level of maturity assigned to sub-elements, and through the identification of indicators based on sub-elements.
Analysing the structure of organizational maturity sub-elements rated at the highest level of maturity before and during the COVID-19 pandemic, in both cases, among the five highest-rated sub-elements, experts noted three of the same: commitment, technology, and contribution. However, significant changes were also observed. First, the sub-element assigned to the highest level of maturity changed places. If, before the COVID-19 pandemic, the experts marked the commitment sub-element in the first place, then during the COVID-19 pandemic, the highest level of maturity was assigned to the technology element, which was in second before the COVID-19 pandemic. During the COVID-19 pandemic, the behavioural process from the process category and the competence sub-element from the people category fell out of the five sub-elements that were assigned the highest level of maturity. They were replaced by sub-elements from the same element categories: the cost-effectiveness sub-element from the people category, and the work process sub-element from the process category. These changes disclose that, during the COVID-19 pandemic, companies greatly strengthened the hard areas related to technology, work processes, and contribution to the organization’s operations. Meanwhile, soft areas related to employee competencies and behavioural processes, by contrast, became more vulnerable.
The results of the analysis of the indicators underlying them also provide important information about the challenges faced by organizations and the solutions that led to the changes in the level of maturity of individual sub-elements. Although both sub-elements of organizational maturity (commitment, technology, and contribution) were assessed at a high level of maturity in both studies, the indicators underpinning them show a clear dispersion. The same indicators of employee loyalty and concern for the organization’s activities, problems, and events are important for the justification of the commitment sub-element before and during the COVID-19 pandemic. However, prior to the COVID-19 pandemic, employee engagement was more pronounced in organizations, and during the COVID-19 pandemic, it was more common to observe that employees felt personally important in the organization. The same aspects of a well-managed data-protection policy are important to justify the technology element before and during the COVID-19 pandemic. However, in the timeframe before the COVID-19 pandemic, organizations were more likely to incorporate new technologies into their image- and market-awareness campaigns and to monitor and implement technological changes in their organizations, and during the COVID-19 pandemic, organizations focused more on tactical- and strategic-level technology management and resource allocation. Different indicators are important for justifying the contribution sub-element before and during the COVID-19 pandemic. Prior to the COVID-19 pandemic, organizations were more likely to highlight opportunities for employees to develop competencies and develop their careers, and employees themselves valued their relationships with their managers, while during the COVID-19 pandemic, employees were more likely to face challenges and perceive their contributions to the organization. A more detailed structure of the organizational maturity sub-element indicators, and their comparative analysis before and during the COVID-19 pandemic year, is provided below.

4.2. Results of the Analysis of Structural Organizational Maturity Sub-Elements before and during the COVID-19 Pandemic

During the assessment of the organizational maturity of companies, the experts noted the indicators of each sub-element of organizational maturity specific to their companies. In this way, a structural analysis of the indicators of organizational maturity sub-elements was performed, identifying their similarity and significant differences before and during the COVID-19 pandemic.
A common code system was developed by analysing the questionnaires of 24 experts in the MaxQda program. The code system includes 3 code categories covering organizational maturity elements, 8 sub-code categories covering organizational maturity sub-elements, and 59 codes corresponding to organizational maturity sub-element indicators. The frequency of codes presented in the code distribution matrix (Appendix Figure A1, Figure A2 and Figure A3) shows how the codes are distributed in the analysed survey questionnaires 1 and 2. The code distribution matrix shows which indicators of organizational maturity sub-elements appear the most and which the least. It was noted that there was no code that was not marked in any of the research questionnaires.
Later, the structure of all indicators of organizational maturity sub-elements before and during the COVID-19 pandemic was analysed. All indicators of organizational maturity sub-elements were grouped into three categories according to their degree of saturation: very frequently mentioned (frequency from 10 to 12 times), frequently mentioned (frequency from seven to nine times), and rarely mentioned (frequency from four to six times). The matrices in Annex (Figure 1, Figure 2 and Figure 3) show the distribution of all elements of organizational maturity, and the expression of their indicators, in general, and before and during the COVID-19 pandemic. The larger the square, the more times the code corresponding to a specific indicator of organizational maturity sub-elements was marked in Studies 1 and 2. This made it possible to identify commonalities and significant differences in the sub-elements of organizational maturity between the pre-COVID-19 and during COVID-19 pandemic periods.
Structural analysis of the commitment sub-element. The results of the previous analysis disclosed that this sub-element, belonging to the people category, is one of the most highly valued, both before and during the COVID-19 pandemic. However, overall, the assessment of this sub-element of organizational maturity has declined slightly. By assessing the commitment sub-element before the COVID-19 pandemic, it is observed that all the indicators belong to the very frequently mentioned group; the frequency of recurrence of the lowest-rated indicator is 10. During the COVID-19 pandemic, four indicators also fell into the very frequently mentioned group, and one of them (employees are guided by the values of the organization) fell into the frequently mentioned group (frequency 9). Comparing the results of the two research stages, it is observed that, during the COVID-19 pandemic, there was the greatest decrease in employee commitment to the organization (frequency 12 to 10). There was a slight decrease in employees’ adherence to the organization’s values and loyalty to the organization. The expression of two indicators intensified during the COVID-19 pandemic: employees felt more important in the organization and became more interested in the organization’s activities, problems, and events. Taken together, the structural changes of the commitment sub-element of organizational maturity led to the conclusion that it can be considered as sufficiently sustainable. However, organizations should strengthen their decisions regarding the value dimension and its implications in employee performance and employee engagement.
Competence sub-element: structural analysis. The results of the study revealed that the assessment of the competence sub-element is one of the weakest. If, before the COVID-19 pandemic, the experts were ranked fifth in terms of maturity expression, then COVID-19 collected the lowest sum of assigned ranks during the pandemic. The structural analysis of the indicators of the organizational maturity competence sub-element also showed that the expression of the indicators of this sub-element is one of the lowest—none of the indicators fell into the frequently mentioned group. Prior to the COVID-19 pandemic, four indicators fell into the group of frequently mentioned indicators and one into the group of rarely mentioned indicators. The situation with meeting the needs of newcomers and trained newcomers was rated best (frequency 9). The recurrence rate of the need for competent and experienced staff was seven, and the recurrence rate of experts fell into the group of rarely mentioned indicators. The COVID-19 pandemic highlighted a greater shortage of advanced employees (frequency 6). Meanwhile, the indicators of competent, experienced staff and experts fell into the frequently mentioned group. Comparing the results of both studies, it is observed that during the COVID-19 pandemic there was a significant decrease in the attraction of new employees to companies, which led to a decrease in the maturity level of the competence sub-element. Summarizing the structural changes of the competence sub-element of organizational maturity, it can be concluded that, although there are currently sufficient competent and experienced employees, the observed changes for this sub-element are not sufficiently sustainable in the long run. Organizations should pay special attention to decisions to attract new employees, as the current situation may have negative consequences in the long run.
Contribution sub-element: structural analysis. This sub-element, in the people category, as well as the commitment sub-element, is one of the most-valued, both before and during the COVID-19 pandemic. Prior to the COVID-19 pandemic, the experts rated it fourth in terms of maturity expression, and during the COVID-19 pandemic, it was rated third, which indicates a relatively sustainable expression of this sub-element. Assessing the contribution sub-element against the COVID-19 pandemic, it is observed that as many as seven of the eight indicators belong to the very frequently mentioned group, with the lowest recurrence rate being nine. During the COVID-19 pandemic, five indicators also fell into the very frequently mentioned group, and three into the frequently mentioned group. Comparing the results of the two studies, it was observed that, during the COVID-19 pandemic, the assessment of the relationship with managers (frequency 11 to 8) and the opportunities for employees to develop their careers (frequency 11 to 9) decreased the most. There was a slight decrease in the assessment of opportunities for professional development, employee cooperation and pride in one’s own organization. The expression of the three indicators intensified during the COVID-19 pandemic: the organization improved working communication, employees faced more challenges, and became more aware of their contribution to the overall activities of the organization. Taken together, the structural changes of the commitment sub-element of organizational maturity led to the conclusion that it can be considered as sufficiently sustainable. However, organizations should strengthen their decisions regarding employee career opportunities and ensuring employee–managerial relationships.
Structural analysis of the cost-effectiveness sub-element. The results of the study revealed that the evaluation of the indicators of the cost-effectiveness sub-element has a high variance of expression. Some of the indicators in both studies recurred very often, and some often or infrequently, indicating the unsustainable dynamics of the elements of organizational maturity. While, before the COVID-19 pandemic, three of the five indicators belonged to the very frequently mentioned group, during the COVID-19 pandemic, only one remained; two fell into the frequently mentioned group, and one into the rarely mentioned group. Sustainable solutions are shown by the expression of the indicator “organization ensures a safe, comfortable, and ergonomic work environment for employees” (frequency 12). The situation with employee satisfaction did not improve HR management practices (frequency after 7). Comparing the results of the two research stages, it was observed that, during the COVID-19 pandemic, the most significant decrease was in the positive assessment of organizational culture (frequency 12 to 7), and the positive attitude towards managers and cooperation with them (frequency 11 to 9). The worst-case indicator is employee job satisfaction, the frequency of which fell from 8 before the COVID-19 pandemic to 6 during the COVID-19 pandemic. Summarizing the structural changes of the cost-effectiveness sub-element of organizational maturity, it can be concluded that although there is an indicator identifying sustainable solutions related to a quality work environment, the changes of other indicators of this sub-element are not positive. Organizations should address employee compensation issues and review opportunities for a positive organizational culture and for collaboration with management.
Work process sub-element: structural analysis. The results of the previous analysis showed that this sub-element, belonging to the process category, rose to a higher level of maturity during the COVID-19 pandemic. Prior to the COVID-19 pandemic, it was ranked 7th by experts in terms of maturity expression, and during COVID-19 pandemic, it rose to the fifth position. The evaluation of the indicators of this sub-element is characterized by a high variance of expression. Assessing the work process sub-element before the COVID-19 pandemic, it is observed that as many as five of the nine indicators belong to the very frequently mentioned group, with the maximum number of recurrences (frequency 12). Three indicators fell into the group of frequently mentioned indicators, and one indicator (eliminated unproductive working time) fell into the group of rarely mentioned indicators (frequency 5). During the COVID-19 pandemic, five indicators also fell into the very frequently mentioned group, three into the frequently mentioned group, and one indicator (elimination of excess paperwork) into the rarely mentioned group (frequency 5). Comparing the results of both studies, the highest number of sustainability indicators is observed. All of the indicators that were best-evaluated before the COVID-19 pandemic (frequency 12 each) had the same expression during the COVID-19 pandemic. Thus, empowering employees to do their jobs, providing all the necessary information and equipment, and training to work are those indicators of the work process sub-element for which organizational decisions have a long-term sustainable outcome. The situation with the reduction of bureaucracy and the elimination of unnecessary procedures and actions has not changed (frequency 8). Comparing the expression of other indicators, it is observed that, during the COVID-19 pandemic, companies had a harder time eliminating excess paperwork (frequency 9 to 5). There was a slight decrease in the evaluation of information technology implemented in the organization. During the COVID-19 pandemic, the elimination of unproductive working hours improved (frequency 5 to 7), although its level of maturity stayed low. Summarizing the structural changes in the work process sub-element of organizational maturity, it is observed that, in work processes, organizations made many sustainable decisions related to the full empowerment of employees to work. However, in order for organizations to raise this sub-element of organizational maturity to a higher level of maturity, they would have to address many issues related to the removal of non-productive elements of work.
Behavioural process sub-element: structural analysis. The results of the study revealed that this sub-element of organizational maturity experienced the largest change to a lower level of maturity during the COVID-19 pandemic. If, before the COVID-19 pandemic, the experts were ranked third in terms of maturity expression, then, during the COVID-19 pandemic, they collected the lowest sum of assigned ranks. The evaluation of the indicators of this sub-element is also characterized by a high variance of expression. By assessing behavioural process sub-element before the COVID-19 pandemic, it is observed that eight of the twelve indicators belong to the very frequently mentioned group, three indicators fall into the group of frequently mentioned indicators, and one indicator (the organization has a change and management strategy) into the rarely group (frequency 6). During the COVID-19 pandemic, six indicators each fell into the very frequently mentioned and the frequently mentioned groups. However, a comparison of the results of the two studies shows a significant decrease in the assessment of indicators of individual employee behaviour. During the COVID-19 pandemic, the assessment of the employee motivation system (frequency 11 to 7) and stress-management (frequency 12 to 8) decreased the most. At the interpersonal level, there was a slight decrease in the assessment of constructive employee communication and conflict management. At the organizational level, a reduced assessment of the clarity of the organizational culture is observed. The expression of the five behavioural process sub-element indicators increased during the COVID-19 pandemic. The most positive change in the assessment of indicators at the organizational level is observed: the organization has a strategy for change and for its management (frequency 6 to 9), and the organization has a clear vision for the future (frequency 8 to 10). By summarizing structural changes of the behavioural process sub-element of organizational maturity, it is observed that the management of behavioural processes has deteriorated significantly at the individual level, especially related to employee motivation and stress-management issues, and at the interpersonal level, related to constructive employee communication and conflict management. These employee-related issues need to become a priority for organizations to elevate the behavioural process sub-element to a higher level of maturity. At the organizational level, meanwhile, there are positive changes in behavioural processes, especially in terms of having a clear vision and a strategy for change and for its management.
Change process sub-element: structural analysis. The results of the previous analysis showed that this sub-element, belonging to the process category, rose to a higher level of maturity during the COVID-19 pandemic. Prior to the COVID-19 pandemic, it was ranked eighth by experts in terms of maturity expression, and COVID-19 rose to the sixth position during the pandemic. The evaluation of the indicators of the change process sub-element shows significant positive changes. Assessing the change process sub-element before the COVID-19 pandemic, it is observed that only three of the eight indicators belong to the very frequently mentioned group, two indicators fell into the group of frequently mentioned indicators, and three indicators even fell into the group of rarely mentioned (frequency 6). During the COVID-19 pandemic, as many as six indicators fell into the very frequently mentioned group, two into the frequently mentioned group, and two into the rarely mentioned group. Comparing the results of the two studies, the COVID-19 pandemic showed the greatest reduction in the assessment of changes accepted by workers as a natural process that did not threaten their position (frequency 6 to 4) and the ability to identify groups that did not accept change (frequency 11 to 8). There was a slight decrease in the assessment of the possibilities to establish new units and redistribute resources at the organizational level. Even the expression of the four indicators significantly increased during the COVID-19 pandemic: workers have a better understanding of information related to changes in their work; employees receive information related to changes in the organization; changes in internal relations between different departments are managed; and inertia does not prevent changing the structure of the organization. By summarizing the structural changes of the change process sub-element of organizational maturity, it is observed that the perception of change as a natural, non-threatening process at the individual level has greatly decreased. Meanwhile, the behaviour of the organization, informing about changes, managing internal relations, and eliminating inertia by changing the structure of the organization has become more effective.
Structural analysis of the technology element. The results of a previous analysis revealed that this element is one of the most highly valued both before and during the COVID-19 pandemic. By assessing the technology element before the COVID-19 pandemic, it is observed that six indicators belong to the very frequently mentioned group, and one to the frequently mentioned group. During the COVID-19 pandemic, all seven indicators fell into the very frequently mentioned group with the highest high ranks (frequencies 11 and 12). Three indicators (frequency after 11) had the same expression before and during the COVID-19 pandemic: the organization incorporates new technologies into image-building and market (environmental) information campaigns; technology security is ensured in the organization (political, structural, authenticity, legality, administration, and recovery aspects); the organization follows and implements technological changes that enable technological improvements in the organization. Even the expression of four indicators increased during the COVID-19 pandemic. A particularly positive change is observed in terms of the organization’s tactical (what: products, services) and strategic (where to: direction) technology management indicators (frequency 7 to 12), and organizations devoted resources to tactical (what) and strategic (where to) technology changes (frequency 10 to 12). The smaller positive change is related to the successful management of the organization’s data-protection policy, architecture (including databases), applications, communications, and meeting the needs and skills of employees, which are needed to implement tactical and strategic technological changes. Taken together, the structural changes of the technology element of organizational maturity led to the conclusion that it can be considered as one of the most sustainable elements of organizational maturity, where the decisions taken before the COVID-19 pandemic have positive long-term results.

4.3. The Sustainability Dimension of Organizational Maturity during the COVID-19 Pandemic

The structural analysis of organizational maturity allowed for all sub-elements of organizational maturity to be assessed from a sustainability perspective. In the study, the sustainability dimension was identified by the maximum expression of the relevant indicators of a particular organizational maturity sub-element before and during the COVID-19 pandemic. This approach provided insights into which decisions, made by organizations before the COVID-19 pandemic, remained sustainable during the COVID-19 pandemic, and allowed companies not only to survive a period of global economic slowdown, but to maintain high levels of organizational maturity elements and sub-elements.
In the structural analysis of the indicators of sub-elements of organizational maturity, the general frequency of the codes mentioned in the questionnaires was first clarified, without dividing them according to the dependence on specific research. The most frequently repeated codes in the survey questionnaires correspond to the most-common indicators of organizational maturity sub-elements. To this end, a table of the frequency of the indicators of sub-elements of organizational maturity indicated in the expert questionnaires was compiled, which indicates how often these indicators were mentioned. Table 3 shows the 10 most-common and the 5 least-recurring indicators. The frequency of recurrence of all the indicators of organizational maturity sub-elements is presented in the code distribution matrix (Appendix Figure A1, Figure A2 and Figure A3).
The analysis of the frequency of indicators of organizational maturity sub-elements, without distinguishing their recurrence in both studies, allowed us to highlight the most important indicators of organizational maturity sub-elements in general. The five most recurring indicators were mentioned by all experts, regardless of the level of organizational maturity assessed by the company and the period over which the COVID-19 pandemic took place. The recurrence rate of the other five key indicators is 23, and this indicates sustainable organizational decisions in the relevant elements of organizational maturity.
It should be noted that five of the most frequently mentioned organizational maturity sub-elements belong to the work process sub-element. Although the work process sub-element was evaluated by experts only in the seventh position during the pre-COVID-19 pandemic period and in the fifth position during the COVID-19 pandemic. Still, the structural analysis of the organizational maturity sub-element indicators showed that, in general, the expression of individual indicators of this sub-element is highest. This means that, in their activities, companies primarily seek to empower employees to do their job by providing them with all the necessary information and equipment and by training them to work. It was also mentioned by all experts that the organization provides a safe and ergonomic environment for its employees (the cost-effectiveness sub-element indicator). The other two most frequently mentioned indicators of organizational maturity sub-elements belong to the commitment sub-element. Experts, regardless of the level of organizational maturity of companies as indicators of frequent employees, mention employee loyalty to the organization and concern for the organization’s activities, problems, and events. Among the most frequent recurrences is one indicator for each contribution sub-element and one for the technology element. In both studies, experts point out that employees face challenges in their work, and that the same aspects of a successfully managed data-protection policy are important to organizations. It should be noted that none of the indicators of the competence, behavioural process, and change process sub-elements were included in the list of the most frequently mentioned indicators.
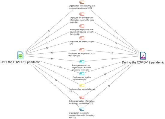
The two-case model, shown in Figure 3, provides a comparison of the 10 key indicators that proved successful in the long term and that were sustainable before and during the COVID-19 pandemic.
Analysing the structure of the highest-rated organizational maturity sub-element indicators before and during the COVID-19 pandemic, it is observed that all three elements of organizational maturity show signs of sustainability.
As the most sustainable element of technology identified in the study. It should be noted that, for the technology element, almost all indicators can be considered sustainable, including five out of six indicators from before the COVID-19 pandemic, and all the indicators in the category of indicators mentioned very frequently during the COVID-19 pandemic. The sustainability of the technology element during the COVID-19 pandemic is primarily manifested through a successfully managed data-protection policy in the organization. Significant positive developments are observed in tactical and strategic technology management and resource allocation. In summary, technology is the only element of organizational maturity with a coherent structure of high-resolution indicators during the COVID-19 pandemic.
Elements of organizational maturity people and process, with signs of sustainability, also revealed high vulnerabilities during the COVID-19 pandemic. In the people category, the commitment sub-element is considered the most sustainable, with its level of maturity and many indicators maintaining a relatively high expert rating both before and during the COVID-19 pandemic. Sustainable attributes of the people element category are identified by two commitment sub-elements, one contribution, and one cost-effectiveness sub-element indicator. During the COVID-19 pandemic, companies maintained a high level of employee loyalty to the organization and their concern for the organization’s activities, problems, and events. The fact that employees face challenges in their work and provide a safe and ergonomic environment for the employees of the organization is also treated as a sustainable sign of organizational maturity. By summarizing the sustainability of the people element, it can be concluded that there are sustainable features on both the organization and employee sides. During the COVID-19 pandemic, the organizations took care of and were able to provide a safe working environment for the employees, and the employees, in turn, remained loyal, took care of the organization, and accepted the challenges they faced. Unfortunately, the competence element did not have sustainable indicators during the COVID-19 pandemic.
Within the framework of a process element, no single sub-element can be identified that would be sustainable in the long run. This element of organizational maturity has undergone the greatest changes. If the behavioural process sub-element was quite strong before the COVID-19 pandemic, it became the weakest during the pandemic. The work process and the change process, by contrast, showed clear positive developments during the COVID-19 pandemic. Signs of sustainability of a process element can only be identified by the expression of the expression of sub-element indicators in the long run. Sustainable attributes of the process element are identified by five indicators of the work process sub-element. During the COVID-19 pandemic, companies continued to maintain a high level of employee empowerment, ensuring that workers were properly provided with the information and equipment they needed to do their job. Much attention continued to be paid to training employees to work. By summarizing the sustainability of the process element, there is a very clear focus on ensuring specific performance conditions and requirements, but the behavioural process and the change process were not sustainable during the COVID-19 pandemic.
In summary, all of the most-recurring indicators provide insights into the sustainability dimension of organizational maturity. Those areas of the elements of organizational maturity whose indicators were mentioned as the most common both during the pre-COVID-19 pandemic period and during the COVID-19 pandemic show the ability of organizations to remain sustainable in the long term in certain specific areas of activity. The analysis of the frequency of indicators of sub-elements of organizational maturity showed that companies make sustainable decisions, primarily in the technology element, with the implementation of technological innovations, and in the process element, with a clear and formalized organization of work processes. The high level of organizational maturity, in this case, is demonstrated by the ability of companies to empower employees to work, provide them with the necessary information and equipment, ensure a safe and ergonomic environment, and teach and train to work. Moreover, sustainable solutions in organizations are manifested in the people element by ensuring the relationship of employees with the organization and its commitment to its employees. Employee loyalty and concern for the organization is one aspect that illustrates the sustainability of organizational maturity in relation to people.
The analysis of the least-recurring indicators of organizational maturity sub-elements (Table 3) provides insights into the limited and insufficiently sustainable approach and practices of organizations, leading to low levels of individual organizational maturity elements and sub-elements. It should be noted that even two of the least-mentioned sub-elements of organizational maturity belong to the work process and cost-effectiveness sub-elements. The most vulnerable areas in work processes are uneliminated unproductive working hours and excess paperwork. It is the low expression of these indicators that means that the level of maturity of this sub-element is not high, although, among the most frequently mentioned indicators, they belong to the work process sub-element. In the evaluation of the cost-effectiveness sub-element, employee satisfaction with HR management practices and remuneration for work is characterized by low expression. This signals that organizations do not have a sustainable approach to employee-centred management systems. Additionally, the indicator of the change process sub-element is mentioned at least once, indicating that, in organizations, employees accept change naturally without threatening their position, which shows that, by taking care of the information necessary for employees’ activities, organizations do not take enough care to inform employees about their role in the changes.

5. Discussion

The aim of the paper is to reveal changes in the organizational maturity structure during the COVID-19 pandemic. In doing this, qualitative data generated by an expert assessment of organizational maturity in 24 Lithuanian companies from two periods were compared: before the COVID-19 pandemic in 2019 and the COVID-19 pandemic year in 2021. Based on the theoretical analysis of the structure of organizational maturity, it is known that organizational maturity consists of various elements and sub-elements. It is also known that, during the COVID-19 pandemic, organizational maturity elements and indicators identifying sub-elements may change.
Researchers of organizational maturity stress the importance of organizational maturity and its dynamics. Authors such as Kucharska and Bedford [72], Modrak and Šoltysová [47], Machado et al. [73], Stachowiak [3], and others disclose the importance of change in terms of organizational maturity. This longitudinal research has also confirmed that organizational maturity is a dynamic element, which is constantly changing based on various factors.
Summarizing the impact of the COVID-19 pandemic on changes in organizational maturity’s structure, it is observed that both the data provided by different researchers and the results of the qualitative study largely coincide. Various scholars [27,33,34,57] confirmed insights that the COVID-19 pandemic affects organization performance and other aspects including organizational maturity. Hereby, the important aspects are social responsibility, a strong organizational culture, the use of technology, and innovation. This gives them a long-term competitive advantage by implementing the strategy of organization. Additionally, the organization is empowered to act by using their resources, including features of organization, information, knowledge, etc. In a qualitative study, these corporate strengths mentioned by the researchers were confirmed during the COVID-19 pandemic.
The results of the study confirmed Carletti et al.’s [33] ideas that companies that used more technology and innovation were less affected by social isolation and remained stronger during the pandemic. Long-term and sustainable solutions have been found to be most relevant to the technology element of organizational maturity, with a particular emphasis on positive change, which is observed in terms of an organization’s tactical and strategic technology management and in organizations that have devoted resources to tactical and strategic technology changes. Li at al.’s [31] ideas for a strong culture, and Shen at al.’s [25] about the impact of social responsibility activities on the resilience of companies to pandemics has not been confirmed in this study. However, it became clear that the aspects of social responsibility and strong organizational culture in the elements of organizational maturity became vulnerable during the COVID-19 pandemic due to an unsatisfactory remuneration of employees and insufficient opportunities for positive evaluations of organizational culture and for cooperation with managers. The study confirmed Osterman’s [28] insight that insecurity at work depends on external factors, such as changes in the company’s organizational structure, the overall labour market outlook, Green’s [29] claims that insecurity is linked to the state of the economy, and Coats’ [30] view that the growing unemployment rate strongly affects workers’ perceptions of safety at work. The study of this article disclosed that all the factors mentioned by the authors became apparent during the COVID-19 pandemic. They strongly influenced the sub-elements of organizational maturity behaviour and change. Workers in organizations during a pandemic do not feel safe due to insufficient stress-management and an inability to accept change naturally without threatening their position.
Conger [32] states that the COVID-19 pandemic has forced organizations to act, restructuring their work processes, changing processes which have led not to decline, but to a maturity stage or even to increases in productivity. In a qualitative study, these insights were confirmed and supplemented with new data. By analysing the expression of organizational maturity elements during the COVID-19 pandemic, it was confirmed that the evaluation of the work process and change process sub-elements increased significantly. In addition, it was found that the ability of companies to enable employees to work, to provide them with the necessary information and equipment, and to teach and train them to work allowed them to achieve this.
A study by Conger [34] found that several features became extremely important to strive through the pandemic period. These are safety and health, business continuity, and remote work. All this raised the necessity to develop and implement IT technology and to maintain it, encouraged and implemented business communication capabilities, and finally, focused on employee productivity when working from home. The results of the qualitative study confirmed that the contribution and cost-effectiveness sub-elements of the organizational element, people, were strengthened in the elements of the organizational maturity of enterprises. The efforts of companies to ensure a safe, comfortable, and ergonomic work environment for employees, and improved work communication, are highly indicated.
Assessing the sustainability dimension of organizational maturity, the results of qualitative research have greatly expanded scientific knowledge. The analysis of the impact of the COVID-19 pandemic, from the perspective of organizational maturity, allowed us to look at the research problem in a comprehensive way. It was determined that, during the COVID-19 pandemic, companies greatly strengthened the hard areas related to technology, work processes, and contributions to the organization’s operations. Meanwhile, the soft areas related to employee competencies and behavioural processes, on the other hand, have become more vulnerable. It was also observed that sustainability is characterized by all three elements of organizational maturity, and that sustainability is identified at the element, sub-element, and indicator levels. The analysis revealed that the companies made sustainable decisions, primarily in the technology element, with the implementation of technological innovations, and in the process element, with a clear and formalized organization of work processes. These insights are still valid in the context of the organizational maturity and sustainability venues.
The results of the qualitative research also highlighted important guidelines for the development of the organizational maturity construct. Firstly, the authors’ challenge to develop and re-assess organizational maturity assessment model. Given this, the authors used Metter’s [15] approach, based on Radvila’s adjustments [40]. The model itself has only three organizational maturity elements. Different structural organizational maturity contents might be identified, such as with Ariffin et al. [46], who identified five elements in total. This structural organizational maturity assessment approach might create pre-conditions for developing a more comprehensive organizational maturity assessment model.
Secondly, there is only partial research on the COVID-19 pandemic’s influence on organizational maturity. Initial research might be found in Acharya and Steffen [32], Li et al. [31], and Carletti et al. [33]. This research does not provide a wide spectrum of organizational maturity. Hereby, comprehensive organizational maturity elements’ assessment must be taken into consideration for further research and development. The same goes for the organizational sub-elemental levels. A newly developed organizational maturity assessment model would help to execute longitudinal research on the effects and dynamics in terms of time and events.
The lack of previous research on this topic generates a necessity for three key research directions for the development of the origins of comprehensive organizational maturity. This would create hierarchy-based indication/criterion systems, which would serve as a basis for the comprehensive evaluation of organizational maturity. This basis must be the leading source for follow-up research, including the replication of organizational maturity assessment research. Another one is the development of an organizational maturity assessment model. This model would serve in two ways; the theoretical reasons have been provided above. Meanwhile, on the practical approach, this model would create the conditions for organizations to check their organizational maturity, which would help them to maintain the organization’s visions and strategic goals, including the sustainability venue. The last one is the separation of organizational maturity models by eliminating limitations such as cultural and nationality differences, covering the full spectrum of sectors, including the modelling of the private and public sectors. This would develop separate models to continue research on this topic, maintaining the knowledge development of organizational maturity.

6. Conclusions

Considering the view that organizational maturity is a dynamic construct that changes depending on both internal and external conditions, this paper presents empirically based changes in the expression of the organizational maturity of firms during the COVID-19 pandemic. The COVID-19 pandemic provides an opportunity to examine the changes in the organizational maturity structure observed during the COVID-19 pandemic in organizations whose business decisions have proved successful in the long run, and for which elements the sustainability dimension of organizational maturity has emerged.
The analysis of the scientific literature revealed a wide range of organizational elements and sub-elements that can affect the organizational maturity of companies. The paper defines organizational maturity as the level of quality or measurable state of an organization, which includes the ability of people, processes, and technology elements to achieve the strategic results (achievements) of the organization. Based on the findings of the study, the people and process elements were subdivided into additional sub-elements. The first element consisted of commitment, competence, contribution, and cost-effectiveness. The second consist of processes of work, behaviour, and changes. Based on the analysis, the levels of maturity were defined in the study as initial (level 1), manageable (level 2), defined (level 3), qualitatively managed (level 4), and optimized (level 5). The aim of the paper was to identify structural changes in organizational maturity during the COVID-19 pandemic based on 59 indicators identifying three elements of organizational maturity. To achieve this goal, qualitative empirical data were obtained from two expert assessments (before and during the COVID-19 pandemic) of 24 companies in the private sector with a variety of sizes, activities, and organizational maturities.
Regarding the expression of organizational maturity elements during the COVID-19 pandemic, there have been changes in the structure of organizational maturity elements and sub-elements. The findings of these structural changes disclose the dynamics of an organization’s maturity elements, which were induced by the COVID-19 pandemic. The main results of the empirical research allow for conclusions to be drawn about changes in organizational maturity from three perspectives: changes with respect to elements of organizational maturity, changes with respect to sub-elements of organizational maturity, and the sustainability dimension of organizational maturity during the COVID-19 pandemic.
Revealing the impact of the COVID-19 pandemic on changes in elements of organizational maturity, the following is observed:
  • People element. In total, the values of the people element slightly reduced in maturity, from 150 before to 145 (by ranking) during the COVID-19 pandemic. Before the COVID-19 pandemic, the commitment sub-element from the people category reached the highest maturity in companies. Still, during the COVID-19 pandemic, it has dropped to second place. During the COVID-19 pandemic, the competence sub-element in the people category has become one of two lowest-rated maturity sub-elements. Hereby, the people element discloses the maturity transition by reducing the importance of commitment and competence and focusing more on contributions.
  • Process element. This element, in the total sum of ranks, has not changed. However, its content revealed an increased maturity in the work and change processes. Behavioural processes have faced the biggest decline among all sub-elements, and together with the competence sub-element, has become the lowest-rated sub-element. Overall, the process element has remained the lowest mature organizational element.
  • Technology element. The element of technology disclosed the most significant upturn. The total increase of it is +14 (in ranking). While, before the COVID-19 pandemic, it placed second in terms of maturity, it reached the highest ranking during the pandemic. Clearly, this element has strengthened and become the leading one, based on current situation.
Overall, during the COVID-19 pandemic, companies greatly strengthened the hard areas related to technology, work processes, and contributions to the organization’s activities. Meanwhile, soft areas related to employee competencies and behavioural processes, by contrast, have become more vulnerable.
Regarding the changes in the structure of the different sub-elements of organizational maturity, revealing the indicators identifying them, the indicators based on the sub-elements of organizational maturity identified in both studies have a rather clear spread. Revealing the impact of the COVID-19 pandemic on changes in the sub-elements that make up the elements of organizational maturity, the following is observed:
  • People group sub-elements. Summarizing the structural changes of the commitment sub-element of organizational maturity, it can be concluded that, during the COVID-19 pandemic, the assessment of indicators concerning the value dimension and its implications for employee activities and increasing employee commitment weakened. The structural changes in the competence sub-element of organizational maturity show that, although there are currently sufficient competent and experienced staff, the changes observed for this sub-element are not sufficiently sustainable in the long run. Organizations should pay special attention to decisions to attract new employees, as the current situation may have negative consequences in the long run. Summarizing the structural changes of the contribution sub-element of organizational maturity, it can be concluded that, during the COVID-19 pandemic, a limited approach to employee career opportunities and ensuring employee–manager relationships was revealed. Changes in many indicators of the cost-effectiveness sub-element of organizational maturity are not positive, and vulnerable issues of employee remuneration and insufficient opportunities for positive evaluations of organizational culture and cooperation with managers have emerged in organizations.
  • Process group sub-element. Summarizing the structural changes in the work process sub-element of organizational maturity, it is observed that in work processes, organizations make many sustainable decisions related to the full empowerment of employees to work. However, there are many problems in organizations related to the removal of non-productive elements of work. By summarizing the structural changes of the behavioural process sub-element of organizational maturity, it is observed that the management of behavioural processes has significantly deteriorated at the individual level, especially related to employee motivation and stress-management issues, and at the interpersonal level, related to constructive employee communication and conflict management. The structural changes in the sub-element of the organizational maturity change process show that the perception of change as a natural, non-threatening process at the individual level has greatly diminished.
  • Technology as sub-element. By summarizing the structural changes of the organizational maturity technology as a sub-element, it can be concluded that it can be considered as one of the most-sustainable elements of organizational maturity, where the decisions made before the COVID-19 pandemic have long-term positive results.
By revealing the sustainability dimension of organizational maturity during a pandemic, it is observed that all three elements of organizational maturity show signs of sustainability. Sustainability is identified at the element, sub-element, and indicator levels:
  • Technology element. Technology was identified as the most-sustainable element of the study, with a seamless, highly saturated indicator structure during the COVID-19 pandemic.
  • People element. In the people category, the most sustainable is the commitment sub-element, whose level of maturity and many indicators have maintained a relatively high level of expert assessments, both before and during the COVID-19 pandemic.
  • Process element. Within the framework of a process element, no single sub-element can be identified that would be sustainable in the long run. The sustainability features of a process element can only be identified by the expression of the five indicators of the work process sub-element in a long-term perspective.
The analysis of the frequency of indicators of sub-elements of organizational maturity disclosed that the company makes sustainable decisions, primarily in the technology element related to the implementation of technological innovations, and in the process element with a clear and formalized organization of work processes. The high level of organizational maturity, in this case, is demonstrated by the ability of companies to enable employees to work, to provide them with the necessary information and equipment, to ensure a safe and ergonomic environment, and to teach and train them to work. Moreover, sustainable solutions in organizations are manifested in the people element by ensuring the relationship of employees with the organization, and its commitment to its employees. Employee loyalty and concern for the organization is one of the aspects that illustrates the sustainability of organizational maturity in relation to people. The results of the study revealed insights into the limited and insufficiently sustainable approach and practices of organizations, which lead to a low level of individual elements and sub-elements of organizational maturity. The most vulnerable areas of work processes are unexploited non-productive work hours and excess paperwork. In the evaluation of the cost-effectiveness sub-element, employee satisfaction with HR management practices and remuneration for work is of low significance. This indicates that organizations do not have a sustainable approach to employee-centred management systems. The least-mentioned is the change process sub-element indicator, which indicates that in organizations, employees accept change naturally without feeling threatened by their position.
The research has been limited in few terms that suggest directions for future research. First one is that research has been conducted only in a national context, in Lithuania. Thus, further research could be extended to other regions. The second limitation states that only private sector organizations have been analysed. Therefore, further research in the private sector would broaden the knowledge about the expression of the elements that determine an organization’s maturity and compare them with the private sector. Moreover, the sample of the research has been set up based on the limitations mentioned above. Finally, a three-element structure was used to investigate the maturity of the organization. Future research could include more components, while there are other approaches to the maturity structure of an organization in the literature.

Author Contributions

Conceptualization, A.S., G.R. and V.Š.; methodology, A.S., G.R. and V.Š.; investigation, G.R. and V.Š.; data curation, V.Š.; writing—original draft preparation, A.S., G.R. and V.Š.; writing—review and editing, A.S.; visualization, V.Š.; supervision, V.Š.; project administration, A.S.; funding acquisition, A.S. All authors have read and agreed to the published version of the manuscript.

Funding

This research received no external funding.

Institutional Review Board Statement

Ethical review and approval were waived for this study, due to the procedure for evaluation of research ethics in KTU was not applicable at the time the investigation was conducted.

Informed Consent Statement

Informed consent was obtained from all subjects involved in the study.

Data Availability Statement

Not applicable.

Conflicts of Interest

The authors declare no conflict of interest.

Appendix A

Table A1. Alteration of organizational maturity (structural approach).
Table A1. Alteration of organizational maturity (structural approach).
1st Research Stage before the COVID-19
Pandemic
Deviation2nd Research Stage during the COVID-19
Pandemic
OM
Elements
OM
Sub-Elements
Sum of RanksSum of RanksOM
Sub-Elements
OM
Elements
PeopleCommitment15052−646145CommitmentPeople
Competence33−528Competence
Contribution34+640Contribution
Cost-effectiveness31031Cost-effectiveness
ProcessWork process8727+33087Work processProcess
Behavioural process36−828Behavioural process
Change process24+529Change process
Technology4040+145454Technology
Figure A1. Organizational maturity element people code distribution matrix.
Figure A1. Organizational maturity element people code distribution matrix.
Sustainability 13 13978 g0a1
Figure A2. Organizational maturity element process code distribution matrix.
Figure A2. Organizational maturity element process code distribution matrix.
Sustainability 13 13978 g0a2
Figure A3. Organizational maturity element technology code distribution matrix.
Figure A3. Organizational maturity element technology code distribution matrix.
Sustainability 13 13978 g0a3

References

  1. Schaltegger, S.; Hansen, E.G.; Lüdeke-Freund, F. Business models for sustainability: Origins, present research, and future avenues. Organ. Environ. 2016, 29, 3–16. [Google Scholar] [CrossRef]
  2. Batista, A.A.D.S.; de Francisco, A.C. Organizational Sustainability Practices: A Study of the Firms Listed by the Corporate Sustainability Index. Sustainability 2018, 10, 226. [Google Scholar] [CrossRef]
  3. Stachowiak, A.; Pawłyszyn, I. From Fragility through Agility to Resilience: The Role of Sustainable Improvement in Increasing Organizational Maturity. Sustainability 2021, 13, 4991. [Google Scholar] [CrossRef]
  4. Odważny, F.; Wojtkowiak, D.; Cyplik, P.; Adamczak, M. Concept for measuring organizational maturity supporting sustainable development goals. LogForum 2019, 15, 237–247. [Google Scholar] [CrossRef]
  5. Silvius, G.; Schipper, R. Developing a Maturity Model for Assessing Sustainable Project Management. J. Mod. Proj. Manag. 2015, 3, 2. [Google Scholar] [CrossRef]
  6. Santos, D.D.A.; Quelhas, O.L.G.; Gomes, C.F.S.; Zotes, L.P.; França, S.L.B.; De Souza, G.V.P.; De Araújo, R.A.; Santos, S.D.S.C. Proposal for a Maturity Model in Sustainability in the Supply Chain. Sustainability 2020, 12, 9655. [Google Scholar] [CrossRef]
  7. Correia, E.; Carvalho, H.; Azevedo, S.G.; Govindan, K. Maturity Models in Supply Chain Sustainability: A Systematic Literature Review. Sustainability 2017, 9, 64. [Google Scholar] [CrossRef]
  8. Meza-Ruiz, I.D.; Lona, L.R.; Soto-Flores, M.D.R.; Garza-Reyes, J.A.; Kumar, V.; Lopez-Torres, G.C. Measuring Business Sustainability Maturity-levels and Best Practices. Procedia Manuf. 2017, 11, 751–759. [Google Scholar] [CrossRef]
  9. Jabłoński, A.; Jabłoński, M. Research on Business Models in their Life Cycle. Sustainability 2016, 8, 430. [Google Scholar] [CrossRef]
  10. Rosemann, M.; Brocke, J.V. Handbook on Business Process Management 1 Introduction, Methods, and Information System; Springer: Berlin/Heidelberg, Germany, 2014. [Google Scholar]
  11. Gibson, C.N.; Nolan, R.R. Managing the Four Stages of EDP Growth; Harvard Business Review: Brighton, MA, USA, 1974; pp. 76–88. [Google Scholar]
  12. Mintzberg, H. Power and Organization Life Cycles. Acad. Manag. Rev. 1984, 9, 207. [Google Scholar] [CrossRef]
  13. Jones, G.R. Organizational Theory, Design, and Change; Pearson Education: London, UK, 2010. [Google Scholar]
  14. Starbuck, W.H. The Origins of Organization Theory; Oxford University Press: Oxford, UK, 2005. [Google Scholar]
  15. Mettler, T. Maturity assessment models: A design science research approach. Int. J. Soc. Syst. Sci. 2011, 3, 81. [Google Scholar] [CrossRef]
  16. Türetken, O.; Demirörs, O. People Capability Maturity Model and Human Resource Management Systems: Do they benefit each other? Hum. Syst. Manag. 2004, 23, 179–190. [Google Scholar] [CrossRef]
  17. Mahir, F.Z.; Rajaa, O. Organizational Maturity in Companies in Terms of Strategic Directions: Cases of ONEE, ONEP and Barid Al Maghrib. Bus. Manag. Stud. 2017, 3, 64–72. [Google Scholar] [CrossRef][Green Version]
  18. Röglinger, M.; Poeppelbuss, J.; Becker, J. Maturity models in business process management. Bus. Process. Manag. J. 2012, 18, 328–346. [Google Scholar] [CrossRef]
  19. Ahrendt, D.; Cabrita, J.; Clerici, E.; Hurley, J.; Leončikas, T.; Mascherini, M.; Riso, S.; Sándor, E. Living, Working and COVID-19: First Findings; Publications Office of the European Union: Luxembourg, 2020. [Google Scholar]
  20. Butnaru, G.; Niță, V.; Anichiti, A.; Brînză, G. The Effectiveness of Online Education during Covid 19 Pandemic—A Comparative Analysis between the Perceptions of Academic Students and High School Students from Romania. Sustainability 2021, 13, 5311. [Google Scholar] [CrossRef]
  21. Appolloni, A.; Colasanti, N.; Fantauzzi, C.; Fiorani, G.; Frondizi, R. Distance Learning as a Resilience Strategy during Covid-19: An Analysis of the Italian Context. Sustainability 2021, 13, 1388. [Google Scholar] [CrossRef]
  22. Fana, M.; Tolan, S.; Torrejón, S.; Brancati, C.U.; Fernández-Macías, E. The COVID Confinement Measures and EU Labour Markets; Publications Office of the European Union: Luxembourg, 2020. [Google Scholar]
  23. Hassan, M.K.; Rabbani, M.R.; Ali, M.A.M. Challenges for the Islamic Finance and banking in post COVID era and the role of Fintech. J. Econ. Coop. Dev. 2020, 41, 93–116. [Google Scholar]
  24. Rajak, S.; Mathiyazhagan, K.; Agarwal, V.; Sivakumar, K.; Kumar, V.; Appolloni, A. Issues and analysis of critical success factors for the sustainable initiatives in the supply chain during COVID-19 pandemic outbreak in India: A case study. Res. Transp. Econ. 2021, 101114. [Google Scholar] [CrossRef]
  25. Shen, H.; Fu, M.; Pan, H.; Yu, Z.; Chen, Y. The Impact of the COVID-19 Pandemic on Firm Performance. Emerg. Mark. Financ. Trade 2020, 56, 2213–2230. [Google Scholar] [CrossRef]
  26. Batish, A.; Gordon, A.; Larcker, D.F.; Tayan, B.; Watts, E.M.; Yu, C. Sharing the Pain: How Did Boards Adjust CEO Pay in Response to Covid-19? Rock Center for Corporate Governance at Stanford University Closer Look Series: Topics, Issues and Controversies in Corporate Governance No. CGRP-86; SSRN: Rochester, NY, USA, 2020. [Google Scholar]
  27. Song, H.; Yang, Y.; Tao, Z. How different types of financial service providers support small- and medium- enterprises under the impact of COVID-19 pandemic: From the perspective of expectancy theory. Front. Bus. Res. China 2020, 14, 1–27. [Google Scholar] [CrossRef]
  28. Osterman, P. Introduction to the Special Issue on Job Quality: What Does it Mean and How Might We Think about It? ILR Rev. 2013, 66, 739–752. [Google Scholar] [CrossRef]
  29. Green, F. Demanding Work; Princeton University Press: Princeton, NJ, USA, 2013. [Google Scholar]
  30. Coats, D.; Lehki, R. Good Work. Job Quality in a Changing Economy; Work Foundation: London, UK, 2008. [Google Scholar]
  31. Li, K.; Liu, X.; Mai, F.; Zhang, T. The Role of Corporate Culture in Bad Times: Evidence from the COVID-19 Pandemic. J. Financ. Quant. Anal. 2021, 56, 2545–2583. [Google Scholar] [CrossRef]
  32. Acharya, V.V.; Steffen, S. The Risk of Being a Fallen Angel and the Corporate Dash for Cash in the Midst of COVID. Rev. Corp. Financ. Stud. 2020, 9, 430–471. [Google Scholar] [CrossRef]
  33. Carletti, E.; Oliviero, T.; Pagano, M.; Pelizzon, L.; Subrahmanyam, M.G. The COVID-19 Shock and Equity Shortfall: Firm-Level Evidence from Italy. Rev. Corp. Financ. Stud. 2020, 9, 534–568. [Google Scholar] [CrossRef]
  34. Conger, S. The Impact of the COVID-19 Pandemic on Information Systems Management. Inf. Syst. Manag. 2020, 37, 327–331. [Google Scholar] [CrossRef]
  35. Jia, G.; Chen, Y.; Xue, X.; Chen, J.; Cao, J.; Tang, K. Program management organization maturity integrated model for mega construction programs in China. Int. J. Proj. Manag. 2011, 29, 834–845. [Google Scholar] [CrossRef]
  36. Buntak, K.; Sesar, V.; Milković, M. The impact of process maturity on the organization maturity according to ISO 9004 standard and process maturity models. In Proceedings of the I. International Conference, Quality System Condition for Successfull Business and Competitiveness, Kruševac, Serbia, 28–30 November 2013; pp. 1–14, ISBN 978-86-909341-8-8. [Google Scholar]
  37. Goh, C.S.; Rowlinson, S. Conceptual Maturity Model for Sustainable Construction. J. Leg. Aff. Disput. Resolut. Eng. Constr. 2013, 5, 191–195. [Google Scholar] [CrossRef]
  38. Kucińska-Landwójtowicz, A. Organizational maturity models-review and classification. In Proceedings of the CBU International Conference Proceedings, Prague, Czech Republic, 22–24 March 2019; ISE Research Institute: Prague, Czech Republic, 2019; Volume 7, pp. 186–192. [Google Scholar]
  39. Knock, N. Encyclopedia of E-Collaboration; IGI Global: Hershey, PA, USA, 2008. [Google Scholar]
  40. Radvila, G. Expression of Remuneration System Characteristics in Various Stages of Organizational Maturity. Ph.D. Thesis, Kaunas University of Technology, Kaunas, Lithuania, 26 February 2021. [Google Scholar]
  41. Pee, L.G.; Kankanhalli, A. A Model of Organisational Knowledge Management Maturity Based on People, Process, and Technology. J. Inf. Knowl. Manag. 2009, 8, 79–99. [Google Scholar] [CrossRef]
  42. KPI. Performance Magazine. Available online: https://www.performancemagazine.org/five-levels-of-organizational-maturity-performance-management-perspective/ (accessed on 26 October 2021).
  43. Ferradaz, C.; Domingues, P.; Kucińska-Landwójtowicz, A.; Sampaio, P.; Arezes, P.M. Organizational Maturity Models: Trends for the Future. In Intelligent Transportation Systems; Springer: Berlin/Heidelberg, Germany, 2020; pp. 667–675. [Google Scholar]
  44. Miers, D. Organizational Maturity and Why It’s Important. Available online: https://www.linkedin.com/pulse/organizational-maturity-why-its-important-derek-miers/ (accessed on 26 October 2021).
  45. Bjorklund, T. The Importance of Organizational Maturity for Digital Transformation Initiatives. Available online: https://victoriafide.com/the-importance-of-organizational-maturity-for-digital-transformation-initiatives/ (accessed on 29 October 2021).
  46. Ariffin, K.A.Z.; Ahmad, F.H. Indicators for maturity and readiness for digital forensic investigation in era of industrial revolution 4. Comput. Secur. 2021, 105, 102237. [Google Scholar] [CrossRef]
  47. Modrák, V.; Šoltysová, Z. Development of an Organizational Maturity Model in Terms of Mass Customization. In Industry 4.0 for SMEs; Springer: Berlin/Heidelberg, Germany, 2020; pp. 215–250. [Google Scholar]
  48. Karman, A.; Savanevičienė, A. Enhancing dynamic capabilities to improve sustainable competitiveness: Insights from research on organisations of the Baltic region. Balt. J. Manag. 2020, 16, 318–341. [Google Scholar] [CrossRef]
  49. Król, K.; Zdonek, D. Analytics Maturity Models: An Overview. Information 2020, 11, 142. [Google Scholar] [CrossRef]
  50. Hirose, Y.; Phaal, R.; Farrukh, C.; Gerdsri, N.; Lee, S. Characterizing Maturity Levels for Organization-Wide Roadmapping Implementation. IEEE Eng. Manag. Rev. 2020, 48, 133–143. [Google Scholar] [CrossRef]
  51. Gerdsri, N.; Vatananan, R.S.; Dansamasatid, S. Dealing with the dynamics of technology roadmapping implementation: A case study. Technol. Forecast. Soc. Chang. 2009, 76, 50–60. [Google Scholar] [CrossRef]
  52. Paulk, M.C.; Curtis, B.; Chrissis, M.B.; Weber, C.V. Capability Maturity ModelSM for Software, Version 1. 1993. Available online: http://www.sei.cmu.edu/reports/93tr024.pdf (accessed on 2 June 2017).
  53. Fraser, M.D.; Vaishnavi, V.K. A formal specifications maturity model. Commun. ACM 1997, 40, 95–103. [Google Scholar] [CrossRef]
  54. Nonaka, I. A Dynamic Theory of Organizational Knowledge Creation. Organ. Sci. 1994, 5, 14–37. [Google Scholar] [CrossRef]
  55. Aust, I.; Matthews, B.; Muller-Camen, M. Common Good HRM: A paradigm shift in Sustainable HRM? Hum. Resour. Manag. Rev. 2020, 30, 100705. [Google Scholar] [CrossRef]
  56. Garvin, D.A. The processes of organization and management. Sloan Manag. Rev. 1998, 39, 33–51. [Google Scholar]
  57. Monteiro, E.L.; Maciel, R.S.P. Maturity Models Architecture: A large systematic mapping. iSys-Braz. J. Inf. Syst. 2020, 13, 110–140. [Google Scholar] [CrossRef]
  58. Gruescu, R.; Nanu, R.; Pirvu, G. Human resource management in the tourism industry. Bulletin of University of Agricultural Sciences and Veterinary Medicine Cluj-Napoca. Horticulture 2008, 65, 168–173. [Google Scholar]
  59. Humphrey, W.S. Managing Technical People: Innovation, Teamwork, and the Software Process; Addison-Wesley Longman Publishing Co., Inc.: North York, ON, Canada, 1996. [Google Scholar]
  60. Lee, J.; Lee, D.; Kang, S. vPMM: A Value Based Process Maturity Model. In Informatik im Fokus; Springer: Berlin/Heidelberg, Germany, 2009; Volume 208, pp. 193–202. [Google Scholar]
  61. Andriole, S.J. Best Practices in Business Technology Management; CRC Press: Boca Raton, FL, USA, 2008. [Google Scholar]
  62. Canetta, L.; Barni, A.; Montini, E. Development of a Digitalization Maturity Model for the Manufacturing Sector. In Proceedings of the 2018 IEEE International Conference on Engineering, Technology and Innovation, ICE/ITMC 2018, Stuttgart, Germany, 17–20 June 2018; pp. 1–7. [Google Scholar] [CrossRef]
  63. Kane, G.C.; Palmer, D.; Nguyen-Phillips, A.; Kiron, D.; Buckley, N. Achieving Digital Maturity; MIT Sloan Management Review: Cambridge, MA, USA, 2017; Volume 59. [Google Scholar]
  64. Miller, C.C.; Cardinal, L.B.; Glick, W.H. Retrospective Reports in Organizational Research: A Reexamination of Recent Evidence. Acad. Manag. J. 1997, 40, 189–204. [Google Scholar] [CrossRef]
  65. Janesick, V.J. The choreography of qualitative research design: Minuets, improvisations, and crystallization. In Handbook of Qualitative Research; Denzin, N.K., Lincoln, Y.S., Eds.; Sage Publications: New York, NY, USA, 2000; ISBN 0761915125. [Google Scholar]
  66. Sullivan, M.L. Exploring Layers: Extended case method as a tool for multilevel analysis of school violence. Sociol. Methods Res. 2002, 31, 255–285. [Google Scholar] [CrossRef]
  67. Nielsen, J. Recruiting Test Participants for Usability Studies. 2003. Available online: https://www.nngroup.com/videos/limited-usability-testing-business-decisions/ (accessed on 6 September 2021).
  68. Neal, E. Not the Usual Suspects: How to Recruit Usability Test Participants. 2005. Available online: https://www.sitepoint.com/usability-test-participants (accessed on 6 September 2021).
  69. Cundiff, E.W.; Rudestam, K.E.; Newton, R.R. Surviving Your Dissertation: A Comprehensive Guide to Content and Process. J. Mark. Res. 1993, 30, 265. [Google Scholar] [CrossRef][Green Version]
  70. Rupšiene, L. Kokybinių Tyrimų Duomenų Rinkimo Metodologija; University of Klaipeda: Klaipeda, Lithuania, 2007; p. 147. [Google Scholar]
  71. Patton, M.Q. Qualitative Research & Evaluation Methods: Integrating Theory and Practice; Sage Publications: Thousand Oaks, CA, USA, 2014. [Google Scholar]
  72. Kucharska, W.; Bedford, D.A. Learning from mistakes. A study on maturity and adaptability to change. In Proceedings of the 35th IBIMA Conference: Education Excellence and Innovation Management: A 2025 Vision to Sustain Economic Development during Global Challenges, Sevilla, Spain, 1–2 April 2020; pp. 1263–1271. [Google Scholar]
  73. Machado, C.G.; Almström, P.; Öberg, A.E.; Kurdve, M.; Almashalah, S.Y. Maturity Framework Enabling Organizational Digital Readiness. In SPS2020; IOS Press: Amsterdam, The Netherlands, 2020; pp. 649–660. [Google Scholar]
Figure 1. One-case model: assessment of organizational maturity sub-elements before the COVID-19 pandemic.
Figure 1. One-case model: assessment of organizational maturity sub-elements before the COVID-19 pandemic.
Sustainability 13 13978 g001
Figure 2. One-case model: assessment of organizational maturity sub-elements during the COVID-19 pandemic.
Figure 2. One-case model: assessment of organizational maturity sub-elements during the COVID-19 pandemic.
Sustainability 13 13978 g002
Figure 3. Two-case model: Sustainable indicators of organizational maturity sub-elements during the COVID-19 pandemic.
Figure 3. Two-case model: Sustainable indicators of organizational maturity sub-elements during the COVID-19 pandemic.
Sustainability 13 13978 g003
Table 1. Characteristics of research experts in the 1st and 2nd stages.
Table 1. Characteristics of research experts in the 1st and 2nd stages.
Expert no.Type of Activity of the OrganizationOrganization SizeLevel of Organizational MaturityPosition of the Expert
1st research stage before the COVID-19 pandemic
R1-1Service11–501Head of the company
R1-2Service251–5001Head of HR
R1-3Manufacturing/sales251–5001Head of HR
R1-4Service11–502Head of the company
R1-5Manufacturing/service251–5002Head of HR
R1-6ServiceMore than 5002Head of HR
R1-7Service11–503Head of the company
R1-8Service51–2503Head of HR
R1-9ManufacturingMore than 5003Head of HR
R1-10Sales11–504Head of the company
R1-11Sales251–5004Head of HR
R1-12Service251–5005Head of HR
2nd research stage during the COVID-19 pandemic
R2-1Service11–501Head of department
R2-2Service51–2501Head of department
R2-3Manufacturing251–5002Head of department
R2-4Sales11–502Head of the company
R2-5Service11–502Head of the company
R2-6Sales11–502Head of department
R2-7Manufacturing/sales51–2503General manager
R2-8Sales/service51–2503Head of department
R2-9Sales51–2503Head of the company
R2-10Manufacturing51–2504Regional Manager
R2-11Service51–2504Deputy head of the company
R2-12Sales51–2505General manager
Table 2. Matrix of expression of elements and sub-elements of organizational maturity.
Table 2. Matrix of expression of elements and sub-elements of organizational maturity.
1st Research Stage before the COVID-19 Pandemic
OM ElementsOM
Sub-Elements
Level of Organizational Maturity of EnterprisesSum of Ranks
111222333445
Ranks Assigned by Experts
R1-1R1-2R1-3R1-4R1-5R1-6R1-7R1-8R1-9R1-10R1-11R1-12
PeopleCommitment51555515555552
Competence11213422345533
Contribution11114213555534
Cost-effectiveness21152112155531
ProcessWork process13111155121527
Behavioural process11111155555536
Change process11141111152524
Technology11111555555540
2nd Research Stage during the COVID-19 Pandemic
OM ElementsOM
Sub-Elements
Level of Organizational Maturity of EnterprisesSum of Ranks
112222333445
Ranks Assigned by Experts
R2-1R2-2R2-3R2-4R2-5R2-6R2-7R2-8R2-9R2-10R2-11R2-12
PeopleCommitment12152555555546
Competence21113121155528
Contribution12322155455540
Cost-effectiveness11112125255531
ProcessWork process11112142525530
Behavioural process11411111552528
Change process22115121225529
Technology13555555555554
Table 3. Frequency of indicators of organizational maturity sub-elements in the research.
Table 3. Frequency of indicators of organizational maturity sub-elements in the research.
Organizational Maturity Sub-ElementOrganizational Maturity Sub-Element IndicatorRecurrence Rate
Most frequently recurring indicators
Cost-effectivenessOrganization ensures safety and an ergonomic environment24
Work processEmployees are provided with information required for work function24
Work processEmployees are provided with equipment required for work function24
Work processEmployees are trained/taught24
Work processEmployees are empowered to do their work24
ContributionEmployees face work challenges23
TechnologyOrganization successfully manages data-protection policy, architecture, apps, and communication23
CommitmentEmployees care about organization’s activities, problems, and events23
Work processIn the organization, information technology is established23
CommitmentEmployees are loyal to organization23
Least repetitive indicators
Work processUnnecessary paperwork has been eliminated14
Cost-effectivenessEmployees are satisfied with HR management practice14
Cost-effectivenessEmployees are satisfied with their work and compensation14
Work processNo unproductive time exists12
Change processEmployees accept changes naturally10
Publisher’s Note: MDPI stays neutral with regard to jurisdictional claims in published maps and institutional affiliations.

Share and Cite

MDPI and ACS Style

Savanevičienė, A.; Radvila, G.; Šilingienė, V. Structural Changes of Organizational Maturity during the COVID-19 Pandemic: The Case of Lithuania. Sustainability 2021, 13, 13978. https://doi.org/10.3390/su132413978

AMA Style

Savanevičienė A, Radvila G, Šilingienė V. Structural Changes of Organizational Maturity during the COVID-19 Pandemic: The Case of Lithuania. Sustainability. 2021; 13(24):13978. https://doi.org/10.3390/su132413978

Chicago/Turabian Style

Savanevičienė, Asta, Gintautas Radvila, and Violeta Šilingienė. 2021. "Structural Changes of Organizational Maturity during the COVID-19 Pandemic: The Case of Lithuania" Sustainability 13, no. 24: 13978. https://doi.org/10.3390/su132413978

APA Style

Savanevičienė, A., Radvila, G., & Šilingienė, V. (2021). Structural Changes of Organizational Maturity during the COVID-19 Pandemic: The Case of Lithuania. Sustainability, 13(24), 13978. https://doi.org/10.3390/su132413978

Note that from the first issue of 2016, this journal uses article numbers instead of page numbers. See further details here.

Article Metrics

Back to TopTop