Approaching Healthy City Ontology: First-Level Classes Definition Using BFO
Abstract
1. Introduction
2. What Is Ontology?
2.1. Ontology in Urban Planning
2.2. Ontology Components and Classification
- Top-down approach: this approach begins with the most general classes in a domain, and then the sub-classes are defined. As stated by Gandon, ‘This approach is prone to the reuse of ontologies and inclusion of high-level philosophical considerations which can be very interesting for coherence maintenance’.
- Bottom-up approach: this approach defines the most specific classes and groups the sub-classes, then generates the super-classes. ‘This approach is prone to provide tailored and specific ontologies with fine detail grain concepts’.
- Middle-out approach: this approach blends both bottom-up and top-down approaches. It intends to identify the central classes in each selected domain and then specialize and generalize them to complete the ontology. ‘This approach is prone to encourage the emergence of thematic fields and to enhance modularity and stability of the result’.
- Information ontology: this type aims to organize and clarify the ideas and plans in developing a project using visual languages such as sketches and diagrams. Humans only use this type of ontology, and it is considered an informal ontology.
- Terminological/linguistic ontology: this type mainly focuses on terms and their relationships. This can include dictionaries, glossaries, web metadata, or a lexical database, such as resource description framework (RDF). This linguistic ontology type is considered semi-informal.
- Software ontology: this type defines conceptual modeling languages that are used in database engineering and software. It aims to provide a schema for databases as well as data manipulation to guarantee their consistency. Usually, a conceptual modeling language such as unified modeling language (UML) is used during the software design procedure. This ontology type is considered semi-formal.
- Formal ontology: this type is defined by axioms. It is usually developed using precise semantics to describe the rules for defining the concepts and relationships. Different formal languages are used to describe formal ontology, such as the web ontology language (OWL), the most well-known formal language, and recommended by the World Wide Web Consortium (W3C).
- Foundation/top-level or upper ontology: this category can be viewed as a meta-model of a conceptual schema. Foundation ontology consists of a wide range of generic concepts or primitives used to define other ontologies. It applies to various domains. Usually, every domain or core ontology (described in the following categories) includes a foundation ontology in its structure. There are different candidates for foundation ontologies, some recognized examples are: basic formal ontology (BFO), descriptive ontology for linguistic and cognitive engineering (DOLCE), and suggested upper merged ontology (SUMO).
- General ontology: this category contains the general knowledge of a vast area. It is not dedicated to a particular domain, describing concepts such as state, event, process, action, component, etc. Cyc ontology is considered as a general knowledge base that includes hundreds of thousand terms.
- Core ontology: this category defines a particular task and minimal concepts that are important for understanding other concepts in a domain and integrates many perspectives from different groups. This type of ontology integrates several domain ontologies or may be derived from a foundation ontology. Developing a core ontology about urban domain means considering generic concepts (for example, means of transport, construction, building, material, urban form, political action) related to a roadway system or urban renewal. The CityGML is an example of core ontology.
- Domain ontology: this category defines a specific domain by representing its concepts and relations to the real world, integrating and making available information pertinent to it. It shows how a group of users and experts perceive a specific domain. Again, this domain ontology may be based on the interpretation and the integration of foundation ontology. An example of domain ontology is the open biological and biomedical ontologies (OBO) foundry, which is related to biological sciences.
- Application/local ontology: this category is extracted from the core and domain ontologies to define a particular model. This model is presented from a single viewpoint of a user or a developer. One example of this type is the situational awareness and preparedness for public health incidents using reasoning engines (SAPPHIRE).
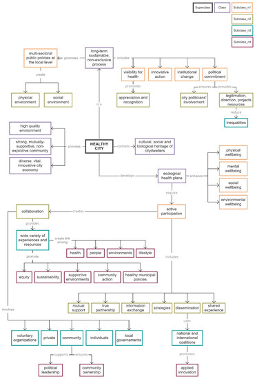
3. The Paradigm of Healthy City
- The essential role reserved for local action in developing health issues;
- The value of urban environments regarding health and well-being;
- The responsibility given to local governments to work for developing beneficial environments for healthy living for all.
- Building a solid wide-ranging structure;
- Involving community participation;
- Understanding and evaluating community needs;
- Accurately defining strategic and effective plans for healthy cities;
- Interacting with the political side;
- Acting at the local level.
- Engagement from both political and administrative sides;
- A joined contribution from different sectors and civil society about infrastructural and strategic development;
- Construction of a network working simultaneously at the local, national, and international level;
- Well-organized reporting activity able to evaluate progress and lessons learned.
Identifying Core Elements and Relations
4. Implementing Basic Formal Ontology in the Healthy City Environment
- Ontology developers make their work and training extremely flexible by using a shared basis of top-level configuration;
- The overall process of governance becomes more effective, and it positively influences the ontology development;
- The number of ontology developers and users will increase since they will have suitable instruments to conduct overall and valuable revision work.
4.1. BFO Main Architecture and Entities Organization
- Independent objects, divided into material and immaterial entities (such as human beings, a building and its constructive components, communities, Piazza del Duomo, the North Pole, the Greenwich meridian, any surface of a material object);
- Dependent continuants that incorporate qualities (for example, the weight of a person, the color of the façade of that building); roles (such as the role of engineer or doctor); dispositions (an element X has the predisposition to evolve in Y; some people have the predisposition to develop colon cancer); and functions (the function of a window to open);
- Spatial regions are occupied by the entities at any given time.
- Processes made of different phases, as stated before;
- Boundaries, meaning the processual limits that represent the beginning and the end of such processes; they refer to instantaneous changes rather than to results due to those changes (the creation of a synapsis, the starting of REM sleep);
- Temporal and spatiotemporal regions, where the processes can happen.
5. Proposing a Framework for Healthy City First-Level Universals
5.1. Continuant Entities
5.2. Occurrent Entities
6. Discussion and Conclusions
Author Contributions
Funding
Institutional Review Board Statement
Informed Consent Statement
Data Availability Statement
Acknowledgments
Conflicts of Interest
References
- World Health Organization. The Ottawa Charter for Health Promotion; World Health Organization, Health and Welfare Canada, and Canadian Public Health Association: Ottawa, ON, Canada, 1986. [Google Scholar]
- Galea, S.; Vlahov, D. Urban Health. In Handbook of Urban Health: Populations, Methods, and Practice; Galea, S., Vlahov, D., Eds.; Springer Publishing Company: Berlin/Heidelberg, Germany, 2005; pp. 1–15. [Google Scholar]
- 17 Sustainable Development Goals (SDGs)—The United Nations. Available online: https://sdgs.un.org/goals (accessed on 13 August 2021).
- World Health Organization. Health 2020: Policy Framework and Strategy; EUR/RC62/8; World Health Organization, Regional Office for Europe: Copenhagen, Denmark, 2012. [Google Scholar]
- Kenzer, M. Healthy Cities: A guide to the literature. Public Health Rep. 2000, 115, 279–289. [Google Scholar] [CrossRef]
- Angelucci, F.; Cellucci, C. Il paradigma della healthy city tra permanenze e innovazioni nelle piccole città. Prospettive tecnologiche per il sistema degli spazi urbani aperti. J. Technol. Archit. Environ. 2016, 12, 129–136. [Google Scholar] [CrossRef]
- Fonseca, F.; Davis, C.; Câmara, G. Bridging Ontologies and Conceptual Schemas in Geographic Applications Development. Geoinformatica 2003, 7, 355–378. [Google Scholar] [CrossRef]
- Guarino, N. Ontologies and Knowledge Bases: Towards a Terminological Clarification. In Towards Very Large Knowledge Bases; Mars, N.J.I., Ed.; IOS Press: Amsterdam, The Netherlands, 1995; pp. 25–33. [Google Scholar]
- Gruber, T.R. A Translation Approach to Portable Ontology Specifications. Knowl. Acquis. 1993, 5, 199–220. [Google Scholar] [CrossRef]
- Borst, W.N. Construction of Engineering Ontologies for Knowledge Sharing and Reuse. Ph.D. Thesis, University of Twente, Enschede, The Netherlands, September 1997. [Google Scholar]
- Studer, R.; Benjamins, V.R.; Fensel, D. Knowledge Engineering: Principles and Methods. Data Knowl. Eng. 1998, 25, 161–197. [Google Scholar] [CrossRef]
- Guarino, N. Formal Ontology in Information Systems. In Proceedings of the 1st International Conference-FOIS’98, Trento, Italy, 6–8 June 1998. [Google Scholar]
- Noy, N.; Mcguinness, D. Ontology Development 101: A Guide to Creating Your First Ontology; Knowledge Systems Laboratory, University: Stanford, CA, USA, 2001. [Google Scholar]
- Métral, C.; Cutting-Decelle, A. Ontologies for Interconnecting Urban Models. In Ontologies in Urban Development Projects; Falquet, G., Métral, C., Teller, J., Tweed, C., Eds.; Advanced Information and Knowledge Processing; Springer: London, UK, 2011; Volume 1, pp. 105–122. [Google Scholar] [CrossRef]
- Métral, C.; Billen, R.; Cutting-Decelle, A.; Ruymbeke, M. Ontology-Based Approaches for Improving the Interoperability between 3D Urban Models. J. Inf. Technol. Constr. 2010, 15, 169–184. [Google Scholar]
- Ceusters, W.; Smith, B.; Flanagan, J. Ontology and Medical Terminology: Why Description Logics Are Not Enough. In Proceedings of the Conference: Towards an Electronic Patient Record (TEPR 2003), Boston, MA, USA, 10–14 May 2003. [Google Scholar]
- Bennett, M. The Financial Industry Business Ontology: Best Practice for Big Data. J. Bank. Regul. 2013, 14, 255–268. [Google Scholar] [CrossRef]
- Berdier, C.; Roussey, C. Urban Ontologies: The Towntology Prototype towards Case Studies. In Ontologies for Urban Development; Teller, J., Lee, J.R., Roussey, C., Eds.; Studies in Computational Intelligence; Springer: Berlin/Heidelberg, Germany, 2007; Volume 61, pp. 143–155. [Google Scholar] [CrossRef]
- Teller, J.; Billen, R.; Cutting-Decelle, A.F. Bringing urban ontologies into practice. J. Inf. Technol. Constr. 2010, 15, 108–110. [Google Scholar]
- Barramou, F.; Mansouri, K.; Addou, M. Toward a Multi-Dimensional Ontology Model for Urban Planning. J. Geogr. Inf. Syst. 2020, 12, 697–715. [Google Scholar] [CrossRef]
- LBCS: American Planning Association. Land Based Classification Standards. Available online: http://www.planning.org/lbcs (accessed on 9 November 2021).
- Montenegro, N.; Gomes, J.C.; Urbano, P.; Duarte, J.P. A Land Use Planning Ontology: LBCS. Future Internet 2012, 4, 65–82. [Google Scholar] [CrossRef]
- Métral, C.; Falquet, G.; Vonlanthen, M. An Ontology-based Model for Urban Planning Communication. In Ontologies for Urban Development; Teller, J., Lee, J.R., Roussey, C., Eds.; Studies in Computational Intelligence; Springer: Berlin/Heidelberg, Germany, 2007; pp. 61–72. [Google Scholar] [CrossRef]
- Otero-Cerdeira, L.; Rodríguez-Martínez, F.J.; Gómez-Rodríguez, A. Definition of an Ontology Matching Algorithm for Context Integration in Smart Cities. Sensors 2014, 14, 23581–23619. [Google Scholar] [CrossRef] [PubMed]
- Komninos, N.; Bratsas, C.; Kakderi, C. Tsarchopoulos, P. Smart city Ontologies: Improving the Effectiveness of Smart City Applications. J. Smart Cities 2015, 1, 1–16. [Google Scholar] [CrossRef]
- Bellini, P.; Benigni, M.; Billero, R.; Nesi, P.; Rauch, N. Km4City Ontology Building vs Data Harvesting and Cleaning for Smart-city Services. J. Vis. Lang. Comput. 2014, 25, 827–839. [Google Scholar] [CrossRef]
- Hellmund, T.; Hertweck, P.; Hilbring, D.; Mossgraber, J.; Alexandrakis, G.; Pouli, P.; Siatou, A.; Padeletti, G. Introducing the HERACLES Ontology—Semantics for Cultural Heritage Management. Heritage 2018, 1, 377–391. [Google Scholar] [CrossRef]
- Nandini, D.; Shahi, G.K. An Ontology for Transportation System. In Proceedings of the 2nd International Joint Conference on Rules and Reasoning (RuleML + RR 2018), Luxembourg, 18–21 September 2018; Available online: https://easychair.org/publications/open/8Fls (accessed on 23 July 2021).
- Kuhn, W. Ontologies in Support of Activities in Geographical Space. Int. J. Geogr. Inf. Sci. 2001, 15, 613–631. [Google Scholar] [CrossRef]
- Lassila, O.; Mcguinness, D. The Role of Frame-based Representation on the Semantic Web. Linköping Electron. Artic. Comput. Inf. Sci. 2001, 6, 2001. [Google Scholar]
- Gomez-Perez, A.; Fernández-López, M.; Corcho, O. Ontological Engineering: With Examples from the Areas of Knowledge Management, e-Commerce and the Semantic Web, 1st ed.; Springer: London, UK, 2004. [Google Scholar]
- Borgo, S. How Formal Ontology can help Civil Engineers. In Ontologies for Urban Development; Teller, J., Lee, J.R., Roussey, C., Eds.; Studies in Computational Intelligence; Springer: Berlin/Heidelberg, Germany, 2007; pp. 37–47. [Google Scholar] [CrossRef]
- Gandon, F. Distributed Artificial Intelligence and Knowledge Management: Ontologies and Multi-Agent Systems for a Corporate Semantic Web. Ph.D. Thesis, Université Nice Sophia Antipolis, Nice, Germany, 2002. [Google Scholar]
- Raffat, S.K.; Siddiqui, M.S.; Shaikh, Z.; Memon, A.R. Ontology: A Scientific Classification Technique. Sindh Univ. Res. J. 2012, 44, 63–68. [Google Scholar]
- Roussey, C.; Pinet, F.; Kang, M.A.; Corcho, O. An Introduction to Ontologies and Ontology Engineering. In Ontologies in Urban Development Projects; Falquet, G., Métral, C., Teller, J., Tweed, C., Eds.; Advanced Information and Knowledge Processing; Springer: London, UK, 2011; pp. 9–38. [Google Scholar] [CrossRef]
- Keet, C.M. An Introduction to Ontology Engineering; eBook-Meteck.org, v 1.5, 2020; College Publications: London, UK, 2018. [Google Scholar]
- Arp, R.; Smith, B.; Spear, A. Building Ontologies with Basic Formal Ontology; MIT Press: Cambridge, MA, USA, 2015. [Google Scholar]
- Canadian Public Health Association. Beyond Health Care. Proceedings of a working conference on Healthy public policy. Can. J. Public Health 1985, 76 (Suppl. S1), 1–104. [Google Scholar]
- O’Neill, M.; Rootman, I.; Pederson, A. in Beyond Lalonde: Two decades of Canadian health promotion. In Health Promotion in Canada; Pederson, A., O’Neill, M., Rootman, I., Eds.; W.B. Saunders: Toronto, ON, Canada, 1994. [Google Scholar]
- Spanò, A.; Colucci, E. Ontologie geografiche nel dominio spaziale urbano e del patrimonio costruito. Boll. Della Soc. Ital. Fotogramm. Topogr. 2020, 1, 47–56. [Google Scholar] [CrossRef]
- Nutbeam, D.; Kickbusch, I. Health promotion glossary. Health Promot. Int. 1998, 13, 349–364. [Google Scholar] [CrossRef]
- Tsouros, A.D. Twenty-seven years of the WHO European Healthy Cities movement: A sustainable movement for change and innovation at the local level. Health Promot. Int. 2015, 30, i3–i7. [Google Scholar] [CrossRef] [PubMed]
- Ashton, J.; Seymour, H.; Ingledew, D.; Ireland, R.; Hopley, E.; Parry, A.; Ryan, M.; Holbourn, A. Promoting the new public health in Mersey. Health Educ. J. 1986, 45, 174–179. [Google Scholar] [CrossRef]
- Tsouros, A.D. (Ed.) World Health Organization Healthy Cities Project: A Project Becomes a Movement: Review of Progress 1987 to 1990; SOGESS: Milano, Italy, 1991. [Google Scholar]
- Tsouros, A.D. The WHO Healthy Cities Project: State of the art and Future Plans; WHO Regional Office for Europe: Copenhagen, Denmark, 1997. [Google Scholar]
- Tsouros, A.D. City leadership for health and sustainable development: The World Health Organization European Healthy Cities Network. Health Promot. Int. 2009, 24 (Suppl. S1), i4–i10. [Google Scholar] [CrossRef][Green Version]
- Draper, R. WHO Healthy Cities Project: Review of the First Five Years (1987–1992): A Working Tool and a Reference Framework for Evaluating the Project; World Health Organization, Regional Office for Europe: Copenhagen, Denmark, 1993. [Google Scholar]
- Lawrence, R.; Fudge, C. Healthy Cities in a global and regional context. Health Promot. Int. 2009, 24 (Suppl. S1), i11–i18. [Google Scholar] [CrossRef][Green Version]
- Kickbush, I. Healthy Cities: A working project and a growing movement. Health Promot. Int. 1989, 4, 77–82. [Google Scholar] [CrossRef]
- Hancock, T.; Duhl, L. Promoting Health in the Urban Context. WHO Healthy Cities Papers No. 1; FADL Publishers: Copenhagen, Denmark, 1988. [Google Scholar]
- World Health Organization. City Leadership for Health: Summary Evaluation of Phase IV of the World Health Organization. European Healthy Cities Network; World Health Organization, Regional Office for Europe: Copenhagen, Denmark, 2008; p. 20. Available online: http://www.euro.who.int/document/E91886.pdf (accessed on 23 July 2021).
- Ritsatakis, A.; Makara, P. Gaining health: Analysis of policy development in European countries for tackling noncommunicable diseases. Bull. World Health Organ. 2009, 12, 188. [Google Scholar]
- Takano, T. Healthy Cities and Urban Policy Research; Spon Press: London, UK, 2003. [Google Scholar]
- Goumans, D.; Springett, J. From rhetoric to reality: Barriers faced by health for all initiatives. Soc. Sci. Med. 1997, 63, 179–188. [Google Scholar]
- Werna, E.; Harpham, S. Urban Health Research in Developing Countries: Implications for Policy; CAB International: Wallingford, UK, 1996. [Google Scholar]
- Boyce, T.; Patel, S. The Health Impacts of Spatial Planning Decisions; The King’s Fund: London, UK, 2009. [Google Scholar]
- De Leeuw, E.; Green, G.; Tsouros, A.; Dyakova, M.; Farrington, J.; Faskunger, J.; Grant, M.; Ison, E.; Jackisch, J.; Lafond, L.J.; et al. Healthy Cities Network. Healthy Cities Phase V evaluation: Further synthesizing realism. Health Promot. Int. 2015, 30 (Suppl. S1), i118–i125. [Google Scholar] [CrossRef][Green Version]
- Smith, B.; Ceusters, W. Ontological Realism: A Methodology for Coordinated Evolution of Scientific Ontologies. Appl. Ontol. 2010, 5, 139–188. [Google Scholar] [CrossRef] [PubMed]
- Arp, R.; Smith, B. Function, role, and disposition in basic formal ontology. Nat. Preced. 2008, 1, 1–4. [Google Scholar] [CrossRef]
- Spear, A.D.; Ceusters, W.; Smith, B. Functions in basic formal ontology. Appl. Ontol. 2016, 11, 103–128. [Google Scholar] [CrossRef]
- Brandão, A.A.; Loureiro, G. An Overview of the BFO-Basic Formal Ontology-and Its Applicability for Satellite Systems. In Ampliação e Aprofundamento de Conhecimentos nas Áreas das Engenharias; Braga Machado Tullio, F., Braga Machado, L.M., Eds.; Atena Editora: Ponta Grossa, Brasil, 2020; pp. 30–38. [Google Scholar]
- Smith, B. Ontologies for Space and Ground Systems. In Ground System Architectures Workshop; GSAW: Los Angeles, CA, USA, 2020; pp. 1–3. [Google Scholar]
- Hagedorn, T.J.; Smith, B.; Krishnamurty, S.; Grosse, I. Interoperability of disparate engineering domain ontologies using basic formal ontology. J. Eng. Des. 2019, 30, 625–654. [Google Scholar] [CrossRef]
- Iliadis, A. The Tower of Babel problem: Making data make sense with Basic Formal Ontology. Online Inf. Rev. 2019, 43, 1021–1045. [Google Scholar] [CrossRef]
- Elmhadhbi, L.; Karray, H.; Archimède, B. Toward the Use of Upper-Level Ontologies for Semantically Interoperable Systems: An Emergency Management Use Case. In Proceedings of the 9th Conference on Interoperability for Enterprise Systems and Applications I-ESA2018 Conference, Berlin, Germany, 19–23 March 2018; pp. 1–10. [Google Scholar]
- Chris, P.; Andrew, M.; Al, C.; Jan, S.; Matthew, W. A Survey of Top-Level Ontologies: To Inform the Ontological Choices for a Foundation Data Model; CDBB, University of Cambridge: Cambridge, UK, 2020. [Google Scholar] [CrossRef]
- Mascardi, V.; Cordì, V.; Rosso, P. A Comparison of Upper Ontologies. In Proceedings of the Conference WOA 2007: Dagli Oggetti agli Agenti, 8th AI*IA/TABOO Joint Workshop “From Objects to Agents”: Agents and Industry: Technological Applications of Software Agents, Genova, Italy, 24–25 September 2007; pp. 55–64. [Google Scholar]
- Smith, B. BFO Tutorial (2019)-Part 5: BFO as Top-Level Ontology. Available online: https://www.youtube.com/watch?v=ZMUM1z2Zi9c (accessed on 13 August 2021).
- Gangemi, A.; Guarino, N.; Masolo, C.; Oltramari, A.; Schneider, L. Sweetening ontologies with DOLCE. In Proceedings of the 13th European Conference on Knowledge Engineering and Knowledge Management, Siguenza, Spain, 1–4 October 2002. [Google Scholar] [CrossRef]
- Grenon, P. BFO in a Nutshell: A Bi-Categorical Axiomatization of BFO and Comparison with DOLCE; Technical Report; IFOMIS, University of Leipzig: Leipzig, Germany, 2003. [Google Scholar]
- Farrar, S.; Bateman, J. General Ontology Baseline. OntoSpace Project Report-Deliverable D1; University of Bremen: Bremen, Germany, 2005. [Google Scholar]
- Smith, B.; Almeida, M.; Bona, J.; Brochhausen, M.; Ceusters, W.; Courtot, M.; Dipert, R.; Goldfain, A.; Grenon, P.; Hastings, J.; et al. Basic Formal Ontology 2.0. Specification and User’s Guide. Available online: http://basic-formal-ontology.org/ (accessed on 13 August 2021).
- Casti, J. Complexification: Explaining a Paradoxical World Through the Science of Surprise; HarperCollins: New York, NY, USA, 1994. [Google Scholar]
- Duhl, L.J. The healthy city: Its function and its future. Health Promot. Int. 1986, 1, 55–60. [Google Scholar] [CrossRef]
- Webster, P.; Sanderson, D. Healthy Cities Indicators—A Suitable Instrument to Measure Health? J. Urban Health Bull. N. Y. Acad. Med. 2013, 90, 52–61. [Google Scholar] [CrossRef]
- Capolongo, S.; Buffoli, M.; Brambilla, A.; Rebecchi, A. Healthy urban planning and design strategies to improve urban quality and attractiveness of places. J. Technol. Archit. Environ. 2020, 19, 271–279. [Google Scholar] [CrossRef]
- Werna, E.; Trudy, H. The evaluation of Healthy City projects in developing countries. Habitat Int. 1995, 19, 629–641. [Google Scholar] [CrossRef]
- Protégé. Available online: https://protege.stanford.edu/ (accessed on 23 July 2021).
- Protégé OWL Tutorial. Available online: http://130.88.198.11/tutorials/protegeowltutorial/ (accessed on 13 August 2021).
- Allen, P.M.; Sanglier, M. Urban evolution, self-organization and decision making. Environ. Plan. A Econ. Space 1981, 3, 169–183. [Google Scholar] [CrossRef]
- Williams, S. Data Action: Using Data for Public Good; The MIT Press: Cambridge, MA, USA, 2020. [Google Scholar]



| BFO | DOLCE | SUMO | ||
|---|---|---|---|---|
| Top Level | ![]() | ![]() | ![]() | |
| Small | ![]() | ![]() | ![]() | |
| Open | ![]() | ![]() | ![]() | |
| Documentation | User | ![]() | ![]() | ![]() |
| Technical | ![]() | ![]() | ![]() | |
| External Community Review/Support | Users | ![]() | ![]() | ![]() |
| Domain Ontology Developers | ![]() | ![]() | ![]() |
| Relation to Time | Continuant | Occurrent | |||
|---|---|---|---|---|---|
| Granularity | Independent | Dependent | |||
| HC | Citizen Local government | Local public administrative role | Healthy municipal policy Multi-sectoral public policy Local initiative | Intersectoral action
| |
| HC Component | Community Neighborhood | Information Support | |||
| HC Element | Individual Subsystem
| Lifestyle
| Process indicator | ||
Publisher’s Note: MDPI stays neutral with regard to jurisdictional claims in published maps and institutional affiliations. |
© 2021 by the authors. Licensee MDPI, Basel, Switzerland. This article is an open access article distributed under the terms and conditions of the Creative Commons Attribution (CC BY) license (https://creativecommons.org/licenses/by/4.0/).
Share and Cite
Pietra, C.; De Lotto, R.; Bahshwan, R. Approaching Healthy City Ontology: First-Level Classes Definition Using BFO. Sustainability 2021, 13, 13844. https://doi.org/10.3390/su132413844
Pietra C, De Lotto R, Bahshwan R. Approaching Healthy City Ontology: First-Level Classes Definition Using BFO. Sustainability. 2021; 13(24):13844. https://doi.org/10.3390/su132413844
Chicago/Turabian StylePietra, Caterina, Roberto De Lotto, and Rakan Bahshwan. 2021. "Approaching Healthy City Ontology: First-Level Classes Definition Using BFO" Sustainability 13, no. 24: 13844. https://doi.org/10.3390/su132413844
APA StylePietra, C., De Lotto, R., & Bahshwan, R. (2021). Approaching Healthy City Ontology: First-Level Classes Definition Using BFO. Sustainability, 13(24), 13844. https://doi.org/10.3390/su132413844




