Consumer Motivation by Using Unified Theory of Acceptance and Use of Technology towards Electric Vehicles
Abstract
:1. Introduction
2. Literature Review
2.1. Unified Theory of Acceptance and Use of Technology (UTAUT)
2.1.1. Performance Expectancy (PE)
2.1.2. Effort Expectancy (EE)
2.1.3. Social Influence (SI)
2.1.4. Technophilia
2.1.5. Perceived Environmental Knowledge (PEK)
3. Methods
3.1. Measurement of Constructs
3.2. Data Collection
3.3. Pretesting
4. Results
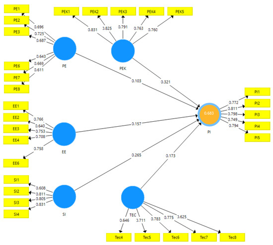
4.1. Assessment of the Measurement Model
Construct Reliability and Validity
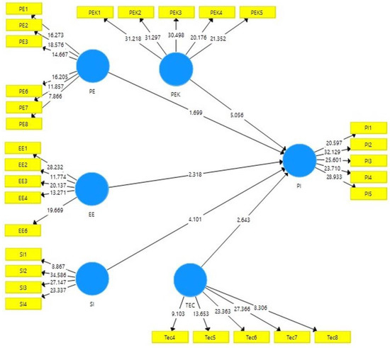
4.2. Assessment of Structural Model
5. Discussion
5.1. Hypothesis Relationship
5.2. Research Contributions
5.3. Managerial Implications
6. Conclusions
6.1. Future Directions
6.2. Limitations
Author Contributions
Funding
Data Availability Statement
Acknowledgments
Conflicts of Interest
Appendix A
| Serial No | Variables | Items | Source |
|---|---|---|---|
| 1 | Performance Expectancy |
| (8) Venkatesh, Morris, Davis and Davis [33] |
| 2 | Effort Expectancy |
| (6) Venkatesh, Morris, Davis and Davis [33] |
| 3 | Social Influence |
| (4) Venkatesh, Morris, Davis and Davis [33] |
| 4 | Technophilia |
| (8) Haarmann, Scholz, Wasmer, Blohm and Harkness [120], Zwick and Renn [121], Franken and Luley [123] |
| 5 | Perceived Environmental Knowledge |
| (5) Ellen, Eroglu and Webb [124] |
| 6 | Purchase Intention |
| (5) Ajzen [74], Dodds [125] |
References
- Farooqi, A.S.; Yusuf, M.; Mohd Zabidi, N.A.; Saidur, R.; Sanaullah, K.; Farooqi, A.S.; Khan, A.; Abdullah, B. A comprehensive review on improving the production of rich-hydrogen via combined steam and CO2 reforming of methane over Ni-based catalysts. Int. J. Hydrogen Energy. 2021, 46, 31024–31040. [Google Scholar] [CrossRef]
- IEA. Global EV Outlook 2019. Available online: https://www.iea.org/reports/global-ev-outlook-2019 (accessed on 27 May 2019).
- Amran, A.; Ooi, S.K.; Wong, C.Y.; Hashim, F. Business strategy for climate change: An ASEAN perspective. Corp. Soc. Responsib. Environ. Manag. 2016, 23, 213–227. [Google Scholar] [CrossRef]
- Southeast Asia Energy Outlook; International Energy Agency: Paris, France, 2017; Available online: https://www.iea.org/reports/southeast-asia-energy-outlook-2017 (accessed on 27 May 2019).
- Knoema. CO2 Emissions. Available online: https://knoema.com/atlas/ranks/CO2-emissions (accessed on 27 May 2019).
- Energy Commission. Malaysia Energy Statistics 2020. Available online: https://www.st.gov.my/ms/contents/files/download/116/Malaysia_Energy_Statistics_Handbook_2020.pdf (accessed on 7 May 2020).
- paultan.org. ASEAN Vehicle to Population List. Available online: https://paultan.org/2019/09/26/asean-vehicle-to-population-list-the-correct-facts/ (accessed on 26 September 2019).
- Malaysiakini. The Malaysian Transport System. Available online: https://www.malaysiakini.com/letters/280148 (accessed on 11 November 2014).
- Qureshi, I.A.; Lu, H. Urban transport and sustainable transport strategies: A case study of Karachi, Pakistan. Tsinghua Sci. Technol. 2007, 12, 309–317. [Google Scholar] [CrossRef]
- Ghosh, A. The Future of Mobility is Electric. Green, Reliable and Viable: Perspectives on India’s Shift Towards Low-Carbon Energy; CRC Press: Boca Raton, FL, USA, 2019. [Google Scholar]
- UNFCCC. A Long Way from Carbon-Neutral World by 2050, Big Emitters Must Boost National Commitments. Available online: https://www.un.org/press/en/2019/sgsm19907.doc.htm (accessed on 11 December 2019).
- Wu, P. Which battery-charging technology and insurance contract is preferred in the electric vehicle sharing business? Transp. Res. Part A Policy Pract. 2019, 124, 537–548. [Google Scholar] [CrossRef]
- Nian, V.; Hari, M.; Yuan, J. A new business model for encouraging the adoption of electric vehicles in the absence of policy support. Appl. Energy 2019, 235, 1106–1117. [Google Scholar] [CrossRef]
- Yoon, T.; Cherry, C.R.; Ryerson, M.S.; Bell, J.E. Carsharing demand estimation and fleet simulation with EV adoption. J. Clean. Prod. 2019, 206, 1051–1058. [Google Scholar] [CrossRef]
- Chen, Z.; Liu, W.; Yin, Y. Deployment of stationary and dynamic charging infrastructure for electric vehicles along traffic corridors. Transp. Res. Part C Emerg. Technol. 2017, 77, 185–206. [Google Scholar] [CrossRef] [Green Version]
- Dorcec, L.; Pevec, D.; Vdovic, H.; Babic, J.; Podobnik, V. How do people value electric vehicle charging service? A gamified survey approach. J. Clean. Prod. 2019, 210, 887–897. [Google Scholar] [CrossRef]
- Sierzchula, W.; Bakker, S.; Maat, K.; Van Wee, B. The influence of financial incentives and other socio-economic factors on electric vehicle adoption. Energy Policy 2014, 68, 183–194. [Google Scholar] [CrossRef]
- Bjerkan, K.Y.; Nørbech, T.E.; Nordtømme, M.E. Incentives for promoting Battery Electric Vehicle (BEV) adoption in Norway. Transp. Res. Part D Transp. Environ. 2016, 43, 169–180. [Google Scholar] [CrossRef] [Green Version]
- Melton, N.; Axsen, J.; Goldberg, S. Evaluating plug-in electric vehicle policies in the context of long-term greenhouse gas reduction goals: Comparing 10 Canadian provinces using the “PEV policy report card”. Energy Policy 2017, 107, 381–393. [Google Scholar] [CrossRef]
- Biresselioglu, M.E.; Nilsen, M.; Demir, M.H.; Røyrvik, J.; Koksvik, G. Examining the barriers and motivators affecting European decision-makers in the development of smart and green energy technologies. J. Clean. Prod. 2018, 198, 417–429. [Google Scholar] [CrossRef]
- Hardman, S.; Plotz, P.; Tal, G.; Axsen, J.; Figenbaum, E.; Karlsson, S.; Refa, N.; Sprei, F.; Williams, B.; Whitehead, J. Exploring the Role of Plug-In Hybrid Electric Vehicles in Electrifying Passenger Transportation; UCDAVIS International EV Policy Council: Davis, CA, USA, 2019. [Google Scholar]
- Rezvani, Z.; Jansson, J.; Bodin, J. Advances in consumer electric vehicle adoption research: A review and research agenda. Transp. Res. Part D Transp. Environ. 2015, 34, 122–136. [Google Scholar] [CrossRef] [Green Version]
- Green, E.H.; Skerlos, S.J.; Winebrake, J.J. Increasing electric vehicle policy efficiency and effectiveness by reducing mainstream market bias. Energy Policy 2014, 65, 562–566. [Google Scholar] [CrossRef]
- Graham-Rowe, E.; Gardner, B.; Abraham, C.; Skippon, S.; Dittmar, H.; Hutchins, R.; Stannard, J. Mainstream consumers driving plug-in battery-electric and plug-in hybrid electric cars: A qualitative analysis of responses and evaluations. Transp. Res. Part A Policy Pract. 2012, 46, 140–153. [Google Scholar] [CrossRef]
- Egbue, O.; Long, S. Barriers to widespread adoption of electric vehicles: An analysis of consumer attitudes and perceptions. Energy Policy 2012, 48, 717–729. [Google Scholar] [CrossRef]
- Axsen, J.; Kurani, K.S. Interpersonal influence in the early plug-in hybrid market: Observing social interactions with an exploratory multi-method approach. Transp. Res. Part D Transp. Environ. 2011, 16, 150–159. [Google Scholar] [CrossRef]
- Bowermaster, D.; Alexander, M.; Duvall, M. The Need for Charging: Evaluating utility infrastructures for electric vehicles while providing customer support. IEEE Electrif. Mag. 2017, 5, 59–67. [Google Scholar] [CrossRef]
- Asadi, S.; Nilashi, M.; Samad, S.; Abdullah, R.; Mahmoud, M.; Alkinani, M.H.; Yadegaridehkordi, E. Factors impacting consumers’ intention toward adoption of electric vehicles in Malaysia. J. Clean. Prod. 2020, 124474. [Google Scholar] [CrossRef]
- Sang, Y.-N.; Bekhet, H.A. Modelling electric vehicle usage intentions: An empirical study in Malaysia. J. Clean. Prod. 2015, 92, 75–83. [Google Scholar] [CrossRef]
- Karp, J. Managing the Risks of Renewable Energy Projects in Developing Countries. Available online: http://www.renewableenergyworld.com/articles/2015/05/managing-the-risks-of-renewable-energy-projects-in-developing-countries.html (accessed on 11 December 2016).
- Mohr, J.J.; Sengupta, S.; Slater, S.F. Marketing of High-Technology Products and Innovations; Pearson Prentice Hall: Hoboken, NJ, USA, 2010. [Google Scholar]
- Venkatesh, V.; Morris, M.G.; Davis, G.B.; Davis, F.D. User acceptance of information technology: Toward a unified view. MIS Q. 2003, 27, 425–478. [Google Scholar] [CrossRef] [Green Version]
- Gerpott, T.J.; Mahmudova, I. Determinants of green electricity adoption among residential customers in Germany. Int. J. Consum. Stud. 2010, 34, 464–473. [Google Scholar] [CrossRef]
- Haddadian, G.; Khodayar, M.; Shahidehpour, M. Accelerating the Global Adoption of Electric Vehicles: Barriers and Drivers. Electr. J. 2015, 28, 53–68. [Google Scholar] [CrossRef]
- Noppers, E.H.; Keizer, K.; Bolderdijk, J.W.; Steg, L. The adoption of sustainable innovations: Driven by symbolic and environmental motives. Glob. Environ. Chang. 2014, 25, 52–62. [Google Scholar] [CrossRef]
- Verkijika, S.F. Factors influencing the adoption of mobile commerce applications in Cameroon. Telemat. Inform. 2018, 35, 1665–1674. [Google Scholar] [CrossRef]
- O’Neill, E.; Moore, D.; Kelleher, L.; Brereton, F. Barriers to electric vehicle uptake in Ireland: Perspectives of car-dealers and policy-makers. Case Stud. Transp. Policy 2019, 7, 118–127. [Google Scholar] [CrossRef]
- She, Z.-Y.; Sun, Q.; Ma, J.-J.; Xie, B.-C. What are the barriers to widespread adoption of battery electric vehicles? A survey of public perception in Tianjin, China. Transp. Policy 2017, 56, 29–40. [Google Scholar] [CrossRef]
- Shetty, D.K.; Shetty, S.; Raj Rodrigues, L.; Naik, N.; Maddodi, C.B.; Malarout, N.; Sooriyaperakasam, N. Barriers to widespread adoption of plug-in electric vehicles in emerging Asian markets: An analysis of consumer behavioral attitudes and perceptions. Cogent Eng. 2020, 7, 1796198. [Google Scholar] [CrossRef]
- Afroz, R.; Rahman, A.; Masud, M.M.; Akhtar, R.; Duasa, J.B. How individual values and attitude influence consumers’ purchase intention of electric vehicles—Some insights from Kuala Lumpur, Malaysia. Environ. Urban. ASIA 2015, 6, 193–211. [Google Scholar] [CrossRef] [Green Version]
- AECOM Australia. Economic Viability of Electric Vehicles; AECOM Australia Pty Ltd.: Sydney, Australia, 2009. [Google Scholar]
- Barkenbus, J.N. Prospects for electric vehicles. Sustainability 2020, 12, 5813. [Google Scholar] [CrossRef]
- Camacho, O.M.F.; Mihet-Popa, L. Fast charging and smart charging tests for electric vehicles batteries using renewable energy. Oil Gas Sci. Technol.—Rev. d’IFP Energ. Nouv. 2016, 71, 13. [Google Scholar] [CrossRef] [Green Version]
- Costa, E.; Horta, A.; Correia, A.; Seixas, J.; Costa, G.; Sperling, D. Diffusion of electric vehicles in Brazil from the stakeholders’ perspective. Int. J. Sustain. Transp. 2020, 11, 865–878. [Google Scholar] [CrossRef]
- Jochem, P.; Babrowski, S.; Fichtner, W. Assessing CO2 emissions of electric vehicles in Germany in 2030. Transp. Res. Part A Policy Pract. 2015, 78, 68–83. [Google Scholar] [CrossRef] [Green Version]
- Kim, M.-K.; Oh, J.; Park, J.-H.; Joo, C. Perceived value and adoption intention for electric vehicles in Korea: Moderating effects of environmental traits and government supports. Energy 2018, 159, 799–809. [Google Scholar] [CrossRef]
- Struben, J.; Sterman, J.D. Transition challenges for alternative fuel vehicle and transportation systems. Environ. Plan. B Plan. Des. 2008, 35, 1070–1097. [Google Scholar] [CrossRef]
- Higuchi, Y.; Wada, N.; Nakakubo, T.; Tokai, A. Scenario analysis on the impact of diffusion of next generation vehicles on material consumption and GHG emissions. In Design for Innovative Value Towards a Sustainable Society; Springer: Dordrecht, The Netherlands, 2012. [Google Scholar]
- Bandivadekar, A.P. Evaluating the Impact of Advanced Vehicle and Fuel Technologies in US Light Duty Vehicle Fleet. Ph.D. Thesis, Engineering Systems Division, Massachusetts Institute of Technology, Cambridge, MA, USA, 2008. [Google Scholar]
- Zhang, Y.; Yu, Y.; Zou, B. Analyzing public awareness and acceptance of alternative fuel vehicles in China: The case of EV. Energy Policy 2011, 39, 7015–7024. [Google Scholar] [CrossRef]
- Hao, H.; Ou, X.; Du, J.; Wang, H.; Ouyang, M. China’s electric vehicle subsidy scheme: Rationale and impacts. Energy Policy 2014, 73, 722–732. [Google Scholar] [CrossRef]
- Helveston, J.P.; Liu, Y.; Feit, E.M.; Fuchs, E.; Klampfl, E.; Michalek, J.J. Will subsidies drive electric vehicle adoption? Measuring consumer preferences in the US and China. Transp. Res. Part A Policy Pract. 2015, 73, 96–112. [Google Scholar] [CrossRef] [Green Version]
- Haq, G.; Weiss, M. CO2 labelling of passenger cars in Europe: Status, challenges, and future prospects. Energy Policy 2016, 95, 324–335. [Google Scholar] [CrossRef] [Green Version]
- Rogers, E.M. Diffusion of Innovations; The Free Press: New York, NY, USA, 2003. [Google Scholar]
- Ford, A.; Ford, F.A. Modeling the Environment: An Introduction to System Dynamics Models of Environmental Systems; Island Press: Washington, DC, USA, 1999. [Google Scholar]
- Eppstein, M.J.; Grover, D.K.; Marshall, J.S.; Rizzo, D.M. An agent-based model to study market penetration of plug-in hybrid electric vehicles. Energy Policy 2011, 39, 3789–3802. [Google Scholar] [CrossRef]
- Parasuman, A.; Colby, C. Techno-Ready Marketing: How and Why Customers Adopt Technology; The Free Press: New York, NY, USA, 2001. [Google Scholar]
- Moore, G. Crossing the Chasm: Marketing and Selling Technology Products to Mainstream Customers; Capstone: Oxford, UK, 2001. [Google Scholar]
- Wilmink, K. A Study on the Factors Influencing the Adoption of Hybrid and Electric Vehicles in The Netherlands. Master’s Thesis, Erasmus University, Rotterdam, The Netherlands, 2015. [Google Scholar]
- Hagman, J.; Ritzén, S.; Stier, J.J.; Susilo, Y. Total cost of ownership and its potential implications for battery electric vehicle diffusion. Res. Transp. Bus. Manag. 2016, 18, 11–17. [Google Scholar] [CrossRef] [Green Version]
- Choi, J. Agent based model for estimating HEVs market: Focusing on the case of Korea. Sci. Technol. Soc. 2016, 21, 227–249. [Google Scholar] [CrossRef]
- Coffman, M.; Bernstein, P.; Wee, S. Electric vehicles revisited: A review of factors that affect adoption. Transp. Rev. 2017, 37, 79–93. [Google Scholar] [CrossRef]
- Yoo, S.J.; Han, S.-h.; Huang, W. The roles of intrinsic motivators and extrinsic motivators in promoting e-learning in the workplace: A case from South Korea. Comput. Hum. Behav. 2012, 28, 942–950. [Google Scholar] [CrossRef]
- Fagan, M.H.; Neill, S.; Wooldridge, B.R. Exploring the intention to use computers: An empirical investigation of the role of intrinsic motivation, extrinsic motivation, and perceived ease of use. J. Comput. Inf. Syst. 2008, 48, 31–37. [Google Scholar]
- Teo, T.S.; Lim, V.K.; Lai, R.Y. Intrinsic and extrinsic motivation in Internet usage. Omega 1999, 27, 25–37. [Google Scholar] [CrossRef]
- Amabile, T.M. Motivational synergy: Toward new conceptualizations of intrinsic and extrinsic motivation in the workplace. Hum. Resour. Manag. Rev. 1993, 3, 185–201. [Google Scholar] [CrossRef]
- Lin, C.-P.; Bhattacherjee, A. Elucidating individual intention to use interactive information technologies: The role of network externalities. Int. J. Electron. Commer. 2008, 13, 85–108. [Google Scholar] [CrossRef]
- Wang, Y.S.; Wu, M.C.; Wang, H.Y. Investigating the determinants and age and gender differences in the acceptance of mobile learning. Br. J. Educ. Technol. 2009, 40, 92–118. [Google Scholar] [CrossRef]
- Van Raaij, E.M.; Schepers, J.J. The acceptance and use of a virtual learning environment in China. Comput. Educ. 2008, 50, 838–852. [Google Scholar] [CrossRef]
- Lee, M.K.; Cheung, C.M.; Chen, Z. Acceptance of Internet-based learning medium: The role of extrinsic and intrinsic motivation. Inf. Manag. 2005, 42, 1095–1104. [Google Scholar] [CrossRef]
- Davis, F.D.; Bagozzi, R.P.; Warshaw, P.R. User acceptance of computer technology: A comparison of two theoretical models. Manag. Sci. 1989, 35, 982–1003. [Google Scholar] [CrossRef] [Green Version]
- Sheppard, B.H.; Hartwick, J.; Warshaw, P.R. The theory of reasoned action: A meta-analysis of past research with recommendations for modifications and future research. J. Consum. Res. 1988, 15, 325–343. [Google Scholar] [CrossRef]
- Davis, F.D. A Technology Acceptance Model for Empirically Testing New End-User Information Systems: Theory and Results; Massachusetts Institute of Technology: Cambridge, MA, USA, 1985. [Google Scholar]
- Ajzen, I. The theory of planned behavior. Organ. Behav. Hum. Decis. Process. 1991, 50, 179–211. [Google Scholar] [CrossRef]
- Taylor, S.; Todd, P.A. Understanding information technology usage: A test of competing models. Inf. Syst. Res. 1995, 6, 144–176. [Google Scholar] [CrossRef]
- Thompson, R.L.; Higgins, C.A.; Howell, J.M. Personal computing: Toward a conceptual model of utilization. MIS Q. 1991, 15, 125–143. [Google Scholar] [CrossRef]
- Vallerand, R.J. Toward a hierarchical model of intrinsic and extrinsic motivation. Adv. Exp. Soc. Psychol. 1997, 29, 271–360. [Google Scholar]
- Bandura, A. Fearful expectations and avoidant actions as coeffects of perceived self-inefficacy. Am. Psychol. 1986, 41, 1389–1391. [Google Scholar] [CrossRef]
- Compeau, D.R.; Higgins, C.A. Computer self-efficacy: Development of a measure and initial test. MIS Q. 1995, 19, 189–211. [Google Scholar] [CrossRef] [Green Version]
- Kettles, N.; Belle, J.P.V. Investigation into the Antecedents of Autonomous Car Acceptance using an Enhanced UTAUT Model. In Proceedings of the 2019 International Conference on Advances in Big Data, Computing and Data Communication Systems (icABCD), Winterton, South Africa, 5–6 August 2019; pp. 1–6. [Google Scholar]
- Sovacool, B.K. Experts, theories, and electric mobility transitions: Toward an integrated conceptual framework for the adoption of electric vehicles. Energy Res. Soc. Sci. 2017, 27, 78–95. [Google Scholar] [CrossRef]
- Zhou, M.; Kong, N.; Zhao, L.; Huang, F.; Wang, S.; Campy, K.S. Understanding urban delivery drivers’ intention to adopt electric trucks in China. Transp. Res. Part D Transp. Environ. 2019, 74, 65–81. [Google Scholar] [CrossRef]
- Khazaei, H.; Tareq, M.A. Moderating effects of personal innovativeness and driving experience on factors influencing adoption of BEVs in Malaysia: An integrated SEM–BSEM approach. Heliyon 2021, 7, e08072. [Google Scholar] [CrossRef]
- Chen, J.; Li, R.; Gan, M.; Fu, Z.; Yuan, F. Public acceptance of driverless buses in China: An empirical analysis based on an extended UTAUT model. Discret. Dyn. Nat. Soc. 2020, 2020, 4318182. [Google Scholar] [CrossRef]
- Madigan, R.; Louw, T.; Dziennus, M.; Graindorge, T.; Ortega, E.; Graindorge, M.; Merat, N. Acceptance of automated road transport systems (ARTS): An adaptation of the UTAUT model. Transp. Res. Procedia 2016, 14, 2217–2226. [Google Scholar] [CrossRef] [Green Version]
- Wang, B.; Shi, Z. Research on users’ willingness of electric vehicle car-sharing market based on the modified UTAUT model. Soft Sci. 2018, 32, 130–133. [Google Scholar]
- Karunanayake, T.; Samarasinghe, D. The Effect of Perceived Risk on the Purchase Intention of Alternative Fuel Vehicles. Sri Lankan J. Manag. 2018, 23, 67–98. [Google Scholar]
- Khazaei, H. The influence of personal innovativeness and price value on intention to use of electric vehicles in Malaysia. Eur. Online J. Nat. Soc. Sci. 2019, 8, 483–494. [Google Scholar]
- Curtale, R.; Liao, F.; van der Waerden, P. User acceptance of electric car-sharing services: The case of the Netherlands. Transp. Res. Part A Policy Pract. 2021, 149, 266–282. [Google Scholar] [CrossRef]
- Riga, D. Hybrid Electric Vehicles: Driving towards Sustainability; Faculty of Humanities, School of Human, University of the Witwatersrand: Johannesburg, South Africa, 2015. [Google Scholar]
- Khazaei, H.; Khazaei, A. Electric vehicles and factors that influencing their adoption moderating effects of driving experience and voluntariness of use (conceptual framework). J. Bus. Manag. 2016, 18, 60–65. [Google Scholar]
- Kaye, S.-A.; Lewis, I.; Forward, S.; Delhomme, P. A priori acceptance of highly automated cars in Australia, France, and Sweden: A theoretically-informed investigation guided by the TPB and UTAUT. Accid. Anal. Prev. 2020, 137, 105441. [Google Scholar] [CrossRef] [PubMed]
- Wang, Y.-S.; Shih, Y.-W. Why do people use information kiosks? A validation of the Unified Theory of Acceptance and Use of Technology. Gov. Inf. Q. 2009, 26, 158–165. [Google Scholar] [CrossRef]
- Ali, U.; Mehmood, A.; Majeed, M.F.; Muhammad, S.; Khan, M.K.; Song, H.; Malik, K.M. Innovative citizen’s services through public cloud in Pakistan: User’s privacy concerns and impacts on adoption. Mob. Netw. Appl. 2019, 24, 47–68. [Google Scholar] [CrossRef]
- Tran, V.; Zhao, S.; Diop, E.B.; Song, W. Travelers’ acceptance of electric carsharing systems in developing countries: The case of China. Sustainability 2019, 11, 5348. [Google Scholar] [CrossRef] [Green Version]
- Wolf, A.; Seebauer, S. Technology adoption of electric bicycles: A survey among early adopters. Transp. Res. Part A Policy Pract. 2014, 69, 196–211. [Google Scholar] [CrossRef]
- Arman, A.A.; Hartati, S. Development of user acceptance model for electronic medical record system. In Proceedings of the 2015 International Conference on Information Technology Systems and Innovation (ICITSI), Bandung Bali, Indonesia, 16–19 November 2015; pp. 1–6. [Google Scholar]
- Chang, I.-C.; Hwang, H.-G.; Hung, W.-F.; Li, Y.-C. Physicians’ acceptance of pharmacokinetics-based clinical decision support systems. Expert Syst. Appl. 2007, 33, 296–303. [Google Scholar] [CrossRef]
- Phichitchaisopa, N.; Naenna, T. Factors affecting the adoption of healthcare information technology. EXCLI J. 2013, 12, 413. [Google Scholar]
- Abu-Al-Aish, A.; Love, S. Factors influencing students’ acceptance of m-learning: An investigation in higher education. Int. Rev. Res. Open Distrib. Learn. 2013, 14, 82–107. [Google Scholar] [CrossRef]
- Miller, M.D.; Rainer, R.K.; Corley, J.K. Predictors of engagement and participation in an on-line course. Online J. Distance Learn. Adm. 2003, 6, 1–13. [Google Scholar]
- Cheung, M.L.; Pires, G.; Rosenberger, P.J. The influence of perceived social media marketing elements on consumer–brand engagement and brand knowledge. Asia Pac. J. Mark. Logist. 2020, 32, 695–720. [Google Scholar] [CrossRef]
- Cheung, M.L.; Pires, G.D.; Rosenberger, P.J.; Leung, W.K.; Sharipudin, M.-N.S. The role of consumer-consumer interaction and consumer-brand interaction in driving consumer-brand engagement and behavioral intentions. J. Retail. Consum. Serv. 2021, 61, 102574. [Google Scholar] [CrossRef]
- Osiceanu, M.-E. Psychological implications of modern technologies:“technofobia” versus “technophilia”. Procedia-Soc. Behav. Sci. 2015, 180, 1137–1144. [Google Scholar] [CrossRef] [Green Version]
- Axsen, J.; Kurani, K.S. Interpersonal influence within car buyers’ social networks: Applying five perspectives to plug-in hybrid vehicle drivers. Environ. Plan. A 2012, 44, 1047–1065. [Google Scholar] [CrossRef]
- Biswas, A.; Roy, M. Leveraging factors for sustained green consumption behavior based on consumption value perceptions: Testing the structural model. J. Clean. Prod. 2015, 95, 332–340. [Google Scholar] [CrossRef]
- Ruhrort, L.; Steiner, J.; Graff, A.; Hinkeldein, D.; Hoffmann, C. Carsharing with electric vehicles in the context of users’ mobility needs–results from user-centred research from the BeMobility field trial (Berlin). Int. J. Automot. Technol. Manag. 2014, 14, 286–305. [Google Scholar] [CrossRef]
- Wappelhorst, S.; Sauer, M.; Hinkeldein, D.; Bocherding, A.; Glaß, T. Potential of electric carsharing in urban and rural areas. Transp. Res. Procedia 2014, 4, 374–386. [Google Scholar] [CrossRef] [Green Version]
- Blättel-Mink, B.; Dalichau, D.; Buchsbaum, M.; Hattenhauer, M.; Weber, J. Elektromobilität aus der Sicht privater Nutzerinnen und Nutzer. Soz. Berufsprax. 2013, 36, 270–286. [Google Scholar]
- Fazel, L. Akzeptanz von Elektromobilität: Entwicklung und Validierung eines Modells unter Berücksichtigung der Nutzungsform des Carsharing; Springer: Wiesbaden, Germany, 2014. [Google Scholar]
- Arcury, T.A.; Johnson, T.P. Public environmental knowledge: A statewide survey. J. Environ. Educ. 1987, 18, 31–37. [Google Scholar] [CrossRef]
- Safari, A.; Salehzadeh, R.; Panahi, R.; Abolghasemian, S. Multiple pathways linking environmental knowledge and awareness to employees’ green behavior. Corp. Gov. Int. J. Bus. Soc. 2018, 18, 81–103. [Google Scholar] [CrossRef]
- Rizwan, M.; Mahmood, U.; Siddiqui, H.; Tahir, A. An empirical study about green purchase intentions. J. Sociol. Res. 2014, 5, 290–305. [Google Scholar]
- Rashid, N. Awareness of eco-label in Malaysia’s green marketing initiative. Int. J. Bus. Manag. 2009, 4, 132–141. [Google Scholar] [CrossRef] [Green Version]
- Omar, S.; Othman, N.A.; Jabar, J. Effect of eco-innovation practices on sustainable business performance. Pertanika J. Sci. Technol. 2017, 25, 123–128. [Google Scholar]
- Murray, K.B.; Schlacter, J.L. The impact of services versus goods on consumers’ assessment of perceived risk and variability. J. Acad. Mark. Sci. 1990, 18, 51–65. [Google Scholar] [CrossRef]
- Boo, S.; Park, E. An examination of green intention: The effect of environmental knowledge and educational experiences on meeting planners’ implementation of green meeting practices. J. Sustain. Tour. 2013, 21, 1129–1147. [Google Scholar] [CrossRef]
- Chan, E.S.; Hon, A.H.; Chan, W.; Okumus, F. What drives employees’ intentions to implement green practices in hotels? The role of knowledge, awareness, concern and ecological behaviour. Int. J. Hosp. Manag. 2014, 40, 20–28. [Google Scholar] [CrossRef]
- Mohr, L.A.; Eroǧlu, D.; Ellen, P.S. The development and testing of a measure of skepticism toward environmental claims in marketers’ communications. J. Consum. Aff. 1998, 32, 30–55. [Google Scholar] [CrossRef]
- Haarmann, A.; Scholz, E.; Wasmer, M.; Blohm, M.; Harkness, J. Konzeption und Durchführung der "Allgemeinen Bevölkerungsumfrage der Sozialwissenschaften”(ALLBUS) 2004; ZUMA: Mannheim, Germany, 2006. [Google Scholar]
- Zwick, M.M.; Renn, O. Wahrnehmung und Bewertung von Technik in Baden-Württemberg; University of Stuttgart: Stuttgart, Germany, 1998. [Google Scholar]
- Hüsing, B.; Bierhals, R.; Bührlen, B.; Friedewald, M.; Kimpeler, S.; Menrad, K.; Wengel, J.; Zimmer, R.; Zoche, P. Technikakzeptanz und Nachfragemuster als Standortvorteil; Abschlussbericht an das Bundesministerium für Bildung und Forschung; Fraunhofer-Institut für Systemtechnik und Innovationsforschung (Fraunhofer ISI): Karlsruhe, Germany, 2002. [Google Scholar]
- Franken, V.; Luley, T. Verkehrstelematik und Analysen zu ihrer Akzeptanz: Sachstand–Defizite–Potenziale. HEUREKA’05 Optimierung in Verkehr und Transport 2005, 71–89. [Google Scholar]
- Ellen, P.; Eroglu, D.; Webb, D. Consumer Judgments in a Changing Information Environment: How Consumers Respond to ‘Green Marketing’ Claims; Georgia State University: Atlanta, GA, USA, 1997. [Google Scholar]
- Dodds, W.B. In search of value: How price and store name information influence buyers′ product perceptions. J. Consum. Mark. 1991, 8, 15–24. [Google Scholar] [CrossRef]
- Bryman, A. Social Research Methods; Oxford University Press: Oxford, UK, 2016. [Google Scholar]
- Chan, R.Y. Determinants of Chinese consumers’ green purchase behavior. Psychol. Mark. 2001, 18, 389–413. [Google Scholar] [CrossRef]
- Pervez, G. Research Methods in Business Studies: A Practical Guide, 3/E; Pearson Education India: Noida, India, 2005. [Google Scholar]
- Tellis, G.J.; Yin, E.; Bell, S. Global consumer innovativeness: Cross-country differences and demographic commonalities. J. Int. Mark. 2009, 17, 1–22. [Google Scholar] [CrossRef] [Green Version]
- Nunnally, J.C. An overview of psychological measurement. Clinical Diagnosis of Mental Disorders; Springer: Boston, MA, USA, 1978. [Google Scholar]
- Roberts, M.L.; Wortzel, L.H. New life-style determinants of women’s food shopping behavior. J. Mark. 1979, 43, 28–39. [Google Scholar] [CrossRef]
- Kaiser, H.F. Communalities in Factor Analysis: A Review; University of California: Oakland, CA, USA, 1956. [Google Scholar]
- Koay, K.Y.; Ong, D.L.T.; Khoo, K.L.; Yeoh, H.J. Perceived social media marketing activities and consumer-based brand equity: Testing a moderated mediation model. Asia Pac. J. Mark. Logist. 2020, 33, 53–72. [Google Scholar] [CrossRef]
- Leung, W.K.S.; Shi, S.; Chow, W.S. Impacts of user interactions on trust development in C2C social commerce. Internet Res. 2020, 30, 335–356. [Google Scholar] [CrossRef]
- Cheung, M.L.; Pires, G.D.; Rosenberger, P.J.; De Oliveira, M.J. Driving consumer–brand engagement and co-creation by brand interactivity. Mark. Intell. Plan. 2020, 38, 523–541. [Google Scholar] [CrossRef]
- Hair Jr, J.F.; Matthews, L.M.; Matthews, R.L.; Sarstedt, M. PLS-SEM or CB-SEM: Updated guidelines on which method to use. Int. J. Multivar. Data Anal. 2017, 1, 107–123. [Google Scholar] [CrossRef]
- Henseler, J.; Ringle, C.M.; Sinkovics, R.R. The use of partial least squares path modeling in international marketing. In New Challenges to international Marketing; Emerald Group Publishing Limited: Bingley, UK, 2009. [Google Scholar]
- Hair, J.F.; Ringle, C.M.; Sarstedt, M. PLS-SEM: Indeed a silver bullet. J. Mark. Theory Pract. 2011, 19, 139–152. [Google Scholar] [CrossRef]
- Fornell, C.; Larcker, D.F. Evaluating structural equation models with unobservable variables and measurement error. J. Mark. Res. 1981, 18, 39–50. [Google Scholar] [CrossRef]
- Kim, Y.J.; Han, J. Why smartphone advertising attracts customers: A model of Web advertising, flow, and personalization. Comput. Hum. Behav. 2014, 33, 256–269. [Google Scholar] [CrossRef]
- Henseler, J.; Ringle, C.M.; Sarstedt, M. A new criterion for assessing discriminant validity in variance-based structural equation modeling. J. Acad. Mark. Sci. 2015, 43, 115–135. [Google Scholar] [CrossRef] [Green Version]
- Kline, R. Principles and Practice of Structural Equation Modeling; The Guilford Press: New York, NY, USA, 2011. [Google Scholar]
- Gold, A.H.; Malhotra, A.; Segars, A.H. Knowledge management: An organizational capabilities perspective. J. Manag. Inf. Syst. 2001, 18, 185–214. [Google Scholar] [CrossRef]
- Jeon, H.-M.; Ali, F.; Lee, S.-W. Determinants of consumers’ intentions to use smartphones apps for flight ticket bookings. Serv. Ind. J. 2019, 39, 385–402. [Google Scholar] [CrossRef]
- Zhou, T.; Lu, Y.; Wang, B. Integrating TTF and UTAUT to explain mobile banking user adoption. Comput. Hum. Behav. 2010, 26, 760–767. [Google Scholar] [CrossRef]
- Pai, J.-C.; Tu, F.-M. The acceptance and use of customer relationship management (CRM) systems: An empirical study of distribution service industry in Taiwan. Expert Syst. Appl. 2011, 38, 579–584. [Google Scholar] [CrossRef]
- Martins, C.; Oliveira, T.; Popovič, A. Understanding the Internet banking adoption: A unified theory of acceptance and use of technology and perceived risk application. Int. J. Inf. Manag. 2014, 34, 1–13. [Google Scholar] [CrossRef]
- Bozorgkhou, N. An Internet shopping user adoption model using an integrated TTF and UTAUT: Evidence from Iranian consumers. Manag. Sci. Lett. 2015, 5, 199–204. [Google Scholar] [CrossRef]
- Afshan, S.; Sharif, A. Acceptance of mobile banking framework in Pakistan. Telemat. Inform. 2016, 33, 370–387. [Google Scholar] [CrossRef]
- Howard, R.; Restrepo, L.; Chang, C.-Y. Addressing individual perceptions: An application of the unified theory of acceptance and use of technology to building information modelling. Int. J. Proj. Manag. 2017, 35, 107–120. [Google Scholar] [CrossRef]
- Alalwan, A.A. Investigating the impact of social media advertising features on customer purchase intention. Int. J. Inf. Manag. 2018, 42, 65–77. [Google Scholar] [CrossRef]
- Jaradat, M.-I.R.M.; Al Rababaa, M.S. Assessing key factor that influence on the acceptance of mobile commerce based on modified UTAUT. Int. J. Bus. Manag. 2013, 8, 102. [Google Scholar] [CrossRef] [Green Version]
- Morosan, C.; DeFranco, A. It’s about time: Revisiting UTAUT2 to examine consumers’ intentions to use NFC mobile payments in hotels. Int. J. Hosp. Manag. 2016, 53, 17–29. [Google Scholar] [CrossRef]
- Oliveira, T.; Thomas, M.; Baptista, G.; Campos, F. Mobile payment: Understanding the determinants of customer adoption and intention to recommend the technology. Comput. Hum. Behav. 2016, 61, 404–414. [Google Scholar] [CrossRef]
- Tosuntaş, Ş.B.; Karadağ, E.; Orhan, S. The factors affecting acceptance and use of interactive whiteboard within the scope of FATIH project: A structural equation model based on the Unified Theory of acceptance and use of technology. Comput. Educ. 2015, 81, 169–178. [Google Scholar] [CrossRef]
- Escobar-Rodríguez, T.; Carvajal-Trujillo, E. Online purchasing tickets for low cost carriers: An application of the unified theory of acceptance and use of technology (UTAUT) model. Tour. Manag. 2014, 43, 70–88. [Google Scholar] [CrossRef]
- Casey, T.; Wilson-Evered, E. Predicting uptake of technology innovations in online family dispute resolution services: An application and extension of the UTAUT. Comput. Hum. Behav. 2012, 28, 2034–2045. [Google Scholar] [CrossRef]
- Yu, C.-S. Factors affecting individuals to adopt mobile banking: Empirical evidence from the UTAUT model. J. Electron. Commer. Res. 2012, 13, 104. [Google Scholar]
- Thomas, T.; Singh, L.; Gaffar, K. The utility of the UTAUT model in explaining mobile learning adoption in higher education in Guyana. Int. J. Educ. Dev. Using ICT 2013, 9, 71–85. [Google Scholar]
- Seebauer, S.; Stolz, R.; Berger, M. Technophilia as a driver for using advanced traveler information systems. Transp. Res. Part C Emerg. Technol. 2015, 60, 498–510. [Google Scholar] [CrossRef]
- Schlüter, J.; Weyer, J. Car sharing as a means to raise acceptance of electric vehicles: An empirical study on regime change in automobility. Transp. Res. Part F Traffic Psychol. Behav. 2019, 60, 185–201. [Google Scholar] [CrossRef]
- Almetere, E.S.; Kelana, B.W.Y.; Mansor, N.N.A. Using UTAUT model to determine factors affecting internet of things acceptance in public universities. Int. J. Acad. Res. Bus. Soc. Sci. 2020, 10, 142–150. [Google Scholar]
- PARK, Y.-J.; AHN, S.-S. Retail Distribution Strategies for Train Tickets: The Extended UTAUT Model. J. Distrib. Sci. 2021, 19, 5–17. [Google Scholar]
- Patil, P.; Tamilmani, K.; Rana, N.P.; Raghavan, V. Understanding consumer adoption of mobile payment in India: Extending Meta-UTAUT model with personal innovativeness, anxiety, trust, and grievance redressal. Int. J. Inf. Manag. 2020, 54, 102144. [Google Scholar] [CrossRef]
- Saparudin, M.; Rahayu, A.; Hurriyati, R.; Sultan, M.A.; Ramdan, A.M. Consumers’ Continuance Intention Use of Mobile Banking in Jakarta: Extending UTAUT Models with Trust. In Proceedings of the 2020 International Conference on Information Management and Technology (ICIMTech), Bandung, Indonesia, 13–14 August 2020. [Google Scholar]
- Wedlock, B.C.; Trahan, M.P. Revisiting the Unified Theory of Acceptance and the Use of Technology (UTAUT) Model and Scale: An Empirical Evolution of Educational Technology. Res. Issues Contemp. Educ. 2019, 4, 6–20. [Google Scholar]
- Star, T. Transport a Big Factor in Global Warming. Available online: https://www.thestar.com.my/opinion/letters/2019/11/27/transport-a-big-factor-in-global-warming (accessed on 27 November 2019).
- Maillet, É.; Mathieu, L.; Sicotte, C. Modeling factors explaining the acceptance, actual use and satisfaction of nurses using an Electronic Patient Record in acute care settings: An extension of the UTAUT. Int. J. Med. Inform. 2015, 84, 36–47. [Google Scholar] [CrossRef] [PubMed]




| Demographic | Frequency Rate | Percentage |
|---|---|---|
| Male | 123 | 62% |
| Female | 76 | 38% |
| Age Group | ||
| 18–29 | 14 | 7% |
| 30–39 | 58 | 29.4% |
| 40–49 | 88 | 44.1% |
| 50–59 | 32 | 16% |
| 60 years and over | 7 | 3.4% |
| Race | ||
| Malay | 124 | 62.2% |
| Indian | 28 | 14% |
| Chinese | 34 | 17% |
| Others | 13 | 6.6% |
| Income (MYR) | ||
| 5000 or below | 26 | 13.3% |
| 5001–10,000 | 42 | 21.07% |
| 10,001–15,000 | 67 | 33.4% |
| 15,001–20,000 | 36 | 18% |
| 20,001–25,000 | 21 | 10.3% |
| 25,001 above | 7 | 3.6% |
| Cronbach’s Alpha | rho A | Composite Reliability | Average Variance Extracted (AVE) | |
|---|---|---|---|---|
| EE | 0.776 | 0.783 | 0.848 | 0.528 |
| PE | 0.759 | 0.761 | 0.832 | 0.453 |
| PEK | 0.853 | 0.855 | 0.895 | 0.631 |
| PI | 0.845 | 0.847 | 0.889 | 0.616 |
| SI | 0.770 | 0.801 | 0.851 | 0.591 |
| TEC | 0.756 | 0.775 | 0.835 | 0.505 |
| EE | PE | PEK | PI | SI | TEC | |
|---|---|---|---|---|---|---|
| EE | --- | |||||
| PE | 0.945 | --- | ||||
| PEK | 0.612 | 0.702 | ||||
| PI | 0.821 | 0.823 | 0.801 | |||
| SI | 0.706 | 0.720 | 0.650 | 0.806 | ||
| TEC | 0.900 | 0.887 | 0.615 | 0.781 | 0.583 |
| Original Sample (O) | Sample Mean (M) | Standard Deviation (STDEV) | T Statistics (|O/STDEV|) | p-Values | Hypothesis | |
|---|---|---|---|---|---|---|
| EE -> PI | 0.157 | 0.156 | 0.068 | 2.318 | 0.020 | Supported |
| PE -> PI | 0.103 | 0.105 | 0.061 | 1.699 | 0.089 | Not Supported |
| PEK -> PI | 0.321 | 0.320 | 0.063 | 5.056 | 0.000 | Supported |
| SI -> PI | 0.265 | 0.267 | 0.065 | 4.101 | 0.000 | Supported |
| TEC -> PI | 0.173 | 0.172 | 0.066 | 2.643 | 0.008 | Supported |
Publisher’s Note: MDPI stays neutral with regard to jurisdictional claims in published maps and institutional affiliations. |
© 2021 by the authors. Licensee MDPI, Basel, Switzerland. This article is an open access article distributed under the terms and conditions of the Creative Commons Attribution (CC BY) license (https://creativecommons.org/licenses/by/4.0/).
Share and Cite
Abbasi, H.A.; Johl, S.K.; Shaari, Z.B.H.; Moughal, W.; Mazhar, M.; Musarat, M.A.; Rafiq, W.; Farooqi, A.S.; Borovkov, A. Consumer Motivation by Using Unified Theory of Acceptance and Use of Technology towards Electric Vehicles. Sustainability 2021, 13, 12177. https://doi.org/10.3390/su132112177
Abbasi HA, Johl SK, Shaari ZBH, Moughal W, Mazhar M, Musarat MA, Rafiq W, Farooqi AS, Borovkov A. Consumer Motivation by Using Unified Theory of Acceptance and Use of Technology towards Electric Vehicles. Sustainability. 2021; 13(21):12177. https://doi.org/10.3390/su132112177
Chicago/Turabian StyleAbbasi, Haider Ali, Satirenjit Kaur Johl, Zullina Bt Hussain Shaari, Wajiha Moughal, Muhammad Mazhar, Muhammad Ali Musarat, Waqas Rafiq, Asaad Salam Farooqi, and Alexey Borovkov. 2021. "Consumer Motivation by Using Unified Theory of Acceptance and Use of Technology towards Electric Vehicles" Sustainability 13, no. 21: 12177. https://doi.org/10.3390/su132112177
APA StyleAbbasi, H. A., Johl, S. K., Shaari, Z. B. H., Moughal, W., Mazhar, M., Musarat, M. A., Rafiq, W., Farooqi, A. S., & Borovkov, A. (2021). Consumer Motivation by Using Unified Theory of Acceptance and Use of Technology towards Electric Vehicles. Sustainability, 13(21), 12177. https://doi.org/10.3390/su132112177

