Development Path of Industrial Heritage Tourism: A Case Study of Kitakyushu (Japan)
Abstract
:1. Introduction
2. Literature Review
2.1. EEG and Restructuring of Old Industrial Areas
2.2. Industrial Heritage Tourism for Sustainable Urban Development
3. Methodology
4. Regional and National Backgrounds
4.1. Rise and Fall of KITAKYUSHU as an Industrial City
4.2. National Strategy for Developing Industrial Heritage in Japan
5. Case Study of Kitakyushu City
5.1. Industrial Heritage Tourism Development in Early Years
For us, it is not so much to develop tourism as to preserve better and display the history of our enterprise, so we do not care about tourism revenue.Many local citizens are so active that they volunteer to help make oral explanations on weekends. We applaud this very much.
The Japanese government has implemented tax relief measures for private enterprises to set up museums. The Agency for Cultural Affairs also encouraged support projects for creative activities of museums cooperating with local governments. Thus, enterprises have much enthusiasm to apply for a certain amount of funds.
5.2. Heritage Transformation Drivn by Regional Policies
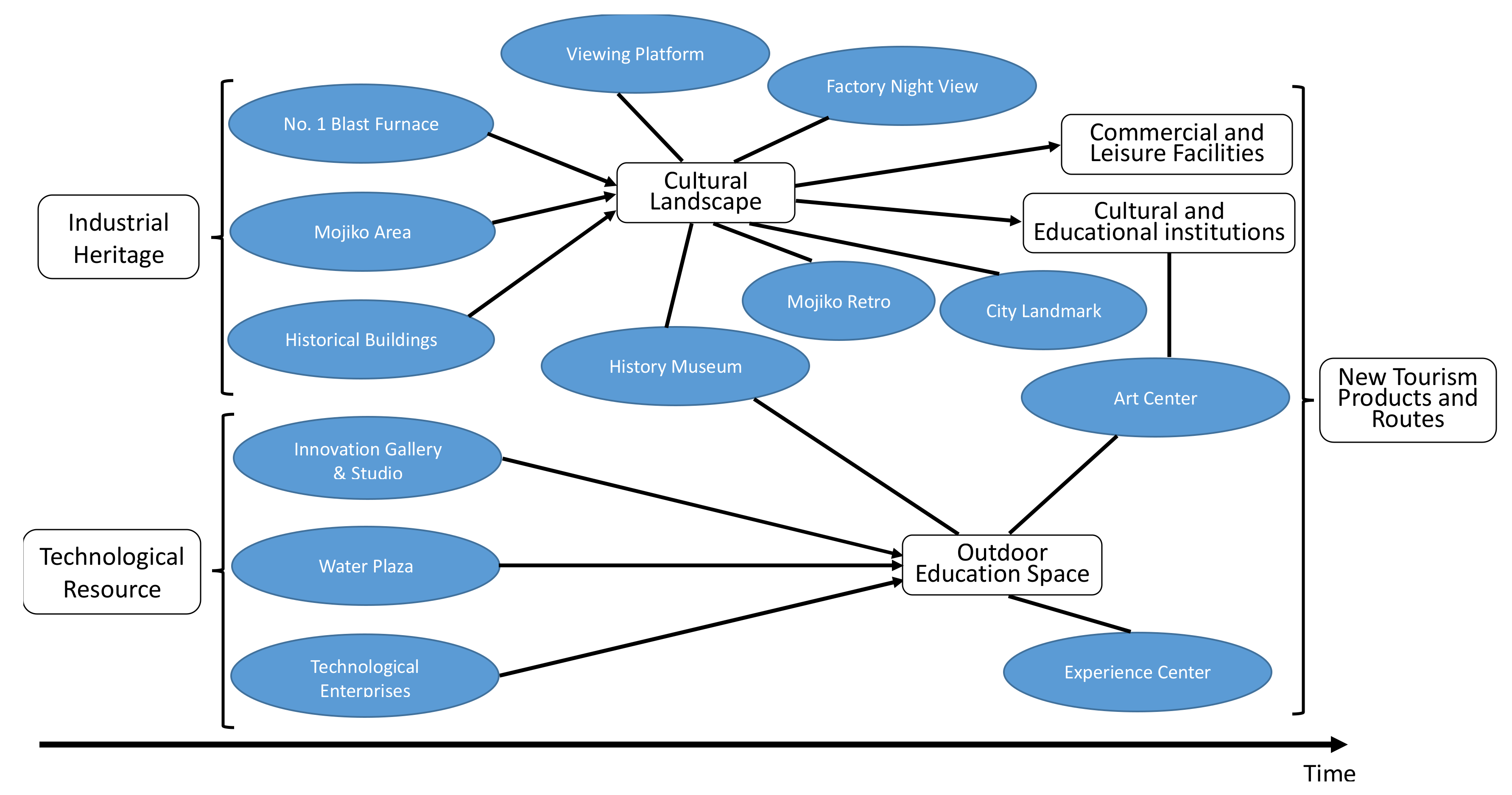
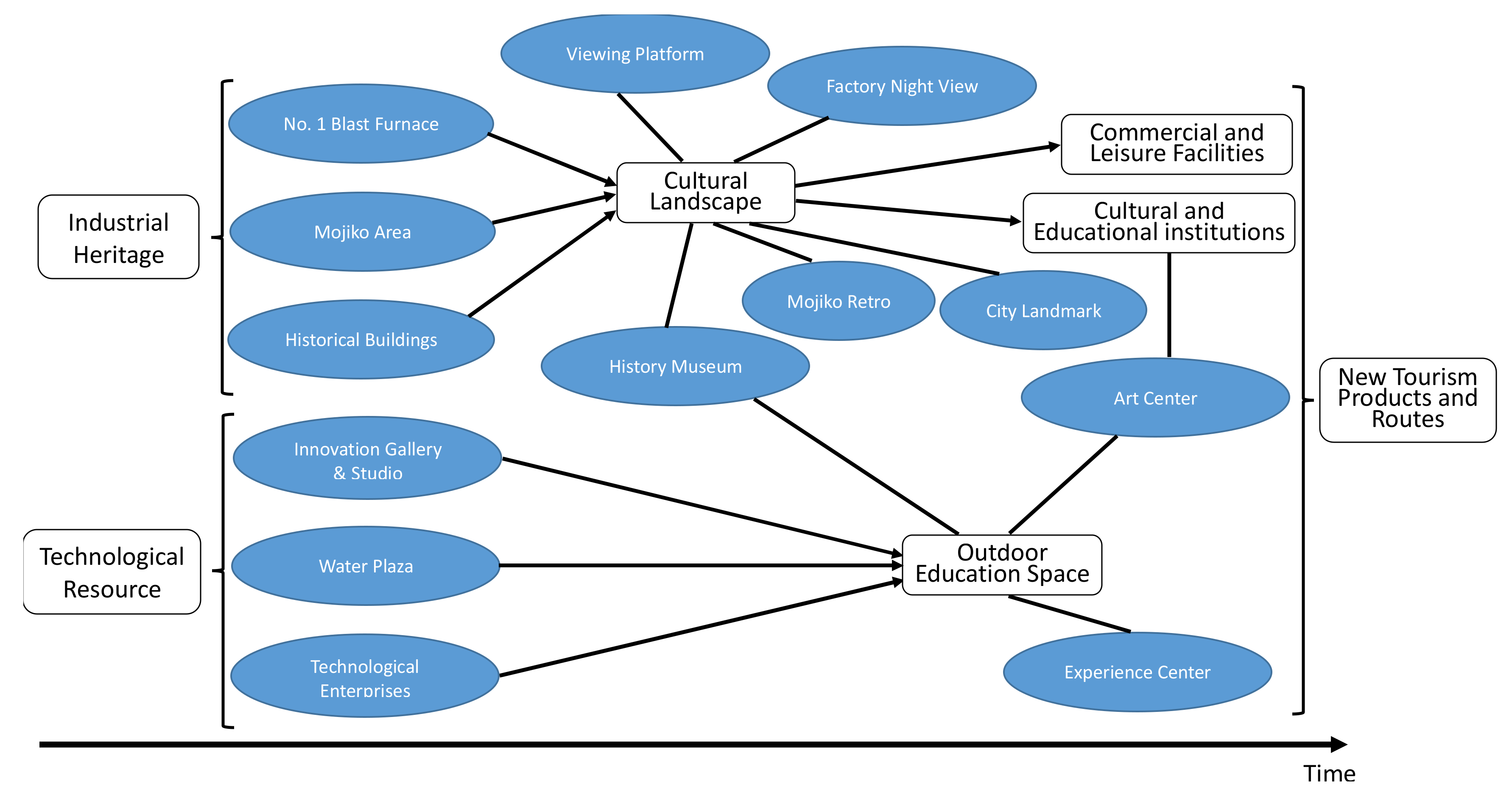
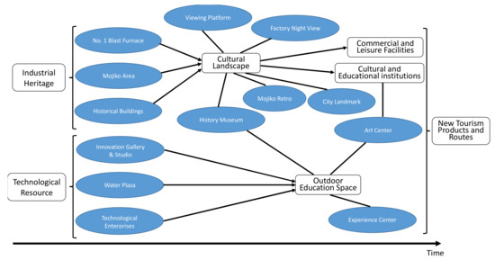
5.3. The Formation of Industrial Tourism and Its Expansion
I worked here before retirement. I would like to introduce my own past life experiences to arouse the common feeling of our generation. Many students from local and surrounding primary and secondary schools come here for school trips, and teachers lead them to conduct various surveys and interviews.
Traditionally, the impression of Kitakyushu by ordinary Japanese was mainly focused on Kanmon Straits and Mojikō. However, in recent years, we have developed new projects in cooperation with well-known enterprises centered on industrial heritage and high technology, and actively explored the MICE market, which has tremendously changed the destination image of the entire city.
We will also invite film and television crews and cartoonists to find views from the old landscape preserved by industrial heritage. These works can not only contribute to the spread of Kitakyushu industrial heritage at home and abroad, but also attract fans and tourists who pursue a pilgrimage to a holy land.
6. Discussion
6.1. A Model of Industrial Heritage Tourism Evolution Path
6.2. Path Dependence in Industrial Heritage Tourism Development
6.3. Path Creation by Regional Policies and Cooperation
7. Conclusions
Author Contributions
Funding
Institutional Review Board Statement
Informed Consent Statement
Data Availability Statement
Conflicts of Interest
References
- Halewood, C.; Hannam, K. Viking heritage tourism: Authenticity and commodification. Ann. Tour. Res. 2001, 28, 565–580. [Google Scholar] [CrossRef]
- Hospers, G.J. Industrial heritage tourism and regional restructuring in the European Union. Eur. Plan. Stud. 2002, 10, 397–404. [Google Scholar] [CrossRef]
- Jones, C.; Munday, M. Blaenavon and United Nations World Heritage Site status: Is conservation of industrial heritage a road to local economic development? Reg. Stud. 2001, 35, 585–590. [Google Scholar] [CrossRef]
- Cudny, W.; Jolliffe, L.; Guz, A. Heritage event as tourist attraction: The case of Dymarki Swietokrzyskie, Poland. GeoJournal 2021. [Google Scholar] [CrossRef] [PubMed]
- Somoza-Medina, X.; Monteserín-Abella, O. The Sustainability of Industrial Heritage Tourism Far from the Axes of Economic Development in Europe: Two Case Studies. Sustainability 2021, 13, 1077. [Google Scholar] [CrossRef]
- Pardo, C.J. Valuation of Industrial Heritage in Terms of Sustainability: Some Cases of Tourist Reference in Spain. Sustainability 2020, 12, 9216. [Google Scholar] [CrossRef]
- Hashimoto, A.; Telfer, D.J. Transformation of Gunkanjima (Battleship Island): From a coalmine island to a modern industrial heritage tourism site in Japan. J. Herit. Tour. 2017, 12, 107–124. [Google Scholar] [CrossRef]
- Cossons, N. Why preserve the Industrial Heritage. In Industrial Heritage Re-Tooled: The TICCIH Guide to Industrial Heritage Conservation; Douet, J., Ed.; Carnegie Publishing Ltd.: Lancaster, UK; The International Committee for the Conservation of the Industrial Heritage (TICCIH): Lancaster, UK, 2012; pp. 6–16. [Google Scholar]
- Jansen-Verbeke, M. Industrial Heritage: A Nexus for Sustainable Tourism Development. Tour. Geogr. 1999, 1, 70–85. [Google Scholar] [CrossRef]
- Bottero, M.; D’Alpaos, C.; Oppio, A. Ranking of Adaptive Reuse Strategies for Abandoned Industrial Heritage in Vulnerable Contexts: A Multiple Criteria Decision Aiding Approach. Sustainability 2019, 11, 785. [Google Scholar] [CrossRef] [Green Version]
- Sabaté, J. Paisajes culturales. El patrimonio como recurso básico para un nuevo modelo de Desarrollo (Heritage as a basic resource for a new development model). Urban 2004, 9, 8–29. [Google Scholar]
- Pardo Abad, C.J. Turismo y Patrimonio Industrial. Un Análisis Desde la Perspectiva Territorial (Tourism and Industrial Heritage. An Analysis from the Territorial Perspective); Editorial Síntesis: Madrid, Spain, 2008. [Google Scholar]
- Morishima, T. Process of conservation and utilization of the heritages of industrial-modernization in a former industrial town: The Omuta/Arao Areas. Geogr. Rev. Jpn. Ser. A 2011, 84, 305–323. (In Japanese) [Google Scholar]
- Boschma, R.; Martin, R. Editorial: Constructing an evolutionary economic geography. J. Econ. Geogr. 2007, 7, 537–548. [Google Scholar] [CrossRef]
- Brouder, P. Evolutionary economic geography: Reflections from a sustainable tourism perspective. Tour. Geogr. 2017, 19, 438–447. [Google Scholar] [CrossRef]
- Mackinnon, D.; Dawley, S.; Steen, M.; Menzel, M.; Karlsen, A.; Sommer, P.; Normann, H.E. Path creation, global production networks and regional development: A comparative international analysis of the offshore wind sector. Prog. Plan. 2018, 130, 1–32. [Google Scholar] [CrossRef] [Green Version]
- Randelli, F.; Romei, P.; Tortora, M. An evolutionary approach to the study of rural tourism: The case of Tuscany. Land Use Policy 2014, 38, 276–281. [Google Scholar] [CrossRef]
- Paniccia, P.M.A.; Leoni, L. Co-evolution in tourism: The case of Albergo Diffuso. Curr. Issues Tour. 2019, 22, 1216–1243. [Google Scholar] [CrossRef]
- Brouder, P.; Fullerton, C. Exploring Heterogeneous Tourism Development Paths: Cascade Effect or Co-evolution in Niagara? Scand. J. Hosp. Tour. 2015, 15, 152–166. [Google Scholar] [CrossRef]
- Edwards, J.; Llurdes, J. Mines and quarries: Industrial heritage tourism. Ann. Tour. Res. 1996, 23, 341–363. [Google Scholar] [CrossRef]
- Hudson, R. Rethinking change in old industrial regions: Reflecting on the experiences of North East England. Environ. Plan. A 2005, 37, 581–596. [Google Scholar] [CrossRef] [Green Version]
- Martin, R.; Sunley, P. Path dependence and regional economic evolution. J. Econ. Geogr. 2006, 6, 395–437. [Google Scholar] [CrossRef]
- Martin, R. Roepke Lecture in economic geography-rethinking regional path dependence: Beyond lock-in to evolution. Econ. Geogr. 2010, 86, 1–27. [Google Scholar] [CrossRef]
- Hu, X. From coal mining to coal chemicals? Unpacking new path creation in an old industrial region of transitional China. Growth Chang. 2017, 48, 233–245. [Google Scholar] [CrossRef]
- Boschma, R. Towards an evolutionary perspective on regional resilience. Reg. Stud. 2015, 49, 733–751. [Google Scholar] [CrossRef] [Green Version]
- Hassink, R. Regional resilience: A promising concept to explain differences in regional economic adaptability? Camb. J. Reg. Econ. Soc. 2010, 3, 45–58. [Google Scholar] [CrossRef]
- Frenken, K.; Van Oort, F.; Verburg, T. Related variety, unrelated variety and regional economic growth. Reg. Stud. 2007, 41, 685–697. [Google Scholar] [CrossRef] [Green Version]
- Neffke, F.; Henning, M.; Boschma, R. How do regions diversify over time? Industry relatedness and the development of new growth paths in regions. Econ. Geogr. 2011, 87, 237–265. [Google Scholar] [CrossRef]
- Boschma, R.; Frenken, K. Some notes on institutions in evolutionary economic geography. Econ. Geogr. 2009, 85, 151–158. [Google Scholar] [CrossRef]
- Morgan, K.J. Path dependence and the state: The politics of novelty in old industrial regions. In Re-Framing Regional Development: Evolution, Innovation and Transition, Regions and Cities; Routledge: Abingdon, UK, 2012; p. 340. [Google Scholar]
- Bailey, D.; Bellandi, M.; Caloffi, A.; De Propris, L. Place-renewing leadership: Trajectories of change for mature manufacturing regions in Europe. Policy Stud. 2010, 31, 457–474. [Google Scholar] [CrossRef] [Green Version]
- Dawley, S. Creating new paths? Offshore wind, policy activism, and peripheral region development. Econ. Geogr. 2014, 90, 91–112. [Google Scholar] [CrossRef]
- Hu, X.; Yang, C. Building a role model for rust belt cities? Fuxin’s economic revitalization in question. Cities 2018, 72, 245–251. [Google Scholar] [CrossRef]
- Isaksen, A. Industrial development in thin regions: Trapped in path extension? J. Econ. Geogr. 2015, 15, 585–600. [Google Scholar] [CrossRef]
- Hassink, R.; Isaksen, A.; Trippl, M. Towards a comprehensive understanding of new regional industrial path development. Reg. Stud. 2019, 53, 1636–1645. [Google Scholar] [CrossRef] [Green Version]
- Isaksen, A.; Trippl, M. Exogenously-led and policy-supported new path development in peripheral regions: Analytical and synthetic routes. Econ. Geogr. 2016, 93, 436–457. [Google Scholar] [CrossRef]
- Martin, H.; Martin, R.; Zukauskaite, E. The multiple roles of demand in new regional industrial path development: A conceptual analysis. Environ. Plan. A 2019, 51, 1741–1757. [Google Scholar] [CrossRef] [Green Version]
- Hudson, K. World Industrial Archaeology; CUP Archive: London, UK, 1979. [Google Scholar]
- Krige, S. ‘The power of Power’: Power stations as industrial heritage and their place in history and heritage education. Yesterday Today 2010, 5, 107–126. [Google Scholar]
- Palmer, M. Industrial Archaeology: Principles and Practice; Routledge: Abington-on-Thames, UK, 2012. [Google Scholar]
- Green, G.P.; Sanchez, L. Does manufacturing still matter? Popul. Res. Policy Rev. 2007, 26, 529–551. [Google Scholar] [CrossRef]
- Coscia, C.; Lazzari, G.; Rubino, I. Values, memory, and the role of exploratory methods for policy-design processes and the sustainable redevelopment of waterfront contexts: The case of Officine Piaggio (Italy). Sustainability 2018, 10, 2989. [Google Scholar] [CrossRef] [Green Version]
- Pardo, C.J. The post-industrial landscapes of Riotinto and Almadén, Spain: Scenic value, heritage and sustainable tourism. J. Herit. Tour. 2017, 12, 331–346. [Google Scholar] [CrossRef]
- Nikolic, M.; Drobnjak, B.; Kuletin Culafic, I. The possibilities of preservation, regeneration and presentation of industrial heritage: The case of Old Mint “A.D.” on Belgrade Riverfront. Sustainability 2020, 12, 5264. [Google Scholar] [CrossRef]
- Yin, Y.M.; Liu, Z.G.; Dunford, M.; Liu, W.D. The 798 Art District: Multi-scalar drivers of land use succession and industrial restructuring in Beijing. Habitat Int. 2014, 46, 147–155. [Google Scholar] [CrossRef]
- Szromek, A.R.; Herman, K.; Naramski, M. Sustainable development of industrial heritage tourism—A case study of the Industrial Monuments Route in Poland. Tour. Manag. 2021, 83, 104252. [Google Scholar] [CrossRef]
- Evans, G. Hard branding the city—From Prado to Prada. Int. J. Urban Reg. Res. 2003, 27, 417–440. [Google Scholar] [CrossRef]
- Copić, S.; ĐorđevićA, J.; Lukić, T.; Stojanović, V.; Đukičin, S.; Besermenji, S.; Tumarić, A. Transformation of industrial heritage: An example of tourism industry development in the Ruhr area (Germany). Geogr. Pannonica 2014, 18, 43–50. [Google Scholar] [CrossRef] [Green Version]
- Anton, C.S.; Wilson, J. The evolution of coastal tourism destinations: A path plasticity perspective on tourism urbanization. J. Sustain. Tour. 2017, 25, 96–112. [Google Scholar]
- Brouder, P. Evolutionary economic geography and tourism studies: Extant studies and future research directions. Tour. Geogr. 2014, 16, 540–545. [Google Scholar] [CrossRef]
- Ashworth, G.; Page, S.J. Urban tourism research: Recent progress and current paradoxes. Tour. Manag. 2011, 32, 1–15. [Google Scholar] [CrossRef]
- Duran, C. Governance for the Tourism Sector and Its Measurement. UNWTO Statistics and TSA Issue Paper Series STSA/IP/2013/01. Available online: https://www.e-unwto.org/doi/epdf/10.18111/9789284415632 (accessed on 15 November 2020).
- Mutana, S.; Mukwada, G. Are policies and guidelines shaping tourism sustainability in South Africa? Critical success factors for tourism sustainability governance in the Drakensberg region. Tour. Hosp. Res. 2020, 20, 198–209. [Google Scholar] [CrossRef]
- Jamal, T.; Camargo, B.A. Tourism governance and policy: Whither justice? Tour. Manag. Perspect. 2018, 25, 205–208. [Google Scholar] [CrossRef]
- Yachin, J.M.; Ioannides, D. “Making do” in rural tourism: The resourcing behaviour of tourism micro-firms. J. Sustain. Tour. 2020, 28, 1003–1021. [Google Scholar] [CrossRef] [Green Version]
- Cobbing, A. Kyushu: Gateway to Japan; Global Oriental: Folkestone, UK, 2009. [Google Scholar]
- Shapira, P. Industrial restructuring and economic development strategies in a Japanese steel town: The case of Kitakyushu. Town Plan. Rev. 1990, 61, 389–411. [Google Scholar] [CrossRef]
- Ortiz-Moya, F. Green growth strategies in a shrinking city: Tackling urban revitalization through environmental justice in Kitakyushu City, Japan. J. Urban Aff. 2020, 42, 312–332. [Google Scholar] [CrossRef]
- Ortiz-Moya, F.; Moreno, N. Filming industrial Japan: Kitakyushu, rise and decline of the iron town. Reg. Stud. Reg. Sci. 2015, 2, 480–488. [Google Scholar] [CrossRef]
- Matsui, K. An example of preservation and utilization of modern heritage in Kitakyushu. Q. Archaeol. Stud. 2003, 50, 1–5. (In Japanese) [Google Scholar]
- Cabinet Secretariat of Japan. The Legislation of “Act on Overcoming Population Decline and Vitalizing Local Economy in Japan”. Available online: http://www.cas.go.jp/jp/houan/140929_1/gaiyou.pdf (accessed on 17 November 2020).
- METI. 33 Heritage Constellations of Industrial Modernization. 2007. Available online: https://www.meti.go.jp/policy/mono_info_service/mono/creative/kindaikasangyoisan/pdf/isangun.pdf (accessed on 17 November 2020).
- METI. 33 Heritage Constellations of Industrial Modernization, Vol. 2. 2008. Available online: https://www.meti.go.jp/policy/mono_info_service/mono/creative/kindaikasangyoisan/pdf/isangun_zoku.pdf (accessed on 17 November 2020).
- Morishima, T. Comparing Policy Responses for the Conservation and Utilization of the Heritage of Industrial Modernization. Eur. J. Environ. Earth Sci. 2014, 9, 102–117. (In Japanese) [Google Scholar]
- Sun, B.; Ikebe, K. A Categorization Research of Heritage Constellations of Industrial Modernization. Mod. Environ. Sci. Eng. 2018, 4, 856–866. [Google Scholar]
- Deng, A.; Lu, J.; Zhao, Z. Rural destination revitalization in China: Applying evolutionary economic geography in tourism governance. Asia Pac. J. Tour. Res. 2021, 26, 215–230. [Google Scholar] [CrossRef]
- Ma, M.; Hassink, R. An evolutionary perspective on tourism area development. Ann. Tour. Res. 2013, 41, 89–109. [Google Scholar] [CrossRef]
- Hall, C.M. Tourism Planning. Policies, Processes and Relationships, 2nd ed.; Pearson Prentice Hall: Harlow, UK, 2008. [Google Scholar]
- Brouder, P.; Eriksson, R.H. Tourism evolution: On the synergies of tourism studies and evolutionary economic geography. Ann. Tour. Res. 2013, 43, 370–389. [Google Scholar] [CrossRef] [Green Version]
- Gill, A.M.; Williams, P.W. Mindful deviation in creating a governance path towards sustainability in resort destinations. Tour. Geogr. 2014, 16, 546–562. [Google Scholar] [CrossRef]
- Meekes, J.F.; Buda, D.M.; Roo, G. Adaptation, interaction and urgency: A complex evolutionary economic geography approach to leisure. Tour. Geogr. 2017, 19, 525–547. [Google Scholar] [CrossRef] [Green Version]





| Major Heritage in Kitakyushu | Heritage Constellations |
|---|---|
| Higashida No. 1 Blast Furnace; Yawata Steel Works et al. | Heritage constellations of modern steel industry |
| Old Moji Customs; Old Mitsui Club et al. | Heritage constellations of coal industry in Kyushu and Yamaguchi |
| JR Mojiko Station | Heritage constellations of train ferry |
| Dobaru Reservoir: Shobutani Reservoir | Heritage constellations of modern water supply |
| NTT Moji Telecommunication Museum | Heritage constellations of modern telecommunications |
| Buildings in Kyushu Institute of Technology | Heritage constellations of engineering education |
| Kitakyushu Beer & Brick Museum in Moji; TOTO Museum et al. | Heritage constellations of ceramic industry in North Kyushu |
| 2011 | 2012 | 2015 | 2016 | 2017 | 2018 | 2019 | |
|---|---|---|---|---|---|---|---|
| Kitakyushu City | |||||||
| Number of Visitors | 22,417 | 25,172 | 25,714 | 25,433 | 25,324 | 23,194 | 24,208 |
| Foreigners | 65 | 114 | 252 | 349 | 682 | 691 | 556 |
| Main Industrial Heritage Areas | |||||||
| City Center of Kokura in Kokurakita | N.A. | N.A. | 5659 | 5821 | 5833 | 6290 | 6513 |
| Yawata Higashida Area in Yahatahigashi | N.A. | N.A. | 2422 | 2211 | 2525 | 727 | 708 |
| Mojiko Area in Moji | N.A. | N.A. | 2321 | 2475 | 2543 | 2184 | 2436 |
| Total | N.A. | N.A. | 10,402 | 10,507 | 10,901 | 9201 | 9657 |
| Percentage of Main Industrial Heritage Areas in Total Kitakyushu | N.A. | N.A. | 40.45% | 41.31% | 43.05% | 39.67% | 39.89% |
Publisher’s Note: MDPI stays neutral with regard to jurisdictional claims in published maps and institutional affiliations. |
© 2021 by the authors. Licensee MDPI, Basel, Switzerland. This article is an open access article distributed under the terms and conditions of the Creative Commons Attribution (CC BY) license (https://creativecommons.org/licenses/by/4.0/).
Share and Cite
Zhao, Z.; Liu, Z. Development Path of Industrial Heritage Tourism: A Case Study of Kitakyushu (Japan). Sustainability 2021, 13, 12099. https://doi.org/10.3390/su132112099
Zhao Z, Liu Z. Development Path of Industrial Heritage Tourism: A Case Study of Kitakyushu (Japan). Sustainability. 2021; 13(21):12099. https://doi.org/10.3390/su132112099
Chicago/Turabian StyleZhao, Zhengyuan, and Zhigao Liu. 2021. "Development Path of Industrial Heritage Tourism: A Case Study of Kitakyushu (Japan)" Sustainability 13, no. 21: 12099. https://doi.org/10.3390/su132112099
APA StyleZhao, Z., & Liu, Z. (2021). Development Path of Industrial Heritage Tourism: A Case Study of Kitakyushu (Japan). Sustainability, 13(21), 12099. https://doi.org/10.3390/su132112099

