A Sine Cosine Algorithm-Based Fractional MPPT for Thermoelectric Generation System
Abstract
:1. Introduction
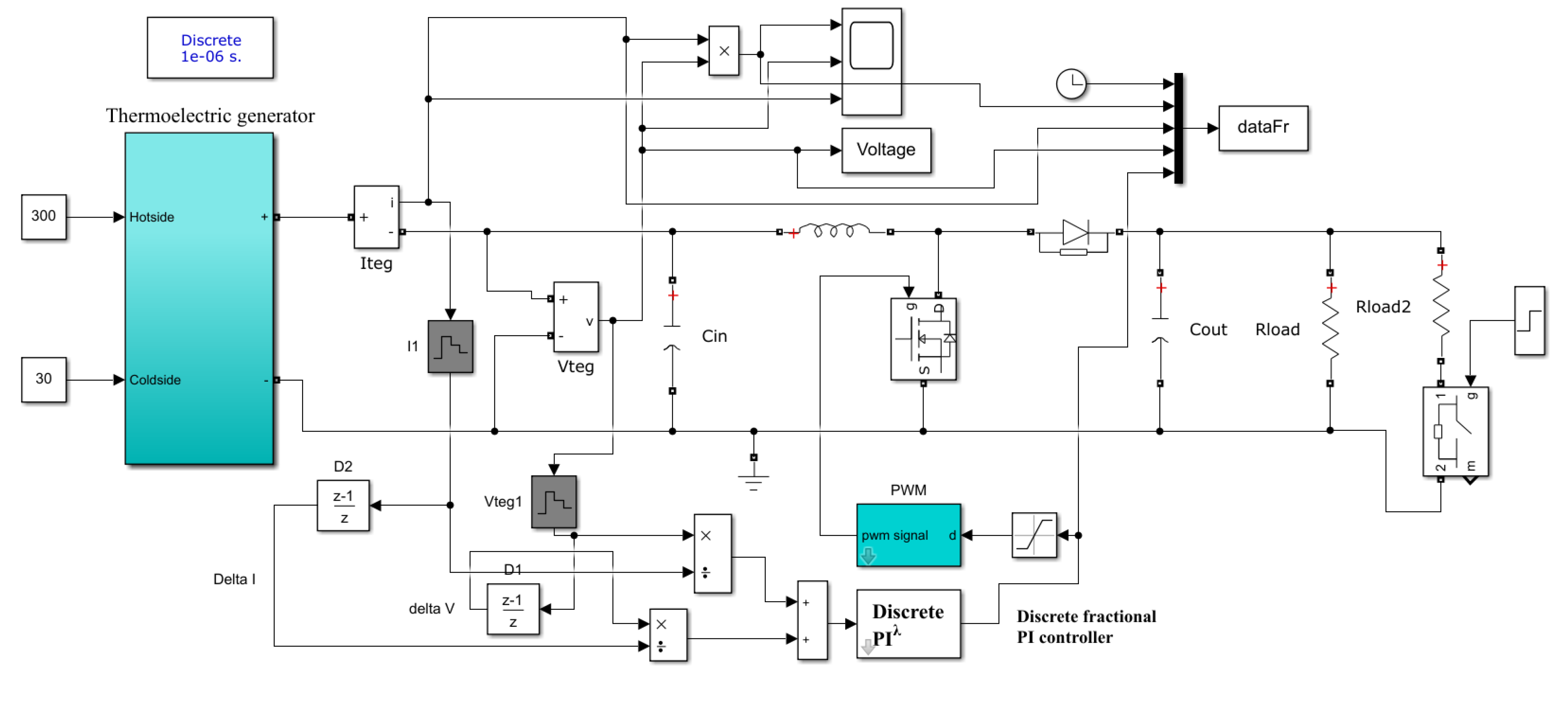
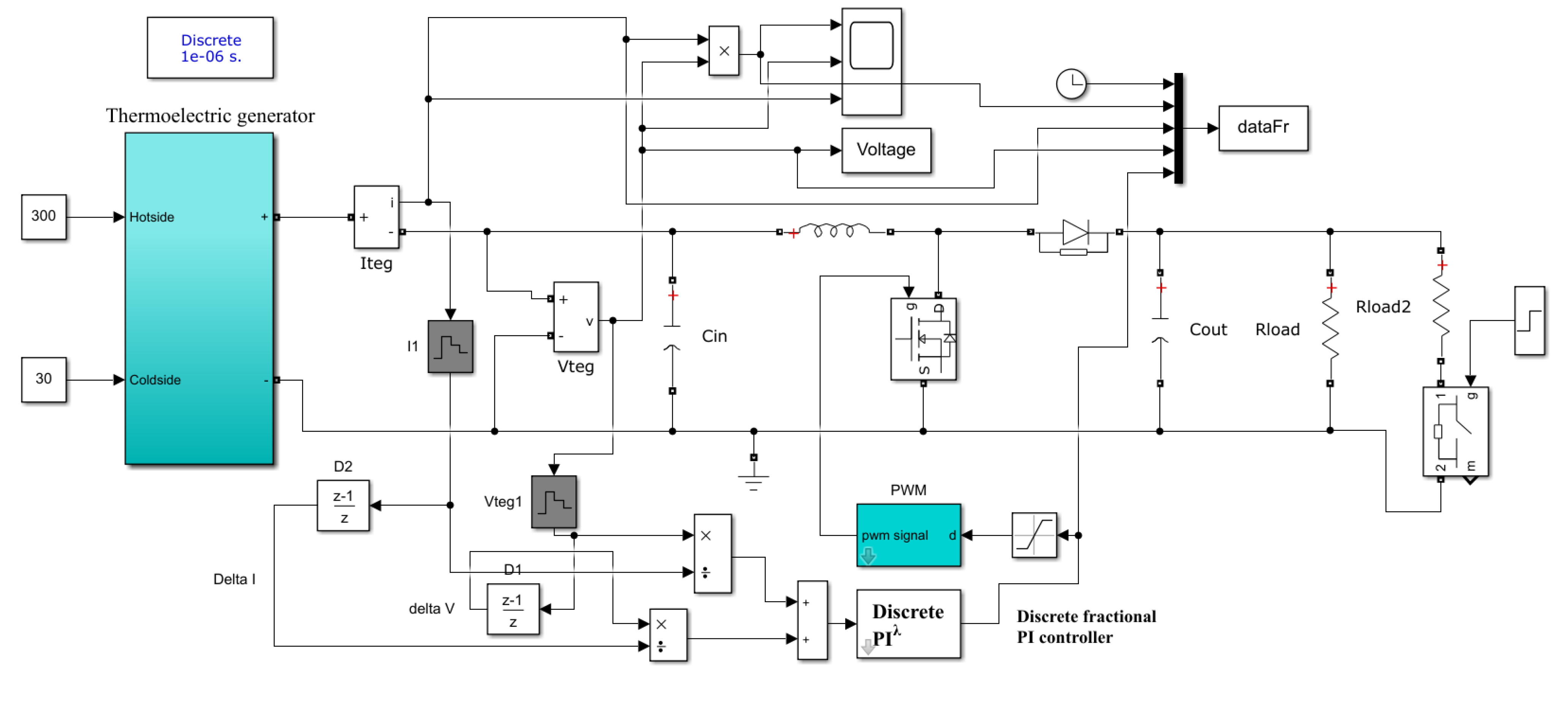
2. Modeling of the Thermoelectric Generator
3. Brief Overviews on MPPT Approaches
3.1. Perturb and Observe MPPT Method
3.2. Incremental Resistance MPPT Technique
4. Fractional INRT Design Problem Formulation
4.1. Preliminaries
4.2. Tuning Problem Formulation
5. Algorithms for Fractional INRT Design
5.1. Sine Cosine Algorithm
5.2. Particle Swarm Optimization
5.3. Whale Optimization Algorithm
5.3.1. Encircling Prey
5.3.2. Bubble-Net Hunting
5.3.3. Search for Prey
6. Results and Discussion
7. Conclusions
Author Contributions
Funding
Institutional Review Board Statement
Informed Consent Statement
Data Availability Statement
Conflicts of Interest
References
- Jaziri, N.; Boughamoura, A.; Müller, J.; Mezghani, B.; Tounsi, F.; Ismail, M. A comprehensive review of thermoelectric generators: Technologies and common applications. Energy Rep. 2020, 6, 264–287. [Google Scholar] [CrossRef]
- Zoui, M.A.; Bentouba, S.; Stocholm, J.G.; Bourouis, M. A review on thermoelectric generators: Progress and applications. Energies 2020, 13, 3606. [Google Scholar] [CrossRef]
- Yu, J.; Zhu, Q.; Kong, L.; Wang, H.; Zhu, H. Modeling of an integrated thermoelectric generation-cooling system for thermoelectric cooler waste heat recovery. Energies 2020, 13, 4691. [Google Scholar] [CrossRef]
- Luo, D.; Wang, R.; Yu, W.; Sun, Z.; Meng, X. Modelling and simulation study of a converging thermoelectric generator for engine waste heat recovery. Appl. Therm. Eng. 2019, 153, 837–847. [Google Scholar] [CrossRef]
- Cotfas, P.A.; Cotfas, D.T. Comprehensive review of methods and instruments for photovoltaic-thermoelectric generator hybrid system characterization. Energies 2020, 13, 6045. [Google Scholar] [CrossRef]
- Sahin, A.Z.; Ismaila, K.G.; Yilbas, B.S.; Al-Sharafi, A. A review on the performance of photovoltaic/thermoelectric hybrid generators. Energy Res. 2020, 44, 3365–3394. [Google Scholar] [CrossRef]
- Ibrahim, M.N.; Rezk, H.; Al-Dahifallah, M.; Sergeant, P. Hybrid photovoltaic-thermoelectric generator powered synchronous reluctance motor for pumping applications. IEEE Access 2019, 7, 146979–146988. [Google Scholar] [CrossRef]
- Kanagaraj, N.; Rezk, H. Dynamic voltage restorer integrated with photovoltaic-thermoelectric generator for voltage disturbances compensation and energy saving in three-phase system. Sustainability 2021, 13, 3511. [Google Scholar] [CrossRef]
- Twaha, S.; Zhu, J.; Maraaba, L.; Huang, K.; Li, B.; Yan, Y. Maximum power point tracking control of a thermoelectric generation system using the extremum seeking control method. Energies 2017, 10, 2016. [Google Scholar] [CrossRef] [Green Version]
- Carstensa, J.H.; Gühmann, C. Maximum power point controller for thermoelectric generators to support a vehicle power supply. Mater. Today Proc. 2015, 2, 790–803. [Google Scholar] [CrossRef] [Green Version]
- Dalala, Z.M.; Saadeh, O.; Bdour, M.; Zahid, Z.U. A new maximum power point tracking (MPPT) algorithm for thermoelectric generators with reduced voltage sensors count control. Energies 2018, 11, 1826. [Google Scholar] [CrossRef] [Green Version]
- Park, J.; Kim, S. Maximum power point tracking controller for thermoelectric generators with peak gain control of boost DC-DC converters. J. Electron. Mater. 2012, 41, 1242–1246. [Google Scholar] [CrossRef]
- Montecucco, A.; Knox, A.R. Maximum power point tracking converter based on the open-circuit voltage method for thermoelectric generators. IEEE Trans. Power Electron. 2015, 30, 828–839. [Google Scholar] [CrossRef]
- Rezk, H.; Eltamaly, A.M. A comprehensive comparison of different MPPT techniques for photovoltaic systems. Sol. Energy 2015, 112, 1–11. [Google Scholar] [CrossRef]
- Loukriz, A.; Messalti, S.; Harrag, A. Design, simulation, and hardware implementation of novel optimum operating point tracker of PV system using adaptive step size. Int. J. Adv. Manuf. Technol. 2019, 101, 1671–1680. [Google Scholar] [CrossRef]
- Li, C.; Chen, Y.; Zhou, D.; Liu, J.; Zeng, J. A high-performance adaptive incremental conductance MPPT algorithm for photovoltaic systems. Energies 2016, 9, 288. [Google Scholar] [CrossRef] [Green Version]
- Shang, L.; Guo, H.; Zhu, W. An improved MPPT control strategy based on incremental conductance algorithm. Prot. Control. Mod. Power Syst. 2020, 5, 14. [Google Scholar] [CrossRef]
- Shengqing, L.; Fujun, L.; Jian, Z.; Wen, C.; Donghui, Z. An improved MPPT control strategy based on incremental conductance method. Soft Comput. 2020, 24, 6039–6046. [Google Scholar] [CrossRef]
- Hadji, S.; Gaubert, J.-P.; Krim, F. Maximum Power Point Tracking (MPPT) for Photovoltaic systems using open circuit voltage and short circuit current. In Proceedings of the 3rd International Conference on Systems and Control, Algiers, Algeria, 29–31 October 2013; IEEE: New York, NY, USA, 2014. [Google Scholar]
- Rezk, H.; Fathy, A. Performance improvement of PEM fuel cell using variable step-size incremental resistance MPPT technique. Sustainability 2020, 12, 5601. [Google Scholar] [CrossRef]
- Mei, Q.; Shan, M.; Liu, L.; Guerrero, J.M. A novel improved variable step-size incremental-resistance MPPT method for PV systems. IEEE Trans. Ind. Electron. 2011, 58, 2427–2434. [Google Scholar] [CrossRef]
- Liu, F.; Duan, S.; Liu, F.; Liu, B.; Kang, Y. A variable step size INC MPPT method for PV systems. IEEE Trans. Ind. Electron. 2008, 55, 2622–2628. [Google Scholar]
- Ahmed, E.M.; Orabi, M.; Shoyama, M. High Efficient Variable Step Size Incremental Resistance Maximum Power Point Tracker for PV Battery Charging Applications. In Proceedings of the 2013 IEEE Energy Conversion Congress and Exposition, Denver, CO, USA, 15–19 September 2013; IEEE: New York, NY, USA, 2013; pp. 2435–2439. [Google Scholar]
- Ahmed, E.M.; Shoyama, M. Novel Stability Analysis of Variable Step Size Incremental Resistance INR MPPT for PV Systems. In Proceedings of the 37th Annual Conference of Industrial Electronics Society, Melbourne, VIC, Australia, 7–10 November 2011; IEEE: New York, NY, USA; pp. 3894–3899. [Google Scholar]
- Kanagaraj, N. Photovoltaic and thermoelectric generator combined hybrid energy system with an enhanced maximum power point tracking technique for higher energy conversion efficiency. Sustainability 2021, 13, 3144. [Google Scholar] [CrossRef]
- Kanagaraj, N.; Rezk, H.; Gomaa, M.R. A variable fractional order fuzzy logic control based MPPT technique for improving energy conversion efficiency of thermoelectric power generator. Energies 2020, 13, 4531. [Google Scholar] [CrossRef]
- Tang, S.; Sun, Y.; Chen, Y.; Zhao, Y.; Yang, Y.; Szeto, W. An enhanced MPPT method combining fractional-order and fuzzy logic control. IEEE J. Photovolt. 2017, 7, 640–650. [Google Scholar] [CrossRef]
- Al-Dhaifallah, M.; Nassef, A.M.; Rezk, H.; Nisar, K.S. Optimal parameter design of fractional order control based INC-MPPT for PV system. Sol. Energy 2018, 159, 650–664. [Google Scholar] [CrossRef]
- Quan, R.; Li, T.; Yue, Y.; Chang, Y.; Tan, B. Experimental study on a thermoelectric generator for industrial waste heat recovery based on a hexagonal heat exchanger. Energies 2020, 13, 3137. [Google Scholar] [CrossRef]
- Meng, J.-H.; Wu, H.-C.; Wang, T.-H. Optimization of two-stage combined thermoelectric devices by a three-dimensional multi-physics model and multi-objective genetic algorithm. Energies 2019, 12, 2832. [Google Scholar] [CrossRef] [Green Version]
- Li, X.; Xie, C.; Quan, S.; Shi, Y.; Tang, Z. Optimization of thermoelectric modules’ number and distribution pattern in an automotive exhaust thermoelectric generator. IEEE Access 2019, 7, 72143–72157. [Google Scholar] [CrossRef]
- Kamran, M.; Mudassar, M.; Fazal, M.R.; Asghar, M.U.; Bilal, M.; Asghar, R. Implementation of improved perturb & observe MPPT technique with confined search space for standalone photovoltaic system. J. King Saud Univ.-Eng. Sci. 2020, 32, 432–441. [Google Scholar]
- Gil-Velasco, A.; Aguilar-Castillo, C. A modification of the perturb and observe method to improve the energy harvesting of PV systems under partial shading conditions. Energies 2021, 14, 2521. [Google Scholar] [CrossRef]
- Zheng, W.; Luo, Y.; Chen, Y.; Wang, X. A simplified fractional order PID controller’s optimal tuning: A case study on a PMSM speed servo. Entropy 2021, 23, 130. [Google Scholar] [CrossRef]
- Liu, L.; Zhang, S. Robust fractional-order PID controller tuning based on Bode’s optimal loop shaping. Complexity 2018, 2018, 6570560. [Google Scholar] [CrossRef]
- Edet, E.; Katebi, R. On Fractional-order PID controllers. IFAC-PapersOnLine 2018, 51, 739–744. [Google Scholar] [CrossRef]
- Mirjalili, S. SCA: A sine cosine algorithm for solving optimization problems. Knowl.-Based Syst. 2016, 96, 120–133. [Google Scholar] [CrossRef]
- Gabis, A.B.; Meraihi, Y.; Mirjalili, S.; Ramdane-Cherif, A. A comprehensive survey of sine cosine algorithm: Variants and applications. Artif. Intell. Rev. 2021. [Google Scholar] [CrossRef]
- Abualigah, L.; Diabat, A. Advances in sine cosine algorithm: A comprehensive survey. Artif. Intell. Rev. 2021, 54, 2567–2608. [Google Scholar] [CrossRef]
- Clerc, M.; Kennedy, J. The particle swarm: Explosion, stability, and convergence in a multidimensional complex space. IEEE Trans. Evol. Comput. 2002, 6, 58–73. [Google Scholar] [CrossRef] [Green Version]
- Bouallègue, S.; Haggège, J.; Ayadi, M.; Benrejeb, M. PID-type fuzzy logic controller tuning based on particle swarm optimization. Eng. Appl. of Artif. Intell. 2012, 25, 484–493. [Google Scholar] [CrossRef]
- Mirjalili, S.; Lewis, A. The whale optimization algorithm. Adv. Eng. Softw. 2016, 95, 51–67. [Google Scholar] [CrossRef]
- Alhato, M.M.; Bouallègue, S. Whale optimization algorithm for active damping of LCL-filter-based grid-connected converters. Int. J. Renew. Energy Res. 2019, 9, 986–996. [Google Scholar]
- Pereira, D.G.; Afonso, A.; Medeiros, F.M. Overview of Friedman’s test and post-hoc analysis. Commun. Stat.-Simul. and Comput. 2015, 44, 2636–2653. [Google Scholar] [CrossRef]
- Derrac, J.; García, S.; Molina, D.; Herrera, F. A practical tutorial on the use of nonparametric statistical tests as a methodology for comparing evolutionary and swarm intelligence algorithms. Swarm Evol. Comput. 2011, 1, 3–18. [Google Scholar] [CrossRef]











| Characteristics | Specification |
|---|---|
| Hot side temperature | 300 °C |
| Cold side temperature | 30 °C |
| Open-circuit voltage | 8.4 V |
| Matched load resistance | 1.2 Ω |
| Matched load voltage | 4.2 V |
| Matched load current | 3.4 A |
| Matched load power | 14.6 W |
| PSO | WOA | SCA | |
|---|---|---|---|
| 0.03346 | 0.0332 | 0.03765 | |
| 06.6776 | 5.47598 | 8.43451 | |
| 0.98458 | 00.9425 | 1.01008 | |
| Best | 01.3757 | 1.36972 | 1.34877 |
| Worst | 0.57694 | 0.70707 | 1.26059 |
| Average | 1.10599 | 1.16222 | 1.32868 |
| Median | 1.32888 | 00.2287 | 0.01591 |
| Variance | 0.10465 | 1.31844 | 1.33071 |
| STD | 0.32349 | 00.0523 | 0.00025 |
| Efficiency (%) | 80.3339 | 84.4638 | 96.5610 |
| Run | PSO | WOA | SCA | Run | PSO | WOA | SCA |
|---|---|---|---|---|---|---|---|
| 1 | 0.7275 | 1.04516 | 1.34397 | 16 | 1.36184 | 0.71506 | 1.32962 |
| 2 | 1.32642 | 1.36731 | 1.30919 | 17 | 0.60096 | 1.31844 | 1.33071 |
| 3 | 1.36623 | 1.33082 | 1.32548 | 18 | 1.34176 | 1.35291 | 1.33043 |
| 4 | 1.32796 | 1.21181 | 1.32965 | 19 | 0.68507 | 1.32879 | 1.32971 |
| 5 | 1.36341 | 1.36972 | 1.30332 | 20 | 1.37222 | 0.70707 | 1.33192 |
| 6 | 0.78113 | 1.33076 | 1.26059 | 21 | 1.31299 | 1.03375 | 1.31771 |
| 7 | 1.3757 | 1.34959 | 1.33083 | 22 | 0.70488 | 1.33196 | 1.33343 |
| 8 | 1.33915 | 0.83358 | 1.33339 | 23 | 1.37224 | 1.03113 | 1.34716 |
| 9 | 1.36749 | 1.30094 | 1.34877 | 24 | 1.34435 | 1.03126 | 1.33854 |
| 10 | 1.33397 | 1.36757 | 1.32855 | 25 | 0.68323 | 1.32933 | 1.33411 |
| 11 | 0.71208 | 1.03375 | 1.31771 | 26 | 1.35098 | 0.71506 | 1.32962 |
| 12 | 1.32979 | 1.33196 | 1.33343 | 27 | 0.61278 | 1.31844 | 1.33071 |
| 13 | 0.57694 | 1.03113 | 1.34716 | 28 | 1.36042 | 1.35291 | 1.33043 |
| 14 | 1.33174 | 1.03126 | 1.33854 | 29 | 0.73653 | 1.32879 | 1.32971 |
| 15 | 0.79199 | 1.32933 | 1.33411 | 30 | 1.28803 | 0.70707 | 1.33192 |
| Source | SS | df | MS | F | p-Value > F |
|---|---|---|---|---|---|
| Columns | 0.78479 | 2 | 0.3924 | 7.65 | 0.001 |
| Error | 4.36282 | 84 | 0.05194 | ||
| Total | 5.14761 | 86 |
Publisher’s Note: MDPI stays neutral with regard to jurisdictional claims in published maps and institutional affiliations. |
© 2021 by the authors. Licensee MDPI, Basel, Switzerland. This article is an open access article distributed under the terms and conditions of the Creative Commons Attribution (CC BY) license (https://creativecommons.org/licenses/by/4.0/).
Share and Cite
Rezk, H.; Alhato, M.M.; Al-Dhaifallah, M.; Bouallègue, S. A Sine Cosine Algorithm-Based Fractional MPPT for Thermoelectric Generation System. Sustainability 2021, 13, 11650. https://doi.org/10.3390/su132111650
Rezk H, Alhato MM, Al-Dhaifallah M, Bouallègue S. A Sine Cosine Algorithm-Based Fractional MPPT for Thermoelectric Generation System. Sustainability. 2021; 13(21):11650. https://doi.org/10.3390/su132111650
Chicago/Turabian StyleRezk, Hegazy, Mohammed Mazen Alhato, Mujahed Al-Dhaifallah, and Soufiene Bouallègue. 2021. "A Sine Cosine Algorithm-Based Fractional MPPT for Thermoelectric Generation System" Sustainability 13, no. 21: 11650. https://doi.org/10.3390/su132111650
APA StyleRezk, H., Alhato, M. M., Al-Dhaifallah, M., & Bouallègue, S. (2021). A Sine Cosine Algorithm-Based Fractional MPPT for Thermoelectric Generation System. Sustainability, 13(21), 11650. https://doi.org/10.3390/su132111650

