Next Article in Journal
Digital Twins in Civil Infrastructure Systems
Next Article in Special Issue
Minimizing Waste in the Food Supply Chain: Role of Information System, Supply Chain Strategy, and Network Design
Previous Article in Journal
The Role of Owner-Managers in Shaping CSR Activity of Romanian SMEs
Previous Article in Special Issue
Information System Purchase and Integration Contingencies When Companies Merge
 
 
Due to scheduled maintenance work on our servers, there may be short service disruptions on this website between 11:00 and 12:00 CEST on March 28th.
Font Type:
Arial Georgia Verdana
Font Size:
Aa Aa Aa
Line Spacing:
Column Width:
Background:
Article

Cloud-Based Booking Platforms in Warehouse Operations

1
Department of Management, Economics and Industrial Engineering, Politecnico di Milano, 20156 Milan, Italy
2
Department of Business, History and Social Sciences, University of South-Eastern Norway, 3603 Kongsberg, Norway
3
Department of Business Administration, Bjorknes University College, 0456 Oslo, Norway
*
Author to whom correspondence should be addressed.
Sustainability 2021, 13(20), 11547; https://doi.org/10.3390/su132011547
Submission received: 31 August 2021 / Revised: 13 October 2021 / Accepted: 14 October 2021 / Published: 19 October 2021
(This article belongs to the Special Issue Network Operations and Supply Chain Management)

Abstract

:
This study evaluates the implementation costs of cloud-based booking platforms (CBBPs) to manage vehicle queues in warehouses and investigates how cloud-based booking platforms support inter-organizational logistics processes. To understand the impact of CBBPs, we interviewed logistics managers concerning the structure of the CBBP processes, salient platform features, and their effects on inter-organizational dynamics. In addition, we conducted an analytical modeling simulation to compute the economic impact of each investment scenario. Our results show that CBBP benefits, and their financial viability, are sensitive to the size of a company and the selected decision driver (cost vs. time optimization). Hence, our findings challenge the standard view that adopting digital technologies in inter-organizational settings is an easy task.

1. Introduction

New digital technologies are critical enablers of supply chain collaboration and inter-organizational relationships management [1,2]. Digital technologies allow data integration and support joint decision making, aligning inter-organizational incentives [1,2,3], which enable firms to deliver better performances [1,4] and achieve higher competitive advantages in a supply chain [4]. In addition to these benefits, digital technologies can provide a broader set of environmental advantages by improving material planning, resource utilization, production and delivery optimization, which reduce CO2 emissions and production waste [5].
There is extensive literature on the role of digital technologies in developing collaboration between supply chain partners [6,7,8]. For instance, digital technology plays a critical role at logistics nodes (consolidation hubs and warehouses) and transportation arches (national/international transportation processes) of a distribution network. Furthermore, the literature demonstrates a strong focus on different technologies, such as using the Internet of Things (IoT) to collect data about technical features [9], artificial intelligence, machine learning, and big data analytics to analyze the data and improve the decision-making process [10], and blockchain technology to achieve greater transparency and traceability [2].
The spread of collaboration via digital technologies has created a perception that broader and deeper technological applications must always be beneficial and worthwhile [1]. Recently, the COVID-19 pandemic has also demonstrated the vital role of digital technology in business continuity. The pandemic health crisis has indeed accelerated the cloud adoption by business corporations and end-users to allow remote working and to maintain operational resilience. Similarly, utilizing digital technologies has undeniable value in supply chain collaboration.
However, from an economic perspective, adopting digital technologies to support interfirm and supply chain collaboration may not always be convenient. For instance, digital solutions are beneficial if governance mechanisms clearly outline the roles, responsibilities, and processes among the collaborating parties [11]. Further, doubts about the possible benefits can occur when partners rely on static communication channels and IT (information technology) systems. Such elements limit the collaborating partners to engage in dynamic collaboration relationships and mitigate the high uncertainty characterizing business contexts [11,12]. However, such limitations are manageable when the network and its participants can quickly and openly connect with different players. Among digital technologies and digital solutions, digital platforms are quite noticeable [11]. Digital platforms are studied in B2C environments as the main enablers of new business models [13]. However, their application and actual potential in enhancing B2B collaboration remain under-investigated. Therefore, this study examines the collaborative role of cloud-based booking platforms (CBBPs) in warehouses and their impact on inter-organizational logistics processes.
This study focuses on cloud-based technologies (CBTs), recognized to improve supply chain performance [14]. For instance, CBT solutions can enhance the governance of the inter-organizational processes and facilitate dynamic collaboration among supply chain relationships [11]. In addition, CBT allows real-time synchronization among supply chain activities, which increases flexibility and collaboration [15,16]. Alsaad et al. [15] argue that the flexibility guaranteed by cloud-based solutions leads to increased time and cost efficiencies. Moreover, CBT is essential for the safety of cyber-physical systems, ensuring the seamless connection of embedded systems and services [17].
CBT increases transparency that facilitates the development of trust-based mechanisms. Practitioners also recognize CBT as one of the pioneer technologies to lead digital transformation and have emphasized examining its role in developing collaboration [14]. However, the topic remains under-examined in the relevant literature.
CBT has cross-sectional applications in many logistics and supply chain operations. Warehouse operations are one of the contexts for applying CBT. Warehouse operations indeed suffer from several coordination problems that cause congestion because trucks of different sizes arrive to deliver or pick up items. Reducing waiting time and accelerating handling processes is always critical to improve warehouse logistics operations. Therefore, it is interesting to investigate the likely outcomes when CBTs such as cloud-based booking platforms (CBBPs) are adopted at warehouses to manage truck queues. Precisely, we assume that the implementation of a CBBP in a warehouse would allow warehouse owners to effectively manage the incoming and outgoing shipments schedule (or modify it in real-time) and reduce shippers’ waiting time during peak congestion hours. Hence, the first research question of this study is to assess the time savings generated when a CBBP is adopted in warehouse operations and its tangible advantages.
The possible benefits however depend on some context factors, such as company size. Zhu et al. [18] suggest that larger firms may be more suitable for CBBPs, as they have abundant financial resources. However, smaller companies are more likely to adapt to new logistics innovations [8,19] to collaborate better with the supply chain partners. The convenience to adopt thistechnology also depends on the type of product a company is selling. Product features may affect the service time needed to load/unload it from the truck. Current literature has neglected several contextual variables that affect such CBBPs’ potential viability and efficiency gains. Analyzing financial sustainability is critical for any investment evaluation. Moreover, it becomes essential in an inter-organizational relationship because any B2B collaboration aims firstly to generate an economic advantage, even when some social or environmental interests are at stake [20]. Hence, this study’s second research question evaluates the financial convenience of adopting CBBP solutions in warehouse operations considering different company sizes and product types.
By addressing these two research questions, this study contributes to the literature in many ways. First, the first research question quantifies the tangible benefits of adopting CBBP in warehouse operations. Various qualitative aspects cited in the current literature are insufficient to determine whether investing in a CBBP is a viable solution. Second, the study will help us understand multiple circumstances that provide the economic viability of adopting digital technologies. To the best of our knowledge, the relevant literature has ignored such questions. Finally, our study also provides evidence that investing in digital solutions is fundamental, but it is not always convenient as a purely economic choice. Therefore, alternatives should be investigated to make digital technologies more accessible from an economic perspective. We propose such options in the future research suggestions of this study.
The remainder of this paper presents the following structure: the next section examines the literature on collaborative applications in the logistics field with a focus on digital technology and CBBPs; the third section describes the methodology; the fourth section presents the results; the fifth section elucidates the critical contributions of the study; the last section concludes and suggests future research directions.

2. Literature Review

2.1. The Importance of Inter-Organizational Collaboration

In the current complex world, companies are increasingly connected and involved in inter-organizational processes. Collaboration practices are fundamental whenever these relations are in place due to lack of integration between the involved companies that may lead to unsuccessful outcomes, such as poor planning, conflicting goal setting, channel cannibalization, and inefficiencies [21,22]. Therefore, the collaboration theory gives high importance to shared power structures, communication channels, and resource pooling [23,24].
Several methods are applied to enhance collaboration among supply chain and logistics organizations, such as collaborative forecasting, establishing and monitoring routines of customers or suppliers, optimization of cost for facility and inventory locations, inventory management, and distribution [25]. Although these traditional collaboration mechanisms exist, the full potential of effective supply chain and logistics collaboration is focused on finding digital solutions [25]. Thanks to e-collaboration, the transaction-based interactions among different players in the supply chain have become relationship-based, involving information and resource sharing and process integration [26]. The first developed digital solution to enable e-collaboration was Electronic Data Interchange (EDI). Current e-business solutions offer better data transfer, require lower investments, and provide higher performance in identifying bottlenecks [27]. Additionally, they provide effective solutions for e-commerce, digital platforms, and marketplaces [28].

2.2. Digital Methods of Collaboration

Digital platforms (in B2B) have existed in the logistics domain for many years [29]. The participants in these platforms (e.g., shippers, carriers, product companies) share common business interests without formal contracts. Such platforms increase the visibility of information, support the distribution network optimization, increase trust, and pave the way to horizontal governance mechanisms [11]. However, some digital technologies have received more attention than digital platforms in the logistics and supply chain domain. For example, augmented reality applications supporting picking and storage activities in warehouses [30] andAutomated guided vehicles (AGV) applied in both indoor and outdoor environments (e.g., to support loading/unloading activities in the warehouses or the movement of containers within the harbors or the airports) are well studied in the literature [31,32].
Another well-investigated technology is IoT, used within the warehouse to track goods (pallets, boxes, items), manage the information of their indoor localization, and allow forklift movement across various warehouse zones [33]. Additionally, the IoT systems support the performance of transport services by collecting data for tracking, optimizing routes, and forecasting shipment delays. Big Data Analytics is then used to extract value from a large quantity of data (also collected via IoT sensors) and support decision making [33]. Among the most frequently discussed technologies for logistics applications, we also find the blockchain, which is helpful to improve the visibility and transparency among supply chain actors [34]. Although some of the mentioned technologies can effectively support collaboration, cloud technology has long been considered one of the main enablers of cooperation [35].

2.3. A Focus on Cloud-Based Collaborative Platforms

Cloud systems refer to a set of on-demand computing services accessible by the entire network and, in some cases, combined with IoT components. Some cloud-based tools improve coordination between the logistics partners involved in the transportation phases and optimize usage of resources [6]. These systems connect different actors, such as retailers, distributors, logistics service providers, product or service companies, and end-users [36]. They are also applied to monitor flows of goods, detect changes in scheduling or delays in shipment [37,38], track containers within the terminals and international transportation, and supervise the discharge of custom brokers [39]. Unlike non-cloud-based platforms, the cloud-based ones provide full visibility of on-site scheduling, the possibility to outsource bookings, more standardized and easy-to-measure processes.
Theoretically, collaborative platforms are studied under different approaches. The resource-based view [40] focuses on the internal resources that each company can share with the network. The relational view [41] highlights the value of a relationship as a resource and its role in providing positive results. The network theory states that organizations within a network can access and exploit each other’s resources, and such network dynamics help develop additional knowledge and capabilities [42]. Transaction costs economics (TCE) [43] postulates that cloud integration reduces transaction costs linked to coordination and monitoring of opportunistic behaviors. These theories provide great rationales about the various motives that justify inter-organizational collaboration via digital platforms [29].
According to Alsaad et al. [15], the flexibility guaranteed by adopting cloud-based platforms leads to more efficiency in terms of time and cost. However, the literature lacks practical and empirical measurements of these kinds of associated benefits. Drabek et al. [17] assessed the performance of automated valet parking systems continuously connected with cloud systems to show superior results compared to alternative methods. We follow a similar case-based approach and examine the issue of CBBPs’ adoption through the decision analysis lens [44]. Further, we rely on the estimation of the economic viability of collaborative platforms adoption. The financial viability of any digital platform is a prerequisite for enhancing inter-organizational cooperation. Any successful B2B collaboration requires the possibility of economic advantages. Digital platforms have no justification if collaboration fails to provide positive financial results [45]. Another issue that remains unexplored in literature is whether these platforms can provide good benefits to all companies. While CBBPs have superior performances than traditional booking tools, they demand extensive investments and evaluation of financial considerations. Performing a cost-benefit analysis involves the availability of accurate empirical data, which is a limiting factor if the scope of the investigation is too broad. Hence, this study tackles the convenience of investing in collaborative digital technologies focusing on CBBPs for warehouse activities.
To guarantee an efficient movement of freight, warehouses and their logistic activities play a crucial role. Warehouse logistic operations need to be smooth, without unnecessary delays at the truck check-in, (un) loading, and check-out points [46]. Unfortunately, research shows that warehouse operations endure an absence of coordination and individual carriers fail to optimize their delivery schedules, causing long delays and increasing waiting hours [47]. Such inefficiencies directly impact supply chains performance, both in terms of costs and environmental effects. The negative externalities caused by delays include the waiting time of drivers, the penalty costs paid by the warehouse operator if the delay exceeds the agreed time, and higher emissions produced by the queueing trucks [46]. Additionally, other in-house warehouse handling activities, such as picking and packing, contribute to increasing the carbon footprint of warehouses [48].
Studies [49,50] suggest ideas to accelerate the inbound warehousing processes, set appointment-based deliveries, give incentives for delivery at off-peak hours, and implement prioritization policies for serving waiting trucks [46,51].
However, most warehouses use offline booking systems that do not allow synchronizing delivery activities between the arriving trucks and warehouses because trucks cannot provide real-time arrival information (e.g., traffic conditions or other inconveniences). CBBPs are good candidates to solve this problem and are therefore selected as a contextual application for the main purposes of this paper. Despite the emerging commercial applications of CBBPs, limited research examines their operational aspects and managerial implications. Further, CBBPs and their various practical consequences deserve serious consideration by managers and researchers. In addition, analyzing CBBPs from a quantitative perspective could provide a useful understanding of cloud-based solutions. For example, some authors suggest leveraging queueing theory and technology to optimize inbound and outbound warehouse operations [52,53]. However, literature discusses robotized and automated warehouse systems [54,55] much more than cloud-based solutions.

3. Methodology

This research follows a mixed methodology that is particularly useful when analyzing complex phenomena [52,53,54]. More specifically, we rely on (i) qualitative interviews to collect information about the structure of the warehousing processes, the CBBP features, and its impact on inter-organizational dynamics; (ii) analytical modeling to compute the economics of each alternative and investment scenario; and (iii) collection of quantitative empirical data from primary sources (interviewed companies) and secondary ones (publicly available reports). The prime objective of this analysis is to support supply chain firms regarding their investment decisions in CBBPs. We adopt such methods throughout the four main steps of the widely adopted approach in decision analysis presented by Keeney [44] and herein described.

3.1. Step I: Structure the Decision Problem

To correctly design our decision problem, we initially collected some information via interviews with providers and users of collaborative platforms. Based on the outcome of these interviews, we decided to focus on CBBPs for managing queues in the warehouse, as anticipated in earlier sections of this paper. Thus, the decision problem to solve in this setting is evaluating the investment in this type of platform, taking the perspective of companies with different features. Table 1 reports the profile of the interviewees involved in the research. Some represent possible adopters of the solution (1–5), while others (6–8) develop the solution analyzed in this research.

3.2. Step II: Assess Possible Impacts of Each Alternative

The impacts of investing in the proposed platform are assessed both in organizational and economic terms. In the first case, by relying on interviews with companies involved in the research, we represented how the queue management process is structured after the platform adoption. In the second case, the average time and costs of the operation are estimated via a simulation algorithm and a consequent economic investment analysis.
The algorithm, suited to evaluate the CBBP, is launched on Python and simulates the arrivals of vehicles in a warehouse every hour to perform the loading or unloading activity. Consistent with current studies [52,53,56,57,58], our study applied simulation and queueing theory. Two codes have been programmed.
The first code simulates the arrivals scheduled with the booking tool when the platform is adopted. Therefore, the number of arrivals is assumed to be constant every hour. The second one simulates the arrivals without any appointment and represents a company that does not adopt the platform. In this case, the arrivals follow a Poisson distribution with the parameter λ (trucks/h). The outputs of two simulations estimate the average waiting times per truck so that the model measures the expected reduction in waiting time, guaranteed by using the CBBP. One hundred simulations, each consisting of 1000 iterations, were managed to ensure reliable results.
Given an iteration, the code prints the ID of all the vehicles in the warehouse and their required or remaining service time (e.g., (truck 6; 4 h)). At the end of each iteration, the "waiting time" variable is printed; it is equal to the total number of vehicles in a queue that must still be loaded/unloaded and computed as reported in the formula below.
Waiting time (iteration)i,j = 1 h × (#trucks that have not started the loading or unloadingi) ∀ i,j
where i = i-th iteration and j = j-th run.
The overall waiting time of a simulation run is computed as the sum of waiting times in its 1000 iterations. Then, the average waiting time per truck in a run is calculated by dividing the total waiting time (run) by the total number of arrivals in the 1000 iterations of each run. Finally, the average waiting time of the 100 runs has been computed for each specific case.

3.3. Step III: Determine the Preferences of Decision Makers

To account for the differences in the decision-making context, we identify five scenarios based on the interviews with potential users (i.e., the warehouse owners). Their features are summarized as follows:
Scenario 1: This represents the case of a large fulfillment center with palletized products. The level of flow is high (at least two trucks per hour). The loading/unloading session duration is medium-low (not exceeding one hour), and three teams of warehouse operators handle the activities.
Scenario 2: This represents a medium company producing bulky goods that cannot be palletized and for which the loading/unloading activities are complex. The flow level is medium (around one truck per hour), the loading/unloading session duration is long (at least two hours), and three teams carry out the activities.
Scenario 3: This represents a big company that produces bulky goods, which cannot be palletized, implying complex loading/unloading activities. The flow level is high (at least two trucks per hour), the loading/unloading session duration is long (at least two hours per truck), and six teams are dedicated to the activities.
Scenario 4: This represents a medium company with palletized products. The level of flow is medium (around one truck per hour). The loading/unloading session duration is medium-low (one hour per truck), and three teams of warehouse operators are dedicated to the activities.
Scenario 5: This represents a small company with palletized products. The level of flow is medium (one truck per hour). The loading/unloading session duration is medium-low (one hour per truck), and two teams of warehouse operators are dedicated to the activities.

3.4. Step IV: Evaluate and Compare Alternatives

The criteria used to support decision making for the presented scenarios are the average waiting time and the net present cost (NPC) over a time horizon of five years, based on the formula:
NPC = t = 0 T NCF t ( 1 + WACC ) t
The NPC is the present value of all the costs associated with the adoption of a CBBP. Net present value is calculated for evaluating investment planning, capital budgeting, and measuring project profitability. To compare costs occurring at different periods, the NPC formula requires that future costs are discounted at a rate, usually equivalent to the weighted average cost of capital (WACC), representing the after-tax cost of a company’s various capital sources, includingequity and debt. In our setting, the decision maker is a single company that is pondering the decision to use the CBBP for its warehouse activities involving external shippers and has the following three options: (a) invest in the platform, (b) do not invest in the platform (base case), or (c) do not invest in the platform but increase the number of teams dedicated to the (un)loading activities to reduce the average waiting time. The initial investment for the NPC ranges between EUR 30,000 and EUR 40,000 based on the interviews. In the alternative (b), negative cash flows derived from the fines warehouse owners must pay to all carriers when the waiting time exceeds two hours according to some national laws. Such delay is indeed prevented with certainty only when the platform is in place (alternative a). Finally, in option (c), the additional labor cost linked to a team must be included. Figure 1 summarizes the research framework applied in the study with the main objectives, outputs, and methods.

4. Results

4.1. The Impact of the Platform Adoption on Inter-Organizational Processes

According to the interviewed companies (presented in Table 1), the cargo loading and unloading activities are critical in wasted time and cost inefficiencies. The main problems linked to the execution of these activities are summarized as follows.
When a truck arrives in the warehouse, the driver needs to perform check-in and identification and fill in documentation regarding the absence of hazardous products in the load. Once a bay is available for the following vehicle, the driver can get close to the proper bay. However, in the absence of a collaborative tool for booking the time slot, the driver shows up at any moment of the established day, and (s)he has to typically wait a long time (up to hours) for their turn.
The waiting time depends on the level of the incoming and outgoing flows, the number of staff members employed in the warehouse operations, and the queue’s length. During a working day, some peak hours cause a significant waiting time upon the system because of the high flows of vehicles in those intervals. This situation implies a cost inefficiency for the drivers being paid to stand in line and the warehouse owners that, in some countries, are obliged to pay compensation to the carrier if the waiting time exceeds two hours. Furthermore, demand peaks cannot be managed since there is no communication between transporters and warehouses; vehicles line up waiting to get organized, and the queues grow longer.
Generally, there is no visibility about the localization of the carrier outside or inside the site. Therefore, important information is missing: no visibility is guaranteed regarding when the carrier gets inside the warehouse; furthermore, it is impossible to know if the vehicle has reached the assigned bay or the delivery has been completed. Overall, there is no communication between the concierge and the docking area.
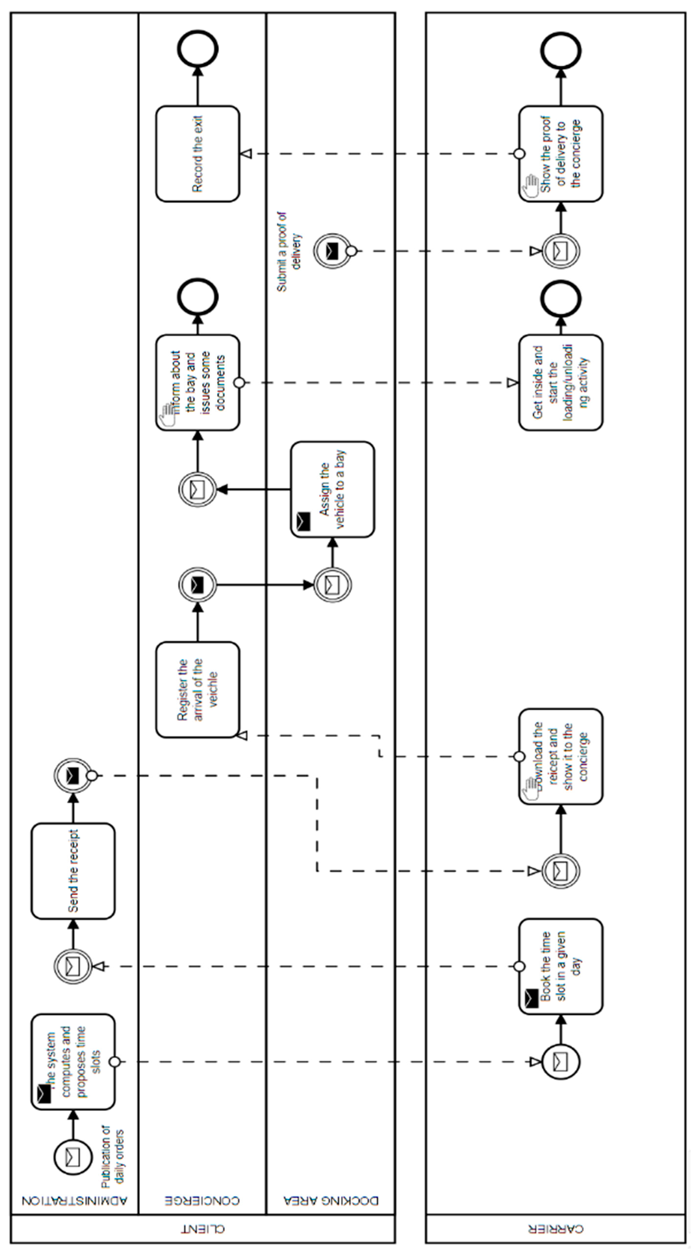
Conversely, by adopting a CBBP, the waiting time decreases since the flows of arrivals are better balanced during the working day, avoiding peaks and inoperative phases. Moreover, this kind of collaborative tool supports the centralization of information regarding carriers’ movements. It allows continuous communication between the concierge and the docking area of the warehouse. Warehouse operators have complete visibility of vehicles real-time status and estimated time of arrival (ETA), continuously updated based on real-time data about traffic or other external conditions. In this way, the communication problems typically associated with traditional means such as telephone calls and emails between client and supplier (e.g., waste of time, errors, and fragmented or delayed information) are avoided. If a CBBP is in place, the warehousing process develops: the concierge records the truck arrival in the warehouse while the docking area assigns the loading bay to the trucks. Then, the concierge informs the carrier that a loading bay has been appropriately selected and issues some documents to the driver to get inside the warehouse and start the process. In the end, proof of delivery is submitted to the carrier, which consequently leaves the docking area; finally, the concierge records the exit, so the loading bay gets ready for the next truck.
Booking a time slot to perform such tasks within the warehouse allows turning a random process into an organized process based on appointment. As shown in Appendix A, Figure A1, the process starts with the publication of daily orders by the retailer; then, the system computes and proposes a possible allocation of the time slots during a specific day. Subsequently, each driver books their own delivery/collection slot and downloads the receipt, which is shown to the concierge on arrival.
The CBBP is mainly spread among FMCG companies since they have a high daily flow, and the service time varies significantly based on the product type. Therefore, the waiting time can be reduced through these tools, guaranteeing more orders for the carriers and optimizing human resources and working hours. In addition, if all the daily orders are managed through slot booking, a transport company could reduce the total number of carriers that operate the overall shipments in the long term. Despite such benefits, the implementation of CBBPs necessitates some technical requirements and operative procedures. Every business has its own set of policies that can lengthen the initial set-up of a new CBBP, especially if customization features are included actively. The main elements of the CBBP consist of the booking form, the notifications, the reporting and the analytics preferences. The system is integrated into the company’s IT system. The booking system has two distinct areas, i.e., the back end and the front end. The back end is commonly displayed as a dashboard management tool that allows warehouse owners to set up, manage, and review the status of reservations and bookings in a unique environment. Implementing such a system also comes with some initial costs that are discussed in the following section.

4.2. The Economic Evaluation of the Alternatives

Computing the calculations in the scenarios presented here, we find mixed answers to our investment decision problem.
In scenario 1, alternative (b) (base case without platform) is the least convenient in terms of average waiting time (153 min) and of NPC (EUR 1,356,397). Alternative (a) and alternative (c) results are suitable in terms of average time because it does not exceed the threshold of two hours, after which penalties occur (respectively of 27 and 17 min). However, the most convenient alternative according to the NPC criterion (i.e., the one resulting in the lowest cost) is alternative (a) (NPC = EUR 40,000) rather than the alternative (c) (NPC = EUR 195,183).
Similarly, in scenario 2, alternative (b) (base case without platform) is the least convenient in terms of average waiting time (173 min) and of NPC (EUR 1,423,483). On the other hand, both alternative (a) and alternative (c) are convenient in terms of time, respectively, of 30 and 27 min. However, the most suitable according to the NPC criterion is the alternative (a) (NPC = EUR 30,000) rather than the alternative (c) (NPC = EUR 204,836).
Therefore, in both cases (scenario 1 and scenario 2), the best alternative is (a), which means investing in a CBBP. This alternative allows a reduction of at least 82% in waiting time and about 97% in NPC for the base case.
In case 3, the average waiting time in the base case (alternative (b)) does not exceed two hours, and the company generally does not pay any penalties (NPC(b) = EUR 0). Hence, the most cost-efficient solution would be not to invest in the platform. However, suppose the firm is motivated to improve its service level and reduce the average waiting time. In that case, it should still consider alternative (a) or alternative (c) since they ensure a significantly lower time than the alternative (b). Looking at the NPC, alternative (a) is more convenient (NPC = EUR 40,000) than alternative (c) (NPC = EUR 307,255).
Thus, there is not a single optimal solution. If the company wants to minimize costs, it should choose alternative (b). In contrast, if the company is not willing to accept an average waiting time of 81 min (alternative (b)), then the best solution (in terms of costs) is alternative (a) that guarantees a reduction in NPC of about 72% compared to the alternative (c) and of 84% compared to the alternative (b). Finally, regarding case 4 and case 5 related to smaller companies, the average waiting time without using a booking platform (alternative (b)) is far less than two hours: respectively, 7 and 41 min. This result means that the investment is not economically justified or necessary for smaller firms, confirming that this solution is more suitable and viable for larger companies. Table 2 summarizes the main input data included in the model and the outcome of the economic analysis under each scenario. Appendix B (Figure A2 and Figure A3) instead provides details on the simulation codes used to estimate the time savings brought by CBBPs. The inputs for the simulation are: (1) the number of trucks arriving in the warehouse in a given hour (the number is fixed in case of platform adoption due to the available booking option; the number is the average of a Poisson distribution when the booking platform is not in place); (2) the required service time to unload or load a truck; and (3) the number of teams (human resources) employed in the warehouse and dedicated to (un)loading activities. All data included as inputs are collected from the interviewed companies listed in Table 1. The output returned by the programing algorithm donates the waiting time of each truck in case the platform is adopted or not adopted. Comparing two periods makes it possible to calculate the reduction in waiting times brought by the CBBP, as reported in column 8 of Table 2. Quantifying precise timings is helpful for the evaluation of the convenience of the CBBP solution.

5. Discussion

This study provides an investigation of the economic and quantifiable benefits of CBBP in warehouse operations. The motives for this research derive from the observation that the "intangible" benefits of CBBP (e.g., higher transparency, horizontal non-contractual governance) are well-acknowledged in the literature [1,4,11]. Nonetheless, very little empirical evidence has been presented to justify the convenience of these platforms and other digital solutions, also from an economic and ultimately fundamental perspective. Financial sustainability is considered an essential aspect for collaborative solutions implementation along the supply chain. It is regarded as a necessary step in sustainability assessment and, to date, still represents a priority decision criterion for environmental sustainability.
This study complements the theoretical justifications that have been widely adopted to explain the platform dynamics, namely the TCE, the relational theory and the network theory. We integrate the discussion by adopting a middle-range and practical approach [59], leveraging the decision-analysis principles, centered around a decision maker who ponders a set of alternatives and opts for the best one according to rational and economic criteria. Our results also consider the effect of different variables and situational factors, including the size of the company and the type of unit load. Coherently with the multitude of possible scenarios and the complexity of the mechanisms involved, we opt for a multi-method research approach.
Following Slater and Gleason [60], the main contribution of this study is to provide the opportunity to verify a critical latent assumption that seems to characterize most of the literature in the digital technology and collaboration field. This assumption is that digital solutions are most beneficial to all companies in a collaborative environment. Such an assumption does not hold for some companies if tangible economic parameters are key drivers for the evaluation. To provide quantitative results, we need to conduct our research in a specific context: the use of CBBP for warehouse operations. Despite focusing on a particular type of solution, the variety of elements involved in the analysis provides enough material to advance the discussion on some fundamental aspects. The main ones are summarized below.
The role of company size: concerning adopting a CBBP for (un)loading activities, our study reveals that such solutions are typically not convenient for smaller companies. Due to a limited amount of transacted flows, the need for a booking service is unjustified since the average waiting times in the warehouse are already restrained. This result partially disproves some previous contributions stating that SMEs should invest in collaborative tools because the benefits of digital-enabled collaboration are documented in many papers [26,61]. However, when deepening the analysis for companies of different sizes, effects were not always as significant as initially assumed. Many studies [29,33,54,61] encourage investment in digital tools by SMEs because they focus on qualitative aspects only, which are certainly important but insufficient.
The type of economic benefits: CBBPs mainly determine savings in times and costs, which must be compared with the investment needed for adopting a platform. When companies are big and operate large flows of palletized products or medium flows of unpalletized ones, opting for CBBP is convenient. In contrast, ambiguous results characterize companies that manage high levels of unpalletized flows and dedicate more teams to logistics operations. In such situations, the optimal solution changes depending on the primary decision driver (cost vs. time optimization). The variety of results testifies to the complexity of this decisional setting.
The implications for different scenarios: this paper provides analyses and calculations for a specific application domain for collaborative platforms. Nonetheless, the same family of solutions can have various application areas that can extend their appeal beyond the scenarios presented here. For instance, collaborative platforms in the form of appointment systems can promote truck sharing in transport activities, reducing the problems of truck congestion or, conversely, empty-load trips, as suggested by Islam [62].
The study opens with a critical question on the economic viability of the collaborative platforms for companies. By relying on simulation and NPC estimation methods, we find that the answer to that question is not univocal but linked to the multiple specificities of the analyzed context. Despite allowing for more direct and horizontal governance of inter-organizational relations and simplified processes, digital platforms, such as the CBBP, are not always viable from an economic viewpoint. Due to the simplification process and the relatively feasible amount of investment needed, many companies could be tempted to implement this solution. However, our research identifies some scenarios in which adopting the platform is not the best alternative from an economic perspective.
From a theory perspective, this work enriches current literature in three main ways. First, it quantifies the benefits of CBBPs for different types of companies. Conversely, many papers only estimate such benefits on a qualitative level. Secondly, it applies a decision analysis perspective that has been far less adopted than general level theories in this field. Third, our study contributes by providing an insight into how investing in digital technology is financially sustainable.
From a practical viewpoint, we are confident that this paper presents insights that can help companies receive decision support in this field. Relying on the results of this research, we conclude that investing in CBBP is not for everyone. More precisely, small companies may struggle to find it convenient if other partners are not involved in the investment decision.
Our results can be used, for instance, to understand better the features of the platforms and the main impacting variables. Finally, our study information and assumptions are empirically collected at the early stages of this research by interacting with practitioners. This cooperation ensures that theory addresses relevant issues for business, as suggested by Liu and Mckinnon [63].
Although this study is an initial attempt to quantify the impact of digital technologies on warehouse operations collaboration, it has some limitations. First, the study applied the quantification model to a specific case. However, the credibility of our results would be enhanced with additional empirical evidence. Second, we consider the perspective of warehouse owner only. We calculated the convenience of this solution in a scenario where the warehouse owner bears all the investment costs. We have not included other actors’ perspectives (e.g., the shippers). Extending the analysis and considering the shipper’s viewpoint in the decision problem would be beneficial because we could investigate the circumstances under which investment options are not convenient for a single actor. Still, bearing the costs is possible if the investment is split among the concerned parties. Such an approach would allow smaller companies to utilize digital platforms and identify convenience areas. Shippers could also use the available digital platform by paying a reasonable fee to the warehouse owner. Finding the right price that would make the operation economically sustainable for all the actors involved would be interesting for future research in this field. Third, we analyzed the economic dimension in this study, the primary decision criterion followed by managers. However, the concept of sustainability should be enlarged in future studies and include environmental (e.g., reduced emissions thanks to lower waiting times and balanced use of resources) and social implications (e.g., better working conditions and related impact on stressful circumstances or productivity). One possible research idea is to consider first the environmental impact of using CBBP, therefore providing an assessment beyond a purely financial sustainability logic, especially under the circumstances in which the solution is financially profitable. Fourth, future research could enrich the evidence presented by investigating the effect of additional context variables on the viability of the investment or exploring the features and benefits of different types of platforms.
Last, future studies should try to measure the impact of COVID-19 on cloud investment decisions. Since most of the data collected in this research happened before COVID-19, this study fails to show its effects. This aspect could become an attractive investigating area for researchers.

6. Conclusions

The paper presents a quantitative economic evaluation of CBBPs’ adoption in various scenarios. The presented analysis enriches literature because most of the existing contributions generally describe only possible qualitative benefits of CBBPs’ implementation. However, the quantification model presented here is a first attempt to provide a throughout economic evaluation of CBBPs. Future research should improve the model and collect more empirical data to improve the queue simulation and NPC calculations. More data allow estimating the distribution of unscheduled arrivals more precisely and enriching the economic analysis by quantifying additional cost items.

Author Contributions

Conceptualization, M.G. and R.M.; methodology, M.G., and R.M.; software, M.G.; validation, M.G., R.M., and U.B.; formal analysis, M.G.; investigation, M.G.; resources, U.B.; data curation, M.G.; writing—original draft preparation, M.G.; writing—review and editing, R.M. and U.B.; supervision, R.M. and U.B. All authors have read and agreed to the published version of the manuscript.

Funding

This research received no external funding.

Institutional Review Board Statement

Not applicable.

Informed Consent Statement

Not applicable.

Data Availability Statement

The data presented in this study are available in aggregated form on request from the corresponding author. The data are not publicly available due to privacy reasons.

Acknowledgments

The authors would like to thank Rossana Brando and Arianna Gioffré for their precious support in the data collection and modeling phases.

Conflicts of Interest

The authors declare no conflict of interest.

Appendix A

Figure A1. Business Process Modeling Notation (BPMN) of the warehouse activity with a time slot booking platform.
Figure A1. Business Process Modeling Notation (BPMN) of the warehouse activity with a time slot booking platform.
Sustainability 13 11547 g0a1

Appendix B. Python Codes

Figure A2. Python code with platform.
Figure A2. Python code with platform.
Sustainability 13 11547 g0a2
Figure A3. Python code without platform.
Figure A3. Python code without platform.
Sustainability 13 11547 g0a3

References

  1. Wiengarten, F.; Humphreys, P.; McKittrick, A.; Fynes, B. Investigating the impact of e-business applications on supply chain collaboration in the German automotive industry. Int. J. Oper. Prod. Manag. 2013, 33, 25–48. [Google Scholar] [CrossRef]
  2. Tijan, E.; Aksentijević, S.; Ivanić, K.; Jardas, M. Blockchain Technology Implementation in Logistics. Sustainability 2019, 11, 1185. [Google Scholar] [CrossRef] [Green Version]
  3. Simatupang, T.M.; Sridharan, R. The collaborative supply chain. Int. J. Logist. Manag. 2002, 13, 15–30. [Google Scholar] [CrossRef]
  4. Arshinder, A.K.; Deshmukh, S.G. Supply chain coordination: Perspectives, empirical studies and research directions. Int. J. Prod. Econ. 2008, 115, 316–335. [Google Scholar] [CrossRef]
  5. Giuffrida, M.; Mangiaracina, R. Green Practices for Global Supply Chains in Diverse Industrial, Geographical, and Techno-logical Settings: A Literature Review and Research Agenda. Sustainability 2020, 12, 10151. [Google Scholar] [CrossRef]
  6. Giusti, R.; Manerba, D.; Bruno, G.; Tadei, R. Synchromodal Logistics: An Overview of Critical Success Factors, Enabling Technologies, and Open Research Issues. Transport. Res. Part E Logist. Transport. Rev. 2019, 129, 92–110. [Google Scholar] [CrossRef]
  7. Dalmarco, G.; Barros, A.C. Adoption of Industry 4.0 Technologies in Supply Chains. In Innovation and Supply Chain Management: Relationship, Collaboration and Strategies; Contributions to Management Science; Carrizo Moreira, A., Ferreira, L.M.D.F., Zim-mermann, R.A., Eds.; Springer International Publishing: Berlin, Germany, 2018; pp. 303–319. [Google Scholar]
  8. Shaik, M.; Walid, A.K. Interorganizational Information Systems Adoption in Supply Chains. Int. J. Inf. Syst. Supply Chain Manag. 2013, 6, 24–40. [Google Scholar] [CrossRef]
  9. Del Giudice, M. Discovering the Internet of Things (IoT) within the business process management: A literature review on technological revitalization. Bus. Proc. Manag. J. 2016, 22, 1–9. [Google Scholar] [CrossRef]
  10. Raman, S.; Patwa, N.; Niranjan, I.; Ranjan, U.; Moorthy, K.; Mehta, A. Impact of big data on supply chain management. Int. J. Logist. Res. Appl. 2018, 21, 579–596. [Google Scholar] [CrossRef]
  11. Aulkemeier, F.; Iacob, M.-E.; van Hillegersberg, J. Platform-based collaboration in digital ecosystems. Electron. Mark. 2019, 29, 597–608. [Google Scholar] [CrossRef] [Green Version]
  12. Fawcett, S.E.; McCarter, M.W.; Fawcett, A.M.; Webb, G.S.; Magnan, G.M. Why supply chain collaboration fails: The socio-structural view of resistance to relational strategies. Supply Chain Manag. Int. J. 2015, 20, 648–663. [Google Scholar] [CrossRef] [Green Version]
  13. Hänninen, M.; Smedlund, A.; Mitronen, L. Digitalization in retailing: Multi-sided platforms as drivers of industry transformation. Balt. J. Manag. 2017, 13, 152–168. [Google Scholar] [CrossRef] [Green Version]
  14. Piva, A. La Cloud Transformation in Italia Nel 2019. 2019. Available online: www.osservatori.net/it_it/pubblicazioni/cloud-transformation-italia-2019-report (accessed on 12 October 2020).
  15. Alsaad, A.K.; Yousif, K.J.; AlJedaiah, M.N. Collaboration: The key to gain value from IT in supply chain. EuroMed J. Bus. 2018, 13, 214–235. [Google Scholar] [CrossRef]
  16. De Falco, S.E.; Renzi, A.; Orlando, B.; Cucari, N. Open collaborative innovation and digital platforms. Prod. Plan. Control. 2017, 28, 1344–1353. [Google Scholar] [CrossRef]
  17. Drabek, C.; Shekhada, D.; Weiss, G.; Trapp, M.; Ishigooka, T.; Otsuka, S.; Mizuoki, M. Dependable and Efficient Cloud-Based Safety-Critical Applications by Example of Automated Valet Parking. In Intelligent Transport Systems, From Research and Development to the Market Uptake. Lecture Notes of the Institute for Computer Sciences, Social Informatics and Telecommunications Engineering; Martins, A.L., Ferreira, J.C., Kocian, A., Costa, V., Eds.; Springer: Berling, Germany, 2021; p. 364. [Google Scholar]
  18. Zhu, K.; Kraemer, K.; Xu, S. Electronic business adoption by European firms: A cross-country assessment of the facilitators and inhibitors. Eur. J. Inf. Syst. 2003, 12, 251–268. [Google Scholar] [CrossRef]
  19. Iskandar, B.; Kurokawa, S.; Leblanc, L. Adoption of electronic data interchange: The role of buyer-supplier relationships. IEEE Trans. Eng. Manag. 2001, 48, 505–517. [Google Scholar] [CrossRef]
  20. Gupta, S.; Chen, H.; Hazen, B.T.; Kaur, S.; Gonzalez, E.D.S. Circular economy and big data analytics: A stakeholder per-spective. Technol. Forecast. Soc. Change 2019, 144, 466–474. [Google Scholar] [CrossRef]
  21. McNamara, M.W.; Miller-Stevens, K.; Morris, J.C. Exploring the Determinants of Collaboration Failure. Int. J. Public Adm. 2019, 43, 49–59. [Google Scholar] [CrossRef]
  22. Yang, W.; Si, Y.; Zhang, J.; Liu, S.; Appolloni, A. Coordination Mechanism of Dual-Channel Supply Chains Considering Retailer Innovation Inputs. Sustainability 2021, 13, 813. [Google Scholar] [CrossRef]
  23. Tarafdar, M.; Qrunfleh, S. Agile supply chain strategy and supply chain performance: Complementary roles of supply chain practices and information systems capability for agility. Int. J. Prod. Res. 2016, 55, 925–938. [Google Scholar] [CrossRef] [Green Version]
  24. Connor, N.O.; Lowry, P.B.; Treiblmaier, H. Interorganizational cooperation and supplier performance in high-technology supply chains. Heliyon 2020, 6, e03434. [Google Scholar] [CrossRef] [PubMed]
  25. Frohlich, M.T.; Westbrook, R. Demand chain management in manufacturing and services: Web-based integration, drivers and performance. J. Oper. Manag. 2002, 20, 729–745. [Google Scholar] [CrossRef]
  26. Chan, F.T.; Chong, A.; Zhou, L. An empirical investigation of factors affecting e-collaboration diffusion in SMEs. Int. J. Prod. Econ. 2012, 138, 329–344. [Google Scholar] [CrossRef]
  27. Pun, K.I.; Whar, Y.; Kin, S.; Pau, C. Key performance indicators for traffic-intensive web-enabled business processes. Bus. Proccess Manag. J. 2012, 18, 250–283. [Google Scholar] [CrossRef] [Green Version]
  28. Cassivi, L.; Léger, P.-M.; Hadaya, P. Electronic commerce and supply chain integration: The case of the telecommunication equipment industry. Bus. Process Manag. J. 2005, 11, 559–572. [Google Scholar] [CrossRef]
  29. Wang, Y.; Potter, A.; Naim, M.; Beevor, D. A case study exploring drivers and implications of collaborative electronic logistics marketplaces. Ind. Mark. Manag. 2011, 40, 612–623. [Google Scholar] [CrossRef]
  30. Fraga-Lamas, P.; Fernández-Caramés, T.M.; Blanco-Novoa, O.; Vilar-Montesinos, M.A. A Review on Industrial Augmented Reality Systems for the Industry 4.0 Shipyard. IEEE Access 2018, 6, 13358–13375. [Google Scholar] [CrossRef]
  31. Boysen, N.; de Koster, R.; Weidinger, F. Warehousing in the e-commerce era: A survey. Eur. J. Oper. Res. 2018, 277, 396–411. [Google Scholar] [CrossRef]
  32. Grunow, M.; Günther, H.-O.; Lehmann, M. Strategies for dispatching AGVs at automated seaport container terminals. OR Spectr. 2006, 28, 587–610. [Google Scholar] [CrossRef]
  33. Zhu, D. IOT and big data based cooperative logistical delivery scheduling method and cloud robot system. Futur. Gener. Comput. Syst. 2018, 86, 709–715. [Google Scholar] [CrossRef]
  34. Perboli, G.; Musso, S.; Rosano, M. Blockchain in Logistics and Supply Chain: A Lean Approach for Designing Real-World Use Cases. IEEE Access 2018, 6, 62018–62028. [Google Scholar] [CrossRef]
  35. Fathi, M.S.; Abedi, M.; Rawai, N.; Abedi, M. The Potential of Cloud Computing Technology for Construction Collaboration. Appl. Mech. Mater. 2012, 174-177, 1931–1934. [Google Scholar] [CrossRef]
  36. Tian-Min, C. Constructing Collaborative E-business Platform to Manage Supply Chain. In Proceedings of the International Conference on Information Management, Innovation Management and Industrial Engineering, Xi’an, China, 26–27 December 2009; Volume 2, pp. 406–409. [Google Scholar]
  37. Tiss, S.; Thierry, C.; Lamothe, J.; Rousse, C. Toward an Agile Adaptation of Supply Chain Planning: A Situational Use Case. In Proceedings of the 20th IFIP WG 5.5 Working Conference on Virtual Enterprises, Turin, Italy, 23–25 September 2019; pp. 344–354. [Google Scholar] [CrossRef]
  38. Jiang, Z.; Lamothe, J.; Lesbegueries, J.; Benaben, F.; Hauser, F. An Application of Managing Deviations Within a Supply Chain Monitoring Framework. In Enterprise Interoperability VIII, Proceedings of the IESA Conferences; Popplewell, K., Thoben, K.D., Knothe, T., Poler, R., Eds.; Springer International Publishing: Berlin, Germany, 2018; pp. 283–293. [Google Scholar]
  39. Tsertou, A.; Amditis, A.; Latsa, E.; Kanellopoulos, I.; Kotras, M. Dynamic and Synchromodal Container Consolidation: The Cloud Computing Enabler. Transp. Res. Procedia 2016, 14, 2805–2813. [Google Scholar] [CrossRef] [Green Version]
  40. Barney, J. Firm Resources and Sustained Competitive Advantage. J. Manag. 1991, 17, 99–120. [Google Scholar] [CrossRef]
  41. Dyer, J.H.; Singh, H. The relational view: Cooperative strategy and sources of inter-organisational competitive advantage. Acad. Manag. Rev. 1998, 23, 660–679. [Google Scholar] [CrossRef]
  42. Harland, C.M. Supply Chain Management: Relationships, Chains and Networks. Br. J. Manag. 1996, 7, S63–S80. [Google Scholar] [CrossRef]
  43. Petrescu, M. Cloud computing and business-to-business networks. Int. J. Bus. Inf. Syst. 2012, 10, 93–108. [Google Scholar] [CrossRef]
  44. Keeney, R.L. Feature Article—Decision Analysis: An Overview. Oper. Res. 1982, 30, 803–838. [Google Scholar] [CrossRef] [PubMed] [Green Version]
  45. Escher, I.; Brzustewicz, P. Inter-Organizational Collaboration on Projects Supporting Sustainable Development Goals: The Company Perspective. Sustainability 2020, 12, 4969. [Google Scholar] [CrossRef]
  46. Smith, D.; Srinivas, S. A simulation-based evaluation of warehouse check-in strategies for improving inbound logistics operations. Simul. Model. Pract. Theory 2019, 94, 303–320. [Google Scholar] [CrossRef]
  47. Karaenke, P.; Bichler, M.; Merting, S.; Minner, S. Non-monetary coordination mechanisms for time slot allocation in ware-house delivery. Eur. J. Oper. Res. 2020, 286, 897–907. [Google Scholar] [CrossRef]
  48. Ries, J.M.; Grosse, E.H.; Fichtinger, J. Environmental impact of warehousing: A scenario analysis for the United States. Int. J. Prod. Res. 2016, 55, 6485–6499. [Google Scholar] [CrossRef]
  49. Arora, A.; Patel, D. Applying Stochastic Capacity Management to Manage Truck Traffic around a Sea Port. In Proceedings of the Hamburg International Conference on Logistics, Hamburg, Germany, 22–24 September 2008. [Google Scholar]
  50. Chen, G.; Govindan, K.; Golias, M.M. Reducing truck emissions at container terminals in a low carbon economy: Proposal of a queueing-based bi-objective model for optimizing truck arrival pattern. Transp. Res. Part E Logist. Transp. Rev. 2013, 55, 3–22. [Google Scholar] [CrossRef]
  51. Li, N.; Chen, G.; Govindan, K.; Jin, Z. Disruption management for truck appointment system at a container terminal: A green initiative. Transp. Res. Part D Transp. Environ. 2018, 61, 261–273. [Google Scholar] [CrossRef]
  52. Han-klup, W.; Samanchuen, T. Design and Simulation of Outbound Functions in Warehouse Operations with Queueing Theory. In Proceedings of the 18th International Conference on Electrical Engineering/Electronics, Computer, Telecommunications and Information Technology (ECTI-CON), Chiang Mai, Thailand, 19–22 May 2021; pp. 451–455. [Google Scholar]
  53. Tan, Z.; Li, H.; He, X. Optimizing parcel sorting process of vertical sorting system in e-commerce warehouse. Adv. Eng. Inform. 2021, 48, 101279. [Google Scholar] [CrossRef]
  54. Azadeh, K.; De Koster, R.; Roy, D. Robotized and Automated Warehouse Systems: Review and Recent Developments. Transp. Sci. 2019, 53, 917–945. [Google Scholar] [CrossRef]
  55. Masae, M.; Glock, C.H.; Grosse, E.H. Order picker routing in warehouses: A systematic literature review. Int. J. Prod. Econ. 2019, 224, 107564. [Google Scholar] [CrossRef]
  56. Choi, T.-M.; Cheng, T.C.E.; Zhao, X. Multi-Methodological Research in Operations Management. Prod. Oper. Manag. 2016, 25, 379–389. [Google Scholar] [CrossRef]
  57. Tucci, G. Mixed Methods and simulation research designs. Int. J. Transp. Econ. 2006, 33, 301–311. [Google Scholar]
  58. Barlow, E.; Öztürk, D.T.; Revie, M.; Akartunalı, K.; Day, A.; Boulougouris, E. A mixed-method optimisation and simulation framework for supporting logistical decisions during offshore wind farm installations. Eur. J. Oper. Res. 2018, 264, 894–906. [Google Scholar] [CrossRef] [Green Version]
  59. Goldsby, T.J.; Zinn, W. What Makes for a Contribution? Elaborating on Our Publication Expectations at JBL. J. Bus. Logist. 2019, 40, 282–288. [Google Scholar] [CrossRef]
  60. Slater, M.D.; Gleason, L.S. Contributing to Theory and Knowledge in Quantitative Communication Science. Commun. Methods Meas. 2012, 6, 215–236. [Google Scholar] [CrossRef]
  61. Ross, P.K.; Blumenstein, M. Cloud computing as a facilitator of SME entrepreneurship. Technol. Anal. Strat. Manag. 2014, 27, 87–101. [Google Scholar] [CrossRef]
  62. Islam, S. Empty truck trips problem at container terminals: A review of causes, benefits, constraints and solution approaches. Bus. Process Manag. J. 2017, 23, 248–274. [Google Scholar] [CrossRef]
  63. Liu, X.; McKinnon, A.C. Practical relevance of theory-driven supply chain management research. Int. J. Logist. Manag. 2019, 30, 76–95. [Google Scholar] [CrossRef]
Figure 1. Research Framework.
Figure 1. Research Framework.
Sustainability 13 11547 g001
Table 1. Profile of interviewees.
Table 1. Profile of interviewees.
No. Interviewee 1Type of CompanyType of ProductJob Title of Interviewee
# 1eCommerce player with a large fulfillment centerPackaged freight
(Pallet loads)
Logistics Manager
# 2Traditional player of medium sizeBulky goods
(Non-pallet loads)
Demand Planning and Logistics Manager
# 3Traditional player of large sizeBulky goods
(Non-pallet loads)
Logistics Manager
# 4eCommerce player of medium sizePackaged freight
(Pallet loads)
Supply Chain Manager
# 5Traditional player of small sizePackaged freight
(Pallet loads)
Operations and Logistics Manager
# 6Collaborative platform service provider-IT Project Manager
# 7Collaborative platform service provider-Product Manager
# 8Collaborative platform service provider-Software Development Manager
1 Interviewee from 1 to 5 are representatives of the 5 case scenarios later presented in the paper.
Table 2. Summary of the economic analysis results.
Table 2. Summary of the economic analysis results.
ScenarioDriver to MinimizeBest Alternative#Arrivals Scheduled/h (Trucks/h)Service Time (h/Truck)#TeamsWaiting Time (min)Reduction in Waiting TimeNPC (EUR)Reduction in NPCs
1Cost and timeA2μ = 132782.35%40,00097%
2Cost and timeA1μ = 2.533086%30,00097.9%
3CostBλ = 2μ = 2.5681-0100%
3TimeA2μ = 2.561384.47%40,00072.2%
4Cost and timeBλ = 1μ = 137-0100%
5Cost and timeBλ = 1μ = 1241-0100%
Publisher’s Note: MDPI stays neutral with regard to jurisdictional claims in published maps and institutional affiliations.

Share and Cite

MDPI and ACS Style

Giuffrida, M.; Mangiaracina, R.; Burki, U. Cloud-Based Booking Platforms in Warehouse Operations. Sustainability 2021, 13, 11547. https://doi.org/10.3390/su132011547

AMA Style

Giuffrida M, Mangiaracina R, Burki U. Cloud-Based Booking Platforms in Warehouse Operations. Sustainability. 2021; 13(20):11547. https://doi.org/10.3390/su132011547

Chicago/Turabian Style

Giuffrida, Maria, Riccardo Mangiaracina, and Umar Burki. 2021. "Cloud-Based Booking Platforms in Warehouse Operations" Sustainability 13, no. 20: 11547. https://doi.org/10.3390/su132011547

APA Style

Giuffrida, M., Mangiaracina, R., & Burki, U. (2021). Cloud-Based Booking Platforms in Warehouse Operations. Sustainability, 13(20), 11547. https://doi.org/10.3390/su132011547

Note that from the first issue of 2016, this journal uses article numbers instead of page numbers. See further details here.

Article Metrics

Back to TopTop