Next Article in Journal
Struggling with COVID-19—A Framework for Assessing Health System Performance
Next Article in Special Issue
Exploring Twitter Discourse around the Use of Artificial Intelligence to Advance Agricultural Sustainability
Previous Article in Journal
Recycling of Blast Furnace Slag and Fluorite Tailings into Diopside-Based Glass-Ceramics with Various Nucleating Agents’ Addition
Previous Article in Special Issue
Analyzing Precision Agriculture Adoption across the Globe: A Systematic Review of Scholarship from 1999–2020
 
 
Font Type:
Arial Georgia Verdana
Font Size:
Aa Aa Aa
Line Spacing:
Column Width:
Background:
Article

A Theoretical Framework for Analysing Technology Transfer Processes Using Agent-Based Modelling: A Case Study on Massive Technology Adoption (AMTEC) Program on Rice Production

by
William Orjuela-Garzon
*,
Santiago Quintero
,
Diana P. Giraldo
,
Laura Lotero
and
César Nieto-Londoño
School of Engineering, Universidad Pontificia Bolivariana, Medellín 050031, Colombia
*
Author to whom correspondence should be addressed.
Sustainability 2021, 13(20), 11143; https://doi.org/10.3390/su132011143
Submission received: 11 September 2021 / Revised: 4 October 2021 / Accepted: 6 October 2021 / Published: 9 October 2021
(This article belongs to the Special Issue Sustainable Innovations in Precision Agriculture)

Abstract

The technology transfer (TT) process has been studied from different approaches to improve productivity and competitiveness in agricultural chains. However, the process is not always presented successfully due to heterogeneity and inequality in the technological capacities (TC) of the agents that are part of the transfer process, in addition to the geographical context, the interaction networks and decision rules, which are key factors to understand the TT phenomenon. In this context and as a case study, the Colombian National Federation of rice growers promoted the development and adoption of technology that increased crop competitiveness and sustainability by implementing a technology transfer program known as the Massive Technology Adoption Program (AMTEC—Adopción Masiva de Tecnología) on rice. With the AMTEC program, average production costs were reduced by 26% (USD 119 per hectare), and it increased average yields by 23% (1.27 tonnes per hectare), which shows the importance of introducing technologies in productive chains in developing countries. This research provides a better understanding of the TT processes, based on the analysis of the interaction dynamics and behaviour patterns between the agents (i.e., generators, intermediaries, or users) in the TT processes. As an analysis tool, the agent-based modelling paradigm (ABM) was proposed to study the emergence at the macro-level of behaviour patterns of a system from the interactions of semi-intelligent agents at the micro-level, using experiments.

1. Introduction

TT in agricultural chains is a complex social phenomenon in which the capabilities, interaction, and decision making of agents linked to the processes of generation, diffusion, and use of technology [1] are a critical factor to guarantee its success. These technological developments from universities and private companies simplify agronomic production schemes, increasing yields and the specialty of the processes [2]. The American model of technology transfer developed in the 1960s with the introduction of corn hybrids [3], and it examined some peculiarities: (1) innovation was focused on a product; (2) researchers developed advances with a focus on defined objectives (e.g., development of a genetic variety with increases in productivity and yield); and (3) extension processes followed a top-down approach in which farmer groups used the improvements through technology packages disseminated by extension services.
A second generation transfer model called the “feedback model” (see Figure 1) seeks to improve the efficiency of the process, understanding its complexity from a top-down perspective [4], adding feedback elements between the parts, which reduce the gaps between the technology developer and its user, turning the latter into an active subject of the process who participates in different stages of both consultation and application, facilitating the generation of technologies much more easily and making them more adaptable for producers.
This model presents a reciprocal relationship between public research entities as generators of technology and private entities as recipients of technology; TT activities involve both public and private entities, and their success depends on the development of technological products with market interest for effective transfer and on the absorption capabilities of the private firms’ technologies [5].
In the case of the technology transfer model implemented by the National Federation of rice growers, called AMTEC, it is of interest to know how the transfer process develops under these critical factors and how it impacts the reduction in competitiveness gaps in rice production chains. The competitiveness of Colombia’s rice production chain is affected by the low use of agronomic crop management technologies, technology transfer by extensions and integration between research, development, and extension, among others [6]. This problem, and the reduction in producer prices due to the free trade agreement (FTA) with the United States and the decrease in yields as a result of climate variability, originate with the National Federation of Rice Growers Program AMTEC, which seeks to implement production technologies that increase yields and reduce production costs while implementing good cultivation practices to preserve the environment [6]. The wide adoption of these practices and technologies has reduced the yield gaps by implementing precision agriculture and a group of techniques that allows the optimization of the use of seeds, fertilizers, and agricultural chemicals [7]. The analysis of technology transfer processes in agricultural production chains from the bottom-up perspective shows how the dynamics of interaction are established as well as the decision making in the processes of generation, diffusion and use of emerging technologies, as well as the design of policy strategies that improve the efficiency of the transfer processes of emerging technologies that impact productivity from a sustainability approach. This theoretical framework addresses three aspects that influence TT processes: 1) the interaction among agents in the processes of generation, diffusion, and use of technology; 2) the user-centred approach to decision-making; and 3) technological capabilities (TC).
The technological innovation system (TIS) approaches interaction between agents’, which presents an emphasis on the diffusion and use of a particular technology rather than on its generation [8]. This interaction does not occur spontaneously in a geographic environment. In contrast, it depends on the decisions and internal characteristics of the agents involved in the process; that is, it should not be assumed that the existence of a technology implies that it is known and used effectively [9].
The second aspect has been developed in the specialized literature from the approach of theoretical models of acceptance of technology such as the theory of planned behaviour (TPB) [10] and the technology acceptance model (TAM) [11]. These models analyse the rules or behavioural factors that guide decision making around the use of technology [12,13] from a user-centred approach. However, they exclude generators and intermediaries as active agents of the process.
The third aspect relates to the TC of the agents (i.e., generators, intermediaries, or users) immersed in the TT process. TC is understood as the knowledge and skills required to acquire, use, absorb, adapt, improve, and generate innovative technologies [14,15]. From this perspective, the agents of a system can be characterized and represented according to their TC, and it can be established which agents exhibit characteristics of generators, intermediaries, users, and/or its set. It should be noted that TC gives agents particularities of relationship and intensity of interaction, which impacts on innovative performance [16]. This is how the asymmetries in the TC of the agents mean that the process of transferring and adopting technologies varies in its results.
Based on the characteristics of the TT phenomenon, the use of ABM has been defined by its usefulness to simulate real-world problems with greater precision [17] and to consider the characteristics of the agents and their heterogeneity in contrast to mathematical models [18]. The ABM allows studying the emergence of macro-behaviours because of interactions at the micro-level [19,20] of autonomous agents in the environment [20]. The ABM has been used to study complex social phenomena like adoption dynamics, technology adoption, marketing, social networks, and segregation [21], allowing the establishment of scenarios that facilitate the understanding of phenomena through time, leaving aside the static gaze of other analytical frameworks. The ABM analyses how the system behaviour is affected by the adaptative behaviour of individual agents and how they make decisions that change their state in the environment [22]. The decision making in the technology transfer process has been explored in the specialized literature, and different criteria that inhibit or drive decision-making processes have been found; these can be parameterized under optimization algorithms [23,24,25,26].

2. Rice Production Chain in Colombia

The National Federation of Rice Growers (Fedearroz—Federación Nacional de Arroceros) is a rice production guild founded more than 70 years ago in the city of Ibagué and is present in all rice-producing areas of the country. It is a regional scheme, where it is offered to the producers, with trade-union guidance and an offer of commercial technical services. Farmers join and, depending on their area of cultivation, contribute 200 Colombian pesos per hectare (USD 0.05). Currently, it has 16 thousand affiliated producers nationwide.
These affiliates are distributed in four rice-growing areas: the dry Caribbean area (Santanderes and Cesar); the humid Caribbean (Córdoba, Sucre, and Bolívar); the eastern plains zone (Meta, Casanare, and Arauca); and the central zone (Tolima, Huila, and Valle del Cauca), in which irrigation or rainfed production systems are implemented. In the case of the department of Tolima, there are different subzones such as Saldaña and the Ibagué Plateau, among others, where irrigation cultivation is implemented due to the edaphoclimatic conditions and soil.
In Colombia, around 500 thousand hectares are planted and produce close to 2.50 million tonnes per year. For Tolima, the sowing area is equivalent to 110 thousand (for 6 thousand producers), while, in the Ibagué plateau (included by the municipalities of Ibagué, Alvarado, and Piedras), 17 thousand hectares are sown concentrated in 212 producers [27]. The structure of the producers in the department of Tolima corresponds to a more entrepreneurial profile due to the level of training, which makes the transfer strategies vary. The production systems are irrigated and rainfed, specifically for Tolima.
Fedearroz has experimental centres that guide their research to the specific needs of the area; this research is participatory through committees that are elected every two years (10 producers represent the rice-growing area).

2.1. Mass Adoption of Technology Program (AMTEC)

Fedearroz’s AMTEC, launched in 2012, is a technology transfer model, based on sustainability and social responsibility for rice. As a technological strategy, it searches for the competitiveness of the rice agricultural chains by increasing yields and reducing production costs in productive agricultural systems, from the adoption and use of technologies [28]. The model is based on a "Producer to Producer" concept where demonstration plots are established under the direction of specialists [6]. Figure 2 shows the simplified stages of the AMTEC model:

2.1.1. Diagnosis of the Problems for Each Producing Area

Diagnosis processes are conducted in each production area to identify the limitations of productivity, analyse the profitability of the company, evaluate the production costs and quality of the product obtained, and establish the inventory of technologies (i.e., machinery, equipment, and implements) and degree of knowledge about the crop. Based on these diagnoses, the model’s second stage begins, which consists of identifying allies and technologies to address the most relevant problems for producers according to the productive zone.

2.1.2. Identification of Allies and Technology

Due to the different experimental centres that Fedearroz has in the different producing areas and their specific conditions at the edaphoclimatic level, it has managed to capture the interest of technology developers to carry out validation processes in Colombia, which has allowed for collaboration with entities such as the International Center for Tropical Agriculture (CIAT) and the International Rice Research Institute (IRRI) in different projects as a strategic ally. Regarding the development of technologies, two strategies are considered: the first aims to develop technologies based on the current capacities of Fedearroz such as:
The second strategy is oriented to collaboration with entities that want to validate their developments; so, the potential for use, implementation, and impact on the cultivation of said development is evaluated for subsequent transfer and massification. In order to prioritize available technologies by international partners, selection criteria are set, such as costs, ease of use, and utility, by the producer.

2.1.3. Validation of Technologies in Producing Areas

The AMTEC program seeks to offer agricultural producers technologies fully validated to the growing conditions of the different producing areas of the country. Representative pilot areas are selected for traditional production models. Other selection criteria for farms according to [29] are:
  • The farmer has the technological capacity.
  • Leadership.
  • Communication with other farmers.
  • Road infrastructure.
  • Homogeneous area in the production system.
  • Close to capitals.
  • Entrepreneurial farmers of tradition.
  • Own machinery.
  • Farms located under similar climatic conditions.
  • Different sizes.
  • Availability of weather stations.
  • Presence of support institutions (irrigation districts, research centres).
The AMTEC program requires farms to keep records of the tasks that are executed using the Computerized Administration System for Rice Farms (SACFA–Sistema de administración de fincas arroceras). Each of those involved must take part in each activity that will be performed on the farm, to have ongoing supervision and ensure that the work is conducted.

2.1.4. Massification of Technology

The barriers identified in the technology transfer processes for the rice chain are: resistance to change, disbelief in the use and application of technology, and impact productivity by producers. In the same way, according to the cultural level of the person and the geographic region, there are more traditionalist areas, specifically on the Ibagué plateau where they are more open to change, due to their cultural level and level of training.

2.1.5. Monitoring and Extension

The monitoring and extension of the AMTEC program is conducted in pilot farms for periods of no less than three years to evaluate the change processes sequentially. In the second year, the pilots are extended to all rice-growing areas with constant monitoring and promotion of areas that have already adopted the technologies. The model is then based on the producer–producer transfer, all of which must be developed in a period of no more than five years [28].
Technology transfer to rice farmers linked to Fedearroz is measured through technical and social monitoring. From a technical viewpoint, the production costs and yields are reviewed, which are crossed with climatic variables and market prices, in addition to surveys and the rice census conducted by the National Statistics Department (DANE–Departamento Administrativo Nacional de Estadística), and the impact of the use of technologies was established including its sustainability over time.

2.2. Precision Agriculture in Rice Cultivation (AMTEC 2.0 Program)

The AMTEC program satisfaction is perceived as “good” by more than 60% of the producers. However, not all producers in the country have implemented the AMTEC program [30]. The implementation and transfer of the different technologies of the AMTEC program, according to the phenological stages of the crop, have reduced the costs per tonne of dry paddy rice, from 364 USD/tonne in 2012 to 273 USD/tonne in 2019 [31]. Likewise, for a measurement between 2012 and 2013, it was evidenced that when comparing the pilot lots with AMTEC technologies versus traditional producers, the yield increased on average by 1.27 tonnes per hectare (+23%) and costs reduced by USD 119 per hectare (-26%). Thanks to these satisfactory results, achieved at a competitive level with the implementation of the AMTEC program, precision technologies have been validated and adjusted to be implemented within AMTEC 2.0. The AMTEC 2.0 model combines the use of agroclimatic information and precision agriculture to promote adoption by farmers of technology options more appropriate to environmental conditions [32].
It is necessary to include technologies that allow producers to make correct and efficient decisions [31], which is why in 2018 the precision agriculture program was implemented, identifying the experience of countries such as the United States, Argentina, and Brazil to adjust to the needs of the Colombian producer [33].
Different technologies have been evaluated in the 2015–2020 period by Fedearroz, such as:
  • Satellite images by the Normalized Vegetation Index (NDVI).
  • Performance sensors.
  • Unmanned aerial vehicles (UAVs).
  • Sowing monitors (seed drop and fertilizer census per line).
  • Multiple Inlet Rice Irrigation (MIRI) precision irrigation.
The objective was to identify, validate, and adjust the technologies and tools that significantly benefit the sector. The research shows that the agronomic efficiency improves when precision agriculture systems are added to an agricultural activity [33]. In this way, the economic aspects must be evaluated regarding the return on investment for the implementation of this type of system, in addition to the variation that may occur between places and types of production systems. Fedearroz has identified the advantages of implementing precision agriculture systems:
  • Work with real area data.
  • Efficient use of inputs.
  • Characterization by environment of the batches.
  • Efficient decision making.
  • Improved productivity.
  • Precision handling.

3. Theoretical Framework

The model adopted a TIS perspective, understood as an innovation system whose main objective is to influence the process of diffusion of innovative technologies for local, regional, national, and international industry, including small- and medium-sized companies so that they can identify, acquire, and use innovative technologies before their competitors [34]. TIS are multidimensional (i.e., actors, networks, and institutions), and the range of participating institutions is wide. As a consequence, heterogeneity and asymmetry in capabilities have a high influence on how interaction networks are created for the generation, development, transfer, and use of technologies [1].
The presence, functionality, and state of development of the elements that make up the STI determine the basis for regional differences in the TT process [35]. Similarly, it has been highlighted that cultural, geographical, and political differences are important when effective communication must advance TT processes [34]. From this perspective, the systemic interdependencies between these elements generate different synergies [8] in the STI, for the development of the TT process and, therefore, the effects on its efficiency.
TT occurs in a scenario where the generator, user, and technology are protagonists, recognizing that there are others, such as diffusers or intermediaries. The participants in the TT process are usually heterogeneous, so the recipients of the technology have a different language than the generators [36]. Similarly, generators and users presented different perceptions of technology, resulting in a disorderly process that involves agents with different views about the value and potential use of technology [37].
The complexity of the process itself is concentrated in the identification, evaluation, and prioritization of TT processes and strategies, due to the presence of different decision making agents, the qualitative nature of the process, and the existence of imprecision and uncertainty in making decisions [38]. Agents participating in TT make objective and subjective decisions regarding the use of technology, involving technical, structural, and behavioural aspects that affect the process [39]. The empirical evidence shows that the intermediaries–user or generator–user collaboration processes do not meet the expectations of the parties in 50% of cases [40], whereby the identification of the drivers of the success of the transfer process is a critical research topic [41].
The specialized literature presents several theoretical models in the field of the diffusion and acceptance of information technologies, which is based on sociological studies performed by [3]. Each model postulates variables that attempt to explain the principles on which behaviours are established around decisions to adopt (or not) a technology from the users. These include the theory of reasoned action (TRA), the theory of planned behaviour (TPB), the diffusion of innovation theory (DIT or DOI), the unified theory of technology acceptance and use (UTAUT), and the technology acceptance model (TAM) [42].
Among the applications of the theoretical models of acceptance of technology for agriculture are precision agriculture [42,43], mobile extension services [6], IoT technologies, and sustainable production strategies [44,45]. For sustainable production strategies, the results of the model show that the intention to adopt a certain clean production technology is strongly influenced by the understanding of the usefulness of the innovation itself. The opinion was influenced by “[o]ther relevant: fellow farmers, advisers, [and] other suppliers that are members of the chain” [44,45].
The differentiated performance of the agents involved in the TT process are given by their knowledge, skills, competencies, and the method in which they exploit their resources. These capabilities allow them to participate efficiently in TT processes since prior knowledge and routines enable them to recognise the value of innovative technologies, assimilate them, and apply them for commercial purposes. The innovative technologies and knowledge then replace existing ones and enhance their competitive capabilities.
Knowledge as a source of competitive advantage in highly dynamic environments with rapid technological change has been studied from various theoretical approaches, such as dynamic capabilities [46] or nuclear competencies [47]. The firm, which learns to use innovative technologies to adapt and improve them, and to create new knowledge [48], improves its ability to direct technical change and thus creates new competitive advantages that allow it to sustain itself in a market of high uncertainty leveraged by frontier technologies.
According to [15], there are several ways to categorise the TC of organisations. These can be classified by complexity as basic (simple routines based on experience), intermediate (adaptive, based on search), and advanced (innovative, based on research). Similarly, this taxonomy includes three types of capabilities: investment, production, and linkage capabilities.
For developing TT processes, it is necessary for the agents based on their role (i.e., generators, intermediaries, users) to develop the TC of core, intermediate, and advanced complexity. However, these capabilities are asymmetrically distributed among the agents. That is, not all agents based on their role in the TT process present the same conditions for acquiring, utilising, absorbing, adapting, and generating innovative technologies. There may be organisations that are skilled at generating knowledge, but they do not have the capabilities to transfer it [49] and must establish relationships and interactions with other agents that have better dissemination capacities. Some factors that contribute to this activity are communications between those involved in training and managerial participation [50].
Regarding the measurement of TCs, authors such as [51,52,53] have measured and represented these as vectors endowed with position and magnitude, characteristics representing the degree or level of the capabilities that an agent has acquired over time, facilitating understanding through the ABM how the agents of an innovation system accumulated or de-accumulated such capabilities. The model developed by [20] enables characterizing and differentiating the agents of an innovation system from TCs, which are associated with the functions of the generation, diffusion, and use that any innovation system must have as follows:
  • Function of knowledge and technology generation (research capability and development capability).
  • Function of knowledge and diffusion of technology (linkage capability).
  • Function of the use of knowledge and technology (production capabilities and marketing capability of the innovation).
Therefore, it is necessary to address the phenomenon of transfer from novel approaches that enables the characterization and analysis of the different agents, networks, and interactions exhibited by TIS. In addition, to understand the mechanisms of transfer and decision making associated with the behaviour of the agents, the specialized literature shows an approach focused on analysis and individual action of the agents without considering a more systemic view based on their interactions, thus allowing the establishment of scenarios that make it possible to better understand the TT phenomenon and define adequate policies and strategies that improve the economic and innovative performance [16,54] of the transfer in a TIS.
The evidence found in the literature presents several types of models that address emerging phenomena such as the TT of emerging technologies; among them can be found stochastic, deterministic, static, and dynamic models, including those that optimize and those that simulate. Such models are presented from different approaches and modelling paradigms; some have allowed the generation of theory [55], and others have facilitated a greater operationalisation of these systems. At the highest level of abstraction, the dynamics of systems are more global, of less detail, and involve agent-based simulation, whose focus is oriented to the treatment of problems of industrial, organisational, and population dynamics as well as negotiation nature, among others [56]. The ABM is corresponding to the "bottom-up" approach to modelling; there is no central planner that controls the system. On the contrary, the behaviour emerges from the interaction of individual agents at the aggregate level [57].
Some simulation models presented in the specialized literature analyse TT processes from a technological learning approach for different sectors, as the basis of technical change and technological transition and where the simple existence of technology does not imply the adoption and use of the same [58]. The TIS literature focuses on understanding how innovation systems emerge around innovations such as electric vehicles, photovoltaic technology, and biogas [59].

4. Design and Methodological Construction Model

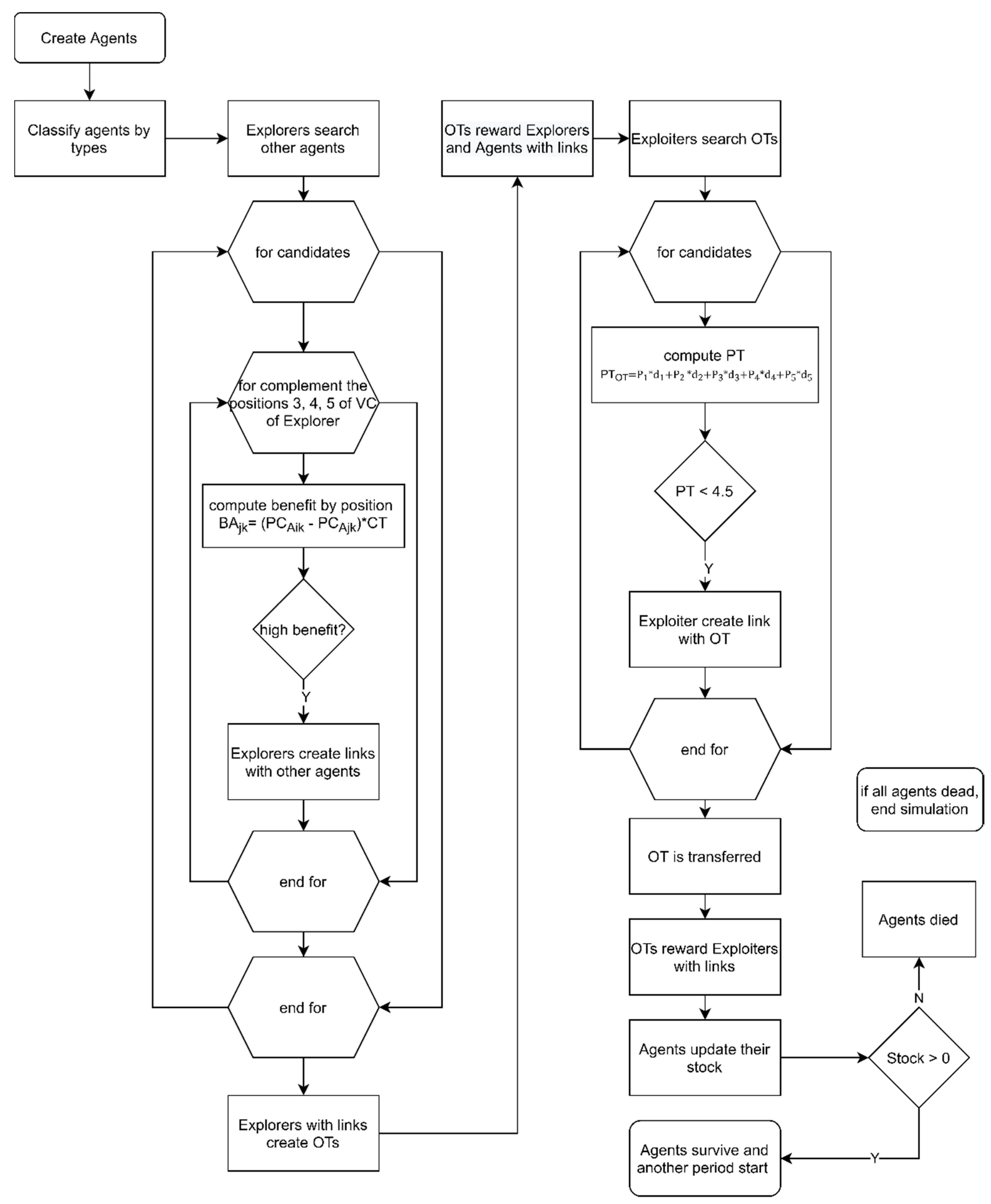
The conceptual model represents four procedures (see Figure 3): (1) interaction and search between the agents of the environment; (2) generation of technology transfer opportunities (OTT); (3) search for OTs by operators based on decision rules to develop the TT process; and (4) reward and benefits for agents in the transfer process. Each procedure is described below.

4.1. Interaction and Search between the Agents of the Environment

The competing agents Aj of the system exhibited a vector of capabilities (VC) of length I = 5 that characterises them, VC = (c1 c2 c3 c4 c5), which corresponds to the capabilities of each agent, from left to right: c1) research capabilities; c2) development capabilities; c3) linking capabilities; c4) appropriation capabilities for production; and c5) appropriation capabilities for the use for marketing. Each position of the vector can have a magnitude of (0–9), where 0, 1, 2, and 3 correspond to a low capability; 4, 5, and 6 to a medium capability; and 7, 8, and 9 to a high capability (see Figure 4).
Agents with user characteristics also had a vector of coefficient of decision parameters (VCP) I = 5, VCP = (p1 p2 p3 p4 p5). The VCP positions correspond to the level of importance assigned by the user to the criteria or factors on which the decision to adopt a technology is based (e.g., acquisition cost, maintenance cost, complexity, perceived ease of use, and perceived utility), and each position of the vector can have a magnitude between (0–1) without the p 1 p 5 > 1 .
Interactions and searches between agents are initially due to transaction costs and then to the level of capabilities. An agent interacts and is linked with another according to transaction costs (i.e., high, medium, or low). These transaction costs are presented through a coefficient (CT = transaction cost coefficient) in the model that corresponds to 0.8 for low transaction costs (red), 0.5 (yellow) for medium transaction costs, and 0.3 (green) for high transaction costs (see Figure 5).

4.2. Generation of Technology Transfer Opportunities (OT)

The agents interact with each other to generate technology transfer opportunities (OT) according to their capabilities, given the technology-push approach of the model. Those generated by agents with high exploration capabilities called technological opportunities (OT) are studied in the model. The interaction between agents for the generation of the OT is given by the transaction costs, which can be high, medium, or low, to complement their capabilities in the function of diffusion and use of the technology.
The generator agents evaluate the agents located in the environment based on relational proximity and transaction costs in each position of the VC capabilities vector to decide with whom to establish a beneficial link for the evaluated position. The rule is as follows:
B A j k = ( P C A i k P C A j k ) × C T
  • BA = profit of the agent in the evaluated position.
  • Aj = beneficiary agent (generator).
  • Ai = complementary agent.
  • PC = magnitude of the capability vector in the evaluated position k.
  • CT = coefficient of transaction cost.
  • k = the position in the vector.
Comparing the benefit of the agent in the evaluated position allows the explorer to select those that fill positions 3, 4, and 5 (diffusion functions and use of technology) of the capability vector and to generate an OT (see Figure 6).
Once the links with the agents in the environment have been defined and established to complement the VC by the generator, according to the rule, the agents compare and complement their VC for generating OT. OT are created with joint attributes of the participating agents. For this comparison, in each position of the vector the highest value of the VC among the participants is evaluated and selected. OT are represented by a red square and are linked to the agent that created them. A generator agent can participate in several simultaneous interactions with different complementary agents at the same time, which could lead to the generation of not just one but several OTs by the same agent.
After the interaction for OT generation, the agents obtain a reward, where each capability used by each agent in the comparison increases due to the experience obtained; in this sense, those unused capabilities will be weakened until the agent loses them (punishment).
The agents of the system are created provided with a randomly assigned stock of surpluses ( S E t ) , understood as the resources that allow the agent to stay in the system. This value is updated every period for each agent and for the system applying Equation (2), where: S E t + 1 is the stock of surpluses of the agent in period t, S E t is the stock of agent surpluses in period t − 1 (initial moment), B t is the agent’s benefits per capability in period t, and C C t is the cost of maintaining the agent’s capabilities in period t.
S E t + 1 = S E t + B t C C t
If the S E t + 1 is equal to zero, it means that the agent will have consumed all its stock of surpluses and will die; if they are positive, they will accumulate in that period. The magnitudes of the vector of capabilities determine the highest possible benefit that the competent agents can obtain. Agents who are capable of filling one or more positions with their vector of capabilities in the generation of OTs receive a reward, which is calculated using Equation (3).
B k t = I C k × P A k × e ( t μ ) 2 2 σ 2
  • Bkt = profit for capability in a period.
  • t = is the period in which the tick is found.
  • IC = entry of the capabilities vector at position K.
  • PA = magnitude of the capabilities vector at position k.
  • k = the position in the vector.
  • µ: it is the mean of the Gaussian function (for the model, it will have a value of tic/2)
  • σ: is the random variable (for the model, it will have a value of tick/5).
The cost of maintaining the capabilities of the agent C C t in period t in each given period is calculated by means of Equation (4).
C C t = k = 1 5 C C k × P C k
  • CCt = cost of maintaining agent capabilities.
  • CC = cost generated to sustain a capability in position k in a period.
  • PC = magnitude of the capabilities vector in the evaluated position k.
  • k = the position in the vector.

4.3. Search for OTs by Users Based on Decision Rules to Develop the TT Process

The OT transfer opportunities created are those that activate the TT technology transfer process within the system. The OTs produce a link with the explorer agent that created them; these OTs present a volatility (v) and a life cycle time (tlc). The first refers to the time in which the OTs stay in the system without being used before disappearing and the second is associated with the time in which the OTs deliver benefits to the user agent.
The factors that make up the VPD and VCP are based on two established and complementary theoretical models (see Table 1): the technology acceptance model (TAM), the diffusion of innovation (DOI), and the unified theory of adoption and use of technology 2 (UTAUT2), in addition to the integration of attributes of technology and the market that seeks to estimate the decision of the receiving agent for the OT transfer opportunity.
The decision factors’ acquisition cost, the maintenance cost, the complexity, the perceived ease of use, and the perceived utility take values between 0 and 9 for the VPD and coefficients between 0 and 100% for the VCP where p 1 p 5 > 1 .
For the proposed model, the decision factors associated with OT determine the potential for technology transfer (PT), for which a "multi-attribute utility function" is proposed by [24] that links the Vector of decision parameters and coefficient of the level of importance of each factor:
P T O T = P 1     ( d 1   ) + P 2     ( d 2   ) + P 3     ( d 3   ) + P 4     ( d 4   ) + P 5     ( d 5   )
Users create links with all OTs available in the system to determine the PT through the multi-attribute utility function (see Figure 7). Each user evaluates its VCP with respect to the VPDs of the OTs and thus decides on adoption or not ( P T O T ); if P T O T > 4.5 technology is adopted, and if P T O T < 4.5 technology is not adopted.

4.4. Reward and Benefits for Agents in the Transfer Process

The idea that individuals choose alternatives that maximize their utility is widely considered in neoclassical economic theories [26]. Therefore, the links with positive transfer potential P T O T < 4.5 are maintained in the technology transfer process. To give continuity to the process, users compare their VC with the VA of the active OT. The order for comparing the vectors is from the most exploitative capabilities (right) to the most exploratory capabilities (left). Only those positions of the VC of the operator in which the VA of the OT is greater are compensated.
Regarding the benefits, the users’ agents have a stock of surpluses ( S E t ) . However the benefits are given by the positions of the VA of the OT that are exploited by the users so that B t will be equal to:
B k t = I A k × P A k × e ( t l c μ ) 2 2 σ 2
  • Bkt = profit per attribute in a period.
  • tlc = OT life cycle time.
  • IA = entry of the attribute vector at position K.
  • PA = magnitude of the capabilities vector at position k.
  • k = the position in the vector.
  • µ: mean of the Gaussian function (for the model, it will have a value of tlc/2).
  • σ: random variable (for the model, it will have a value of tlc/5) corresponding to the standard deviation of the Gaussian function of tlc.
These benefits are added to the stock of surpluses of the users’ agents. In the case of generators and other agents that participate in the creation of the OT, they also receive a benefit for the use of the OTs they created; that is, the environment compensates the agents capable of creating OTs exploited by users. The transfer rate of the system is established based on the OTs used by the agents and the relationship between the number of OTTs in the environment and the operating agents (active links to evaluate the PT), which is equal to:
T r a n s f e r   r a t e = #   o f   O T T s   e x p l o i t   b y   a g e n t s #   o f   O T T   i n   t h e   e n v i r o n m e n t #   u s e r s   a g e n t s

5. Results and Analysis

The computational model was built using Netlogo V 6.1.1 software [56]; the coding process was documented; and a computational verification and validation were performed for the model. The verification of the computational model search to develop the system executes each planned submodel, and the validation search for the model reflects reality behaviours of the phenomena analysed. Next, the parameters selected for the model are defined:
The initial number of agents in the system: this parameter represents the number of initial agents in the environment, which are created with a vector of capabilities of five positions with magnitudes between (0–9) assigned randomly. The assignment of the capabilities vector defining the typology to which the agent belongs; likewise, a shape and colour is assigned to it. The agents in the system are created and randomly located in the environment, because the model does not consider geographical conditions for establishing relationships between agents.
Benefit per attribute: this parameter assigns a reward from the competitive environment in each position of the vector of attributes of the OTs. When these are taken advantage of by the explorers, the benefit per capability in a period (Bkt) is calculated using Equation (6) described above. In the same way, benefits are delivered to the agents that participate in the creation of the TOs, which is calculated using Equation (3).
Maintenance cost per capability: this parameter determines how costly it is to maintain each position of the capabilities vector by any agent in the environment. The cost of maintaining a capability vector (CCV) is calculated using Equation (4)—described above.
The stock of surpluses: this parameter intends to consider the maximum economic resources with which an agent can be created in the system. This randomly assigned resource allows any agent to survive. The surplus stock is updated in each period, considering its current value minus the maintenance cost per capability plus the profit per attribute. The surplus stock (SE) is calculated using Equation (2)—described above.
Agent rewards: this parameter denotes the speed with which the agents in the environment accumulate or de-accumulate their capabilities because of the interaction with other agents in the system and the use of OTs.
Transaction costs between agents: this parameter represents the affinity in the capability vector for generating interactions between agents, that is, how easy it is to establish links with agents in the environment. For the model, three levels (low, medium, and high) are assigned according to the typology and characteristics of the agents.
Potential for adoption: it is the mean value of the multi-attribute function that links the VPD of the OTs and VCP of the operating agents. The adoption potential relates the affinity between the technology (OT) and decision factors considered by the agent making the adoption decision; it is used in the simulation as a probabilistic factor to determine the behaviour of the exploiters. The adoption potential (PT) is calculated using Equation (5)—described above.
The number of links of the OTs with the agents’ users: it is the maximum value of links that the user agent can establish with the OTs in the environment, to determine the adoption potential.
Life cycle time of the OT: this parameter establishes the time in which the user agents can benefit from the TO after its adoption. The life cycle tlc time is randomly assigned to each OT, and at the beginning of the simulation the parameter’s maximum value is established.
Volatility of the OT: this parameter refers to the time in which the OT remains in the system without being used before disappearing. At the beginning of the simulation, a maximum volatility is established, which is assigned to each OT randomly.
Agents birth rate: this parameter refers to the renewal rate of the agents in the environment, given that the dynamics of the model allows for the disappearance of the agents that are also created randomly over time.
Each parameter was assigned a value based on the literature and each iteration during modelling (See Table 2)
The procedures were computationally checked in the building model. This procedure shows how competing agents appeared in the system, whose location was random in the environment (see Figure 8). These agents were provided with a VC capabilities vector of five positions and a magnitude between zero and nine for each position. From this vector, the environment typified them in one of the seven defined typologies (generator, intermediary, user, introducer, promote, integrated, and primary).
To perform the creation of OT transfer opportunities, the generator-type agents are the ones that activate the process (technology push approach). These generators seek agents of the environment by proximity and transaction cost that complement positions three, four, and five of their VC. Generator-type agents evaluate the best benefits in terms of transition costs and capacity complementarity, with respect to all agents in the environment (see Figure 9).
The following procedure shows how OTs were generated and derived from the search and interaction of generator-type agents with agents that complement their vector of capabilities in positions three, four, and five. From each interaction initiated by the explorer agent, the OT linked to the agent that created it is generated in the environment, which is represented by a red square. These OTs present a vector of VA attributes of length 5 with values between zero and nine, derived from comparing the positions of the capabilities vectors of the agents who helped create it, a vector of VPD decision parameters of length five with values between zero and nine, as well as a cycle time of life (tlc) and volatility (v) (see Figure 10).
The OTs available in the environment activate the technology transfer process. For this, the user agents create links with all OTs in the environment and evaluate the potential for technology transfer (PT) through a multi-attribute function, according to the decision factors defined in the model: acquisition cost, maintenance cost, complexity, perceived ease of use, and perceived utility took values between d = (0–9) for the VPD and coefficients between p = (0–100%) for the VCP, without the sum exceeding unity (see Figure 11).
Thanks to the dynamics of interaction between agents for the creation and use of OTs in the environment, competing agents co-evolve. This coevolution can be observed in the aggregate behaviour of the capabilities of all agents in the environment throughout the periods (see Fig. 12). The research capabilities are strengthened over time going from low capabilities to medium-high capabilities (see Figure 12) (position 1—black line); development capabilities (position 2—gray line); linkage capabilities (position 3—red line); appropriation capabilities for production (position 4—orange line); and appropriation capabilities for use in marketing (position 5—brown line). This is due to the interaction for creating OTs, as well as their use, because the system compensates both explorers and other agents who participate in their creation. It should be clarified that not all agents receive rewards proportionally in their entire capability vector. When this occurs consistently in one or two, the agent specializes, going from basic to advanced capabilities, while other positions of the agent’s vector show a reduction in capabilities.
Another mechanism that enables evidence of the co-evolution of the system is the creation and use of OTs. Figure 13 shows how OTs are created over time by agents (red line); likewise, the green line allows us to observe how these are exploited by the user agents of the environment when the decision to transfer is made (i.e., when the transfer potential is positive).
Finally, it is evident how the transfer rate evolves, improving the performance of the system based on the creation and use of the OTs (see Figure 14).

System Performance

The model presents the evolution of agents in the environment and how they accumulate benefits in their surplus stock or simply assume the costs of remaining in the environment. Since the model improves the understanding of the interaction dynamics between agents in the technology transfer processes, it is key that the simulations can present this behaviour, as well as the economic performance derived from the system. Figure 15 shows the number of agents that survive after 40 periods (the black curve of generating agents, the gray curve of user agents, the yellow curve of integrated agents, and the brown curve of before introducing agents).
In the same way, as mentioned before, each agent has a surplus stock associated with it that is updated in each period. Figure 16 shows how the average stock of each type of agent evolves. This is related to the number of interactions for generating OTs, which allows them to obtain benefits and stay in the environment.
Finally, the aggregate performance of the system is shown, through the accumulated surplus stock after 40 periods (black line) (see Figure 17).

6. Discussion

Agent-based modelling is a powerful tool for analysing and improving the compression of complex phenomena such as technology transfer. The bottom-up analysis of the agents, their characteristics, their decision-making processes, and their interaction facilitate the identification of leverage points that improve the performance of the systems to which they belong. Different agent-based models have been developed to analyse the sustainable technology transfer processes [23,24,25,26] in which heterogeneous agents (i.e., people or companies) are represented through their characteristic behavioural traits or their resources and capabilities. Likewise, technological opportunities are given by the environment in a predeterminate way. The relationships are determined by social interaction, lifestyles, proximity, affinity, or the market. Decision making is supported by theoretical models of acceptance of technology, which is parameterised through heuristics or linear optimisation functions that contemplate a series of rules, restrictions, or conditions of the subjects or technology. Finally, the performance is determined by the number of adopters and the speed and efficiency of adoption.
The proposed model captures the dynamics of the AMTEC program as a validated technology transfer model in real conditions for an important productive chain in Colombia, such as rice. The key stages that lead to the adoption of precision agricultural technologies to improve the sustainability and yields of the production link are discussed in the model. It is essential to understand how the articulation processes are developed for generating technologies, as well as those of identification and decision making regarding the technologies to be introduced.
One of the main contributions of this study is the architecture of an empirical theoretical model of transfer of precision agriculture technologies in the rice production chain, as well as the level of detail about the system: its modes of interaction and behaviour and the decision making mechanisms that are allowed through ABM to simulate experiments to explore programs and strategies for the massive adoption of technologies in order to inform the decision making of policymakers and utility planners.
The proposed model can be extrapolated to highly relevant chains in Colombia—such as cacao, coffee, and avocado [53,63]—to develop strategies that enable the integration of innovative precision agriculture technologies and improve their efficiency in the local or international markets. As steps to follow in the investigation, it is necessary to analyse through experimentation with ranges in the parameters and through different scenarios that allow for the evaluation of the effect of each of these on the individual and aggregate design of the system. The experiments to be developed are oriented to the analysis of policies or intervention programs for financial assistance, educational support, extension services (complete information for users), standardization of pilot technologies (easier to use and implement, while being long-lasting), to evaluate the effectiveness of the transfer process aligned with government interventions.

7. Conclusions

The use of agent-based models for the technology transfer process is based on profit maximisation assumptions. Therefore, the representation of behaviour, interactions and spatial phenomena present a key challenge for constructing these models, in addition to the calibration and validation that require precise empirical data from the study system [64]. Likewise, it is interesting to be able to expand the characteristics of the agents to capture in greater depth the essence of the real phenomena, adding feedback cycles that show other emerging patterns in the technology transfer processes for agricultural production chains especially.

Author Contributions

Conceptualization, W.O.-G. and S.Q.; methodology, W.O.-G. and S.Q.; software, W.O.-G.; validation, W.O.-G. and S.Q., formal analysis, W.O.-G.; writing—original draft preparation, W.O.-G.; writing—review and editing, W.O.-G.; supervision, D.P.G., L.L. and C.N.-L. All authors have read and agreed to the published version of the manuscript.

Funding

This work was supported by the Convocatoria 755 de 2016 Formación de Capital Humano de Alto Nivel para el departamento del Tolima from Colciencias, approved by Fondo de Ciencia, Tecnología e Innovacion (CTeI) of Sistema General de Regalías (SGR), and the APC was funded by authors.

Data Availability Statement

The data that support the findings of this study are available from the corresponding author upon reasonable request.

Acknowledgments

The authors would like to acknowledge Hans Sebastian Osorio for the support given in computational-model building.

Conflicts of Interest

The authors declare no conflict of interest.

References

  1. Carlsson, B.; Stankiewicz, R. On the nature, function and composition of technological systems. J. Evol. Econ. 1991, 1, 93–118. [Google Scholar] [CrossRef]
  2. Bocchi, S.; Christiansen, S.; Oweis, T.; Porro, A.; Sala, S. Research for the innovation of the agri-food system in international cooperation. Ital. J. Agron. 2012, 7, 262–273. [Google Scholar]
  3. Rogers, E.M. Diffusion of innovations, 3rd ed.; Simon and Schuster: New York, NY, USA, 1962. [Google Scholar]
  4. Stoop, W. NARS linkages in technology generation and technology transfer. ISNAR Work. Pap. 1988, 11. [Google Scholar]
  5. Dardak, R.A.; Adham, K.A. Transferring Agricultural Technology from Government Research Institution to Private Firms in Malaysia. Procedia - Soc. Behav. Sci. 2014, 115, 346–360. [Google Scholar] [CrossRef][Green Version]
  6. Graterol, E.; Torres, E. Mejorando la Competitividad del Arroz en América Latina Mediante el Cierre de Brechas de Rendimiento. 2013. Available online: https://flar.org/wp-content/uploads/2015/06/Taller-GRiSP-Cierre-de-brechas-ESP2.pdf (accessed on 2 June 2021).
  7. Castro-Llanos, F.; Hyman, G.; Rubiano, J.; Ramirez-Villegas, J.; Achicanoy, H. Climate change favors rice production at higher elevations in Colombia. Mitig. Adapt. Strateg. Glob. Chang. 2019, 24, 1401–1430. [Google Scholar] [CrossRef]
  8. Bergek, A.; Hekkert, M.; Jacobsson, S.; Markard, J.; Sandén, B.; Truffer, B. Technological innovation systems in contexts: Conceptualizing contextual structures and interaction dynamics. Environ. Innov. Soc. Transitions 2015, 16, 51–64. [Google Scholar] [CrossRef]
  9. Carlsson, B. Technological Systems and Economic Growth: Comparing Finland, Sweden, Japan, and the United States. In Explaining Technical Change in a Small Country; Physica-Verlag HD: Heidelberg, Germany, 1994; pp. 159–183. [Google Scholar]
  10. Azjen, I. Attitudes, Personality and Behaviour; Manstead, T., Ed.; McGraw-Hill: New York, NY, USA, 2005. [Google Scholar]
  11. Davis, F.D. Perceived Usefulness, Perceived Ease of Use, and User Acceptance of information technology. Manag. Inf. Syst. Res. Cent. 1989, 13, 319–340. [Google Scholar] [CrossRef]
  12. Verma, P.; Sinha, N. Integrating perceived economic wellbeing to technology acceptance model: The case of mobile based agricultural extension service. Technol. Forecast. Soc. Change 2018, 126, 207–216. [Google Scholar] [CrossRef]
  13. Muelder, H.; Filatova, T. One Theory-Many Formalizations: Testing Different Code Implementations of the Theory of Planned Behaviour in Energy Agent-Based Models. 2018. Available online: https://www.jasss.org/21/4/5.html (accessed on 2 June 2021).
  14. Bell, M.; Pavitt, K. The Development of Technological Capabilities. In Trade, technology, and international competitiveness; Economic Development Institute of The World Bank: Washington, DC, USA, 1995; pp. 69–101. [Google Scholar]
  15. Lall, S. Technological capabilities and industrialization. World Dev. 1992, 20, 165–186. [Google Scholar] [CrossRef]
  16. Fritsch, M.; Slavtchev, V. Determinants of the efficiency of regional innovation systems. Reg. Stud. 2011, 45, 905–918. [Google Scholar] [CrossRef]
  17. Gilbert, N. Agent-Based Models. 2007. Available online: https://us.sagepub.com/en-us/nam/agent-based-models/book251732#preview (accessed on 4 July 2021).
  18. Kiesling, E.; Günther, M.; Stummer, C.; Wakolbinger, L.M. Agent-based simulation of innovation diffusion: A review. Cent. Eur. J. Oper. Res. 2012, 20, 183–230. [Google Scholar] [CrossRef]
  19. Scalco, A.; Ceschi, A.; Sartori, R. Application of Psychological Theories in Agent-Based Modeling: The Case of the Theory of Planned Behavior. Nonlinear Dynamics. Psychol. Life Sci. 2018, 22, 15–33. [Google Scholar]
  20. Quintero, S. Aprendizaje en Los Sistemas Regionales de Innovación: Un Modelo Basado en Agentes, Universidad Nacional. 2016. Available online: https://repositorio.unal.edu.co/handle/unal/57620?show=full (accessed on 4 July 2021).
  21. Elsenbroich, C.; Gilbert, N. Modelling Norms; Springer: Dordrecht, Netherlands, 2014. [Google Scholar]
  22. Railsback, S.F.; Grimm, V. Agent-Based and Individual-Based Modeling: A Practical Introduction; Princeton University Press: Princeton, NJ, USA, 2011. [Google Scholar]
  23. Robinson, S.A.; Rai, V. Determinants of spatio-temporal patterns of energy technology adoption: An agent-based modeling approach. Appl. Energy 2015, 151, 273–284. [Google Scholar] [CrossRef]
  24. Schwarz, N.; Ernst, A. Agent-based modeling of the diffusion of environmental innovations — An empirical approach. Technol. Forecast. Soc. Change 2009, 76, 497–511. [Google Scholar] [CrossRef]
  25. Prause, M.; Günther, C. Technology diffusion of Industry 4.0: An agent-based approach. Int. J. Comput. Econ. Econom. 2019, 9, 29. [Google Scholar] [CrossRef]
  26. Pakravan, M.H.; MacCarty, N. An Agent-Based Modeling Approach for Clean Technologies Adoption Using Theory of Planned Behavior Based Decision-Making. In Proceedings of the 45th Design Automation Conference; American Society of Mechanical Engineers, Anaheim, CA, USA, 18–21 August 2019; The American Society of Mechanical Engineers: New York, NY, USA, 2019; Volume 2, pp. 1–10. [Google Scholar]
  27. Orjuela-Garzón, W.A.; Reyes-Parga, M.A.; Sandoval Aldana, A.; Mendez-Arteaga, J.J. Agenda Prospectiva de Investigación y Desarrollo Tecnológico Para la Cadena Productiva de Arroz en el Departamento del Tolima; Sello editorial Universidad del Tolima: Tolima. Colombia, 2020. [Google Scholar]
  28. FEDEARROZ Adopcion Masiva De Tecnologia Amtec. 2012. Available online: https://fedearroz.com.co/docs/AMTEC.pdf (accessed on 4 July 2021).
  29. Fedearroz Adopción Masiva de Tecnología—Guía de Trabajo. 2015. Available online: http://biblioteca.minagricultura.gov.co/cgi-bin/koha/opac-detail.pl?biblionumber=16226 (accessed on 13 July 2021).
  30. Alwarritzi, W.; Nanseki, T.; Chomei, Y.; Blanco Ea, X.; Makte, W.; Khoy, R. Farmers’ perceptions on agricultural technical service and its determinants in Colombia: A case study of fedearroz service in Ibague Province. J. Fac. Agric. Kyushu Univ. 2017, 62, 237–244. [Google Scholar]
  31. Tirado, Y.; Hernandez, F.; Guzmán, M. Amtec 2.0: Un paso de avanzada en la competitividad del sector arrocero. Rev. Arroz 2020, 68, 32–40. [Google Scholar]
  32. Barrios-Perez, C.; Okada, K.; Varón, G.G.; Ramirez-Villegas, J.; Rebolledo, M.C.; Prager, S.D. How does El Niño Southern Oscillation affect rice-producing environments in central Colombia? Agric. For. Meteorol. 2021, 306, 108443. [Google Scholar] [CrossRef]
  33. Fedearroz Hacia una Agricultura de Precisión en el Cultivo del Arroz. 2018. Available online: https://fedearroz.com.co/docs/cartilla_precision.pdf (accessed on 13 July 2021).
  34. Carlsson, B.; Jacobsson, S. Technological systems and economic policy: The diffusion of factory automation in Sweden. Res. Policy 1994, 23, 235–248. [Google Scholar] [CrossRef]
  35. Audretsch, D.B.; Feldman, M.P. R&D Spillovers and the Geography of Innovation and Production. Am. Econ. Rev. 1996, 86, 630–640. [Google Scholar]
  36. Rogers, E.M. The Nature of Technology Transfer. Sci. Commun. 2002, 23, 323–341. [Google Scholar] [CrossRef]
  37. Gibson, D.V.; Smilor, R.W. Key variables in technology transfer: A field-study based empirical analysis. J. Eng. Technol. Manag. 1991, 8, 287–312. [Google Scholar] [CrossRef]
  38. Dinmohammadi, A.; Shafiee, M. Determination of the Most Suitable Technology Transfer Strategy for Wind Turbines Using an Integrated AHP-TOPSIS Decision Model. Energies 2017, 10, 642. [Google Scholar] [CrossRef]
  39. Madu, C.N. Prescriptive framework for the transfer of appropriate technology. Futures 1990, 22, 932–950. [Google Scholar] [CrossRef]
  40. Koza, M.; Lewin, A. Managing partnerships and strategic alliances: Raising the odds of success. Eur. Manag. J. 2000, 18, 146–151. [Google Scholar] [CrossRef]
  41. Lichtenthaler, U.; Lichtenthaler, E. Technology Transfer across Organizational Boundaries: Absorptive Capacity and Desorptive Capacity. Calif. Manage. Rev. 2010, 53, 154–170. [Google Scholar] [CrossRef]
  42. Tohidyan, S.; Rezaei-Moghaddam, K. Determinants of Iranian agricultural consultants’ intentions toward precision agriculture: Integrating innovativeness to the technology acceptance model. J. Saudi Soc. Agric. Sci. 2017, 16, 280–286. [Google Scholar] [CrossRef]
  43. Adrian, A.M.; Norwood, S.H.; Mask, P.L. Producers’ perceptions and attitudes toward precision agriculture technologies. Comput. Electron. Agric. 2005, 48, 256–271. [Google Scholar] [CrossRef]
  44. Naspetti, S.; Mandolesi, S.; Buysse, J.; Latvala, T.; Nicholas, P.; Padel, S.; Van Loo, E.; Zanoli, R. Determinants of the Acceptance of Sustainable Production Strategies among Dairy Farmers: Development and Testing of a Modified Technology Acceptance Model. Sustainability 2017, 9, 1805. [Google Scholar] [CrossRef]
  45. Silva, A.G.; Canavari, M.; Sidali, K.L. A Technology Acceptance Model of common bean growers’ intention to adopt Integrated Production in the Brazilian Central Region. Die Bodenkultur J. L. Manag. Food Environ. 2017, 68, 131–143. [Google Scholar] [CrossRef]
  46. Teece, D.J.; Pisano, G.; Shuen, A. Dynamic capabilities and strategic management. Strateg. Manag. J. 1997, 18, 509–533. [Google Scholar] [CrossRef]
  47. Prahalad, C.K.; Hamel, G. The Core Competencies of the Corporation. Harv. Bus. Rev. 1990, 68, 79–91. [Google Scholar]
  48. Lall, S. Technological capabilities in emerging Asia. Oxford Dev. Stud. 1998, 26, 213–243. [Google Scholar] [CrossRef]
  49. Park, B. Il Knowledge transfer capacity of multinational enterprises and technology acquisition in international joint ventures. Int. Bus. Rev. 2011, 20, 75–87. [Google Scholar] [CrossRef]
  50. Martin, X.; Salomon, R. Knowledge transfer capacity and its implications for the theory of the multinational corporation. J. Int. Bus. Stud. 2003, 34, 356–373. [Google Scholar] [CrossRef]
  51. Quintero Ramírez, S.; Ruiz Castañeda, W.L.; Robledo Velásquez, J. Representation of unlearning in the innovation systems: A proposal from agent-based modeling. Estud. Gerenciales 2017, 33, 366–376. [Google Scholar] [CrossRef]
  52. Quintero, S.; Ruiz, W.; Robledo, J. Learning in the Regional Innovation Systems: An Agent Based Model. Cuad. Adm. 2017, 33, 7–20. [Google Scholar] [CrossRef]
  53. Quintero, S.; Ruíz-Castañeda, W.; Cubillos Jiménez, S.; Marín Sánchez, B.M.; Giraldo, D.P.; V´élez Acosta, L.M. Medición de las capacidades tecnológicas para la innovación en los sistemas de conocimiento e innovación agrícola. Cienc. Tecnol. Agropecu. 2021, 22. [Google Scholar]
  54. Lund, R. the Organization of Actors’ Learning in Connection With New Product Development. Res. Technol. Innov. Manag. Policy 2004, 8, 129–153. [Google Scholar]
  55. Davis, J.P.; Eisenhardt, K.M.; Bingham, C.B. Developing Theory Through Simulation Methods. Acad. Manag. Rev. 2007, 32, 480–499. [Google Scholar] [CrossRef]
  56. Borshchev, A.; Filippov, A. From System Dynamics and Discrete Event to Practical Agent Based Modeling: Reasons, Techniques, Tools. Available online: http://citeseerx.ist.psu.edu/viewdoc/download?doi=10.1.1.511.9644&rep=rep1&type=pdf (accessed on 8 June 2021).
  57. Happe, K. Agricultural Policies and Farm Structures Agent-Based Modelling and Application to EU-Policy Reform. 2004. Available online: https://ageconsearch.umn.edu/record/14945/ (accessed on 8 June 2021).
  58. Raven, R.; Walrave, B. Overcoming transformational failures through policy mixes in the dynamics of technological innovation systems. Technol. Forecast. Soc. Change 2018, 153, 119297. [Google Scholar] [CrossRef]
  59. Walrave, B.; Raven, R. Modelling the dynamics of technological innovation systems. Res. Policy 2016, 45, 1833–1844. [Google Scholar] [CrossRef]
  60. Pappa, I.C.; Iliopoulos, C.; Massouras, T. What determines the acceptance and use of electronic traceability systems in agri-food supply chains? J. Rural Stud. 2018, 58, 123–135. [Google Scholar] [CrossRef]
  61. Kumar, S.; Luthra, S.; Haleem, A. Benchmarking supply chains by analyzing technology transfer critical barriers using AHP approach. Benchmarking An Int. J. 2015, 22, 538–558. [Google Scholar] [CrossRef]
  62. Nnaji, C.; Okpala, I.; Kim, S. A Simulation Framework for Technology Adoption Decision Making in Construction Management: A Composite Model. In Computing in Civil Engineering 2019; American Society of Civil Engineers: Reston, VA, USA, 2019; pp. 499–506. [Google Scholar]
  63. Quintero Ramírez, S.; Giraldo Ramírez, D. El Aprendizaje en Los Sistemas Regionales de Innovación Desde la Perspectiva de la Modelación Basada en Agentes; Universidad Pontificia Bolivariana: Medellin, Colombia, 2018. [Google Scholar]
  64. Windrum, P.; Fagiolo, G.; Moneta, A. Empirical validation of agent-based models: Alternatives and prospects. Jasss 2007, 10, 8–38. [Google Scholar]
Figure 1. Technology transfer model: “feedback model” (source: prepared by the authors based on [4]).
Figure 1. Technology transfer model: “feedback model” (source: prepared by the authors based on [4]).
Sustainability 13 11143 g001
Figure 2. Stages of technology transfer in the AMTEC model.
Figure 2. Stages of technology transfer in the AMTEC model.
Sustainability 13 11143 g002
Figure 3. The conceptual framework for TT.
Figure 3. The conceptual framework for TT.
Sustainability 13 11143 g003
Figure 4. Random distribution of agents in the environment according to their vector capabilities.
Figure 4. Random distribution of agents in the environment according to their vector capabilities.
Sustainability 13 11143 g004
Figure 5. Interaction of agents for creating OTs in the environment.
Figure 5. Interaction of agents for creating OTs in the environment.
Sustainability 13 11143 g005
Figure 6. Generation of OTs in the environment.
Figure 6. Generation of OTs in the environment.
Sustainability 13 11143 g006
Figure 7. Links’ generation between OTs and user agents for technology transfer. The constructs and variables of the previous equations can be operationalised using coefficient weights from existing studies for a specific technology of interest [62].
Figure 7. Links’ generation between OTs and user agents for technology transfer. The constructs and variables of the previous equations can be operationalised using coefficient weights from existing studies for a specific technology of interest [62].
Sustainability 13 11143 g007
Figure 8. Creation and random distribution of agents in the environment.
Figure 8. Creation and random distribution of agents in the environment.
Sustainability 13 11143 g008
Figure 9. Interaction of the generator-type agents with agents of the environment.
Figure 9. Interaction of the generator-type agents with agents of the environment.
Sustainability 13 11143 g009
Figure 10. (a) Agents’ interaction in the environment; (b) creation of OTs (red box) by the agents´ interaction.
Figure 10. (a) Agents’ interaction in the environment; (b) creation of OTs (red box) by the agents´ interaction.
Sustainability 13 11143 g010
Figure 11. Link generation between OTs and user agents for technology transfer.
Figure 11. Link generation between OTs and user agents for technology transfer.
Sustainability 13 11143 g011
Figure 12. Average capabilities of agents across ticks.
Figure 12. Average capabilities of agents across ticks.
Sustainability 13 11143 g012
Figure 13. Creating and exploiting OTs across the periods.
Figure 13. Creating and exploiting OTs across the periods.
Sustainability 13 11143 g013
Figure 14. Transfer rate.
Figure 14. Transfer rate.
Sustainability 13 11143 g014
Figure 15. Agents that remain in the system in accordance with typology for each period.
Figure 15. Agents that remain in the system in accordance with typology for each period.
Sustainability 13 11143 g015
Figure 16. Average surplus stock for the type of agent in the environment.
Figure 16. Average surplus stock for the type of agent in the environment.
Sustainability 13 11143 g016
Figure 17. Cumulative surplus stock of the system.
Figure 17. Cumulative surplus stock of the system.
Sustainability 13 11143 g017
Table 1. Definition and magnitudes of the key decision factors in TT. (Source: prepared by the authors.).
Table 1. Definition and magnitudes of the key decision factors in TT. (Source: prepared by the authors.).
Key Decision FactorsAdoption ModelDefinitionMagnitude of Each VPD PositionMagnitude of Each Position in the VCP
Acquisition costUTAUT2The economic capacity of the firm determines the level of innovation in the technology to be acquired [60].d1
High 9
Medium 4.5
Low1
p1

0–100%
Maintenance cost Costs related to maintaining the technology in optimal operating conditions.d2
High 9
Medium 4.5
Low1
p2

0–100%
ComplexityIDTIt is the degree of knowledge, skill, and experience that technology requires for its operation or manipulation [61].d3
High 9
Medium 4.5
Low1
p3

0–100%
Perceived ease of useTAMIt refers to the degree to which the use of a technology will reduce the effort to perform its tasks [11].d4
Hard to use 9
Medium difficulty 4.5
Easy to use 1
p4

0–100%
Perceived utilityTAMIt refers to the degree to which the use of a particular technology will improve performance in the development of a task [11].d5
Low profit 9
Medium utility 4.5
High utility 1
p5

0–100%
Table 2. Initial values for model parameters. (Source: prepared by the authors.)
Table 2. Initial values for model parameters. (Source: prepared by the authors.)
ParameterInitial Value
Initial number of agents in the system120
Profit by attribute10
Maintenance cost per capability 2
Surplus stock337
Agent rewards0.3
Transaction costs between agentsLow 0,8—medium 0,5—high 0,3
Adoption potential4.5
Number of links of the OTs with the users5
OT life cycle time5
Volatility of OT5
Agent birth rate4%
Publisher’s Note: MDPI stays neutral with regard to jurisdictional claims in published maps and institutional affiliations.

Share and Cite

MDPI and ACS Style

Orjuela-Garzon, W.; Quintero, S.; Giraldo, D.P.; Lotero, L.; Nieto-Londoño, C. A Theoretical Framework for Analysing Technology Transfer Processes Using Agent-Based Modelling: A Case Study on Massive Technology Adoption (AMTEC) Program on Rice Production. Sustainability 2021, 13, 11143. https://doi.org/10.3390/su132011143

AMA Style

Orjuela-Garzon W, Quintero S, Giraldo DP, Lotero L, Nieto-Londoño C. A Theoretical Framework for Analysing Technology Transfer Processes Using Agent-Based Modelling: A Case Study on Massive Technology Adoption (AMTEC) Program on Rice Production. Sustainability. 2021; 13(20):11143. https://doi.org/10.3390/su132011143

Chicago/Turabian Style

Orjuela-Garzon, William, Santiago Quintero, Diana P. Giraldo, Laura Lotero, and César Nieto-Londoño. 2021. "A Theoretical Framework for Analysing Technology Transfer Processes Using Agent-Based Modelling: A Case Study on Massive Technology Adoption (AMTEC) Program on Rice Production" Sustainability 13, no. 20: 11143. https://doi.org/10.3390/su132011143

APA Style

Orjuela-Garzon, W., Quintero, S., Giraldo, D. P., Lotero, L., & Nieto-Londoño, C. (2021). A Theoretical Framework for Analysing Technology Transfer Processes Using Agent-Based Modelling: A Case Study on Massive Technology Adoption (AMTEC) Program on Rice Production. Sustainability, 13(20), 11143. https://doi.org/10.3390/su132011143

Note that from the first issue of 2016, this journal uses article numbers instead of page numbers. See further details here.

Article Metrics

Back to TopTop