Understanding Farmers’ Intention to Use a Sustainability Standard: The Role of Economic Rewards, Knowledge, and Ease of Use
Abstract
:1. Introduction
2. Theoretical Background and Conceptual Framework
2.1. Technology Acceptance Model
2.2. Hypotheses and Model Development
| Hypothesis | Definition | Path | References |
|---|---|---|---|
| H1 | Expected economic rewards—due to process optimizations (ER I)—positively affect the perceived usefulness (PU) of a sustainability standard. | ER I → PU | [21,35,57,62,63,67] |
| H2 | Expected economic rewards—based on an improved financial farm situation (ER II)—positively affect the perceived usefulness of a sustainability standard. | ER II →PU | [21,57,62,63,64,65,67] |
| H3 | The personal rewards (PR) positively affect the perceived usefulness of a sustainability standard. | PR → PU | [27,57,67] |
| H4 | The subjective norm (SN) positively affects the perceived usefulness of a sustainability standard. | SN → PU | [30,58,66,67] |
| H5 | The subjective norm (SN) positively affects the personal rewards that are expected of a sustainability standard. | SN → PR | [63] |
| H6 | Knowledge (KNOW) positively affects the perceived usefulness of a sustainability standard. | KNOW → PU | [28,35,66,67] |
| H7 | Knowledge positively affects the intention to use (INT) a sustainability standard. | KNOW → INT | [28,35,66,67] |
| H8 | The perceived usefulness (PU) positively and directly affects the intention to use a sustainability standard. | PU → INT | [29,30,60,66,68] |
| H9 | The perceived ease of use (PEU) positively affects the perceived usefulness of a sustainability standard. | PEU → PU | [30] |
| H10 | The perceived ease of use (PEU) positively and directly affects the intention to use a sustainability standard. | PEU → INT | [29,30,55,57] |
| H11 | Risk perception (RP) negatively affects the perceived usefulness of a sustainability standard. | RP → PU | [27,63] |
| H12 | Risk tolerance (RT) positively affects the intention to use a sustainability standard. | RT → INT | [33,54,63] |
3. Methodology
3.1. Structural Equation Modeling
3.2. Data Collection and Questionnaire
3.3. Sample Description
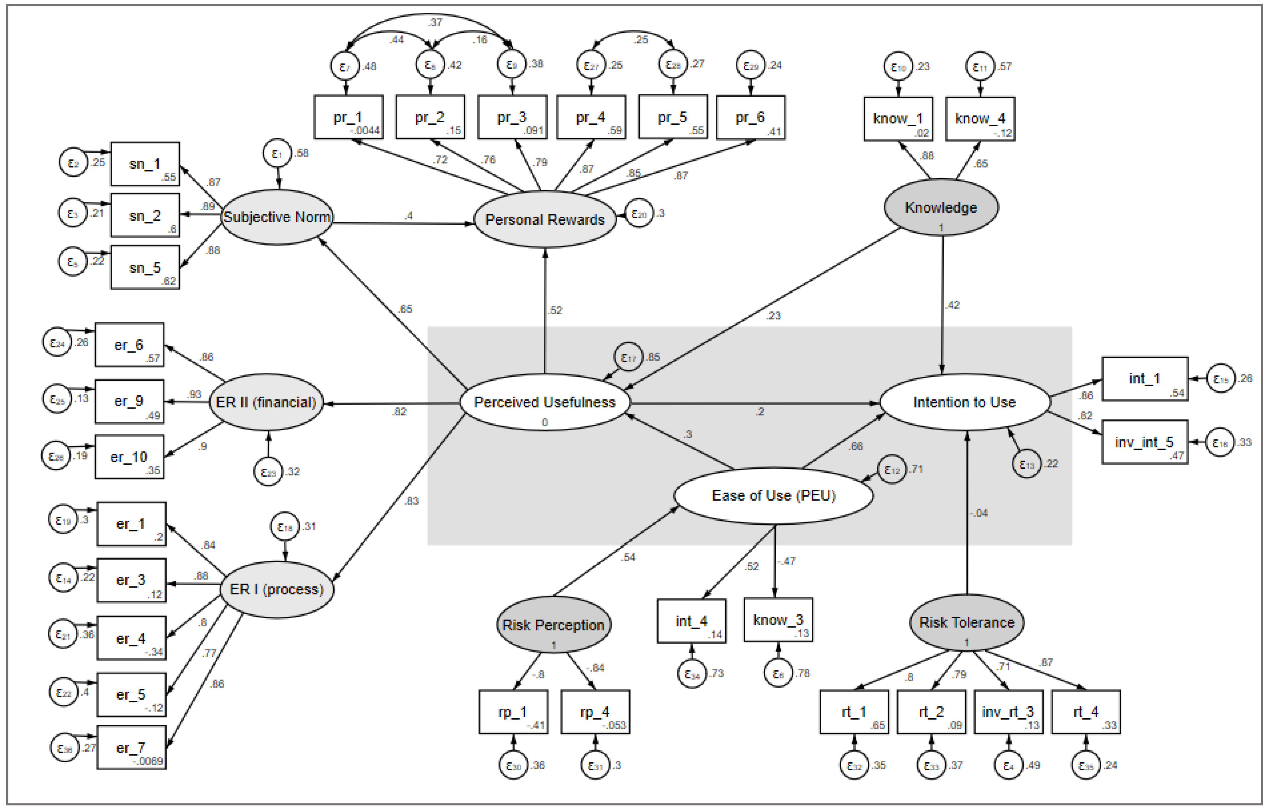
4. Results
4.1. Empirical Results
4.2. Construct Measurement and Validation
4.3. Structural Model
- RMSEA_SB of 0.044;
- CFI_SB of 0.957;
- TLI_SB of 0.952.
4.4. Evaluation of the Structural Model
5. Discussion and Conclusions
Author Contributions
Funding
Institutional Review Board Statement
Informed Consent Statement
Data Availability Statement
Acknowledgments
Conflicts of Interest
Appendix A
| Topic 1 and Question | Variable | Response Item/Answer Category | Obs. | Mean | SD * |
| Economic Rewards/ Process Optimization I expect that the use of a sustainability standard on my farm would lead to: | er_1 | an improvement in technical performance | 359 | 0.237 | 1.518 |
| er_3 | more efficiency | 359 | 0.142 | 1.535 | |
| er_4 | labor savings | 358 | −0.637 | 1.659 | |
| er_5 | lower costs | 359 | −0.284 | 1.630 | |
| er_7 | higher productivity | 358 | −0.086 | 1.499 | |
| Economic Rewards/ Financial Situation I expect that the use of a sustainability standard on my farm would lead to: | er_2 | an improvement in financial performance | 360 | 0.444 | 1.591 |
| er_6 | higher selling price | 358 | 0.737 | 1.511 | |
| er_8 | lower financial risk | 358 | −0.056 | 1.513 | |
| er_9 | higher returns | 355 | 0.631 | 1.521 | |
| er_10 | higher profits | 358 | 0.422 | 1.575 | |
| Subjective Norm I expect that with the use of a sustainability standard, my farm work would: | sn_1 | be more appreciated by society | 358 | 0.651 | 1.443 |
| sn_2 | be perceived as more desirable by society | 357 | 0.650 | 1.431 | |
| sn_3 | be perceived as more proper by society | 359 | −0.345 | 1.250 | |
| sn_4 | be considered progressive by my social environment | 356 | 0.539 | 1.370 | |
| sn_5 | better match people’s ideas of ‘good’ agricultural enterprises | 356 | 0.739 | 1.429 | |
| sn_6 | no longer correspond to the ideas of my social environment | 359 | −0.694 | 1.226 | |
| Personal Rewards I expect that successful use of a sustainability standard would lead to me having feelings of: | pr_1 | pride | 354 | −0.076 | 1.532 |
| pr_2 | exhilaration | 357 | 0.126 | 1.541 | |
| pr_3 | meaningfulness | 356 | 0.059 | 1.455 | |
| pr_4 | responsible acting | 358 | 0.749 | 1.470 | |
| pr_5 | forward thinking acting | 358 | 0.640 | 1.465 | |
| pr_6 | taking over societal responsibility | 358 | 0.497 | 1.528 | |
| Knowledge on sustainability standards | know_1 | I already have been looking at sustainability standards or systematic sust. assessment for agricultural companies. | 352 | −0.085 | 1.872 |
| know _2 | I have already thought about what it would mean to change to organic farming. | 353 | 0.105 | 2.047 | |
| know _3 | The requirements of such systems are too complex for my farming. | 347 | 0.205 | 1.402 | |
| know_4 | I know companies that have a sustainability standard in use. | 349 | −0.304 | 1.946 | |
| Intention towards sustainability standards | int_1 | I can imagine using a sustainability standard on my farm. | 361 | 0.615 | 1.360 |
| int_2 | I would use a sustainability standard if this can be credited as a greening measure. | 358 | 0.899 | 1.469 | |
| int_3 | The use of such a sustainability standard is overall positive for a company. | 356 | 0.607 | 1.383 | |
| int_4 | On my farm, a sustainability standard could be introduced without major operational changes, even with limits above the legal requirements. | 351 | 0.202 | 1.431 | |
| int_5 | A sustainability standard is absolutely not an issue for my farm! | 358 | −0.570 | 1.487 | |
| Risk Perception From a financial perspective, I consider the use of a sustainability standard as: | rp_1 | very risky | 356 | −0.463 | 1.281 |
| rp_2 | safe | 356 | −0.112 | 1.145 | |
| rp_3 | questionable | 356 | 0.185 | 1.418 | |
| rp_4 | involving a lot of risk | 356 | −0.048 | 1.292 | |
| Risk Tolerance | rt_1 | I prefer certainty over uncertainty when I invest in my firm. | 360 | 0.792 | 1.205 |
| rt_2 | I avoid risks when deciding for my business | 361 | 0.097 | 1.320 | |
| rt_3 | I like to take financial risks. | 361 | −0.133 | 1.424 | |
| rt_4 | I like to ‘play it safe’ when I invest in my firm. | 358 | 0.394 | 1.247 |
References
- IPCC. Global Warming of 1.5 C: An IPCC Special Report on the Impacts of Global Warming of 1.5 C above Pre-Industrial Levels and Related Global Greenhouse Gas. Emission Pathways, in the Context of Strengthening the Global Response to the Threat of Climate Change, Sustainable Development, and efforts to Eradicate Poverty; IPCC: Geneva, Switzerland, 2018; Available online: https://www.ipcc.ch/sr15/ (accessed on 21 September 2021).
- IPCC. Climate Change and Land: An IPCC Special Report on Climate Change, Desertification, Land Degradation, Sustainable Land Management, Food Security, and Greenhouse Gas Fluxes in Terrestrial Ecosystems; IPCC: Geneva, Switzerland, 2019; Available online: https://www.ipcc.ch/site/assets/uploads/sites/4/2021/07/210714-IPCCJ7230-SRCCL-Complete-BOOK-HRES.pdf (accessed on 21 September 2021).
- FAO. Natural Capital Impacts in Agriculture: Supporting Better Business Decision-Making; FAO: Rome, Italy, 2015; Available online: http://www.fao.org/nr/sustainability/natural-capital (accessed on 21 September 2021).
- Alexander, P.; Rabin, S.; Anthoni, P.; Henry, R.; Pugh, T.A.M.; Rounsevell, M.D.A.; Arneth, A. Adaptation of global land use and management intensity to changes in climate and atmospheric carbon dioxide. Glob. Chang. Biol. 2018, 24, 2791–2809. [Google Scholar] [CrossRef] [PubMed] [Green Version]
- Illichmann, R.; Abdulai, A. Analysis of consumer preferences and willingness to pay for organic foodproducts in germany. In Wie viel Markt und wie viel Regulierung braucht eine nachhaltige Agrarentwicklung? Proceedings of the 53. GEWISOLA Annual Conference, Berlin, Germany, 25–27 September 2013; Kirschke, D., Abdulai, A., Eds.; Landwirtschaftsverlag: Münster, Germany, 2014; pp. 199–207. ISBN 9783784353494. [Google Scholar]
- Profeta, A.; Hamm, U. Consumers’ expectations and willingness-to-pay for local animal products produced with local feed. Int. J. Food Sci. Technol. 2019, 54, 651–659. [Google Scholar] [CrossRef]
- Su, J.Y.; Canavari, M. Delphi study on country-of-origin labelling for processed foods. Agric. Econ. 2018, 6, 1–20. [Google Scholar] [CrossRef]
- TransFair. TransFair in Bewegung: Jahres- und Wirkungsbericht 2018; TransFair: Bern, Switzerland, 2019; Available online: https://www.fairtrade-deutschland.de/fileadmin/DE/mediathek/pdf/fairtrade_transfair_jahresbericht_2018.pdf (accessed on 2 November 2019).
- European Commission. Proposal for a Regulation of the European Parliament and of the Council Establishing Rules on Support for Strategic Plans to Draw up by Member States Under the Common Agricultural Policy (CAP Strategic Plans): EC. 2018/0216 (COD)), Brussels. 2018. Available online: https://eur-lex.europa.eu/resource.html?uri=cellar:aa85fa9a-65a0-11e8-ab9c-01aa75ed71a1.0003.02/DOC_1&format=PDF (accessed on 21 September 2021).
- Muller, A.; Schader, C.; El-Hage Scialabba, N.; Brüggemann, J.; Isensee, A.; Erb, K.-H.; Smith, P.; Klocke, P.; Leiber, F.; Stolze, M.; et al. Strategies for feeding the world more sustainably with organic agriculture. Nat. Commun. 2017, 8, 1–13. [Google Scholar] [CrossRef] [PubMed] [Green Version]
- German Federal Ministry of Food and Agriculture. Organic Farming in Germany. Available online: https://www.bmel.de/SharedDocs/Downloads/EN/Publications/Organic-Farming-in-Germany.pdf (accessed on 20 September 2021).
- European Commission. List of Potential Agricultural Practices that Eco-Schemes Could Support; European Commission: Brussels, Belgium, 2021; Available online: https://ec.europa.eu/info/sites/default/files/food-farming-fisheries/key_policies/documents/factsheet-agri-practices-under-ecoscheme_en.pdf (accessed on 20 September 2021).
- Zimmermann, A.; Britz, W. European farms’ participation in agri-environmental measures. Land Use Policy 2016, 50, 214–228. [Google Scholar] [CrossRef] [Green Version]
- Walter, A.; Finger, R.; Huber, R.; Buchmann, N. Smart farming is key to developing sustainable agriculture. Proc. Natl. Acad. Sci. USA 2017, 114, 6148–6150. [Google Scholar] [CrossRef] [PubMed] [Green Version]
- Balafoutis, A.; Beck, B.; Fountas, S.; Vangeyte, J.; Wal, T.; Soto, I.; Gómez-Barbero, M.; Barnes, A.; Eory, V. Precision Agriculture Technologies Positively Contributing to GHG Emissions Mitigation, Farm Productivity and Economics. Sustainability 2017, 9, 1339. [Google Scholar] [CrossRef] [Green Version]
- Basso, B.; Antle, J. Digital agriculture to design sustainable agricultural systems. Nat. Sustain. 2020, 3, 254–256. [Google Scholar] [CrossRef]
- Northrup, D.L.; Basso, B.; Wang, M.Q.; Morgan, C.L.S.; Benfey, P.N. Novel technologies for emission reduction complement conservation agriculture to achieve negative emissions from row-crop production. Proc. Natl. Acad. Sci. USA 2021, 118. [Google Scholar] [CrossRef]
- Fountas, S.; Carli, G.; Sørensen, C.G.; Tsiropoulos, Z.; Cavalaris, C.; Vatsanidou, A.; Liakos, B.; Canavari, M.; Wiebensohn, J.; Tisserye, B. Farm management information systems: Current situation and future perspectives. Comput. Electron. Agric. 2015, 115, 40–50. [Google Scholar] [CrossRef] [Green Version]
- Munz, J.; Gindele, N.; Doluschitz, R. Exploring the characteristics and utilisation of Farm Management Information Systems (FMIS) in Germany. Comput. Electron. Agric. 2020, 170, 105246. [Google Scholar] [CrossRef]
- Rose, D.C.; Sutherland, W.J.; Barnes, A.P.; Borthwick, F.; Ffoulkes, C.; Hall, C.; Moorby, J.M.; Nicholas-Davies, P.; Twining, S.; Dicks, L.V. Integrated farm management for sustainable agriculture: Lessons for knowledge exchange and policy. Land Use Policy 2019, 81, 834–842. [Google Scholar] [CrossRef]
- Coteur, I.; Wustenberghs, H.; Debruyne, L.; Lauwers, L.; Marchand, F. How do current sustainability assessment tools support farmers’ strategic decision making? Ecol. Indic. 2020, 114, 106298. [Google Scholar] [CrossRef]
- Pacchini, M.L.; Bulgheroni, C.; Borreani, G.; Tabacco, E.; Banterle, A.; Bertoni, D.; Rossi, G.; Parolo, G.; Origgi, R.; de Paola, C. A diagnostic system to assess sustainability at a farm level: The SOSTARE model. Agric. Syst. 2015, 133, 35–53. [Google Scholar] [CrossRef]
- WTO. The WTO Agreements Series: Technical Barriers to Trade; WTO: Geneva, Switzerland, 2014; Available online: https://www.wto.org/english/res_e/publications_e/tbttotrade_e.pdf (accessed on 13 August 2019).
- Läpple, D.; Renwick, A.; Thorne, F. Measuring and understanding the drivers of agricultural innovation: Evidence from Ireland. Food Policy 2015, 51, 1–8. [Google Scholar] [CrossRef]
- Dessart, F.J.; Barreiro-Hurlé, J.; van Bavel, R. Behavioural factors affecting the adoption of sustainable farming practices: A policy-oriented review. Eur. Rev. Agric. Econ. 2019, 46, 417–471. [Google Scholar] [CrossRef] [Green Version]
- Hunecke, C.; Engler, A.; Jara-Rojas, R.; Poortvliet, P.M. Understanding the role of social capital in adoption decisions: An application to irrigation technology. Agric. Syst. 2017, 153, 221–231. [Google Scholar] [CrossRef]
- Howley, P. The Happy Farmer: The Effect of Nonpecuniary Benefits on Behavior. Am. J. Agric. Econ. 2015, 97, 1072–1086. [Google Scholar] [CrossRef]
- Läpple, D.; Kelley, H. Understanding the uptake of organic farming: Accounting for heterogeneities among Irish farmers. Ecol. Econ. 2013, 88, 11–19. [Google Scholar] [CrossRef]
- Rezaei, R.; Safa, L.; Ganjkhanloo, M.M. Understanding farmers’ ecological conservation behavior regarding the use of integrated pest management- an application of the technology acceptance model. Glob. Ecol. Conserv. 2020, 22, e00941. [Google Scholar] [CrossRef]
- Schaak, H.; Mußhoff, O. Understanding the adoption of grazing practices in German dairy farming. Agric. Syst. 2018, 165, 230–239. [Google Scholar] [CrossRef]
- Caffaro, F.; Micheletti Cremasco, M.; Roccato, M.; Cavallo, E. Drivers of farmers’ intention to adopt technological innovations in Italy: The role of information sources, perceived usefulness, and perceived ease of use. J. Rural Stud. 2020, 76, 264–271. [Google Scholar] [CrossRef]
- Kreft, C.; Huber, R.; Wuepper, D.; Finger, R. The role of non-cognitive skills in farmers’ adoption of climate change mitigation measures. Ecol. Econ. 2021, 189, 107169. [Google Scholar] [CrossRef]
- Mohan, S. Risk aversion and certification: Evidence from the Nepali tea fields. World Dev. 2020, 129, 104903. [Google Scholar] [CrossRef]
- Hannus, V. Data on farmers’ perception and acceptance of sustainability standards. Data Brief. 2020, 32, 106250. [Google Scholar] [CrossRef]
- Hannus, V.; Venus, T.J.; Sauer, J. Acceptance of sustainability standards by farmers—Empirical evidence from Germany. J. Environ. Manag. 2020, 267, 110617. [Google Scholar] [CrossRef]
- Allen, P.; van Dusen, D.; Lundy, J.; Gliessman, S. Expanding the Definition of Sustainable Agriculture. Sustainability in the Balance: Issues in Sustainable Agriculture; University of California: Santa Cruz, CA, USA, 1991. [Google Scholar]
- Bockstaller, C.; Guichard, L.; Keichinger, O.; Girardin, P.; Galan, M.-B.; Gaillard, G. Comparison of methods to assess the sustainability of agricultural systems. A review. Agron. Sustain. Dev. 2009, 29, 223–235. [Google Scholar] [CrossRef] [Green Version]
- Lebacq, T.; Baret, P.V.; Stilmant, D. Sustainability indicators for livestock farming. A review. Agron. Sustain. Dev. 2013, 33, 311–327. [Google Scholar] [CrossRef]
- Thiollet-Scholtus, M.; Bockstaller, C. Using indicators to assess the environmental impacts of wine growing activity: The INDIGO® method. Eur. J. Agron. 2015, 62, 13–25. [Google Scholar] [CrossRef]
- Louwagie, G.; Northey, G.; Finn, J.A.; Purvis, G. Development of indicators for assessment of the environmental impact of livestock farming in Ireland using the Agri-environmental Footprint Index. Ecol. Indic. 2012, 18, 149–162. [Google Scholar] [CrossRef]
- Schader, C.; Meier, M.S.; Grenz, J.; Stolze, M. The trade-off between scope and precision in sustainability assessments of food systems. In Symposiumpapers, Proceedings of the 10th European IFSA Symposium, Aarhus, Denmark, 1–4 July 2012; International Farming Systems Association (IFSA): Vienna, Austria, 2012; Available online: https://orgprints.org/id/eprint/21181/1/Schader-etal-2012-ifsa-trade-off-final.pdf (accessed on 27 September 2021).
- Sustainable Food Systems GmbH. Sustainability Monitoring and Assessment Routing (SMART). Available online: https://www.sustainable-food-systems.com/en/smart/ (accessed on 11 July 2020).
- Schader, C.; Curran, M.; Heidenreich, A.; Landert, J.; Blockeel, J.; Baumgart, L.; Ssebunya, B.; Moakes, S.; Marton, S.; Lazzarini, G.; et al. Accounting for uncertainty in multi-criteria sustainability assessments at the farm level: Improving the robustness of the SMART-Farm Tool. Ecol. Indic. 2019, 106, 105503. [Google Scholar] [CrossRef]
- Davis, F.D. A Technology Acceptance Model. for Empirically Testing New End-User Information Systems: Theory and Results. Ph.D. Thesis, Massachusetts Institute of Technology, Cambridge, MA, USA, 1985. [Google Scholar]
- Davis, F.D. Perceived Usefulness, Perceived Ease of Use, and User Acceptance of Information Technology. MIS Q. 1989, 13, 319–340. [Google Scholar] [CrossRef] [Green Version]
- Marangunić, N.; Granić, A. Technology acceptance model: A literature review from 1986 to 2013. Univ. Access Inf. Soc. 2015, 14, 81–95. [Google Scholar] [CrossRef]
- Fishbein, M.; Ajzen, I. Belief, Attitude, Intention, and Behavior: An. Introduction to Theory and Research; Addison-Wesley: Reading, MA, USA, 1975. [Google Scholar]
- Ajzen, I. The Theory of Planned Behavior. Organ. Behav. Hum. Decis. Process. 1991, 50, 179–211. [Google Scholar] [CrossRef]
- Gocsik, È.; Saatkamp, H.W.; de Lauwere, C.C.; Oude Lansink, A.G.J.M. A Conceptual Approach for a Quantitative Economic Analysis of Farmers’ Decision-Making Regarding Animal Welfare. J. Agric. Environ. Ethics 2014, 27, 287–308. [Google Scholar] [CrossRef]
- Garforth, C. Motivating Farmers: Insights from Social Psychology. In Proceedings of the 2010 NMC Annual Meeting, Albuquerque, NM, USA, 31 January–3 February 2010. [Google Scholar]
- Sutherland, L.-A. Environmental grants and regulations in strategic farm business decision-making: A case study of attitudinal behaviour in Scotland. Land Use Policy 2010, 27, 415–423. [Google Scholar] [CrossRef]
- Davis, F.D.; Bagozzi, R.P.; Warshaw, P.R. User acceptance of computer technology: A comparison of two theoretical models. Manag. Sci. 1989, 35, 982–1003. [Google Scholar] [CrossRef] [Green Version]
- Venkatesh, V.; Davis, F.D. A Theoretical Extension of the Technology Acceptance Model: Four Longitudinal Field Studies. Manag. Sci. 2000, 46, 186–204. [Google Scholar] [CrossRef] [Green Version]
- Venkatesh, V.; Bala, H. Technology Acceptance Model 3 and a Research Agenda on Interventions. Decis. Sci. 2008, 39, 273–315. [Google Scholar] [CrossRef] [Green Version]
- Schulze, H.; Jahn, G.; Spiller, A. Institutional Change and Acceptance of Quality Assurance: The Case of Organic Farming in Germany; International European Forum on Innovation and System Dynamics in Food Networks: Igls, Austria, 2007. [Google Scholar]
- Jahn, G.; Spiller, A. Acceptance of a processor-driven quality management system by dairy farmers: A structural equation model. In Proceedings of the 92nd EAAE Seminar on Quality Management and Quality Assurance in Food Chains, Göttingen, Germany, 2–4 March 2005. [Google Scholar]
- Luhmann, H.; Schaper, C.; Theuvsen, L. Future-Oriented Dairy Farmers’ Willingness to Participate in a Sustainability Standard: Evidence from an Empirical Study in Germany. Int. J. Food Syst. Dyn. 2016, 7, 243–257. [Google Scholar] [CrossRef]
- Naspetti, S.; Mandolesi, S.; Buysse, J.; Latvala, T.; Nicholas, P.; Padel, S.; van Loo, E.; Zanoli, R. Determinants of the Acceptance of Sustainable Production Strategies among Dairy Farmers: Development and Testing of a Modified Technology Acceptance Model. Sustainability 2017, 9, 1805. [Google Scholar] [CrossRef] [Green Version]
- Aubert, B.A.; Schroeder, A.; Grimaudo, J. IT as enabler of sustainable farming: An empirical analysis of farmers’ adoption decision of precision agriculture technology. Decis. Support. Syst. 2012, 54, 510–520. [Google Scholar] [CrossRef] [Green Version]
- Bagheri, A.; Bondori, A.; Allahyari, M.S.; Surujlal, J. Use of biologic inputs among cereal farmers: Application of technology acceptance model. Environ. Dev. Sustain. 2021, 23, 5165–5181. [Google Scholar] [CrossRef]
- Borges, J.A.R.; Oude Lansink, A.G.J.M.; Emvalomatis Grigorios. Adoption of Innovation in agriculture: A critical review of economic and psychological models. Int. J. Innov. Sustain. Dev. 2019, 13, 36–56. [Google Scholar] [CrossRef]
- Piñeiro, V.; Arias, J.; Dürr, J.; Elverdin, P.; Ibáñez, A.M.; Kinengyere, A.; Opazo, C.M.; Owoo, N.; Page, J.R.; Prager, S.D.; et al. A scoping review on incentives for adoption of sustainable agricultural practices and their outcomes. Nat. Sustain. 2020, 3, 809–820. [Google Scholar] [CrossRef]
- Trujillo-Barrera, A.; Pennings, J.M.E.; Hofenk, D. Understanding producers’ motives for adopting sustainable practices: The role of expected rewards, risk perception and risk tolerance. Eur. Rev. Agric. Econ. 2016, 43, 359–382. [Google Scholar] [CrossRef] [Green Version]
- Hannus, V.; Sauer, J. It is not only about money—German farmers’ preferences regarding voluntary standards for farm sustainability management. Land Use Policy 2021, 108, 105582. [Google Scholar] [CrossRef]
- de Olde, E.M.; Bokkers, E.A.; de Boer, I.J. The Choice of the Sustainability Assessment Tool Matters: Differences in Thematic Scope and Assessment Results. Ecol. Econ. 2017, 136, 77–85. [Google Scholar] [CrossRef]
- Canavari, M.; Medici, M.; Wongprawmas, R.; Xhakollari, V.; Russo, S. A Path Model of the Intention to Adopt Variable Rate Irrigation in Northeast Italy. Sustainability 2021, 13, 1879. [Google Scholar] [CrossRef]
- Karipidis, P.; Karypidou, S. Factors that Impact Farmers’ Organic Conversion Decisions. Sustainability 2021, 13, 4715. [Google Scholar] [CrossRef]
- Rota, C.; Nasuelli, P.A.; Spadoni, C.; Valmori, I.; Zanasi, C. Factors Affecting the Sustainable Use of ICTs for Agriculture at the Farm: The Case of Image Line Network Community. Sustainable Agriculture through ICT Innovation. In Proceedings of the EFITA-WCCA-CIGR Conference 2013, Turin, Italy, 24–27 June 2013. [Google Scholar]
- Kline, R.B. (Ed.) Principles and Practice of Structural Equation Modeling, 4th ed.; The Guilford Press: New York, NY, USA; London, UK, 2016; ISBN 978-1-4625-2334-4. [Google Scholar]
- MacKenzie, S.B.; Podsakoff, P.M.; Podsakoff, N.P. Construct measurement and validation procedures in MIS and behavioral research: Integrating new and existing techniques. MIS Q. 2011, 35, 293–334. [Google Scholar] [CrossRef]
- Bollen, K.A. Structural Equations with Latent Variables; Wiley: New York, NY, USA, 1989; ISBN 9780471011712. [Google Scholar]
- Tomarken, A.J.; Waller, N.G. Structural equation modeling: Strengths, limitations, and misconceptions. Annu. Rev. Clin. Psychol. 2005, 1, 31–65. [Google Scholar] [CrossRef] [PubMed] [Green Version]
- Hair, J.F. A primer on Partial Least Squares Structural Equation Modeling (PLS-SEM); Sage Publications, Inc.: Los Angeles, CA, USA, 2014; ISBN 978-1-4522-1744-4. [Google Scholar]
- Gummer, T.; Roßmann, J.; Silber, H. Using Instructed Response Items as Attention Checks in Web Surveys: Properties and Implementation. Sociol. Methods Res. 2021, 50, 238–264. [Google Scholar] [CrossRef]
- Weijters, B.; Baumgartner, H. Misresponse to Reversed and Negated Items in Surveys: A Review. J. Mark. Res. 2012, 49, 737–747. [Google Scholar] [CrossRef] [Green Version]
- Destatis. Agrarstrukturerhebung 2016—Betriebswirtschaftliche Ausrichtung und Standardoutput: Fachserie 3 Reihe 2.1.4; Destatis: Wiesbaden, Germany, 2016. Available online: https://www.destatis.de/DE/Themen/Branchen-Unternehmen/Landwirtschaft-Forstwirtschaft-Fischerei/Landwirtschaftliche-Betriebe/Publikationen/Downloads-Landwirtschaftliche-Betriebe/betriebswirtschaftliche-ausrichtung-standardoutput-2030214169005.xlsx?__blob=publicationFile (accessed on 8 November 2016).
- Destatis. Agrarstrukturerhebung 2016—Arbeitskräfte und Berufsausbildung der Betriebsleiter/Geschäftsführer: Fachserie 3 Reihe 2.1.8; Destatis: Wiesbaden, Germany, 2016. Available online: https://www.destatis.de/DE/Themen/Branchen-Unternehmen/Landwirtschaft-Forstwirtschaft-Fischerei/Landwirtschaftliche-Betriebe/Publikationen/Downloads-Landwirtschaftliche-Betriebe/arbeitskraefte-2030218169005.xlsx?__blob=publicationFile (accessed on 8 November 2016).
- Destatis. Bodennutzung der Betriebe (Landwirtschaftlich genutzte Flächen): Fachserie 3 Reihe 3.1.2; Destatis: Wiesbaden, Germany, 2019. Available online: https://www.destatis.de/DE/Themen/Branchen-Unternehmen/Landwirtschaft-Forstwirtschaft-Fischerei/Publikationen/Bodennutzung/landwirtschaftliche-nutzflaeche-2030312197004.pdf (accessed on 13 July 2020).
- Bagozzi, R.P.; Yi, Y. On the evaluation of structural equation models. J. Acad. Mark. Sci. 1988, 16, 74–94. [Google Scholar] [CrossRef]
- Marsh, H.W.; Morin, A.J.S.; Parker, P.D.; Kaur, G. Exploratory structural equation modeling: An integration of the best features of exploratory and confirmatory factor analysis. Annu. Rev. Clin. Psychol. 2014, 10, 85–110. [Google Scholar] [CrossRef] [Green Version]
- Bagozzi, R.P.; Yi, Y. Specification, evaluation, and interpretation of structural equation models. J. Acad. Mark. Sci. 2012, 40, 8–34. [Google Scholar] [CrossRef]
- StataCorp LP. STATA Structural Equation Modeling: Reference Manual; Release 17; StataCorp LP: College Station, TX, USA, 2021; Available online: https://www.stata.com/manuals/sem.pdf (accessed on 2 March 2017).
- Hu, L.; Bentler, P.M. Cutoff criteria for fit indexes in covariance structure analysis: Conventional criteria versus new alternatives. Struct. Equ. Model. 1999, 6, 1–55. [Google Scholar] [CrossRef]
- Bagozzi, R.P. Structural Equation Models in Experimental Research. J. Acad. Mark. Sci. 1977, 14, 209–226. [Google Scholar]
- Satorra, A.; Bentler, P.M. Corrections to test statistics and standard errors in covariance structure analysis. In Latent Variables Analysis: Applications for Developmental Research; Eye von, A., Clogg, C.C., Eds.; Sage Publications, Inc.: Los Angeles, CA, USA, 1994; pp. 399–419. [Google Scholar]
- Bollen, K.A. Evaluating Effect, Composite, and Causal Indicators in Structural Equation Models. MIS Q. 2011, 35, 359–372. [Google Scholar] [CrossRef]
- Hannus, V. Optimal Design of Agricultural Sustainability Standards: Insights from a Delphi Study in Germany. In Proceedings of the 161st EAAE Seminar on System Dynamics and Innovation in Food Networks, 11th International European Forum (Igls-Forum), Igls, Austria, 13–17 February 2017. [Google Scholar] [CrossRef]
- Bagozzi, R.P. The legacy of the technology acceptance model and a proposal for a paradigm shift. J. Assoc. Inf. Syst. 2007, 8, 244–254. [Google Scholar] [CrossRef]
- Xia, Y.; Yang, Y. RMSEA, CFI, and TLI in structural equation modeling with ordered categorical data: The story they tell depends on the estimation methods. Behav. Res. Methods 2019, 51, 409–428. [Google Scholar] [CrossRef] [PubMed]


| Farm/Farmer Characteristics | Description | Share in% | German Average |
|---|---|---|---|
| UAA (in ha) (n = 355) | Min. 1/Max. 1815 | Mean: 204.92 | 60.49 2 |
| Crop farm (n = 363) Forage farm (n = 363) Granivore farm (n = 363) Mixed farm (n = 363) | 1 if true 1 if true 1 if true 1 if true | 35.81 17.63 21.76 20.39 | 30.48 2 41.39 2 5.81 2 12.84 2 |
| Participation in AES (n = 363) | 1 if true | 51.79 | - |
| Fulltime farmer 1 (n = 361) | 1 if true | 83.65 | 63.28 2 |
| Age (years) (n = 346) | Min. 20/Max. 72 | Mean: 47.42 | Older 45: 75.23% 3 |
| Gender (n = 356) Association member (n = 363) Marital status (n = 357) Successor * (n = 361) Education (n = 363) | male yes partner yes higher education * | 90.45 52.07 84.31 39.34 35.54 | 90.40 3 - - - 7.72 3 |
| Constructs and Indicators 1 (Variable_Name) | Loading 2 | SE 3 | R2 |
|---|---|---|---|
| Economic Rewards/Process Optimization (ERI) (AVE 4 = 0.697, Raykov 5 = 0.918) | |||
| I expect that the introduction of a sustainability standard on my farm would lead to … | |||
| an improvement in technical performance (er_1). | 0.837 *** | 0.0198 | 0.701 |
| more efficiency (er_3). | 0.888 *** | 0.0152 | 0.789 |
| labor savings (er_4). | 0.806 *** | 0.0226 | 0.650 |
| reduction of production costs (er_5). | 0.780 *** | 0.0249 | 0.608 |
| higher productivity (er_7). | 0.858 *** | 0.0180 | 0.736 |
| Economic Rewards/Financial Situation (ERII) (AVE 4 = 0.8177, Raykov 5 = 0.931) | |||
| I expect that introducing a sustainability standard on my farm would lead to … | |||
| an improvement in financial performance (er_2). → dropped | - | - | - |
| higher selling price (er_6). | 0.865 *** | 0.0170 | 0.748 |
| lower financial risk (er_8). → dropped | - | - | - |
| higher returns (er_9). | 0.936 *** | 0.0117 | 0.876 |
| higher profits (er_10). | 0.910 *** | 0.0139 | 0.827 |
| Subjective Norm (SN) (AVE 4 = 0.769, Raykov 5 = 0.909) | |||
| I expect that the successful use of a sustainability standard on my farm would result in the farm work being … | |||
| more appreciated by society (sn_1). | 0.855 *** | 0.0195 | 0.731 |
| perceived as more desirable by society (sn_2). | 0.891 *** | 0.0165 | 0.793 |
| considered appropriate by colleagues (sn_3). → dropped | - | - | - |
| seen as progressive in my social environment (sn_4). → dropped | - | - | - |
| correspondent to people’s perception of ‘good’ agricultural enterprises (sn_5). | 0.885 *** | 0.0169 | 0.782 |
| no longer in sync with the expectations of my social environment (sn_6). → dropped | - | - | - |
| Personal Rewards (PR) (AVE 4 = 0.692, Raykov 5 = 0.930) | |||
| I expect that the successful use of a sustainability standard on my farm would give me a feeling of... | |||
| pride (pr_1). | 0.784 *** | 0.0247 | 0.615 |
| exhilaration (pr _2). | 0.810 *** | 0.0221 | 0.656 |
| meaningfulness (pr _3). | 0.823 *** | 0.0208 | 0.678 |
| responsible acting (pr _4). | 0.862 *** | 0.0174 | 0.743 |
| forward-thinking acting (pr _5). | 0.853 *** | 0.0182 | 0.728 |
| taking over societal responsibility (pr _6). | 0.856 *** | 0.0177 | 0.732 |
| Knowledge on Sustainability Standards (KNOW) (AVE 4 = 0.600, Raykov 5 = 0.736) | |||
| I already have been looking at sustainability standards or systematic sustainability assessment for agricultural companies. (know_1). | 0.899 *** | 0.0594 | 0.808 |
| I have already thought about what it would mean to change to organic farming. (know_2). → dropped | - | - | - |
| I think the requirements of such systems are too complex for my farming. (know_3). → used for latent measurement of PEU | - | - | - |
| I know companies that have a sustainability standard in use. (know_4). | 0.627 *** | 0.0535 | 0.393 |
| Intention towards Sustainability Standards (INT) (AVE 4 = 0.725, Raykov 5 = 0.837) | |||
| I can imagine using a sustainability standard on my farm (int_1). | 0.877 *** | 0.0299 | 0.770 |
| I would use a standard if this can be credited as a greening measure (int_2). → dropped | - | - | - |
| The use of such a standard is overall positive for a company (int_3). → dropped | - | - | - |
| On my farm, a standard could be introduced without major operational changes, even with limits above the legal requirements (int_4). → used for latent measurement of PEU | - | - | - |
| A sustainability standard is absolutely not an issue for my farm (inv_int_5)! | 0.824 *** | 0.0312 | 0.679 |
| Risk Perception (RP) (AVE 4 = 0.673, Raykov 5 = 0.805) | |||
| I think the use of a sustainability standard is… | |||
| very risky (rp_1). | 0.804 *** | 0.0671 | 0.646 |
| safe (inv_rp_2). → dropped | - | - | - |
| questionable (rp_3). → dropped | - | - | - |
| associated with many risks (rp_4). | 0.837 *** | 0.0688 | 0.701 |
| Risk Tolerance (RT) (AVE 4 = 0.628, Raykov 5 = 0.866) | |||
| When making decisions for my company I prefer certainty over uncertainty (rt_1). | 0.794 *** | 0.0265 | 0.631 |
| I avoid risks when deciding for my business (rt_2). | 0.791 *** | 0.0278 | 0.626 |
| I like to take financial risks (inv_rt_3). | 0.706 *** | 0.0340 | 0.498 |
| I like to ‘play it safe’ when making decisions concerning my company (rt_4). | 0.871 *** | 0.0221 | 0.758 |
| Latent Construct | Path 1 | Loading 2 | SE 3 | Hypothesis | R2 |
|---|---|---|---|---|---|
| SN | 0.417 | ||||
| → PU (r) | 0.646 *** | 0.0528 | H4 | ||
| PR | 0.705 | ||||
| ← SN (f) | 0.399 *** | 0.0573 | H5 | ||
| → PU (r) | 0.524 *** | 0.121 | H3 | ||
| ER I | 0.694 | ||||
| → PU (r) | 0.833 *** | 0.0312 | H1 | ||
| ER II | 0.679 | ||||
| → PU (r) | 0.824 *** | 0.0368 | H2 | ||
| PU | 0.146 | ||||
| ← KNOW (f) | 0.233 *** | 0.0656 | H6 | ||
| ← PEU (f) | 0.305 *** | 0.103 | H9 | ||
| INT | 0.777 | ||||
| ← PU (f) | 0.195 ** | 0.0868 | H8 | ||
| ← PEU (f) | 0.663 *** | 0.0716 | H10 | ||
| ← KNOW (f) | 0.427 *** | 0.0530 | H7 | ||
| ← RT (f) | −0.040 | 0.0472 | H12 | ||
| PEU | 0.288 | ||||
| ← RP (f) | 0.537 *** | 0.0775 | H11 |
Publisher’s Note: MDPI stays neutral with regard to jurisdictional claims in published maps and institutional affiliations. |
© 2021 by the authors. Licensee MDPI, Basel, Switzerland. This article is an open access article distributed under the terms and conditions of the Creative Commons Attribution (CC BY) license (https://creativecommons.org/licenses/by/4.0/).
Share and Cite
Hannus, V.; Sauer, J. Understanding Farmers’ Intention to Use a Sustainability Standard: The Role of Economic Rewards, Knowledge, and Ease of Use. Sustainability 2021, 13, 10788. https://doi.org/10.3390/su131910788
Hannus V, Sauer J. Understanding Farmers’ Intention to Use a Sustainability Standard: The Role of Economic Rewards, Knowledge, and Ease of Use. Sustainability. 2021; 13(19):10788. https://doi.org/10.3390/su131910788
Chicago/Turabian StyleHannus, Veronika, and Johannes Sauer. 2021. "Understanding Farmers’ Intention to Use a Sustainability Standard: The Role of Economic Rewards, Knowledge, and Ease of Use" Sustainability 13, no. 19: 10788. https://doi.org/10.3390/su131910788
APA StyleHannus, V., & Sauer, J. (2021). Understanding Farmers’ Intention to Use a Sustainability Standard: The Role of Economic Rewards, Knowledge, and Ease of Use. Sustainability, 13(19), 10788. https://doi.org/10.3390/su131910788

