Distribution and Influence on the Microbial Ecological Relationship of Antibiotic Resistance Genes in Soil at a Watershed Scale
Abstract
:1. Introduction
2. Materials and Methods
2.1. Site Description and Sample Collection
2.2. Determination of Environmental Variables
2.3. DNA Extraction and High-Throughput Quantitative PCR (HT-qPCR)
2.4. Quantitative PCR (qPCR)
2.5. 16S rRNA Gene Amplification and Illumina High-Throughput Sequencing
2.6. Data Analysis
3. Results
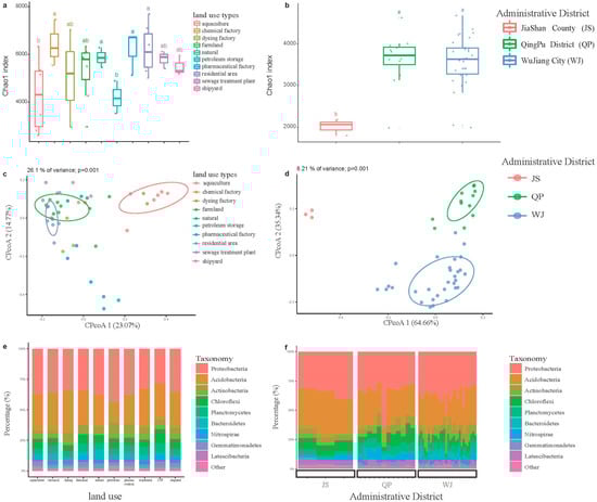
3.1. ARG Profile and Microbial Spatial Pattern
3.2. The Contribution of Environmental Factors on ARGs and Microbial Community
3.3. Relationship among ARGs, MGEs, and Microbial Community
4. Discussion
4.1. The Characteristics of ARG Distribution
4.2. Driving Factors of ARG Distribution
4.3. The Effects of Environmental Factors on ARG Distribution
4.4. The Effect of ARG Enrichment on Microbial Ecological Relationship
4.5. The Indicator of ARG Transmission and Pollution Risk
5. Conclusions
Supplementary Materials
Author Contributions
Funding
Institutional Review Board Statement
Informed Consent Statement
Data Availability Statement
Conflicts of Interest
References
- Pruden, A.; Pei, R.; Storteboom, H. Antibiotic resistance genes as emerging contaminants: Studies in northern Colorado. Environ. Sci. Technol. 2006, 40, 7445–7450. [Google Scholar] [CrossRef] [PubMed]
- Qiao, M.; Ying, G.-G.; Singer, A.C. Review of antibiotic resistance in China and its environment. Environ. Int. 2018, 110, 160–172. [Google Scholar] [CrossRef] [Green Version]
- Lu, J.; Zhang, Y.; Wu, J.; Wang, J.; Zhang, C.; Lin, Y. Occurrence and spatial distribution of antibiotic resistance genes in the Bohai Sea and Yellow Sea areas, China. Environ. Pollut. 2019, 252, 450–460. [Google Scholar] [CrossRef]
- Luo, Y.; Mao, D.; Rysz, M.; Zhou, Q.; Zhang, H.; Xu, L.; Alvarez, P.J.J. Trends in Antibiotic Resistance Genes Occurrence in the Haihe River, China. Environ. Sci. Technol. 2010, 44, 7220–7225. [Google Scholar] [CrossRef]
- Zhou, L.-J.; Li, J.; Zhang, Y.; Kong, L.; Jin, M.; Yang, X.; Wu, Q.L. Trends in the occurrence and risk assessment of antibiotics in shallow lakes in the lower-middle reaches of the Yangtze River basin, China. Ecotoxicol. Environ. Saf. 2019, 183, 109511. [Google Scholar] [CrossRef] [PubMed]
- Chen, B.; Liang, X.; Huang, X. Differentiating anthropogenic impacts on ARGs in the Pearl River Estuary by using suitable gene indicators. Water Res. 2013, 47, 2811–2820. [Google Scholar] [CrossRef] [PubMed]
- Singh, R.; Singh, A.P.; Kumar, S.; Giri, B.S.; Kim, K.-H. Antibiotic resistance in major rivers in the world: A systematic review on occurrence, emergence, and management strategies. J. Clean. Prod. 2019, 234, 1484–1505. [Google Scholar] [CrossRef]
- Zhu, Y.-G.; Zhao, Y.; Li, B. Continental-scale pollution of estuaries with antibiotic resistance genes. Nat. Microbiol. 2017, 2, 1–7. [Google Scholar] [CrossRef] [PubMed]
- Riesenfeld, C.S.; Goodman, R.M.; Handelsman, J. Uncultured soil bacteria are a reservoir of new antibiotic resistance genes. Environ. Microbiol. 2004, 6, 981–989. [Google Scholar] [CrossRef] [PubMed]
- Rodriguez-mozaz, S.; Chamorro, S.; Marti, E. Occurrence of antibiotics and antibiotic resistance genes in hospital and urban wastewaters and their impact on the receiving river. Water Res. 2015, 69, 234–242. [Google Scholar] [CrossRef] [PubMed]
- Rizzo, L.; Manaia, C.; Merlin, C. Urban wastewater treatment plants as hotspots for antibiotic resistant bacteria and genes spread into the environment: A review. Sci. Total Environ. 2013, 447, 345–360. [Google Scholar] [CrossRef] [PubMed] [Green Version]
- Guo, J.H.; Li, J.; Chen, H. Metagenomic analysis reveals wastewater treatment plants as hotspots of antibiotic resistance genes and mobile genetic elements. Water Res. 2017, 123, 468–478. [Google Scholar] [CrossRef]
- Kumar, M.; Ram, B.; Sewwandi, H. Treatment enhances the prevalence of antibiotic-resistant bacteria and antibiotic resistance genes in the wastewater of Sri Lanka, and India. Environ. Res. 2020, 183, 109179. [Google Scholar] [CrossRef]
- Heuer, H.; Schmitt, H.; Smalla, K. Antibiotic resistance gene spread due to manure application on agricultural fields. Curr. Opin. Microbiol. 2011, 14, 236–243. [Google Scholar] [CrossRef] [PubMed]
- Chen, Q.; An, X.; Li, H. Long-term field application of sewage sludge increases the abundance of antibiotic resistance genes in soil. Environ. Int. 2016, 92, 1–10. [Google Scholar] [CrossRef]
- Wang, J.-Y.; An, X.-L.; Huang, F.-Y. Antibiotic resistome in a landfill leachate treatment plant and effluent-receiving river. Chemosphere 2020, 242, 125207. [Google Scholar] [CrossRef] [PubMed]
- Yan, Z.-Z.; Chen, Q.-L.; Zhang, Y.-J. Antibiotic resistance in urban green spaces mirrors the pattern of industrial distribution. Environ. Int. 2019, 132, 105106. [Google Scholar] [CrossRef]
- Ochman, H.; Lawrence, J.G.; Groisman, E.A. Lateral gene transfer and the nature of bacterial innovation. Nature 2000, 405, 299–304. [Google Scholar] [CrossRef]
- Allen, H.K.; Donato, J.; Wang, H.H. Call of the wild: Antibiotic resistance genes in natural environments. Nat. Rev. Microbiol. 2010, 8, 251–259. [Google Scholar] [CrossRef]
- Ahmed, W.; Zhang, Q.; Lobos, A. Precipitation influences pathogenic bacteria and antibiotic resistance genes abundance in storm drain outfalls in coastal subtropical waters. Environ. Int. 2018, 116, 308–318. [Google Scholar] [CrossRef]
- Tang, X.; Lou, C.; Wang, S. Effects of long-term manure applications on the occurrence of antibiotics and antibiotic resistance genes (ARGs) in paddy soils: Evidence from four field experiments in south of China. Soil Biol. Biochem. 2015, 90, 179–187. [Google Scholar] [CrossRef]
- Di Cesare, A.; Eckert, E.M.; D’urso, S. Co-occurrence of integrase 1, antibiotic and heavy metal resistance genes in municipal wastewater treatment plants. Water Res. 2016, 94, 208–214. [Google Scholar] [CrossRef] [PubMed]
- Lin, H.; Jiang, L.; Li, B. Screening and evaluation of heavy metals facilitating antibiotic resistance gene transfer in a sludge bacterial community. Sci. Total Environ. 2019, 695, 133862. [Google Scholar] [CrossRef] [PubMed]
- Grenni, P.; Ancona, V.; Caracciolo, A.B. Ecological effects of antibiotics on natural ecosystems: A review. Microchem. J. 2018, 136, 25–39. [Google Scholar] [CrossRef]
- Ben, Y.J.; Fu, C.X.; Hu, M. Human health risk assessment of antibiotic resistance associated with antibiotic residues in the environment: A review. Environ. Res. 2019, 169, 483–493. [Google Scholar] [CrossRef]
- Yassour, M.; Vatanen, T.; Siljander, H. Natural history of the infant gut microbiome and impact of antibiotic treatment on bacterial strain diversity and stability. Sci. Transl. Med. 2016, 8, 343ra81. [Google Scholar] [CrossRef] [Green Version]
- Yan, W.; Guo, Y.; Xiao, Y. The changes of bacterial communities and antibiotic resistance genes in microbial fuel cells during long-term oxytetracycline processing. Water Res. 2018, 142, 105–114. [Google Scholar] [CrossRef]
- Zhao, R.; Feng, J.; Liu, J. Deciphering of microbial community and antibiotic resistance genes in activated sludge reactors under high selective pressure of different antibiotics. Water Res. 2019, 151, 388–402. [Google Scholar] [CrossRef]
- Peng, F.; Guo, Y.; Isabwe, A. Urbanization drives riverine bacterial antibiotic resistome more than taxonomic community at watershed scale. Environ. Int. 2020, 137, 105524. [Google Scholar] [CrossRef]
- Xu, J.; Zhang, Y.; Zhou, C.; Guo, C.; Wang, D.; Du, P.; Luo, Y.; Wan, J.; Meng, W. Distribution, sources and composition of antibiotics in sediment, overlying water and pore water from Taihu Lake, China. Sci. Total Environ. 2014, 497, 267–273. [Google Scholar] [CrossRef] [PubMed]
- Wu, D.; Su, Y.; Xi, H. Urban and agriculturally influenced water contribute differently to the spread of antibiotic resistance genes in a mega-city river network. Water Res. 2019, 158, 11–21. [Google Scholar] [CrossRef]
- Chen, Q.L.; Ding, J.; Zhu, D. Rare microbial taxa as the major drivers of ecosystem multifunctionality in long-term fertilized soils. Soil Biol. Biochem. 2020, 141, 107686. [Google Scholar] [CrossRef]
- Wang, F.H.; Qiao, M.; Su, J.Q. High Throughput Profiling of Antibiotic Resistance Genes in Urban Park Soils with Reclaimed Water Irrigation. Environ. Sci. Technol. 2014, 48, 9079–9085. [Google Scholar] [CrossRef]
- Fang, H.; Huang, K.L.; Yu, J.N. Metagenomic analysis of bacterial communities and antibiotic resistance genes in the Eriocheir sinensis freshwater aquaculture environment. Chemosphere 2019, 224, 202–211. [Google Scholar] [CrossRef]
- Aydin, S.; Ince, B.; Ince, O. Development of antibiotic resistance genes in microbial communities during long-term operation of anaerobic reactors in the treatment of pharmaceutical wastewater. Water Res. 2015, 83, 337–344. [Google Scholar] [CrossRef]
- Bengtsson-Palme, J.; Hammaren, R.; Pal, C. Elucidating selection processes for antibiotic resisitance in sewage treatment plants using metagenomics. Sci. Total Environ. 2016, 572, 697–712. [Google Scholar] [CrossRef] [PubMed]
- Su, J.Q.; Wei, B.; Ou-Yang, W.Y. Antibiotic Resistome and Its Association with Bacterial Communities during Sewage Sludge Composting. Environ. Sci. Technol. 2015, 49, 7356–7363. [Google Scholar] [CrossRef] [PubMed]
- Wang, H.J.; Hou, L.Y.; Liu, Y.Q. Horizontal and vertical gene transfer drive sediment antibiotic resistome in an urban lagoon system. J. Environ. Sci. 2021, 102, 11–23. [Google Scholar] [CrossRef] [PubMed]
- Mazhar, S.H.; Li, X.; Rashid, A. Co-selection of antibiotic resistance genes, and mobile genetic elements in the presence of heavy metals in poultry farm environments. Sci. Total Environ. 2021, 755, 142702. [Google Scholar] [CrossRef] [PubMed]
- Liu, K.; Sun, M.; Ye, M. Coexistence and association between heavy metals, tetracycline and corresponding resistance genes in vermicomposts originating from different substrates. Environ. Pollut. 2019, 244, 28–37. [Google Scholar] [CrossRef]
- Chen, B.; He, R.; Yuan, K. Polycyclic aromatic hydrocarbons (PAHs) enriching antibiotic resistance genes (ARGs) in the soils. Environ. Pollut. 2017, 220, 1005–1013. [Google Scholar] [CrossRef] [PubMed] [Green Version]
- Lin, H.; Sun, W.; Yu, Q. Acidic conditions enhance the removal of sulfonamide antibiotics and antibiotic resistance determinants in swine manure. Environ. Pollut. 2020, 263, 114439. [Google Scholar] [CrossRef]
- Chen, B.; Liang, X.; Nie, X.; Huang, X.; Zou, S.; Li, X. The role of class I integrons in the dissemination of sulfonamide resistance genes in the Pearl River and Pearl River Estuary, South China. J. Hazard. Mater. 2015, 282, 61–67. [Google Scholar] [CrossRef] [PubMed]
- He, L.-Y.; Liu, Y.-S.; Su, H.-C. Dissemination of Antibiotic Resistance Genes in Representative Broiler Feedlots Environments: Identification of Indicator ARGs and Correlations with Environmental Variables. Environ. Sci. Technol. 2014, 48, 13120–13129. [Google Scholar] [CrossRef] [PubMed]
- Nemec, A.; Krizova, L.; Maixnerova, M. Multidrug-resistant epidemic clones among bloodstream isolates of Pseudomonas aeruginosa in the Czech Republic. Res. Microbiol. 2010, 161, 234–242. [Google Scholar] [CrossRef] [PubMed]
- Makowska, N.; Koczura, R.; Mokracka, J. Class 1 integrase, sulfonamide and tetracycline resistance genes in wastewater treatment plant and surface water. Chemosphere 2016, 144, 1665–1673. [Google Scholar] [CrossRef]
- Gillings, M.R.; Gaze, W.H.; Pruden, A. Using the class 1 integron-integrase gene as a proxy for anthropogenic pollution. ISME J. 2015, 9, 1269–1279. [Google Scholar] [CrossRef]
- Partridge, S.R. Analysis of antibiotic resistance regions in Gram-negative bacteria. FEMS Microbiol. Rev. 2011, 35, 820–855. [Google Scholar] [CrossRef] [PubMed] [Green Version]
- Krauland, M.; Harrison, L.; Paterson, D. Novel integron gene cassette arrays identified in a global collection of multi-drug resistant non-typhoidal Salmonella enterica. Curr. Microbiol. 2010, 60, 217–223. [Google Scholar] [CrossRef] [PubMed] [Green Version]
- Zhu, X.; Li, P.; Qian, C. Prevalence of aminoglycoside resistance genes and molecular characterization of a novel gene, aac (3)-IIg, among clinical isolates of the Enterobacter cloacae complex from a Chinese teaching hospital. Antimicrob. Agents Chemother. 2020, 64, e00852-20. [Google Scholar] [CrossRef] [PubMed]
- Sosa-Moreno, A.; Comstock, S.S.; Sugino, K.Y. Perinatal risk factors for fecal antibiotic resistance gene patterns in pregnant women and their infants. PLoS ONE 2020, 15, e0234751. [Google Scholar] [CrossRef]
- Wu, N.; Liang, J.; Wang, X. Copper stimulates the incidence of antibiotic resistance, metal resistance and potential pathogens in the gut of black soldier fly larvae. J. Environ. Sci. 2021, 107, 150–159. [Google Scholar] [CrossRef]
- Zhou, Z.C.; Lin, Z.J.; Shuai, X.Y. Temporal variation and sharing of antibiotic resistance genes between water and wild fish gut in a peri-urban river. J. Environ. Sci. 2021, 103, 12–19. [Google Scholar] [CrossRef] [PubMed]
- Roy, P.H.; Partridge, S.R. Genetic Mechanisms of Transfer of Drug Resistance. In Antimicrobial Drug Resistance; Springer: Berlin/Heidelberg, Germany, 2017; pp. 61–76. [Google Scholar]
- Vandecraen, J.; Chandler, M.; Aertsen, A. The impact of insertion sequences on bacterial genome plasticity and adaptability. Crit. Rev. Microbiol. 2017, 43, 709–730. [Google Scholar] [CrossRef] [PubMed]
- Hawkey, J.; Hamidian, M.; Wick, R.R. ISM apper: Identifying transposase insertion sites in bacterial genomes from short read sequence data. BMC Genom. 2015, 16, 1–11. [Google Scholar] [CrossRef] [Green Version]
- Martinez, J.L.; Fajardo, A.; Garmendia, L. A global view of antibiotic resistance. FEMS Microbiol. Rev. 2009, 33, 44–65. [Google Scholar] [CrossRef] [PubMed] [Green Version]








Publisher’s Note: MDPI stays neutral with regard to jurisdictional claims in published maps and institutional affiliations. |
© 2021 by the authors. Licensee MDPI, Basel, Switzerland. This article is an open access article distributed under the terms and conditions of the Creative Commons Attribution (CC BY) license (https://creativecommons.org/licenses/by/4.0/).
Share and Cite
Hao, Y.-L.; Li, G.; Xiao, Z.-F.; Liu, N.; Azeem, M.; Zhao, Y.; Xu, Y.-Y.; Yu, X.-W. Distribution and Influence on the Microbial Ecological Relationship of Antibiotic Resistance Genes in Soil at a Watershed Scale. Sustainability 2021, 13, 9748. https://doi.org/10.3390/su13179748
Hao Y-L, Li G, Xiao Z-F, Liu N, Azeem M, Zhao Y, Xu Y-Y, Yu X-W. Distribution and Influence on the Microbial Ecological Relationship of Antibiotic Resistance Genes in Soil at a Watershed Scale. Sustainability. 2021; 13(17):9748. https://doi.org/10.3390/su13179748
Chicago/Turabian StyleHao, Yi-Long, Gang Li, Zu-Fei Xiao, Ning Liu, Muhammad Azeem, Yi Zhao, Yao-Yang Xu, and Xin-Wei Yu. 2021. "Distribution and Influence on the Microbial Ecological Relationship of Antibiotic Resistance Genes in Soil at a Watershed Scale" Sustainability 13, no. 17: 9748. https://doi.org/10.3390/su13179748
APA StyleHao, Y.-L., Li, G., Xiao, Z.-F., Liu, N., Azeem, M., Zhao, Y., Xu, Y.-Y., & Yu, X.-W. (2021). Distribution and Influence on the Microbial Ecological Relationship of Antibiotic Resistance Genes in Soil at a Watershed Scale. Sustainability, 13(17), 9748. https://doi.org/10.3390/su13179748

