Towards Sustainable Development in Education: Implementing a VET System for In-Service Teachers in Albania
Abstract
:1. Introduction
1.1. Lifelong Learning for In-Service Teachers: Contributing to Sustainable Development
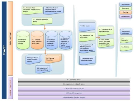
1.2. Towards a Sustainable VET System in Albania: The TEAVET Project
- Needs analysis on LLL for in-service teachers.
- Designing of training courses and creation of LLL centres.
- Training of teacher educators.
- LLL teacher training system.
- Evaluation of the LLL teacher training system.
- Evaluation of the project.
- Defining a strategy for a comprehensive VET system for Albanian in-service teachers. This strategy is based on an in-depth needs analysis of the LLL training needs of in-service teachers. This preparation phase is composed of three main activities: needs analysis reports about universities and educational systems from different views (MoESY, universities, teachers’ associations, school representatives, etc.), a seminar on Teacher competences for a comprehensive VET system attended by 80 people and the needs analysis final report focused on the needs for a comprehensive VET system for teacher training. The needs analysis identified several areas to be reinforced: new methodologies for professional development, introduction of Information and Communication Technologies (ICT), updating of curriculum and improving teachers’ competences for a more inclusive system. It also recommends that new teachers be supported by experienced teachers in the school and by professional networks and that they get involved in school activities by sharing their expertise in specific areas. These recommendations are in line with the design of the courses implemented in this project.
- Establishing new expertise of teacher training in Albanian universities. This objective was achieved through training workshops and training visits to European universities (UTU and DUK) with expertise in VET. The experts provided a full range of capacities and skills to academic staff from Albanian universities to cover all the aspects that are necessary for the effective and efficient development and implementation of training courses as teacher educators.
- Establishing LLL centres for teacher training in Albanian universities according to the strategy of MoESY and to the needs of in-service teachers.
- Designing a training programme comprising 16 training courses of 2 credits. In line with the needs analysis, the content of the courses focused on teaching and learning strategies supported by ICT, inclusive education and citizenship and managing conflicts. From March to June 2019, there was a piloting of one training course by each Albanian university (n = 8) with participation from 160 in-service teachers.
- An accreditation system of LLL courses was established by MoESY. This system, which composed of the registration, accreditation and monitoring of VET courses, includes a national information management system and database of teacher training based on an online application system. This application has been settled by MoESY for registered teachers on training courses and to manage the assessment processes, exams, course profile, etc. All 16 courses designed in the previous phase were accredited by MoESY.
- Implementation of training courses by LLL centres in Albanian universities during the academic year 2019–2020. As such, 14 out of 16 accredited courses were implemented by one or several universities, accruing to a total of 41 courses (see Table 1).
2. Materials and Methods
- 1.
- Evaluation by in-service teachers and teacher educators:
- 2.
- Evaluation by MoESY and LLL centres: Academic staff in charge of the LLL centres of the 8 Albanian universities and the MoESY prepared a self-evaluation report that focused on identifying strengths, weaknesses and recommendations for improvements of the VET system.
- 3.
- Evaluation by an external expert: An external expert prepared the impact report [32], which was based on documentary analysis of project outcomes and deliverables, as well as on interviews with key informants from the ULE (coordinator), KUPV (co-coordinator), MoESY (partner) and UNK (partner).
3. Results and Discussion
3.1. Context
- The project proposal contributes to the Albanian educational policies for the implementation of the Albanian Strategy for Vocational Education Training and Lifelong Learning (2014–2020) in relation to in-service pre-university teacher training, which was launched by MoESY, a partner in the project. The high level of involvement of the Ministry has been pointed out by the directors of the LLL centres and by the external expert as a key element in the sustainability of the VET system.
- The first phase of the project was specifically devoted to identifying the training needs of Albanian in-service teachers and the required key competencies at the European level.
- These competency areas emerged from both original research undertaken by the project (needs analysis), but also from the strategic developmental needs of the Albanian education system.
- However, directors of LLL centres agree about the need for more contextualisation during course implementation with real situations based on professional practice.
3.2. Content
- As stated in the context dimension, the strategy for a comprehensive VET system was designed according to the national context (Albanian policy framework and in-service teachers’ needs), and to European standards. In this sense, as stated in the impact report, “Albania, as a candidate member of the European Union, has consciously sought to bring its systems and structures in line with emerging models of best practice highlighted by the European Commission” [32].
- In the strategy, for the first time universities were placed by MoESY as key agents for the delivery of LLL for in-service teachers as highlighted in previous research [22,23]. As expressed by the external expert [32], “one area of significant impact relates to the Higher Education system, to bring staff and HEIs directly into the provision of VET”.
- The training plan had two stakeholders or clients: teacher educators from universities in the first stage and in-service teachers who were trained by teacher educators in the second stage.
- The courses were piloted in terms of training procedures and materials for teacher educators.
- Accountability was a crucial element in the definition of the strategy for the VET system in two ways: (1) the establishment by MoESY of the accreditation system of the LLL Teacher Training System (aims and objectives, accreditation standards, bodies, process) and (2) the establishment by MoESY of a national information management system and database of teacher training to register, assist, monitor and certify the assessment process of teachers in training courses. Besides this, the TEAVET project envisaged a transversal quality assurance plan that covered all work packages.
- Considering the content in the implementation phase in which more than 2000 in-service teachers participated, planning strategy, course implementation and evaluation have been very positive in terms of satisfaction and their flexibility in adapting to the COVID-19 lockdowns. However, as stated in the context dimension, self-assessment reports from Albanian universities stress that course content should be more practically oriented.
3.3. Commitment
- The consortium has established good cooperation among all partners (EU universities, Albanian universities and MoESY). The active involvement of the MoESY in the management and the implementation of the project has been crucial for the achievement of the project’s objectives.
- Cooperation has been formalised with the establishment of the Albanian Network of Lifelong Learning Centres for Teacher Training (NCTT). The success of collaboration led, in the final year of the project, to an additional step (not envisaged in the project proposal); this was the creation of the Assembly for the Training of Lifelong Learning Centres network, which elected a coordinating committee that continues to meet and work on additional training in coordination with MoESY. This networking has been stressed as a key element for future sustainability.
- However, two weak points have been expressed by teacher educators in relation to the institutional commitment which, in their opinion, are crucial for the success and sustainability of universities as LLL providers: improving rewards and institutional conditions in their universities and reinforcing the cooperation within the network of the LLL centres to be more efficient.
3.4. Capacity
- Academic staff from Albanian universities have learnt from EU practices (learning visits to Austria and Finland and a seminar for the training of teacher educators) concerning how to create an LLL structure and how to design and implement courses. Also, “MoESY actively shared information with them, information that may not have been available to HEI staff and institutions otherwise”.
- Additionally, EU partners helped Albanian academic staff to focus on the area of academic and research output (needs analysis, satisfaction surveys, etc.), as shown in their participation at the final TEAVET conference in November 2020.
- There is an ongoing process of capacity building through formally integrating the LLL centres into university structures, and thus reinforcing the third mission of the higher education sector in Albania as an LLL provider [21], and in the MoESY training database, as part of the accreditation system. In the opinion of the external expert, “it’s an indicator towards sustainability that indicates the awareness of the need to move beyond an ad-hoc structure to one that is more permanent”.
3.5. Clients
3.5.1. In-Service Teachers’ Satisfaction
3.5.2. Teacher Educators’ Satisfaction
4. Conclusions
- Context fit has been considered from a bottom-up approach (local-national-European): training needs of the target group (in-service pre-university teachers), Albanian LLL policy and European standards have been considered at all stages of the project.
- Content: All elements of the reform plan have been specifically designed and agreed with stakeholders, from the overall strategy based on including universities as LLL providers, to the design and implementation of the reform and the accountability and accreditation measures to evaluate it.
- Commitment: Institutional commitment has proved to be essential to guarantee the quality and sustainability of the VET system. In this sense, the involvement of the Albanian MoESY, which has encouraged networking between LLL centres in Albanian universities, has been a key success factor.
- Capacity has undertaken all key factors, that is, personnel, finances, research, time and leadership, within the lifecycle and financial support of the TEAVET project. Additionally, the expertise of EU partners has contributed to increasing the training and research competences of academic staff at Albanian universities.
- Clients: In-service teachers and teacher educators are highly satisfied with the VET system, specifically in the implementation phase.
- The VET strategy is based on context fit and accountability: The VET system builds on the Albanian LLL policy and addresses Albanian country-specific priorities based on the identification of the target group’s needs. Furthermore, the quality of the system has been controlled through accreditation systems.
- Commitment and networking, both by MoESY, as the VET system is part of its policy strategy and, as is particularly relevant, by the LLL centres, which have upgraded their networking through the creation of the Assembly for the Training of Lifelong Learning Centres network.
- Capacity by reinforcing the third mission of the higher education sector in Albania as an LLL provider and envisaging a self-sustainable financial mechanism based on small fees and universities’ budget for LLL.
- All stakeholders involved, from MoESY to universities and schools, have had the ability to address real needs building and respect their institutional management frameworks.
- Monitoring and close cooperation with schools, so that training is contextualised to concrete in-service teachers’ needs on a daily basis.
- Recognition and rewards for those academics and in-service teachers committed to LLL.
Supplementary Materials
Author Contributions
Funding
Institutional Review Board Statement
Informed Consent Statement
Data Availability Statement
Conflicts of Interest
Appendix A

References
- United Nations. Transforming Our World: The 2030 Agenda for Sustainable Development. Resolution Adopted by the General Assembly on 25 September 2015. Available online: https://sustainabledevelopment.un.org/post2015/transformingourworld/publication (accessed on 23 March 2021).
- European Commission. COM(2016)381 Final Communication from the Commission to the European Parliament, the Council, the European Economic and Social Committee and the Committee of the Regions. A New Skills Agenda for Europe: Working Together to Strengthen Human Capital, Employability and Competitiveness; European Commission: Brussels, Belgium, 2016. [Google Scholar]
- European Commission. COM(2016)941 Final Communication from the Commission to the European Parliament, the Council, the European Economic and Social Committee and the Committee of the Regions: Improving and Modernising Education; European Commission: Brussels, Belgium, 2016. [Google Scholar]
- Balbay, S.; Pamuk, Ġ.; Temir, T.; Doğan, C. Issues in pre-service and in-service teacher training programs for university English instructors in Turkey. J. Lang. Linguist. Stud. 2018, 14, 48–60. [Google Scholar]
- Roca-Campos, E.; Renta-Davids, A.I.; Marhuenda-Fluixá, F.; Flecha, R. Educational Impact Evaluation of Professional Development of In-Service Teachers: The Case of the Dialogic Pedagogical Gatherings at Valencia “On Giants’ Shoulders”. Sustainability 2021, 13, 4275. [Google Scholar] [CrossRef]
- European Commission. COM(2012)669 Final Communication from the Commission to the European Parliament, the Council, the European Economic and Social Committee and the Committee of the Regions. Rethinking Education: INVESTING in Skills for Better Socio-Economic Outcomes; European Commission: Strasbourg, France, 2012. [Google Scholar]
- UNESCO. ED/2012/PI/H/1 UNESCO Strategy on Teachers (2012–2015); UNESCO, 2012. Available online: https://unesdoc.unesco.org/ark:/48223/pf0000217775 (accessed on 26 February 2021).
- European Union. COM(2007)392 Final Improving the Quality of the Education and Training of Teachers; European Union: Brussels, Belgium, 2016. [Google Scholar]
- European Commission. COM(2017)248 Final Communication from the Commission to the European Parliament, the Council, the European Economic and Social Committee and the Committee of the Regions. School Development and Excellent Teaching for a Great Start in Life; European Commission: Brussels, Belgium, 2017. [Google Scholar]
- European Union. Communication 2017/C 62/02 Conclusions of the Council and of the Representatives of the Governments of the Member States, Meeting within the Council, on Inclusion in Diversity to Achieve a High Quality Education For All; European Union: Brussels, Belgium, 2017. [Google Scholar]
- European Commission. COM(2020)274 Final Communication from the Commission to the European Parliament, the Council, the European Economic and Social Committee and the Committee of the Regions. European Skills Agenda for Sustainable Competitiveness, Social Fairness and Resilience; European Commission: Brussels, Belgium, 2020. [Google Scholar]
- Lucas, R.I.; Promentilla, M.A.; Ubando, A.; Girard Tan, R.; Aviso, K.; Danielle Yu, K. An AHP-based evaluation method for teacher training workshop on information and communication technology. Eval. Program Plan. 2017, 63, 93–100. [Google Scholar] [CrossRef] [PubMed]
- Darling-Hammond, L. Teacher education around the world: What can we learn from international practice? Eur. J. Teach. Educ. 2017, 40, 291–309. [Google Scholar] [CrossRef]
- Taranto, D.; Buchanan, M.T. Sustaining Lifelong Learning: A Self-Regulated Learning (SRL) Approach. Discourse Commun. Sustain. Educ. 2020, 11, 5–15. [Google Scholar] [CrossRef]
- Ilgaz, G.; Eskici, M. Examination of Teacher Candidates’ Lifelong Learning Competence and Basic Motivation Resources as Parts of Sustainability. Sustainability 2019, 11, 23. [Google Scholar] [CrossRef] [Green Version]
- Gavín-Chocano, Ó.; Molero, D.; García-Martínez, I. Early Education Care from Its Practitioners to Achieve Sustainability. Sustainability 2021, 13, 3396. [Google Scholar] [CrossRef]
- European Commission. SWD(2012)374 Final Supporting the Teaching Professions for Better Learning Outcomes; European Commission: Strasbourg, France, 2012. [Google Scholar]
- Murray, J. Teacher Educators’ Induction into Higher Education: Work-Based Learning in the Micro Communities of Teacher Education. Eur. J. Teach. Educ. 2008, 31, 117–133. [Google Scholar] [CrossRef]
- Murray, J.; Swennen, A.; Shagrir, L. Understanding Teacher Educators’ Work and Identities. In Becoming a Teacher Educator: Theory and Practice for Teacher Educators, 1st ed.; Swennen, A., van der Klink, M., Eds.; Springer: Berlin/Heidelberg, Germany, 2009; pp. 29–43. [Google Scholar]
- González-Moreira, A.; Ferreira, C.; Vidal, J. Comparative Analysis of the Transition from Early Childhood Education to Primary Education: Factors Affecting Continuity Between Stages. Eur. J. Educ. Res. 2021, 10, 441–454. [Google Scholar] [CrossRef]
- European University Association. The Memorandum on Lifelong Learning (a Staff Paper of the European Commission); Results of the European University Association (EUA) Consultation; Geneva Office: Geneva, Switzerland, 2001. [Google Scholar]
- Cendon, E. Lifelong Learning at Universities: Future Perspectives for Teaching and Learning. J. New Approaches Educ. Res. 2018, 7, 81–87. [Google Scholar] [CrossRef]
- Mora, J.G.; Ferreira, C.; Vidal, J.; Vieira, M.J. Higher education in Albania: Developing third mission activities. Tert. Educ. Manag. 2015, 21, 29–40. [Google Scholar] [CrossRef]
- Mora, J.G.; Serra, M.A.; Vieira, M.J. Social Engagement in Latin American Universities. High. Educ. Policy 2018, 31, 513–534. [Google Scholar] [CrossRef]
- Najam, A. Learning from the Literature on Policy Implementation: A Synthesis Perspective. In IIASA Working Papers, WP-95-061; International Institute for Applied Systems Analysis: Laxenburg, Austria, 2015. [Google Scholar]
- Marie Caves, K.; Baumann, S.; Renold, U. Getting there from here: A literature review on vocational education and training reform implementation. J. Vocat. Educ. Train. 2019, 73, 95–126. [Google Scholar] [CrossRef]
- Hidayat, D. Approaches to Evaluation: In Pursuit of Appropriacy For EFL Pre-Service Teacher Training Programs in Indonesia. Int. J. Educ. Curric. Appl. 2018, 1, 51–58. [Google Scholar] [CrossRef]
- Alauddin, N.; Yamada, S. Overview of Deming Criteria for Total Quality Management Conceptual Framework Design in Education Services. J. Eng. Sci. Res. 2019, 3, 12–20. [Google Scholar] [CrossRef]
- Ministry of Education and Sports (MES). Strategy on Pre-University Education Development 2014–2020. Tirana, 2014. Available online: https://planipolis.iiep.unesco.org/sites/default/files/ressources/albania_strategy_on_pre-university_education_dev.pdf (accessed on 11 February 2021).
- UNESCO. Albania. Education Policy Review: Issues and Recommendations. Extended Report. Section of Education Policy, 2017. Available online: https://unesdoc.unesco.org/ark:/48223/pf0000259245 (accessed on 2 March 2021).
- Vedung, E. Public Policy and Program Evaluation, 1st ed.; Routledge: New York, NY, USA, 2017. [Google Scholar]
- O’Hara, J. Impact Report. Teavet Project. 2021. Available online: https://teavet.org/wp-content/uploads/2021/02/D.6.2-Impact-Report.pdf (accessed on 12 March 2021).
- Grove, M.; Pugh, S. Defining ‘sustainability indicators’ for higher education teaching and learning innovations. Educ. Pract. 2017, 3, 13–18. [Google Scholar]
- Vieira, M.J.; Rodríguez-Esteban, A. Evaluation of LLL Training Courses for in-Service Teachers in Albania. In Proceedings of the TEAVET Project Final Conference, Vlore, Albania, 10–11 November 2020; Cipi, E., Meminaj, M., Eds.; Servicio de Publicaciones. University of León: León, Spain, 2021. Available online: https://teavet.org/wp-content/uploads/2021/05/WP7-Final-Conference-proceeding-book.pdf (accessed on 5 April 2021).


| Course Title | Number of Universities per Course |
|---|---|
| Active citizenship in a global society | 2 |
| Inclusive classroom strategies | 4 |
| Foster critical thinking through media analysis | 3 |
| Basic skills for active citizenship | 3 |
| Teaching methodology | 6 |
| Media literacy and online communication | 3 |
| Media literacy in a digitalised world | 3 |
| Digital tools for learning/teaching | 2 |
| Psychology of child development | 4 |
| Blended learning with Learning Management Systems | 3 |
| Classroom management | 4 |
| Communication and conflict management | 1 |
| Learning Design for all: Instructional formats and learning modalities | 2 |
| Project-based teaching and learning | 1 |
| Total | 41 |
| University | % |
|---|---|
| Sports University of Tirana | 4.3 |
| University “Aleksandër Moisiu” Durres | 25.8 |
| University “Fan S. Noli” | 2.8 |
| University College “Pavarësia Vlorë” | 9.5 |
| University of Elbasan | 4.7 |
| University of Gjirokastra | 16.4 |
| University of Shkodra | 8.7 |
| University of Vlora | 27.8 |
| - | Component | |||
|---|---|---|---|---|
| Questionnaire items | 1 | 2 | 3 | 4 |
| The course learning outcomes were clear | 0.780 | 0.225 | 0.239 | 0.194 |
| The course syllabus (content) was explained at the beginning of the course | 0.770 | 0.218 | 0.148 | 0.195 |
| The course was delivered as outlined in the syllabus | 0.780 | 0.246 | 0.112 | 0.215 |
| The course was well organised (e.g., timely access to materials, notification of changes, etc.) | 0.778 | 0.246 | 0.130 | 0.255 |
| The amount of workload/homework was manageable | 0.707 | 0.304 | 0.164 | 0.121 |
| Classrooms were satisfactory (space, light, ventilation, etc.) | 0.597 | 0.138 | 0.383 | 0.135 |
| Equipment for learning was appropriate (computers, internet, etc.) | 0.573 | 0.214 | 0.387 | 0.110 |
| Learning documents were useful (lesson plans, course notes, ppt, etc.) | 0.572 | 0.257 | 0.436 | 0.144 |
| I participated actively in the course | 0.210 | 0.480 | 0.408 | 0.078 |
| Attendants participated actively in the course | 0.276 | 0.470 | 0.427 | 0.125 |
| Contents were presented clearly | 0.229 | 0.682 | 0.126 | 0.395 |
| The pace of the course was appropriate | 0.301 | 0.713 | 0.180 | 0.254 |
| The course stimulated my interest on the subject area | 0.209 | 0.775 | 0.195 | 0.197 |
| The course is useful for applying learning outcomes in my current work as teacher | 0.253 | 0.770 | 0.250 | 0.187 |
| The practical activities were appropriate | 0.280 | 0.703 | 0.292 | 0.200 |
| Teaching methods encouraged participation | 0.262 | 0.734 | 0.256 | 0.260 |
| The trainer(s) demonstrated in-depth knowledge of the subject | 0.219 | 0.250 | 0.233 | 0.832 |
| The trainer(s) encouraged discussions | 0.216 | 0.268 | 0.198 | 0.803 |
| The trainer(s) responded to questions | 0.231 | 0.247 | 0.241 | 0.830 |
| The trainer(s) gave guidance on where to find resources | 0.237 | 0.260 | 0.251 | 0.774 |
| Information about assessment was communicated clearly | 0.274 | 0.210 | 0.733 | 0.307 |
| Feedback showed how to improve my work (e.g., corrections and comments) | 0.202 | 0.291 | 0.759 | 0.227 |
| Feedback on assessment was timely | 0.249 | 0.237 | 0.767 | 0.234 |
| The methods of assessment related to the course learning outcomes | 0.248 | 0.316 | 0.733 | 0.252 |
| Dimension | Mean | SD | Cronbach’s α |
|---|---|---|---|
| D1—Course content and organisation | 4.85 | 0.42 | 0.908 |
| D2—Learning resources and facilities | 4.81 | 0.52 | 0.895 |
| D3—Attendants’ participation | 4.71 | 0.61 | 0.852 |
| D4—Teaching methods | 4.83 | 0.48 | 0.948 |
| D5—Trainer | 4.87 | 0.50 | 0.955 |
| D6—Feedback and assessment | 4.82 | 0.52 | 0.939 |
| Dimensions | D1 | D2 | D3 | D4 | D5 | D6 |
|---|---|---|---|---|---|---|
| D1—Course content and organisation | 1 | 0.652 * | 0.476 * | 0.603 * | 0.522 * | 0.580 * |
| D2—Learning resources and facilities | - | 1 | 0.599 * | 0.670 * | 0.636 * | 0.702 * |
| D3—Attendants’ participation | - | - | 1 | 0.671 * | 0.589 * | 0.650 * |
| D4—Teaching methods | - | - | - | 1 | 0.751 * | 0.744 * |
| D5—Trainer | - | - | - | - | 1 | 0.722 * |
| D6—Feedback and assessment | - | - | - | - | - | 1 |
Publisher’s Note: MDPI stays neutral with regard to jurisdictional claims in published maps and institutional affiliations. |
© 2021 by the authors. Licensee MDPI, Basel, Switzerland. This article is an open access article distributed under the terms and conditions of the Creative Commons Attribution (CC BY) license (https://creativecommons.org/licenses/by/4.0/).
Share and Cite
Vieira, M.-J.; Ferreira, C.; Rodríguez-Esteban, A.; Vidal, J. Towards Sustainable Development in Education: Implementing a VET System for In-Service Teachers in Albania. Sustainability 2021, 13, 8739. https://doi.org/10.3390/su13168739
Vieira M-J, Ferreira C, Rodríguez-Esteban A, Vidal J. Towards Sustainable Development in Education: Implementing a VET System for In-Service Teachers in Albania. Sustainability. 2021; 13(16):8739. https://doi.org/10.3390/su13168739
Chicago/Turabian StyleVieira, María-José, Camino Ferreira, Agustín Rodríguez-Esteban, and Javier Vidal. 2021. "Towards Sustainable Development in Education: Implementing a VET System for In-Service Teachers in Albania" Sustainability 13, no. 16: 8739. https://doi.org/10.3390/su13168739
APA StyleVieira, M.-J., Ferreira, C., Rodríguez-Esteban, A., & Vidal, J. (2021). Towards Sustainable Development in Education: Implementing a VET System for In-Service Teachers in Albania. Sustainability, 13(16), 8739. https://doi.org/10.3390/su13168739

