Next Article in Journal
Introducing a Multiscalar Framework for Biocluster Research: A Meta-Analysis
Previous Article in Journal
Parametric Assessment of Trend Test Power in a Changing Environment
 
 
Font Type:
Arial Georgia Verdana
Font Size:
Aa Aa Aa
Line Spacing:
Column Width:
Background:
Article

Establishing a Sustainable Waste Management System in a Transitional Economic Context: Analysis of the Socio-Economic Dynamics

1
Specialized Partnerships in Sustainable Food Systems and Food Sovereignty, Faculty of Organic Agricultural Sciences, University of Kassel, 37213 Witzenhausen, Germany
2
School of Agricultural and Natural Sciences, Agricultural University of Georgia, 0159 Tbilisi, Georgia
3
Department of Development Economics, Migration and Agricultural Policy, Faculty of Organic Agricultural Sciences, University of Kassel, 37213 Witzenhausen, Germany
*
Author to whom correspondence should be addressed.
Sustainability 2020, 12(9), 3887; https://doi.org/10.3390/su12093887
Submission received: 12 March 2020 / Revised: 22 April 2020 / Accepted: 7 May 2020 / Published: 9 May 2020

Abstract

Establishing a sustainable waste management system concerns multiple aspects of the prospected geo-locations. Among them, the dynamics of the socio-economy play a crucial role. Based on the idea of circular economy (CE), the amount of waste, in general, should be reduced and the process of social involvement is embedded. This study aims to examine the social willingness towards a sustainable waste management system at a local level in Georgia. The research study was conducted with waste management analyses in Marneuli city in the South-Eastern Georgian district of Kvemo Kartli, as well as a survey in 510 households in Marneuli. A descriptive statistical analysis and a narrative analysis were used to evaluate the results of the survey. In Georgia, as a transitional country, local participation is still not well developed. However, this research study shows that the potentiality and the social request for the environmental actions at a local level exist. The key results of this study are that the robust connection with the locals is a fundamental factor in implementing a sustainable waste management plan at a local level.

1. Introduction

The study of the Club of Rome, “The Limits to Growth,” showed that the individual actions of people have global effects. Due to the rapid increase of population, industrialization, environmental pollution, food production, and the exploitation of natural resources, the absolute growth limits on earth will already be reached by 2072 [1]. However, the problem of climate change and the associated consequences were addressed at the first UN Conference on Environment and Development in Rio de Janeiro in 1992 [2] and resulted in the UN Framework Convention on Climate Change. Stern’s studies [3] highlighted the economic consequences of anthropogenic climate change and showed that the costs for immediate and significant climate protection measures are low compared to the costs that will subsequently be incurred by the world community of states as a result of omitted measures. However, the improved resource management in the waste management realm received a little attention in the framework of climate change.
In February, 2009, the European Parliament [4] adopted its recommendations on the EU climate protection policy in the climate protection report: “2050: The future begins today—Recommendations for a future integrated EU climate protection policy.” In this resolution, the European Parliament puts the “policy orientations” on “waste treatment and the resource management” and stresses the importance of a separate collection of bio-waste and recycling in contributing significantly to avoiding direct emissions from landfills [4]. In the treatment of organic household and garden waste (OHW), the formation of the greenhouse gases methane (CH4) and nitrous oxide (N2O) is predominantly influenced by the C and N content in the source material and by the process conditions, and less by the constructional and process equipment of the treatment plant [5,6].
Bidlingmaier et al. [7] argued that waste management does not only reduce the emissions of climate-relevant gases, but can also achieve considerable cost savings. This applies in particular to the area of organic waste from households, municipalities, and trade. The generally lamented scarcity of resources and the associated increases in raw material prices are affecting agriculture, particularly in the areas of energy and fertilizers, as well as pesticides.
The circular economy (CE) is the economic model behind waste management [8]. The core idea of the CE is to conserve resources and reduce the amount of waste from the use of resources [9]. This is achieved by the recovery and reuse of all material for use in another process or product. Several authors state that waste should not exceed the “assimilative capacity” of the natural environment [8,10,11]. As Wilts [10] mentions, the two business models of the CE forms (a) reuse, repair, remanufacture, or upgrades of the used materials; (b) complete recycling of the used materials to new by a resource transformation. With this global focus, the CE is considered by the United Nations (UN) as one of the best approaches to realizing the Sustainable Development Goals [12].
For many countries of the former Soviet Union, the necessity of a transformation process in economic, social, and ecological terms arose, whereby the principles of sustainability should be taken into account in all areas of development. Political disputes and conflicts in the late 20th century made this transformation process more difficult [13]. Georgia, as one of the former Soviet Union countries, is considered as a transitional country in the South-Caucasian region that encounters rapid institutional adjustment, the restructuring of regulations, and political-economic changes. With uncoordinated economic plans in natural resource and waste management, Georgia encounters an acceleration of waste generation [14] and environmental pollution [15]. Implementing a robust waste management plan based on the EU Standards was one of the criteria in the association agreement between Georgia and the EU in 2014 [14]. There are hotspots of the hazardous waste, including the factories in Batumi and the Batumi Oil Refinery UNECE [16], and over 60 landfills areas that cover about 203 hectares [17]. The latest data reveal that there are about 900,000 tons of municipal waste per annum in Georgia [18]. In Georgia, waste management in 1997 was responsible for approximately 1.54 million Mg CO2-eq (about 11% of the total load) and, according to Kisliakova’s et al. [19] prognosis, waste management would have been responsible for 3.65 million Mg CO2-eq in 2010. Successes in reducing Green house gas emissions (GHGs) in waste management can be achieved very quickly by phasing out the landfilling of waste [20].
One of latest EU reports—“Pre-feasibility study on Inter-Municipal Cooperation for Solid Waste Management in Adjaria” [21]—identifies the general challenges of solid waste management in Georgia, including lack of awareness and poor management, dumping in rivers and water sources, illegal dumpsites in villages, less interest from the local companies in waste collection in remote areas, and low fares for waste collection. After the few years of discussions at different stages, the new law called “Waste Management Code” came into force from December, 2019 by following 2014 adoption [18]. The current industrial development, municipal system, or agricultural sectors have a marginal focus on their negative externalities in Georgia.
This research paper discusses the socio-economic dynamics when establishing a waste management culture in Georgia. The study was conducted in Georgia from 2014 to 2018 as part of the collaborative research project between the School of Agricultural and Natural Science at the Agricultural University of Georgia and the University of Kassel, Germany, Faculty of Organic Agricultural Sciences. The inclusive goal of the bilateral research partnership was to improve integrated resource management as part of a socially and ecologically sustainable agriculture and food system in Georgia [15,22,23], by using compost as fertilizer and enriching the water capacity of soil, as well as the microbial community, suppressing pathogens, and improving the quality of food (e.g., vegetables) [24,25,26,27,28].

2. Circular Economy and Sustainable Development: the Connectivity between the Concepts and Applications

The CE concept was developed by the economists Pearce and Turner [29] from the concept of industrial ecology, which, in turn, is based on the findings of the 1972 Club of Rome study, “The Limits to Growth” [1]. Lehmacher [30] concludes from this that the claim of the “Circular Economy” must be a holistic model of thought and action, which not only aims for the conservation and sustainable use of natural resources and the environment, but also the permanent safeguarding of living standards and quality of life. This goes hand in hand with ensuring the long-term performance of companies and the sustainable safeguarding of natural resources, such as water and soil.

2.1. Environment and Ecosystem Services as Additional Economic Factors

The extraction and processing of natural resources, as well as the production of capital goods, are associated with the generation of waste. Furthermore, the consumption by human beings in the form of resources subsequently produces liquid and solid waste. Increasing amounts of waste from production and consumption and the lack of sustainable management systems have led to the significant pollution of the environment. The environmental economists Pearce and Turner [29], therefore, developed the concept of the circular economy (CE) to integrate the environmental factor into the existing linear economic model. The main point of the scientists introducing the circular approach was to clearly show the importance of sustainable waste management, whose task it was to not only preserve material value and recover raw materials and reintroduce them into the economic cycle, but also to keep the amount of unavoidable waste below the limit of the assimilative capacity of the natural environment. The results of the Economics and Biodiversity study (TEEB) [31] stress the importance of the assimilative capacity of the natural environment to preserve its ecosystem services. This expands Pearce and Turner’s consideration of the function of the natural environment as:
  • a provider of resources,
  • an assimilator of waste,
And to include further a third economic function of the natural environment as:
  • a provider of ecosystem services.
Through this, a positive economic value arises, because if these functions were offered on the market, then everyone would have a positive price [29]. However, to achieve this goal, a behavioral change in society is necessary. Prieto-Sandoval et al. [32] argue that CE is the phase of an eco-centric sociological vision compared to the traditional linear economic model that is based on an anthropocentric vision. With this eco-centric approach in the CE model, the human perception of nature is crucial to achieving sustainable development. However, in many walks of life, this will require a substantial behavioral change.

2.2. Wellbeing as an Integral Part of CE

When developing their model, Pearce and Turner also introduced the welfare effect, because they wanted to emphasize a third economic function of the natural environment: it brings about wellbeing directly in the form of joy and mental wellbeing, whether through the joy of a beautiful landscape or deep feelings for nature. The basis for this, however, is the ecosystem services of the natural environment. Ecosystem services are based on natural processes and take place independently of human influence. If, on the other hand, the environment is polluted with waste beyond its assimilative capacity, these functions are endangered or even completely lost. It is, therefore, necessary to include ecosystem services into all considerations of natural capital within CE.

2.3. Natural Capital and its Ecosystem Services

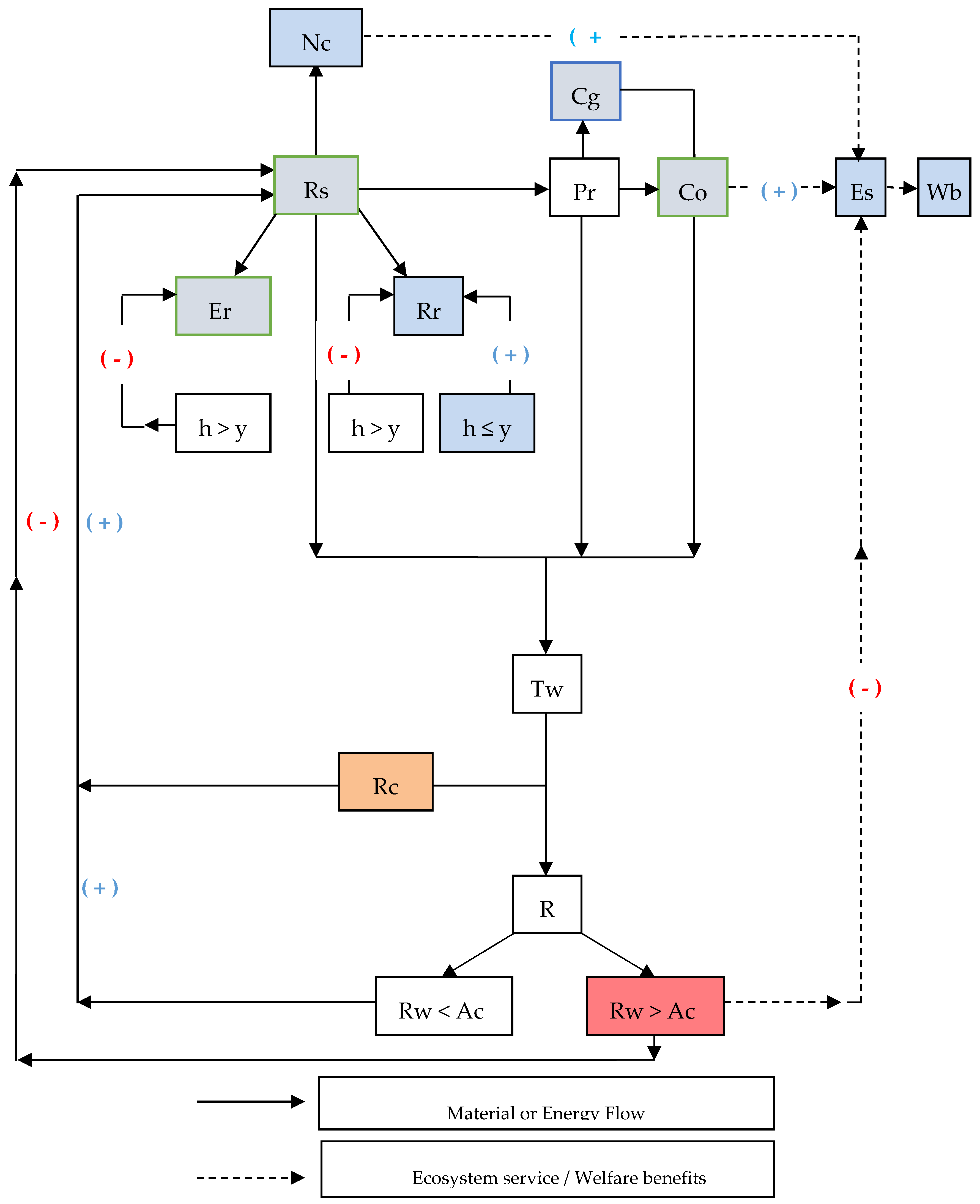
Based on the new scientific approach presented above, this research work expands the concept of Pearce and Turner to include natural capital (Nc) and its ecosystem services (Es) (Figure 1).
Natural capital (Nc) represents the part of renewable resources (Rr), which, if h = the rate of harvested (extracted or exploited) below or equal to the new formation, (Rr with h ≤ y)—also referred to as yield of the resource (y)—leads to the ecosystem services (Es), which, in addition to consumer goods (Co), are necessary to achieve the welfare benefits (Wb) listed by Pearce and Turner. The recycling (Rc) of the total waste (Tw) plays a central role, since only this way is it possible to keep the residual waste (Rw) below the assimilative capacity (Rw < Ac) of the ecosystem, and, thus, contribute to the conservation (a positive amenity “+”) of resources (Rs) and natural capital (Nc), as well as to the maintenance (a positive amenity “+”) of ecosystem services (Es).
The goal of this research study was the establishment of a sustainable solid organic waste management system to maintain the assimilative capacity of the natural environment, and, with this, to also maintain the three economic functions as described above. This can also be understood as a contribution to achieving sustainable development in Georgia. Under the circumstances given in Georgia and, therefore, also in the model town of Marneuli, which has no sustainable waste management system, it seemed advisable to begin the introduction of a separate system for organic household and garden waste (OHW). The separate collection of OHW would require the least behavioral changes in three groups of actors—the citizens, the administration, and the political decision-maker—because they were used in the collection, transportation, and treatment of waste in a landfill. For this project, it would only mean an additional bin for the OHW and its separation in the kitchen for the citizens; for the administration, it would mean the transportation to the compost site instead of to the landfill and a new way of waste treatment (composting). For the political decision-makers, it would mean the provision of the compost site and the necessary infrastructure.

2.4. Three-Pillar Model of Sustainability as an Extension of Circular Economy

This research project is seen as a contribution to the Georgian effort to reach the sustainable development goals agreed upon by the UN assembly in 2015 [33]. With their “life support theory” as a consequence of CE, Pearce and Turner [29] set an important course for the “three-pillar model of sustainability,” which was later elaborated on by politicians in the aftermath of the first UN Conference on Environment and Development held in Rio de Janeiro in 1992. There, the Agenda 21 action program made the concept of sustainability the guiding principle for global environmental protection. In the Amsterdam Treaty of 1997, the EU described the three pillars of sustainability. Accordingly, sustainability encompasses ecological as well as economic, social, and societal services in equal measure [34]. This means that economic success, as well as social compatibility and the careful use of natural resources, must be taken into account and linked in a balanced way. In terms of sustainability, this must be a self-renewing system.
However, the equal weighting of the three pillars is being increasingly questioned, and a special role for ecology is demanded in this model. Ott and Döring [35], therefore, see the need for “strong sustainability,” in which, a reduction in the values of one species (e.g., ecological values) must not be offset by the creation of values of another species (e.g., economic values). The concept of the values formulated here is broad and corresponds to the principles that Pearce and Turner, as environmental economists, described in their theory of the “circular economy” as essential economic relationships for sustainable economic activity.

2.5. Research Questions and Hypotheses of the Study

The research questions of this study are as follows:
  • How much OHW can be collected in separate bins from households and a vegetable and fruit market in different regions of Marneuli, Georgia?
  • Is this innovation accepted by the community (citizens, administration, politicians) and if yes, why? (social aspects)
  • Can this innovation in waste management support some goals of the Sustainabel Development Goals (SDGs)? If yes, which ones? And what are the potentials? (environmental aspects)
  • Is this innovation in waste management economically feasible? If yes, which conditions have to be met? (economical aspect)
  • Are the research results from Marneuli transferable to the whole of Georgia?
The hypotheses are:
Hypotheses 1 (H1).
The amount and quality of organic waste from households (OHW) and the vegetable and fruit market is sufficient for the production of high-quality compost.
Hypotheses 2 (H2).
Citizens know about the negative health effects of environmental pollution and, because they are aware that waste dumps in Georgia cause pollution of the environment, they are willing to separate OHW from other wastes in a separate bin.
Hypotheses 3 (H3).
By reducing the pollution of soil and water by not using dumps for organic waste, proper composting and the use of compost in agriculture as a fertilizer and increasing organic matter in the soil would support Georgia in reaching several SDGs. The emission of climate-relevant gases has to be calculated.
Hypotheses 4 (H4).
Taking into account the current waste management in Marneuli, increasing the efficiency of the collection system and introducing the separate collection of OHW combined with the composting technology can be economically feasible.
In this research paper, the results for the first two research questions are presented. Further publications will cover the other research questions.

3. Methods and Materials

3.1. Research Area

This study was conducted in Marneuli, located in the South-Eastern Georgian district of Kvemo Kartli, a city with 28,000 inhabitants and an area of 28.43 km2 located near the border of Azerbaijan and Armenia. Marneuli Municipality in Kvemo Kartli Region is selected as the agro-ecological zone for this research based on previous research experience and a feasibility study on this research in March, 2014. Marneuli Municipality supplies a considerable amount of agricultural production—especially vegetables, dairy products, meat, wheat, and maize—to the national food system [36]. The demographic composition of Marneuli Municipality mainly consists of smallholding farmers. Most of them own 1 to 2 hectares under the land reformation program of 1992 and are located as homestead lands [37,38]. Thus, these peasant farmers are employed as hourly-paid day workers by the owners of largescale farmlands. Ethnically, most of them belong to the Azeri-Georgian community, who make up the majority of the Marneuli Municipality [38]. According to the National Statistics Office of Georgia, the ethnic composition of the town of Marneuli and the 77 villages in Marneuli Municipality is 83.8% Azeri, 8.6% Georgians, 7.0% Armenians, and 0.6% others [39].
The four municipal settlement structures and the investigation zones defined therein can be characterized as follows (Figure 2):
(a)
“Industrial estate with shopping street” (collection point: Rustaveli Street) in the representative Zone I
(b)
“Apartment buildings” (collection place: 26 May/Kostava Street) in the representative Zone III
(c)
“Single-family houses without gardens in the city center” (collection site: Narimanov Street) in the representative Zone IV
(d)
“Single-family houses with gardens on the outskirts of town” (collection place: Lagluja Street) in the representative Zone V
(e)
“Public food market”; Zone II
This result is a very balanced picture for the sample size in the four zones of 22.3% to 22.5% (Table 1).
While the yellow zone (weekly market) is shown alone but must be included in the study due to the high amount of organic waste, the other zones have been selected so that the typical structures of the city are represented. On the one hand, there is a commercial area with a shopping street, where relatively small amounts of organic waste can be expected, and on the other hand, there are single-family houses, where the expected difference between houses with and without gardens should be interesting. According to the working hypothesis, the zone with apartment buildings should occupy a medium position.

3.2. Total Waste and Amount of OHW

For the decision of the introduction of the separate collection and composting of OHW, it was important to determine the amount of OHW. For the optimization of the separate collection system, it was also important to know the seasonal distribution of the amounts of total waste and the organic fraction. The results in Figure 3 show differences between zones and seasons, which can be explained with the different settlement structure of the zones. These results will, on one hand, allow the improvement of efficiency in the collection system for the total waste amount of 4572 Mg/a in Marneuli. On the other hand, the amount of 2447 Mg/a for the OHW indicates the justification of the introduction of < the innovation of separate collection and composting in Marneuli.

3.3. Survey

For the survey of the inhabitants in the four urban regions in which the samples for the OHW analysis were collected, the convenience sampling method was chosen. This type of non-probability sampling was the appropriate method for the present investigation with time efficiency, simplicity, and immediate availability and cost-efficiency [40]. This made it possible to identify trends in the population very quickly and to develop a hypothesis for the expected behavior of the population—in this case, for the introduction of a separate collection of organic/food household waste [41]. The accuracy of the hypotheses derived in this way can be improved by a correspondingly large sample from the population as a whole. The method, described by Diener [42], was used for the surveys of the inhabitants of Marneuli and the municipality. The face-to-face interviews [43,44] were conducted based on a previously developed comprehensive questionnaire [43] at the previously determined 24 collection points for total waste for the subsequent analyses. This corresponded to the procedure of “defined sampling” recommended by Lamnek [45]. The aim was to ensure an adequate and representative sample of the population of Marneuli by taking an appropriate sample size from the population of Marneuli. This meant, according to Lamnek:
  • a selective sample based on a theoretical concept,
  • a heterogeneous sample based on the different framework conditions,
  • inclusion of all relevant stakeholders, and
  • structures to prevent distortion of the sample.
The questionnaires were designed in such a way that all relevant questions regarding possible participation in the separate collection of organic/food household waste were comprehensively addressed. It was clear from the outset that the results in the sense of the theory of planned behavior [46] could only represent the intention for the corresponding change in behavior in waste disposal, but not the actual change in behavior.
This form of questioning describes interviews in which an interviewer asks the respondent personally about various topics directly. This form of dialogue is characterized by direct personal contact between the interviewer and respondent. This important personal contact was promoted by interviewing the test persons in their apartments or houses. For the survey, the classic questionnaire was chosen, in which all answer options were specified (closed questions). It was advantageous for the interviewer to be able to control the course of the interview to obtain the necessary information. In the direct interviews, the classic form of a paper-and-pencil interview was used and the interviewer recorded the respondents’ answers in handwriting.
A total of 510 households were reached by the interviews with a population share of 1991 people (out of 6284 people delivering the OHW to the sample points) and this corresponded to 7.1% of the total population of Marneuli. Interestingly, almost 50% of the population lived in households of four to five people. The proportion of households with six or seven people was still 26.7%. On average, 3.91 people lived in a household in the city of Marneuli (Table 2). In most cases, the survey had to be conducted in the Georgian or Russian language with the help of interpreters, as only very few respondents knew English.
The data collection required by the city administration was carried out in the form of an interview with the head of the public order office—where the OHW management was located—and with his two colleagues. For this, it was necessary to establish a good relationship of trust with the actors in the city administration. It was, therefore, crucial from the outset to convey to the actors in the city administration that the handbook of action would always remain in their hands and that we would discuss with them, in constant dialogue, all the steps within the framework of this study. In this case, it was a matter of setting up a “formal institution by ordinances or statutes or laws” in the field of waste management. However, this also meant that a “system of incentives or sanctions for steering individual action” must be developed [47]. A discussion was conducted with a group of people responsible for implementing the political guidelines in the Marneuli City Office of Public Order. In the present study, a descriptive statistical analysis and a narrative analysis were used to evaluate the results of the survey.

4. Results

4.1. Social Willingness on Separating Biogenic Waste (OHW)

Since OHW made up almost two-thirds of the total waste (see Figure 3), it was necessary to determine the willingness of the inhabitants of Marneuli to separate the organic portion in the household. Furthermore, the willingness of the local authority for practical implementation and the policy for setting the framework for a separate collection of organic waste from households and the weekly market, as well as from the food processing industry, had to be determined.
Analyses of data from surveys in Armenia and Georgia have shown that the willingness to separate different waste fractions is most significant among Azeris and Georgians, followed by Armenians and other ethnic groups [23]. From the data collected in this study, with a total of 89% Azeris and Georgians, the hypothesis could thus be established that, in Marneuli, a great willingness to separate the organic waste fraction was to be expected in the:
  • group of up to 40-year-olds in 273 households,
  • group of 40–60-year-olds in 135 households, and
  • group of over 60-year-olds in 102 households.
Among the people who spoke for one of the 510 households surveyed, the under 40-year-olds were most strongly represented, with a total of 273 households. The group of 40–60-year-olds with 135 and over 60-year-olds with 102 households were significantly smaller, but overall, the number of households with up to 40-year-olds were almost balanced with 273 and those with over 40-year-olds with 237 households. Although a different value system, in general, could be expected between these two large age groups, the question of resource-conserving waste management under discussion here should be assessed similarly. These results, on the one hand, form a future orientation of the younger age group, and on the other hand, form an absolute value conservatism of the older group.
As far as the gender question is concerned, in the present study, 319 women and 191 men appeared as spokespersons for the respective households in the 510 households surveyed. This showed a clear dominance of females, and if the result for the householder was added, it became clear that the female part of society would significantly influence the willingness to separate organic waste in the households. After all, 59.3% of householders were women and only 0.4% men. The share of grandparents, at 25.5%, was also not to be underestimated, and this was likely to be primarily the grandmothers again. Children should also not be neglected, with a share of 14.8%. However, the question of the gender of the youth was not asked, but it could be assumed that this included girls to a significant, if not exclusive, extent.
The findings showed that so far, only a tiny proportion of the population—namely, 6.3% (32 out of 510 households)—separated household waste, mainly for the paper (3.3%) and, to a lesser extent, also for plastics (1.0%). Only in one household (0.2%) was the organic material sorted and used as animal feed. The paper was used exclusively for incineration (3.3%) and with plastic, there was a possibility to wash out the bottles and then sell them for reuse (0.8%). Accordingly, the separation of waste is not a common practice in Georgia and would constitute a significant change in behavior for the inhabitants of Marneuli.
However, it could be assumed that garden owners would at least recycle the organic waste generated in their gardens through composting. Of the 510 households surveyed, 184 (36.1%) had a garden. These were mainly found in Zones III, IV, and V (Figure 2), which could be explained by the settlement structure. Ninety-eight gardens (53.3%) with a size of 1000–3000 m2, represented the largest group, followed by 46 gardens (25%) with a size of 300–1000 m2. These gardens were cultivated as mixed gardens with fruit, vegetables, and ornamental plants (shrubs and flowers). There were even six mixed gardens (3.3%) in the sizes of 3000–5000 m2. The 34 gardens (18.5%) of less than 300 m2 were generally cultivated as ornamental gardens (flowers, shrubs) (Table 3).
It is worth noting, however, that OHW was also disposed of as normal waste by the 184 garden owners—in this case, 172 households (93.0%). Eight households (4.3%) fed this OHW to animals, and only five households (2.7%) composted this waste (Table 4).
The eight households that fed the OHW to animals were all those with mixed gardens of up to 5000 m2. The five pig farmers (fattening six pigs), the individual goat farmer (four goats), and the individual cow farmer (two cows) were probably primarily responsible for this. To a lesser extent, the individual keeper of 22 laying hens and one cock was likely to feed them organic waste. Among the other pets, the owners of dogs (46) and cats (31) stood out; otherwise, birds (seven owners), fish, rabbits, and white mice (one owner each) were also kept. For the present investigations, however, only the eight keepers of farm animals were relevant because the organic waste from the garden could be fed to these animals. However, this affected only 1.6% of the population and was, therefore, negligible for the concept of OHW composting. Furthermore, it was not clear whether the animal excreta were disposed of in the waste again. These would then probably also end up in the container for organic waste. The statement about the high willingness to separate organic waste and make it available for OHW composting is worth noting (Table 5).

4.2. Social-Technical Know-How and the Perception of the Risk

This high willingness to accept technological innovation and to play an active part in it could, therefore, not be explained by the integration into an existing system [48], because the vast majority of households had not yet separated their waste, nor had they composted organic waste in households with gardens. On the contrary, they were disposed of almost exclusively with household waste and, under the current disposal system, ended up in the landfill with the environmental burdens. The introduction of OHW composting in this case already presupposed “a technical and individual change” [48]. The willingness was, therefore, more likely to be sought in an existing system of values and objectives that was influenced, on the one hand, by the gender situation described above and, on the other hand, by the level of education and the level of information provided.
The level of education shown in Table 6 applied to the spokesperson in the survey of the household selected following the announcement of the survey. Given the close cohesion in a household and the intensive communication associated with it, it could be assumed that the entire household could be included in terms of willingness to separate organic waste.
By observing the community, the perception of risks could trace the level of sensitivity and experiences of environmental pollution and vulnerabilities of the socio-ecological system in the local areas [15,49]. The information available via television, social media, and via the Internet should also not be underestimated. This was evident from the answers to questions concerning knowledge of the potential environmental problems arising from the current landfilling of waste at Marneuli of the 510 households surveyed. Most of the people (98–99%) suspected problems in the areas of general pollution, groundwater pollution, air pollution, waste of resources, and human health (Table 7). The introduction of the technical innovation of the separate collection and composting of OHW appeared to reduce the environmental impact significantly and negatively impacted human health caused or presumed to be caused by the current practice of landfilling.

4.3. Social-Willingness for Using OHW

Fertilizer can be delivered from farm manure, but also from other organic waste that is returned to the nutrient cycle of the farm, as well as commercial mineral fertilizers. The usage of compost from OHW represents a straightforward possible adaptation in fertilization practice nowadays. The talks with the members of the farmers’ organization ELKANA (more than 900 small and medium organic farms) delivered positive feedback for using OHW compost on their land.
In the first step, a sample of the compost from the experiments in Marneuli was presented to the farmers, analogous to the procedure used by the mayors of the Kvemo Kartli region, and the data on the valuable ingredients of the compost (nutrient content, organic mass, or humus content) were conveyed to them by a PowerPoint presentation. The supply of organic matter associated with the fertilization of compost was also positively evaluated, as the soils around Marneuli are impoverished in humus and, therefore, highly endangered by erosion [50]. From the results of the composting and plant cultivation trials at the University of Kassel/Witzenhausen, which resulted in a recommendation of 10 Mg compost per ha/year or 30 Mg compost per ha depending on the crop in a three-year rhythm, the practitioners present declared their willingness to use compost. Concerning pricing, it became clear that the farmers would accept a price for the compost in the amount of the nutrient it contained if the compost was delivered free of charge to the edge of the field. The practitioners present (n = 17) represented a total agricultural area of 106 ha and, with fertilization to the extent mentioned above, a compost requirement of 1060 Mg per year. This left a residual quantity of 190 Mg per year for marketing as compost for the hobby sector, in which, a much higher added value could be achieved than in agriculture. The field data revealed that the population of Marneuli was particularly in demand as a buyer of compost for the hobby sector.

4.4. Concerns and Potentialities from the Point of the Decision-Makers

In discussion with the governor, particular emphasis was, therefore, placed on the possible maximization of benefits through the consistent application of the circular economy and its implementation in the form of the cradle-to-cradle principle. In this research project, analyses (waste analysis; analysis of the acceptance of technological innovation) and design (planning and establishment of the separate collection and composting of organic household waste) are at the forefront of institutional economics and, thus, served to generate common benefits through cooperation in the sense of economics. The discussion with the politically responsible people in the district (district administrator, deputy) was of particular importance, as they are responsible for the landfill and the disposal of the household waste of the city of Marneuli.
The first round of talks in the responsible authority served to analyze the population structure and population density, as well as the area coverage of the individual urban areas. The discussions within the framework of the interviews with the governor, the district administrator, and the deputy district administrator (n = 3), as well as with the mayors (n = 20) of the Kvemo Kartli region on the occasion of a Mayor’s Service Meeting has been positive. The employees of the authority were also aware of the environmental problems arising from the landfill. However, the only disposal route was via the landfill. The need for extensive public relations work did not appear to exist among the participants. The officers pointed out that the authority defined the service life of the 6 hectares of landfill until 2020.
In the discussion with the authorities, the following concerns emerged when constructing the OHW composting plant:
  • the information concerning the distance from the city to the landfill,
  • the road condition and the number of collection vehicles, and
  • the number of employees involved in waste collection.
The need for comprehensive public relations work did not appear to exist among the participants. However, in the event of implementation, measures should be taken promptly in relation to the advertisement for OHW compost on the collection vehicles in Marneuli.
Since the district is not only responsible for the city of Marneuli, it was agreed in the meeting with the district administrator to present the research project, and the results of the investigations were carried out to all mayors of the Kvemo Kartli region. The authorities were open towards innovation in the field of waste management. On the one hand, the results of the survey of the inhabitants of Marneuli, who welcomed the introduction of this technical innovation, were beneficial for the willingness of the decision-makers, as they expected a significant reduction in the environmental impacts they expected. However, the prerequisite was an acceptable economic efficiency within the framework of the municipal budget of the individual towns and municipalities in the Kvemo Kartli region and the town of Marneuli. To achieve the economically optimal amount of organic waste of 6500 Mg for the OHW composting plant in Marneuli, the results of the study in Marneuli showed that, in addition to the 28,000 inhabitants, further municipalities had to be connected to reach the target size of 80,000 inhabitants. The mayors being present at the meeting from small towns and municipalities agreed to collect the OHW separately and to transport it to the OHW composting plant in Marneuli. However, the main lacuna is the gap between the public hearing and political decision at a local level.

5. Discussion

Integration of the Community in the Waste Management System

In terms of the transdisciplinary approach of this research work, the continuous involvement of the social actors of the non-scientific field in all development phases is an essential element in the planning and implementation of such a project, which takes place in the following stages:
  • analysis of the volume potential of organic waste (OHW)—both qualitative and quantitative,
  • planning phase with interviews and technical discussions,
  • introduction of the separate OHW collection,
  • commissioning of the OHW composting plant, and
  • sales of OHW compost.
The survey has shown a high acceptance for the innovation of separate collection (98.6% of the households being interviewed) and the acceptance of the composting of OHW in Marneuli (by participating district administrators as well as the mayors). Nevertheless, the next step of innovation after the introduction of separate collection, namely the commissioning of a composting plant, requires a constant dialogue to remain with the population involved. If this collected waste is not only landfilled as before, but transformed into a valuable good for society, the environment, and economics, it will reach the population’s food chain through its use in agriculture and can support human wellbeing. Only in this way can the collection and composting system be established and maintained in the long term.
In introducing the innovation of the separate collection and composting of organic waste, the population performs an almost exceptional number of essential functions:
  • as potential voters of municipal decision-makers, citizens have a powerful influence on the design of waste disposal within their local communities. This direct or indirect influence on public decisions allows the population to occupy a strong position, which is comparable to the decision-making power of a shareholder. It has this strong influence with every election: i.e., it can also revise decisions made, if the community is not convinced by the system introduced;
  • through the fees to be paid to the municipality for the disposal, the population is to be regarded as a major donor and financier of this system;
  • since the organic waste within the municipal disposal will come directly from the households of the population into the OHW collection system, the population has the important function of a raw material supplier. This may sound strange for the disposal of waste, but OHW is a resource. The behavior of the population, therefore, influences the quantities and qualities of OHW;
  • finally, the fact that the population consumes products from agriculture—which uses the OHW compost produced—as a substitute or supplement for mineral fertilizer leads to the fact that the population also indirectly influences agricultural practice, the economy, and their own wellbeing.
The results of this study, in terms of questioning the inhabitants and employees of the Marneuli Municipal Sanitation Office, as well as technical discussions with decision-makers and potential purchasers of the OHW compost, have shown that there is a high level of acceptance among all stakeholders for the introduction of the technical innovation of the separate collection and composting of OHW and fruit and vegetable waste from the weekly market. The positive framework conditions for the planning process for the implementation of this technological innovation have already been achieved by the holistic interdisciplinary research approach with the involvement of all system partners during the collection of the data and the interpretation of the research results. However, major difficulties are the active and ongoing community engagement of such a waste management process. Without the volunteer intention of households to be a part of a waste management system, the sustainability of the project is uncertain [51,52].
In this problem-solving process, it has become clear to all system partners that the existing waste disposal system at landfills has negative environmental and health consequences (external costs), which can be prevented by introducing the technical innovation of bio-waste composting that is being discussed. By the Coase Theorem [53], these externalities are solved independently through joint action, since citizens are prepared to accept additional costs for the separation of OHW in the household and the use of separately installed collection containers for OHW. According to the considerations of Pigou [54], the state would have to internalize these external costs by levying taxes and levies, but in terms of welfare economics, the state can also subsidize social benefits. In this case, this is possible through a change in the collection logistics with considerable cost savings and the resulting free provision of waste containers and the construction of an OHW composting plant without the costs being passed onto the citizens. The Marneuli Municipality still has the option of imposing sanctions in the event of infringements—e.g., incorrect throwing into the bio-waste containers, or of creating incentives for participation, such as discounts on disposal fees. It is, therefore, necessary to answer the question within the framework of the further calculations whether such a technical innovation, taking into account ecological and social concerns, cannot be made even more cost-effective than the previous waste disposal system.

6. Conclusions

The results of this study have shown that the introduction of the separate collection and composting of organic household and garden waste (OHW) can lead to a significant improvement of the present waste management in Marneuli, Georgia, towards a more sustainable system.
The investigation of the total waste and the individual waste fractions have shown that a separate collection of OHW is locally demanded. The detailed analyses of the total quantities and analysis of the composition of the total waste in Marneuli done in this research study have shown that the level of the organic fraction (OHW) in the total waste is 57% on average and the quality of this organic fraction justifies the separate collection and composting of OHW. It is recommended not only to consider OHW, but also to include organic waste from the weekly market and food processing companies. Furthermore, the inclusion of organic waste from city parks is also recommended.
Very important for the successful introduction of such a sustainable waste management system is acceptance by the main actor groups: the citizens, the city administration, and the political decision-makers, as well as the farmers who should use the compost as fertilizer and for soil improvement on their fields.
For the further economic optimization of this technical innovation, the surrounding cities and municipalities must be involved in the process. The survey of the population of Marneuli has shown a high awareness of environmental and health problems that can occur with waste disposal in landfill sites. The resulting high willingness to accept a technical innovation in waste management and to actively participate in its introduction represents a favorable framework for the realization of such a project. This is supported by the willingness and acceptance expressed to implement such a new technical innovation by the city waste management department. The political actors have acknowledged the improved efficiency of the present waste management and the reduced environmental burden with the introduction of this new technology to implement technical innovation.

Author Contributions

Data curation, A.F., N.Z., T.U., and H.V.; formal analysis, A.F; writing A.F. and H.V.; review and editing A.P., A.F., B.K. and H.V. All authors have read and agreed to the published version of the manuscript.

Funding

The research study is funded by Verein zur Förderung einer natur—und sozialverträglichen Ernährungs—und Landschaftskultur e.V in Germany. This research paper is published as an open-access journal article with the financial support from the Open-Access-Publikationsfonds from the University of Kassel, financed by the German Research Foundation (DFG) and the Library of University of Kassel, Germany.

Acknowledgments

This research is a part of the cooperative study between the University of Kassel, Germany, and the Agricultural University Tbilisi, Georgia. We extend our gratitude to all research assistants and inhabitants of Marneuli that contributed to the fieldwork.

Conflicts of Interest

The authors declare no conflict of interest.

References

  1. Meadows, D.H.; Meadows, D.L.; Randers, J.; Behrens, W.W. The Limits to Growth—A Report to the Club of Rome’s Project on the Predicament of Mankind; Club of Rome: Rome, Italy, 1972. [Google Scholar]
  2. United Nations Conference on Environment and Development (UNCED). Report of the United Nations Conference on Environment and Development; A/CONF.151/26; United Nations General Assembly: Rio de Janeiro, Brazil, 1992; Volume III. [Google Scholar]
  3. Stern, R. Review on the Economics of Climate Change; Cambridge University Press: Cambridge, UK, 2006; ISBN 0-521-70080-9. [Google Scholar]
  4. 2050: Die Zukunft Beginnt Heute–Empfehlungen für Eine Künftige Integrierte EU-Klimaschutzpolitik Entschließung des Europäischen Parlaments vom 4. Februar 2009 zu 2050: Die Zukunft Beginnt Heute-Empfehlungen für Eine Künftige Integrierte EU-Klimaschutzpolitik (2008/2105(INI)). Available online: https://op.europa.eu/en/publication-detail/-/publication/a2d0be0f-c549-4f68-97de-059054334659/language-de (accessed on 11 April 2020).
  5. Cuhls, C.; Mähl, B. Methan-, Ammoniak- und Lachgasemissionen aus der Kompostierung und Vergärung—Technische Maßnahmen zur Emissionsminderung. In Bio- und Sekundärrohstoffverwertung III.; Witzenhausen-Institut für Abfall, Umwelt und Energie GmbH (Hrsg): Witzenhausen, Deutschland, 2008. [Google Scholar]
  6. Bundesgütegemeinschaft Kompost e.V. (BGK). Klimarelevante Gase bei der Bioabfallverwertung; H & K aktuell; Dr. Bertram Kehres BGK e. V: Köln, Germany, 2008; pp. 1–3. [Google Scholar]
  7. Bidlingmaier, W.; Kraft, E.; Sebök, S.; Springer, C. Energieeffizienz und CO2-eq-Bilanz von Biologischen Verfahren zur Verwertung von Bioabfällen; EdDE-Dokumentation 14; Entsorgergemeinschaft der Deutschen Entsorgungswirtschaft: Köln, Germany, 2012. [Google Scholar]
  8. Stahel, W.R. The circular economy. Nat. News 2016, 531, 435. [Google Scholar] [CrossRef] [PubMed]
  9. Iacovidou, E.; Millward-Hopkins, J.; Busch, J.; Purnell, P.; Velis, C.A.; Hahladakis, J.N.; Brown, A. A pathway to circular economy: Developing a conceptual framework for complex value assessment of resources recovered from waste. J. Clean. Prod. 2017, 168, 1279–1288. [Google Scholar] [CrossRef]
  10. Wilts, C.H. Key Challenges for Transformations Towards a Circular Economy—The Status Quo in Germany. Int. J. Waste Resour. 2017, 7, 262. [Google Scholar]
  11. Taušová, M.; Mihaliková, E.; Čulková, K.; Stehlíková, B.; Tauš, P.; Kudelas, D.; Štrba, Ľ. Recycling of Communal Waste: Current State and Future Potential for Sustainable Development in the EU. Sustainability 2019, 11, 2904. [Google Scholar] [CrossRef]
  12. Schroeder, P.; Anggraeni, K.; Weber, U. The relevance of circular economy practices to the sustainable development goals. J. Ind. Ecol. 2018, 23, 77–95. [Google Scholar] [CrossRef]
  13. Gabidsaschwili, B.; Gelaschwili, S. Armut in Georgien. In Nachhaltige Finanz- und Sozialpolitik in Georgien; Petersen, H.-G., Gelaschwili, S., Eds.; Universitätsverlag: Potsdam, Germany, 2008; pp. 43–68. [Google Scholar]
  14. International Business and Economic Development Center. Georgia Analytical Study Waste Management Issues in Georgia; Universitätsverlag Potsdam: Potsdam, Germany, 2016. [Google Scholar]
  15. Withanachchi, S.S.; Ghambashidze, G.; Kunchulia, I.; Urushadze, T.; Ploeger, A. A Paradigm Shift in Water Quality Governance in a Transitional Context: A Critical Study about the Empowerment of Local Governance in Georgia. Water 2018, 10, 98. [Google Scholar] [CrossRef]
  16. UNECE. Environmental Performance Reviews (2016): Third Review. In Environmental Performance Reviews; Series No. 43; UNECE: Geneva, Switzerland, 2016. [Google Scholar]
  17. Dzagnidze, B. Georgia Implements Waste Management Code Based on EU Regulations. 2015. Available online: http://georgiatoday.ge/news/1074/Georgia-Implements-Waste-Management-Code-Based-on-EU-Regulations (accessed on 18 February 2020).
  18. Agenda: New Waste Management Code Comes Into Force in December; What Should Manufacturers in Georgia Know? 2019. Available online: http://agenda.ge/en/news/2019/1117 (accessed on 8 March 2019).
  19. Kisliakova, N.; Pavliska, O.; Mtibelashvili, T. Umwelttechnikmärkte in Russland, der Ukraine und Georgien; Bericht der Österreichischen Gesellschaft für Umwelt und Technik (ÖGUT); Wirtschaftskammer Österreich (WKÖ), Abteilung für Umwelt- und Energiepolitik Lebensministerium (BMLFUW), Abt. VI/5: Betrieblicher Umweltschutz u. Technologie, Abt. V/9: Internationale Umweltangelegenheiten; 179 S.; Wien, Österreich. 2006. Available online: https://www.oegut.at/downloads/pdf/ee-up5-end.pdf (accessed on 11 April 2020).
  20. Umweltbundesamt (UBA). Klimarelevanz der Abfallwirtschaft; UBA, Ed.; Umweltbundesamt: Berlin, Germany, 2011.
  21. EU Report: Pre-Feasibility Study on Inter-Municipal Cooperation for Solid Waste Management in Adjaria Prepared by: Alba Dakoli Wilson. 2017. Available online: https://rm.coe.int/pre-feasibility-study-on-inter-municipal-cooperation-for-solid-waste-m/168078af7e (accessed on 8 March 2019).
  22. Zöller, N. Nachhaltige Nutzung Biogener Haushaltsabfälle Durch Die Aerobe Behandlung von Getrennt Gesammelten Biogenen Abfallstoffen und die Anwendung von Kompost in der Landwirtschaft im Südkaukasus. Ph.D. Thesis, Universität Kassel, Witzenhausen, Germany, February 2018. Available online: https://kobra.uni-kassel.de/handle/123456789/2018020654478 (accessed on 11 April 2020).
  23. Fehr, A. Kompostierung Biogener Abfallstoffe als Ressourcenmanagement und Beitrag zum Klimaschutz am Beispiel Georgien. Ph.D. Thesis, Universität Kassel, Witzenhausen, Germany, December 2019. [Google Scholar]
  24. Vogtmann, H.; Matthies, K.; Kehres, B.; Meier-Ploeger, A. Enhanced Food Quality: Effects of Composts on the Quality of Plant Foods. Compos. Sci. Util. 1993, 1, 82–100. [Google Scholar] [CrossRef]
  25. Hernández, T.; Chocano, C.; Moreno, J.-L.; García, C. Towards a more sustainable fertilization: Combined use of compost and inorganic fertilization for tomato cultivation. Agric. Ecosyst. Environ. 2014, 196, 178–184. [Google Scholar] [CrossRef]
  26. Thybo, A.K.; Edelenbos, M.; Christensen, L.P.; Sørensen, J.N.; Thorup-Kristensen, K. Effect of organic growing systems on sensory quality and chemical composition of tomatoes. LWT Food Sci. Technol. 2006, 39, 835–843. [Google Scholar] [CrossRef]
  27. Giannakis, G.V.; Kourgialas, N.N.; Paranychianakis, N.V.; Nikolaidis, N.P.; Kalogerakis, N. Effects of Municipal Solid Waste Compost on Soil Properties and Vegetables Growth. Compos. Sci. Util. 2014, 22, 116–131. [Google Scholar] [CrossRef]
  28. Pilar-Bernal, M.; Sommer, S.G.; Chadwick, D.; Ching, C.; Michel, F.C., Jr. Chapter Three—Current Approaches and Future Trends in Compost Quality Criteria for Agronomic, Environmental, and Human Health Benefits. Adv. Agron. 2017, 144, 143–233. [Google Scholar] [CrossRef]
  29. Pearce, D.W.; Turner, R.K. Economics of Natural Resources and the Environment; The John Hopkins University Press: Baltimore, MD, USA, 1990; p. 378. [Google Scholar]
  30. Lehmacher, W. Globale Supply Chain—Technischer Fortschritt, Transformation und Circular Economy; Springer Fachmedien: Wiesbaden, Germany, 2016. [Google Scholar]
  31. Sukhdev, P. The Economics of Ecosystems and Biodiversity; An Interim Report (TEEB); 9th Meeting of the Conference of the Parties to the CBD Bonn; European Communities: Bonn, Germany, 2008. [Google Scholar]
  32. Prieto-Sandoval, V.; Jaca, C.; Ormazabal, M. Towards a consensus on the circular economy. J. Clean. Prod. 2018, 179, 605–615. [Google Scholar] [CrossRef]
  33. United Nations. Framework Convention on Climate Change; COP21 and CMP11 Paris 2015; FCCC/CP/2015/L.9/Rev.1; United Nations: Paris, France, 2015. [Google Scholar]
  34. Europäische Gemeinschaften. Vertrag von Amsterdam zur Änderung des Vertrags über die Europäische Union, der Verträge zur Gründung der Europäischen Gemeinschaften Sowie Einiger Damit Zusammenhängender Rechtsakte; Amt für amtliche Veröffentlichungen der Europäischen Gemeinschaften: Brussels, Belgium, 1997.
  35. Ott, K.; Döring, R. Theorie und Praxis Starker Nachhaltigkeit, 2nd ed.; Metropolis Verlag: Marburg, Germany, 2008. [Google Scholar]
  36. Government of Georgia and Asian Development Bank (GOG-ADB). Proposed, Multitranche Financing Facility Georgia: Urban Services Improvement Investment, Program-Environmental Assessment Report; Government of Georgia and Asian Development Bank (GOG-ADB): Tbilisi, Georgia, 2010.
  37. Gesellschaft für Technische Zusammenarbeit (GTZ) (2006): Eschborner Fachtage 2006. Available online: https://netzpolitik.org/2006/gtz-eschborner-fachtage-2006/ (accessed on 8 March 2019).
  38. Urushadze, T.; Fehr, A. Interviews with household members in Marneuli oral presentation at the Agricultural University of Tbilisi. 2014. [Google Scholar]
  39. Geostat. 2018. Available online: https://www.geostat.ge/en/single-archive/3319 (accessed on 12 March 2020).
  40. Henry, G.T. Practical Sampling; Sage Publications: Newbury Park, CA, USA, 1990. [Google Scholar]
  41. Given, L. “Convenience Sample”. In The Sage Encyclopedia of Qualitative Research Methods; Sage Publications: Newbury Park, CA, USA, 2008. [Google Scholar]
  42. Diener, U.W. GrafStat—Das Fragebogenprogramm; Ausgabe 2011; Version 4.252; Bildungszentrale für Politische Bildung: Bonn, Germany, 2011.
  43. Berekoven, L.; Eckert, W.; Ellenrieder, P. Marktforschung—Methodische Grundlagen und Praktische Anwendung, 12th ed.; S. 92 ff.; S. 98 ff.; Gabler GWV Fachverlage GmbH.: Wiesbaden, Germany, 2009. [Google Scholar]
  44. Frommhold, A.-C. Das Face-To-Face-Interview; GRIN Verlag GmbH.: Norderstedt, Germany, 2007. [Google Scholar]
  45. Lamnek, S. Qualitative Sozialforschung, 4th ed.; S. 193 ff.; Beltz: Weinheim, Germany, 2005; ISBN 3-621-27544-4. [Google Scholar]
  46. Ajzen, I. The theory of planned behavior. Organ. Behav. Hum. Decis. Process. 1991, 50, 179–211. [Google Scholar] [CrossRef]
  47. Schmidt, S.M. Wettbewerb Privater Währungsverfassungen: Eine Insti-Tutionelle Analyse, 1st ed.; Dissertation an der Humboldt-Universität Berlin aus dem Jahr 1999; Wirtschaft, 52; Nomos Universitätsschriften: Berlin, Germany, 2000. [Google Scholar]
  48. Kollmann, T. Die Akzeptanz Technischer Innovationen—Eine Absatztheoretische Fundierung am Beispiel von Multimedia-Systemen; Arbeitspapiere zur Marketingtheorie; Univ., Lehrstuhl für Marketing: Trier, Germany, 1996. [Google Scholar]
  49. Marlon, J.R.; van der Linden, S.; Howe, P.D.; Leiserowitz, A.; Woo, S.L.; Broad, K. Detecting local environmental change: The role of experience in shaping risk judgments about global warming. J. Risk Res. 2018, 2018, 1–15. [Google Scholar] [CrossRef]
  50. Urushadze Giso. Expert Discussion on Environmental Legislation on the Topics of “Soil Protection” and “Landfills” in Georgia; Member of the Georgian National Academy of Sciences, Chairman of the Commission of Ecological Security: Tiflis, Georgia, 2009. [Google Scholar]
  51. Sinthumule, N.I.; Mkumbuzi, S.H. Participation in Community-Based Solid Waste Management in Nkulumane Suburb, Bulawayo, Zimbabwe. Resources 2019, 8, 30. [Google Scholar] [CrossRef]
  52. Minn, Z.; Srisontisuk, S.; Laohasiriwong, W. Promoting People’s Participation in Solid Waste Management in Myanmar. Res. J. Environ. Sci. 2010, 4, 209–222. [Google Scholar] [CrossRef]
  53. Coase, R.H. The Problem of Social Coast. J. Law Econ. 1960, 3, 1–44. [Google Scholar] [CrossRef]
  54. Groth, M.; Baumgärtner, S. Pigous Beitrag zur Nachhaltigkeit—Eine Würdigung Zum 50. Todestag; Wirtschaftsdienst 6/2009; Springer: Berlin, Germany, 2009; Volume 89, pp. 419–420. [Google Scholar] [CrossRef][Green Version]
Figure 1. Improving natural capital and ecosystem services through recycling [23]. Tw = total waste; Rw = residual waste; Ac = assimilative capacity; y = yield of the resource; Rr = renewable resources; Cg = capital goods; Co = consumer goods; Er = exhaustible resource; Nc = natural Capital; Es = ecosystem service; Pr = productions; Rc = recycling; Rs = natural resources; h = the rate of harvested (extracted or exploited); Wb = welfare benefits. (+) = Positive amenity; (−) = negative amenity.
Figure 1. Improving natural capital and ecosystem services through recycling [23]. Tw = total waste; Rw = residual waste; Ac = assimilative capacity; y = yield of the resource; Rr = renewable resources; Cg = capital goods; Co = consumer goods; Er = exhaustible resource; Nc = natural Capital; Es = ecosystem service; Pr = productions; Rc = recycling; Rs = natural resources; h = the rate of harvested (extracted or exploited); Wb = welfare benefits. (+) = Positive amenity; (−) = negative amenity.
Sustainability 12 03887 g001
Figure 2. Zones and collection points in Marneuli (Authors’ Illustration).
Figure 2. Zones and collection points in Marneuli (Authors’ Illustration).
Sustainability 12 03887 g002
Figure 3. Total organic fractions in four zones and four seasons in Marneuli (n = 96).
Figure 3. Total organic fractions in four zones and four seasons in Marneuli (n = 96).
Sustainability 12 03887 g003
Table 1. Population per zone and sample size.
Table 1. Population per zone and sample size.
ZoneInhabitantsSample Size (%)
TotalIn the Survey
I8276186022.5%
III7366165622.5%
IV5605125022.3%
V6753151822.5%
Total:28,000628422.5%
Table 2. Persons per household in Marneuli in the study (n = 510).
Table 2. Persons per household in Marneuli in the study (n = 510).
Person per HouseholdPerson per CategoryPerson in Total%
160603.0%
2581165.8%
38124312.2%
411947623.9%
510251025.6%
65130615.4%
73222411.3%
87562.8%
Total:5101.991100%
Table 3. Garden structure in the city of Marneuli (n = 510).
Table 3. Garden structure in the city of Marneuli (n = 510).
Garden SizeSmall GardenOrnamental Gardens (1)Fruit Garden (2)Mixed Garden (3)
neglectable326000
<300 m2015118
300–1000 m205140
1000–3000 m209386
3000–5000 m20006
Total:3262915140
(1) Flowers, shrubs, lawn; (2) Fruit trees, berry fruit bushes; (3) Fruit, berry fruits, vegetables, flowers.
Table 4. Use of organic garden waste in the city of Marneuli (n = 510).
Table 4. Use of organic garden waste in the city of Marneuli (n = 510).
ApplicationsNumber of Households% of Households% of the Sample Size
Normal household waste17192.9%33.5%
Animal feeds84.4%1.6%
Garden Compost52.7%1.0%
Total184100%36.1%
Table 5. Willingness to separate organic household and garden waste (OHW) in Marneuli (n = 510).
Table 5. Willingness to separate organic household and garden waste (OHW) in Marneuli (n = 510).
DecisionTotal Households% of the Households
Approval50398.6%
Rejection51.0%
No answer20.4%
Total510100%
Table 6. Result of the survey of households in the city of Marneuli regarding the educational level of the population being selected in this study (n = 510).
Table 6. Result of the survey of households in the city of Marneuli regarding the educational level of the population being selected in this study (n = 510).
EducationAmounts%
Primary school407.8%
Secondary Education27353.5%
Technical schools7915.5%
Universities10220.0%
Other trainings163.2%
Total510100%
Table 7. Result of the survey of households in the city of Marneuli on presumed environmental problems due to landfilling (n = 510).
Table 7. Result of the survey of households in the city of Marneuli on presumed environmental problems due to landfilling (n = 510).
Perceived RiskNumber of People%
Ecological damages50398.6%
Groundwater contamination50398.6%
Air pollution50398.6%
Waste of resource50198.2%
Health risks50599.0%

Share and Cite

MDPI and ACS Style

Fehr, A.; Urushadze, T.; Zöller, N.; Knerr, B.; Ploeger, A.; Vogtmann, H. Establishing a Sustainable Waste Management System in a Transitional Economic Context: Analysis of the Socio-Economic Dynamics. Sustainability 2020, 12, 3887. https://doi.org/10.3390/su12093887

AMA Style

Fehr A, Urushadze T, Zöller N, Knerr B, Ploeger A, Vogtmann H. Establishing a Sustainable Waste Management System in a Transitional Economic Context: Analysis of the Socio-Economic Dynamics. Sustainability. 2020; 12(9):3887. https://doi.org/10.3390/su12093887

Chicago/Turabian Style

Fehr, Andreas, Teo Urushadze, Nikolas Zöller, Béatrice Knerr, Angelika Ploeger, and Hartmut Vogtmann. 2020. "Establishing a Sustainable Waste Management System in a Transitional Economic Context: Analysis of the Socio-Economic Dynamics" Sustainability 12, no. 9: 3887. https://doi.org/10.3390/su12093887

APA Style

Fehr, A., Urushadze, T., Zöller, N., Knerr, B., Ploeger, A., & Vogtmann, H. (2020). Establishing a Sustainable Waste Management System in a Transitional Economic Context: Analysis of the Socio-Economic Dynamics. Sustainability, 12(9), 3887. https://doi.org/10.3390/su12093887

Note that from the first issue of 2016, this journal uses article numbers instead of page numbers. See further details here.

Article Metrics

Back to TopTop