Public Transport Quality, Safety, and Perceived Accessibility
Abstract
1. Introduction
2. Literature Review and Research Hypotheses
2.1. Service Quality
2.2. Perceived Accessibility
2.3. The Role of Travel Safety Perceptions
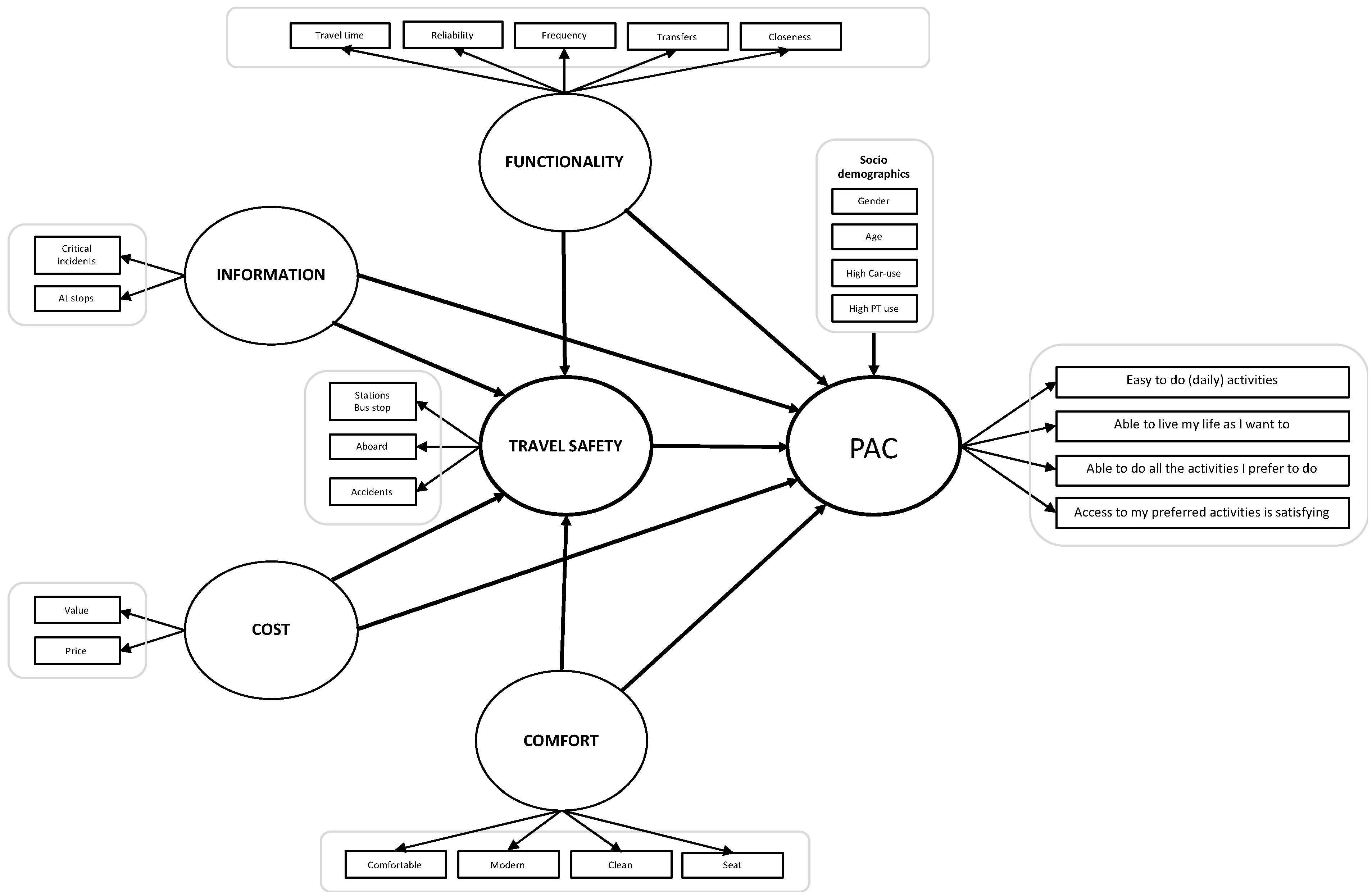
2.4. Research Objective and Hypotheses
3. Materials and Methods
3.1. Procedure and Sample
3.2. Measures
4. Analyses and Results
4.1. PLS-SEM
4.1.1. Reliability and Validity of the Latent Constructs
4.1.2. Model fit, Explained Variance, and Predictive Relevance
4.1.3. Structural Model
4.2. City Comparisons
5. Discussion
5.1. General Findings in Light of the Structural Model and the Hypotheses
5.2. Discussion in Relation to City Comparisons
5.3. Policy Relevance
5.4. Limitations and Future Research
6. Conclusions
Author Contributions
Funding
Conflicts of Interest
References
- Lättman, K.; Friman, M.; Olsson, L.E. Perceived Accessibility of Public Transport as a Potential Indicator of Social Inclusion. Soc. Incl. 2016, 4, 36–45. [Google Scholar] [CrossRef]
- Beecroft, M.; Pangbourne, K. Future prospects for personal security in travel by public transport. Transp. Plan. Technol. 2015, 38, 131–148. [Google Scholar] [CrossRef]
- Redman, L.; Friman, M.; Gärling, T.; Hartig, T. Quality attributes of public transport that attract car users: A research review. Transp. Policy 2013, 25, 119–127. [Google Scholar] [CrossRef]
- Andreassen, T.W. (Dis) satisfaction with public services: The case of public transportation. J. Serv. Mark. 1995, 9, 30–41. [Google Scholar] [CrossRef]
- Murugesan, R.; Moorthy, N.R. Level of public transport service evaluation: A fuzzy set approach. J. Adv. Transp. 1998, 32, 216–240. [Google Scholar] [CrossRef]
- Goodwin, P.B. Car ownership and public transport use: Revisiting the interaction. Transportation 1993, 20, 21–33. [Google Scholar] [CrossRef]
- Barabino, B.; Deiana, E.; Tilocca, P. Measuring service quality in urban bus transport: A modified SERVQUAL approach. Int. J. Qual. Serv. Sci. 2012, 4, 238–252. [Google Scholar] [CrossRef]
- Beirão, G.; Cabral, J.S. Understanding attitudes towards public transport and private car: A qualitative study. Transp. Policy 2007, 14, 478–489. [Google Scholar] [CrossRef]
- Cantwell, M.; Caulfield, B.; O’Mahony, M. Examining the factors that impact public transport commuting satisfaction. J. Public Transp. 2009, 12, 1. [Google Scholar] [CrossRef]
- Eboli, L.; Mazzulla, G. A new customer satisfaction index for evaluating transit service quality. J. Public Transp. 2009, 12, 21–37. [Google Scholar] [CrossRef]
- Friman, M.; Fellesson, M. Service supply and customer satisfaction in public transportation: The quality paradox. J. Public Transp. 2009, 12, 57–69. [Google Scholar] [CrossRef]
- Hensher, D.A.; Mulley, C.; Yahya, N. Passenger experience with quality-enhanced bus service: The tyne and wear ‘superoute’ services. Transportation 2010, 37, 239–256. [Google Scholar] [CrossRef]
- Eriksson, L.; Friman, M.; Gärling, T. Stated reasons for reducing work-commute by car. Transp. Res. Part F Traffic Psychol. Behav. 2008, 11, 427–433. [Google Scholar] [CrossRef]
- Ettema, D.; Friman, M.; Gärling, T. How in-vehicle activities affect work commuters’ satisfaction with public transport. J. Transp. Geogr. 2012, 24, 215–222. [Google Scholar] [CrossRef]
- Hensher, D.A.; Stopher, P.; Bullock, P. Service quality—Developing a service quality index in the provision of commercial bus contracts. Transp. Res. Part A 2003, 37, 499–517. [Google Scholar] [CrossRef]
- Eboli, L.; Mazzulla, G. A stated preference experiment for measuring service quality in public transport. Transp. Plan. Technol. 2008, 31, 509–523. [Google Scholar] [CrossRef]
- Handy, S.L.; Niemeier, D.A. Measuring accessibility: An exploration of issues and alternatives. Environ. Plan. A 1997, 29, 1175–1194. [Google Scholar] [CrossRef]
- Morris, J.M.; Dumble, P.L.; Wigan, M.R. Accessibility indicators for transport planning. Transp. Res. Part A Gen. 1979, 13, 91–109. [Google Scholar] [CrossRef]
- Wong, S. The limitations of using activity space measurements for representing the mobilities of individuals with visual impairment: A mixed methods case study in the San Francisco Bay Area. J. Transp. Geogr. 2018, 66, 300–308. [Google Scholar] [CrossRef]
- Van der Vlugt, A.L.; Curl, A.; Wittowsky, D. What about the people? Developing measures of perceived accessibility from case studies in Germany and the UK. Appl. Mobilities 2019, 4, 142–162. [Google Scholar] [CrossRef]
- Martens, K. Transport Justice: Designing Fair Transportation Systems; Routledge: Abingdon, UK, 2016. [Google Scholar]
- Schwanen, T.; Lucas, K.; Akyelken, N.; Solsona, D.C.; Carrasco, J.A.; Neutens, T. Rethinking the links between social exclusion and transport disadvantage through the lens of social capital. Transp. Res. Part A Policy Pract. 2015, 74, 123–135. [Google Scholar] [CrossRef]
- Ryan, J.; Wretstrand, A.; Schmidt, S.M. Exploring public transport as an element of older persons’ mobility: A Capability Approach perspective. J. Transp. Geogr. 2015, 48, 105–114. [Google Scholar] [CrossRef]
- Ryan, M.; Lin, T.G.; Xia, J.C.; Robinson, T. Comparison of perceived and measured accessibility between different age groups and travel modes at Greenwood Station, Perth, Australia. Eur. J. Transp. Infrastruct. Res. 2016, 16. [Google Scholar] [CrossRef]
- Lättman, K.; Olsson, L.E.; Friman, M. A new approach to accessibility—Examining perceived accessibility in contrast to objectively measured accessibility in daily travel. Res. Transp. Econ. 2018, 69, 501–511. [Google Scholar] [CrossRef]
- The Social Exclusion Unit. Making the Connections: Transport and Social Exclusion; ODPM Publications: London, UK, 2004. [Google Scholar]
- Loukaitou-Sideris, A. Fear and safety in transit environments from the women’s perspective. Secur. J. 2014, 27, 242–256. [Google Scholar] [CrossRef]
- Abenoza, R.F.; Ceccato, V.; Susilo, Y.O.; Cats, O. Individual, travel, and bus stop characteristics influencing travelers’ safety perceptions. Transp. Res. Rec. 2018, 2672, 19–28. [Google Scholar] [CrossRef]
- Yavuz, N.; Welch, E.W. Addressing fear of crime in public space: Gender differences in reaction to safety measures in train transit. Urban Stud. 2010, 47, 2491–2515. [Google Scholar] [CrossRef]
- Vanier, C.; de Jubainville, H.D.A. Feeling unsafe in public transportation: A profile analysis of female users in the Parisian region. Crime Prev. Community Saf. 2017, 19, 251–263. [Google Scholar] [CrossRef]
- Friman, M.; Gärling, T. Frequency of negative critical incidents and satisfaction with public transport services. II. J. Retail. Consum. Serv. 2001, 8, 105–114. [Google Scholar] [CrossRef]
- Friman, M.; Edvardsson, B. A content analysis of complaints and compliments. Manag. Serv. Qual. 2003, 13, 20–26. [Google Scholar] [CrossRef]
- Pedersen, T.; Friman, M.; Kristensson, P. The role of predicted, on-line experienced and remembered satisfaction in current choice to use public transport services. J. Retail. Consum. Serv. 2011, 18, 471–475. [Google Scholar] [CrossRef]
- Lättman, K.; Olsson, L.E.; Friman, M. Development and test of the Perceived Accessibility Scale (PAC) in public transport. J. Transp. Geogr. 2016, 54, 257–263. [Google Scholar] [CrossRef]
- Ringle, C.M.; Sarstedt, M.; Mitchell, R.; Gudergan, S.P. Partial least squares structural equation modeling in HRM research. Int. J. Hum. Resour. Manag. 2018, 1–27. [Google Scholar] [CrossRef]
- Hair, J.F., Jr.; Sarstedt, M.; Ringle, C.M.; Gudergan, S.P. Advanced Issues in Partial Least Squares Structural Equation Modeling; Sage Publications: Thousand Oaks, CA, USA, 2017. [Google Scholar]
- Henseler, J.; Ringle, C.M.; Sarstedt, M. A new criterion for assessing discriminant validity in variance-based structural equation modeling. J. Acad. Mark. Sci. 2015, 43, 115–135. [Google Scholar] [CrossRef]
- Fornell, C.; Larcker, D.F. Evaluating structural equation models with unobservable variables and measurement error. J. Mark. Res. 1981, 18, 39–50. [Google Scholar] [CrossRef]
- Hu, L.T.; Bentler, P.M. Cutoff criteria for fit indexes in covariance structure analysis: Conventional criteria versus new alternatives. Struct. Equ. Model. A Multidiscip. J. 1999, 6, 1–55. [Google Scholar] [CrossRef]
- Henseler, J.; Hubona, G.; Ray, P.A. Using PLS path modeling in new technology research: Updated guidelines. Ind. Manag. Data Syst. 2016, 116, 2–20. [Google Scholar] [CrossRef]
- Hui, V.; Habib, K.N. An investigation of transport-related social exclusion of the at-risk community in Toronto, Canada. In Proceedings of the Transportation Research Board 93rd Annual Meeting, Washington, DC, USA, 12–16 January 2014. [Google Scholar]
- De Oña, J.; Estévez, E.; de Oña, R. Perception of public transport quality of service among regular private vehicle users in Madrid, Spain. Transp. Res. Rec. 2020, 2674, 213–224. [Google Scholar] [CrossRef]
- Lättman, K.; Olsson, L.E.; Friman, M.; Fujii, S. Perceived accessibility, satisfaction with travel and life satisfaction among the elderly. Int. J. Environ. Res. Public Health 2019, 16, 4498. [Google Scholar] [CrossRef]
- De Vos, J.; Waygood, E.O.D.; Letarte, L. Modeling the desire for using public transport. Travel Behav. Soc. 2020, 19, 90–98. [Google Scholar] [CrossRef]
- Lättman, K.; Friman, M.; Olsson, L.E. Restricted car-use and perceived accessibility. Transp. Res. Part D Transp. Environ. 2020, 78, 102213. [Google Scholar] [CrossRef]
- Gärling, T.; Bamberg, S.; Friman, M. The role of attitude in choice of travel, satisfaction with travel, and change to sustainable travel. In Handbook of Attitudes, Volume 2: Applications; Routledge: Abingdon, UK, 2018; pp. 562–586. [Google Scholar]
- Börjesson, M.; Friman, M.; Fadaei, M. How to make bus systems attractive? In Handbook in Public Transport; Currie, G., Ed.; Edward Elgar Publishing: Cheltenham, UK, 2020. [Google Scholar]

| City (Inhabitants in Millions) | Stockholm (2.3) | Oslo (1.3) | Copenhagen (2.1) | Helsinki (1.5) | Bergen (0.4) |
|---|---|---|---|---|---|
| Number of participants (N) | 1064 | 587 | 619 | 1112 | 1562 |
| Women (%) | 51.2 | 48.2 | 47.0 | 54.0 | 52.8 |
| Age (mean/sd) | 40.5/13.4 | 38.2/13.0 | 38.5/14.1 | 41.2/13.7 | 42.5/13.9 |
| High car-use (%) | 42.3 | 47.1 | 39.8 | 65.7 | 78.0 |
| High public transport-use (%) | 62.5 | 66.7 | 35.1 | 58.5 | 33.9 |
| PAC Item | Wording |
|---|---|
| 1 | Considering how I travel today, it’s easy to do (daily) activities. |
| 2 | Considering how I travel today, I’m able to live my life as I want to. |
| 3 | Considering how I travel today, I’m able to do all the activities I like to do. |
| 4 | Considering how I travel today, access to my preferred activities is satisfying. |
| Quality Dimension | Label | Item in Questionnaire |
|---|---|---|
| Functionality | Travel time | Travel times on public transport are reasonable |
| Reliability | Public transport mostly runs on schedule | |
| Frequency | I am satisfied with the number of departures | |
| Transfers | Transfers are easy | |
| Closeness | The nearest stop is close to where I live | |
| Information | During critical incidents | The information provided is good when traffic problems occur |
| At stops | The information provided is good at stops and terminals | |
| Comfort | Comfortable | Traveling by public transport is comfortable |
| Modern | The buses and trains are modern | |
| Clean | The buses and trains are clean | |
| Seat | I normally get a seat when I travel by public transport | |
| Cost | Value | Public transport gives value for money |
| Price | Public transport fares are reasonable |
| HTMT | AVE | CR | |
|---|---|---|---|
| Perceived Accessibility | 0.10–0.34 | 0.807 | 0.944 |
| Perceived travel safety | 0.04–0.67 | 0.726 | 0.888 |
| Functionality | 0.09–0.76 | 0.592 | 0.878 |
| Comfort | 0.06–0.71 | 0.611 | 0.862 |
| Information | 0.06–0.76 | 0.544 | 0.856 |
| Cost | 0.02–0.57 | 0.873 | 0.932 |
| ß | t | p | |
|---|---|---|---|
| PERCEIVED ACCESSIBILITY | |||
| Functionality -> PAC | 0.200 | 10.570 | <0.001 |
| Public transport high/low -> PAC | −0.198 | 14.194 | <0.001 |
| Age -> PAC | 0.105 | 7.525 | <0.001 |
| Information -> PAC | 0.079 | 4.287 | <0.001 |
| Perceived travel safety -> PAC | 0.077 | 4.232 | <0.001 |
| Car use high/low -> PAC | 0.076 | 5.555 | <0.001 |
| Comfort -> PAC | 0.047 | 2.397 | 0.017 |
| Women -> PAC | 0.046 | 3.498 | <0.001 |
| Cost -> PAC | 0.038 | 2.527 | 0.012 |
| PERCEIVED TRAVEL SAFETY | |||
| Comfort -> Perceived travel safety | 0.291 | 17.761 | <0.001 |
| Information -> Perceived Travel safety | 0.286 | 17.157 | <0.001 |
| Functionality -> Perceived Travel safety | 0.085 | 5.089 | <0.001 |
| Cost -> Perceived Travel safety | 0.039 | 2.804 | 0.005 |
| ß | t | p | |
|---|---|---|---|
| Comfort -> Perceived Travel safety -> PAC | 0.023 | 4.089 | <0.001 |
| Information -> Perceived Travel safety -> PAC | 0.022 | 4.067 | <0.001 |
| Functionality -> Perceived Travel safety -> PAC | 0.007 | 3.226 | 0.001 |
| Price -> Perceived Travel safety -> PAC | 0.003 | 2.400 | 0.016 |
| Construct (scale) | PAC (1–7) | Travel Safety (1–5) | Functionality (1–5) | Information (1–5) | Comfort (1–5) | Cost (1–5) | |||||||
|---|---|---|---|---|---|---|---|---|---|---|---|---|---|
| City | N | Mean | Std. Dev. | Mean | Std. Dev. | Mean | Std. Dev. | Mean | Std. Dev. | Mean | Std. Dev. | Mean | Std. Dev. |
| Stockholm | 1064 | 5.09 | 1.32 | 3.73 | 0.85 | 3.65 | 0.76 | 2.93 | 1.01 | 3.43 | 0.78 | 2.71 | 1.24 |
| Oslo | 587 | 5.17 | 1.36 | 4.18 | 0.89 | 3.88 | 0.83 | 3.19 | 1.08 | 3.54 | 0.89 | 2.86 | 1.20 |
| Helsinki | 1112 | 5.36 | 1.13 | 3.93 | 0.83 | 3.72 | 0.81 | 3.16 | 1.05 | 3.84 | 0.72 | 3.25 | 1.14 |
| Copenhagen | 619 | 5.35 | 1.32 | 3.99 | 0.92 | 3.67 | 0.80 | 3.03 | 1.06 | 3.43 | 0.82 | 2.46 | 1.12 |
| Bergen | 1562 | 5.42 | 1.41 | 4.20 | 0.88 | 3.59 | 0.88 | 3.07 | 1.14 | 3.71 | 0.85 | 2.84 | 1.22 |
© 2020 by the authors. Licensee MDPI, Basel, Switzerland. This article is an open access article distributed under the terms and conditions of the Creative Commons Attribution (CC BY) license (http://creativecommons.org/licenses/by/4.0/).
Share and Cite
Friman, M.; Lättman, K.; Olsson, L.E. Public Transport Quality, Safety, and Perceived Accessibility. Sustainability 2020, 12, 3563. https://doi.org/10.3390/su12093563
Friman M, Lättman K, Olsson LE. Public Transport Quality, Safety, and Perceived Accessibility. Sustainability. 2020; 12(9):3563. https://doi.org/10.3390/su12093563
Chicago/Turabian StyleFriman, Margareta, Katrin Lättman, and Lars E. Olsson. 2020. "Public Transport Quality, Safety, and Perceived Accessibility" Sustainability 12, no. 9: 3563. https://doi.org/10.3390/su12093563
APA StyleFriman, M., Lättman, K., & Olsson, L. E. (2020). Public Transport Quality, Safety, and Perceived Accessibility. Sustainability, 12(9), 3563. https://doi.org/10.3390/su12093563
