Assessment of Different Parking Pricing Strategies: A Simulation-based Analysis
Abstract
1. Introduction
2. Parking Pricing Strategies and Research Methods
2.1. Parking Pricing Strategies
2.2. Research Methods
- Build an agent-based simulation model to describe parking and traffic conditions;
- Simulate the three proposed parking pricing strategies in the model separately;
- Find the best performance strategy by comparing simulation results.
3. Agent-based Simulation Model
3.1. Agent Types
3.2. Basic Assumptions
- The road network and OD (ORINGIN and DESTINATION) travel demand are fixed.
- All parking lots are off-road public parking lots.
- All users can obtain favorable traffic information and travel with minimum costs.
- Real-time information of all parking spaces in the intelligent PRS is available.
- Reserved users constantly use the reserved parking space to accomplish parking.
- The proportion of reserved parking spaces is fixed.
- Users who cannot successfully reserve an empty parking space are considered non-reserved users.
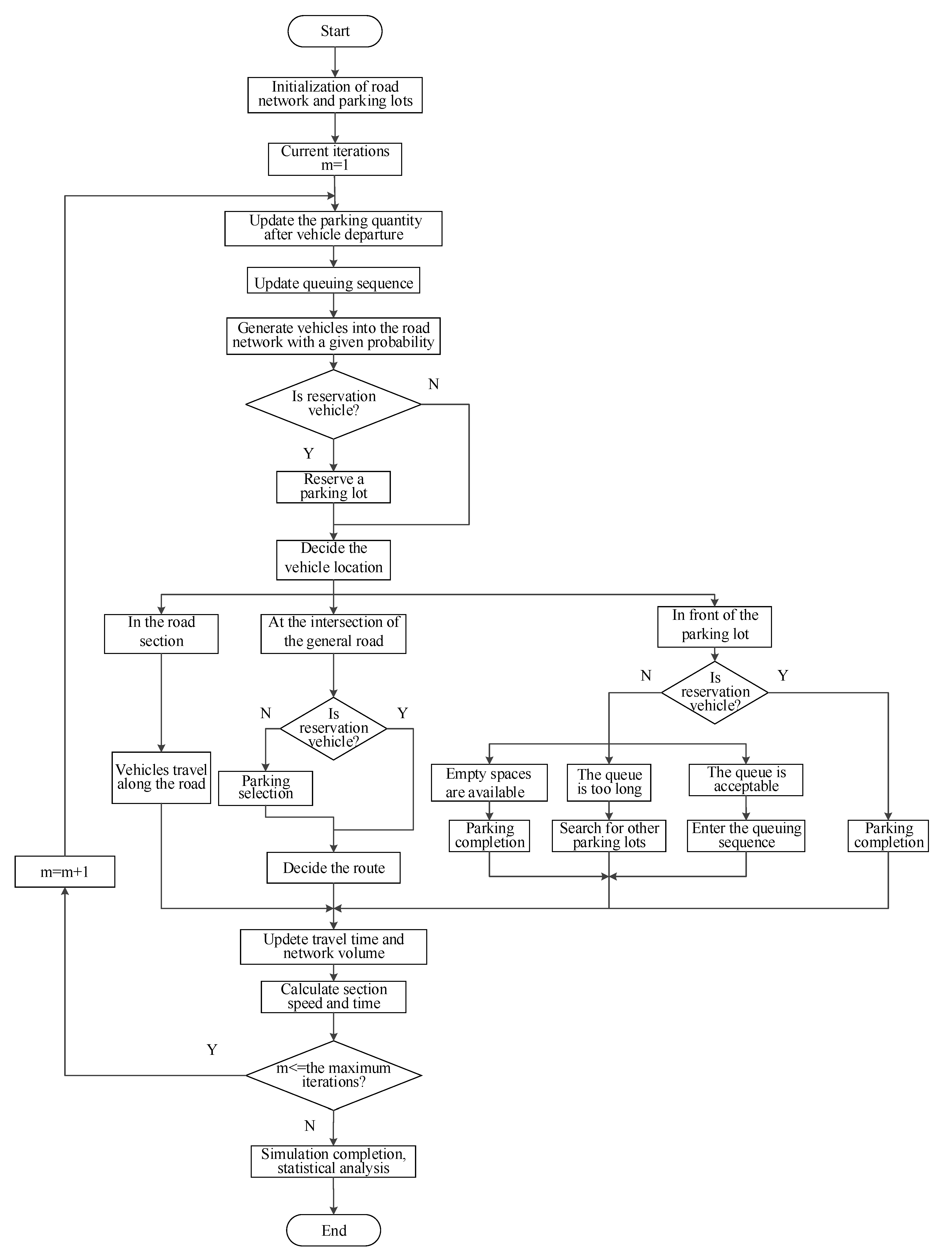
3.3. Agent-based Simulation Flowchart
4. Case Study
4.1. Different Parking Lots Constantly Charge the Same Price (Strategy 1)
4.2. Different Parking Lots Constantly Charge Different Prices (Strategy 2)
4.3. Different Parking Lots Charge Different Prices During Peak Periods (Strategy 3)
5. Discussion
6. Concluding Remarks
- Varying parking prices can disperse drivers to unpopular parking lots, which makes parking resource used more effectively;
- Varying parking prices in strategies 2 and 3 leads to improvements in main traffic indicators including average travel time, average travel distance, and failure rate;
- Charging different prices only during peak periods performs the best among the three parking pricing strategies on the basis of comprehensive benefits.
- Different pricing strategies have different impacts on users’ willingness to drive. Cost-sensitive users may choose other travel modes, such as public transport. Thus, parking pricing with consideration of elastic parking demand can be investigated;
- The SOP thresholds and the determination of peak periods for different parking lots can be analyzed;
- Dynamic pricing strategies other than charging differently only during peak periods may work better and can be investigated;
- The parking pricing strategy and parking lot locations may be simultaneously optimized to improve the overall system performance.
Author Contributions
Funding
Acknowledgments
Conflicts of Interest
References
- Kotb, A.O.; Shen, Y.; Huang, Y. Smart parking guidance, monitoring and reservations: A review. IEEE Intell. Transp. Syst. Mag. 2017, 9, 6–16. [Google Scholar] [CrossRef]
- Rogers, J.; Emerine, D.; Haas, P.; Jackson, D.; Kauffmann, P.; Rybeck, R.; Westrom, R. Estimating Parking Utilization in Multifamily Residential Buildings in Washington, DC. Transp. Res. Rec. 2016, 2568, 72–82. [Google Scholar] [CrossRef]
- Wilson, R.W. Estimating the travel and parking demand effects of employer-paid parking. Reg. Sci. Urban Econ. 1992, 22, 133–145. [Google Scholar] [CrossRef]
- Tsamboulas, D.A. Parking fare thresholds: a policy tool. Transp. Policy 2001, 8, 115–124. [Google Scholar] [CrossRef]
- Kelly, J.A.; Clinch, J.P. Influence of varied parking tariffs on parking occupancy levels by trip purpose. Transp. Policy 2006, 13, 487–495. [Google Scholar] [CrossRef]
- Bonsall, P.; Young, W. Is there a case for replacing parking charges by road user charges? Transp. Policy 2010, 17, 323–334. [Google Scholar] [CrossRef]
- Jansson, J.O. Road pricing and parking policy. Res. Transp. Econ. 2010, 29, 346–353. [Google Scholar] [CrossRef]
- Caicedo, F. Charging parking by the minute: What to expect from this parking pricing policy? Transp. Policy 2012, 19, 63–68. [Google Scholar] [CrossRef]
- Zhang, R.; Zhu, L. Curbside parking pricing in a city centre using a threshold. Transp. Policy 2016, 52, 16–27. [Google Scholar] [CrossRef]
- Dale, S.; Frost, M.; Ison, S.; Quddus, M.; Warren, P. Evaluating the impact of a workplace parking levy on local traffic congestion: The case of Nottingham UK. Transp. Policy 2017, 59, 153–164. [Google Scholar] [CrossRef]
- Gao, G.; Sun, H.; Wu, J.; Liu, X.; Chen, W. Park-and-ride service design under a price-based tradable credits scheme in a linear monocentric city. Transp. Policy 2018, 68, 1–12. [Google Scholar] [CrossRef]
- Cai, Y.; Chen, J.; Zhang, C.; Wang, B. A Parking Space Allocation Method to Make a Shared Parking Strategy for Appertaining Parking Lots of Public Buildings. Sustainability 2018, 11, 120. [Google Scholar] [CrossRef]
- Hao, J.; Chen, J.; Chen, Q. Floating Charge Method Based on Shared Parking. Sustainability 2019, 11, 72. [Google Scholar] [CrossRef]
- Rodier, C.J.; Shaheen, S.A.; Eaken, A.M. Transit-based smart parking in the San Francisco Bay Area, California: assessment of user demand and behavioral effects. Transp. Res. Rec. 2005, 1927, 167–173. [Google Scholar] [CrossRef]
- Kurauchi, F.; Iida, Y. Simulation Analysis on the Evaluation of Parking Reservation System. East. Asia Soc. Transp. Serv.-Jpn. Work. Pap. Ser. 2008, 8, 2. [Google Scholar]
- Tasseron, G.; Martens, K. Urban parking space reservation through bottom-up information provision: An agent-based analysis. Comput. Environ. Urban Syst. 2017, 64, 30–41. [Google Scholar] [CrossRef]
- Mei, Z.; Feng, C.; Ding, W.; Zhang, L.; Wang, D. Better lucky than rich? Comparative analysis of parking reservation and parking charge. Transp. Policy 2019, 75, 47–56. [Google Scholar] [CrossRef]
- Mei, Z.; Zhang, W.; Zhang, L.; Wang, D. Optimization of reservation parking space configurations in city centers through an agent-based simulation. Simul. Model. Pract. Theory 2020, 99, 102020. [Google Scholar] [CrossRef]
- Caliskan, M.; Barthels, A.; Scheuermann, B.; Mauve, M. Predicting parking lot occupancy in vehicular ad hoc networks. In Proceedings of the 2007 IEEE 65th Vehicular Technology Conference-VTC2007-Spring, Dublin, Ireland, 22–25 April 2007; pp. 277–281. [Google Scholar]
- Klappenecker, A.; Lee, H.; Welch, J.L. Finding available parking spaces made easy. Ad Hoc Netw. 2014, 12, 243–249. [Google Scholar] [CrossRef]
- Chou, S.Y.; Lin, S.W.; Li, C.C. Dynamic parking negotiation and guidance using an agent-based platform. Expert Syst. Appl. 2008, 35, 805–817. [Google Scholar] [CrossRef]
- Sun, D.J.; Ni, X.Y.; Zhang, L.H. A discriminated release strategy for parking variable message sign display problem using agent-based simulation. IEEE Trans. Intell. Transp. Syst. 2015, 17, 38–47. [Google Scholar] [CrossRef]
- Boudali, I.; Ouada, M.B. Smart Parking Reservation System Based on Distributed Multicriteria Approach. Appl. Artif. Intell. 2017, 31, 518–537. [Google Scholar] [CrossRef]
- Wang, R.; Yuan, Q. Parking practices and policies under rapid motorization: The case of China. Transp. Policy 2013, 30, 109–116. [Google Scholar] [CrossRef]
- Dijkstra, E.W. A note on two problems in connexion with graphs. Numer. Math. 1959, 1, 269–271. [Google Scholar] [CrossRef]
- Tsai, M.T.; Chu, C.P. Evaluating parking reservation policy in urban areas: An environmental perspective. In Eastern Asia Society for Transportation Studies, The 9th International Conference of Eastern Asia Society for Transportation Studies, 2011; Eastern Asia Society for Transportation Studies: Jeju, Korea, 2011; Volume 8, p. 272. [Google Scholar]
- Mei, Z. Optimization Method of On-Street Parking Facilities in Urban. Ph.D. Thesis, Southeast University, Nanjing, China, 2006. [Google Scholar]
- Lam, W.H.; Li, Z.-C.; Huang, H.-J.; Wong, S.C. Modeling time-dependent travel choice problems in road networks with multiple user classes and multiple parking facilities. Transp. Res. Part B Methodol. 2006, 40, 368–395. [Google Scholar] [CrossRef]






| Number of Vehicles | Number of Cruising Vehicles | Average Travel Time (s) | Average Travel Distance (m) | Average Cost (¥) | Failure Rate | Comprehensive Benefit |
|---|---|---|---|---|---|---|
| 2606 | 530 | 728 | 1954 | 3.0 | 20.3% | 3.7 |
| Parking Lot | 1 | 2 | 3 | 4 | 5 | 6 | 7 | 8 | 9 |
|---|---|---|---|---|---|---|---|---|---|
| Reservation fee (¥) | 4.5 | 5.9 | 14.7 | 21.8 | 13.1 | 11.7 | 7.9 | 3.3 | 3.7 |
| Parking fee (¥) | 4.8 | 11.5 | 19.9 | 1.8 | 43.8 | 1.0 | 38.6 | 3.1 | 29.6 |
| Number of Vehicles | Number of Cruising Vehicles | Average Travel Time (s) | Average Travel Distance (m) | Average Cost (¥) | Failure Rate | Comprehensive Benefit |
|---|---|---|---|---|---|---|
| 2602 | 144 | 663 | 1606 | 16.5 | 5.5% | 6.6 |
| Parking Lot | 1 | 2 | 3 | 4 | 5 | 6 | 7 | 8 | 9 |
|---|---|---|---|---|---|---|---|---|---|
| Reservation fee (¥) | 28.2 | 6.3 | 4.0 | 1.9 | 27.1 | 22.4 | 16.0 | 14.9 | 29.1 |
| Parking fee (¥) | 6.6 | 13.6 | 42.7 | 3.5 | 37.2 | 22.4 | 46.8 | 6.2 | 14.2 |
| Number of Vehicles | Number of Cruising Vehicles | Average Travel Time (s) | Average Travel Distance (m) | Average Cost (¥) | Failure Rate | Comprehensive Benefit |
|---|---|---|---|---|---|---|
| 2614 | 165 | 655 | 1589 | 8.6 | 6.3% | 8.2 |
© 2020 by the authors. Licensee MDPI, Basel, Switzerland. This article is an open access article distributed under the terms and conditions of the Creative Commons Attribution (CC BY) license (http://creativecommons.org/licenses/by/4.0/).
Share and Cite
Mei, Z.; Feng, C.; Kong, L.; Zhang, L.; Chen, J. Assessment of Different Parking Pricing Strategies: A Simulation-based Analysis. Sustainability 2020, 12, 2056. https://doi.org/10.3390/su12052056
Mei Z, Feng C, Kong L, Zhang L, Chen J. Assessment of Different Parking Pricing Strategies: A Simulation-based Analysis. Sustainability. 2020; 12(5):2056. https://doi.org/10.3390/su12052056
Chicago/Turabian StyleMei, Zhenyu, Chi Feng, Liang Kong, Lihui Zhang, and Jun Chen. 2020. "Assessment of Different Parking Pricing Strategies: A Simulation-based Analysis" Sustainability 12, no. 5: 2056. https://doi.org/10.3390/su12052056
APA StyleMei, Z., Feng, C., Kong, L., Zhang, L., & Chen, J. (2020). Assessment of Different Parking Pricing Strategies: A Simulation-based Analysis. Sustainability, 12(5), 2056. https://doi.org/10.3390/su12052056

