Applying the Theory of Planned Behavior to Examine Pro-Environmental Behavior: The Moderating Effect of COVID-19 Beliefs
Abstract
1. Introduction
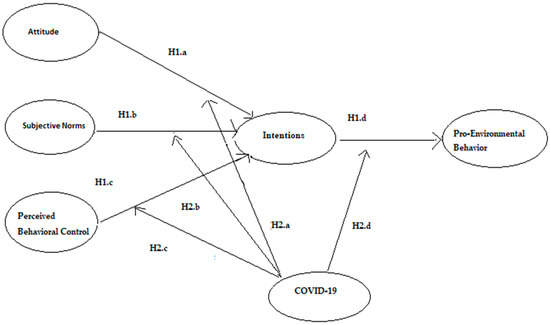
2. Theoretical Framework and Research Hypotheses
2.1. Pro-Environmental Behavior
2.2. Hypothesis onTheory of Planned Behavior and People’s Response to Environmental Issues
2.3. Hypothesis on Individuals’ Beliefs about the Relationship between Climate Change and COVID-19
3. Methodology
3.1. Research Instrument and Data Collection
3.2. Data Analysis (PLS-SEM)
4. Results
4.1. The Socio-Demographic Characteristics of the Respondents
4.2. Measurement Model Analysis
4.3. Path Analysis
4.4. Multi-Group Analysis
5. Discussion and Conclusions
Author Contributions
Funding
Acknowledgments
Conflicts of Interest
Appendix A
| Items |
|---|
| Attitudes |
| The environment is in danger because of global climate change |
| Current global warming is a natural and not manmade phenomenon |
| Climate change damages the natural environment and wildlife |
| I’m willing to pay a certain amount to reduce the impact of climate change |
| Subjective Norms |
| My family/peers often discuss climate change or global warming. |
| I’d feel guilty if climate change had a negative impact |
| People should do everything they can to reduce the impact of climate change |
| I feel personally obliged to help reduce the impact of climate change |
| I feel adaptation has become necessary for all of us |
| Perceived Behavioral Control |
| If everyone takes action, we could reduce the impact of climate change |
| I have the ability to reduce the impact of climate change |
| I’m confident that I could contribute to reducing the impact of climate change |
| I’m able to contribute to reducing CO2 emissions |
| I’m able to contribute to reducing greenhouse gas emissions |
| Intention |
| I am not willing to change my lifestyle to counteract global warming and climate change |
| I am willing to implement pro-environmental methods for my peers |
| It is my responsibility to encourage my neighbors to adopt ways to counter climate change |
| I have made major efforts to adopt ways to counter climate change last year |
| I am willing to implement pro-environmental methods for my family |
| I’ll do everything that can reduce the impact of climate change |
| Pro-Environmental Behavior |
| I have changed/I will change to a more fuel efficient car |
| I use public transport |
| I try to recycle as much as possible |
| I have reduced the amount of waste I used to produce |
| I have installed low energy light bulbs |
| I turn off lights/fans/electrical appliances when not in use |
| Section C-COVID | ||
|---|---|---|
| Construct | Measurement Items | Frequency |
| CC1 | Please select the statement which best describes your opinion | |
| In your opinion is there a relationship between COVID-19 and climate change? | ||
| ☐YES | 194 | |
| ☐NO | 31 | |
| ☐I Don’t Know | 14 | |
| CC2 | (only if you answered Yes) | |
| What kind of relationship do you think exists between COVID-19 and climate change? | ||
| ☐Climate change is more urgent than COVID-19 | 21 | |
| ☐Climate change is less urgent than COVID-19 | 173 | |
| CC3 | In your opinion, what kind of effect has COVID-19 had on climate change? | |
| ☐The COVID-19 lockdown showed us that by changing our habits we can actually improve the climate problem. | 86 | |
| ☐The COVID-19 showed us a preview of the devastating effects we will suffer if we do not tackle the climate problem now. | 82 | |
| ☐I Don’t Know | 71 |
References
- Doran, P.T.; Zimmerman, M.K. Examining the scientific consensus on climate change. Eos Trans. Am. Geophys. Union 2009, 90, 22–23. [Google Scholar] [CrossRef]
- IPCC (The Intergovernmental Panel on Climate Change). Climate Change 2013: The Physical Science Basis. Contribution of Working Group I to the Fifth Assessment Report of the Intergovernmental Panel on Climate Change; Stocker, T.F., Qin, D., Plattner, G.-K., Tignor, M., Allen, S.K., Boschung, J., Nauels, A., Xia, Y., Bex, V., Midgley, P.M., Eds.; Cambridge University Press: Cambridge, UK; New York, NY, USA, 2013; 1535p. [Google Scholar]
- Vlek, C.; Steg, L. Human behavior and environmental sustainability: Problems, driving forces, and research topics. J. Soc. Issues 2007, 63, 1–19. [Google Scholar] [CrossRef]
- Brody, S.; Grover, H.; Vedlitz, A. Examining the willingness of Americans to alter behaviour to mitigate climate change. Clim. Policy 2012, 12, 1–22. [Google Scholar] [CrossRef]
- Casaló, L.V.; Escario, J.-J. Heterogeneity in the association between environmental attitudes and pro-environmental behavior: A multilevel regression approach. J. Clean. Prod. 2018, 175, 155–163. [Google Scholar] [CrossRef]
- Thondhlana, G.; Hlatshwayo, T.N. Pro-environmental behaviour in student residences at Rhodes University, South Africa. Sustainability 2018, 10, 2746. [Google Scholar] [CrossRef]
- Stern, N. The Economics of Climate Change: The Stern Review; Cambridge University Press: Cambridge, UK, 2007; ISBN 978-0-521-70080-1. [Google Scholar]
- Burgess, J.; Harrison, C.M.; Filius, P. Environmental communication and the cultural politics of environmental citizenship. Environ. Plan. Econ. Space 1998, 30, 1445–1460. [Google Scholar] [CrossRef]
- Masud, M.M.; Akhtar, R.; Afroz, R.; Al-Amin, A.Q.; Kari, F.B. Pro-environmental behavior and public understanding of climate change. Mitig. Adapt. Strateg. Glob. Chang. 2015, 20, 591–600. [Google Scholar] [CrossRef]
- Liberman, N.; Trope, Y. The Role of feasibility and desirability considerations in near and distant future decisions: A test of temporal construal theory. J. Pers. Soc. Psychol. 1998, 75, 5–18. Available online: https://doi.org/10.1037/0022-3514.75.1.5 (accessed on 15 December 2020). [CrossRef]
- Liberman, N.; Trope, Y.; Stephan, E. Psychological distance. In Social Psychology: Handbook of Basic Principles; Kruglanski, A.W., Higgins, E.T., Eds.; The Guilford Press: New York, NY, USA, 2007; pp. 353–381. [Google Scholar]
- Maiella, R.; La Malva, P.; Marchetti, D.; Pomarico, E.; Di Crosta, A.; Palumbo, R.; Cetara, L.; Di Domenico, A.; Verrocchio, M.C. The psychological distance and climate change: A systematic review on the mitigation and adaptation behaviors. Front. Psychol. 2020, 11. [Google Scholar] [CrossRef]
- Patz, J.A.; Daszak, P.; Tabor, G.M.; Aguirre, A.A.; Pearl, M.; Epstein, J.; Wolfe, N.D.; Kilpatrick, A.M.; Foufopoulos, J.; Molyneux, D.; et al. Unhealthy Landscapes: Policy Recommendations on Land Use Change and Infectious Disease Emergence. Environ. Health Perspect. 2004, 112, 1092–1098. [Google Scholar] [CrossRef]
- Patz, J.A.; Martens, W.J.; Focks, D.A.; Jetten, T.H. Dengue fever epidemic potential as projected by general circulation models of global climate change. Environ. Health Perspect. 1998, 106, 147–153. [Google Scholar] [CrossRef]
- Allen, T.; Murray, K.A.; Zambrana-Torrelio, C.; Morse, S.S.; Rondinini, C.; Di Marco, M.; Breit, N.; Olival, K.J.; Daszak, P. Global hotspots and correlates of emerging zoonotic diseases. Nat. Commun. 2017, 8, 1124. [Google Scholar] [CrossRef] [PubMed]
- Perkins, K.M.; Munguia, N.; Ellenbecker, M.; Moure-Eraso, R.; Velazquez, L. COVID-19 pandemic lessons to facilitate future engagement in the global climate crisis. J. Clean. Prod. 2020, 125178. [Google Scholar] [CrossRef] [PubMed]
- Ecker, U.K.H.; Butler, L.H.; Cook, J.; Hurlstone, M.J.; Kurz, T.; Lewandowsky, S. Using the COVID-19 economic crisis to frame climate change as a secondary issue reduces mitigation support. J. Environ. Psychol. 2020, 70, 101464. [Google Scholar] [CrossRef] [PubMed]
- Urban, J.; Kohlova, M.B. The COVID-19 crisis diminishes neither pro-evnvironmental motivation nor pro-environmental behavior: A panel study. Psyarxiv 2020. [Google Scholar] [CrossRef]
- Kollmuss, A.; Agyeman, J. Mind the Gap: Why do people act environmentally and what are the barriers to pro-environmental behavior? Environ. Educ. Res. 2002, 8, 239–260. [Google Scholar] [CrossRef]
- Pisano, I.; Lubell, M. Environmental behavior in cross-national perspective: A multilevel analysis of 30 countries. Environ. Behav. 2015. [Google Scholar] [CrossRef]
- Gkargkavouzi, A.; Halkos, G.; Matsiori, S. Environmental behavior in a private-sphere context: Integrating theories of planned behavior and value belief norm, self-identity and habit. Resour. Conserv. Recycl. 2019, 148, 145–156. [Google Scholar] [CrossRef]
- Li, D.; Zhao, L.; Ma, S.; Shao, S.; Zhang, L. What influences an individual’s pro-environmental behavior? A literature review. Resour. Conserv. Recycl. 2019, 146, 28–34. [Google Scholar] [CrossRef]
- Sidique, S.F.; Lupi, F.; Joshi, S.V. The effects of behavior and attitudes on drop-off recycling activities. Resour. Conserv. Recycl. 2010, 54, 163–170. [Google Scholar] [CrossRef]
- Graham-Rowe, E.; Jessop, D.C.; Sparks, P. Predicting household food waste reduction using an extended theory of planned behaviour. Resour. Conserv. Recycl. 2015, 101, 194–202. [Google Scholar] [CrossRef]
- Botetzagias, I.; Dima, A.-F.; Malesios, C. Extending the Theory of Planned Behavior in the context of recycling: The role of moral norms and of demographic predictors. Resour. Conserv. Recycl. 2015, 95, 58–67. [Google Scholar] [CrossRef]
- Eagly, A.H.; Chaiken, S. The Psychology of Attitudes; Harcourt Brace Jovanovich College Publishers: Orlando, FL, USA, 1993; 794p, ISBN 978-0-15-500097-1. [Google Scholar]
- Vining, J.; Ebreo, A. Predicting Recycling Behavior from Global and Specific Environmental Attitudes and Changes in Recycling Opportunities1. J. Appl. Soc. Psychol. 1992, 22, 1580–1607. [Google Scholar] [CrossRef]
- Schwartz, S.H. Awareness of consequences and the influence of moral norms on interpersonal behavior. Sociometry 1968, 31, 355–369. [Google Scholar] [CrossRef]
- Stern, P.C. Information, Incentives, and Pro-environmental Consumer Behavior. Available online: https://link.springer.com/article/10.1023/A:1006211709570 (accessed on 4 December 2020).
- Ajzen, I. From Intentions to Actions: A Theory of Planned Behavior. In Action Control: From Cognition to Behavior; Kuhl, J., Beckmann, J., Eds.; SSSP Springer Series in Social Psychology; Springer: Berlin/Heidelberg, Germany, 1985; pp. 11–39. ISBN 978-3-642-69746-3. [Google Scholar]
- Ajzen, I.; Fishbein, M. Attitude-behavior relations: A theoretical analysis and review of empirical research. Psychol. Bull. 1977, 84, 888–918. [Google Scholar] [CrossRef]
- Ajzen, I.; Madden, T.J. Prediction of goal-directed behavior: Attitudes, intentions, and perceived behavioral control. J. Exp. Soc. Psychol. 1986, 22, 453–474. [Google Scholar] [CrossRef]
- Fishbein, M.; Yzer, M.C. Using Theory to Design Effective Health Behavior Interventions. Commun. Theory 2003, 13, 164–183. [Google Scholar] [CrossRef]
- Fishbein, M.; Ajzen, I. Predicting and Changing Behavior: The Reasoned Action Approach; Psychology Press: London, UK, 2010; Available online: https://doi.org/10.4324/9780203838020 (accessed on 24 July 2009).
- Si, H.; Shi, J.; Tang, D.; Wen, S.; Miao, W.; Duan, K. Application of the Theory of Planned Behavior in Environmental Science: A Comprehensive Bibliometric Analysis. Int. J. Environ. Res. Public Health 2019, 16, 2788. [Google Scholar] [CrossRef]
- Chen, M.-F. Extending the theory of planned behavior model to explain people’s energy savings and carbon reduction behavioral intentions to mitigate climate change in Taiwan–moral obligation matters. J. Clean. Prod. 2016, 112, 1746–1753. [Google Scholar] [CrossRef]
- De Leeuw, A.; Valois, P.; Ajzen, I.; Schmidt, P. Using the theory of planned behavior to identify key beliefs underlying pro-environmental behavior in high-school students: Implications for educational interventions. J. Environ. Psychol. 2015, 42, 128–138. [Google Scholar] [CrossRef]
- Shafiei, A.; Maleksaeidi, H. Pro-environmental behavior of university students: Application of protection motivation theory. Glob. Ecol. Conserv. 2020, 22, e00908. [Google Scholar] [CrossRef]
- Yazdanpanah, M.; Forouzani, M. Application of the Theory of Planned Behaviour to predict Iranian students’ intention to purchase organic food. J. Clean. Prod. 2015, 107, 342–352. [Google Scholar] [CrossRef]
- Vicente-Molina, M.A.; Fernández-Sainz, A.; Izagirre-Olaizola, J. Does gender make a difference in pro-environmental behavior? The case of the Basque Country University students. J. Clean. Prod. 2018, 176, 89–98. [Google Scholar] [CrossRef]
- Hair, J.F.; Ringle, C.M.; Sarstedt, M. PLS-SEM: Indeed a Silver Bullet. J. Mark. Theory Pract. 2011, 19, 139–152. [Google Scholar] [CrossRef]
- Lei, P.-W.; Wu, Q. Introduction to Structural Equation Modeling: Issues and Practical Considerations. Educ. Meas. Issues Pract. 2007, 26, 33–43. [Google Scholar] [CrossRef]
- Sarstedt, M.; Ringle, C.M.; Henseler, J.; Hair, J.F. On the Emancipation of PLS-SEM: A Commentary on Rigdon (2012). Long Range Plan. 2014, 47, 154–160. [Google Scholar] [CrossRef]
- Sharma, P.N.; Kim, K.H. A Comparison of PLS and ML Bootstrapping Techniques in SEM: A Monte Carlo Study. In New Perspectives in Partial Least Squares and Related Methods; Abdi, H., Chin, W.W., Esposito Vinzi, V., Russolillo, G., Trinchera, L., Eds.; Springer: New York, NY, USA, 2013; pp. 201–208. [Google Scholar]
- Hair, J.F., Jr.; Sarstedt, M.; Hopkins, L.; Kuppelwieser, V.G. Partial least squares structural equation modeling (PLS-SEM): An emerging tool in business research. Eur. Bus. Rev. 2014, 26, 106–121. [Google Scholar] [CrossRef]
- Reinartz, W.; Haenlein, M.; Henseler, J. An empirical comparison of the efficacy of covariance-based and variance-based SEM. Int. J. Res. Mark. 2009, 26, 332–344. [Google Scholar] [CrossRef]
- Cronbach, L.J. Coefficient alpha and the internal structure of tests. Psychometrika 1951, 16, 297–334. [Google Scholar] [CrossRef]
- Dijkstra, T.; Henseler, J. Consistent Partial Least Squares Path Modeling. Manag. Inf. Syst. Q. 2015, 39, 297–316. [Google Scholar] [CrossRef]
- Henseler, J.; Ringle, C.M.; Sarstedt, M. A new criterion for assessing discriminant validity in variance-based structural equation modeling. J. Acad. Mark. Sci. 2015, 43, 115–135. [Google Scholar] [CrossRef]
- Wetzels, M.; Odekerken-Schröder, G.; van Oppen, C. Using PLS path modeling for assessing hierarchical construct models: Guidelines and empirical illustration. MIS Q. 2009, 33, 177–195. [Google Scholar] [CrossRef]
- Henseler, J.; Fassott, G. Testing Moderating Effects in PLS Path Models: An Illustration of Available Procedures. In Handbook of Partial Least Squares: Concepts, Methods and Applications; Esposito Vinzi, V., Chin, W.W., Henseler, J., Wang, H., Eds.; Springer Handbooks of Computational Statistics; Springer: Berlin/Heidelberg, Germany, 2010; pp. 713–735. ISBN 978-3-540-32827-8. [Google Scholar]
- Baron, R.M.; Kenny, D.A. The moderator–mediator variable distinction in social psychological research: Conceptual, strategic, and statistical considerations. J. Pers. Soc. Psychol. 1986, 51, 1173–1182. [Google Scholar] [CrossRef]
- Tilikidou, I.; Delistavrou, A. Pro-Environmental Purchasing Behaviour during the economic crisis. Mark. Intell. Plan. 2014, 32, 160–173. [Google Scholar] [CrossRef]
- Ivlevs, A. Adverse welfare shocks and pro-environmental behavior: Evidence from the global economic crisis. Rev. Income Wealth 2019, 65, 293–311. [Google Scholar] [CrossRef]
- Temple, J. We Need Economic Relief Now. Climate Policy Can Come Later. Available online: https://www.technologyreview.com/2020/03/24/950341/coronavirus-economic-stimulus-climate-policy-clean-energy-covid19/ (accessed on 5 December 2020).
- Botzen, W.; Duijndam, S.; van Beukering, P. Lessons for climate policy from behavioral biases towards COVID-19 and climate change risks. World Dev. 2021, 137, 105214. [Google Scholar] [CrossRef]
- Ching, J.; Kajino, M. Rethinking air quality and climate change after COVID-19. Int. J. Environ. Res. Public Health 2020, 17, 5167. [Google Scholar] [CrossRef]
- Hepburn, C.; O’Callaghan, B.; Stern, N.; Stiglitz, J.; Zenghelis, D. Will COVID-19 fiscal recovery packages accelerate or retard progress on climate change? Oxf. Rev. Econ. Policy 2020, 36, S359–S381. [Google Scholar] [CrossRef]
- Norouzi, N.; Zarazua de Rubens, G.; Choupanpiesheh, S.; Enevoldsen, P. When pandemics impact economies and climate change: Exploring the impacts of COVID-19 on oil and electricity demand in China. Energy Res. Soc. Sci. 2020, 68, 101654. [Google Scholar] [CrossRef]
- Prideaux, B.; Thompson, M.; Pabel, A. Lessons from COVID-19 can prepare global tourism for the economic transformation needed to combat climate change. Tour. Geogr. 2020, 22, 667–678. [Google Scholar] [CrossRef]
- Klenert, D.; Funke, F.; Mattauch, L.; O’Callaghan, B. Five lessons from COVID-19 for advancing climate change mitigation. Environ. Resour. Econ. 2020, 76, 751–778. [Google Scholar] [CrossRef]
- Khan, Z.; Ludlow, D.; Loibl, W.; Soomro, K. ICT enabled participatory urban planning and policy development: The UrbanAPI project. Transform. Gov. People Process Policy 2014, 8, 205–229. [Google Scholar] [CrossRef]
- Eshkol, B.; Eshkol, A. Participatory planning in Israel: From theory to practice. J. Place Manag. Dev. 2017, 10, 213–239. [Google Scholar] [CrossRef]
- Wang, A.; Chan, E.H.W. The impact of power-geometry in participatory planning on urban greening. Urban For. Urban Green. 2020, 48, 126571. [Google Scholar] [CrossRef]
- Armitage, C.J.; Conner, M. Efficacy of the Theory of Planned Behaviour: A meta-analytic review. Br. J. Soc. Psychol. 2001, 40, 471–499. [Google Scholar] [CrossRef]
- Chao, Y.-L.; Lam, S.-P. Measuring responsible environmental behavior: Self-reported and other-reported measures and their differences in testing a behavioral model. Environ. Behav. 2011, 43, 53–71. [Google Scholar] [CrossRef]


| Pre-COVID-19 | Post-COVID-19 | ||||
|---|---|---|---|---|---|
| n = 524 | n = 239 | ||||
| Item | Group | Frequency | Percentage | Frequency | Percentage |
| Gender | Male | 264 | 50.38 | 109 | 45.61 |
| Female | 260 | 49.62 | 130 | 54.39 | |
| Age | 19–20 | 331 | 63.17 | 94 | 39.33 |
| 21–23 | 174 | 33.2 | 138 | 57.74 | |
| >24 | 19 | 3.63 | 7 | 2.93 | |
| Family education level | 8th Grade | 42 | 8.02 | 22 | 9.2 |
| High school diploma | 254 | 48.47 | 90 | 37.66 | |
| Bachelor’s degree | 68 | 12.97 | 39 | 16.32 | |
| Master’s degree | 108 | 20.61 | 64 | 26.78 | |
| Postgraduate Degree | 52 | 9.93 | 24 | 10.04 | |
| Attitude towards the future | Pessimistic | 38 | 7.25 | 13 | 5.44 |
| Not too optimistic | 257 | 49.04 | 124 | 51.88 | |
| Optimistic | 197 | 37.59 | 91 | 38.08 | |
| Very optimistic | 32 | 6.12 | 11 | 4.6 | |
| Performs voluntary activities | No | 439 | 83.77 | 194 | 81.17 |
| Yes | 85 | 16.23 | 45 | 18.83 | |
| Has suffered damage from climatic events | No | 424 | 80.91 | 209 | 87.44 |
| Yes | 100 | 19.09 | 30 | 12.56 | |
| Pre-COVID-19 | Post-COVID-19 | ||||||||||||||
|---|---|---|---|---|---|---|---|---|---|---|---|---|---|---|---|
| Item | Mean | SD | Mean | SD | |||||||||||
| ATE | 4 | 5.251 | 0.943 | 1 | 5.434 | 0.916 | 1 | ||||||||
| SN | 5 | 5.054 | 1.069 | 0.616 | 1 | 5.062 | 0.961 | 0.660 | 1 | ||||||
| PBC | 4 | 4.992 | 1.223 | 0.465 | 0.680 | 1 | 5.054 | 1.085 | 0.488 | 0.661 | 1 | ||||
| INT | 6 | 4.734 | 1.105 | 0.505 | 0.711 | 0.662 | 1 | 4.789 | 1.120 | 0.588 | 0.773 | 0.686 | 1 | ||
| PEB | 6 | 4.869 | 1.092 | 0.328 | 0.467 | 0.435 | 0.556 | 1 | 5.019 | 1.060 | 0.470 | 0.576 | 0.549 | 0.620 | 1 |
| Pre-COVID-19 | Post-COVID-19 | |||||||
|---|---|---|---|---|---|---|---|---|
| Variables | CA | DG | rhoA | AVE | CA | DG | rhoA | AVE |
| ATE | 0.577 | 0.750 | 0.621 | 0.443 | 0.669 | 0.792 | 0.729 | 0.504 |
| SN | 0.768 | 0.844 | 0.805 | 0.525 | 0.748 | 0.832 | 0.799 | 0.505 |
| PBC | 0.807 | 0.874 | 0.812 | 0.634 | 0.815 | 0.879 | 0.830 | 0.645 |
| INT | 0.827 | 0.876 | 0.854 | 0.548 | 0.847 | 0.889 | 0.878 | 0.580 |
| PEB | 0.717 | 0.809 | 0.751 | 0.423 | 0.723 | 0.812 | 0.741 | 0.423 |
| Pre-COVID-19 Heterotrait–Monotrait Ratio (HTMT) | |||||
| ATE | SN | PBC | INT | PEB | |
| ATE | - | ||||
| SN | 0.379 | - | |||
| PBC | 0.216 | 0.462 | - | ||
| INT | 0.255 | 0.505 | 0.438 | - | |
| PEB | 0.107 | 0.218 | 0.189 | 0.309 | - |
| Post-COVID-19 Heterotrait–Monotrait Ratio (HTMT) | |||||
| ATE | SN | PBC | INT | PEB | |
| ATE | - | ||||
| SN | 0.436 | - | |||
| PBC | 0.238 | 0.437 | - | ||
| INT | 0.345 | 0.598 | 0.470 | - | |
| PEB | 0.221 | 0.332 | 0.301 | 0.385 | - |
| Pre-COVID-19 | Post-COVID-19 | ||||
|---|---|---|---|---|---|
| Hypothesis | Relationship | Std β | p-Value | Std β | p-Value |
| H1.a | ATN→ INT | 0.084 | 0.044 * | 0.110 | 0.044 * |
| H1.b | SN→ INT | 0.438 | 0.000 *** | 0.503 | 0.000 *** |
| H1.c | PBC→ INT | 0.325 | 0.000 *** | 0.300 | 0.000 *** |
| H1.d | INT→PEB | 0.556 | 0.000 *** | 0.620 | 0.000 *** |
| GoF = 0.473 | GoF = 0.523 | ||||
| COVID-19 Moderating Variables | |
|---|---|
| CC2-Option 1 (Climate change is more urgent after COVID-19) and CC1-Option 1 (Yes, there is a relationship between COVID-19 and climate change) | RU |
| CC3-Option 1 (The COVID-19 lockdown showed us that by changing our habits we can actually improve the climate problem) and CC1-Option 1 (Yes, there is a relationship between COVID-19 and climate change) | RI |
| HP | Relationship | Path Coeff RU = 0 | Path Coeff RU = 1 | Path Coeff Diff | p-Value | Path Coeff RI = 0 | Path Coeff RI = 1 | Path Coeff Diff | p-Value | ||
|---|---|---|---|---|---|---|---|---|---|---|---|
| H2.a | ATE→ INT | 0.087 | −0.179 | 0.266 | 0.464 | 0.207 | 0.204 | 0.003 | 0.838 | ||
| H2.b | SN→ INT | 0.483 | 0.999 | 0.516 | 0.258 | 0.547 | 0.215 | 0.332 | 0.155 | ||
| H2.c | PBC→ INT | 0.294 | 0.125 | 0.169 | 0.900 | 0.124 | 0.502 | 0.378 | 0.077 | * | |
| H2.d | INT→ PEB | 0.528 | 0.772 | 0.244 | 0.127 | * | 0.585 | 0.560 | 0.025 | 0.930 |
Publisher’s Note: MDPI stays neutral with regard to jurisdictional claims in published maps and institutional affiliations. |
© 2020 by the authors. Licensee MDPI, Basel, Switzerland. This article is an open access article distributed under the terms and conditions of the Creative Commons Attribution (CC BY) license (http://creativecommons.org/licenses/by/4.0/).
Share and Cite
Lucarelli, C.; Mazzoli, C.; Severini, S. Applying the Theory of Planned Behavior to Examine Pro-Environmental Behavior: The Moderating Effect of COVID-19 Beliefs. Sustainability 2020, 12, 10556. https://doi.org/10.3390/su122410556
Lucarelli C, Mazzoli C, Severini S. Applying the Theory of Planned Behavior to Examine Pro-Environmental Behavior: The Moderating Effect of COVID-19 Beliefs. Sustainability. 2020; 12(24):10556. https://doi.org/10.3390/su122410556
Chicago/Turabian StyleLucarelli, Caterina, Camilla Mazzoli, and Sabrina Severini. 2020. "Applying the Theory of Planned Behavior to Examine Pro-Environmental Behavior: The Moderating Effect of COVID-19 Beliefs" Sustainability 12, no. 24: 10556. https://doi.org/10.3390/su122410556
APA StyleLucarelli, C., Mazzoli, C., & Severini, S. (2020). Applying the Theory of Planned Behavior to Examine Pro-Environmental Behavior: The Moderating Effect of COVID-19 Beliefs. Sustainability, 12(24), 10556. https://doi.org/10.3390/su122410556

