Impact Analysis Using Life Cycle Assessment of Asphalt Production from Primary Data
Abstract
1. Introduction
2. Methodological Approach
2.1. Life Cycle Assessment
- Goal definition and scoping, required for identifying the goal of the study, the system boundaries, the functional or declared unit (FU or DU), the target audience, etc.;
- Inventory analysis, for the quantification of resource consumption, waste flows, and emissions for the reference unit attributable to the different processes in the life cycle system;
- Impact assessment, providing useful environmental characterizations, for a better and deeper understanding of the inventory data;
- Interpretation, stating specific conclusions and strategic recommendations for improving the analysis or evidencing relevant aspects and critical issues for the decision makers.
2.2. Technology Benchmarking
3. Case study: Production of Asphalt Mixture in a Southern Italy Batch-Mix Plant
3.1. Goal and Scope Definition
3.1.1. Goal of the Study
3.1.2. Declared Unit and System Boundaries
3.1.3. Impact Assessment Methodology and Impact Categories
- AC: Acidification (fate not incl.) (kg SO2eq);
- EU: Eutrophication (kg PO43−eq);
- GW: Global warming (100 year) (kg CO2eq);
- PO: Photochemical oxidation (kg NMVOC);
- OD: Ozone layer depletion (kg CFC11eq);
- AD and AD*: Abiotic depletion (total (kg SBeq) and fossil fuels only (MJ), respectively).
3.2. Life Cycle Inventory Analysis
3.2.1. Data Collection and Quality
3.2.2. The Examined Product
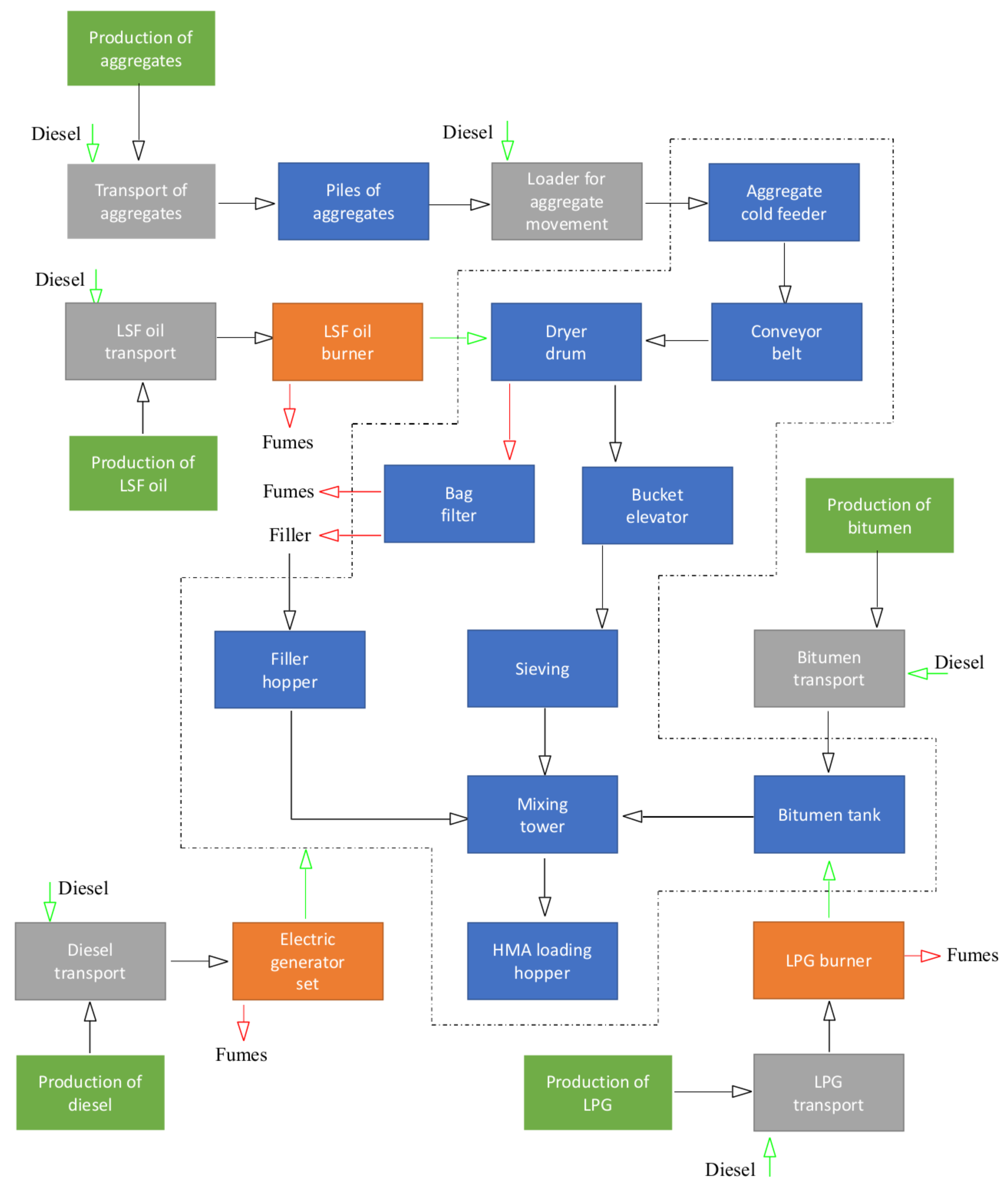
3.2.3. The Production Plant
3.2.4. Raw material and Fuel Transportation
4. Life Cycle Impact Assessment and Discussion
4.1. Environmental Impacts
4.2. Sensitivity Analysis: Primary Data Variations
4.3. Scenario Analysis: Effects of Changes in the Energy Production
4.4. Scenario Analysis: Effects of Changes in the Mixing Temperature
5. Conclusions
Author Contributions
Funding
Conflicts of Interest
References
- Butt, A.A.; Mirzadeh, I.; Toller, S.; Birgisson, B. Life cycle assessment framework for asphalt pavements: Methods to calculate and allocate energy of binder and additives. Int. J. Pavement Eng. 2012, 15, 290–302. [Google Scholar] [CrossRef]
- Marzouk, M.; Abdelkader, E.M.; El-Zayat, M.; Aboushady, A. Assessing environmental impact indicators in road construction projects in developing countries. Sustainability 2017, 9, 843. [Google Scholar] [CrossRef]
- Van Dam, T.J.; Harvey, J.T.; Muench, S.T.; Smith, K.D.; Snyder, M.B.; Al-Qadi, I.L.; Ozer, H.; Meijer, J.; Ram, P.V.; Roesler, J.R.; et al. Towards Sustainable Pavement Systems: A Reference Document; Technical Report Number: FHWA-HIF-15-002; Federal Highway Administration: Washington, DC, USA, 2015. [Google Scholar]
- Lee, J.C.; Edil, T.B.; Tinjum, J.M.; Benson, C.H. Quantitative assessment of environmental and economic benefits of recycled materials in highway construction. Transp. Res. Rec. J. Transp. Res. Board 2010, 2158, 138–142. [Google Scholar] [CrossRef]
- Farooq, M.A.; Mir, M.S. Use of reclaimed asphalt pavement (RAP) in warm mix asphalt (WMA) pavements: A review. Innov. Infrastruct. Solut. 2017, 2, 10. [Google Scholar] [CrossRef]
- Plati, C. Sustainability factors in pavement materials, design, and preservation strategies: A literature review. Constr. Build. Mater. 2019, 211, 539–555. [Google Scholar] [CrossRef]
- International Organization for Standardization. Environmental Management-Life Cycle Assessment-Principles and Framework; ISO 14040_2006(E); ISO: Geneva, Switzerland, 2006. [Google Scholar]
- International Organization for Standardization. Environmental Management-Life Cycle Assessment-Requirements and Guidelines; ISO 14044_2006(E); ISO: Geneva, Switzerland, 2006. [Google Scholar]
- Hakkinen, T.; Makela, K. Environmental adaptation of concrete-environmental impact of concrete and asphalt pavements. In Proceedings of the 1996 Espoo VTT Research Notes, Croatia, Balkans, 8 July 1996; Valtion Teknillinen Tuktumuskeskus (VTT): Helsinki, Finland, 1996. [Google Scholar]
- Horvath, A.; Hendrickson, C. Comparison of environmental implications of asphalt and steel-reinforced concrete pavements. Transp. Res. Rec. J. Transp. Res. Board 1998, 1626, 105–113. [Google Scholar] [CrossRef]
- Santero, N.J.; Masanet, E.; Horvart, A. Life-cycle assessment of pavements. Part I: Critical review. Resour. Conserv. Recycl. 2011, 55, 801–809. [Google Scholar] [CrossRef]
- Celauro, C.; Corriere, F.; Guerrieri, M.; Casto, B.L. Environmentally appraising different pavement and construction scenarios: A comparative analysis for a typical local road. Transp. Res. Part D Transp. Environ. 2015, 34, 41–51. [Google Scholar] [CrossRef]
- Santero, N.J.; Masanet, E.; Horvath, A. Life-cycle assessment of pavements Part II: Filling the research gaps. Resour. Conserv. Recycl. 2011, 55, 810–818. [Google Scholar] [CrossRef]
- Celauro, C.; Corriere, F.; Guerrieri, M.; Casto, B.L.; Rizzo, A. Environmental analysis of different construction techniques and maintenance activities for a typical local road. J. Clean. Prod. 2017, 142, 3482–3489. [Google Scholar] [CrossRef]
- Anthonissen, J.; Braet, J.; Bergh, W.V.D. Life cycle assessment of bituminous pavements produced at various temperatures in the Belgium context. Transp. Res. Part D Transp. Environ. 2015, 41, 306–317. [Google Scholar] [CrossRef]
- Farina, A.; Zanetti, M.C.; Santagata, E.; Blengini, G.A. Life cycle assessment applied to bituminous mixtures containing recycled materials: Crumb rubber and reclaimed asphalt pavement. Resour. Conserv. Recycl. 2017, 117, 204–212. [Google Scholar] [CrossRef]
- Balaguera, A.; Carvajal, G.I.; Jaramillo, Y.P.A.; Albertí, J.; Fullana-I-Palmer, P. Technical feasibility and life cycle assessment of an industrial waste as stabilizing product for unpaved roads, and influence of packaging. Sci. Total Environ. 2018, 651, 1272–1282. [Google Scholar] [CrossRef]
- Gulotta, T.; Mistretta, M.; Praticò, F. A life cycle scenario analysis of different pavement technologies for urban roads. Sci. Total Environ. 2019, 673, 585–593. [Google Scholar] [CrossRef]
- Hasan, U.; Whyte, A.; Al Jassmi, H. Critical review and methodological issues in integrated life-cycle analysis on road networks. J. Clean. Prod. 2019, 206, 541–558. [Google Scholar] [CrossRef]
- Huang, Y.; Bird, R.; Bell, M. A comparative study of the emissions by road maintenance works and the disrupted traffic using life cycle assessment and micro-simulation. Transp. Res. Part D Transp. Environ. 2009, 14, 197–204. [Google Scholar] [CrossRef]
- Ardente, F.; Beccali, M.; Cellura, M. FALCADE: A fuzzy software for the energy and environmental balances of products. Ecol. Model. 2004, 176, 359–379. [Google Scholar] [CrossRef]
- Franzitta, V.; Longo, S.; Sollazzo, G.; Cellura, M.; Celauro, C. Primary data collection and environmental/energy audit of hot mix asphalt production. Energies 2020, 13, 2045. [Google Scholar] [CrossRef]
- Stripple, H. Life Cycle Inventory of Asphalt Pavements; IVL Swedish Environmental Research Institute Ltd.: Gothenburg, Sweden, 2000. [Google Scholar]
- Mukherjee, A. 2016 Life Cycle Assessment of Asphalt Mixtures in Support of an Environmental Product Declaration. ISO 14040 Compliant Life Cycle Assessment Study Supporting the National Asphalt Pavement Association, EPD Program for North American Asphalt Mixtures. Available online: https://www.asphaltpavement.org/PDFs/EPD_Program/LCA_final.pdf (accessed on 15 June 2020).
- Mukherjee, A.; Dylla, H. Challenges to using environmental product declarations in communicating LCA results: The case of the asphalt industry; Transportation Research Board of the National Academies. Transp. Res. Rec. J. Transp. Res. Rec. 2017, 2639, 84–92. [Google Scholar] [CrossRef]
- Mroueh, U.M.; Eskola, P.; Laine-Ylijoki, J.; Wellman, K.; Makela, E.; Juvankoski, M.; Ruotoistenmaki, A. Life cycle assessment oof road construction. Tielaitoksen Selvityksia 2000. Available online: https://cris.vtt.fi/en/publications/life-cycle-assessment-of-road-construction (accessed on 15 June 2020).
- Yang, R.; Kang, S.; Ozer, H.; Al-Qadi, I. Environmental and economic analyses of recycled asphalt concrete mixtures based on material production and potential performance. Resour. Conserv. Recycl. 2015, 104, 141–151. [Google Scholar] [CrossRef]
- Vidal, R.; Moliner, E.; Martínez, G.; Rubio, M.C. Life cycle assessment of hot mix asphalt and zeolite-based warm mix asphalt with reclaimed asphalt pavement. Resour. Conserv. Recycl. 2013, 74, 101–114. [Google Scholar] [CrossRef]
- Giani, M.I.; Dotelli, G.; Brandini, N.; Zampori, L. Comparative life cycle assessment of asphalt pavements using reclaimed asphalt, warm mix technology and cold in-place recycling. Resour. Conserv. Recycl. 2015, 104, 224–238. [Google Scholar] [CrossRef]
- Park, K.; Hwang, Y.W.; Seo, S.; Seo, H. Quantitative Assessment of environmental impacts on life cycle of highways. J. Constr. Eng. Manag. 2003, 129, 25–31. [Google Scholar] [CrossRef]
- Ardente, F.; Beccali, G.; Cellura, M. Eco-sustainable energy and environmental strategies in design for recycling: The software “ENDLESS”. Ecol. Model. 2003, 163, 101–118. [Google Scholar] [CrossRef]
- SITEB. L’assemblea annuale di SITEB. Rass. Bitume 2019, 92, 19–25. (In Italian) [Google Scholar]
- EAPA. EAPA’S Position Statement on the Use of Secondary Materials, by-Products and Waste in Asphalt Mixtures; European Asphalt Pavement Association: Brussel, Belgium, 2017; Available online: https://eapa.org/wp-content/uploads/2018/07/EAPA-position-statement-2.pdf (accessed on 15 June 2020).
- NAPA; EAPA. The Asphalt Paving Industry-A Global Perspective: Production, Use, Properties, and Occupational Exposure Reduction Technologies and Trends, 2nd ed.; National Asphalt Paving Association and European Asphalt Pavement Association: Lanham, MD, USA, 2011; ISBN 0-914313-06-1. [Google Scholar]
- D’Angelo, J.; Harm, E.; Bartoszek, J.; Baumgardner, G.; Corringan, M.; Cowsert, J.; Harman, T.; Jamshidi, M.; Jones, W.; Newcomb, D.; et al. Warm-Mix Asphalt: European Practice; Technical Report Number: FHWA-PL-08–007; Federal Highway Administration: Washington, DC, USA, 2008.
- Ravaioli, S. Impianti d’asfalto: Considerazioni storico-economiche e statistiche del settore. Rass. Bitume 2010, 66, 33–39. (In Italian) [Google Scholar]
- EAPA. Asphalt in Figures 2018; European Asphalt Pavement Association: Brussels, Belgium, 2020; Available online: https://eapa.org/asphalt-in-figures/ (accessed on 15 June 2020).
- EPA. Hot Mix Asphalt Plants Stakeholders Opinions Report; EPA-454/R-00–030; U.S. Environmental Protection Agency: Research Triangle Park, NC, USA, 2001.
- The International EPD® System. Asphalt mixtures (Europe, Australia). Product Category Rules (PCR) of the Environmental Product Declaration (EPD). 2018. Version 1.03. Available online: https://www.battleco2.com/wp-content/uploads/2018/08/pcr2018-04-Asphalt-mixtures-BatteCO2.pdf (accessed on 16 June 2020).
- European Commission, Joint Research Centre e Institute for Environment and Sustainability. ILCD Handbook International Reference Life Cycle Data System. General Guide for Life Cycle Assessment Provisions and Action Steps; Publications Office of the European Union: Luxembourg, 2010.
- EPD International AB. General Programme Instruction for the International EPD® System; EPD INTERNATIONAL AB. 2019; Version 3.01. Available online: www.environdec.com (accessed on 13 June 2020).
- Wernet, G.; Bauer, C.; Steubing, B.; Reinhard, J.; Moreno-Ruiz, E.; Weidema, B.P. The ecoinvent database version 3 (Part I): Overview and methodology. Int. J. Life Cycle Assess. 2016, 21, 1218–1230. [Google Scholar] [CrossRef]
- MacLeay, I. Digest of United Kingdom Energy Statistics; The Stationery Office: London, UK, 2010. Available online: www.decc.gov.uk (accessed on 12 June 2020).
- IEA. Energy Statistics Manual; OECD Publishing: Paris, France, 2004; Available online: https://doi.org/10.1787/9789264033986-en (accessed on 16 June 2020).
- Google Maps. Available online: https://www.google.com/maps/place/Sicily (accessed on 30 November 2020).
- De Brito, J.; Kurda, R. The past and future of sustainable concrete: A critical review and new strategies on cement-based materials. J. Clean. Prod. 2020, 123558, 123558. [Google Scholar] [CrossRef]
- Hasan, U.; Whyte, A.; Al Jassmi, H. Life cycle assessment of roadworks in United Arab Emirates: Recycled construction waste, reclaimed asphalt pavement, warm-mix asphalt and blast furnace slag use against traditional approach. J. Clean. Prod. 2020, 257, 120531. [Google Scholar] [CrossRef]
- Rubio, M.C.; Martínez, G.; Baena, L.; Moreno, F. Warm mix asphalt: An overview. J. Clean. Prod. 2012, 24, 76–84. [Google Scholar] [CrossRef]
- Zaumanis, M. Warm Mix Asphalt. In Climate Change, Energy, Sustainability and Pavements; Gopalakrishnan, K., Steyn, W., Harvey, J., Eds.; Green Energy and Technology Springer: Berlin, Germany, 2014. [Google Scholar]
- Ravaioli, S. DM 69/18-End of Waste per il fresato d’asfalto: Vera opportunità o occasione mancata? Rass. Bitume 2019, 91, 19–26. (In Italian) [Google Scholar]
- Celauro, C.; Bosurgi, G.; Sollazzo, G.; Ranieri, M. Laboratory and in-situ tests for estimating improvements in asphalt concrete with the addition of an LDPE and EVA polymeric compound. Constr. Build. Mater. 2019, 196, 714–726. [Google Scholar] [CrossRef]
- Cellura, M.; Longo, S.; Mistretta, M. Sensitivity analysis to quantify uncertainty in Life Cycle Assessment: The case study of an Italian tile. Renew. Sustain. Energy Rev. 2011, 15, 4697–4705. [Google Scholar] [CrossRef]
- Muteri, V.; Cellura, M.; Curto, D.; Franzitta, V.; Longo, S.; Mistretta, M.; Parisi, M.L. Review on life cycle assessment of solar photovoltaic panels. Energies 2020, 13, 252. [Google Scholar] [CrossRef]











| Component | Mass (kg) |
|---|---|
| Crushed stone 1.5 (fraction 15–20 mm) | 284.4 |
| Crushed stone 1.0 (fraction 10–15 mm) | 113.7 |
| Crushed stone 0.5 (fraction 5–10 mm) | 94.8 |
| Sand (fraction 0–6 mm) | 426.5 |
| Filler (recovered) | 28.4 |
| Bitumen | 52.1 |
| Component/Fuel | Distance from Asphalt Plant (km) | Mass for the DU (kg) | Ton-Kilometers for the DU (t∙km) |
|---|---|---|---|
| Crushed stone 1.5 | 35.0 (C) | 284.4 | 9.95 |
| Crushed stone 1.0 | 35.0 (C) | 113.7 | 3.98 |
| Crushed stone 0.5 | 35.0 (C) | 94.8 | 3.32 |
| Sand | 35.0 (C) | 426.5 | 14.93 |
| Filler (recovered) | 35.0 (C) | 28.4 | 0.99 |
| Bitumen | 152.0 (F) | 52.1 | 7.92 |
| 193.0 (G) | 52.1 | 10.06 | |
| Diesel | 123.0 (E) | 0.6 | 0.08 |
| 47.8 (B) | 0.6 | 0.03 | |
| Low Sulphur fuel (LSF) oil | 152.0 (F) | 8.4 | 1.28 |
| Liquid petroleum gas (LPG) | 76.6 (D) | 0.6 | 0.05 |
| Impact Category | Limestone Aggregates | Bitumen | Diesel | LSF oil | LPG | Total |
|---|---|---|---|---|---|---|
| AC (kg SO2eq) | 4.47 × 10−2 | 2.57 × 10−1 | 3.08 × 10−2 | 8.07 × 10−2 | 5.37 × 10−3 | 4.19 × 10−1 |
| EU (kg PO43−eq) | 8.80 × 10−3 | 4.19 × 10−2 | 5.33 × 10−3 | 1.06 × 10−2 | 7.43 × 10−4 | 6.74 × 10−2 |
| GW (kg CO2eq) | 2.30 × 100 | 2.28 × 101 | 2.34 × 100 | 3.61 × 101 | 7.52 × 10−1 | 6.43 × 101 |
| PO (kg NMVOC) | 5.30 × 10−2 | 1.67 × 10−1 | 4.25 × 10−2 | 4.56 × 10−2 | 3.28 × 10−3 | 3.11 × 10−1 |
| OD (kg CFC11eq) | 3.34 × 10−7 | 2.30 × 10−5 | 4.31 × 10−7 | 6.65 × 10−6 | 5.82 × 10−7 | 3.10 × 10−5 |
| AD (kg SBeq) | 4.29 × 10−6 | 4.63 × 10−6 | 4.05 × 10−7 | 9.09 × 10−6 | 3.43 × 10−7 | 1.88 × 10−5 |
| AD* (MJ) | 2.93 × 101 | 2.52 × 103 | 3.36 × 101 | 5.18 × 102 | 4.63 × 101 | 3.14 × 103 |
| Impact Category | Limestone Aggregates | Bitumen | Diesel | LSF oil | LPG | Total |
|---|---|---|---|---|---|---|
| AC (kg SO2eq) | 2.46 × 10−2 | 6.67 × 10−3 | 3.98 × 10−5 | 9.49 × 10−4 | 3.59 × 10−5 | 3.23 × 10−2 |
| EU (kg PO43−eq) | 4.99 × 10−3 | 1.35 × 10−3 | 8.07 × 10−6 | 1.93 × 10−4 | 7.28 × 10−6 | 6.56 × 10−3 |
| GW (kg CO2eq) | 5.42 × 100 | 1.47 × 100 | 8.76 × 10−3 | 2.09 × 10−1 | 7.90 × 10−3 | 7.11 × 100 |
| PO (kg NMVOC) | 2.93 × 10−2 | 7.93 × 10−3 | 4.73 × 10−5 | 1.13 × 10−3 | 4.27 × 10−5 | 3.84 × 10−2 |
| OD (kg CFC11eq) | 1.01 × 10−6 | 2.73 × 10−7 | 1.63 × 10−9 | 3.89 × 10−8 | 1.47 × 10−9 | 1.32 × 10−6 |
| AD (kg SBeq) | 1.64 × 10−5 | 4.44 × 10−6 | 2.65 × 10−8 | 6.32 × 10−7 | 2.39 × 10−8 | 2.15 × 10−5 |
| AD* (MJ) | 8.26 × 101 | 2.24 × 101 | 1.34 × 10−1 | 3.19 × 100 | 1.21 × 10−1 | 1.08 × 102 |
| Impact Category | Limestone Aggregates | Bitumen | Diesel | LSF oil | LPG | Total |
|---|---|---|---|---|---|---|
| AC (kg SO2eq) | 6.93 × 10−2 | 2.64 × 10−1 | 3.09 × 10−2 | 8.16 × 10−2 | 5.40 × 10−3 | 4.51 × 10−1 |
| EU (kg PO43−eq) | 1.38 × 10−2 | 4.32 × 10−2 | 5.34 × 10−3 | 1.08 × 10−2 | 7.50 × 10−4 | 7.39 × 10−2 |
| GW (kg CO2eq) | 7.72 × 100 | 2.43 × 101 | 2.35 × 100 | 3.63 × 101 | 7.59 × 10−1 | 7.15 × 101 |
| PO (kg NMVOC) | 8.23 × 10−2 | 1.75 × 10−1 | 4.26 × 10−2 | 4.67 × 10−2 | 3.32 × 10−3 | 3.50 × 10−1 |
| OD (kg CFC11eq) | 1.34 × 10−6 | 2.33 × 10−5 | 4.33 × 10−7 | 6.69 × 10−6 | 5.83 × 10−7 | 3.23 × 10−5 |
| AD (kg SBeq) | 2.07 × 10−5 | 9.07 × 10−6 | 4.32 × 10−7 | 9.72 × 10−6 | 3.66 × 10−7 | 4.02 × 10−5 |
| AD* (MJ) | 1.12 × 102 | 2.54 × 103 | 3.38 × 101 | 5.21 × 102 | 4.64 × 101 | 3.25 × 103 |
| Case | Parameter | Reference Value | +5% | −5% |
|---|---|---|---|---|
| A | Production rate per hour (t/h) | 75.00 | 78.75 | 71.25 |
| B | Generating-set diesel consumption (kg/FU) | 0.44 | 0.46 | 0.42 |
| C | Loader diesel consumption (kg/FU) | 0.19 | 0.20 | 0.18 |
| D | LPG consumption (kg/FU) | 0.63 | 0.66 | 0.60 |
| E | LSF oil consumption (kg/FU) | 8.42 | 8.84 | 8.00 |
Publisher’s Note: MDPI stays neutral with regard to jurisdictional claims in published maps and institutional affiliations. |
© 2020 by the authors. Licensee MDPI, Basel, Switzerland. This article is an open access article distributed under the terms and conditions of the Creative Commons Attribution (CC BY) license (http://creativecommons.org/licenses/by/4.0/).
Share and Cite
Sollazzo, G.; Longo, S.; Cellura, M.; Celauro, C. Impact Analysis Using Life Cycle Assessment of Asphalt Production from Primary Data. Sustainability 2020, 12, 10171. https://doi.org/10.3390/su122410171
Sollazzo G, Longo S, Cellura M, Celauro C. Impact Analysis Using Life Cycle Assessment of Asphalt Production from Primary Data. Sustainability. 2020; 12(24):10171. https://doi.org/10.3390/su122410171
Chicago/Turabian StyleSollazzo, Giuseppe, Sonia Longo, Maurizio Cellura, and Clara Celauro. 2020. "Impact Analysis Using Life Cycle Assessment of Asphalt Production from Primary Data" Sustainability 12, no. 24: 10171. https://doi.org/10.3390/su122410171
APA StyleSollazzo, G., Longo, S., Cellura, M., & Celauro, C. (2020). Impact Analysis Using Life Cycle Assessment of Asphalt Production from Primary Data. Sustainability, 12(24), 10171. https://doi.org/10.3390/su122410171
