Next Article in Journal
The Beneficiaries of Training Co-Financed by the ESF and Their Employability Market Orientation in Creating Labour Market Competitiveness
Next Article in Special Issue
Social Sustainability Strategy across the Supply Chain: A Conceptual Approach from the Organisational Perspective
Previous Article in Journal
The Impact of the Technological Capability of a Host Country on Inward FDI in OECD Countries: The Moderating Roles of Institutional Quality
Previous Article in Special Issue
The Impact of Top Management’s Support on the Collaboration of Green Supply Chain Participants and Environmental Performance
 
 
Font Type:
Arial Georgia Verdana
Font Size:
Aa Aa Aa
Line Spacing:
Column Width:
Background:
Article

A Framework for Capacity and Operations Planning in Services Organizations Employing Workers with Intellectual Disabilities

by
Jose Pedro Garcia-Sabater
1,*,
Julien Maheut
1,
Angel Ruiz
2 and
Julio Juan Garcia-Sabater
1
1
Research Group in Reengineering, Organization, Group work and Logistics Excellence (ROGLE), Department of Business Organization, Universitat Politecnica de Valencia, Camino de Vera S/N, 46022 Valencia, Spain
2
Département Opérations et Systèmes de Décision, CIRRELT and Faculté des Sciences de l’Administration, Université Laval, Quebec City, QC G1V 0A6, Canada
*
Author to whom correspondence should be addressed.
Sustainability 2020, 12(22), 9713; https://doi.org/10.3390/su12229713
Submission received: 16 September 2020 / Revised: 13 November 2020 / Accepted: 18 November 2020 / Published: 21 November 2020

Abstract

This paper presents an integrated framework for capacity and operations planning in Spanish sheltered employment centers (SECs). Employment provides socio-economic opportunities for people with disability. Well functioning SECs that provide opportunities for people with and without disability to work alongside each other are an important component of Spain’s current labor market. To be economically sustainable, SECs need to satisfy their clients expectations in terms of price, flexibility and performance, whilst taking into account and strengthening the diverse skills and abilities of their workforce like specific learning and forgetting processes. The SEC studied herein, a non-for-profit organization whose mission is to create employment for people with disabilities its workforce is deployed directly on clients’ premises. Efficient management across this multi-site environment, whilst supporting the diverse employment needs of its staff, is of paramount importance. This paper contributes an integrated framework to support SEC capacity and operations planning, which prioritizes the explicit training needs of workers with disability at all levels (strategic, tactical, and operational) as a lever for achieving the organization’s goals.

1. Introduction

Fundación Espurna is a non-for-profit organization that works with +350 people mainly with intellectual disabilities. Fundación Espurna is driven by the corporate social responsibility (CSR) principles as stated in Grassl [1], and its mission is to promote the inclusion of people with intellectual disabilities in ordinary life. Fundación Espurna owns a sheltered employment center (SEC), which will be referred to as Espurna, that represents around 30% of the overall foundation activity. Espurna’s main objective is to create employment for people with disabilities. Espurna employs some 100 people (+80% with specific needs).
Espurna SEC’s clients are for-profit manufacturing companies that outsource part of their production. Although contracting with a SEC falls in line with what they consider their CSR to be, clients select Espurna only if they are able to propose prices and flexibility that are as good as those of their competitors in the regular market. Meanwhile, in order to increase the inclusion effect related with the jobs, Espurna favors its employees to work on the clients’ premises. Coordinating different teams at several sites with varying working calendars is a very challenging task for Espurna’s managers, especially since they must also take into account workers’ distinct abilities, which have to be trained, and the fact that workers with intellectual disabilities must be accompanied by coaches who support and supervising them. In such a challenging context, capacity and operations management is crucial to be economically sustainable and ultimately ensure Espurna’s survival.
This paper does not aim to discuss the advantages and drawbacks of SECs nor to study the design of training activities, but to support managers planning the organization’s capacity and scheduling the resources taking into account its workers’ training needs. To this end, it proposes an integrated framework that has been drawn up in collaboration with Espurna’s managers [2] to plan long-, medium-, and short-term workforce training and operations in order to provide services to all its clients at their own business sites [3]. This framework, brought from the operations management field, stresses the importance of close coordination between planning levels, and how the organization’s mission (create and maintain employment for people with intellectual disabilities) cannot be achieved without an adequate training plan.
The rest of the paper is organized as follows. Section 2 reviews the literature about the general context of SECs, the types of business relationships they practice and the profiles of the workers they hire. It also discusses existing integrated planning frameworks and positions the one contributed in this paper. Section 3 describes how the SEC that inspires this work relates with clients and deals with assigning workers in a multisite context. Section 4 proposes an integrated hierarchical training and operations planning framework that helps to coordinate different activities. Section 5 briefly introduces the tools and procedures that support decision making. Conclusions and further research avenues close the paper.

2. Literature Review

The aim of this section is twofold. It first provides background on disability and SECs by reporting some works describing their context and business models, and then it reviews papers on integrated capacity and operations planning that we consider as the most relevant for this research.

2.1. Context of Disability and SEC in Spain

In 2006, the United Nations Convention on the Rights of Persons with Disabilities (CRDP) [4] stressed that persons with disabilities should be able to participate fully in all aspects of life, and specifies necessary attitudinal and legal conditions for achieving equality, autonomy, nondiscrimination, participation and inclusion in society. Although the declared long-term objective is the full inclusion of people with disabilities in regular working environments, this objective is still far from being met [5]. As Mark et al. [6] pointed out, people with disabilities encounter difficulties in accessing jobs in the production sector.
Spain ratified the CRDP in 2007. Recent reports have confirmed that, in Spain, 3.1% of the population (around 1.4 million people) is officially recognized as having a disability, of whom only 22% hold a job [7]. According to Segarra et al. [8], the employment rate of people with disabilities is 25%, being 62% for people without disabilities, and drops to 17% when considering people with intellectual disabilities. The reasons why the inclusion of people with mental and intellectual disabilities entails this specific situation are beyond the scope of this paper, and not only include the obvious subject limitations but also more structural barriers such as discrimination, lack of employer awareness and lower expectation levels, among others. This paper only introduces a proposal to help organizations that struggle to bridge this gap, bringing knowledge originating at the operations management arena.
The inclusion of people with intellectual disabilities in the regular labor market is a step toward their inclusion in regular life [5,9]. People with intellectual disabilities have specific difficulties in finding and keeping a job for a range of possible reasons that, again, fall far beyond the scope of this paper. In many cases, intellectual disabilities go together with other physical disabilities that affect arms and fingers, difficulties when moving and coordinating, and visual disabilities, among others [10]. According to Segarra et al. [8], in Spain there are 483,000 people with specific difficulties due to intellectual or mental disabilities, and 41% of them work in sheltered employment centers (SEC), another 41% at ordinary companies and 18% at public administration offices. SEC, together with cooperatives, and work integration enterprises, form part of the emerging Social Economy [11,12].
Espurna operates under the Spanish regulations [13], most probably different from the ones applied in other countries, that among other aspects, sets bounds to the minimum annual salary (for the 2020 year; this correspond to the national minimum wage of 13,300 Euros) and maximal number of working hours for people with disabilities. Broadly speaking, SECs might be classified according to their orientation (for-profit and non-for-profit) and their size (mostly large and small) [8]. More often than not, small SECs work for a single client that provides a constant amount of work [14]. Large SECs specialize mostly in persons with physical disabilities [15], and we find that those people with intellectual disabilities who tend to require more supervision and control usually work in small-sized organizations largely owned by non-for-profit associations and foundations. As their main activity, SECs produce their own products [16] or provide services to customer companies [13], like cleaning [17] or logistics services [18,19], or even manufacturing subassemblies [20].
Research questions SEC’s effectiveness to achieve inclusion because the very existence of SECs isolates people with disabilities from workers without recognized disabilities. To work around this potential obstacle to inclusion, the Spanish regulation defines “labor enclaves” as a specific contracts that allow SEC’s employees to provide services in clients’ facilities [11]. Labor enclaves enhance people with disabilities inclusion since they allow SECs to perform its own activity on clients’ premises, which leads to interactions with clients’ employees and creates a real sense of belonging [21]. Moreover, Spanish legislation on labor enclaves regulates and promotes the transition of people with disabilities from the SEC to the client company. Indeed, a company hosting a labor enclave is required to hire a number of the SEC’s employees who have been working at the labor enclave for 3 years. These transfers are desirable from an inclusion standpoint but raise managerial challenges at the SEC because needless to say, clients select the most skilled and performant workers. Finally, it is worth noting that working on clients’ premises is a source of complexity as people have to be transported to sites and autonomous teams need to be created and managed.

2.2. Existing Integrated Planning Frameworks

The literature on frameworks for operations planning is quite rich, although manufacturing, rather than services, has traditionally concentrated attention from researchers. Furthermore, the specificities of the industrial environments tackled, and the singularities of the considered organizations, explain why the proposed frameworks tend to be fitted to specific cases (i.e., grocery retails [22] or others [23]) and result in capacity planning frameworks for specific industries or manufacturing contexts. Most of them propose coordination mechanisms conceived to align intra-organizational (procurement, production, distribution and sales) or inter-organizational decisions [24] and, more often than not, sales and operations planning (S&OP) is the approach suggested to balance customer demand and supply capabilities [25].
Works devoted to integrated capacity and operations planning frameworks for services organizations are scarce. Li et al. [26] identified two main types of approaches in the literature to tackle manpower planning problems: exploratory models and normative models. Generally, the approaches deal either with long-term manpower (strategic) planning [27,28] or short-term staff scheduling (see Van der Bergh et al. [29] for a literature review), but integrated approaches or tools are even scarcer. Among them, Henderson et al. [30] introduced an integrated approach for manpower planning in a post office in which a simulation model is used to size the staff. Recently, the integrated staffing and rostering problem was addressed by Komarudin et al. [31], and by Das and Yadav [32], who proposed a framework to elect a hiring strategy to face the complexity of a hyper-local food delivery organization which faces demand variability. Finally, Maenhoot and Vanhoucke [33] have also proposed an integrated approach to staff and schedule nurses.
This literature review, although far from being exhaustive, suggests that the frameworks proposed in the literature do not cover simultaneously all the specific difficulties and aspects of the problem described in this paper and, as a matter of fact, we were unable to find works dealing with capacity and operations planning in the context of sheltered employment centers and workers with intellectual disabilities. Indeed, although the inclusion of persons with intellectual disabilities is well debated in the literature, most of the research focuses on psychologic [11,19,20] and social and economic aspects [6,12,34]. From a production planning perspective, little works dealing with planning of activities for workers with disabilities in the context of assembly lines [10,35,36,37] appeared to be relevant for our research. The next section presents the context of a real SEC and the managerial challenges they face, which constitute the motivation for this paper.

3. Espurna’s Capacity Planning Approach: Struggling with Flexibility

As previously mentioned, this paper was inspired by Fundación Espurna, a Spanish foundation owning a SEC founded in 1996 that has progressively grown and now enrolls some 100 people with intellectual disabilities (60% with medium–severe intellectual disabilities), and around 15 coaches who provide daily services in more than 10 work centers in different settings.
The nature of the tasks to be executed varies from one contract to another, as do the skills required to perform the jobs. Thus, by considering that each individual has particular abilities and capabilities, forming teams of workers that fit as much as possible each contract requirements is a challenge for SEC’s managers. It is worth mentioning that, at Espurna, training is not seen only as a tool for qualifying people to perform a task but as a way to improve and acquire skills. Physical activity is highly beneficial for people with intellectual disabilities [7,38] and manual work should contribute these benefits, along with the social advantages of performing a meaningful and paid job [39]. Indeed, Espurna firmly believes that training and professional activity contribute to the enhancement of people with intellectual disabilities’ independence and quality of life and routines are also beneficial [40] as they delay the increase of intellectual disabilities associated to age. If an individual does not reach a minimum performance, their therapist’s team assesses the effort required to support the progression of the individual by ongoing training and partnering with people whose abilities might be complementary [41]. Finally, not every worker presents the same learning and forgetting curves [42]. People with intellectual disabilities show different learning terms for each task, and shorter and more abrupt forgetting curves than people without disabilities.
Although people with intellectual disabilities constitute the skeleton of Espurna, other types of professionals are required to operate the SEC. Around 20% of them are administration staff members, therapists and coaches. The coaches, also referred to as a job coach, monitor or enabler, play a key role in the SEC’s structure [43]. Leading workers with intellectual disabilities are responsible not only for managing the team, but also linking the SEC with the client’s organization and supporting the relations of workers with intellectual disabilities with the people at the hiring company. Coaches also support workers if they have specific needs, and they must solve issues that may arise during the working day. As a team leader, the coach can contribute to maintain high spirits, or undermine them [44]. They also play a managerial role, because they have to understand the specific nature of each work center to help crafting the right team of workers for the right client. For clarity’s sake, it must be pointed out that coaches are not therapeutic staff members, but team leaders who accompany and train to bring out the best of the workers under their supervision. They may share information with the medical staff or therapists but are certainly not medical-related staff members.
Espurna’s customers outsource part of their activities in order to mainly: (1) reduce costs and/or (2) gain manpower flexibility. Therefore, only when Espurna’s proposal is competitive would clients value the positive impact of doing business with Espurna on their CSR record. As Espurna operates in a fierce competitive market driven by costs and flexibility, its survival is not easy for the following reasons:
  • Clients sign contracts with Espurna when their own capacity is exhausted. In other words, Espurna’s services are used so that clients can cope with their own demand volatility. Consequently, and more often than not, contracts last short periods and entail slight delays. Espurna should attempt to make capacity available at any time to avoid missing contracts.
  • In Spain, the collective agreements of SECs are less flexible than regular ones. In order to protect any form of abuse, SECs’ agreement sets the number of hours worked yearly to 1670, no overtime is allowed and limited flexibility is granted to schedules, whereas collective agreements in the Valencian Community (Spain) set +1800 the number of hours worked yearly with very flexible schedules.
  • People with intellectual disabilities present longer learning terms for each task (if they are able to perform them), and shorter more abrupt forgetting curves.
  • Workers absenteeism (for different reasons) is estimated at 5%. Although this figure might not seem higher than that reported in other contexts, its impact is very strong when the workforce is organized into small teams assigned to geographically dispersed clients. The non-attendance of a single worker considerably reduces the team’s capacity, and logistic arrangements to mitigate or fix the situation may also be required depending on the client’s location and type of service being rendered.
  • Forming work teams by considering all workers abilities and training, and managing coaches’ schedules, is a very challenging task.
The basic strategy to cope with flexibility and agility requirements [45] is to maintain a high overcapacity level and substantial worker flexibility. However, other than its high cost, overcapacity translates into workers’ inactivity, which does not fall in line with Espurna employees’ self-fulfillment. Moreover, having a very flexible workforce is not always possible due to, once again, Espurna’s own mission and the nature of the people being hired. Finally, it is worth mentioning that clients sometimes request a specific worker to perform a given task. Espurna rarely accepts this situation and its counterproposal consists in inviting the company to hire the individual using a regular contract, thus fulfilling the objective of the labor enclave.
In order to adjust capacity to demand [46,47], the strategies that might be adopted to manage flexibility requirements involve:
  • Considering clients by showing some complementarity in their demand patterns
  • Manufacturing and storing products or components
  • Hiring workers by means of flexible or short-term contracts
This set of strategies requires complex planning and scheduling activities, which contrast with the current planning practices set up at Espurna, or simply do not apply to the services context.
Until the framework (which is further described) was implemented, Espurna’s managers had tended to focus on short-term plans (daily and weekly), mainly by generating coaches’ schedules, completing teams, and assigning teams to clients. When assigning teams to clients, the common practice consists in first appointing the best available workers to the most relevant clients. This approach seems reasonable for maintaining customer satisfaction but, its myopic nature leads to complexity arising at the end of planning periods. Week rest periods and summer vacations reduce availability (and capacity) and, thus, forming work teams becomes increasingly difficult. Consequently, some clients might be not assigned to the best possible team, which eventually leads to more employees being hired. Hence, hiring only takes place when no capacity is available and can sometimes lead to immediately assign workers to the workplace who have not been trained. By doing so, the number of employees tends to increase as Espurna makes attempts to maintain its employees as long as possible. As a result, excess capacity places more pressure on searching for new contracts, which increases the need for flexibility and poses a risk for the whole system’s sustainability (e.g., if the market shrinks).
In order to address the aforementioned difficulties and to set a way for sustainable growth, it became clear that a new better-balanced use of all the workers with a non-myopic scheduling system would raise the training level of those now used less frequently, which would increase Espurna’s flexibility and ability to cope with demand variability. To this end, a longer planning horizon is required, one that covers both mid and long terms, and which explicitly considers training to allow personal fulfillment and enhancement of their abilities/skills. The next section proposes a hierarchical planning approach that aims to better align Espurna’s managers’ decisions with the organization’s mission, as well as the (hard and soft) constraints stated by different clients and workers’ needs.

4. A Hierarchical Planning Method for Espurna’s Manpower Planning

This section describes the integrated framework to plan/schedule the working calendar and daily roster developed with Espurna. This framework seeks to enhance the integration of long-, mid- and short-term decisions, as well as a horizontal alignment, to balance different functions/services orientations, particularly the disparity of the objectives of the three main decision makers: Operations manager (OM), Staff manager (SM), and Chief executive officer (CEO). The need for horizontal alignment is related to their (often) contradictory orientations. For instance, the Operations manager should prioritize excess capacity and highly capacitated workers because, by doing so, it might reduce the risk of not providing services due to lack of resources. The Staff manager should aim to assign the different workers to work centers after having heard about, but not necessarily followed, their needs and preferences. Three main reasons justify this non-fulfillment: workers should learn to adapt; the organization needs to provide services to clients more than fulfilling workers’ desires; the transportation of workers to the workplace might entail a different arrangement.
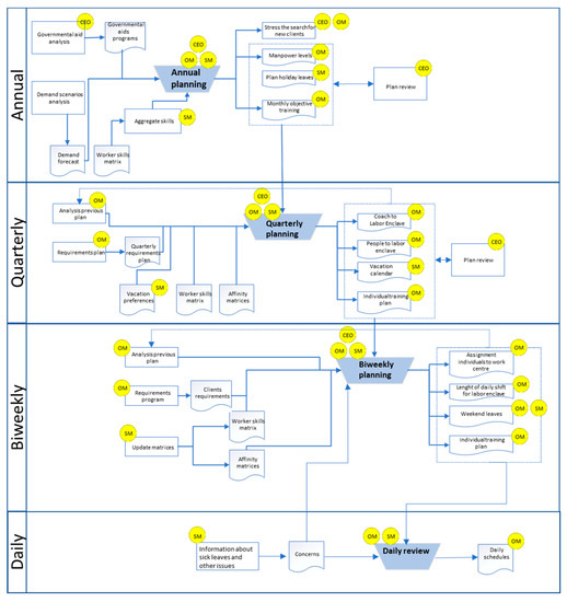
The integrated framework herein proposed adopts a hierarchical planning approach that encompasses four nested planning levels with different time horizons (annual, quarterly, biweekly, daily), as illustrated in Figure 1. However, contrarily to the production contexts in which coordination may be achieved with building inventories during shorter demand periods [46,48], in this case adequately planning training during shorter activity periods leads to a higher capacity whenever required. Therefore, hiring and dismissing processes—the usual leverages employed in aggregate planning—must be considered together with workers’ training planning to ensure that the system is ready to satisfy clients’ variable requirements.
The next subsection discusses the time horizons and periods for each decisional level. Then it explains the purpose and criteria that lie behind the decisions to be made. Finally, it provides a sketch of the data and information required by decision makers.

4.1. Periods and Horizons

The horizon length, the granularity of the information, and the decisions to be made differ from one level to another. Indeed, as the horizon extends, forecasts become more uncertain and decisions more aggregated. On the contrary, shorter horizons use more precise information, and decisions are more accurate. Although plans are named according to each horizon length, the definition of the plan’s time elements (horizon, planning period, frequency, frozen period, etc.) resulted from several empirical iterations. They are summarized in Table 1.
An annual plan is a strategic one that considers the end of the year for legal concerns, mainly annual working time and vacations to be set in calendar years. The other plans work on a rolling horizon basis. Vacations are considered at this level because Spanish legislation established a period of at least 2 consecutive weeks for each worker. In quarterly terms, the week is the time bucket and is considered appropriate for three reasons: (1) the work team will be stable for at least a 1-week period; (2) it is considered the minimum span for training; (3) workers should not be assigned to more than two different workplaces simultaneously during the same week. Finally, both biweekly and daily plans act with time buckets of days.
The review and frozen periods are to be related to varying needs throughout the year (i.e., it might be better to have longer frozen periods, but being flexible during some parts of the year is unavoidable).

4.2. Purpose, Decision Variables and Criteria

The following paragraphs describe the decisions made during the proposed horizons, their objectives and the kind of information considered during the decision-making process. Table 2 states the purpose, the decisions to make and the criteria used to generate plans. Each plan is discussed below.
Long-term (Annual) plan. It covers at most 13 months (until the end of the first month in the next year) to adapt to collective labor agreement requirements. The annual plan focuses on setting up aggregated capacity. To do so, the activity levels in terms of the number of workers of each type (workers with intellectual disabilities and coaches) who should be hired are the main decision variable to be determined. As the main constraint of this aggregated plan is to handle workers’ vacations (that need to last for at least 2 consecutive weeks), the horizon is divided into 2-week periods. Vacations represent more than 15% of the annual working days with their specific limitations and may vary from one labor enclave to another.
The longer learning period associated with people with intellectual disabilities is subsidized by the government if the hiring contract is longer than 6 months. Hiring people with physical disabilities is also subsidized if the contract is long enough. Thus, short-term varying demand from clients can be faced better with longer term hiring contracts but, in turn, may require a bigger organization size that needs to be properly planned.
The quarterly level aims to generate a plan that matches clients’ requirements with available resources, and it is necessary to consider the expected vacations and training during all the plan’s periods. Workers’ vacations must be confirmed some weeks in advance. If training is not explicitly considered in the plan, then more often than not, it is not effectively done. However, it often happens that excess capacity is available but there is no time to notify workers about vacations. In those cases, training activities can be planned, which seems a much better alternative than wasting capacity.
Assigning coaches to clients in this stage would help to produce feasible training schedules. At the quarterly level, the creation of teams to work and move together is also a relevant concern because if this matter is not planned, it will be badly performed in the biweekly plan.
The biweekly plan represents the operational level and was the only formal plan in the organization before adopting the herein described framework. The horizon length envisions at least two consecutive weekends as some labor enclave, and sometimes it is difficult to guarantee each worker 2 days off every 5 days. With some clients, the number of workers might be adjusted to the number of total hours to be delivered.
The daily level one place to another forms part of this daily activity, as it does control the actual work activity, working times and their efficiency.

4.3. Information Requirements

Although each plan requires information that must be collected from different individuals and stakeholders, one of the most difficult yet critical types of information is the requirements (or demand) forecast. The SEC’s clients do not produce, or at least they do not share, quantitative forecasts of their needs, but the SEC’s managers have no choice but to estimate demand. Annual demand planning requires knowing clients’ working calendars (vacations and other production halts), the expected number of workers, and the worker-to-coach ratio required by the clients. It is reasonable to use the same aggregate forecast for annual plans and quarterly plans with time buckets of weeks. The quarterly plan also requires information from clients about the possibility of performing training activities during certain periods. The biweekly plan requires more accurate and specific forecasts in time buckets of days.
Another key input to be considered at all the decision levels is the organization’s “effective” capacity estimation, which contemplates certain limitations, such as workers’ ability to perform some tasks (their ability to work at specific clients’ sites or to do so with lower productivity). To better evaluate the effective capacity, managers handle two types of information that in our case take the form of matrices: the skills matrix and the affinity matrix. The skills matrix assesses workers’ proficiency to perform the tasks required by each client (or general profiles) by means of a 3-level (A, B, and C) scale. Level A: the worker can handle tasks autonomously, and the coach’s support is required only to distribute/organize tasks among team members; Level B implies that the worker is able to handle the job’s tasks, but requires often the coach’s support; Level C refers to workers not being properly trained for the job. The Operations manager, the Staff manager and therapists meet periodically to assess how workers’ skills improve with practice and, if it is the case, the skills matrix is modified accordingly. Similarly, whenever a worker has not performed a job for a certain time, which depends both on the worker and the client, the worker’s qualification should be reevaluated. Let us point out that, although the assessment of workers’ skills are mainly qualitative processes, their translation into quantitative matrices facilitates greatly the consideration of workers’ skills in the capacity and resources planning processes.
Coaches’ abilities are also evaluated in a similar skills matrix: a coach who has no previous experience with a client or a similar client is assessed as Level C. Level B indicates that the coach can handle most of the daily tasks but may need help with tasks that are sporadically performed. Finally, Level A means that the coach is proficient at the jobs required for the client’s profile. Needless to say, coaches’ skills are periodically assessed.
SEC’s managers also handle three affinity matrices: (1) a workers-to-client, (2) a workers-to-workers and (3) a coach-to-workers affinity matrix. The workers-to-client affinity matrix assesses the workers suitability for a given client, which is mostly used to track a workers’ past problems at specific sites. By default, all workers receive an A assessment, which indicates that the worker can be assigned to the client. C means that the worker should not go to that workplace (e.g., the client does not want the worker because of a previous incident), while B expresses mitigate judgment (assigning the worker to the client is not advised, but nor is it imperative). The worker-to-worker affinity matrix is used to identify those workers who should not work together either because they do not get along well and can create conflicts or they get along too well and will not work properly. By default, the relation is rated A (which means that any pair can work together), C (they must never be assigned together) and B (intermediate situation). The final matrix assesses the coach-to-worker affinity. Once again, rate A indicates a good coach-worker match and the coach can help the worker to reach its maximum potential. Rate B means a regular relationship (default), while rate C reflects not such a good relationship, which means less worker enhancement. Table 3 summarizes the information or input to be obtained from each stakeholder.

5. Decisions, Tools, Meetings, and Reports

Here, we present a software planning tool, the Training and Operations Planning (TOP) System, which is structured with a set of interfaces supporting the decision-making process, mainly by collecting, formalizing and sharing information. It is assumed that decisions are made during periodic meetings. Note that although it is possible to create mathematical models and algorithms to solve the different decision-making problems that Espurna managers face, one basic concern appears when considering data availability.
Indeed, the information required by such a decision process encompasses both quantitative and qualitative data. Hence, the primary goal of the tool is not to solve the problems, but to ensure data collection and diffusion by using a web-based platform. The tool also formalizes a decision-making process based on regularly nested and scheduled meetings. Before each meeting, the system makes available the data required by decision makers. Once decisions are made, the related data are uploaded to the web platform.
In the implementation phase of this planning system, new data requirements arose (now contemplated in the system) and most went (naturally) beyond the ERP system and are now been considered in the specifically developed web-based system.

5.1. Annual Planning Process Meeting and Support Tools

Annual plan decisions involve the SEC’s strategy and act as a reference for lower level plans. The quality and reliability of the aggregate forecast are important issues, but strategic decisions are basic for performance outcomes. It is worth recognizing that variability in clients’ demands is so wide that forecasts are quite unreliable. With this volatility, the system supports the view that the organization would wish to maintain employment levels. Thus, when forecasts anticipate less demand, the SEC is forced to intensify the search for new clients to substitute or supplement those that might reduce or cancel their needs. This long-term planning process is supported by a spreadsheet (with the appropriate conditional- and colored-format controls) to help to understand the decisions to be made. It considers, not only clients’ demand forecasts, but also forecasted clients’ vacation periods, and also considers the limited hours per year that employees are allowed to work. It is also important at this level to anticipate, with some degree of accuracy, the actual capacity of the organization. In particular, people with intellectual disabilities training is a very important goal at the SEC, but it also affects the organization’s productivity in the short term. The effort that the SEC is willing to devote to training must be set at the annual level to allow subsequent levels some slack capacity to plan adequately training periods.

5.2. Quarterly Planning Process Meeting and Support Tools

Annual planning is carried out with high uncertainty and is a long-term view that will help to make decisions. To link the annual and weekly plans, the new planning framework proposes an intermediate quarterly plan (Figure 2), which was a new concept for the organization. The quarterly plan requires a demand forecast from clients. Unfortunately, the forecast that they share tends to overestimate their needs due to both wishful thinking and their believe that Espurna will reserve excess capacity for them should they need it. It also needs deep understanding and knowledge of individuals and their circumstances, which will provide clues about their evolution in forthcoming months, allowing to sketch a training plan if enough capacity is installed.
Apart from the training plan, the quarterly plan allows three decisions to be made that will strongly affect the system’s flexibility and sustainability over the next few months: coaches’ assignments, vacations and recruiting of new workers.
The data needed to plan an activity are partly quantitative, but mostly qualitative. The tools that were developed to help the decision-making process show aggregate values for overall workforce and clients’ requirements, as well as coaches’ specific allocations (their assignment may be needed or not independently of the actual final number of workers needed). Vacations are also individually assigned in this stage.

5.3. Weekly Planning Process

One of the main challenges of implementing the new framework was the shift from the previous 1-week plan to the new 2 weeks horizon. The additional complexity due to the longer horizon, together with its greater uncertainty, discouraged managers to plan 14 days ahead: too much detailed work that would be changed in a few days in any case. At that time, devising a plan required a fair amount of effort: two people working more than 4 h. Moreover, rearranging the plan if anything happened was also a very time-consuming task. However, the new tool has drastically changed the situation. The biweekly plan was automated using IT tools that encompass algorithms to satisfy basic criteria. Complex algorithms did not seem very useful at first, given the volatile nature of the issues to be considered. The plan was generated and is presented as a spreadsheet (Figure 3). This spreadsheet is also the basic way to communicate with the rest of the organization.
Figure 3 points out some of the main features of the biweekly plan. At the top, staff might know if they are running short (red) or long (blue) for each labor enclave (colored cells help to know this). Filters might help to reduce the table size (it considers +100 lines, one per worker). Additional filters were created to help to know who has been trained in working each specific task.

5.4. Daily Schedule and Control

The daily plan is managed with an online system which, by using web-based features, facilitates the activity being modified and controlled. The whole system is connected to the organization’s ERP system for internal purposes. Figure 4 provides a sketch of the daily plan tool. As we can see, it shares the schedule modifications, but also the data shared by coaches, and might be useful for the therapists who take care of workers’ specific needs.
Daily control also considers the online tracking of each monitored group’s productivity. This online control provides additional information to know if teams have been appropriately formed. At each working center, the connection to the client’s ERP system allows monitoring and tracking production activity. At the end of each working day, the coach inputs the activities completed, makes comments about the relationship with the client, and also reports on the attitude or other issues of the workers that might be relevant for the therapists. All the working centers have specific IT tools to help them understanding their performance track.

6. Conclusions

This paper proposes an integrated framework for capacity and operations planning in the context of service organizations employing workers with intellectual disabilities. This framework, which merges principles of classical operations management and more recent approaches such as Sales and Operations Planning (S & OP) processes, stresses the importance of close coordination between planning levels, and how the achievement of the organization’s mission (create and maintain employment for people with intellectual disabilities) rests on its ability to effectively plan or book capacity for training activities. More precisely, the application of the framework on a real organization has proven that planning adequately the training resources reduces the overall stress that provokes devoting scarce resources to a non-urgent need, and improves the quality of the solutions avoiding end-of-term (typically end of the fiscal year) crisis.
The framework has been designed to support managers in their administrative decisions (i.e., hiring, rostering, scheduling, working team’s elaboration) including the amount of capacity that will be reserved for workers’ training. However, specific training content such as the design of the training activities and their evaluation, remains the therapists’ expertise whose results are used in this paper as inputs to the framework.
This proposal was developed for, and implemented in, a non-for-profit services provider organization whose mission is to promote the inclusion of people with intellectual disabilities in ordinary life, by creating employment opportunities and supporting them in the development of professional activities. The survival of this organization that is driven by social goals in a market oriented onto prices and flexibility is a challenge from the operations management point of view, since managers need to account for the volatility, diversity, and geographical dispersion of the contracts, the workers long learning periods and their sets of skills, and the need to plan training for at least two worker types (coaches and people with intellectual disabilities) to form working teams satisfying the clients demands, among others aspects.
The proposed framework relies on the concept of regular meetings held by different decision makers to set out requirements that involve a lot of non-explicit information, and are related to both clients and workers, where the evolution (and enhancement) of each individual and their behavior as a team stand out.
The proposal includes a four-level planning hierarchy that allows the main issues observed in the analyzed case to be overcome. Moreover, an IT tool has been developed to share information and support the decision-making processes in the framework. The tool is a web-based system, connected with the organization ERP. Each individual on the company (including people with intellectual disabilities) has access to the information that might need at his/her smart phone.
The next steps in the project are related to the design of algorithms that facilitate the decision-making process at each decision level. Currently, the tool is continuously being improved by adding flags throughout the process, identifying issues that must be solved. The list of these flags would easily become constraints and objectives to be tackled by mathematical optimization models.
Additional research needs to be devoted to shed some light on open questions. For example, it is not clear which long-term training strategy among (1) focus training on a reduced set of workers to strongly improve their abilities, or (2) train all the workers to improve a bit the abilities of all of them, should be elected. Similarly, from a practical point of view, deciding whether it would be better to create work teams according to coaches’ requirements or according to the Staff Manager criteria remains an open question to be explored.

Author Contributions

Conceptualization, J.P.G.-S. and A.R.; methodology, J.P.G.-S. and A.R.; software, J.P.G.-S and J.J.G.-S.; validation, J.M. and A.R.; formal analysis, J.M and A.R.; investigation, J.M. and A.R.; resources, J.P.G.-S. and J.J.G.-S; writing—original draft preparation, J.P.G.-S., J.M, A.R and J.J.G.-S.; writing—review and editing, J.P.G.-S., J.M, J.J.G.-S. and A.R.; visualization, J.M and J.J.G.-S.; supervision, J.J.G.-S. and J.P.G.-S.; project administration, J.J.G.-S. All authors have read and agreed to the published version of the manuscript.

Funding

This research received no external funding.

Acknowledgments

The authors wish to thank all the people at Fundación Espurna for their openness when sharing information and problems. We also thank them so that the authors were able understand their issues and propose a solution. The fast implementation of the IT System, performed by Joan Morant, helped us to understand the main pitfalls, and even more important, it allowed us to create conceive and write this paper.

Conflicts of Interest

The authors declare no conflict of interest.

References

  1. Grassl, W. Business models of social enterprise: A design approach to hybridity. ACRN J. Entrep. Perspect. 2012, 1, 37–60. [Google Scholar]
  2. Fundación Espurna. Available online: https://www.espurna.org/ (accessed on 2 November 2020).
  3. Garcia-Sabater, J.; Garcia-Sabater, J.P. Fundación Espurna: A Case Study on Social Entrepreneurship. In Social Entrepreneurship in Non-Profit and Profit Sectors. International Studies in Entrepreneurship; Springer: Cham, Switzerland, 2017; Volume 36, pp. 73–83. ISBN 978-3-319-50850-4. [Google Scholar]
  4. Convention on the Rights of Persons with Disabilities (A/RES/61/106)—Resolution adopted by the General Assembly on 13 December 2006. Available online: https://www.un.org/en/development/desa/population/migration/generalassembly/docs/globalcompact/A_RES_61_106.pdf (accessed on 23 October 2020).
  5. Jarhag, S.; Nilsson, G.; Werning, M. Disabled persons and the labor market in Sweden. Soc. Work Public Health 2009, 24, 255–272. [Google Scholar] [CrossRef]
  6. Mark, B.G.; Hofmayer, S.; Rauch, E.; Matt, D.T. Inclusion of workers with disabilities in production 4.0: Legal foundations in Europe and potentials through worker assistance systems. Sustainability 2019, 11, 5978. [Google Scholar] [CrossRef]
  7. De los Santos, P.J.; Costa, R.S. Workers with disabilities in sheltered employment centres: A training needs analysis. Int. J. Incl. Educ. 2016, 20, 756–769. [Google Scholar] [CrossRef]
  8. Segarra, J.A.; Carrillo, J.; Fontrodona, J.; Palencia, L.; Poblete, M.J. Llibre Blanc per a la Formació, Ocupació i Treball de Les Persones Amb Discapacitat i Especials Dificultats Als Centres Especials de Treball de Catalunya; University of Navarra: Barcelona, Spain, 2019. [Google Scholar]
  9. García Sabater, A.B. Necesidades Especiales de Apoyo Laboral en Colectivos con Discapacidad; Editorial Aranzadi, Ed.; Marcial Pons Librero: Pamplona, Spain, 2018; ISBN 9788491776444. [Google Scholar]
  10. Miralles, C.; Marin-Garcia, J.A.; Ferrus, G.; Costa, A.M. Operations research/management science tools for integrating people with disabilities into employment. A study on Valencia’s Sheltered Work Centres for Disabled. Int. Trans. Oper. Res. 2010, 17, 457–473. [Google Scholar] [CrossRef]
  11. Chaves-Avila, R.; Savall-Morera, T. The Social Economy in a Context of Austerity Policies: The Tension Between Political Discourse and Implemented Policies in Spain. Voluntas 2019, 30, 487–498. [Google Scholar] [CrossRef]
  12. López-Penabad, M.-C.; Maside-Sanfiz, J.M.; Torrelles Manent, J.; Iglesias-Casal, A. Application of the DEA Double Bootstrap to Analyze Efficiency in Galician Sheltered Workshops. Sustainability 2020, 12, 6625. [Google Scholar] [CrossRef]
  13. Visier, L. Sheltered Employment for Persons with Disabilities’. Int. Labour Rev. 1998, 137, 347–365. [Google Scholar]
  14. Galeano Revert, A.; García-Sabater, J.P.; Miralles Insa, C. Triple Bottom-line Business Model. Case study on the organic food retailing. WPOM Working Pap. Oper. Manag. 2018, 9, 30. [Google Scholar] [CrossRef]
  15. Franco, T.; Martínez Ortega, J.; Pisonero, S. Satisfacción de las personas en Lantegi Batuak. Siglo Cero Rev. Española Sobre Discapac. Intelect. 2006, 37, 79–92. [Google Scholar]
  16. Casadesus-Masanell, R.; Ricart, J.E.; Mitchell, J. La Fageda. In Harvard Business School Case; Harvard University: Cambridge, MA, USA, 2011. [Google Scholar]
  17. Chi, C.F.; Dewi, R.S.; Jang, Y.; Liu, H.L. Workplace accommodation for workers with intellectual or psychiatric disabilities. Int. J. Ind. Ergon. 2018, 68, 1–7. [Google Scholar] [CrossRef]
  18. Ellinger, A.E.; Naidoo, J.; Ellinger, A.D.; Filips, K.; Herrin, G.D. Applying blue ocean strategy to hire and assimilate workers with disabilities into distribution centers. Bus. Horiz. 2020, 63, 339–350. [Google Scholar] [CrossRef]
  19. Lindsay, S.; Cagliostro, E.; Albarico, M.; Mortaji, N.; Karon, L. A Systematic Review of the Benefits of Hiring People with Disabilities. J. Occup. Rehabil. 2018, 28, 634–655. [Google Scholar] [CrossRef] [PubMed]
  20. Bitencourt, R.S.; De Guimarães, L.B. Inclusion of people with disabilities in the production system of a footwear industry. Work 2012, 41, 4767–4774. [Google Scholar] [CrossRef] [PubMed]
  21. Menéndez Calvo, R. Integración laboral de las personas con discapacidad: Modelo legal tras la reforma de 2012. Anu. Fac. Derecho 2012, 5, 223–243. [Google Scholar]
  22. Hbner, A.H.; Kuhn, H.; Sternbeck, M.G. Demand and supply chain planning in grocery retail: An operations planning framework. Int. J. Retail Distrib. Manag. 2013, 41, 512–530. [Google Scholar] [CrossRef]
  23. Stadtler, H.; Fleischmann, B.; Grunow, M.; Meyr, H.; Sürie, C. Advanced Planning in Supply Chains: Illustrating the Concepts Using an SAP-APO Case Study; Springer Science & Business Media: Berlin, Germany, 2012; ISBN 3642242146. [Google Scholar]
  24. Fleischmann, B.; Meyr, H.; Wagner, M. Advanced Planning. In Supply Chain Management and Advanced Planning: Concepts, Models, Software and Case Studies, 3rd ed.; Springer: Berlin, Germany, 2005; pp. 81–106. ISBN 3540220658. [Google Scholar]
  25. Tuomikangas, N.; Kaipia, R. A coordination framework for sales and operations planning (S&OP): Synthesis from the literature. Int. J. Prod. Econ. 2014, 154, 243–262. [Google Scholar] [CrossRef]
  26. Li, Y.; Chen, J.; Cai, X. An integrated staff-sizing approach considering feasibility of scheduling decision. Ann. Oper. Res. 2007, 155, 361–390. [Google Scholar] [CrossRef]
  27. Zeng, L.; Zhao, M.; Liu, Y. Airport ground workforce planning with hierarchical skills: A new formulation and branch-and-price approach. Ann. Oper. Res. 2019, 275, 245–258. [Google Scholar] [CrossRef]
  28. Llort, N.; Lusa, A.; Martínez-Costa, C.; Mateo, M. A decision support system and a mathematical model for strategic workforce planning in consultancies. Flex. Serv. Manuf. J. 2019, 31, 497–523. [Google Scholar] [CrossRef]
  29. Van den Bergh, J.; Beliën, J.; De Bruecker, P.; Demeulemeester, E.; De Boeck, L. Personnel scheduling: A literature review. Eur. J. Oper. Res. 2013, 226, 367–385. [Google Scholar] [CrossRef]
  30. Henderson, J.C.; Krajewski, L.J.; Showalter, M.J. An integrated approach for manpower planning in the service sector. Omega 1982, 10, 61–73. [Google Scholar] [CrossRef]
  31. Komarudin; De Feyter, T.; Guerry, M.-A.; Vanden Berghe, G. The extended roster quality staffing problem: Addressing roster quality variation within a staffing planning period. J. Sched. 2020, 23, 253–264. [Google Scholar] [CrossRef]
  32. Das, D.; Yadav, C. A framework of hiring strategy for manpower hiring in a hyper-local food delivery organization. J. Adv. Manag. Res. 2020. [Google Scholar] [CrossRef]
  33. Maenhout, B.; Vanhoucke, M. An integrated nurse staffing and scheduling analysis for longer-term nursing staff allocation problems. Omega 2013, 41, 485–499. [Google Scholar] [CrossRef]
  34. Alcántara, Ó.J.G.; Insa, C.M.; Marín-Garcia, J.A. La integración laboral de las personas con discapacidades como parte de la RSC de las empresas. In Proceedings of the XI Congreso de Ingeniería de Organización, Madrid, Spain, 5–7 September 2007; pp. 1557–1568. [Google Scholar]
  35. Benavides, A.J.; Ritt, M.; Miralles, C. Flow shop scheduling with heterogeneous workers. Eur. J. Oper. Res. 2014, 237, 713–720. [Google Scholar] [CrossRef]
  36. Miralles, C.; García-Sabater, J.P.; Andrés, C.; Cardós, M. Branch and bound procedures for solving the Assembly Line Worker Assignment and Balancing Problem: Application to Sheltered Work centres for Disabled. Discret. Appl. Math. 2008, 156, 352–367. [Google Scholar] [CrossRef]
  37. Moreira, M.C.O.; Pastor, R.; Costa, A.M.; Miralles, C. The multi-objective assembly line worker integration and balancing problem of type-2. Comput. Oper. Res. 2017, 82, 114–125. [Google Scholar] [CrossRef]
  38. Bartlo, P.; Klein, P.J. Physical activity benefits and needs in adults with intellectual disabilities: Systematic review of the literature. Am. J. Intellect. Dev. Disabil. 2011, 116, 220–232. [Google Scholar] [CrossRef]
  39. Verdugo, M.A.; Jordán De Urríes, F.B.; Jenaro, C.; Caballo, C.; Crespo, M. Quality of life of workers with an intellectual disability in supported employment. J. Appl. Res. Intellect. Disabil. 2006, 19, 309–316. [Google Scholar] [CrossRef]
  40. Bossink, L.W.M.; van der Putten, A.A.; Vlaskamp, C. Understanding low levels of physical activity in people with intellectual disabilities: A systematic review to identify barriers and facilitators. Res. Dev. Disabil. 2017, 68, 95–110. [Google Scholar] [CrossRef] [PubMed]
  41. Milner, A.; LaMontagne, A.D.; Aitken, Z.; Bentley, R.; Kavanagh, A.M. Employment status and mental health among persons with and without a disability: Evidence from an Australian cohort study. J. Epidemiol. Community Health 2014, 68, 1064–1071. [Google Scholar] [CrossRef] [PubMed]
  42. Nembhard, D.A.; Uzumeri, M.V. Experiential learning and forgetting for manual and cognitive tasks. Int. J. Ind. Ergon. 2000, 25, 315–326. [Google Scholar] [CrossRef]
  43. Siporin, S.; Lysack, C. Quality of life and supported employment: A case study of three women with developmental disabilities. Am. J. Occup. Ther. 2004, 58, 455–465. [Google Scholar] [CrossRef] [PubMed]
  44. Buntinx, W.H.E.; Schalock, R.L. Models of Disability, Quality of Life, and Individualized Supports: Implications for Professional Practice in Intellectual Disability. J. Policy Pract. Intellect. Disabil. 2010, 7, 283–294. [Google Scholar] [CrossRef]
  45. Qin, R.; Nembhard, D.A. Workforce agility in operations management. Surv. Oper. Res. Manag. Sci. 2015, 20, 55–69. [Google Scholar] [CrossRef]
  46. Maheut, J.; Garcia-Sabater, J.P.; Garcia-Sabater, J.J.; Marin-Garcia, J. Coordination Mechanism for MILP Models to Plan Operations Within an Advanced Planning and Scheduling System in a Motor Company: A Case Study. In Annals of Industrial Engineering 2012; Springer: Berlin, Germany, 2014; pp. 245–253. [Google Scholar]
  47. Jacobs, F.R.; Chase, R. Operations and Supply Chain Management, 15th ed.; Mac GrawHill: New York, NY, USA, 2018; ISBN 9781259666100. [Google Scholar]
  48. Rius-Sorolla, G.; Maheut, J.; Estellés-Miguel, S.; Garcia-Sabater, J.P. Coordination mechanisms with mathematical programming models for decentralized decision-making: A literature review. Cent. Eur. J. Oper. Res. 2020, 28, 61–104. [Google Scholar] [CrossRef]
Figure 1. The proposed four levels of the hierarchical planning framework.
Figure 1. The proposed four levels of the hierarchical planning framework.
Sustainability 12 09713 g001
Figure 2. Screenshot of the quarterly plan app.
Figure 2. Screenshot of the quarterly plan app.
Sustainability 12 09713 g002
Figure 3. Screenshot of the biweekly plan app.
Figure 3. Screenshot of the biweekly plan app.
Sustainability 12 09713 g003
Figure 4. Screenshot of the daily plan app.
Figure 4. Screenshot of the daily plan app.
Sustainability 12 09713 g004
Table 1. Plan horizons and periods.
Table 1. Plan horizons and periods.
AnnualQuarterlyBiweeklyDaily
HorizonEnd of the calendar year12 weeksIncluding 2 weekends3 days
Time bucketFortnight1 week1 day1 day
Review period4 weeks4 weeks7 days1 day
Frozen period8 weeks8 weeks3 daysNone
Table 2. Purpose, decision variables and criteria.
Table 2. Purpose, decision variables and criteria.
AnnualQuarterlyBiweeklyDaily
PurposeDraw up an aggregate plan for workforce hiring and leaves.
Define skill and training levels per labor enclave, and emploees’ profiles.
Plan vacations for individuals.
Propose hiring employees.
Define a training plan per individual.
Plan coaches for clients’ assignments.
Assign workers to clients (labor enclaves).
Define the weekdays-off for each individual.
Solve issues related to sick leaves and absenteeism.
Define the number of hours to be worked.
DecisionsNumber of workers to hire.
Number of workers on vacation for each 2-week period.
Preliminary assignment of workers to work.
Assignment of vacations to individuals.
Definition of training amount per individual.
Assignment of coaches to clients.
Assignment of workers to work.
Solve transport of workers to their labor enclave.
Individual weekend leaves.
Number of hours to work per day at each workplace.
Assign tasks to individuals.
CriteriaOperative cost.
Income level.
Multi-skills training level.
Inactivity risk.
Workers versatility.
Workgroups stability.
Provide client’s service.
Number of sites where each individual works.
Overall distance travelled.
Client service.
Client service.
Table 3. Required inputs.
Table 3. Required inputs.
AnnualQuarterlyBiweeklyDaily
Inputs from clientsRequirements forecast.
Public vacations and production halts.
Worker-to-coach ratio.
Requirement forecast.
Training limits.
Worker-to-coach ratio.
Labor enclave requirements.
Worker-to-coach ratio
Working hours per day.
Changes in labor enclaves’ requirements.
Worker-to-coach ratio.
Working hours per day.
Inputs from the SECSkills matrix.
Direct and indirect hiring costs.
Ratio limits.
Number of workers to hire.
Contract dates.
Expected weeks for vacations.
Skills and affinity matrices.
Individual training plan.
Vacation needs.
Skills and affinity matrices.
Sick leave.
Skills and affinity matrices.
Sick leaves.
Legal inputs Annual working hours and limits.
Limits for subsidies.
Weekly hours limits.
Overtime limits.
Weekly day off.
Working days.
Working days.
Inputs from upper level-Number of workers to be on vacation.
Number of coaches and Workers on training periods
Vacations
Training plan
Week assignment
Day assignment
Week hours
Inputs from previous iterations-Training plan
Vacations
Assignment during the frozen period.
Inputs from previous executionsHired workers
Vacations
Actual trainingNumber of hours worked
Publisher’s Note: MDPI stays neutral with regard to jurisdictional claims in published maps and institutional affiliations.

Share and Cite

MDPI and ACS Style

Garcia-Sabater, J.P.; Maheut, J.; Ruiz, A.; Garcia-Sabater, J.J. A Framework for Capacity and Operations Planning in Services Organizations Employing Workers with Intellectual Disabilities. Sustainability 2020, 12, 9713. https://doi.org/10.3390/su12229713

AMA Style

Garcia-Sabater JP, Maheut J, Ruiz A, Garcia-Sabater JJ. A Framework for Capacity and Operations Planning in Services Organizations Employing Workers with Intellectual Disabilities. Sustainability. 2020; 12(22):9713. https://doi.org/10.3390/su12229713

Chicago/Turabian Style

Garcia-Sabater, Jose Pedro, Julien Maheut, Angel Ruiz, and Julio Juan Garcia-Sabater. 2020. "A Framework for Capacity and Operations Planning in Services Organizations Employing Workers with Intellectual Disabilities" Sustainability 12, no. 22: 9713. https://doi.org/10.3390/su12229713

APA Style

Garcia-Sabater, J. P., Maheut, J., Ruiz, A., & Garcia-Sabater, J. J. (2020). A Framework for Capacity and Operations Planning in Services Organizations Employing Workers with Intellectual Disabilities. Sustainability, 12(22), 9713. https://doi.org/10.3390/su12229713

Note that from the first issue of 2016, this journal uses article numbers instead of page numbers. See further details here.

Article Metrics

Back to TopTop