Knowledge, Competences and Competitive Advantage of the Green-Technology Companies in Poland
Abstract
1. Introduction
- the identification of the knowledge and competence sources in Polish green-technology companies,
- the ways of gaining and developing identified knowledge and competences,
- assessment of the importance of identified knowledge and competences.
- What are the knowledge sources of the companies—suppliers of green technologies in Poland?
- Which of identified knowledge sources are the most important sources of knowledge for the companies operating on the Polish market?
- What type of knowledge is acquired and developed though different knowledge sources?
- What are the competences in knowledge acquisition that the green-technology companies in Poland already use?
- How green-technology companies acquire knowledge that is necessary to compete on the market?
2. Knowledge and Competences of Companies from the Perspective of Resource-Based Theory
3. Knowledge Management in Organizations and Organizational Learning
- Identification of knowledge domains that are critical to the company’s operations.
- Identification of how these domains are related to each other.
- Assessment of the company’s competences and skills in these knowledge domains—i.e., its ability to integrate streams of knowledge within and across such domains.
- Assessment of the company’s competitive position in those knowledge domains—both the firm’s relative coverage of the domains as well as its relative integration skills.
- Exploration of the possible future evolution of these knowledge domains and the integration challenges that such an evolution will pose for companies operating in these domains.
- Identification of the company’s strategic options given by this evolution and the company’s current competitive position.
- Assembly and pursuit of a knowledge development strategy to create knowledge-based advantages that would deliver corporate competitiveness.
- publicly available reports and market analyses,
- reports and analyses prepared by organizations associated in a specific profile,
- reports and analyses commissioned for a particular company,
- reports and analyses prepared by company employees,
- results of public tenders,
- financial statements and stock exchange information,
- trade publications, press releases,
- information and promotional materials for competitors.
4. Materials and Methods
- What are the knowledge sources of the companies that are suppliers of green technologies in Poland?
- Which of identified knowledge sources are the most important sources of knowledge for the companies operating on the Polish market?
- What type of knowledge is acquired and developed though different knowledge sources?
- What are the competences in knowledge acquisition that the green-technology companies in Poland already present and use?
- How do green-technology companies acquire knowledge that is necessary to compete on the market?
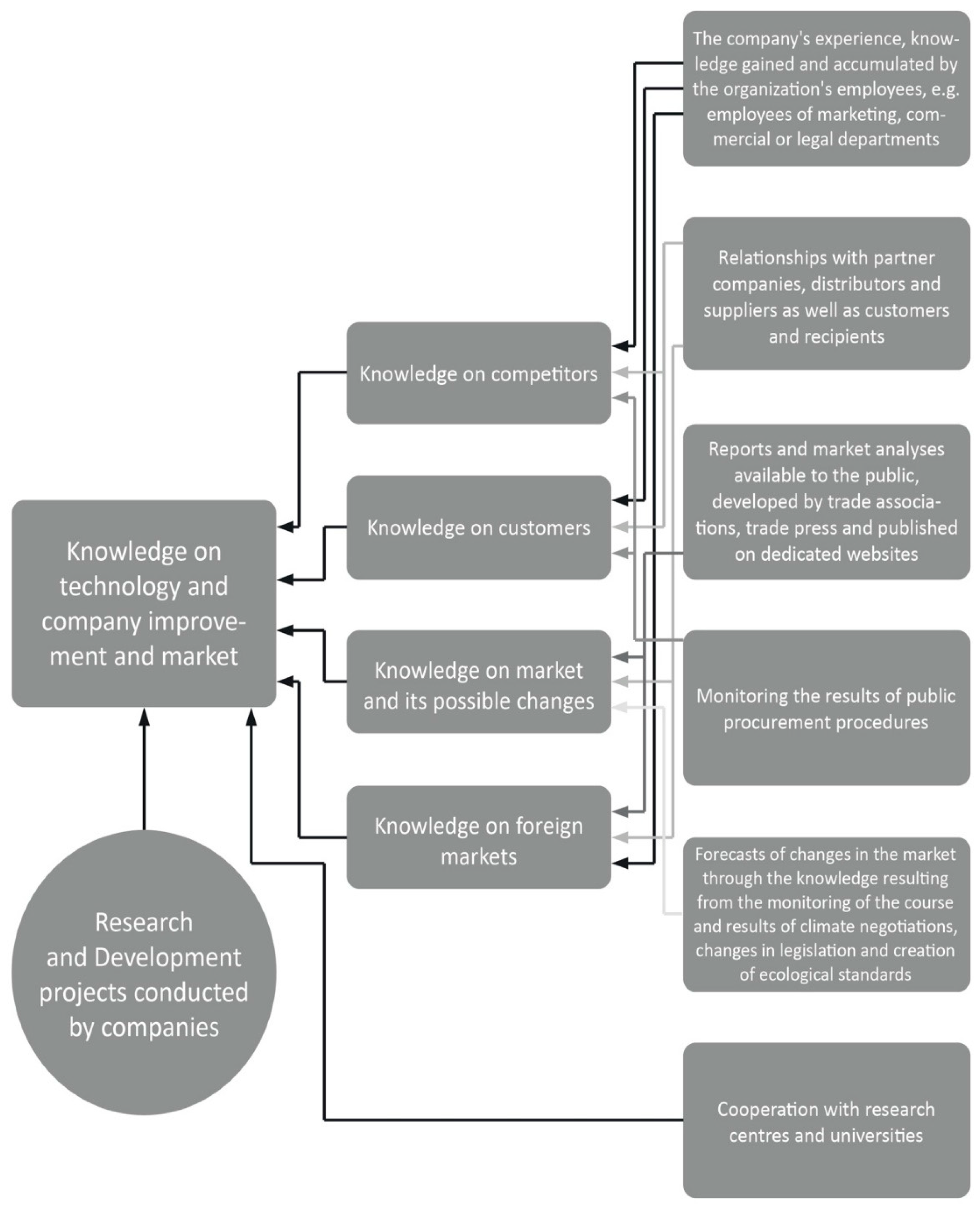
5. Results
“We are guided by experience, ... we have experience based on different situations. Yeah, I don’t think there’s any need for that [audience analysis—noted by transcriber/authors]. [...] I think that when there is such a consumer market, [analysis—noted by transcriber/authors] plays a huge role, but in [our] industry, the company is already smaller, here, when there is a niche shelf, I think there are different rules of the game.”[Company 10]
“In fact, our company did not carry out such targeted analyses, as we know, these needs are known in advance. […]. And we make a summary of analyses that are already available on the market, [...] we use such external analyses. [...] Analyses are carried out by at least a few institutions because both the law and the [European—noted by transcriber/authors] Union requires, and this is the source of information.”[Company 37]
“We learn a lot from our customers because they really tell us where to develop our product.”[Company 19]
“Customers who are beginning to take an interest in this knowledge choose our company because it is difficult to get this knowledge [that we have—noted by transcriber/authors]. This is our asset. When talking to a client, we open up to their needs, we explain as many substantive problems and solutions as possible in a way that the client can understand. This encourages cooperation with us.”[Company 38]
“[Partners contribute—noted by transcriber/authors], most often by asking us specific questions, or saying that it is standard for us to have something there, and how would you solve it. It’s always an adaptation to local conditions.”[Company 5]
“We know more or less the scale of the market in Poland. We know how much [certain product name—erased by transcriber/authors] is sold, how much we produce, how much share we have, and we know what is available. This market is known to us, so there is no information that we would be so interested in.”[Company 8]
“I’d like to have reports on all European markets in my department. We can’t afford it. It’s too expensive.”[Company 23]
“These offers are usually available in different places: at different trade fairs, on the Internet. If we have something we want to confront, we ask ourselves a question about an offer for something.”[Company 6]
“Formalized analysis is not done. Rather, based on analyses of what the company is doing. It’s not formalized knowledge, on paper, it’s my knowledge. I know who does what, where. It’s a narrow industry.”[Company 38]
“Of course, [that we follow the changes in the law—noted by transcriber/authors]. We consult them as a member of [name of industry organization—erased by transcriber/authors]. So, we know what’s being passed, what’s new, what the dangers....”[Company 20]
“We have a law firm that informs us what we need to know about this matter [about changes in the law and new legislative initiatives—noted by transcriber/authors].”[Company 6]
“There are no such [seminars and conferences—noted by transcriber/authors] in Poland. I’ve been to a few, but rather not to gain new knowledge.”[Company 38]
“We keep track of the state of the art in our industry [...], mainly through the Internet, publications and cooperation with institutes, where we exchange what is happening in the world.”[Company 6]
“[We read—noted by transcriber/authors] trade magazines about the market in which our clients operate [...]. Even the Spanish journals that come to us.”[Company 32]
6. Discussion
7. Conclusions
Author Contributions
Funding
Conflicts of Interest
References
- Li, X.; Ding, Y.; Li, Y. M-Government Cooperation for Sustainable Development in China: A Transaction Cost and Resource-Based View. Sustainability 2019, 11, 1884. [Google Scholar] [CrossRef]
- Tani, M.; Papaluca, O.; Sasso, P. The System Thinking Perspective in the Open-Innovation Research: A Systematic Review. J. Open Innov. Technol. Mark. Complex. 2018, 4, 38. [Google Scholar] [CrossRef]
- Conchado Peiró, A.; Carot Sierra, J.M.; Vázquez Barrachina, E. Competences of Flexible Professionals: Validation of an Invariant Instrument across Mexico, Chile, Uruguay, and Spain. Sustainability 2020, 12, 5224. [Google Scholar] [CrossRef]
- Nonaka, I.; Toyama, R.; Konno, N. SECI, Ba and leadership: A unified model of dynamic knowledge creation. Long Range Plann. 2000, 33, 5–34. [Google Scholar] [CrossRef]
- Dezi, L.; Ferraris, A.; Papa, A.; Vrontis, D. The Role of External Embeddedness and Knowledge Management as Antecedents of Ambidexterity and Performances in Italian SMEs. IEEE Trans. Eng. Manag. 2019, 1–10. [Google Scholar] [CrossRef]
- Jiang, W.; Chai, H.; Shao, J.; Feng, T. Green entrepreneurial orientation for enhancing firm performance: A dynamic capability perspective. J. Clean. Prod. 2018, 198, 1311–1323. [Google Scholar] [CrossRef]
- Zhang, Y.; Xing, C.; Wang, Y. Does green innovation mitigate financing constraints? Evidence from China’s private enterprises. J. Clean. Prod. 2020, 264, 121698. [Google Scholar] [CrossRef]
- Guo, Y.; Wang, L.; Yang, Q. Do corporate environmental ethics influence firms’ green practice? The mediating role of green innovation and the moderating role of personal ties. J. Clean. Prod. 2020, 266, 122054. [Google Scholar] [CrossRef]
- Bai, Y.; Qian, Q.; Jiao, J.; Li, L.; Li, F.; Yang, R. Can environmental innovation benefit from outward foreign direct investment to developed countries? Evidence from Chinese manufacturing enterprises. Environ. Sci. Pollut. Res. 2020, 27, 13790–13808. [Google Scholar] [CrossRef]
- Cai, X.; Zhu, B.; Zhang, H.; Li, L.; Xie, M. Can direct environmental regulation promote green technology innovation in heavily polluting industries? Evidence from Chinese listed companies. Sci. Total Environ. 2020, 746, 140810. [Google Scholar] [CrossRef]
- Li, D.; Zhao, Y.; Zhang, L.; Chen, X.; Cao, C. Impact of quality management on green innovation. J. Clean. Prod. 2018, 170, 462–470. [Google Scholar] [CrossRef]
- Li, X.; Long, H. Research Focus, Frontier and Knowledge Base of Green Technology in China: Metrological Research Based on Mapping Knowledge Domains. Pol. J. Environ. Stud. 2020, 29, 3003–3011. [Google Scholar] [CrossRef]
- Luo, L.; Liang, S. Study on the efficiency and regional disparity of green technology innovation in China’s industrial companies. Chin. J. Popul. Resour. Environ. 2016, 14, 262–270. [Google Scholar] [CrossRef]
- Zhang, X.; Wu, W.; Feng, Y.; Xu, P. “Turning green into gold”: A framework for energy performance contracting (EPC) in China’s real estate industry. J. Clean. Prod. 2015, 109, 166–173. [Google Scholar] [CrossRef]
- Hedges, M.; Lloyd, M. Claiming the green revolution—protecting investment in green mineral processing. In Proceedings of the XXV International Mineral Processing Congress 2010 (IMPC 2010), Brisbane, Australia, 6–10 September 2010; Curran: Red Hook, NY, USA, 2010; Volume 5, pp. 3555–3562. [Google Scholar]
- Menezes, C.C.N.; dos Santos, S.M.; de Bortoli, R. Environmental technology mapping: A study on green patents in Brazil. Rev. Gest. Ambient. Sustentabilidade-GEAS 2016, 5, 18–32. [Google Scholar] [CrossRef]
- Nixon, T.; Tomszak, J.; Lawrence, S.; Richardson, L.; Hepburn, K. Environmentally friendly fracturing fluid as utilized in a western Canada sedimentary basin case study. In Proceedings of the SPE Annual Technical Conference and Exhibition, Amsterdam, The Netherlands, 27–29 October 2014; Curran: Red Hook, NY, USA, 2014; Volume 3, pp. 2157–2166. [Google Scholar] [CrossRef]
- Saunila, M.; Rantala, T.; Ukko, J.; Havukainen, J.; Saunila, M. Why invest in green technologies? Sustainability engagement among small businesses. Technol. Anal. Strateg. Manag. 2019, 31, 1–14. [Google Scholar] [CrossRef]
- Pakura, S. Open innovation as a driver for new organisations: A qualitative analysis of green-tech start-ups. Int. J. Entrep. Ventur. 2020, 12, 109–142. [Google Scholar] [CrossRef]
- Schwartz, J. Germany: Managing the downswing. Photonics Spectra 2010, 44. Available online: https://www.photonics.com/Articles/Germany_Managing_the_downswing/p2/vo79/i490/a41327 (accessed on 22 October 2020).
- Gupta, R.; Agrawal, G. Corporate social responsibility in emerging economies: Assessing environmental reporting of Indian firms. Int. Bus. Manag. 2016, 10, 1575–1580. [Google Scholar] [CrossRef]
- Trivedi, P.; Sharma, M. Impact of green production and green technology on sustainability: Cases on companies in India. Int. J. Mech. Prod. Eng. Res. Dev. 2017, 7, 591–606. [Google Scholar] [CrossRef]
- Sueyoshi, T.; Goto, M. DEA Non-Radial Approach for Resource Allocation and Energy Usage to Enhance Corporate Sustainability in Japanese Manufacturing Industries. Energies 2019, 12, 1785. [Google Scholar] [CrossRef]
- Alam, S.S.; Lin, C.; Ahmad, M.; Omar, N.A.; Ali, M.H. Factors Affecting Energy-Efficient Household Products Buying Intention: Empirical Study. Environ. Clim. Technol. 2019, 23, 84–97. [Google Scholar] [CrossRef]
- Fernando, Y.; Chiappetta Jabbour, C.J.; Wah, W.-X. Pursuing green growth in technology firms through the connections between environmental innovation and sustainable business performance: Does service capability matter? Resourc. Conserv. Recycl. 2019, 141, 8–20. [Google Scholar] [CrossRef]
- Fernando, Y.; Wah, W.X. Eco-innovation practices: Insight from Malaysia’s green technology sector. In Business Transformation and Sustainability through Cloud System Implementation; Soliman, F., Ed.; IGI Global: Hershey, PA, USA, 2014; pp. 193–205. [Google Scholar] [CrossRef]
- Fernando, Y.; Wah, W.X. The impact of eco-innovation drivers on environmental performance: Empirical results from the green technology sector in Malaysia. Sustain. Prod. Consum. 2017, 12, 27–43. [Google Scholar] [CrossRef]
- Fernando, Y.; Wah, W.X.; Shaharudin, M.S. Does a firm’s innovation category matter in practising eco-innovation? Evidence from the lens of Malaysia companies practicing green technology. J. Manuf. Technol. Manag. 2016, 27, 208–233. [Google Scholar] [CrossRef]
- Sam, M.F.M.; Shuqi, A.L. The effects of environmental management system towards company financial performance in Southern Region of Peninsular Malaysia. J. Environ. Treat. Technol. 2019, 7, 794–801. [Google Scholar]
- Singh, H.; Mansor, N.A.; Krubally, M.; Balder, N.; Ullah, H. Investigating the impact of dynamic and relational learning capabilities on green innovation performance of SMEs. Int. J. Adv. Appl. Sci. 2019, 6, 10–18. [Google Scholar] [CrossRef]
- Zailani, S.; Iranmanesh, M.; Nikbin, D.; Binti Jumadi, H. Determinants and environmental outcome of green technology innovation adoption in the transportation industry in Malaysia. Asian J. Technol. Innov. 2014, 22, 286–301. [Google Scholar] [CrossRef]
- Shahzad, M.; Qu, Y.; Javed, S.A.; Zafar, A.U.; Rehman, S.U. Relation of environment sustainability to CSR and green innovation: A case of Pakistani manufacturing industry. J. Clean. Prod. 2020, 253, 119938. [Google Scholar] [CrossRef]
- Abbas, J.; Sağsan, M. Impact of knowledge management practices on green innovation and corporate sustainable development: A structural analysis. J. Clean. Prod. 2019, 229, 611–620. [Google Scholar] [CrossRef]
- Dunnan, L.; Jamil, K.; Abrar, U.; Arain, B.; Guangyu, Q.; Awan, F.H. Analyzing the Green Technology Market Focus on Environmental Performance in Pakistan. In Proceedings of the 3rd International Conference on Computing, Mathematics and Engineering Technologies (iCoMET), Sukkur, Pakistan, 29–30 January 2020; IEEE: New York, NY, USA, 2020; pp. 1–5. [Google Scholar] [CrossRef]
- Iqbal, T. Impact of Quality Management on Green Innovation: A Case of Pakistani Manufacturing Companies. In Proceedings of the 1st International Conference on Smart Innovation, Ergonomics and Applied Human Factors (SEAHF), Madrid, Spain, 22–24 January 2019; Benavente-Peces, C., Slama, S., Zafar, B., Eds.; SEAHF 2019. Smart Innovation, Systems and Technologies. Springer: Cham, Switzerland, 2019; Volume 150, pp. 169–179. [Google Scholar] [CrossRef]
- Shuhui, Y.; Yu, Z.; Rehman Khan, S.A.; Abbas, H. Effect of Green Practices on Organizational Performance: An Evidence from Pakistan. Int. J. Adv. Manuf. Syst. 2020, 19, 291–308. [Google Scholar] [CrossRef]
- Bhatti, S.H.; Zakariya, R.; Vrontis, D.; Santoro, G.; Christofi, M. High-performance work systems, innovation and knowledge sharing: An empirical analysis in the context of project-based organizations. Empl. Relat. Int. J. 2020, 1–21. [Google Scholar] [CrossRef]
- Robescu, V.O. Eco Innovation Practice and Romanian SMEs. In Proceedings of the 5th European Conference on Innovation and Entrepreneurship, Athens, Greece, 16–17 September 2010; Kakouris, A., Ed.; Academic Publishing Limited: Reading, UK, 2010; pp. 480–488. [Google Scholar]
- Marsina, S.; Hamranova, A.; Hrivikova, T.; Bolek, V.; Zagorsek, B. How can project orientation contribute to pro-environmental behavior in private organizations in Slovakia. J. Clean. Prod. 2019, 231, 772–782. [Google Scholar] [CrossRef]
- Chen, T.J.M. Roadmap of green-oriented technology in PCB industry within Asia-pacific. In Proceedings of the Fourth International Symposium on Environmentally Conscious Design and Inverse Manufacturing (Eco Design 2005), Tokyo, Japan, 12–14 December 2005; Yamamoto, R., Furukawa, Y., Hoshibu, H., Eagan, P., Griese, H., Umeda, Y., Aoyama, K., Eds.; IEEE Computer SOC: Los Alamitos, CA, USA, 2005; pp. 734–742. [Google Scholar] [CrossRef]
- Colombelli, A.; Ghisetti, C.; Quatraro, F. Green technologies and firms’ market value: A micro-econometric analysis of European firms. Ind. Corp. Chang. 2020, 29, 855–875. [Google Scholar] [CrossRef]
- Hamel, G.; Prahalad, C.K. Competing for the Future; Harvard Business School Press: Boston, MA, USA, 1996. [Google Scholar]
- Barney, J.B. Firm resources and sustained competitive advantage. J. Manag. 1991, 17, 99–120. [Google Scholar] [CrossRef]
- Noori, J.; Tidd, J.; Arasti, M.R. Dynamic capability and diversification. In From Knowledge Management to Strategic Competence. Assessing Technological, Market and Organisational Innovation; Tidd, J., Ed.; Imperial College Press: London, UK, 2012; pp. 3–20. [Google Scholar]
- Curado, N.; Bontis, N. The knowledge-based view of the firm and its theoretical precursor. Int. J. Learn. Intellect. Cap. 2006, 3, 367–381. [Google Scholar] [CrossRef]
- Cohen, W.M.; Levinthal, D.A. Absorptive capacity: A new perspective on learning and innovation. Adm. Sci. Q. 1990, 35, 128–152. [Google Scholar] [CrossRef]
- Galikhanov, M.F.; Ilyasova, A.; Ivanov, V.; Gorodetskaya, I.M.; Shageeva, F.T. Continuous professional education as an instrument for development of industry employees’ innovational competences within regional territorial-production cluster. In Proceedings of the 2015 International Conference on Interactive Collaborative Learning, Florence, Italy, 20–24 September 2015; pp. 251–255. [Google Scholar]
- Thrassou, A.; Vrontis, D.; Crescimanno, M.; Giacomarra, M.; Galati, A. The requisite match between internal resources and network ties to cope with knowledge scarcity. J. Knowl. Manag. 2020, 24, 861–880. [Google Scholar] [CrossRef]
- Ryszko, A. Interorganizational cooperation, knowledge sharing, and technological eco-innovation: The role of proactive environmental strategy—empirical evidence from Poland. Pol. J. Environ. Stud. 2016, 25, 753–764. [Google Scholar] [CrossRef]
- Gallucci, T.; Dimitrova, V.; Marinov, G. Interrelation between Eco-Innovation and Intra-Industry Trade—A Proposal for a Proxy Indicator of Sustainability in the EU Countries. Sustainability 2019, 11, 6641. [Google Scholar] [CrossRef]
- Rennings, K. Redefining innovation—eco-innovation research and the contribution from ecological economics. Ecol. Econ. 2000, 32, 319–332. [Google Scholar] [CrossRef]
- Lockett, A.; Thompson, S.; Morgenstern, U. The development of the resource-based view of the firm: A critical appraisal. Int. J. Manag. Rev. 2009, 11, 9–28. [Google Scholar] [CrossRef]
- Shrivastava, P. Environmental technologies and competitive advantage. Strateg. Manag. J. 1995, 16, 183–200. [Google Scholar] [CrossRef]
- Prahalad, C.K.; Hamel, G. The core competence of the corporation. Harv. Bus. Rev. 1990, 68, 79–91. [Google Scholar]
- Teece, D.J.; Pisano, G.; Shuen, A. Dynamic capabilities and strategic management. Strateg. Manag. J. 1997, 18, 509–533. [Google Scholar] [CrossRef]
- Teece, D.J. Explicating dynamic capabilities: The nature and microfoundations of (sustainable) enterprises performance. Strateg. Manag. J. 2007, 28, 1319–1350. [Google Scholar] [CrossRef]
- Katkalo, V.S.; Pitelis, C.N.; Teece, D.J. Introduction: On the nature and scope of dynamic capabilities. Ind. Corp. Chang. 2010, 19, 1175–1186. [Google Scholar] [CrossRef]
- Grant, R. Towards a knowledge based theory of the firm. Strateg. Manag. J. 2002, 17, 109–122. [Google Scholar] [CrossRef]
- Maier, R. Knowledge Management Systems. Information and Communication Technologies for Knowledge Management, 3rd ed.; Springer: Berlin/Heidelberg, Germany, 2007; pp. 1–630. [Google Scholar]
- Nagano, H. The growth of knowledge through the resource-based view. Manag. Decis. 2020, 58, 98–111. [Google Scholar] [CrossRef]
- Testa, G. Knowledge transfer in vertical relationship: The case study of Val d’Agri oil district. J. Knowl. Manag. 2013, 17, 617–636. [Google Scholar] [CrossRef]
- Tushman, M.L.; Scanlan, T.J. Boundary Spanning Individuals: Their Role in Information Transfer and Their Antecedents. Acad. Manag. J. 1981, 24, 289–305. [Google Scholar]
- Klincewicz, K. Cele zarządzania wiedzą. In Zarządzanie Wiedzą. Podręcznik Akademicki; Jemielniak, D., Koźmiński, A.K., Eds.; Wydawnictwa Akademickie i Profesjonalne: Warsaw, Poland, 2008; pp. 71–104. [Google Scholar]
- Beechler, S.; Sondergaard, M.; Miller, E.; Bird, A. Boundary Spanning. In The Handbook of Global Management: A Guide to Managing Complexity; Lane, H., Maznevski, M., Mendenhall, M., McNett, J., Eds.; Blackwell Publishing: Hoboken, NJ, USA, 2004; pp. 121–133. [Google Scholar]
- Klincewicz, K. Systemy i struktury gromadzenia i rozpowszechniania wiedzy. In Zarządzanie Wiedzą. Podręcznik Akademicki; Jemielniak, D., Koźmiński, A.K., Eds.; Wydawnictwa Akademickie i Profesjonalne: Warsaw, Poland, 2008; pp. 176–219. [Google Scholar]
- Latusek, D. Pozyskiwanie wiedzy z otoczenia. Wywiad gospodarczy. Relacje z partnerami oparte na wiedzy. In Zarządzanie Wiedzą. Podręcznik Akademicki; Jemielniak, D., Koźmiński, A.K., Eds.; Wydawnictwa Akademickie i Profesjonalne: Warsaw, Poland, 2008; pp. 220–245. [Google Scholar]
- Boisot, M. The creation and sharing knowledge. In Knowledge, Organization and Management. Building on the Work of Max Boisot; Child, J., Ihrig, M., Eds.; Oxford University Press: UK, Oxford, 2013; pp. 109–128. [Google Scholar]
- Ihrig, M.; MacMillan, I. The strategic management of knowledge. In Knowledge, Organization and Management. Building on the Work of Max Boisot; Child, J., Ihrig, M., Eds.; Oxford University Press: Oxford, UK, 2013; pp. 129–142. [Google Scholar]
- Jednoralska, A. Wizje Przyszłości Dostawców Technologii Środowiskowych. In Polski Rynek Technologii Środowiskowych—Doświadczenia Dostawców, Rekomendacje dla Instytucji Publicznych. Raport z Badań; Klincewicz, K., Ed.; Polish Ministry of Environment: Warsaw, Poland, 2013. [Google Scholar]
- Klincewicz, K. The Market for Environmental Technologies in Poland—Experiences of Technology Providers, Lessons Learned for Public Institutions. Synthesis Report; Ministry of Environment: Warsaw, Poland, 2013. [Google Scholar]
- Guest, G.; Namey, E.; Mitchell, M. In-depth interviews. In Collecting Qualitative Data; Guest, G., Namey, E., Mitchell, M., Eds.; SAGE Publications, Ltd.: London, UK, 2013; pp. 113–171. [Google Scholar]
- Hoover, R.S.; Koerber, A.L. Using NVivo to Answer the Challenges of Qualitative Research in Professional Communication: Benefits and Best Practices Tutorial. IEEE Trans. Prof. Commun. 2011, 54, 68–82. [Google Scholar] [CrossRef]
- Ravikumar, A.; Myers, R.; Kowler, L.; Tovar, J.G. Project Guide to Coding in Nvivo and Codebook. Guideline; CIFOR: Bogor, Indonesia, 2015; pp. 1–13. [Google Scholar]
- Locke, K. Grounded Theory in Management Research; SAGE Publications: London, UK; Thousand Oaks, CA, USA; New Delhi, India, 2001. [Google Scholar]
- Vrontis, D.; Christofi, M.; Battisti, E.; Graziano, E.A. Intellectual capital, knowledge sharing and equity crowdfunding. J. Intellect. Cap. 2020. ahead-of-print. [Google Scholar] [CrossRef]

| No. | Code | Code Description |
|---|---|---|
| 1. | Ideas | Encouragement of employees to experiment and generate new ideas, experiment with new components, create improvements to currently offered solutions, make wrong decisions (assessed at a later stage in time) on technology improvement and consequences for the company |
| 2. | Knowledge of customers | Evaluation of customers’ knowledge to assess and compare technology from different providers, communication experience and discussion with customers |
| 3. | User Driven Innovation (UDI) | Cases and situations when customers have suggested a product, service or technical improvement to the company |
| 4. | Co-opetition | Co-operation of a particular company with competitor—e.g., in standardization initiatives, preparation of opinions on draft laws and regulations, co-organization of promotional events and others |
| 5. | Learning from business partners | Use technology of another company instead of developing own ones; purchase technology rights, licensing, distribution |
| 6. | Market research | Conducting analysis of recipients’ needs, own analyses, analyses commissioned to other entities, nature of the analyses, usefulness of the analyses carried out or reasons why no recipient analyses are conducted |
| 7. | Interview | Analysis of competitors that operate in Poland, business intelligence, market reports, search for reports and information on the market |
| 8. | Alliance | Searching for partners abroad, reliability of partners, co-operation with partners, difficulties and barriers in co-operation, problems with partners (suppliers, intermediaries, distributors) concerning e.g., high costs of co-operation, lack of knowledge, breach of trust of the other party |
| 9. | Research & Development | Technology development and sales and implementation projects, research and development in companies—department, department employees, R&D work plans, replacement of obsolete technical components with new solutions, university partnership for technology companies |
| 10. | Analysis | Tracking the industry press, participating in seminars and industry conferences, analyzing changes in legislation, following climate negotiations or work on defining and implementing new environmental standards in the EU |
| 11. | Trade fairs | Participation in trade fairs events, benefits from participation in these events |
| 12. | Higher Education Institutions | Co-conducting and commissioning research work related to the creation or improvement of technology, development of expert opinions or analyses, co-operation in the field of didactics |
| 13. | Improvement | Changes that organizations want to make and their objectives |
| 14. | Scientific developments observation | Changes that organizations want to introduce and their objectives, tracking the results of scientific research and development, attending scientific conferences, working on and publishing scientific articles |
| 15. | Foreign Higher Education Institutions | Co-operation with universities and research institutes from abroad |
| Technological Area Represented by the Companies in the Sample | Detailed Characteristics of the Technological Area | Number of Companies Representing Technological Area |
|---|---|---|
| Renewable energy sources | Briquetting machines, solar panels, biogas, fuel cells, small hydropower | 10 |
| Waste management | Processing of hazardous waste and by-products of coal combustion, processing of plastics into liquid fuels, gasification of biomass, securing storage of liquid fuels, including reversed logistics | 9 |
| Energy saving | Technologies supporting energy savings (heat and electricity), energy-efficient lighting solutions, passive house solutions, energy media management systems, heat pumps | 9 |
| Water and sewage management | Suppliers of municipal and industrial wastewater treatment plants, wastewater dryers, water treatment solutions | 7 |
| Biodiversity protection, | Lakes reclamation technologies, prevention barriers for fish not to flow into water engineering facilities | 3 |
| Air protection | Reduction in air emissions | 2 |
| Types of Knowledge Sources | Acquired Knowledge | Companies’ Competences in Acquiring Knowledge |
|---|---|---|
| Customers and end-users |
|
|
| Competition, local and foreign markets |
|
|
Other sources of knowledge:
|
|
|
Publisher’s Note: MDPI stays neutral with regard to jurisdictional claims in published maps and institutional affiliations. |
© 2020 by the authors. Licensee MDPI, Basel, Switzerland. This article is an open access article distributed under the terms and conditions of the Creative Commons Attribution (CC BY) license (http://creativecommons.org/licenses/by/4.0/).
Share and Cite
Marczewska, M.; Jaskanis, A.; Kostrzewski, M. Knowledge, Competences and Competitive Advantage of the Green-Technology Companies in Poland. Sustainability 2020, 12, 8826. https://doi.org/10.3390/su12218826
Marczewska M, Jaskanis A, Kostrzewski M. Knowledge, Competences and Competitive Advantage of the Green-Technology Companies in Poland. Sustainability. 2020; 12(21):8826. https://doi.org/10.3390/su12218826
Chicago/Turabian StyleMarczewska, Magdalena, Adrianna Jaskanis, and Mariusz Kostrzewski. 2020. "Knowledge, Competences and Competitive Advantage of the Green-Technology Companies in Poland" Sustainability 12, no. 21: 8826. https://doi.org/10.3390/su12218826
APA StyleMarczewska, M., Jaskanis, A., & Kostrzewski, M. (2020). Knowledge, Competences and Competitive Advantage of the Green-Technology Companies in Poland. Sustainability, 12(21), 8826. https://doi.org/10.3390/su12218826

