Design, Implementation, and Stability Analysis of a Space Vector Modulated Direct Matrix Converter for Power Flow Control in a More Reliable and Sustainable Microgrid
Abstract
1. Introduction
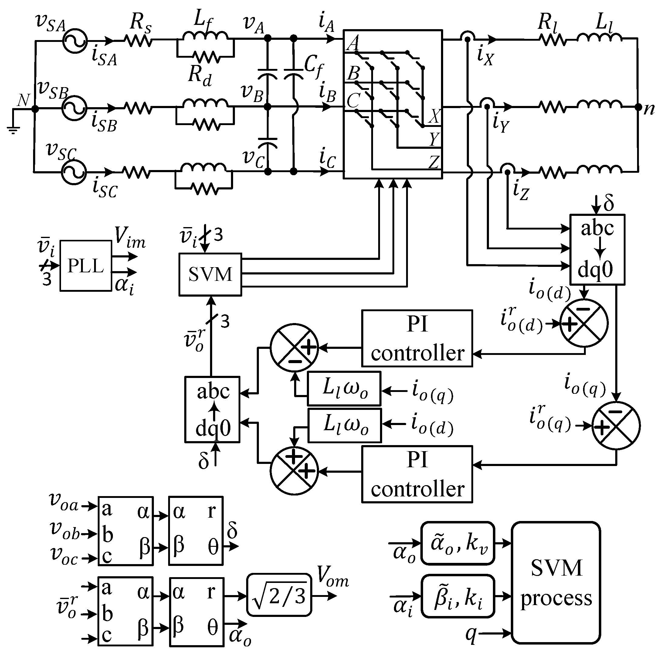
2. System Design and Technical Considerations
- The power section which includes the power modules, driver boards, input filter, and a clamp circuit,
- The voltage and current sensor boards with over-voltage and over-current protection circuits, and
- The control section which consists of the FPGA, the DSP, and a PC.
2.1. The System Stability Analysis
2.1.1. Input Filter Design
2.1.2. The Stabilization Technique
2.2. Space Vector Modulation
2.3. Closed-Loop Output Current Control
2.4. Safe Commutation Technique
3. Hardware Development
3.1. Switching and Drive Circuits
3.2. Clamp Circuit
3.3. Voltage and Current Measurements with the Protection Circuits
3.4. Matrix Converter Control Procedure
- Generating the output voltage reference when is required.
- Determining the instantaneous amplitude and angle of the input source voltage and output reference voltage vectors to calculate the modulation index ‘m’, and the sector codes of and .
- Calculating the duty cycles by (6).
- Generating the PWM pulses according to the switching pattern, as presented in Figure 14a.
- Generating the current-direction code using a comparator.
- Transferring the PWM signals, the sector codes of and , and current-direction code to the FPGA (one sampling-period delay of the PWM generators must be considered).
- Receiving the PWM signals, sector codes of and , and the current direction signals from the DSP, and generating the pulses that show the time intervals of the switching configurations within the sampling period () using (9).
- Performing the current commutation process using the switching signals and current-direction code, and generating 18 switching pulses for the driver boards.
- Turning off all the switches if there is any fault condition considering the over-voltage, over-current and short-circuit signals from protection circuits.
4. Experimental Results
5. Conclusions
Author Contributions
Funding
Conflicts of Interest
References
- Friedli, T.; Kolar, J.W. Milstones in matrix converter research. IEEJ J. Ind. Appl. 2012, 1, 2–14. [Google Scholar] [CrossRef]
- Nguyen, H.M.; Lee, H.; Chun, T. Algorithms Using a New Direct-SVM Method for Matrix Co Input Power Factor Compensnverter. IEEE Trans. Ind. Electron. 2011, 58, 232–243. [Google Scholar] [CrossRef]
- Casadei, D.; Serra, G.; Tani, A.; Zarri, L. Stability analysis of electrical drives fed by matrix converters. In Proceedings of the 2002 IEEE International Symposium on Industrial Electronics, ISIE 2002, L’Aquila, Italy, 8–11 July 2002; Volume 4, pp. 1108–1113. [Google Scholar] [CrossRef]
- Casadei, D.; Serra, G.; Tani, A.; Zarri, L. Effects of input voltage measurement on stability of matrix converter drive system. IEE Proc. Electr. Power Appl. 2004, 151, 487–497. [Google Scholar] [CrossRef]
- Malekjamshidi, Z.; Jafari, M.; Zhu, J.; Xiao, D. Comparison of matrix converter stabilisation techniques based on the damping resistor and digital filter approaches for bidirectional power flow control. IET Power Electron. 2019, 12, 3964–3976. [Google Scholar] [CrossRef]
- Jussila, M.; Tuusa, H. Semiconductor Power Loss Comparison of Space-Vector Modulated Direct and Indirect Matrix Converter. In Proceedings of the 2007 Power Conversion Conference, Nagoya, Japan, 2–5 April 2007; pp. 831–838. [Google Scholar] [CrossRef]
- Wheeler, P.W.; Clare, J.; Empringham, L. Enhancement of matrix converter output waveform quality using minimized commutation times. IEEE Trans. Ind. Electron. 2004, 51, 240–244. [Google Scholar] [CrossRef]
- Wheeler, P.W.; Clare, J.C.; Empringharn, L.; Bland, M.; Apap, M. Gate drive level intelligence and current sensing for matrix converter current commutation. IEEE Trans. Ind. Electron. 2002, 49, 382–389. [Google Scholar] [CrossRef]
- Kouro, S.; Cortes, P.; Vargas, R.; Ammann, U.; Rodriguez, J. Model Predictive Control-A Simple and Powerful Method to Control Power Converters. IEEE Trans. Ind. Electron. 2009, 56, 1826–1838. [Google Scholar] [CrossRef]
- Malekjamshidi, Z.; Jafari, M.; Zhu, J.; Xiao, D. Comparative Analysis of Input Power Factor Control Techniques in Matrix Converters Based on Model Predictive and Space Vector Control Schemes. IEEE Access 2019, 7, 139150–139160. [Google Scholar] [CrossRef]
- Rivera, M.; Toledo, S.; Tarisciotti, L.; Wheeler, P.W.; Dan, H. Predictive Control Strategies Operating at Fixed Switching Frequency for Input Filter Resonance Mitigation in an Indirect Matrix Converter. IEEE Lat. Am. Trans. 2018, 16, 2370–2376. [Google Scholar] [CrossRef]
- Xiao, D.; Rahman, M.F. Sensorless Direct Torque and Flux Controlled IPM Synchronous Machine Fed by Matrix Converter Over a Wide Speed Range. IEEE Trans. Ind. Inform. 2013, 9, 1855–1867. [Google Scholar] [CrossRef]
- Hassan, M.; Worku, M.; Abido, M. Optimal Power Control of Inverter-Based Distributed Generations in Grid-Connected Microgrid. Sustainability 2019, 11, 5828. [Google Scholar] [CrossRef]
- Yousefi-Talouki, A.; Zalzar, S.; Pouresmaeil, E. Direct Power Control of Matrix Converter-Fed DFIG with Fixed Switching Frequency. Sustainability 2019, 11, 2604. [Google Scholar] [CrossRef]
- Barakati, S.M.; Kazerani, M.; Chen, X. A new wind turbine generation system based on matrix converter. In Proceedings of the IEEE Power Engineering Society General Meeting, San Francisco, CA, USA, 12–16 June 2005; Volume 3, pp. 2083–2089. [Google Scholar] [CrossRef]
- Kumar, V.; Joshi, R.R.; Bansal, R.C. Optimal Control of Matrix-Converter-Based WECS for Performance Enhancement and Efficiency Optimization. IEEE Trans. Energy Convers. 2009, 24, 264–273. [Google Scholar] [CrossRef]
- Liu, X.; Wang, P.; Loh, P.C.; Blaabjerg, F. A Three-Phase Dual-Input Matrix Converter for Grid Integration of Two AC Type Energy Resources. IEEE Trans. Ind. Electron. 2013, 60, 20–30. [Google Scholar] [CrossRef]
- Malekjamshidi, Z.; Jafari, M.; Zhu, J.; Xiao, D. Bidirectional power flow control with stability analysis of the matrix converter for microgrid applications. Int. J. Electr. Power Energy Syst. 2019, 110, 725–736. [Google Scholar] [CrossRef]
- Gontijo, G.; Soares, M.; Tricarico, T.; Dias, R.; Aredes, M.; Guerrero, J. Direct Matrix Converter Topologies with Model Predictive Current Control Applied as Power Interfaces in AC, DC, and Hybrid Microgrids in Islanded and Grid-Connected Modes. Energies 2019, 12, 3302. [Google Scholar] [CrossRef]
- Fang, F.; Li, Y. Modulation and control method for bidirectional isolated AC/DC matrix based converter in hybrid AC/DC microgrid. In Proceedings of the 2017 IEEE Energy Conversion Congress and Exposition (ECCE), Cincinnati, OH, USA, 1–5 October 2017; pp. 37–43. [Google Scholar] [CrossRef]
- Wang, X.; Guerrero, J.; Blaabjerg, F.; Chen, Z. A Review of Power Electronics Based Microgrids. J. Power Electron. 2012, 12, 181–192. [Google Scholar] [CrossRef]
- Venturini, M. A new sine wave in sine wave out conversion technique which eliminates reactive elements. In Proceedings of the POWERCON 7, E3, San Diego, CA, USA, 24–27 March 1980; pp. 1–15. [Google Scholar]
- Venturini, M.; Alesina, A. The generalized transformer: A new bidirectional sinusoidal waveform frequency converter with continuously adjustable input power factor. In Proceedings of the IEEE PESC80, Atlanta, GA, USA, 16–20 June 1980; pp. 242–252. [Google Scholar]
- Malekjamshidi, Z.; Jafari, M.; Zhu, J. Analysis and comparison of direct matrix converters controlled by space vector and Venturini modulations. In Proceedings of the 2015 IEEE 11th International Conference on Power Electronics and Drive Systems, Sydney, Australia, 9–12 June 2015; pp. 635–639. [Google Scholar]
- Casadei, D.; Grandi, G.; Serra, G.; Tani, A. Space vector control of matrix converters with unity input power factor and sinusoidal input/output waveforms. In Proceedings of the 1993 Fifth European Conference on Power Electronics and Applications, Brighton, UK, 13–16 September 1993; Volume 7, pp. 170–175. [Google Scholar]
- Casadei, D.; Serra, G.; Tani, A. Reduction of the input current harmonic content in matrix converters under input/output unbalance. IEEE Trans. Ind. Electron. 1998, 45, 401–411. [Google Scholar] [CrossRef]
- Wheeler, P.; Grant, D. Optimised input filter design and low-loss switching techniques for a practical matrix converter. IEE Proc. Electr. Power Appl. 1997, 144, 53–60. [Google Scholar] [CrossRef]
- Casadei, D.; Serra, G.; Tani, A.; Trentin, A.; Zarri, L. Theoretical and experimental investigation on the stability of matrix converters. IEEE Trans. Ind. Electron. 2005, 52, 1409–1419. [Google Scholar] [CrossRef]
- Liu, F.; Klumpner, C.; Blaabjerg, F. Stability analysis and experimental evaluation of a matrix converter drive system. In Proceedings of the 29th Annual Conference of the IEEE, IECON ’03, Roanoke, VA, USA, 2–6 November 2003; Volume 3, pp. 2059–2065. [Google Scholar] [CrossRef]
- Malekjamshidi, Z.; Jafari, M.; Zhang, J.; Zhu, J. Design and analysis of protection circuits for safe operation of direct matrix converters. In Proceedings of the 2017 20th International Conference on Electrical Machines and Systems (ICEMS), Sydney, Australia, 11–14 August 2017; pp. 1–4. [Google Scholar]
- Klumpner, C.; Nielsen, P.; Boldea, I.; Blaabjerg, F. A new matrix converter motor (MCM) for industry applications. IEEE Trans. Ind. Electron. 2002, 49, 325–335. [Google Scholar] [CrossRef]
- Nielsen, P.; Blaabjerg, F.; Pedersen, J.K. New protection issues of a matrix converter: Design considerations for adjustable-speed drives. IEEE Trans. Ind. Appl. 1999, 35, 1150–1161. [Google Scholar] [CrossRef]
- Andreu, J.; Kortabarria, I.; Ormaetxea, E.; Ibarra, E.; Martin, J.L.; Apinaniz, S. A Step Forward Towards the Development of Reliable Matrix Converters. IEEE Trans. Ind. Electron. 2012, 59, 167–183. [Google Scholar] [CrossRef]
- Emadi, A.; Khaligh, A.; Rivetta, C.H.; Williamson, G.A. Constant power loads and negative impedance instability in automotive systems: Definition, modeling, stability, and control of power electronic converters and motor drives. IEEE Trans. Veh. Technol. 2006, 55, 1112–1125. [Google Scholar] [CrossRef]
- Rahimi, A.M.; Emadi, A. Active Damping in DC/DC Power Electronic Converters: A Novel Method to Overcome the Problems of Constant Power Loads. IEEE Trans. Ind. Electron. 2009, 56, 1428–1439. [Google Scholar] [CrossRef]
- Klumpner, C.; Blaabjerg, F. Fundamentals of the Matrix Converter Technology. In Control in Power Electronics; Academic Press: Cambridge, MA, USA, 2002; Chapter 3. [Google Scholar]
- Rodriguez, J.; Silva, E.; Blaabjerg, F.; Wheeler, P.; Clare, J.; Pontt, J. Matrix converter controlled with the direct transfer function approach: Analysis, modelling and simulation. Int. J. Electron. 2005, 92, 63–85. [Google Scholar] [CrossRef]
- She, H.; Lin, H.; Wang, X.; Yue, L. Damped input filter design of matrix converter. In Proceedings of the 2009 International Conference on Power Electronics and Drive Systems (PEDS), Taipei, Taiwan, 2–5 November 2009; pp. 672–677. [Google Scholar] [CrossRef]
- Kume, T.; Yamada, K.; Higuchi, T.; Yamamoto, E.; Hara, H.; Sawa, T.; Swamy, M.M. Integrated Filters and Their Combined Effects in Matrix Converter. IEEE Trans. Ind. Appl. 2007, 43, 571–581. [Google Scholar] [CrossRef]
- Chandrasekaran, S.; Borojevic, D.; Lindner, D.K. Input filter interaction in three phase AC-DC converters. In Proceedings of the 30th Annual IEEE Power Electronics Specialists Conference, Record, (Cat. No.99CH36321), Charleston, SC, USA, 1 July 1999; Volume 2, pp. 987–992. [Google Scholar] [CrossRef]
- Liu, X.; Forsyth, A.J.; Cross, A.M. Negative Input-Resistance Compensator for a Constant Power Load. IEEE Trans. Ind. Electron. 2007, 54, 3188–3196. [Google Scholar] [CrossRef]
- Gibbard, M.J.; Pourbeik, P.; Vowles, D. Small-Signal Stability, Control and Dynamic Performance of Power Systems; University of Adelaide Press: Adelaide, Australia, 2015; p. xxv. 658p. [Google Scholar]
- Ruse, C.A.J.; Clare, J.C.; Klumpner, C. Numerical Approach for Guaranteeing Stable Design of Practical Matrix Converter Drive Systems. In Proceedings of the IECON 2006—32nd Annual Conference on IEEE Industrial Electronics, Paris, France, 7–10 November 2006; pp. 2630–2635. [Google Scholar] [CrossRef]
- Rodriguez, J.; Rivera, M.; Kolar, J.W.; Wheeler, P.W. A Review of Control and Modulation Methods for Matrix Converters. IEEE Trans. Ind. Electron. 2012, 59, 58–70. [Google Scholar] [CrossRef]
- van der Broeck, H.W.; Skudelny, H.C.; Stanke, G.V. Analysis and realization of a pulsewidth modulator based on voltage space vectors. IEEE Trans. Ind. Appl. 1988, 24, 142–150. [Google Scholar] [CrossRef]
- Holmes, D.G.; Lipo, T.A. Pulse Width Modulation for Power Converters: Principles and Practice; Wiley-IEEE Press: Hoboken, NJ, USA, 2003. [Google Scholar] [CrossRef]
- Huber, L.; Borojevic, D. Space vector modulated three-phase to three-phase matrix converter with input power factor correction. IEEE Trans. Ind. Appl. 1995, 31, 1234–1246. [Google Scholar] [CrossRef]
- Klumpner, C.; Blaabjerg, F. Two stage direct power converters: An alternative to the matrix converter. In Proceedings of the IEE Seminar on Matrix Converters (Digest No. 2003/10100), Austin Court, Birmingham, UK, 1 April 2003; pp. 7/1–7/9. [Google Scholar] [CrossRef]
- Malekjamshidi, Z.; Jafari, M.; Xiao, D.; Zhu, J. Operation of indirect matrix converters in different SVM switching patterns. In Proceedings of the 2015 4th International Conference on Electric Power and Energy Conversion Systems (EPECS), Sharjah, UAE, 24–26 November 2015; pp. 1–5. [Google Scholar] [CrossRef]
- Zhou, K.; Wang, D. Relationship between space-vector modulation and three-phase carrier-based PWM: A comprehensive analysis [three-phase inverters]. IEEE Trans. Ind. Electron. 2002, 49, 186–196. [Google Scholar] [CrossRef]
- Nielsen, P.; Blaabjerg, F.; Pedersen, J.K. Space vector modulated matrix converter with minimized number of switchings and a feedforward compensation of input voltage unbalance. In Proceedings of the International Conference on Power Electronics, Drives and Energy Systems for Industrial Growth, New Delhi, India, 8–11 January 1996; Volume 2, pp. 833–839. [Google Scholar] [CrossRef]
- Larsen, K.B.; Jorgensen, A.H.; Helle, L.; Blaabjerg, F. Analysis of symmetrical pulse width modulation strategies for matrix converters. In Proceedings of the 2002 IEEE 33rd Annual IEEE Power Electronics Specialists Conference, Proceedings (Cat. No.02CH37289), Cairns, Australia, 23–27 June 2002; Volume 2, pp. 899–904. [Google Scholar] [CrossRef]
- Casadei, D.; Serra, G.; Tani, A.; Zarri, L. Optimal Use of Zero Vectors for Minimizing the Output Current Distortion in Matrix Converters. IEEE Trans. Ind. Electron. 2009, 56, 326–336. [Google Scholar] [CrossRef]
- Schauder, C.; Mehta, H. Vector analysis and control of advanced static VAr compensators. IEE Proc. C Gener. Transm. Distrib. 1993, 140, 299–306. [Google Scholar] [CrossRef]
- Gao, F.; Iravani, M.R. Dynamic Model of a Space Vector Modulated Matrix Converter. IEEE Trans. Power Deliv. 2007, 22, 1696–1705. [Google Scholar] [CrossRef]
- Diaz-Rodriguez, I.D.; Han, S.; Bhattacharyya, S.P. Analytical Design of PID Controllers; Springer International Publishing: Berlin/Heidelberg, Germany, 2019. [Google Scholar]
- Choi, J.; Lee, S. Antiwindup Strategy for PI-Type Speed Controller. IEEE Trans. Ind. Electron. 2009, 56, 2039–2046. [Google Scholar] [CrossRef]
- lan Li, X.; Park, J.; Shin, H.B. Comparison and Evaluation of Anti-windup PI Controllers. J. Power Electron. 2011, 11, 45–50. [Google Scholar]
- Monmasson, E.; Cirstea, M.N. FPGA Design Methodology for Industrial Control Systems—A Review. IEEE Trans. Ind. Electron. 2007, 54, 1824–1842. [Google Scholar] [CrossRef]
- Piriyawong, V. Design and Implementation of Simple Commutation Method Matrix Converter. Ph.D. Thesis, Sirindhorn International Thai-German Graduate School of Engineering, King Mongkut’s Institute of Technology North Bangkok, Bangkok, Thailand, 2007. [Google Scholar]























| Source voltage (phase to phase) | 140 Vrms |
| Input frequency | = 50 Hz |
| Output frequency | = 60 Hz |
| Input filter inductance | = 3 mH |
| Input filter capacitance | = 6.6 F |
| Input filter resistance | = 0.5 |
| Load inductance | = 6 mH |
| Load resistance | = 10 |
| Damping resistance | =20 |
| Input line inductance | = 0.2 mH |
| Input line resistance | = 0.5 |
| Clamp capacitance | = 3.2 F |
| Clamp resistance | = 50 k |
| Sampling period | = 100 s |
| Switch. | XYZ | Conducting | Output Voltage vec. | Input Current vec. | ||
|---|---|---|---|---|---|---|
| Config. | Switches | |||||
| +1 | ABB | ,, | 0 | |||
| −1 | BAA | ,, | 0 | |||
| +2 | BCC | ,, | 0 | |||
| −2 | CBB | ,, | 0 | |||
| +3 | CAA | ,, | 0 | |||
| −3 | ACC | ,, | 0 | |||
| +4 | BAB | ,, | ||||
| −4 | ABA | ,, | ||||
| +5 | CBC | ,, | ||||
| −5 | BCB | ,, | ||||
| +6 | ACA | ,, | ||||
| −6 | CAC | ,, | ||||
| +7 | BBA | ,, | ||||
| −7 | AAB | ,, | ||||
| +8 | CCB | ,, | ||||
| −8 | BBC | ,, | ||||
| +9 | AAC | ,, | ||||
| −9 | CCA | ,, | ||||
| AAA | ,, | 0 | — | 0 | — | |
| BBB | ,, | 0 | — | 0 | — | |
| CCC | ,, | 0 | — | 0 | — | |
| ABC | ,, | |||||
| ACB | ,, | |||||
| BAC | ,, | |||||
| BCA | ,, | |||||
| CAB | ,, | |||||
| CBA | ,, | |||||
| 1 | 2 | 3 | 4 | 5 | 6 | ||||||||||||||||||||
|---|---|---|---|---|---|---|---|---|---|---|---|---|---|---|---|---|---|---|---|---|---|---|---|---|---|
| 1 | +9 | -7 | -3 | +1 | -6 | +4 | +9 | -7 | +3 | -1 | -6 | +4 | -9 | +7 | +3 | -1 | +6 | -4 | -9 | +7 | -3 | +1 | +6 | -4 | |
| 2 | -8 | +9 | +2 | -3 | +5 | -6 | -8 | +9 | -2 | +3 | +5 | -6 | +8 | -9 | -2 | +3 | -5 | +6 | +8 | -9 | +2 | -3 | -5 | +6 | |
| 3 | +7 | -8 | -1 | +2 | -4 | +5 | +7 | -8 | +1 | -2 | -4 | +5 | -7 | +8 | +1 | -2 | +4 | -5 | -7 | +8 | -1 | +2 | +4 | -5 | |
| 4 | -9 | +7 | +3 | -1 | +6 | -4 | -9 | +7 | -3 | +1 | +6 | -4 | +9 | -7 | -3 | +1 | -6 | +4 | +9 | -7 | +3 | -1 | -6 | +4 | |
| 5 | +8 | -9 | -2 | +3 | -5 | +6 | +8 | -9 | +2 | -3 | -5 | +6 | -8 | +9 | +2 | -3 | +5 | -6 | -8 | +9 | -2 | +3 | +5 | -6 | |
| 6 | -7 | +8 | +1 | -2 | +4 | -5 | -7 | +8 | -1 | +2 | +4 | -5 | +7 | -8 | -1 | +2 | -4 | +5 | +7 | -8 | +1 | -2 | -4 | +5 | |
| duty cycles | |||||||||||||||||||||||||
| Number | I | II | III | IV | I | II | III | IV | I | II | III | IV | I | II | III | IV | I | II | III | IV | I | II | III | IV | |
| XYZ | XYZ | XYZ | XYZ | XYZ | XYZ | XYZ | |||
|---|---|---|---|---|---|---|---|---|---|
| ⋮ | ⋮ | ⋮ | ⋮ | ⋮ | ⋮ | ⋮ | ⋮ | ⋮ | ⋮ |
| 2 | 1 | CCC | ACC | AAC | AAA | AAB | ABB | BBB | |
| ,, | ,, | ,, | ,, | ,, | ,, | ,, | |||
| 2 | BBB | BBC | CBC | CCC | CAC | AAC | AAA | ||
| ,, | ,, | ,, | ,, | ,, | ,, | ,, | |||
| 3 | AAA | ABA | BBA | BBB | BBC | CBC | CCC | ||
| ,, | ,, | ,, | ,, | ,, | ,, | ,, | |||
| 4 | CCC | CCA | ACA | AAA | ABA | BBA | BBB | ||
| ,, | ,, | ,, | ,, | ,, | ,, | ,, | |||
| 5 | BBB | BCB | CCB | CCC | CCA | ACA | AAA | ||
| ,, | ,, | ,, | ,, | ,, | ,, | ,, | |||
| 6 | AAA | AAB | BAB | BBB | BCB | CCB | CCC | ||
| ,, | ,, | ,, | ,, | ,, | ,, | ,, | |||
| ⋮ | ⋮ | ⋮ | ⋮ | ⋮ | ⋮ | ⋮ | ⋮ | ⋮ | ⋮ |
| — | |||||||||
| — | |||||||||
Publisher’s Note: MDPI stays neutral with regard to jurisdictional claims in published maps and institutional affiliations. |
© 2020 by the authors. Licensee MDPI, Basel, Switzerland. This article is an open access article distributed under the terms and conditions of the Creative Commons Attribution (CC BY) license (http://creativecommons.org/licenses/by/4.0/).
Share and Cite
Malekjamshidi, Z.; Jafari, M.; Zhu, J.; Rivera, M. Design, Implementation, and Stability Analysis of a Space Vector Modulated Direct Matrix Converter for Power Flow Control in a More Reliable and Sustainable Microgrid. Sustainability 2020, 12, 8591. https://doi.org/10.3390/su12208591
Malekjamshidi Z, Jafari M, Zhu J, Rivera M. Design, Implementation, and Stability Analysis of a Space Vector Modulated Direct Matrix Converter for Power Flow Control in a More Reliable and Sustainable Microgrid. Sustainability. 2020; 12(20):8591. https://doi.org/10.3390/su12208591
Chicago/Turabian StyleMalekjamshidi, Zahra, Mohammad Jafari, Jianguo Zhu, and Marco Rivera. 2020. "Design, Implementation, and Stability Analysis of a Space Vector Modulated Direct Matrix Converter for Power Flow Control in a More Reliable and Sustainable Microgrid" Sustainability 12, no. 20: 8591. https://doi.org/10.3390/su12208591
APA StyleMalekjamshidi, Z., Jafari, M., Zhu, J., & Rivera, M. (2020). Design, Implementation, and Stability Analysis of a Space Vector Modulated Direct Matrix Converter for Power Flow Control in a More Reliable and Sustainable Microgrid. Sustainability, 12(20), 8591. https://doi.org/10.3390/su12208591

