Abstract
Recently, the commercial potentials and practical values of Mobility as a Service (MaaS) have been witnessed for sustainable development of smart cities in the field of intelligent transportation. Driven by the Internet of Vehicles (IoV), vehicles gradually become mobile living spaces to satisfy diverse demands of occupants, where the media functionalities, scenario scopes, and user engagements can be all expended dramatically. In the era of 5G/B5G, the intelligent connected vehicles are considered as super media because of the improved In-Vehicle Infotainment (IVI). In this paper, relying on the advanced communication and intelligent techniques, we investigate the IoV-based vehicle-mounted media scenarios and construct IVI solutions for the MaaS. Firstly, we propose the characteristics of vehicle-mounted media scenarios and present the IVI evolution from the aspects of hearing, vision and multi-sensory media services. Secondly, we point out the main features and limitations of IoV-based IVI in 3G/4G. Finally, exploring the potential of super media, both the linkage display and IVI collaborative modes in vehicle-centric media scenarios are introduced as IVI solutions for the MaaS in 5G-V2X and beyond, which intend to further improve the audio-visual experiences of occupants and observers in urban environments.
1. Introduction
Since Karl Benz was granted the German patent of the three-wheeled vehicle in the late 19 century, the car replaced the carriage and then was recognized as a hot and explosive medium, which can provide people with equal opportunities and play a significant role in entertainment [1]. Subsequently, the extension of urban area incurs the long-distance commute and meanwhile, the driving time gets longer. As estimated by the U.S. Census Bureau during the period of 2014–2018, workers’ one-way average commuting time is 26.6 min. [2] and American drivers spend 99 h. annually for the traffic congestion [3]. Therefore, it is necessary not only to guarantee drivers and passengers to get the traffic information, but also provide fantastic In-Vehicle Infotainment (IVI) to kill the fragmented time during commuting. As a result, the role of vehicle has been transformed from a stand-alone transport tool to the mobile living space. With the development of era, occupants’ IVI demands turn to be more diverse. The focuses of automobiles and consumers shift from the mechanical and dynamic performance to the high-qualified online IVI services, which will improve the Quality of Physical-Experience (QoPE) and boost the vehicles’ added value.
1.1. Mobility as a Service
Recently, Mobility as a Service (MaaS) has attracted great attention from both industry and academia in transport-related fields. Initially, Hietanen proposed the concept of MaaS to integrate all-in transportation services based on user demand [4], which is similar with the phone plan offered by operators. Subsequently, many MaaS service models have been deployed in North America, Oceania and Europe, such as UbiGo in Sweden, SMILE in Austria, EMMA in Montpellier, Moovel in Germany, and SkedGo in Australia, etc. [5,6,7,8,9]. Those service models try to relieve urban traffic congestions [10] and residents’ travel pressure [11], encourage shared transport mode [12] and low-carbon travel [13], and increase the rural mobility [14] etc., which contribute to sustainable transportation in an environmentally-friendly way.
MaaS intends to offer ticketless [15] and integrated transport solutions through combining private cars, public transports, shared travels and walking [16,17]. In order to meet users’ expectations, it requires that MaaS should be user-friendly [18] and the service providers need to understand users’ preferences. The detailed implementations to please the target customers include: (1) preseting the preference options within the application, e.g., desired traveling mode, time spending, cost or special needs (e.g., infant and the disabled) [19]; (2) utilizing users’ cumulative behavior data from mobile terminals [16] and their associated social media accounts [20]. In this way, the decision-making and prediction will be performed more easily to further satisfy end users’ demands. Moreover, the relatively flexible travel and payment solutions enable consumers to choose the desired plan from all-inclusive service packets at will [13,21].
Depending on the digital platform, MaaS service aggregates numerous mobile applications [8,22,23], including the functionalities of planning [10], trip creation and management [24], ordering and payment [25,26], and real-time trip information [27] (e.g., weather forecast [20], road condition [28]). Whim App operated by MaaS Global is the first commercialised solution to provide mixed transport and travel packages since 2016 (https://whimapp.com). By integration in a single interface, a variety of requirements can be satisfied on an one-step platform [29]. While the end users can use single account [30] to pay the selected plan integrated with multiple transport modes, e.g., car-sharing, car rental, metro, rail, bus, bike-sharing, and taxi via the subscription of on-demand instant purchase and affordable monthly package [31,32]. There is no denying that Information and Communications Technology (ICT) plays a vital role to support the MaaS functionality and quality of service (QoS), such as mobile network [20], edge computing [33,34] and Internet of Things (IoT) [35]. In other words, MaaS combines business model with ICT to realize technology-enabled mobile service management [36,37]. Therefore, we can see that the MaaS solution is technique-sensitive and will evolve along with the development of more sophisticated wireless and intelligent technologies.
A series of MaaS solutions or models for the transportation scenarios have been proposed, while the MaaS ecosystem is initially formed. The partners consist of transport operators [38,39], payment providers [28], data providers [8,17], software developers [40], ICT and platform providers [38,41] and etc. With the evolution of MaaS, new services and models can be developed and added to the MaaS ecosystem [18], especially when new partners have the background of technical innovation. We think that the current MaaS ecosystem still has a modified potential and some existing partners need to improve the QoPE by vehicle-mounted applications.
In addition to basic services of the MaaS (e.g., multi-transport mode planning, routing, and mobile payment, etc.), it is worth noting that media is an indispensable part of the MaaS ecosystem because of the mediate attributes since the birth of vehicles. Media is not only an advertising channel for operators to reach target users [8], but also the actors (e.g., marketing and advertising company) in the MaaS ecosystem [17]. The media agencies could provide users with immersive and affluent experience of IVI, such as movies, music and games. The potentials of IVI functionalities are gradually released with the development of the automobile industry. However, to our best knowledge, there exist very few IVI works in the MaaS, particularly about the IoV-based IVI services or modes. As an important part of the MaaS ecosystem, the IVI could either give the occupants (or observers) great pleasure and necessary information to further enhance the QoPE for the MaaS, or bring the certain revenue using proper modes. In this paper, considering the characteristics of vehicle as the super medium as well as the limitations of IoV-based IVI, we aim to propose new service modes for the MaaS in 5G and beyond (B5G), which could fill the current research gaps to enrich the media functionalities, enlarge the scenario scopes, and meanwhile improve the user engagements.
1.2. Contribution and Organization
In this paper, we concentrate on the IoV-based IVI in the vehicle-mounted scenarios and then propose the practical IVI solutions for the MaaS ecosystem. The contributions of this paper are three-fold:
- Firstly, we investigate the evolution of IVI carriers from the birth of vehicles to date in terms of human audiovisual senses and multi-sensory services. More importantly, we point out the characteristics and restrictions of the vehicle-mounted media scenarios, which could provide guidelines to construct and flourish the IVI in the future.
- Secondly, using the research methods of case study, field research and survey, we present the cutting-edge progress of IVI solutions from both academia and industry perspectives to reveal their pros and cons in vehicle-mounted scenarios. Moreover, the megatrends and characteristics of IoV-based IVI are summarized in 3G and 4G eras. It shows that the IVI functions and applications are continuously enriched with higher performance gains of IoV. The information island is gradually interconnected and meanwhile the demands of IVI users become more diverse.
- Thirdly, we construct two featured vehicle-mounted media scenarios to extend the IVI functionalities, usage scopes, and user engagements of MaaS in 5G/B5G. (1) Linkage Display mode connects interior and exterior environments utilizing the proposed car body on-screen display (OSD) system. (2) IVI Collaborative mode consists of mobile centers for media and social, and resource complementarity among intelligent connected vehicles. Exploiting the potential of vehicle-mounted media scenarios, vehicles’ value will be increased.
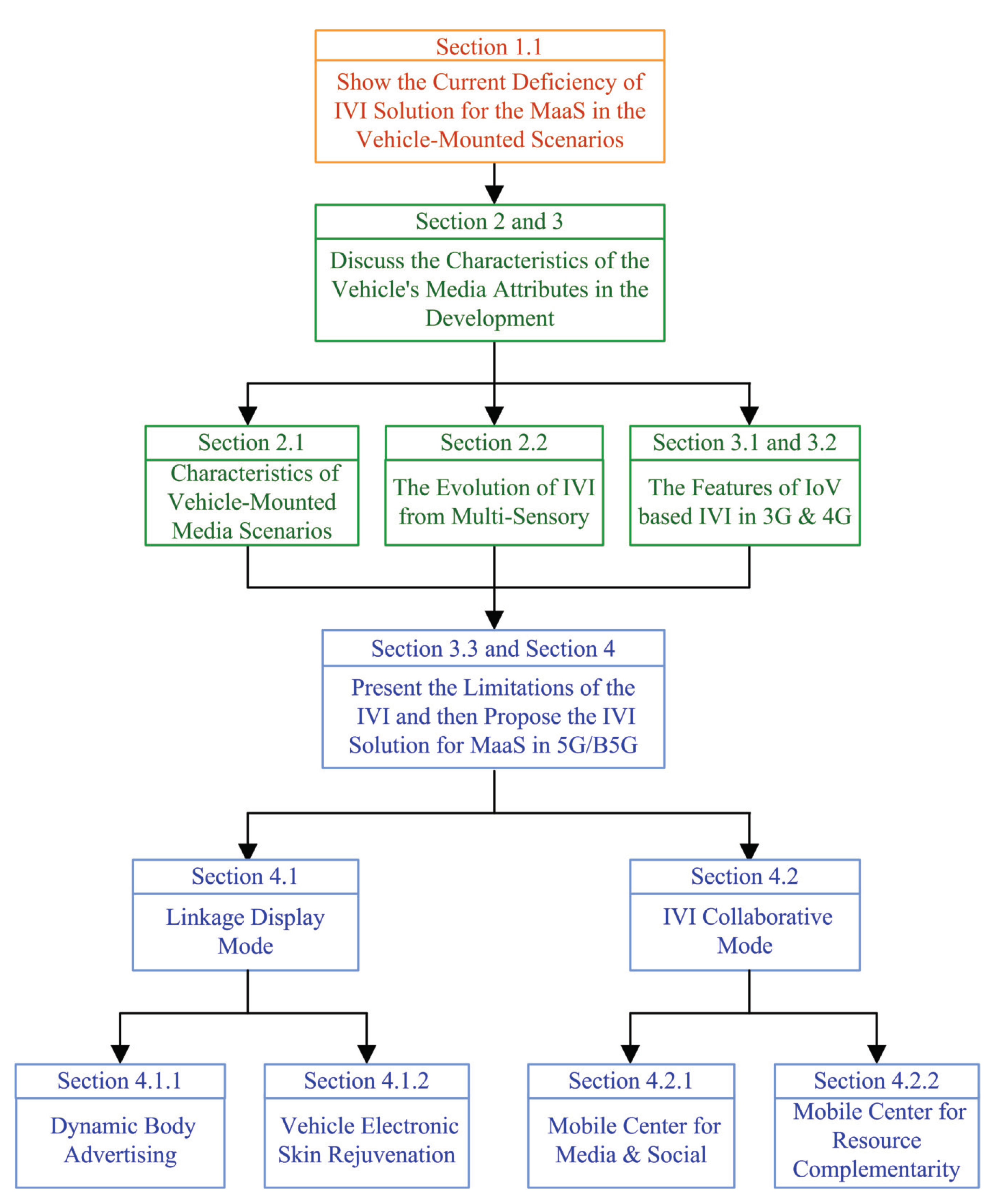
As shown in Figure 1, the rest of this paper is organized as follows: Section 2 presents the characteristics of vehicle-mounted scenarios and the IVI evolution from the senses of hearing, vision, and multi-sensory services. Section 3 illustrates the main characteristics and limitations of the IoV-based IVI in the era of 3G/4G. Section 4 constructs IVI media scenarios as an indispensable part of the MaaS ecosystem in 5G/B5G. The linkage display mode and IVI collaborative mode are illustrated. Finally, Section 5 concludes this paper.
Figure 1.
Content arrangements of this paper.
2. The Evolution of Vehicle-Mounted Media
Marshall McLuhan proposed that the medium is an extension of man. As a new medium, vehicles increase humans’ speed and power [1]. The vehicle-mounted media scenarios are constituted through integrating the cabin space with IVI devices and their applications, which can promote the extension of audiovisual senses for both drivers and passengers during commuting and traveling.
2.1. Characteristics of Vehicle-Mounted Media Scenarios
Considering both the internal and the external environments, the characteristics of vehicle-mounted media scenarios can be summarized in three aspects as follows:
- Limited cabin space for hardware: Different from home and office scenarios, the cabin space is relatively enclosed and narrow. In terms of the wheelbase as an indicator, Class A cars represented by Toyota Corolla, Nissan SYLPHY, and Class B cars represented by BMW 3 Series, Audi A4L, and Passat, are only 2550–2700 mm and 2700–2800 mm width respectively. In such a small space, it consists of body, engine, electrical equipments and chassis, etc. Therein, the chassis also includes the systems of transmission, steering, driving, braking, etc. In view of the automobile structure, the increment of hardware is quite difficult, an high integration should be considered as the main target for both front and rear vehicle-mounted media products, so as to achieve an excellent IVI audiovisual experience.
- The restriction of traffic law: It is very important to avoid diverting drivers’ attention in any activity, i.e., the actions of distracted driving must be strictly prohibited. On the one hand, if the drivers enjoy IVI applications, their response may be not as quickly as usual and some negative effects occur more likely, e.g., delays or faulty operations. Therefore, the principle of enriching IVI function is that drivers strictly abide by the existing traffic rules to guarantee safe-driving. On the other hand, different from drivers, passengers could fully enjoy the IVI functions. In order to successfully construct the vehicle-mounted media scenario, the target users for IVI applications should be precisely pinpointed
- Stability and mobility for user segment: The effective audiences in vehicle-mounted scenario are actually drivers and passengers, who have the characteristics of stability and mobility. On the one hand, for private vehicles, users are often limited to the number of car-owners. In this case, this segment is relatively stable. IVI devices only need to understand the individual routing behaviors and provide services according to the timetable. On the other hand, for the shared or public vehicles, people take commercial vehicles or taxies by car-hailing or carpool. The user segment shows the properties of strong mobility and huge social diversity. According to the Uses and Gratification Theory, IVI equipments should cover the particular needs and interests of different user segments with the trend of demassification, and then render diversified and personalized IVI services in cabin space.
2.2. Vehicle-Mounted Media
To accommodate the above characteristics, the transmission carriers and interaction modes for vehicle-mounted audiovisual experience have boomed to enhance users’ audiovisual senses. In this section, based on the impact of IVI devices on the drivers and passengers, we present the evolutions and their advantages of vehicle-mounted media with respect to the senses of hearing, sight and multi-sensory services.
2.2.1. Hearing Media
The sense of hearing is regarded as the main channel to receive the outside signal. In-car auditory information acquisition is originated from the car phone. After the evolution of wired to wireless telephony [42,43,44], the car phone can be regarded as the first medium in the cabin, which could enable occupants to exchange information during commuting. Until now, the function of a car phone still exists and becomes a standard module in vehicle-mounted media scenarios.
The actual sense of audio-based IVI experience starts from car radio. Since the first crystal radio invented in the early 20th century [45], vacuum and transistor radios are viewed as important carriers and installed to the cabin. As shown in Table 1, Chevrolet firstly put the Westinghouse-made radio in their products, which was popular at that time. With the successful promotion of radio modes, such as MOTOROLA 5T71 and Blaupunkt’s Autoradio AS5, the car radio became an indispensable part of the IVI ecology and accelerated the penetration of broadcast media into people’s lives [46]. From the 1950s to 1980s, some fashionable audio-based carriers, e.g., vinyl record, cassette tape recorder, eight-track tapes and audio Compact Disc (CD) were deployed in vehicles successively. Until the digital stereo system was installed in 1990s, the drivers or occupants could switch quickly between radio, tape recorder and CD player. As a result, the user experience of auditory IVI was greatly improved. With the evolution of audio-based IVI carriers, such as car telephones, car radios and other devices with stereo, users gradually get used to hearing in vehicle-mounted scenarios.
Table 1.
Typical car radios.
However, the information provided by aural IVI devices is always viewed as “low definition”, which relies on imagination to draw the whole picture. If drivers and passengers want to receive stronger sensory stimulus in the vehicle space, the integration of audio-visual presentation becomes a good choice.
2.2.2. Visual Media
Since the commercialization of the cathode ray tube (CRT) display, the car screen emerged for the IVI display, e.g., navigator. It is a big breakthrough for the vehicle-mounted media scenarios by integrating audio-visual presentation and IVI applications. As shown in Table 2, in the past ten decades, the display forms and functions of navigator have changed dramatically. The navigation data are provided from offline carriers (e.g., paper-made map, tape and CD) as well as online media transferred from roadside units (e.g., Bosch ALI), which further strengthen the functions of navigation system. Afterwards, with the help of satellite localization, wireless networks and multiple sensors, the navigator plays increasingly important roles in expanding drivers’ line of sight and enriching vehicle-mounted applications.
Table 2.
Typical navigation systems.
Various manufacturers focus on the application and innovation of the vehicle-mounted display. Representative models include: 1979 Lagonda wedge-shaped sedan with LED dashboard, 1987 Toyota crown car with color display, and 2012 Tesla Model S with 17 inches screen. Currently, the models with large-size screen, double screen, three screen and extra-large shared screen have been launched and mass-produced, which indicates the coming of large-screen era.
2.2.3. Multi-Sensory Services
Along with the development of very large-scale integrated circuits and computer networks, a wave of information revolution has appeared in the automotive industry. In the early 1980s, multimedia IVI appeared with the deployment of Intelligent Transportation System (ITS) and Operating System (OS). ITS consists of the systems of traffic information service, traffic management and safety, etc. [47,48]. The Dedicated Short Range Communication (DSRC) program could support the IVI media contents for travelers via an information service system [49]. Microsoft proposed the Auto PC platform powered by OS in 1998 [50], which brought more opportunities for the IVI. Through such platforms, the functionalities of audio-video play, file storage, multimedia interaction and group chat, can be highly integrated to further stimulate users’ multi-senses.
Instead of mechanical buttons, other interactive approaches emerged, e.g., touch control, voice control, hand gestures, and eye contact etc., which let the multiple sensory media services become a reality. The classical models include: 1986 Buick Riviera with a CRT touch screen, 2002 Honda Accord with IBM ViaVoice speech recognition module, 2016 BMW 7 with gesture control system, 2019 Xpeng motor P7 with eye contact. Moreover, through integrating virtual and real images perfectly in the vision field, the Head Up Display (HUD) and augment reality-HUD are used to avoid the shift of sight for the purpose of safe-driving.
Furthermore, the visual, voice and gesture interactive methods facilitate the multi-sensory media services and greatly improve user friendliness. Depending on those IVI services, innovation mobility applications have been proposed, such as in-car conference. The spacious models—Chevy 2013 Suburban, Mercerdes Benz 2014 V250 deVito and Cadillac 2015 Escalade ESV—are successively launched respectively, which can potentially provide mobile conference rooms for business demands.
3. IoV Enpowered IVI in 3G and 4G
As aforementioned, tremendous efforts have been made to construct IVI scenarios and realize the connectivity between vehicles, user devices and road infrastructures, e.g., the navigation system. However, the problem of “information islands” still exists, which impedes the data flow between vehicles, occupants’ equipments, and external environments, and thus restricts IVI functions. The IoV tries to connect each element of smart transports, aiming to deal with the dilemma of “information islands” around the vehicle-mounted media scenarios. The concept of IoV includes cellular-based telematics [51] and distributed Vehicular Ad-Hoc Networks (VANETs) [52]. Currently, IEEE DSRC [49,53] and 3GPP Cellular-V2X [54] are recognized as popular IoV standards, which can fully support multimedia and multicast IVI services through the Internet access. With the advantages of large-coverage [55], high-density platooning [56], less-delay [57], high-reliability [58], and seamless interoperation [59], the IoV can promisingly accommodate consumer-centric IVI applications via the IoV ecosystem [59] and is vital to smart cities [60,61].
In industry, the IVI evolved continuously to integrate the applications of traffic safety, navigation, audio and video by front-mounted and rear-mounted IVI systems, which can be seen as a landmark for IVI solutions. Onstar is regarded as the earliest IVI system proposed by General Motors in 1996 [62] and then it was applied to Cadillac DeVille, which mainly offered automotive security services. In 1998, Mercedes-Benz COMAND and Honda Internavi system provided basic infotainment services, e.g., music play and navigation. In the following subsections, we present both the characteristics, and the pros and cons of IoV-based IVI solutions in 3G/4G eras, respectively.
3.1. 3G: The Dawn of IoV-Based IVI
Initially, the IoV-based IVI system was launched in the era of 3G. In 2002, Toyota introduced the G-Book system supported by KDDI CDMA 2000 for services of weather, music, news, games, e-mail, and e-commerce [63]. In 2003, Mercedes-Benz launched its first S-Class model with built-in 3G-UMTS module in Europe [64]. Apart from the basic communication and safety services, it also rendered the additional services of video conference, Video on Demand (VoD), and music downloading via WCDMA network. Since the commercialization of 3G network in China, supported by China Telecom CDMA 2000 network [65], the OnStar IVI system not only covered the functionalities of driving safety services (e.g., auto post-collision assistance, emergency rescue, and on-demand condition detection), but also audio control navigation and hand-free phone call [66]. Unlike OnStar, the inkaNet system released by SAIC and China Unicom in 2010 further satisfied the driver’s needs of IVI and socializing by accessing Internet (e.g., online streaming media, audiobook, short messaging service, and navigation, etc.).
In the era of 3G, the IVI system has made a breakthrough to interconnect mobile terminals, which can alleviate the shortage of applications in the vehicle-mounted ecosystem. As shown in Table 3, the interconnected systems cover all mainstream mobile OS with an increasing number of supported models and built-in applications. The MirrorLink standard proposed by Car Connectivity Consortium [67] aims to remove the barriers between the IVI system and mobile terminals (e.g., smartphones and tablet computers), which enable the IVI system to interconnect with mobile phones. Independent ecosystems can be mixed tentatively to enrich the functionalities and applications of the IVI, which becomes a landmark in the development of the IoV-based IVI. Following this trend, Apple and Baidu released their own cellphone-IVI interconnection solutions i.e., CarPlay and Carlife respectively.
Table 3.
Typical interconnection systems.
3.2. 4G: LTE-V2X Promoting IVI
In 4G era, with the prosperity of social media (e.g., Wechat, Sina Weibo) and electronic commerce platforms (e.g., Alibaba), people rethink the vehicle as the third living space, especially when the intelligent connected vehicles supported by LTE–V2X standard in 3GPP Release 14 [54,68] become true. Some automobiles with built-in LTE-V2X IVI systems are introduced to the market, e.g., Mercedes-Benz E-class model. The functionalities of IVI has been gradually improved thanks to the promotion of LTE-V2X, which shows the growing numbers of applications in the IVI ecosystem and better user experience. According to the Deloitte survey about connected vehicles, of the respondents in China give positive comments on its development [69].
Traditional automobile and emerging Internet-based car manufacturers have accelerated to construct their own IoV ecosystems and developed various representative IVI systems, as shown in Table 4. For the traditional automobile, Geely GUKI contains high-quality audiovisual contents and supports the functionalities of multi-vehicle interconnection and G-Wallet payment. The BYD DiLink with a rotatable central control screen can connect mobile phone ecosystems, providing the services of Karaoke and games. The Internet-based car manufacturers (e.g., Nextev and Xpeng) offer target users with high-quality IVI experiments. For example, the cockpit-installed IVI system on NIO ES8 has high-definition camera and electronic photo album to satisfy the requirements of youth-sharing behavior. The robot NOMI in anthropomorphic design can perform real-time emotional communication with users by detecting the external environment. For instance, the NOMI presents a welcome when users step into the cabin. The Xpeng Auto highlights the companionship of audio entertainment and its XmartOS system includes massive audio resources (e.g., audiobook and popular music). Moreover, a 360 degree camera is installed on top of the car to meet users’ needs of video shooting.
Table 4.
IVI systems.
From being deemed as the “new media” in the beginning, the vehicle has gradually become “super media” and a new major portal of Internet access, through which Internet giants (e.g., Baidu, Alibaba, Tencent in China) expect to reach more users. The partnership between Internet companies and motor groups is tightly built to jointly bolster their IoV strategy. As a result, many intelligent connected solutions for the MaaS are proposed and then installed on specific car models, such as Banma MARS by Alibaba and SAIC, Xiaodu In-Car OS by Baidu and Hyundai, TAI system by Tencent Auto Intelligence and Honda, etc. The characteristics of LTE-V2X based IVI can be categorized as four aspects.
3.2.1. The Growth of Online Audio Service
Users have already cultivated the habit of listening in cabin via car radio and other audio-based equipments. According to an analysis survey in China, of IVI users used to get car audio services at least once a month [70]. However, in recent years, the contact rate of traditional car radio decreases while popularizing rate of online audio service increases [71]. The online audio providers (e.g., QQ music, Tingban, and Ximalaya) attract numerous IVI users by their personalized contents to enhance the level of stickiness. For example, Tingban’s K-Radio provides news, audio living, and travel information based on user portrait and preference [72]. Cooperating with front and rear-installed IVI manufacturers and automakers, Ximalaya FM tries to realize full-coverage audio content delivering and projection screen between occupants’ mobile phone and IVI system [73].
3.2.2. Intelligent Voice Interaction: A New Trend
From turning of a mechanical knob and touching a central screen to voice-assisted control, the human–vehicle interaction approaches have been evolved gradually. Currently, driven by AI and automotive sensing techniques, the intelligent voice interaction becomes popular due to its feature of touchless control. For example, 50.9% U.S. adults have used in-car voice assistant and the number of active users is 83.8 million per month, which rises 8.7% from September 2018 to January 2020 [74]. The classical vehicle-mounted voice assistants include Apple Siri, Xiaomi (MI) AI speaker, and Amazon’s Echo Auto Alexa.
With the built-in speech recognition module and voice assistant, IVI systems can support the intelligent voice interaction. Ford SmartDeviceLink allows users to control smartphone app through voice commands [75]. Nuance’s DragonDrive in-vehicle voice platform can support the functionalities of active recommendation and conversation interruption. Ximalaya Xiaoya AI, a rear-installed voice assistant system can access itself massive audio contents [76]. Depending on scenario–based semantic analysis, Aispeech’s TianQin dialogue system supports audio playback, app switching and vehicle control. iFlytek vehicle-mounted auditory system connects devices used in car, home, and workplace. It also supports multi–round dialogue without repeated wake–up and automatic sound localization [77]. DUER OS improves recognition accuracy and offers users with the services of travel query, video playback, and calculation, etc. [78].
3.2.3. Home-Vehicle Ecosystem: Ubiquitous Connectivity
Supported by artificial intelligence (AI) and IoT techniques, the smart home system is expected to interoperate with other intelligent systems covering more scenarios. To be an entrance and control platform in natural, vehicles are highly favored. As a result, the IVI–Smart Home mixed ecosystem emerges, which enables people to remotely control smart home IoT devices (e.g., air conditioning) and IVI system either at cabin or home, respectively. By the upgrading hardware and software and rational planning, those connections intend to be ubiquitous rather than simple superposition. For example, the project between MI and Weimar Automobile lets IVI system control more than twenty home and vehicle devices, e.g., sweeping robots, car window, fuel gauge, and air conditioner via MI speaker. Cooperated with IoT devices of Baidu and JD, Geely upgraded GKUI ecosystem with car-home interconnection module can connect more than 1000 kinds of smart home and IVI devices. Moreover, the Internet giants Baidu, Alibaba, and Tencent also participate in developing the car-home interconnected ecosystem. Alibaba launches “Tmall Genie Car AI plus Plan”. Baidu and Tencent connect with smart home equipment manufacturers through their own platforms (e.g., DuerOS and Dingdang), and cooperated with MI and JD Weilian to expand the coverage of smart home.
3.2.4. Intelligent Cockpit: Mobile Living Space
In terms of the front-installed IVI, car manufacturers intend to build highly integrated cockpit inside cabin that converges the functionalities of social, office, entertainment, and home-kit. Meanwhile, an in-depth convergence of people, vehicle, and traffic infrastructure can be achieved from the Internet-based interconnection, which renders an immersive interactive experiences for both drivers and passengers. Many prototypes have been constructed. For example, Neusoft’s intelligent cockpit with multi-screen interaction, HUD and rear view camera and surround view [79]. Roewe RX5 MAX can provide not only multi-account interoperability through connection with Alibaba eco-platform, but also personalized recommendation based on facial recognition, multi-user interaction on large display and information exchange when group of vehicles traveling together [80]. The “Cockpit of the Future” jointly developed by Faurecia and Microsoft aims to reinvent the IVI experience of occupants for immersive digital services via Azure cloud platform [81]. Considering driving safety and multi-screen interaction, the Beijing Oriental Electronics (BOE) Smart Cockpit display solution includes bended triple screens, flexible central display and “transparent A-pillar” [82]. Some future conceptual cabins are also proposed for the purpose of living room and business environment, such as Volve c360 and Audi Aicon.
3.3. Limitations of IVI Solutions in 3G and 4G
As aforementioned, IVI functions and applications are continuously enriched with higher performance gains of IoV. The dilemma of information island is gradually solved and meanwhile the demands of IVI users become more diverse. However, we think that the media potential of vehicles has not yet been fully released. There still exists some issues impeding the further development of IVI. The cons of IoV-based IVI solutions are listed as follows:
- Firstly, IVI systems have numerous types corresponding to various automobile factories and models as listed in Table 3 and Table 4. Except for universal IVI systems (e.g., Carplay), the proprietary IVI systems are only suitable for the target models, which degenerate the interoperability between either different brand vehicles or other intelligent systems (e.g., smart home system, governmental dedicated network, and traffic infrastructures).
- Secondly, IVI functionalities are mainly concentrated in the interior space. As a natural extension, the vehicle surface which is relatively flat and quite large, is completely ignored, except for video-undeliverable bus advertising. It has the congenital condition to serve as carriers to display useful information for the surrounding people.
- Thirdly, vehicles’ software and hardware resources are not fully utilized. The collaboration among the swarm of vehicles and other intelligent systems is quite necessary to accelerate the resource sharing in the era of 5G/B5G.
In order to break through the existing limitations of IVI solutions, considering the restrictions of the vehicle-mounted media scenarios stated in Section 2.1, it is urgent to propose novel interesting IVI solutions for the MaaS.
4. 5G-V2X Media Scenario: IVI Solutions for the MaaS
Nowadays, vehicles have become an important mediation between home and the workplace, which can achieve seamless connection in a fast paced lifestyle. With the commercial launch of 5G as well as high-level autonomous driving, the IVI will thoroughly release its potentials and a lot of imaginings about the MaaS will become true. On one hand, 5G-V2X empowered vehicles will create new interesting functionalities. On the other hand, the usage scopes and user engagements could be enlarged, i.e., IVI users consist of not only the occupants in the cabin, but also the observers in exterior space, whose IVI requirements need to be satisfied in vehicle-mounted scenarios.
For our proposed IVI solutions in the MaaS, we intend to enlarge the scope of vehicle-mounted media scenarios to the urban environments and achieve ubiquitous connectivity for improving user engagements, i.e., the deep interaction and interoperation with existing smart ecosystems can be realized. Therefore, we present the Linkage Display and IVI Collaborative modes for MaaS, which aim to break limitations of the current IVI solutions.
4.1. Linkage Display Mode
As shown in Figure 2, we propose the car body On Screen Display (OSD) system for both occupants in cabin and observers in urban environments. Equipped with built-in 5G and display modules, the vehicle surface can be covered with flexible display materials to support high-resolution and dynamic range images and videos. Considering the movement of car body parts, we divide them into fixed and non-fixed parts. The fixed parts include the shell, front and rear fenders, rear window, and roof, etc. The non-fixed parts include the doors, hood, trunk lip, and skylight and side windows, etc. Cooperating with those two parts, the OSD system consists of four display areas, i.e., front area (front hood and bumper), upper area (sunroof and roof pannel), two-side area (door, fender, and side windows), and rear area (rear window, bumper and trunk lip). The three-dimensional linkage display mode can be realized, which contributes to connect the “interior and exterior” environments and expands the scope of IVI user segment. From the interior to exterior interaction, the concept of IVI for the MaaS will be redefined. It is worth noting that the OSD system presents not only local offline resources, but also online resources in real time with the support of IoV. Based on the OSD system, we propose two kinds of applications in vehicle-mounted media scenarios.
Figure 2.
Car body on-screen display system.
4.1.1. Dynamic Body Advertising
Vehicles run across every corner of the urban and rural areas, and it will encounter large a number of pedestrians. In flameout state, vehicles are located at parking lots or community where people will pass by. In this sense, the vehicle becomes a moving advertising board. We can see that the advertising on exterior of buses and commercial cars has attracted many advertisers, who aim to reach more and more target users in transport scenarios. However, the weakness of existing body advertising is that it cannot support a dynamic display when the surrounding environment is changing. Therefore, adaptive content display is quite necessary to satisfy the diverse requirements of target users or institutes in differential traffic scenarios.
The visual sensors for facial and micro-expression recognition automatic sense and extract characteristics of surrounding people, e.g., pedestrian, occupants in other vehicles and residents along the street. Utilizing those personalized data, the OSD system tries to immediately make a comprehensive marketing or promotion plan to recommend the adaptive online contents for nearby people. Therefore, depending on the mobile display on the OSD system, more likelihood will be provided for the future advertising industry compared with the current situation. Moreover, the external of vehicle turns to be a practical advertising space with commercial value, in which the car-owner will receive the revenue from the brands owners or resellers.
4.1.2. Vehicle Electronic Skin Rejuvenation
Electronic skin rejuvenation refers to changing the body color and texture with the help of the OSD system. Currently, automobile color modification is mainly implemented by two ways: spraying and wrapping. The former needs high technical requirements and complicated processes, which may cause damage to underlying surface and pollution to the environment. The latter uses removable vinyl films to customize car color in cost-efficient and durable way but its deficiency is that car-owners still need to change wraps manually rather than automatically according to the occasion or their wills. The important thing is that the above existing approaches only present the static display.
In order to fully explore the display potentials of car body, the vehicle electronic skin can be easily changed as their wishes by utilizing the proposed OSD system. The specific implementation is that: the automobile or third party opens an online store to provide a variety of personalized surface patterns. Meanwhile, the car-owners and occupants are able to create static or dynamic electronic skins by themselves. Compared with the traditional color modification process, the OSD system can quickly achieve vehicle skin rejuvenation by one-click switch. If the OSD becomes one of standard body parts, no extra cost will be spent and no pollution to our environment.
4.2. IVI Collaborative Mode
As an integrated machine, the intelligent connected vehicles own a lot of hardware and software resources, which should be fully utilized to support IVI functionalities. The group of vehicles forming the swarm intelligence can perform more powerful AI tasks, such as feature extraction, decision-making and prediction via embedded machine learning modules. By exploiting those intelligence capacity, the proposed IVI Collaborative mode for the MaaS consists of two ways: mobile center for media and social, and mobile center for resource complementarity.
4.2.1. Mobile Center for Media and Social
Considering the characteristics of the interior space, the simple transplantation of existing mobile ecosystem cannot accommodate the vehicle-mounted scenario. The ultimate goal of on-board interaction should satisfy the social requirements of users while driving, which is compatible with the role of mobile living space. Herein, we construct two types of on-board social modes based on B5G techniques.
Holographic meeting: The concept of in-car conference has been proposed earlier, which is always deployed in oversized models, such as a commercial VAN, SUV and saloon car. For the sedan, it is difficult to provide real audiovisual experience similarly as that in conference room because of cabin space. So, the audio conference becomes an alternative option through the IVI system. Supported by enhanced mobile broadband (eMBB) and ultra-reliable and low latency communications (URLLC), holographic communication can enhance the physical presence in terms of five human senses. When users encounter an emergency, the cockpit switches to holographic conference mode. The virtual three-dimensional video from multi-view cameras can be projected in cockpit (side windows, central screen). At the same time, the slight layout modification is adapted, such as seat rotating backward, dimming glass automatically switched to the light-tight state etc. Occupants can not only edit documents via extended reality, but also share with the target users on cloud platform synchronously.
Social sharing: With the popularity of social media and Instant messaging in 4G, the end users develop the habit of social sharing. Currently, the IoV-based social sharing platform is quite limited and the functionalities are insufficient. For example, “TINNOVE OS” [83] by Tencent and Changan Automobile supports voice-controlled WeChat. However, its positioning is more oriented to chatting. It is necessary to apply social moments into the vehicle-mounted scenario. The visual sensors for safety purpose, such as backup camera, panoramic camera, and rear-view mirror camera, can be used to capture what happens during commuting and then share with nearby or remote friends in real time. Especially, when travelling by the way of motorcade, the crew members can freely share the snapshots and feelings through online or offline interconnection. Furthermore, valuable contents generated from vehicles are suitable for breaking news or multimedia evidences.
4.2.2. Mobile Center for Resource Complementarity
Figure 3 presents the Computing-Distribution-Collaboration (CDC) mode in terms of vehicle resource complementarity, which can be divided into three layers: shared computing based on vehicle-mounted hardware and software, cache-aided IVI sharing, and generated IVI content delivery for the intra-connection and inter-connection. Utilizing distributed vehicle proxy servers, the content delivery network can be moved into vehicle platforms and enables IVI users to access the multimedia contents from surrounding cars. In the CDC mode, the vehicle integrates the function of roadside and on-broad units as a mobile center for resource complementarity. Through the vehicle-centered scheme, the MaaS will further approach to target users and respond to their requirements immediately. The detailed illustrations about the CDC mode are as follows:
Figure 3.
Computing-distribution-collaboration mode.
Shared computing: Nowadays, intelligent vehicles have been equipped with powerful processing modules (e.g., CPU, GPU, NPU, and TPU) and software tools (e.g., OS and specific applications). Supported by 5G-V2X and intelligent techniques, the ability of on-broad units increases constantly. However, due to the price and the positioning among the automobile models, the capabilities of signal processing are different. In order to deal with this issue, the shared computing architecture by resource complementarity among inter-vehicle is utilized to finish the common real-time tasks, such as rendering, clips and retrieval for ultra high definition (UHD) videos. When a car is unable to meet its own processing needs of streaming service, except for roadside units, nearby vehicles with strong processing capacities and abundant computing resources will offer assistance. Inspired by this idea, new revenue modes exploiting the remaining vehicle hardware and software resources are created, which will improve the marginal utility of the vehicle.
Cache-aided content sharing: Initially, the deployment of cloud architecture in transport scenarios facilitates the inter-connection and intra-connection via virtual configurations. However, it may cause network congestion and high latency for the central cloud. Considering the raw data generated by vehicles are up to 4 terabytes per day [84] and the transmission rate of the UHD video, the capability of mobile backhaul and core network cannot bear the huge data flows between vehicles and cloud platform in rush hours. The vehicle caching technique can be utilized to cope with the large amount of semi-structured or unstructured data with less delay and congestion. The implementation method is: if IVI users need the video streaming service but the required contents are not included in its cache or local storage space, the signal of content request will be released to the nearby vehicles, which start to retrieval whether its own cache has this resource or not. Then, eligible vehicles feedback the acknowledgement signal to notify the required vehicle, which will select the optimal vehicle to establish the connection and receive the streaming media according to a certain selection strategy (e.g., distance, channel condition, etc.). In this way, the overall cache hit rate will be improved and IVI users’ requests can be quickly responded even in the high density traffic area.
Generated IVI content deliver: As a powerful edge server, the intelligent connected vehicle could deliver sensor-generated contents as quickly as possible according to the end-to-end requirement. The deliver path can be categorized into two types: intra-connection and inter-connection in a heterogeneous network. The high-efficient resource allocation algorithm in vehicle-mounted scenarios is important to efficiently distribute IVI contents (e.g., text, document, image, UHD video, and living streaming) from server to IVI users in a proper way. For the intra-connection between V2X in neighboring areas, the common-interest user pair is established to share contents via device-to-device (D2D) links. If there is no authorized spectrum for the request user and the edge server, the vehicle could opportunistically access the licensed spectrum. For the inter-connection between vehicles and remote requesters (e.g., TV station, multi-channel network, smart home user, etc.), when the vehicles receive the contents requirement signal from the near base station (BS) or roadside units, the multi-view and all-type of contents from different vehicles will be uploaded to the center cloud platform for delivering to end users eventually. During this process, the coordination between vehicles is very important, which determines the quality of content presented to end users.
In this way, the vehicle is actually regarded as a super sensor to capture surrounding snapshots. Those generated contents regarding to public safety and interest will be directly delivered to the government affiliation without authority. Compared with the tracking system, great amounts of vehicles with mobility have been deployed in each corner of the city to perform the detection and monitoring tasks.
As depicted in Figure 4, in terms of interoperability, the vehicle as the super media could connect with both Internet-based ecosystems and traditional transport infrastructures under the complex heterogenous networks. Once a vehicle receives the IVI requests from users (e.g., occupants and observers) or institutes, it will assess whether its own capacity or database can take on the task or not. If the vehicle can satisfy the requirement and meanwhile the car owners authorize the request, with the universal standardization, all kinds of resources can be shared and exchanged without blockage via D2D links or cloud platform, where the resource collaboration is achieved by interoperating between the IVI system and other smart systems. In this way, the interoperability could be enhanced compared with current proprietary IVI systems as shown in Table 3 and Table 4. Otherwise, if the vehicle can not meet the need of the requester or the selected car owner refuses to deliver the contents and share the software and hardware resource, other homogeneous IVI services will be sought for in the Internet or dedicated networks again.
Figure 4.
Interoperation between the In-Vehicle Infotainment (IVI) system and other smart systems
5. Conclusions
In this paper, we have studied the IoV-based IVI solutions for the MaaS, aiming to extend the functionalities of vehicle-mounted media scenarios and enhance the quality of physical-experience during commuting. According to the characteristics of vehicles, we have proposed a linkage display mode supported by the car-body OSD system, which realizes not only the ubiquitous connectivity between interior and exterior environments, but also the functionalities of dynamic body advertising and electronic skin rejuvenation. We have introduced further the IVI collaborative mode to achieve a high-efficient resource sharing and complementarity among vehicles, which act as mobile centers. Besides, official affiliations (e.g., traffic management operators, police stations, etc.) should pay more attentions to the risks and disrupts of those emerging services and take legislative measures or executive actions in advance to guarantee the media effects of IVI solutions for the MaaS in urban environments.
Author Contributions
Conceptualization, Z.Y.; investigation, D.J., X.S. and Z.Y.; writing—original draft preparation, Z.Y., X.S., and D.J.; writing—review and editing, Z.Y., D.J., X.S., C.Z. and D.W.; visualization, Z.Y., D.J., and X.S.; supervision, Z.Y.; funding acquisition, Z.Y. and C.Z. All authors have read and agreed to the published version of the manuscript.
Funding
This research was funded by China Postdoctoral Science Foundation of Grant Number 2019M652417, Funds for Postdoctoral Innovative Projects of Shandong Province of Grant Number 201903011, Fundamental Research Funds of Shandong University of Grant Number 2018GN051, and the open research fund of National Mobile Communications Research Laboratory, Southeast University of Grant Number 2019D09.
Conflicts of Interest
The authors declare no conflict of interest.
Abbreviations
The following abbreviations are used in this manuscript:
| 3G, 4G, 5G | Third Generation, Fourth Generation, Fifth Generation Mobile Network |
| App | Application |
| AI | Artificial Intelligence |
| B5G | 5G and Beyond |
| CD | Compact Disc |
| CDC | Computing-Distribution-Collaboration |
| CRT | Cathode Ray Tube |
| DSRC | Dedicated Short Range Communication |
| D2D | Device to Device |
| HUD | Head Up Display |
| IoT | Internet of Things |
| IoV | Internet of Vehicle |
| ITS | Intelligent Transportation System |
| IVI | In-Vehicle Infotainment |
| QoPE | Quality of Physical-Experience |
| QoS | Quality of Service |
| OSD | On Screen Display |
| OS | Operating System |
| UHD | Ultra High Definition |
| VANETs | Vehicular Ad Hoc Networks |
| VoD | Video on Demand |
| MaaS | Mobility as a Service |
References
- McLuhan, M. Understanding Media: The Extensions of Man, 1st ed.; MIT Press: Cambridge, MA, USA, 1994; Volume 90, pp. 217–225. [Google Scholar]
- U.S. Census Burean. Means of Transportation to Work by Selected Characteristics. 2018: ACS 5-Year Estimates Subject Tables, TableID:S0802. Available online: https://data.census.gov/cedsci/ (accessed on 30 June 2020).
- INRIX, Inc. 2019 INRIX Traffic Scorecard Infographics. Available online: https://www2.inrix.com/l/171932/2020-03-06/45lh8p/171932/120396/2019_INRIX_Traffic_Scorecard_Infographic__US_Version_.pdf (accessed on 30 June 2020).
- Hietanen, S. ‘Mobility as a Service’ the new transport model? Eurotransp. ITS Transp. Manag. Suppl. 2014, 12, 2–4. Available online: https://www.intelligenttransport.com/digital/et-its-supplement-2014/offline/download.pdf (accessed on 30 June 2020).
- Kamargianni, M.; Li, W.; Matyas, M.; Schäfer, A. A critical review of new mobility services for urban transport. Transp. Res. Procedia 2016, 14, 3294–3303. [Google Scholar] [CrossRef]
- Shaheen, S.; Cohen, A. Similarities and differences of Mobility on Demand (MOD) and Mobility as a Service (MaaS). ITE J. 2020, 90, 29–35. [Google Scholar]
- Reyes Garcia, J.R.; Lenz, G.; Haveman, S.P.; Bonnema, G.M. State of the art of Mobility as a Service (MaaS) ecosystems and architectures–An Overview of, and a definition, ecosystem and system architecture for electric Mobility as a Service (eMaaS). World Electr. Veh. J. 2020, 11, 7. [Google Scholar] [CrossRef]
- Polydoropoulou, A.; Pagoni, I.; Tsirimpa, A.; Roumboutsos, A.; Kamargianni, M.; Tsouros, I. Prototype business models for Mobility-as-a-Service. Transp. Res. Part A Policy Pract. 2020, 131, 149–162. [Google Scholar] [CrossRef]
- Hensher, D.A. Future bus transport contracts under a mobility as a service (MaaS) regime in the digital age: Are they likely to change? Transp. Res. Part A Policy Pract. 2017, 98, 86–96. [Google Scholar] [CrossRef]
- Tomaino, G.; Teow, J.; Carmon, Z.; Lee, L.; Ben-Akiva, M.; Chen, C.; Leong, W.Y.; Li, S.; Yang, N.; Zhao, J. Mobility as a service (MaaS): The importance of transportation psychology. Mark. Lett. 2020, 1–10. [Google Scholar] [CrossRef]
- Li, Y.; Voege, T. Mobility as a service (MaaS): Challenges of implementation and policy required. J. Transp. Technol. 2017, 7, 95–106. [Google Scholar] [CrossRef]
- Hensher, D.A.; Mulley, C.; Ho, C.; Smith, G.; Wong, Y.; Nelson, J.D. Understanding Mobility as a Service (MaaS): Past, Present and Future; Elsevier: Amsterdam, The Netherlands, 2020; Volume 27. [Google Scholar]
- Burrows, A.; Bradburn, J.; Cohen, T. Journeys of the future–Introducing Mobility as a Service. Available online: https://www.atkinsglobal.com/~/media/Files/A/Atkins-Corporate/uk-and-europe/uk-thought-leadership/reports/Journeys%20of%20the%20future_300315.pdf (accessed on 15 June 2020).
- Wong, Y.; Hensher, D.A.; Mulley, C.M. Emerging transport technologies and the modal efficiency framework: A case for mobility as a service (MaaS). In Proceedings of the 15th International Conference on Competition and Ownership of Land Passenger Transport (Thredbo 15), Sweden, Stockholm, 13–17 August 2017; pp. 13–17. [Google Scholar]
- Goodall, W.; Dovey, T.; Bornstein, J.; Bonthron, B. The rise of mobility as a service. Deloitte Rev. 2017, 20, 111–129. Available online: https://www2.deloitte.com/content/dam/Deloitte/nl/Documents/consumer-business/deloitte-nl-cb-ths-rise-of-mobility-as-a-service.pdf (accessed on 15 June 2020).
- Nemtanu, F.; Schlingensiepen, J.; Buretea, D.; Iordache, V. Mobility as a service in smart cities. In Proceedings of the 9th International Conference for Entrepreneurship, Innovation and Regional Development, Bucharest, Romania, 23–24 June 2016; pp. 425–435. [Google Scholar]
- Kamargianni, M.; Matyas, M. The business ecosystem of mobility-as-a-service. In Proceedings of the 96th Transportation Research Board Annual Meeting, Washington, DC, USA, 8–12 January 2017; Available online: https://discovery.ucl.ac.uk/id/eprint/10037890/1/a2135d_445259f704474f0f8116ccb625bdf7f8.pdf (accessed on 16 June 2020).
- Storme, T.; De Vos, J.; De Paepe, L.; Witlox, F. Limitations to the car-substitution effect of MaaS. Findings from a Belgian pilot study. Transp. Res. Part A Policy Pract. 2020, 131, 196–205. [Google Scholar] [CrossRef]
- Aapaoja, A.; Eckhardt, J.; Nykänen, L.; Sochor, J. MaaS service combinations for different geographical areas. In Proceedings of the 24th ITS World Congress, Montreal, QC, Canada, 29 October–2 November 2017; Available online: http://www.vtt.fi/inf/julkaisut/muut/2017/OA-MaaS-service-combinations.pdf (accessed on 15 June 2020).
- Jittrapirom, P.; Caiati, V.; Feneri, A.M.; Ebrahimigharehbaghi, S.; Alonso Gonzalez, M.J.; Narayan, J. Mobility as a service: A critical review of definitions, assessments of schemes, and key challenges. Urban Plan. 2017, 2, 13–25. [Google Scholar] [CrossRef]
- Lyonsa, G.; Hammondb, P.; Mackay, K. Reprint of: The importance of user perspective in the evolution of MaaS. Transp. Res. Part A Policy Pract. 2020, 131, 20–34. [Google Scholar] [CrossRef]
- Pickford, A.; Chung, E. The shape of MaaS: The potential for MaaS Lite. IATSS Res. 2019, 43, 219–225. [Google Scholar] [CrossRef]
- Ho, C.Q.; Hensher, D.A.; Mulley, C.; Wong, Y.Z. Potential uptake and willingness-to-pay for Mobility as a Service (MaaS): A stated choice study. Transp. Res. Part A Policy Pract. 2018, 117, 302–318. [Google Scholar] [CrossRef]
- Wu, J.; Zhou, L.; Cai, C.; Shen, J.; Lau, S.K.; Yong, J. Data Fusion for MaaS: Opportunities and Challenges. In Proceedings of the 2018 IEEE 22nd International Conference on Computer Supported Cooperative Work in Design (CSCWD), Nanjing, China, 9–11 May 2018; pp. 642–647. [Google Scholar] [CrossRef]
- Jang, S.; Caiati, V.; Rasouli, S.; Timmermans, H.; Choi, K. Does MaaS contribute to sustainable transportation? a mode choice perspective. Int. J. Sustain. Transp. 2020, 1–13. [Google Scholar] [CrossRef]
- Surakka, T.; Härri, F.; Haahtela, T.; Horila, A.; Michl, T. Regulation and governance supporting systemic MaaS innovations. Res. Transp. Bus. Manag. 2018, 27, 56–66. [Google Scholar] [CrossRef]
- Vij, A.; Ryan, S.; Sampson, S.; Harris, S. Consumer preferences for Mobility-as-a-Service (MaaS) in Australia. Transp. Res. Part C Emerg. Technol. 2020, 117, 102699. [Google Scholar] [CrossRef]
- Coconea, L.; Mizaras, V.; Turetken, O.; Dovinola, G.; Grefen, P. Insights on traffic management in the MaaS value chain. In Proceedings of the 13th ITS European Congress, Eindhoven, The Netherlands, 3–6 June 2019. No. TP1819. [Google Scholar]
- Becker, H.; Balac, M.; Ciari, F.; Axhausen, K.W. Assessing the welfare impacts of Shared Mobility and Mobility as a Service (MaaS). Transp. Res. Part A Policy Pract. 2020, 131, 228–243. [Google Scholar] [CrossRef]
- Matyas, M.; Kamargianni, M. The potential of mobility as a service bundles as a mobility management tool. Transportation 2019, 46, 1951–1968. [Google Scholar] [CrossRef]
- MaaS Global. What is Mobility as a Service (MaaS). Available online: https://whimapp.com/what-is-mobility-as-a-service-maas/ (accessed on 16 June 2020).
- Kamargianni, M.; Li, W.; Matyas, M. A comprehensive review of ‘Mobility as a Service’ systems. In Proceedings of the Transportation Research Board-95th Annual Meeting, Washington, DC, USA, 10–14 January 2016. [Google Scholar]
- Chandrasekaran, G.; Wang, N.; Hassanpour, M.; Xu, M.; Tafazolli, R. Mobility as a Service (MaaS): A D2D-Based information centric network architecture for edge-controlled content distribution. IEEE Access 2018, 6, 2110–2129. [Google Scholar] [CrossRef]
- Carvalho, G.; Cabral, B.; Pereira, V.; Bernardino, J. A Case for Machine Learning in Edge-Oriented Computing to Enhance Mobility as a Service. In Proceedings of the 2019 15th International Conference on Distributed Computing in Sensor Systems (DCOSS), Santorini Island, Greece, 29–31 May 2019; pp. 530–537. [Google Scholar] [CrossRef]
- Cisco White Paper. Enabling MaaS through a Distributed IoT Data Fabric, Fog Computing and Network Protocols. Available online: https://alln-extcloud-storage.cisco.com/ciscoblogs/5c0a6ea91edbb.pdf (accessed on 16 June 2020).
- Heikkilä, S. Mobility as a Service: A Proposal for Action for the Public Administration, Case Helsinki. (Master of Science in Technology). Aalto University, Helsinki. 2014. Available online: https://aaltodoc.aalto.fi/handle/123456789/13133 (accessed on 30 June 2020).
- Mulley, C. Mobility as a Services (MaaS)–does it have critical mass? Transp. Rev. 2017, 37, 247–251. [Google Scholar] [CrossRef]
- Wong, Y.Z.; Hensher, D.A.; Mulley, C. Mobility as a service (MaaS): Charting a future context. Transp. Res. Part A Policy Pract. 2020, 131, 5–19. [Google Scholar] [CrossRef]
- Smith, G.; Sochor, J.; Karlsson, I.M. Intermediary MaaS integrators: A case study on hopes and fears. Transp. Res. Part A Policy Pract. 2020, 131, 163–177. [Google Scholar] [CrossRef]
- Ruutu, S.; Casey, T.; Kotovirta, V. Development and competition of digital service platforms: A system dynamics approach. Technol. Forecast. Soc. Chang. 2017, 117, 119–130. [Google Scholar] [CrossRef]
- Finger, M.; Bert, N.; Kupfer, D. European University Institute. Mobility-as-a-Service: From the Helsinki experiment to a European model? Florence Sch. Regul. Transp. Eur. Transp. Regul. Obs. 2015, 1. [Google Scholar] [CrossRef]
- The News Wheel. History of the Car Phone. May 2019. Available online: https://thenewswheel.com/history-of-the-car-phone/ (accessed on 23 December 2019).
- Stubblefield, N.B. Wireless Telephone. U.S. Patent No. 887357, 12 May 1908. [Google Scholar]
- Hoffer, T.W.; Nathan, B. Stubblefield and his wireless telephone. J. Broadcast. 1971, 15, 317–330. [Google Scholar] [CrossRef]
- Douglas, A. Communications: The crystal detector: By 1920, G.W. Pickard had tested 31 250 possible combinations of materials in search of a practical detector. IEEE Spectr. 1981, 18, 64–69. [Google Scholar] [CrossRef]
- Fornatale, P.; Mills, J.E. Radio in Television age. In Communication in History: Technology, Culture, Society, 6th ed.; David, C., Paul, H., Eds.; Routledge: New York, NY, USA, 2016; pp. 214–218. [Google Scholar]
- Courtney, R.L. A broad view of ITS standards in the US. In Proceedings of the Conference on Intelligent Transportation Systems, Boston, MA, USA, 12 November 1997; pp. 529–536. [Google Scholar] [CrossRef]
- Auer, A.; Feese, S.; Lockwood, S. History of Intelligent Transportation System. U.S. Department of Transportation Intelligent Transportation Systems Joint Program Office. 2016. Available online: https://www.its.dot.gov/history/index.html (accessed on 15 October 2019).
- Zhu, J.; Roy, S. MAC for dedicated short range communications in intelligent transport system. IEEE Commun. Mag. 2003, 41, 60–67. [Google Scholar] [CrossRef]
- Microsoft. Microsoft Announces auto PC, PC Companion Powered by Windows CE 2.0. 1998. Available online: https://news.microsoft.com/1998/01/08/microsoft-announces-auto-pc-pc-companion-powered-by-windows-ce-2-0/ (accessed on 8 October 2019).
- Hossain, E.; Chow, G.; Leung, V.C.M.; Mcleod, R.D.; Mišić, J.; Wong, V.W.S.; Yang, O. Vehicular telematics over heterogeneous wireless networks: A survey. Comput. Commun. 2010, 33, 775–793. [Google Scholar] [CrossRef]
- Härri, J.; Filali, F.; Bonnet, C. Mobility models for vehicular ad hoc networks: A survey and taxonomy. IEEE Commun. Surv. Tutor. 2009, 11, 19–41. [Google Scholar] [CrossRef]
- Kenney, J.B. Dedicated short-range communications (DSRC) standards in the United States. Proc. IEEE 2011, 99, 1162–1182. [Google Scholar] [CrossRef]
- 3GPP. Technical Specification Group Services and System Aspects Release 14 Description. 3GPP TR 21.914V14.0.0. May 2018. Available online: https://portal.3gpp.org/desktopmodules/Specifications/SpecificationDetails.aspx?specificationId=3179 (accessed on 18 December 2019).
- Lyu, F.; Cheng, N.; Zhu, H.; Zhou, H.; Xu, W.; Li, M.; Shen, X. Intelligent context-aware communication paradigm design for IoVs based on data analytics. IEEE Netw. 2018, 32, 74–82. [Google Scholar] [CrossRef]
- Vukadinovic, V.; Bakowski, K.; Marsch, P.; Garcia, I.D.; Xu, H.; Sybis, M.; Sroka, P.; Wesolowski, K.; Lister, D.; Thibault, I. 3GPP C-V2C and IEEE 802.11p for vehicle-to-vehicle communications in highway platooning scenarios. Ad Hoc Netw. 2018, 74, 17–29. [Google Scholar] [CrossRef]
- Li, C.; Luo, Q.; Mao, G.; Sheng, M.; Li, J. Vehicle-mounted base station for connected and autonomous vehicles: Opportunities and challenges. IEEE Wirel. Commun. 2019, 26, 30–36. [Google Scholar] [CrossRef]
- Ji, B.; Zhang, X.; Mumtaz, S.; Han, C.; Li, C.; Wen, H.; Wang, D. Survey on the Internet of Vehicles: Network architectures and applications. IEEE Commun. Stand. Mag. 2020, 4, 34–41. [Google Scholar] [CrossRef]
- Datta, S.K.; Härri, J.; Bonnet, C.; Costa, R.P.F.D. Vehicles as connected resources: Opportunities and challenges for the future. IEEE Veh. Technol. Mag. 2017, 12, 26–35. [Google Scholar] [CrossRef]
- Zhang, W.; Zhang, Z.; Chao, H.-C. Cooperative fog computing for dealing with big data in the Internet of Vehicles: Architecture and hierarchical resource management. IEEE Commun. Mag. 2017, 55, 60–66. [Google Scholar] [CrossRef]
- Hammoud, A.; Sami, H.; Mourad, A.; Otrok, H.; Mizouni, R.; Bentahar, J. AI, blockchain, and vehicular edge computing for smart and secure IoV: Challenges and directions. IEEE Internet Things Mag. 2020, 3, 68–73. [Google Scholar] [CrossRef]
- Auto Connected Car News. Definition of Connected Car–What is the Connected Car? Available online: https://www.autoconnectedcar.com/definition-of-connected-car-what-is-the-connected-car-defined/ (accessed on 28 October 2019).
- KDDI Corporation. Providing KDDI’s Network Services, etc. to Toyota’s Information Network Service “G-BOOK”. 2002. Available online: https://www.kddi.com/corporate/news_release/kako/2002/1021/ (accessed on 26 October 2019).
- NEC, Asia-Pacific Premiere: First Car with Integrated 3G-UMTS Services. 2003. Available online: http://www.nec.co.jp/press/en/0301/1401.html (accessed on 28 October 2019).
- GMC Pressroom, Shanghai OnStar and Alcatel-Lucent Shanghai Bell Team up for 4G Vehicle Demonstra-tion in China. 28 October 2011. Available online: https://media.gm.com/media/us/en/gmc/news.detail.html/content/Pages/news/cn/en/2011/Oct/1028.html (accessed on 13 November 2019).
- Shanghai OnStar Telematics Service Co., Ltd. Company Profile. Available online: https://www.onstar.com.cn/portal/EN/index/about-us.html?action=companyInfo (accessed on 13 April 2020).
- Mirrorlink. About CCC. Available online: https://mirrorlink.com/about%20ccc (accessed on 28 October 2019).
- IMT-2020(5G). C-V2X White Paper. Available online: http://www.imt2020.org.cn/zh/documents/1 (accessed on 10 July 2018).
- Deloitte. 2020 Global Automotive Consumer Study. Available online: https://www2.deloitte.com/us/en/pages/manufacturing/articles/automotive-trends-millennials-consumer-study.html (accessed on 30 June 2020).
- Analysys. A Review of the Development of China’s Onboard Audio Industry in 2019. Available online: https://www.analysys.cn/article/detail/20019251 (accessed on 17 October 2019).
- Selection Media Research. 2018 Special Analysis Report on the Development Status and Trend of China’s Vehicle-Mounted Audio Market. Available online: https://mp.weixin.qq.com/s/trQmg7gOCWa28H0PynKBaw (accessed on 24 November 2019). (In Chinese).
- Tingban. About Us. Available online: http://www.tingban.cn/about.html (accessed on 8 November 2019).
- iResearch. 2017 China’s Vehicle-Mounted Media Scenario White Paper. Available online: http://report.iresearch.cn/report/201704/2969.shtml (accessed on 13 November 2019). (In Chinese).
- Voicebot and Cerence. In-Car Voice Assistant Consumer Adoption Report 2020. Available online: http://voicebot.ai/wp-content/uploads/2020/02/in_car_voice_assistant_consumer_adoption_report_2020_voicebot.pdf (accessed on 10 June 2020).
- Ford Media Center. Ford and Toyota Establish SmartDeviceLink Consortium to Accelerate Industry-Driven Standard for In-Vehicle Apps. 2017. Available online: https://media.ford.com/content/fordmedia/fna/us/en/news/2017/01/04/ford-and-toyota-establish-smartdevicelink-consortium.html (accessed on 11 November 2019).
- Ximalayaos. Available online: https://www.ximalayaos.com/#/about (accessed on 13 November 2019).
- iFLYTEK Open Platform. Intelligent Vehicle-Mounted System. Available online: https://www.xfyun.cn/solutions/intelligent-vehicle-system (accessed on 13 November 2019). (In Chinese).
- DUER, OS. Intelligent On-Board Solutions. Available online: https://dueros.baidu.com/html/dueros/index.html (accessed on 13 November 2019). (In Chinese).
- Neusoft. IVI. Available online: https://www.neusoft.com/automotive/IVI/ (accessed on 5 December 2019).
- Roewe. Roewe R5X MAX. Available online: https://www.roewe.com.cn/vehicles/roewerx5max/ (accessed on 11 November 2019).
- Faurecia. Faurecia to Collaborate with Microsoft for Digital Services Inside the Cockpit of the Future. July 2019. Available online: https://www.faurecia.com/en/newsroom/faurecia-and-microsoft-collaborate-digital-services-inside-cockpit-future (accessed on 5 July 2020).
- BOE Varitronix Limited. BOE Releases Smart Cockpit Display Solution at SID 2019. February 2019. Available online: https://boevxeurope.com/boe-releases-smart-cockpit-display-solution-at-sid-2019/ (accessed on 13 November 2019).
- TINNOVE. Available online: https://www.tinnove.com.cn/#/ (accessed on 30 January 2020).
- National Transport Commission, Government Access to Vehicle-Generated Data: Discussion Paper. May 2020. Available online: https://www.ntc.gov.au/transport-reform/ntc-projects/government-access-vehicle-generated-data (accessed on 30 June 2020).
© 2020 by the authors. Licensee MDPI, Basel, Switzerland. This article is an open access article distributed under the terms and conditions of the Creative Commons Attribution (CC BY) license (http://creativecommons.org/licenses/by/4.0/).



