A Novel Power Scheduling Mechanism for Islanded DC Microgrid Cluster
Abstract
1. Introduction
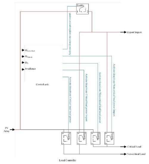
2. System Model
3. Power Sharing and Load Management Controller
4. Results and Discussion
- Case 1: All MG have sufficient power as compared to the locally connected load.
- Case 2: One MG has a power deficiency as compared to the locally connected load.
- Case 3: Two MG have power deficiency as compared to the locally connected load.
- Case 4: All MG have power deficiency as compared to the locally connected load.
4.1. Case 1. All MG Have Sufficient Power as Compared to the Connected Load
4.2. Case 2. One MG Has Power Deficiency Compared to the Locally Connected Load
4.3. Case 3. Two MG Has a Power Deficiency as Compared to the Locally Connected Load
4.4. Case 4. All MGs Have Power Deficiency as Compared to the Locally Connected Load
5. Conclusions
Author Contributions
Funding
Acknowledgments
Conflicts of Interest
References
- Hatziargyriou, N.; Asano, H.; Iravani, R.; Marnay, C. Microgrids. IEEE Power Energy Mag. 2007, 5, 78–94. [Google Scholar] [CrossRef]
- Dahale, S.; Das, A.; Pindoriya, N.M.; Rajendran, S. An overview of DC-DC converter topologies and controls in DC microgrid. In Proceedings of the 2017 7th International Conference on Power Systems (ICPS), Shivajinagar, India, 21–23 December 2017; pp. 410–415. [Google Scholar]
- Wu, D.; Tang, F.; Dragicevic, T.; Guerrero, J.M.; Vasquez, J.C. Coordinated Control Based on Bus-Signaling and Virtual Inertia for Islanded DC Microgrids. IEEE Trans. Smart Grid 2015, 6, 2627–2638. [Google Scholar] [CrossRef]
- Tahim, A.P.N.; Pagano, D.J.; Lenz, E.; Stramosk, V. Modeling and Stability Analysis of Islanded DC Microgrids Under Droop Control. IEEE Trans. Power Electron. 2014, 30, 4597–4607. [Google Scholar] [CrossRef]
- Al-Baali, M.; Caliciotti, A.; Fasano, G.; Roma, M. Quasi-Newton Based Preconditioning and Damped Quasi-Newton Schemes for Nonlinear Conjugate Gradient Methods. In Numerical Analysis and Optimization; Springer: Cham, Switzerland, 2018; pp. 1–21. [Google Scholar]
- Bin Arif, M.S.; Hasan, M.A. Microgrid architecture, control, and operation. In Hybrid-Renewable Energy Systems in Microgrids; Elsevier: Amsterdam, The Netherlands, 2018; pp. 23–37. [Google Scholar]
- Eghtedarpour, N.; Farjah, E. Control strategy for distributed integration of photovoltaic and energy storage systems in DC micro-grids. Renew. Energy 2012, 45, 96–110. [Google Scholar] [CrossRef]
- Justo, J.J.; Mwasilu, F.; Lee, J.; Jung, J.-W. AC-microgrids versus DC-microgrids with distributed energy resources: A review. Renew. Sustain. Energy Rev. 2013, 24, 387–405. [Google Scholar] [CrossRef]
- Unamuno, E.; Barrena, J.A. Hybrid ac/dc microgrids—Part I: Review and classification of topologies. Renew. Sustain. Energy Rev. 2015, 52, 1251–1259. [Google Scholar] [CrossRef]
- Dali, M.; Belhadj, J.; Roboam, X. Hybrid solar–wind system with battery storage operating in grid-connected and standalone mode: Control and energy management—Experimental investigation. Energy 2010, 35, 2587–2595. [Google Scholar] [CrossRef]
- Brearley, B.J.; Prabu, R.R. A review on issues and approaches for microgrid protection. Renew. Sustain. Energy Rev. 2017, 67, 988–997. [Google Scholar] [CrossRef]
- National Electric Power Regulatory Authority. State of Industry Report 2018. Available online: https://www.nepra.org.pk/publications/State%20of%20Industry%20Reports/State%20of%20Industry%20Report%202018.pdf (accessed on 5 January 2020).
- Caliciotti, A.; Fasano, G.; Roma, M. Preconditioned Nonlinear Conjugate Gradient methods based on a modified secant equation. Appl. Math. Comput. 2018, 318, 196–214. [Google Scholar] [CrossRef]
- Ali, A.Y.; Basit, A.; Ahmad, T.; Qamar, A.; Iqbal, J. Optimizing coordinated control of distributed energy storage system in microgrid to improve battery life. Comput. Electr. Eng. 2020, 86, 106741. [Google Scholar] [CrossRef]
- Anand, S.; Fernandes, B. Modified droop controller for paralleling of dc–dc converters in standalone dc system. IET Power Electron. 2012, 5, 782–789. [Google Scholar] [CrossRef]
- Augustine, S.; Mishra, M.K.; Lakshminarasamma, N. Adaptive Droop Control Strategy for Load Sharing and Circulating Current Minimization in Low-Voltage Standalone DC Microgrid. IEEE Trans. Sustain. Energy 2014, 6, 132–141. [Google Scholar] [CrossRef]
- Qamar, A.; Iqbal, J.; Saher, S.; Shah, A.A.; Basit, A. Design of optimized energy system based on active energy-saving technologies in very low-energy smart buildings. Trans. Emerg. Telecommun. Technol. 2019. [Google Scholar] [CrossRef]
- Yang, S.; Wang, P.; Tang, Y.; Zagrodnik, M.A.; Hu, X.; Tseng, K.J.; Jet, T.K. Circulating Current Suppression in Modular Multilevel Converters With Even-Harmonic Repetitive Control. IEEE Trans. Ind. Appl. 2018, 54, 298–309. [Google Scholar] [CrossRef]
- Nawaz, A.; Wu, J.; Long, C. Mitigation of circulating currents for proportional current sharing and voltage stability of isolated DC microgrid. Electr. Power Syst. Res. 2020, 180, 106123. [Google Scholar] [CrossRef]
- Chen, N.; Xu, L. Autonomous DC Voltage Control of a DC Microgrid with Multiple Slack Terminals. IEEE Trans. Power Syst. 2012, 27, 1897–1905. [Google Scholar] [CrossRef]
- Salomonsson, D.; Soder, L.; Sannino, A. An adaptive control system for a DC microgrid for data centers. In Proceedings of the 2007 IEEE Industry Applications Annual Meeting, New Orleans, LA, USA, 23–27 September 2007; pp. 2414–2421. [Google Scholar]
- Noritake, M.; Hirose, K.; Yamasaki, M.; Oosawa, T.; Mikami, H. Evaluation results of power supply to ICT equipment using HVDC distribution system. In Proceedings of the Intelec 2010, Orlando, FL, USA, 6–10 June 2010; pp. 1–8. [Google Scholar] [CrossRef]
- Gu, Y.; Xiang, X.; Li, W.; He, X. Mode-Adaptive Decentralized Control for Renewable DC Microgrid with Enhanced Reliability and Flexibility. IEEE Trans. Power Electron. 2013, 29, 5072–5080. [Google Scholar] [CrossRef]
- Moayedi, S.; Davoudi, A. Cooperative power management in DC microgrid clusters. In Proceedings of the 2015 IEEE First International Conference on DC Microgrids (ICDCM), Atlanta, GA, USA, 7–10 June 2015; pp. 75–80. [Google Scholar]
- Lagudu, J.; Narayana, S.S.; Vulasala, G.; Vani, J. Power sharing scheme in interconnected DC microgrids—A new approach. Int. J. Ambient. Energy 2020, 1–12. [Google Scholar] [CrossRef]
- Konar, S.; Ghosh, A. Interconnection of islanded DC microgrids. In Proceedings of the 2015 IEEE PES Asia-Pacific Power and Energy Engineering Conference (APPEEC), Brisbane, Australia, 15–18 November 2015; pp. 1–5. [Google Scholar]
- Vuyyuru, U.; Maiti, S.; Chakraborty, C. Active Power Flow Control Between DC Microgrids. IEEE Trans. Smart Grid 2019, 10, 5712–5723. [Google Scholar] [CrossRef]
- Sanjeev, P.; Padhy, N.; Agarwal, P. Autonomous Power Control and Management Between Standalone DC Microgrids. IEEE Trans. Ind. Informat. 2017, 14, 2941–2950. [Google Scholar] [CrossRef]
- Babazadeh-Dizaji, R.; Hamzeh, M.; Hekmati, A. Power Sharing in Multiple DC Microgrids Based on Concentrated Control. In Proceedings of the Electrical Engineering (ICEE), Iranian Conference on, Mashhad, Iran, 8–10 May 2018; pp. 1304–1309. [Google Scholar]
- Velasco, G.; Guinjoan, F.; Pique, R.; Negroni, J.J. Sizing Factor Considerations for Grid-Connected PV Systems Based on a Central Inverter Configuration. In Proceedings of the IECON 2006-32nd Annual Conference on IEEE Industrial Electronics, Paris, France, 6–10 November 2006; pp. 2718–2722. [Google Scholar]








| Methods | Description | Power Sharing Control | Icirculating during No Power Sharing | Critical Load Priority (Dcritical) | Power Import (Pi) to Non-Critical Load if Dnon-critical < Pi < Dcritical |
|---|---|---|---|---|---|
| Cooperative power management [24] | Tune voltage setpoint for power sharing in MG cluster | Decentralized | ✗ | ✗ | ✗ |
| SST (Solid-state transformer) based technique [25] | Use dual active bridge converter to share surplus power with other MG | Centralized | ✓ | ✗ | ✗ |
| Islanded DC MGs interconnection [26] | A bidirectional flyback converter is used to share surplus power with other MG | Centralized | ✓ | ✓ | ✗ |
| LFC (Load flow converter) [27] | Perform power flow between MG of different voltage levels | Decentralized | ✓ | ✗ | ✗ |
| PCMS (Power control and management strategy) [28] | Power control and management strategy based on bus signaling | Decentralized | ✗ | ✓ | ✗ |
| A concentrated control is presented for multiple Dc MGs cluster [29] | Concentrated proportional power control | Centralized | ✗ | ✓ | ✗ |
| CBB based power management and control (Proposed) | Power sharing for different load priorities | Decentralized | ✓ | ✓ | ✓ |
© 2020 by the authors. Licensee MDPI, Basel, Switzerland. This article is an open access article distributed under the terms and conditions of the Creative Commons Attribution (CC BY) license (http://creativecommons.org/licenses/by/4.0/).
Share and Cite
Wahid, A.; Iqbal, J.; Qamar, A.; Ahmed, S.; Basit, A.; Ali, H.; Aldossary, O.M. A Novel Power Scheduling Mechanism for Islanded DC Microgrid Cluster. Sustainability 2020, 12, 6918. https://doi.org/10.3390/su12176918
Wahid A, Iqbal J, Qamar A, Ahmed S, Basit A, Ali H, Aldossary OM. A Novel Power Scheduling Mechanism for Islanded DC Microgrid Cluster. Sustainability. 2020; 12(17):6918. https://doi.org/10.3390/su12176918
Chicago/Turabian StyleWahid, Abdul, Javed Iqbal, Affaq Qamar, Salman Ahmed, Abdul Basit, Haider Ali, and Omar M. Aldossary. 2020. "A Novel Power Scheduling Mechanism for Islanded DC Microgrid Cluster" Sustainability 12, no. 17: 6918. https://doi.org/10.3390/su12176918
APA StyleWahid, A., Iqbal, J., Qamar, A., Ahmed, S., Basit, A., Ali, H., & Aldossary, O. M. (2020). A Novel Power Scheduling Mechanism for Islanded DC Microgrid Cluster. Sustainability, 12(17), 6918. https://doi.org/10.3390/su12176918

