Next Article in Journal
Influence of Particle Size on the Properties of Boards Made from Washingtonia Palm Rachis with Citric Acid
Next Article in Special Issue
Sustaining Students’ Identities within the Context of Participatory Culture. Designing, Implementing and Evaluating an Interactive Learning Activity
Previous Article in Journal
Hydroglycerolic Solvent and Ultrasonication Pretreatment: A Green Blend for High-Efficiency Extraction of Salvia fruticosa Polyphenols
Previous Article in Special Issue
Social Networks Use Patterns among University Youth: The Validity and Reliability of an Updated Measurement Instrument
 
 
Font Type:
Arial Georgia Verdana
Font Size:
Aa Aa Aa
Line Spacing:
Column Width:
Background:
Article

Digital Competence and University Teachers’ Conceptions about Teaching. A Structural Causal Model

by
Ana B. Mirete
1,
Javier J. Maquilón
1,*,
Lucía Mirete
2 and
Raimundo A. Rodríguez
1
1
Faculty of Education, University of Murcia, Avenida Teniente Flomesta, 5, 30003 Murcia, Spain
2
Faculty of Economics, University of Alicante, Carretera San Vicente del Raspeig, s/n, 03690 San Vicente del Raspeig, Spain
*
Author to whom correspondence should be addressed.
Sustainability 2020, 12(12), 4842; https://doi.org/10.3390/su12124842
Submission received: 21 April 2020 / Revised: 5 June 2020 / Accepted: 8 June 2020 / Published: 13 June 2020
(This article belongs to the Special Issue Sustainability Pedagogies for Training with Technologies)

Abstract

Introduction: University teachers, in their ongoing scientific and pedagogical updating, must master the new methodologies and trends in their professional field. ICT’s importance for any person requires ethical responsibility, and it is incumbent on the educational professionals to preserve, improve and update their level of digital competence, and so improve learning and teaching. Method: This study uses a representative sample of 186 university teachers and follows the quantitative descriptive survey method. Two questionnaires were applied (CEE-ACUTIC). The first identified the approach for the transmission of information or the construction of knowledge, and the second measured attitude, knowledge and use of ICT. Results: A causal model of structural equations of maximum likelihood was run. We highlight the positive and significant relationship between the teaching approach oriented to the construction of knowledge and the use of ICTs (β = 0.17, p < 0.01) and, in another sense, a statistically significant but negative relationship between the use of ICTs and the teaching approach focused on the transmission of information (β = −0.16, p < 0.05). Discussion: It is empirically confirmed that the teaching approach conditions the use of technologies for teaching. There is no research in other contexts showing a causal relationship between teaching approaches and digital teaching competence.

1. Introduction

In the last two decades, the term competence has gained special relevance in the field of education. While not a new concept, we can say that it has been redefined since Delors [1] gave it greater relevance by relating it directly to the indispensable knowledge that education must offer to all individuals. Perronoud [2] defines competences as cognitive, affective, socio-emotional and physical capacities that a person is capable of mobilizing, in an integrated manner that allows them to act effectively in the face of the demands of each context.
When the concept of competence is used, the idea is of permanent but evolving characteristics in people which are directly related to the successful realization of an activity. Hence, we understand that a competence is the ability to select and mobilize knowledge, skills and attitudes to respond successfully to a given professional situation [3].
In this regard, Gonzálvez et al. [4] make a theoretical reflection on the relevance of appropriate teacher training in media skills. For these authors, the university teacher must be aware of the new theories of their specialty, as well as the new methodologies to facilitate student learning, including those supported by ICT. They affirm that it is not merely a question of updating knowledge, and mention the obligatory ethical responsibility incumbent on professionals in education professional to preserve, improve and update their level of digital competence in order to contribute to the knowledge and good training of the learners.
We understand that ICTs have become a teaching tool whose use in the classroom is closely linked to the intrinsic characteristics of university teachers, such as their attitudes or the knowledge they possess, not only at a technical level, but also in how they are implemented in education. As happens with the rest of the tools and resources available for teaching, everything depends on the use made of them to contribute to the construction of knowledge by the student [5].
The conceptualization of digital competence proposed by the European Union arose from the Project for the Definition and Selection of Competence (DeSeCo) carried out by the Organization for Economic Cooperation and Development (OECD) in 1997. This project creates a relevant framework for policies and the articulation of national education needs and priorities. On the basis of this, in 2005 the European Commission [6] proposed eight key competences, including digital competence, defining it as:
Digital competence involves the confident and critical use of Information Society Technology (IST) for work, leisure and communication. It is underpinned by basic skills in ICT: the use of computers to retrieve, assess, store, produce, present and exchange information, and to communicate and participate in collaborative networks via the Internet (p. 14).
Likewise, Marqués [7] proposes the concept of digital competence to refer to all competences related to the use of ICT, listing up to thirty-nine basic ICT competences, grouped into eleven dimensions, ranging from knowledge of computer systems, search and selection of information through the network or management of word processors, to entertainment and learning with ICT or general attitudes towards them. At the same time, university teachers need to develop the specific competences derived from the application of ICT in their professional work [8]. The author likewise states that, like students, university teachers require a digital literacy that allows them to use these new technological tools effectively and efficiently in their professional (teaching, research, management) and personal activities. Instrumental skills are needed to use Internet programs and resources, but above all there is the need to acquire didactic skills for the use of all these ICT media in a teacher’s different teaching roles, as mediator, counselor, advisor, tutor, prescriber of learning resources, information source, learning organizer, model of behavior to emulate, trainer of apprentices, and motivator [7].
Definitions of digital teaching competence lead to the efficient and effective use of associated technological and didactic resources to create significant teaching and learning situations, not forgetting that educational processes must be conceived from an integral and holistic perspective that brings together attitudes, knowledge and skills of a very diverse nature, where technologies are limited [9]. Several authors bet on a necessary terminological and conceptual evolution [10,11,12,13,14,15]. Others, however, contend that training in digital competencies should be given to all university teachers, and from the starting point of an adequate understanding of what it means to be a digitally competent teacher [16]. Given that teaching is going through a critical moment, with students who demand another type of teaching, there is room for a profound reflection on whether it is necessary to move towards technological invisibility or, on the contrary, to give special prominence to an education focused on media and digital literacy. Alike, some authors point out that professional digital competence should come from a learning process which generates new possibilities for reflection based on personal experiences and cases, where they face ethical dilemmas, like the ones related to the use of social networking sites [17].
In recent decades, initial and ongoing teacher training has become a key issue [18]. International studies insist on the need to renew teacher training programs to improve teaching–learning processes in compulsory education [19]. Many authors claim that more comparative research is needed to transfer the findings to classroom teaching practice [20].
Within research on teacher training, the analysis of the knowledge and conceptions of university teachers has become fundamental in guiding initial training programs [21], and the research that seeks to calibrate the different types of professional knowledge of the teacher, with the emphasis on the mastery of the usual classroom tasks [22], is prominent.
One of the proposals for the integration of ICTs that is enjoying most support in research on teacher training is the methodological model Technological and Pedagogical Content Knowledge (T-PACK), developed by Koehler and Mishra [23]. This model focuses on teacher training that integrates ICT from a triple perspective: the acceptance and technical competence of university teachers; pedagogical modeling, and the didactic application of these technologies [24]. This model has been relatively successful, and in the last five years the studies on its impact on teacher training have multiplied [12]. University teachers’ perceptions of the dimensions of digital literacy competence have been identified [25] and university teachers’ capacity to develop students’ digital information and communication skills have been measured [26].
Other important studies have focused on the integration of professional digital competence in teacher training [27], on characterizing the factors explaining digital inclusion [28] or on providing basic criteria for teaching digital competence in schools and teacher training [29].
Is it possible to teach skills? What could learning digital teaching skills consist of? While this would require other types of research, Tejada and Pozos [30] propose competency integration, where digital competence would be integrated into specific teacher competencies in order to be able to merge properly into the repertoire of university teachers’ actions. A path that goes through other complex cognitive processes in which the most relevant technological systems are identified, analyzed, organized, evaluated and critically selected to solve an educational problem or pedagogical situation.
Under this premise, ICTs do not, per se, seem to have much relevance in teaching practice. Here we agree with Cañada [31], when he states that ICT can contribute to the transformation of teaching, but the student should be considered as a person capable of thinking. Only then can technology be a tool capable of developing and enhancing that capacity.
In this sense, Prendes [32] states that one of the challenges that universities are facing in transforming the old educational paradigm, based on the transmission of contents in a rigid context and centered on the teacher, is to achieve an effective integration of ICT in teaching and learning processes. She asserts that it is possible to improve the evaluation processes and the quality of the teacher by exploring and the proposal of evaluation indicators for the ICT competencies of Spanish university teachers.
This approach leads to a teaching framework where the university teachers, in a competent, conscious and strategic manner, are able to integrate technology, not by force but as another professional resource strategy.
There is a general lack of knowledge among university teachers about the basic components associated with ICTs, and hence they are used sparingly in the classroom [33]. At the same time, university teachers value very positively the possibilities that ICTs can offer to enrich their teaching, and are aware of the role and importance that ICTs have for the future work of their students [34]. However, it is first necessary to identify the limitations that university teachers face in implementing ICTs in their teaching and learning processes. These are generally technical, but there is also a lack of knowledge about them on the part of students and university teachers [9]. Both issues mean training is needed in both digital and information skills if the limitations perceived by university teachers are to be overcome and ICTs are to be effectively incorporated into the classrooms.
The relationship between university teachers’ approaches and their conception of what teaching should be was raised many years ago [35,36,37], and two clear orientations were identified (Figure 1). One is centered on the teacher, whose most important characteristic is that teaching is considered as a transmission of knowledge to students who accumulate it. The other, more qualitative orientation, states that teaching should be oriented toward the student’s conceptual change. The teacher focuses their efforts on enabling students to build their own knowledge and understanding of the world, while facilitating the promotion of their own conception [38,39].
The influence of teaching conceptions on students’ learning approaches was established by Gow and Kember [42], who assert that student-centered conceptions of teaching will lead to the adoption of approaches that produce deeper learning and better academic outcomes.
Training aimed at changing teaching concepts is identified as one of the key steps to changing the teaching approach of university teachers towards more learning-centered teaching pathways. The work by Ho et al. [43] provides interesting results, since more than 65% of its participants had their teaching conceptions modified, which led to a significant improvement in their teaching practices according to the opinion of their students.
For these reasons, it is suggested that moving from a content-centered to a learning-centered approach requires an evolution in teaching and training concepts in student-centered techniques, strategies and methodologies [34]. Weimer [44] argues that a teacher can move from a teaching-centered approach to a learning-centered approach as long as the following are taken into account: the function/usefulness/applicability of the content being taught, the role played by the teacher in the classroom, the responsibility assumed for student learning and the assessment procedures established by the teacher.
Cañada [31] holds that, while it is often claimed that ICT improve teaching results, there is no empirical research to show that this is so, given that technologies are nothing more than a mediating tool that can provide more teaching and learning possibilities. For this reason, he analyzed the didactic uses that university teachers from different disciplines make of a virtual learning environment in order to determine how it relates to the teaching approaches of the teaching staff. When studying the uses that these university teachers made of the virtual environment, it could be seen that they are strongly linked to the informative function that ICTs can afford and, to a lesser extent, to the specific action of students. Thus, the most innovative university teachers (conceptual change approach) are those who make the greatest use of the virtual learning environment and various technological resources. In contrast, university teachers focusing on information transmission make less use of the virtual platform, and use it merely as a repository.
The question arises as to whether there is a causal relationship between the two aspects. Without doubt, the literature invites reflection on the nature of ICT-mediated teaching practices, and it is clear that appropriate training in ICT is necessary if we wish technology to help in renewing university teachers’ methodologies and pedagogies and hence transform teaching processes [5,16,32,45,46,47].
According to Maquilón et al. [33], incorporating technologies into teaching and learning is paramount and will make educational processes more flexible; students will be better equipped to work autonomously and to manage and organize their own learning. Other authors reinforce this approach by indicating that teacher attitudes [5,48] or the uses made of ICTs [31,49], are variables to be considered in this new model, while emphasizing the need for specific training that guides university teachers towards student learning and toward an innovative use of ICTs that contributes to knowledge building.
If we believe we learn by imitating, ICTs are likely to be seen as a tool for learning and teaching. If, in contrast, we believe students learn from explanations, then the teacher can use ICTs to exemplify, compare, draw analogies, represent, i.e., to build knowledge in the student [31].
We agree with Sept [50] when he states that, if university teachers who use ICT for teaching kept their teaching conceptions centered on the transmission of information, and consequently their teaching approach centered on content, it is unlikely that the use of such technology would be aimed at improving students’ learning experiences [51]. Thus, the opposite approach suggests that university teachers who use ICTs in their teaching activities are more likely to have a teaching profile oriented towards students building quality knowledge [49,52,53].
For all the above, the question is whether the type of conception of teaching predominant in university teachers conditions or causes the use of ICTs, understood as the result of the application of their digital competence. To address this question, two objectives are proposed: (1) to identify the causal relationship between university teachers’ strategies and intentions and their ICT competence; (2) to assess the predictive capacity of the study variables on ICT use, according to direct, indirect and total effects.

2. Materials and Methods

This study uses a descriptive quantitative survey type design, as this method is able to respond to problems in both descriptive terms and in relation to variables [54]. Likewise, it allows the information collected to be generalized for broader populations [55].

2.1. Population and Sample

The study population consisted of the 2467 university teachers and researchers of the University of Murcia. The final data producing sample contained 186 of these, above the minimum necessary for the study to be representative at a 95% confidence level. Sampling was probabilistic by groups [56] or poly-stage conglomerates [54,57], which facilitated access to large populations, allowing the analysis of individual groups.

2.2. Instruments

Two tried and trusted questionnaires of suitable reliability were used to collect the information: (1) the questionnaire on teaching approaches (CEE) [58,59,60] and (2) the questionnaire to assess attitude, knowledge and use towards ICTs (ACUTIC) [32,61].

2.2.1. CEE

Prepared by Trigwell and Prosser [59] in its original version, it was translated and adapted to the Spanish university context by Hernández-Pina in 2006 and revised by Monroy [60]. This questionnaire (alpha of Cronbach = 0.682) defines two profiles: one focused on the student, or learning, and the other on the teacher, or teaching. It consists of 16 items accompanied by a five-point Likert scale, where 1 is never or very rarely and 5 is always or almost always.

2.2.2. ACUTIC

A self-report questionnaire (alpha of Cronbach = 0.917) made up of 31 items distributed among three dimensions: (1) attitudes towards the use of ICTs; (2) knowledge of ICTs; and (3) use of ICTs. Each dimension uses a five-point Likert scale.

2.3. Procedure

The procedure followed adheres to the stages established for descriptive quantitative studies, such as surveys [56,57,62]. Data collection was in two phases: an initial face-to-face data collection and a telematic data collection in the departments selected.
The ethical principles of educational research were adhered to throughout [63,64], so guaranteeing the rights and dignity of the participants, who were duly informed about the object of the study, the anonymous treatment of information, and participation in voluntary research.
The data collected were refined and analyzed with SPSS V.24 for MAC and the IBM SPSS AMOS V.21.

3. Results

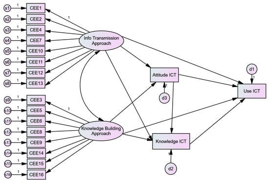
In order to meet the objectives of this research, a model of causal structural equations was developed. According to Hoyle [65] the analysis based on models of structural equations allows the analysis of the relationship between latent and observed variables. However, the design of the causal model takes as its starting point the theory and previous research [66].
In the first objective the causal relationship between the strategies and intentions of university teachers in their teaching and their ICT competence was identified.
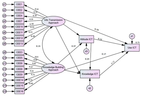
As shown in Figure 2, which represents the estimated causal model, latent constructs or variables were identified: Info Transmission Approach (which measures the degree to which university teachers show intentions for teaching, and strategies oriented to the transmission of knowledge) and Knowledge Building Approach (which measures the degree to which university teachers orient themselves toward a teaching approach, intentions and strategies, based on the construction of knowledge).
The model also includes three observed variables: Attitude ICT, Knowledge ICT and Use ICT, which measure the attitude, knowledge and use made by university teachers of ICTs in their teaching.
The variables have been related in a causal model (Figure 2). Two variables behave as independent and dependent variables at the same time (Attitude ICT and Knowledge ICT), and the dependent variable is the use made of ICT, as a result of the application of digital competence by university teachers. Their inclusion in the model means it is also necessary to quantify the effect of the Info Transmission Approach and Knowledge Building Approach constructs.
We use the maximum likelihood method to estimate the parameters because it is coherent, unbiased, efficient and normally distributed if the observed variables respond to normal conditions.
Lévy and Varela [66] recommend a sample size of between 100 and 200 cases in analyses that use structural equation models estimated by the maximum likelihood method. Nevertheless, to observe the adequacy of the sample size of the model, the Hoelter critical N was calculated with a significance level of 5%. This index indicates the sample size for which the hypothesis that the model proposed in the investigation can be accepted is correct. The calculated Hoelter critical N (5%) is 140, and given that the sample of this work is made up of 186 subjects, it follows that the chosen analysis technique is adequate.
When calculating the goodness of fit of the specified model, the following indices were obtained: χ2/df: 1.589 yields a value lower than 2 [67] or 3 [68], which indicates a good fit of the model. The Tucker–Lewis indices (TLI) and the Comparative Adjustment Index (CFI) obtained in this case are 0.827 and 0.868, both indicating an acceptable goodness-of-fit [66]. Similarly, the RMSEA index: 0.056, (quadratic mean approximation error), which attempts to correct the tendency of the Chi-square statistic to reject models with a sufficiently large sample, suggests a good fit of the model [69]. The indices of goodness obtained show an adequate fit of the model and the sample of university teachers.
A pathway diagram was drawn (Figure 3) with the value of the statistical regression coefficients, after eliminating the coefficients of the relationships with non-significant effects for the second of the objectives, which analyses the predictive capacity of the variables of the study on ICT use according to direct, indirect and total effects. As can be seen from the interpretation of the data collected in Table 1 of regression coefficients, a statistically significant causality relationship was found between all variables, except for the teaching approach oriented towards the transmission of information about knowledge towards ICT (p > 0.05), the teaching approach oriented to the construction of knowledge on the part of students and the knowledge that they have of ICT (p > 0.05) and between the approach oriented to the transmission of information and the attitude of university teachers towards ICT (p > 0.05).
In order to validate this causal structural model, R2 was calculated (0.71), which indicates that the independent variables of the model explain 71% of the variance of the criterion variable and have great predictive power over it, that is, the use that university teachers make of ICT according to their conception of what should be taught. When analyzing the relationships between variables with standardized coefficients that are statistically significant (p < 0.05), the positive relationship between the teaching approach oriented to knowledge building and the use made of ICT stands out (β = 0.17 p < 0.01), while there is a negative relationship between this use and the teaching approach centered on the transmission of information (β = −0.16, p < 0.05).
From these data it is also interpreted that the knowledge building teaching approach has a positive and significant effect on attitude towards ICT (β = 0.37 p < 0.01), and that attitudes have a direct, positive and significant effect on the use of ICT (β = 0.13 p < 0.01) and an indirect effect through ICT knowledge (β = 0.24 p < 0.01). Hence, the total effect of attitude towards ICT on ICT use is 0.30 (Table 1).

4. Discussion and Conclusions

Schommer-Aikins, Beuchat-Reichardt and Hernández-Pina [70] state that decisions made at each stage of the educational process contribute to different outcomes. If we consider that the existing relationship between teaching concepts and learning outcomes is interconnected and balanced, then the inclusion of any substantial modification in some of its elements will affect, to a greater or lesser extent, the other factors. That is to say, if we orient university teachers towards conceptions of teaching focused on conceptual change and personal transformation, their teaching approaches should also change in the same direction, and this action will have a direct impact on the quality of the teaching offered.
We agree with Sept. [50] in the statement that strategies used for ICT-mediated teaching and the use made of them will be conditioned by the conceptions and teaching approaches adopted, although they may be limited by the latter, i.e., by university teachers’ intentions and strategies [71,72]. It is plausible that external motivation can be altered, modified, incentivized, but when a teacher does not have an intrinsic motivation to guide him or her towards the realization of teaching based on change and transformation, no matter how many teaching strategies he or she knows and masters, the praxis will always be directed towards the transmission of information.
Previous studies affirm that university teachers have a positive attitude toward incorporating ICTs in the classroom [5,31,32,34,73]. On the other hand, other research points to the digital training required for their effective inclusion in educational processes [10,17,32,46,74,75,76]. It is logical that a good attitude towards ICTs should result in greater knowledge or a higher use of them. The relationship between the three competency components (attitude, knowledge and use) is indeed plausible, but the teaching approach is the conditioning factor in the mastery of digital competence and, in turn, in ICT use in teaching.
Hitherto, university teachers with different approaches were considered to make equally different uses of ICTs [31,34], as is also confirmed in this research. This study shows empirically that there is a causal relationship between the predominant intentions and strategies of university teachers and their mastery of digital competence, revealing a direct and positive effect between knowledge building and the use of ICTs in teaching. These results cannot be discussed with other investigations as they have not been previously demonstrated. So, university teachers with intentions and strategies aimed at students building their knowledge use technologies more deeply and appropriately than university teachers who focus on the transmission of information, according to previous studies [5,33]. In other words, university teachers who predominantly use an information transmission approach make lesser and less adequate use of ICTs, since the negative dependency relationship that exists between these two variables has been statistically confirmed.
From these results, we want to go one step further and place ourselves close to the model of teacher competence proposed by Castañeda et al. [11], which raises the need to abandon concepts such as digital competence, and opt rather for a model that frames the competence that responds to the context in which it is situated. In this sense, we believe that the design of learning processes based on personal experiences and cases inside the classroom or on ethical dilemmas made from the ICT misuse by young people [17,33] should be the new guideline. A teacher who addresses students’ real requirements is equivalent to a professional with learning approaches that focus on his or her students.
The results obtained coincide with those provided by Miralles et al. [77] by confirming that the teaching approach is empirically related to the use of ICTs in teaching. Two uses of ICTs have been identified according to the teaching approach, and the one which correlates positively corresponds to the university teachers that theoretically are more “competent” due to their coherence between teaching intentions and strategies and the level of digital competence.
Our conclusions reinforce the relationship between teaching strategies and intentions and the use of technology and, in line with Tejada and Pozos [30] and He and Li [78], the obsolete conception that teacher competence is the sum of a number of undetermined factors should now be dropped. Thus, training programs could be carried out at the institutional level aimed at training university teachers to adhere to a paradigm where teaching is at the service of the student and knowledge building, and to go beyond practices, be they mediated or not by technologies, that lead to a teaching profile whose objective continues to be the transmission of information. Keeping in mind, obviously, the positive effect that ICTs have on constructivist activities inside the classroom [49].
According to the model proposed by Biggs et al. [79], ICTs can be seen as predictive variables embedded in the teacher’s approach to his/her professional activity. This has been shown to be the case. So, has the time come to stop using the term digital competence to talk about university teachers with professional intentions and strategies focused on student learning?

Author Contributions

Conceptualization, J.J.M. and R.A.R. methodology, A.B.M.; software, L.M.; validation, A.B.M., and L.M.; formal analysis, L.M.; investigation, A.B.M. and J.J.M.; resources, A.B.M.; data curation, L.M.; writing—original draft preparation, R.A.R. and A.B.M.; writing—review and editing, R.A.R., A.B.M. and L.M.; supervision, J.J.M.; funding acquisition, R.A.R. All authors have read and agreed to the published version of the manuscript.

Funding

This research was funded by the Fundación Séneca. Agencia de Ciencia y Tecnología de la Región de Murcia (Spain) with the competitive project code 20638/JLI/18 “Competencias docentes y métodos activos de aprendizaje. Una investigación evaluativa con el profesorado en formación de ciencias sociales”.

Conflicts of Interest

The authors declare no conflict of interest.

References

  1. Delors, J. (Ed.) La Educación Encierra un Tesoro. Informe de la UNESCO de la Comisión Internacional Sobre la Educación Para el S. XXI, 1st ed.; Santillana-Ediciones Unesco: Madrid, Spain, 1996. [Google Scholar]
  2. Perronoud, P. Diez Nuevas Competencias a Enseñar, 1st ed.; Graó: Barcelona, Spain, 2004. [Google Scholar]
  3. García-Sanz, M.P.; Morillas, L.R. La planificación de evaluación de competencias en Educación Superior. Rev. Electrónica Interuniv. de Form. del Profr. 2011, 14, 113–124. Available online: http://www.aufop.com/aufop/uploaded_files/articulos/1302193022.pdf (accessed on 6 February 2020).
  4. Gonzálvez, V.; García-Ruiz, M.R.; Aguaded, J.I. La formación en competencias mediáticas: Una cuestión de responsabilidad ética en educación superior. Rev. Interuniv. de Form. del Profr. 2014, 79, 17–28. [Google Scholar]
  5. Mirete, A.B. El profesorado universitario y las TIC. Análisis de su competencia digital. Ens. Rev. de la Fac. de Educ. de Albacete 2016, 31, 133–147. [Google Scholar]
  6. European Union. Recommendation of the European Parliament and of the Council on Key Competences for Lifelong Learning. 2005. Available online: https://ec.europa.eu/education/education-in-the-eu/council-recommendation-on-key-competences-for-lifelong-learning_en (accessed on 20 January 2020).
  7. Marquès, P. Las Competencias Digitales de los Docentes. 2008. Available online: http://peremarques.pangea.org/competenciasdigitales.htm#uno (accessed on 14 January 2020).
  8. Marquès, P. Competencias Básicas en la Sociedad de la Información. La Alfabetización Digital. Roles de los Estudiantes de Hoy. 2012. Available online: http://www.peremarques.net/competen.htm (accessed on 14 January 2020).
  9. Muñoz, E.; Cubo, S. Competencia digital, formación y actitud del profesorado de educación especial hacia las tecnologías de la información y la comunicación (TIC). Profr. Rev. de CurriIculum y Form. de Profr. 2019, 23, 209–241. [Google Scholar]
  10. Brevik, L.M.; Gudmundsdottir, G.B.; Lund, A.; Strømme, T.A. Transformative agency in teacher education: Fostering professional digital competence. Teach. Teach. Educ. 2019, 86, 2–15. [Google Scholar] [CrossRef]
  11. Castañeda, L.; Esteve, F.; Adell, J. Por qué es necesario repensar la competencia docente para el mundo digital. Rev. de Educ. a Distancia 2018, 6, 1–20. [Google Scholar] [CrossRef]
  12. Gisbert, M.; González, J.; Esteve, F. Competencia digital y competencia digital docente: Una panorámica sobre el estado de la cuestión. Rev. Interuniv. de Investig. en Tecnol. Educ. 2016, 0, 74–83. [Google Scholar] [CrossRef]
  13. Gutiérrez, A.; Tyner, K. Educación para los medios, alfabetización mediática y competencia digital. Comunicar 2012, 39, 31–39. [Google Scholar] [CrossRef]
  14. Pérez, M.A.; Delgado, A. De la competencia digital y audiovisual a la competencia mediática: Dimensiones e indicadores. Comunicar 2012, 39, 25–34. [Google Scholar] [CrossRef]
  15. Starkey, L. A review of research exploring teacher preparation for the digital age. Camb. J. Educ. 2020, 50, 37–56. [Google Scholar] [CrossRef]
  16. Prendes, M.P.; Gutiérrez, I.; Martínez, F. Competencia digital: Una necesidad del profesorado universitario en el siglo XXI. Rev. de Educ. a Distancia 2018, 56, 1–22. [Google Scholar] [CrossRef]
  17. Helleve, I.; Almås, A.G.; Bjørkelo, B. Becoming a professional digital competent teacher. Prof. Dev. Educ. 2020, 46, 324–336. [Google Scholar] [CrossRef]
  18. González, G.; Skultety, L. Teacher learning in a combined professional development intervention. Teach. Teach. Educ. 2018, 71, 341–354. [Google Scholar] [CrossRef]
  19. Barnes, N.; Fives, H.; Dacey, C. U.S. teachers’ conceptions of the purposes of assessment. Teach. Teach. Educ. 2017, 65, 107–116. [Google Scholar] [CrossRef]
  20. König, J.; Ligtvoet, R.; Klemenz, S.; Rothlandb, M. Effects of opportunities to learn in teacher preparation on future teachers’ general pedagogical knowledge: Analyzing program characteristics and outcomes. Stud. Educ. Eval. 2017, 53, 122–133. [Google Scholar] [CrossRef]
  21. Fives, H.; Buehl, M.M. Exploring differences in practicing teachers’ valuing of pedagogical knowledge based on teaching ability beliefs. J. Teach. Educ. 2014, 65, 435–448. [Google Scholar] [CrossRef]
  22. Oliveira, C.; López, J.; Spear-Swerling, L. Teachers’ academic training for literacy instruction. European J. Teach. Educ. 2019, 42, 315–334. [Google Scholar] [CrossRef]
  23. Koehler, J.; Mishra, P. Introducing technological pedagogical knowledge. In The Handbook of Technological Pedagogical Content Knowledge for Educators; AACTE, Ed.; Routledge: New York, NY, USA, 2008; pp. 3–28. [Google Scholar]
  24. Koh, J.H.L.; Divaharan, H. Developing Pre-Service Teachers’ Technology Integration Expertise Through The Tpack-Developing Instructional Model. J. Educ. Comput. Res. 2011, 44, 35–58. [Google Scholar] [CrossRef]
  25. García-Martín, J.; García-Sánchez, J.-N. Pre-service teachers’ perceptions of the competence dimensions of digital literacy and of psychological and educational measures. Comput. Educ. 2017, 107, 54–67. [Google Scholar] [CrossRef]
  26. Claro, M.; Salinas, A.; Cabello-Hutt, T.; San Martín, E.; Preiss, D.D.; Valenzuela, S.; Jara, I. Teaching in a Digital Environment (TIDE): Defining and measuring teachers’ capacity to develop students’ digital information and communication skills. Comput. Educ. 2018, 121, 162–174. [Google Scholar] [CrossRef]
  27. Instefjord, E.J.; Munthe, E. Educating digitally competent teachers: A study of integration of professional digital competence in teacher education. Teach. Teach. Educ. 2017, 67, 37–45. [Google Scholar] [CrossRef]
  28. Hatlevik, O.E.; Christophersen, K.-A. Digital competence at the beginning of upper secondary school: Identifying factors explaining digital inclusion. Comput. Educ. 2013, 63, 240–247. [Google Scholar] [CrossRef]
  29. Engen, B.K.; Giæver, T.H.; Mifsud, L. Guidelines and Regulations for Teaching Digital Competence in Schools and Teacher Education: A Weak Link? Nord. J. Digit. Lit. 2015, 10, 69–82. [Google Scholar]
  30. Tejada, J.; Pozos, K. Nuevos escenarios y competencias digitales docentes: Hacia la profesionalización docente con TIC. Profr. Rev. de Currículum y Form. del Profr. 2018, 22, 25–51. [Google Scholar]
  31. Cañada, M.D. Enfoque docente de la enseñanza y el aprendizaje de los profesores universitarios y usos educativos de las TIC. Rev. de Educ. 2012, 359, 388–412. [Google Scholar] [CrossRef]
  32. Prendes, M.P. (Ed.) Competencias TIC Para la Docencia en la Universidad Pública Española: Indicadores y Propuestas Para la Definición de Buenas Prácticas: Programa de Estudio y Análisis. Informe del Proyecto EA2009-0133 de la Secretaría de Estado de Universidades e Investigación. 2010. Available online: https://www.um.es/competenciastic/informe_final_competencias2010.pdf (accessed on 11 January 2020).
  33. Maquilón, J.J.; Mirete, A.B.; García-Sánchez, F.A.; Hernández-Pina, F. Valoración de las TIC por los estudiantes universitarios y su relación con los enfoques de aprendizaje. Rev. de Investig. Educ. 2013, 31, 537–554. [Google Scholar] [CrossRef][Green Version]
  34. Mirete, A.B. TIC y Enfoques de Enseñanza y Aprendizaje en Educación Superior. Ph.D. Thesis, Universidad de Murcia, Murcia, Spain, 2014. [Google Scholar]
  35. Biggs, J.B. Teaching for desired learning outcomes. In Handbook of Educational Ideas and Practices; Entwistle, N.J., Ed.; Routledge: London, UK, 1990; pp. 681–693. [Google Scholar]
  36. Dall’Alba, G. Foreshadowing conceptions of teaching. Res. Dev. High. Educ. 1991, 13, 293–297. [Google Scholar]
  37. Fox, D. Personal theories of teaching. Stud. High. Educ. 1983, 8, 151–163. [Google Scholar] [CrossRef]
  38. Samuelowicz, K.; Bain, J.D. Conception of teaching held by academic teachers. High. Educ. 1992, 24, 93–112. [Google Scholar] [CrossRef]
  39. Samuelowicz, K.; Bain, J.D. Revisiting academics’ beliefs about teaching and learning. High. Educ. 2001, 41, 299–325. [Google Scholar] [CrossRef]
  40. Säljö, R. Learning in the Learners’ Perspective: I. Some Common-Sense Conceptions, 1st ed.; University of Göteborg: Göteborg, Sweden, 1979. [Google Scholar]
  41. Marton, F.; Dall’Alba, G.; Beaty, E. Conceptions of learning. Int. J. Educ. Res. 1993, 19, 277–300. [Google Scholar]
  42. Gow, L.; Kember, D. Conceptions of teaching and their relationship to student learning. Br. J. Educ. Psychol. 1993, 63, 20–33. [Google Scholar] [CrossRef]
  43. Ho, A.; Watkins, D.; Kelly, M. The conceptual change approach to improving teaching and learning: An evaluation on Hong Kong staff development programe. High. Educ. 2001, 42, 143–169. [Google Scholar] [CrossRef]
  44. Weimer, M. Learner Centered-Teaching. Five Key Changes to Practice, 1st ed.; Jossey Bass: San Francisco, CA, USA, 2002. [Google Scholar]
  45. Durán, M.C.; Prendes, M.P.; Gutiérrez, I. Certificación de la Competencia Digital Docente: Propuesta para el profesorado universitario. Rev. Iberoam. de Educ. a Distancia 2019, 22, 187–205. [Google Scholar] [CrossRef]
  46. Fernández-Pascual, M.D.; Ferrer-Cascales, R.; Reig-Ferrer, A. Entornos virtuales: Predicción de la satisfacción en contexto universitario. Pixel-Bit Rev. de Medios y Educ. 2013, 43, 167–181. [Google Scholar] [CrossRef][Green Version]
  47. Pérez-Escoda, A.; Rodríguez-Conde, M.J. Evaluación de las competencias digitales autopercibidas del profesorado de Educación Primaria en Castilla y León (España). Rev. de Investig. Educ. 2016, 34, 399–415. [Google Scholar] [CrossRef]
  48. Gudmundsdottir, G.B.; Hatlevic, O.E. Newly qualified teachers’ professional digital competence: Implications for teacher education. Eur. J. Teach. Educ. 2018, 41, 214–231. [Google Scholar] [CrossRef]
  49. Alt, D. Science teachers’ conceptions of teaching and learning, ICT efficacy, ICT professional development and ICT practices enacted in their classrooms. Teach. Teach. Educ. 2018, 73, 141–150. [Google Scholar] [CrossRef]
  50. Sept, J. The Stone Age in the Information Age, 1st ed.; Indiana University Press: Bloomington, IN, USA, 2004. [Google Scholar]
  51. Chen, J. Exploring the impact of teacher emotions on their approaches to teaching: A structural equation modelling approach. Br. J. Educ. Psychol. 2019, 89, 57–74. [Google Scholar] [CrossRef]
  52. Khan, S.H.; Markauskaite, L. Approaches to ICT-enhanced teaching in technical and vocational education: A phenomenographic perspective. High. Educ. 2017, 73, 691–707. [Google Scholar] [CrossRef]
  53. Scherera, R.; Siddiqb, F.; Tondeur, J. The technology acceptance model (TAM): A meta-analytic structural equation modeling approach to explaining teachers’ adoption of digital technology in education. Comput. Educ. 2019, 128, 13–35. [Google Scholar] [CrossRef]
  54. Buendía, L.; Colás, P.; Hernández-Pina, F. Métodos de Investigación en Psicopedagogía, 1st ed.; McGraw-Hill: Madrid, Spain, 1998. [Google Scholar]
  55. Hernández-Pina, F.; Maquilón, J.J. Introducción a los diseños de investigación educativa. In Principios, Métodos y Técnicas Esenciales Para la Investigación Educativa; Nieto, S., Ed.; Dykinson: Madrid, Spain, 2010; pp. 109–126. [Google Scholar]
  56. McMillan, J.H.; Schumacher, S. Investigación Educativa, 5th ed.; Pearson: Madrid, Spain, 2005. [Google Scholar]
  57. Cubo, S.; Martín, B.; Ramos, J.L. Métodos de Investigación y Análisis de Datos en Ciencias Sociales y de la Salud; Pirámide: Madrid, Spain, 2011; pp. 109–135. [Google Scholar]
  58. Hernández-Pina, F.; Maquilón, J.J.; Monroy, F. Estudio de los enfoques de enseñanza en profesorado de Educación Primaria. Profr. Rev. de Currículum y Form. del Profr. 2012, 16, 61–77. [Google Scholar]
  59. Trigwell, K.; Prosser, M. Development and use of the Approaches to Teaching Inventory. Educ. Psychol. Rev. 2004, 16, 409–424. [Google Scholar] [CrossRef]
  60. Monroy, F. Enfoques de Enseñanza y de Aprendizaje de los estudiantes del Máster Universitario en Formación del Profesorado de Educación Secundaria. Ph.D. Thesis, Universidad de Murcia, Murcia, Spain, 2013. [Google Scholar]
  61. Mirete, A.B.; García-Sánchez, F.A.; Hernández-Pina, F. Cuestionario para el estudio de la actitud, el conocimiento y el uso de tic (ACUTIC) en Educación Superior. Estudio de fiabilidad y validez. Rev. Interuniv. de Form. del Profr. 2015, 29, 75–89. [Google Scholar]
  62. Colás, P.; Buendía, L.; Hernández-Pina, F. Competencias Científicas Para la Realización de una Tesis Doctoral, 1st ed.; Davinci: Barcelona, Spain, 2009. [Google Scholar]
  63. American Psychological Association. Principios Éticos de Los Psicólogos y Código de Conducta (APA). 2019. Available online: http://www.psicologia.unam.mx/ (accessed on 15 February 2020).
  64. Buendía, L.; Berrocal, E. La ética en investigación educativa. Ágora Digit. 2001, 1, 1–14. [Google Scholar]
  65. Hoyle, R.H. Structural Equation Modeling for Social and Personality Psychology, 1st ed.; Sage Publications: London, UK, 2011. [Google Scholar]
  66. Lévy-Mangin, J.P.; Varela-Mallou, J. Análisis Multivariante Para las Ciencias Sociales, 1st ed.; Prentice Hall: Madrid, Spain, 2003. [Google Scholar]
  67. Byrne, B.M. A Primer of LISREL: Basic Applications and Programming for Confirmatory Factor Analytic Models, 1st ed.; Springer-Verlag: New York, NY, USA, 1989. [Google Scholar]
  68. Arbuckle, J.L.; Wothke, W. AMOS 4.0 User’s Guide, 1st ed.; SPSS: Chicago, IL, USA, 1999. [Google Scholar]
  69. Hair, J.F.; Anderson, R.E.; Tatham, R.L.; Black, W.C. Análisis Multivariante, 1st ed.; Prentice Hall: Madrid, Spain, 2005. [Google Scholar]
  70. Schommer-Aikins, M.; Beuchat-Reichardt, M.; Hernández-Pina, F. Creencias epistemológicas y de aprendizaje en la formación inicial de profesores. An. de Psicol. 2012, 28, 465–474. [Google Scholar]
  71. Trigwell, K.; Prosser, M. Changing approaches to teaching: A relational perspective. Stud. High. Educ. 1996, 21, 275–284. [Google Scholar] [CrossRef]
  72. Kember, D.; Kwan, K.P. Lecturers’ approaches to teaching and their relationship to conceptions of good teaching. Instr. Sci. 2000, 28, 469–490. [Google Scholar] [CrossRef]
  73. Álvarez, S.; Cuella, C.; López, B.; Adrada, C.; Anguiano, R.; Bueno, A.; Comas, I.; Gómez, S. Actitudes de los profesores ante la integración de las TIC en la práctica docente. Estudio de un grupo de la Universidad de Valladolid. Edutec Rev. Electrónica de Tecnol. Educ. 2011, 38, 1–19. [Google Scholar]
  74. Carretero, S.; Vuorikari, R.; Punie, Y. DigComp 2.1. The Digital Competence Framework for Citizens. With Eight Proficiency Levels and Examples of Use, 1st ed.; Publications Office of the European Union: Luxembourg, 2017. [Google Scholar]
  75. Gallego, M.J.; Gámiz, V.; Gutiérrez, E. El futuro docente ante las competencias en el uso de las tecnologías de la información y la comunicación para enseñar. Edutec Rev. Electrónica de Tecnol. Educ. 2010, 34, a144. Available online: http://edutec.rediris.es/Revelec2/Revelec34/pdf/Edutece_n34_Gallego_Gamiz_Gutierrez.pdf (accessed on 20 January 2020).
  76. Zubillaga, A.; Pastor, C.A.; Sánchez, P. La tecnología como herramienta de respuesta a la diversidad en la universidad: Análisis de la discapacidad como elemento de diferenciación en el acceso y uso de las TIC entre estudiantes universitarios. Rev. Fuentes 2013, 13, 193–216. Available online: https://revistascientificas.us.es/index.php/fuentes/article/download/2575/2474 (accessed on 19 December 2019).
  77. Miralles, P.; Gómez, C.J.; Arias, V.B.; Fontal, O. Digital resources and didactic methodology in the initial training of history teachers. Comunicar 2019, 61, 45–56. [Google Scholar] [CrossRef]
  78. He, T.; Li, S.A. comparative study of digital informal learning: The effects of digital competence and technology expectancy. Br. J. Educ. Tecnol. 2019, 50, 1744–1758. [Google Scholar] [CrossRef]
  79. Biggs, J.B.; Kember, D.; Leung, D.Y.P. The revised two-factor Study Process Questionnaire: R-SPQ-2F. Br. J. Educ. Psychol. 2001, 71, 133–149. [Google Scholar] [CrossRef] [PubMed]
Figure 1. Classification of teaching conceptions. Source: own, based on Säljö [40], Marton et al. [41], Samuelowicz and Bain [38,39].
Figure 1. Classification of teaching conceptions. Source: own, based on Säljö [40], Marton et al. [41], Samuelowicz and Bain [38,39].
Sustainability 12 04842 g001
Figure 2. Structural regression model.
Figure 2. Structural regression model.
Sustainability 12 04842 g002
Figure 3. Estimation of the coefficients of the pathway diagram.
Figure 3. Estimation of the coefficients of the pathway diagram.
Sustainability 12 04842 g003
Table 1. Standardized regression weights.
Table 1. Standardized regression weights.
Estimate
Attitude ICT<Info Transmission Approach0.040
Attitude ICT<Knowledge Building Approach0.367
Knowledge ICT<Info Transmission Approach−0.073
Knowledge ICT<Knowledge Building Approach0.123
Knowledge ICT<Attitude ICT0.241
CEE1<Info Transmission Approach0.341
CEE13<Info Transmission Approach0.453
CEE12<Info Transmission Approach0.314
CEE11<Info Transmission Approach0.552
CEE10<Info Transmission Approach0.604
CEE7<Info Transmission Approach0.392
CEE2<Info Transmission Approach0.325
CEE4<Info Transmission Approach0.296
CEE3<Knowledge Building Approach0.611
CEE16<Knowledge Building Approach0.605
CEE15<Knowledge Building Approach0.313
CEE5<Knowledge Building Approach0.497
CEE6<Knowledge Building Approach0.602
CEE14<Knowledge Building Approach0.746
CEE9<Knowledge Building Approach0.338
CEE8<Knowledge Building Approach0.673
Use ICT<Attitude ICT0.130
Use ICT<Info Transmission Approach−0.158
Use ICT<Knowledge ICT0.721
Use ICT<Knowledge Building Approach0.173

Share and Cite

MDPI and ACS Style

Mirete, A.B.; Maquilón, J.J.; Mirete, L.; Rodríguez, R.A. Digital Competence and University Teachers’ Conceptions about Teaching. A Structural Causal Model. Sustainability 2020, 12, 4842. https://doi.org/10.3390/su12124842

AMA Style

Mirete AB, Maquilón JJ, Mirete L, Rodríguez RA. Digital Competence and University Teachers’ Conceptions about Teaching. A Structural Causal Model. Sustainability. 2020; 12(12):4842. https://doi.org/10.3390/su12124842

Chicago/Turabian Style

Mirete, Ana B., Javier J. Maquilón, Lucía Mirete, and Raimundo A. Rodríguez. 2020. "Digital Competence and University Teachers’ Conceptions about Teaching. A Structural Causal Model" Sustainability 12, no. 12: 4842. https://doi.org/10.3390/su12124842

APA Style

Mirete, A. B., Maquilón, J. J., Mirete, L., & Rodríguez, R. A. (2020). Digital Competence and University Teachers’ Conceptions about Teaching. A Structural Causal Model. Sustainability, 12(12), 4842. https://doi.org/10.3390/su12124842

Note that from the first issue of 2016, this journal uses article numbers instead of page numbers. See further details here.

Article Metrics

Back to TopTop