Abstract
Integrating a concentrator into the building integrated photovoltaic (BIPV) design has resulted in a new technology known as the building integrated concentrating photovoltaic (BICPV). The rotationally asymmetrical compound parabolic concentrator (RACPC) is an example of a concentrator design that has been explored for use in BICPV. This paper evaluates the life cycle assessment (LCA) for the RACPC-PV module, which has never been explored before. The LCA of the RACPC-PV module has found a cost reduction of 29.09% and a reduction of 11.76% of embodied energy material manufacture when compared to a conventional solar photovoltaic (PV) module. The energy payback time for an RACPC-PV and a conventional PV was calculated to be 8.01 and 6.63 years, respectively. Moreover, the energy return on investment ratio was calculated to be 3.12 for a conventional PV and 3.77 for an RACPC-PV.
1. Introduction
The constant growth of the global population has begun to raise concerns over the consumption of natural resources. Moreover, the impact that today’s people are having on the environment is becoming an alarmingly common worldwide problem. Electricity production constitutes around 25% of all the greenhouse gas emissions, making it the primary target for examination []. An analysis of the ‘global carbon emission from fossil fuels’ indicates that, since 1950, there has been a rapid and constant increase in carbon emissions. It is of utmost importance to begin the search for an alternative method of clean power generation.
After investigating the United Kingdom (UK)’s statistics of renewable energy contribution to the UK grid between 2010 and 2019, a substantial growth in renewable energy has been observed. By the end of 2019, a record of 36.9% of the UK electricity is generated from renewable energy []. Amongst all renewable sources, solar photovoltaic (PV) was the most accepted and convenient method that can be adapted to residential and commercial buildings. Moreover, after investigating the energy mix closely, it was observed that prior to the year 2010, the amount of solar PV utilised into the energy mix was essentially negligible, and by 2019 it provided third largest fraction of all the renewable energy mix behind wind and bioenergy and waste []. This sudden implementation of solar energy into the grid was strongly associated with the introduction of the Feed-in Tariff (FiT) in 2010.
Fei [] has revealed the simplicity of installation, good utilisation of space and a minimal amount of maintenance as the leading advantages, making the solar energy an ideal power source for the residential and commercial buildings. Both residential and commercial buildings are comparable in structural complexity; thus, building integrated photovoltaic (BIPV) systems can be implemented onto rooftops and the wall structures (façade) []. Consequently, unlike other renewable sources, the production of electricity for BIPV is strictly limited to the available area on buildings, resulting in no loss of land.
Solar panels have the moderate efficiency, a conventional PV, typically found on rooftops has around 17% efficiency []. Moreover, many researchers have explored the use of concentrating PV (CPV) as a method of increasing solar efficiency, therefore greatly improving the electricity generated by a PV panel [,,,,]. As a result, further research is being conducted on the concept of CPV, with the aim of finding out the technologies available for BIPV implementation and investigate the lack of CPV in the building integration solar market.
A solar concentrator is an optical device that collect sunlight from a large area and focuses the light onto a small surface area, at the end of which a solar cell is attached []. A typical CPV consists of three main sections: an entrance aperture, exit aperture, and the director/reflector. Solar energy enters the concentrating device through the entrance aperture. The directing/reflecting compartment is responsible for directing the solar energy to the exit aperture at the end of which a PV cell is attached. A combination of a concentrating device with a solar PV cell forms a CPV module.
A study by Zecharopoulos et al. [] on asymmetric compound parabolic concentrators (ACPCs) has shown the modules’ potential implementation for building integrated concentrating photovoltaic (BICPV). This is due to the wide range of the half-acceptance angle when integrated at higher latitudes on building façade. The modules’ increased effectiveness at collecting solar radiation on the diurnal and seasonal variation of solar altitude angle has resulted in an increase of 62% of the modules’ power output when compared to its non-concentrating replica []. Moreover, the modules study by Mallick and Eames [] revealed that manufacturing the ACPC with a clear dielectric material resulted in an increased range of acceptance angle due to reduced solar reflection losses.
Another variation of the dielectric ACPC was studied by Sarmah et al. [] and tested outdoors. The design has half acceptance angles of 0° and 55° with the capability of reaching a concentration ratio of 2.8. The concentrator structure was designed with the thought of being mounted on a building façade on higher latitudes. The concept was tested under various weather conditions alongside a conventional PV, which was reportedly 2.27 times more efficient than its competitive flat-plate module.
A concentrator prototype proposed by Muhammad-Sukki et al. [] is a variation of the Dielectric Totally Internally Reflecting Concentrator (DTIRC). An analysis of this concentrator revealed an increased electrical output by providing an optimum gain on two different planes. It was also proven to minimise the general cost of the system by reducing the amount of PV material used. The performance analysis of this concentrator demonstrated that the system was able to reach an optical concentration ratio of up to 13.54 when designed for a half-acceptance angle of ±15°.
The rotationally asymmetrical compound parabolic concentrator (RACPC) is a new type of optical concentrator developed by Abu-Bakar et al. (see Figure 1) []. From the experimental study under standard conditions (STC), it was found that the introduction of the RACPC could increase the maximum output power of a PV cell from 15 to 50 mW []. This corresponds to a 33.33% improvement in power output [] and a 31.75% reduction in manufacturing cost when compared to a conventional PV module []. With a geometrical concentration ratio of 3.67, a total height of 3 cm, an entrance aperture of 2.06 × 2.06 cm and an exit aperture of 1 cm × 1 cm, it could therefore greatly reduce the material utilised and increase the electricity output by 3.01 times.

Figure 1.
Rotationally asymmetrical compound parabolic concentrator (RACPC) visual guide [].
While there are a lot of technical studies being carried out revolving around concentrator designs [,,,], there is very little analysis being carried out with regards to the life cycle assessment (LCA) of low-concentration PV (LCPV) concentrators. A paper published by Sarmah et al. [] was found to be particularly motivating, directing the authors to look out of a conventional PV scope. The LCA publication of a prototype model called a linear asymmetric compound parabolic concentrator (LACPC) with a geometrical concentration gain of 2.8 have proven an improved power output when compared to a conventional PV of the same size. Moreover, the assessment has proven the model to be cost efficient, with circumstances that cost per Watt power does not fall below GBP 2/W. This study is an example of LCA methodology being a proven concept, where the results have shown the effectiveness of the module being limited by the price of PV material. Another publication by Lamnatou et al. [] has calculated several environmental indicators using LCA from various locations around Europe, displaying how the location of conducting the assessment can strongly affect the results.
This paper aims to conduct a comparative life cycle assessment (LCA) of an RACPC-PV module and a conventional flat-plate PV module. The assessment will attempt to obtain and analyse factors such as price per module, embodied energy required to produce material for each module, Energy Payback Time (EPBT) and Energy Return on Investment (EROI).
It is important to note that, in the early days of LCA, the more recognisable abbreviation was Life Cycle Analysis. However, the United States Environmental Protection Agency (USEPA), and the International Organization for Standardization ISO modernised the abbreviation to “Life Cycle Assessment” as to give the procedure a more quantitative meaning. Furthermore, researchers globally differ between using “Eco-balance” rather than LCA, but, nevertheless, both have the same meaning.
The purpose and complexity of every LCA method differs, giving the LCA a broad way of understanding. Moreover, the Society of Environmental Toxicology and Chemistry (SETAC) and ISO are actively modifying the definition of LCA. Nonetheless, with further research and development of the assessment, the definition is becoming clearer []. Amongst all the varying definitions, the one used for this study will be based on the ISO 14040:2006 norms [];
“Life Cycle Assessment (LCA) is a technique for assessing the potential environmental aspects and potential aspects associated with a product (or service), by: compiling an inventory of relevant inputs and outputs, evaluating the potential environmental impacts associated with those inputs and outputs, and interpreting the results of the inventory and impact phases in relation to the objectives of the study”.
2. Components of the Analysis
To maintain consistency throughout the entire assessment, all the cost assessment has been performed to rates available on 27 February 2018: GBP 1 = USD 1.39 = EUR 1.13 []. Moreover, the cost assessment will not account for delivery cost, and will be performed to 0.94 m2 module sizes (see Figure 2). Two solar PV modules with dimensions of 111 cm × 85 cm × 4 cm were used, which is the typical dimensions of a standard solar PV module [,]. The first one is a conventional solar PV module that utilises an array of 8 × 6 square laser grooved buried contact (LGBC) cells with each cell having dimensions of 12.5 cm × 12.5 cm and a conversion efficiency of 11.95% (as given by the manufacturer of the LGBC solar cell []). The second one is an RACPC-PV module that employs an array of 50 × 37 RACPCs mounted on square LGBC cells with each cell having dimensions of 1 cm × 1 cm and a conversion efficiency of 15.4% (based on the previous experimental result obtained in []).

Figure 2.
Comparison between the RACPC-photovoltaic (PV) module and a conventional solar PV module.
Those will later be converted to 4-kW systems to simulate most popular residential solar panel setup in the UK []. The entirety of the results will be presented in Great British Pounds, Megajoule (MJ), Gigajoules (GJ), ratios and years. Moreover, it is important to note that impact assessment calculations will involve conversions between kWh and MJ.
2.1. Energy Pay Back Time (EPBT)
EPBT is defined as the period of time (in years) required for the system to generate the amount of energy that was used to produce the system itself [,].
where the given parameters are:
- Ein is the total input for: material, modules and additional components’ manufacture; system installation; material disposal; transportation.
- Emat is the energy demand for material manufacturing (materials of: modules and system additional components) and module manufacture.
- Eins is the energy needed for the installation of the system.
- Edisp is the energy requirement for transportation of the materials/components from building to the disposal site.
- Etransp is the energy required to transport the materials/components from the factory gate to the building.
- Eout.a is the annual yield of the solar PV system converted into primary energy. This would require the information of grid efficiency, i.e., the life cycle energy conversion efficiency (ηG) of the country-specific energy-mixture used for electricity generation and for producing the materials.
- EO&M.a is the annual energy requirement during the use/operational phase of the system.
2.2. Energy Return on Investment (EROI)
EROI is evaluated to provide a more general understanding of how easy it is for a system to exploit the available energy throughout its lifespan [].
2.3. Assumptions
- The model manufacture and other components impact is incorporated into Emat as 27% of the impact associated with the manufacture of model material [,,].
- The model installation impact is incorporated into Einst as 3% of the impact associated with Emat [,,].
- The systems operation and maintenance impact (EO&M.a) accounts for the replacement and maintenance of one glass cover, one replacement of a module, general maintenance and cleaning.
- Over the lifetime of 25 years, in total, it is considered to account for 10% of the manufacturing material for the modules [,,].
- Transportation impact accounts for the transport of modules from factory gate to the building with the assumed distance of 100 km. The transport will be done via a truck with a fuel consumption of 4.1 km/L driving on diesel [,,].
- Employing the required grid efficiency of 0.31 into the of EPBT assessment [].
- Values for Eout.a have been experimentally measured []; therefore the Performance Ratio (PR) can be neglected.
- For the disposal factor Edisp, the landfill is considered, as a result, only the transport from the consumer to landfill is considered [,,].
3. Life Cycle Assessment
The life cycle assessment will particularly focus on the impact assessment, examining RACPC-PV modules (EPBT and EROI). The result of the assessment will be closely compared to a conventional glass/glass PV module, designed for building integration.
During the examination of modules, it is important to maintain the fairness of the assessment, thus making the assessment non-bias. As a result, the cost and embodied energy of modules will be assessed to a module size of 0.94 m2. Moreover, the resulting parameters will be transformed into a 4-kW system to simulate the most common solar installation for household and small business owners [].
After in-depth research into various LCAs of solar concentrators, the inconsistencies in assumptions and calculations, as well as a lack of simplified LCA tools had shifted the focus to the development of a semi-automatic in-house calculator using Microsoft Excel [,,]. Consequently, reducing the complexity of LCA has significantly sped up the impact assessment process, therefore simplifying the comparative analysis of the two modules.
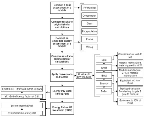
Before the execution of the calculator, a block diagram is produced which forms the basis of the calculator. It describes the general layout of the calculator, assumptions for given factors, and clarifies areas that require conversions. The block diagram can be found in Figure 3.

Figure 3.
Block diagram of the Excel calculator.
3.1. Cost Assessment
3.1.1. PV Material
For the persistence of this assessment, only the PV cells are considered. The selected solar cells are 5 × 5 Grade A, monocrystalline solar cells [], each cell having dimensions of 12.5 cm × 12.5 cm, costing GBP 0.56 per cell.
- Conventional PV module with a size of 0.94 m2 requires 48 solar cells. Consequently, the total cost of PV material is GBP 26.88.
- RACPC-PV module with dimensions of 111 cm × 85 cm requires 1850 solar cells, each being 1 cm2. Moreover, as mentioned in Abu-Bakar [], it was possible to arrange custom-made solar cells to required dimensions, with prices for each cell being proportional to the PV material used. As a result, there is a 24.7% reduction in PV material. The calculated cost of PV material to produce an RACPC-PV module adds up to GBP 6.64 per module.
3.1.2. Concentrator
An analysis of the real-time price list available online [] revealed an average price for polymethyl-methacrylate (PMMA) to be at average GBP 0.59/kg.
- A single RACPC-PV module requires a proportional number of concentrators to the number of PV cells; therefore, 1850 concentrators are required, each weighing at around 7.94 g []. As a result, the assessed total price for concentrators is GBP 8.67 per module.
- Unlike RACPC-PV, the Conventional PV does not use any form of concentrators; therefore, price is not applicable.
3.1.3. Glass
The assessed glass substrate is a 3.2 mm transparent solar glass [], costing GBP 3.09/m2.
- Conventional PV requires 2 layers of substrate to cover the back and the front of the module. Assuming that the front and rear of the PV utilizes the same glass cover, the assessed cost per bulk adds up to GBP 5.80 per module.
- Unlike the conventional PV, RACPC-PV requires only one layer of the glass cover; therefore, the total cost is GBP 2.90 per module, which is a half of the conventional PV.
3.1.4. Encapsulation
- Conventional PV module requires two layers of Ethylene Vinyl Acetate (EVA) lamination film. From research, an average cost of a 4-mm-thick EVA film is at around GBP 1.22/m2 [], as a result, the total cost of EVA laminated film is GBP 2.30 per module.
- RACPC-PV module utilises Sylgard-184 as the encapsulation material, with the average cost of GBP 5.81 per kg [] and a density of 1030 kg/m3 []. Each RACPC module requires a 1-mm-thick later, the cost of encapsulation material is calculated to be GBP 5.63.
3.1.5. Frame
Assuming the frame needs to be custom made, an anodized aluminum MJ-8345 [] is used as the ideal material for the frame, this is due its durability and resistance to various weather conditions. An average cost for the frame is GBP 1.86/kg.
- Conventional PV requires 3.92 m of the aluminum for a module []. With a mass of 0.508 kg/m [], the resulting cost is GBP 3.70 per module.
- Due to the assumption that RACPC-PV and conventional PV modules are both built to 0.94 m2, the price spent on the construction of the frame for RACPC-PV module will be the exact same as for a conventional PV.
3.1.6. Wiring
From conducted research, a bulk of tabbing wire for all required sizes is on average GBP 8.01/kg [].
- Conventional PV module requires 28.34 m of tabbing wire to connect all solar cells []. With the required tabbing wire width of 2 mm, thickness of 0.25 mm and wire density of 8.6 g/cm3 [], the assessed cost for all wiring is GBP 0.98 per module.
- RACPC-PV module requires 83.84 m to connect all the solar cells together []. The required tabbing wire size of 1 mm × 0.1 mm was calculated to cost GBP 0.58 per module.
The total price for a module of a conventional solar panel totals at GBP 39.66, unlike the RACPC-PV module, which is 29.09% cheaper, costing GBP 28.12. An investigation of Figure 4 pointed out the PV material for having the greatest contribution on module cost, with around 75% difference between the PV material cost of conventional PV and RACPC-PV module.

Figure 4.
Cost comparison of conventional PV and RACPC-PV module.
Despite a conventional PV not utilising any concentrators, and having a 59.1% cost reduction in encapsulation, the resulting price difference between both modules adds up to GBP 11.54, favouring RACPC-PV over the conventional PV. Abu-Bakar et al. [] calculated that the 0.94 m2 conventional PV and RACPC-PV modules generated 89.63 and 92.5 W under standard test conditions (STCs), respectively. Therefore, in order to produce a 4-kW power output, these modules must cover an area of 41.95 and 40.65 m2, correspondingly. As a result, the required size, and therefore the resulting cost for a 4-kW system, was calculated: GBP 1769.99 and GBP 1216.13 respectively, resulting in a GBP 553.86 price difference.
Results from the Cost Assessment have been compared to those previously established by calculated by Abu-Bakar et al. [], the comparison revealed a close resemblance with the previous analysis; conventional solar PV and RACPC-PV costing GBP 50.26 and GBP 34.30, respectively. Furthermore, the conducted assessment also included the cost of labour. As a result, the labour cost has been deducted from original results, revealing the price per module; GBP 44.09 and GBP 30.09, respectively. The comparison from the conducted Cost Assessment with previously established results revealed a price difference of GBP 4.43 per conventional PV module, and a price difference of GBP 1.97 per RACPC-PV module.
As for the cost reduction of the modules, the conducted assessment revealed a 29.09% cost reduction, where the established assessment by Abu-Bakar et al. [] states the cost reduction to be 31.75%; the difference in results was linked with the continually declining solar panel prices [,,].
3.2. Embodied Energy Assessment
3.2.1. PV Material
- Conventional PV: silicon solar cells are reported to have the embodied energy coefficient of 2800 MJ/m2 [,]. Considering that each module consists of 48 cells, the calculated embodied energy is 2100 MJ/m2.
- RACPC-PV: Due to the 24.7% reduction in PV materials, the embodied energy is reduced to 518 MJ/m2.
3.2.2. Concentrator
- Conventional PV does not use any form of concentrators; therefore, the impact is not applicable.
- RACPC-PV utilises PMMA as the material used for concentrators, with an assessed embodied energy coefficient of 93.8 MJ/kg [], resulting in the embodied energy of all 1850 concentrators to be 1377.5 MJ.
3.2.3. Glass
- Conventional PV utilises two layers of glass was researched to have the embodied energy coefficient of 20 MJ/kg [], and density in a region of 2.5 g/cm3 []. Consequently, the calculated embodied energy for double-layered module was calculated to be 320 MJ.
- RACPC-PV utilises only one layer of glass, and it was found to be a half of the conventional glass, being 160 MJ for a single layer of glass.
3.2.4. Encapsulation
- Conventional PV utilising EVA lamination film is reported by Sarmah [] to have the embodied energy of 250 MJ/m2.
- RACPC-PV utilising Sylgard 184 is reported by Sarmah [] to have the embodied energy of 250 MJ/m2.
3.2.5. Frame
- The anodized aluminium frame for a conventional PV was found to have the embodied energy of 227 MJ/kg [], mass per unit of 0.508 kg/m [] and length of 3.92 m [], and the calculated embodied energy is 452.04 MJ per module.
- RACPC-PV is utilising the exact same material for the frame and requires the exact same length for the 0.94 m2 module. As a result, the embodied energy is the same as the conventional PV of 452.04 MJ.
3.2.6. Wiring
- A conventional PV module requires 28.34 m of 2 mm × 0.25 mm tabbing wire that has the density of 8.6 g/cm3 [,], and the embodied energy coefficient of 70.6 MJ/kg []. From the Excel calculator, the embodied energy is 8.60 MJ.
- One RACPC-PV module requires 83.84 m of 1 mm × 0.1 mm tabbing wire []; as a result, the calculated embodied energy is 5.09 MJ.
From the analysis, one module of the conventional PV requires 3130.64 MJ to manufacture all required components. Furthermore, when compared to the RACPC-PV module which requires 2762.59 MJ, the difference is equivalent to an embodied energy reduction of 11.76%. The embodied energy of a conventional PV for a 4-kW system is 131.33 GJ, while a 4-kW RACPC system requires 112.30 GJ of energy to manufacture. Considering a cost reduction of over a quarter, the common misconception would be to expect a similar reduction in embodied energy. Subsequently, the manufacture of concentrators has a substantial contribution to embodied energy reduction; this is due to the PMMA materials’ large embodied energy coefficient value. A visualization of the results can be found in Figure 5, which shows the percentages of assessed embodied energy material required for manufacturing a conventional PV and RACPC-PV module. For a conventional PV module, 67% of the total embodied energy is going towards the manufacture of PV material, with the second highest contributor being the frame with 15%. Comparing results with RACPC embodied energy distribution, it is clear that 50% of all total embodied energy in RACPC-PV module is used in the manufacture of all 1850 concentrators, while the manufacture of PV cells and frame contributing 19% and 16% respectively. The figures show a substantial decrease in the energy required to manufacture PV material for an RACPC-PV module, although a substantial amount of energy is compensated for the manufacture of concentrators.

Figure 5.
Distribution of embodied energy in conventional PV and RACPC-PV modules.
3.3. Impact Assessment
The aim of the impact assessment is to estimate the time it takes for a PV system to generate the energy equivalent, to the energy required for production, also known as EPBT. The impact assessment will also calculate the EROI, which is the ratio of energy delivered to energy costs, meaning it will assess the ratio of energy generated to the energy required for production. A ratio of more than one represents a greater energy production, where the ratio of less than one represents a loss in energy.
By following the overview of the calculator operation (Figure 3), as well as applying the assumptions mentioned in Section 2.3, the energy output Eout is required to be manually inserted into the calculator. A PV system’s energy output is given in kWh; as a result, to maintain the consistency of this assessment, the energy generated will be converted into MJ and GJ. Abu-Bakar et al. [] has revealed an annual energy output of a 0.94 m2 conventional PV module to be 71.4 kWh and RACPC-PV module producing an electrical output of 71.2 kWh. In order to produce a 4-kW power output, these modules must cover an area of 41.95 and 40.65 m2, correspondingly. The annual electrical output is therefore calculated to be 2995.28 kWh for the conventional PV system and 2894.31 kWh for the RACPC-PV system. This is equivalent to 10.78 and 10.42 GJ for a conventional solar PV system and an RACPC-PV system, respectively. By introducing the grid efficiency factor of 0.31, the Eout.a is calculated to be 34.78 GJ and 33.61 GJ for, respectively, a conventional solar PV and RACPC-PV system, respectively. Another factor to calculate is Emat, which is the energy required for the manufacture of the materials and assembly of the module. The embodied energy of materials was previously calculated to be 131.33 and 112.30 GJ. Furthermore, the assembly of a module is assumed to account for 27% of module material manufacture. As a result, the total Emat factor for conventional PV and RACPC-PV was calculated to be 166.79 and 142.62 GJ, respectively.
Another important factor to consider is the energy required for the installation of modules, Einst. Consequently, accounting for 3% of the energy required for the manufacture of the materials and the assembly of the module, resulting in a total of 5.00 and 4.28 GJ for the installation of a conventional PV and RACPC-PV module.
The factor Etransp calculates the energy required to transport the module from factory to consumer and involves for the transport of a module from consumer to landfill Edisp. The operation and maintenance EO&M.a factor is equivalent to 10% of material manufacturing of a module. Consequently, the energy required for operation and maintenance throughout the module’s lifetime for conventional PV and RACPC-PV was calculated to be 13.13 and 11.23 GJ, respectively.
A head to head impact assessment comparison of both modules is shown in Figure 6, revealing the manufacture of material and assembly of module accounting for majority of the system impact.

Figure 6.
Impact assessment factors comparison between conventional PV and RACPC-PV.
With all the required values calculated and converted, it is possible to calculate the period it takes for the system to generate the equivalent amount of energy required for production, installation and maintenance of the system (EPBT). Furthermore, it is possible to calculate a ratio of the system’s usable energy, to the energy used for obtaining the energy resource (EROI). A quotient of more than one is considered to be an energy source, where a quotient of less than one is accepted to be an energy sink. Using Equations (1) and (2) as a template for the calculations, the EPBT and EROI have been calculated.
From the assessment, the calculated EPBT for a conventional PV and RACPC-PV was 8.01 and 6.63 years, which converts to 8 years, 4 days and 6 years, 230 days, respectively. With a difference of 1 year and 135 days, RACPC-PV is accepted to be a more profitable and economical module for a 4-kW installation. The results are presented in Figure 7.

Figure 7.
Impact assessment— Energy Payback Time (EPBT).
For the EROI, the conventional PV and the RACPC-PV have both been assessed, with the resulting ratios of 3.12 and 3.77, respectively (see Figure 8). As a result, both modules are considered as a source of energy, generating more energy than it takes to produce, transport, install and maintain. Furthermore, the RACPC-PV module has a greater EROI ratio. Meaning that, throughout the modules lifespan of 25 years, the system utilizes less energy, resulting in a quicker return on investment. Consequently, RACPC-PV is considered a more environmentally friendly module.

Figure 8.
Impact assessment—Energy Return on Investment (EROI).
4. Conclusions
LCA is the proposed method for establishing CPV (as opposed to the conventional roof-top PV installation) on account of it being a better building integration implementation. Based on the analysis, these were identified:
- Cost Assessment has revealed the cost for a module to cost; GBP 39.66 for conventional PV and GBP 28.12 for RACPC-PV, presenting a 29.09% cost reduction. The previously established cost assessment by Abu Bakar et al. [] presented the cost for a module to cost; GBP 44.09 for conventional PV and GBP 30.09 for RACPC-PV, with a proposed cost reduction of 31.75%. The established differences in cost reductions was linked with the constantly declining cost of PV material.
- The embodied energy calculations of a squared meter module presented an 11.76% reduction, favouring RACPC-PV as the more economic module, resulting in a decreased amount of energy required for the manufacture of module materials. Despite a great decrease utilization of PV material in RACPC-PV modules, the substantially high embodied energy coefficient of concentrating material (PMMA) resulted in lower embodied energy reduction.
- The impact assessment evaluated both modules’ EPBT and EROI. The EPBT calculations revealed: 8.01 years for a conventional PV module and 6.63 years for RACPC-PV module. Furthermore, EROI calculations revealed the conventional PV module to have a ratio of 3.12, and a ratio of 3.77 for RACPC-PV module.
Increasingly, researchers and decision makers are turning to LCA for its proven methodology to assess their goods and products for potential environmental impacts. While the methodology has experienced significant development over the last few decades, and continues to evolve with additional knowledge, it also continues to suffer due to variation in methods and practices. It is a common practice for decision makers to be bias towards their products, and therefore neglect important impact indicators, such as transport, module manufacture and the installation to enrich the results [,,]. The produced in-house calculator takes into account these important impact indicators and is therefore hoping to contribute to the LCA community, particularly the new solar LCA practitioners, by simplifying, and speeding up the process.
An evaluation of all results has concluded the RACPC-PV module to be the more economical and environmentally friendly module for roof-top building integration.
Author Contributions
Conceptualization, F.M.-S.; Formal analysis, P.Z. and F.M.-S.; Funding acquisition, F.M.-S., S.H.A.-B., N.A.B. and J.A.A.-R.; Investigation, P.Z.; Methodology, P.Z., F.M.-S. and S.H.A.-B.; Project administration, F.M.-S.; Resources, F.M.-S.; Supervision, F.M.-S.; Validation, F.M.-S.; Visualization, P.Z., F.M.-S. and S.H.A.-B.; Writing—original draft, P.Z.; Writing—review & editing, P.Z., F.M.-S., S.H.A.-B., N.A.B., A.A.M., J.A.A.-R. and A.B.M. All authors have read and agreed to the published version of the manuscript.
Funding
The research was partly funded by the Ministry of Higher Education (MOHE), Malaysia via Universiti Teknologi Malaysia (UTM) (Research cost centre no. Q.K130000.3556.06G43) and the School of Engineering, Robert Gordon University. The APC was funded by the Agencia Nacional de Investigación y Desarrollo (through the project Fondecyt regular 1,200,055 and the project Fondef ID19I10165) and project PI_m_19_01 (UTFSM).
Conflicts of Interest
The authors declare no conflict of interest. The funders had no role in the design of the study; in the collection, analyses, or interpretation of data; in the writing of the manuscript, or in the decision to publish the results.
References
- EPA Global Greenhouse Gas Emissions Data. Available online: https://www.epa.gov/ghgemissions/global-greenhouse-gas-emissions-data (accessed on 26 March 2018).
- Spry, W.; Lucking, B. Section 6-UK Renewables; Department for Business, Energy & Industrial Strategy: London, UK, 2019. [Google Scholar]
- Fan, J. Life Cycle Assessment and Life Cycle Cost of Phootovoltaic Panels on Lake Street Parking Garage; Colorado State University: Fort Collins, CO, USA, 2014. [Google Scholar]
- Shukla, A.K.; Sudhakar, K.; Baredar, P. Exergetic analysis of building integrated semitransparent photovoltaic module in clear sky condition at Bhopal India. Case Stud. Therm. Eng. 2016, 8, 142–151. [Google Scholar] [CrossRef]
- Dunbar, R. How Efficient Will Solar PV Be in the Future? 10-Year Predictions for the Industry. Available online: https://cleantechnica.com/2017/08/15/efficient-will-solar-pv-future-10-year-predictions-industry/ (accessed on 30 March 2018).
- Green Rhino Energy Ltd. Concentrating Photovoltaics (CPV). Available online: http://www.greenrhinoenergy.com/solar/technologies/pv_concentration.php (accessed on 30 March 2018).
- Norton, B.; Eames, P.C.; Mallick, T.K.; Huang, M.J.; McCormack, S.J.; Mondol, J.D.; Yohanis, Y.G. Enhancing the performance of building integrated photovoltaics. Sol. Energy 2011, 85, 1629–1664. [Google Scholar] [CrossRef]
- Baig, H.; Mallick, T.K. Challenges and opportunities in concentrating photovoltaic research. Mod. Energy Rev. 2011, 3, 18–26. [Google Scholar]
- Sellami, N.; Mallick, T.K.; McNeil, D.A. Optical characterisation of 3-D static solar concentrator. Energy Convers. Manag. 2012, 64, 579–586. [Google Scholar] [CrossRef]
- Muhammad-Sukki, F.; Abu-Bakar, S.H.; Ramirez-Iniguez, R.; McMeekin, S.G.; Stewart, B.G.; Sarmah, N.; Mallick, T.K.; Munir, A.B.; Mohd Yasin, S.H.; Abdul Rahim, R. Mirror symmetrical dielectric totally internally reflecting concentrator for building integrated photovoltaic systems. Appl. Energy 2014, 113, 32–40. [Google Scholar] [CrossRef]
- Muhammad-Sukki, F.; Ramirez-iniguez, R.; Mcmeekin, S.G.; Stewart, B.G.; Clive, B. Solar concentrators. Int. J. Appl. Sci. 2010, 1, 1–15. [Google Scholar]
- Zacharopoulos, A.; Eames, P.; McLarnon, D.; Norton, B. Linear dielectric non-imaging concentrating covers for PV integrated building facades. Sol. Energy 2000, 68, 439–452. [Google Scholar] [CrossRef]
- Mallick, T.K.; Eames, P.C.; Hyde, T.J.; Norton, B. The design and experimental characterisation of an asymmetric compound parabolic photovoltaic concentrator for building façade integration in the UK. Sol. Energy 2004, 77, 319–327. [Google Scholar] [CrossRef]
- Mallick, T.K.; Eames, P.C. Design and fabrication of low concentrating second generation PRIDE concentrator. Sol. Energy Mater. Sol. Cells 2007, 91, 597–608. [Google Scholar] [CrossRef]
- Sarmah, N.; Mallick, T.K. Design, fabrication and outdoor performance analysis of a low concentrating photovoltaic system. Sol. Energy 2015, 112, 361–372. [Google Scholar] [CrossRef]
- Abu-Bakar, S.H.; Muhammad-Sukki, F.; Ramirez-Iniguez, R.; Mallick, T.K.; Munir, A.B.; Mohd Yasin, S.H.; Abdul Rahim, R. Rotationally asymmetrical compound parabolic concentrator for concentrating photovoltaic applications. Appl. Energy 2014, 136, 363–372. [Google Scholar] [CrossRef]
- Abu-Bakar, S.H.; Muhammad-Sukki, F.; Freier, D.; Ramirez-Iniguez, R.; Mallick, T.K.; Munir, A.B.; Mohd Yasin, S.H.; Abubakar Mas’ud, A.; Md Yunus, N. Performance analysis of a novel rotationally asymmetrical compound parabolic concentrator. Appl. Energy 2015, 154, 221–231. [Google Scholar] [CrossRef]
- Abu-Bakar, S.H.; Muhammad-Sukki, F.; Freier, D.; Ramirez-Iniguez, R.; Mallick, T.K.; Munir, A.B.; Mohd Yasin, S.H.; Abubakar Mas’ud, A.; Abu-Bakar, S.S.; Bani, N.A.; et al. Potential of implementing the low concentration photovoltaic systems in the United Kingdom. Int. J. Electr. Comput. Eng. 2017, 7, 1398–1405. [Google Scholar] [CrossRef][Green Version]
- Abu-Bakar, S.H. Novel Rotationally Asymmetrical Solar Concentrator for the buBlding Integrated Photovoltaic System; Glasgow Caledonian University: Glasgow, UK, 2016. [Google Scholar]
- Tian, M.; Su, Y.; Zheng, H.; Pei, G.; Li, G.; Riffat, S. A review on the recent research progress in the compound parabolic concentrator (CPC) for solar energy applications. Renew. Sustain. Energy Rev. 2018, 82, 1272–1296. [Google Scholar] [CrossRef]
- Shanks, K.; Senthilarasu, S.; Mallick, T.K. Optics for concentrating photovoltaics: Trends, limits and opportunities for materials and design. Renew. Sustain. Energy Rev. 2016, 60, 394–407. [Google Scholar] [CrossRef]
- Madala, S.; Boehm, R.F. A review of nonimaging solar concentrators for stationary and passive tracking applications. Renew. Sustain. Energy Rev. 2017, 71, 309–322. [Google Scholar] [CrossRef]
- Freier, D.; Ramirez-Iniguez, R.; Jafry, T.; Muhammad-Sukki, F.; Gamio, C. A review of optical concentrators for portable solar photovoltaic systems for developing countries. Renew. Sustain. Energy Rev. 2018, 90, 957–968. [Google Scholar] [CrossRef]
- Sarmah, N.; Richards, B.S.; Mallick, T.K. Design, development and indoor performance analysis of a low concentrating dielectric photovoltaic module. Sol. Energy 2014, 103, 390–401. [Google Scholar] [CrossRef]
- Lamnatou, C.; Baig, H.; Chemisana, D.; Mallick, T.K. Life cycle energy analysis and embodied carbon of a linear dielectric-based concentrating photovoltaic appropriate for building-integrated applications. Energy Build. 2015, 107, 366–375. [Google Scholar] [CrossRef]
- Srinivas, H. Life Cycle Assessment. Available online: http://www.gdrc.org/uem/lca/lca-define.html (accessed on 24 April 2020).
- International Organization for Standardization. ISO 14040:2006—Environmental Management—Life Cycle Assessment—Principles and Framework; International Organization for Standardization: Paris, France, 2006; pp. 1–20. [Google Scholar]
- XE. Available online: https://www.xe.com/currencyconverter/ (accessed on 30 March 2018).
- ENF. Solar Panel Directory. Available online: https://www.enfsolar.com/ (accessed on 30 March 2018).
- ECO Expert. Kyocera. Available online: http://directory.theecoexperts.co.uk/manufacturer/kyocera (accessed on 17 May 2015).
- Solar Capture Technologies. Cells. Available online: http://solarcapturetechnologies.com/services/manufacturing/cells (accessed on 2 November 2014).
- Abu-Bakar, S.H.; Muhammad-Sukki, F.; Freier, D.; Ramirez-Iniguez, R.; Mallick, T.K.; Munir, A.B.; Mohd Yasin, S.H.; Abubakar Mas’ud, A.; Md Yunus, N. Optimisation of the performance of a novel rotationally asymmetrical optical concentrator design for building integrated photovoltaic system. Energy 2015, 90, 1033–1045. [Google Scholar] [CrossRef]
- ExpertSure. 4kw Solar Systems: The Best Set Up For Less Than £7000? Available online: https://www.expertsure.com/uk/home/4kw-solar-systems/ (accessed on 30 March 2018).
- IEA-PVPS EPTP EPIA. Compared Assessment of Selected Environmental Indicators of Photovoltaic Electricity in OECD Cities. 2006. Available online: https://unef.es/wp-content/uploads/dlm_uploads/2016/11/compared-assessment-of-selected-environmental-indicators-of-photovoltaic-electricity-in-oecd-cities-2.pdf (accessed on 30 March 2018).
- Lamnatou, C.; Notton, G.; Chemisana, D.; Cristofari, C. The environmental performance of a building-integrated solar thermal collector, based on multiple approaches and life-cycle impact assessment methodologies. Build. Environ. 2015, 87, 45–58. [Google Scholar] [CrossRef]
- Lamnatou, C.; Notton, G.; Chemisana, D.; Cristofari, C. Life cycle analysis of a building-integrated solar thermal collector, based on embodied energy and embodied carbon methodologies. Energy Build. 2014, 84, 378–387. [Google Scholar] [CrossRef]
- Reinders, A.; Verlinden, P.; van Sark, W.; Freundlich, A. Photovoltaic Solar Energy: From Fundamentals to Applications, 1st ed.; John Wiley & Sons Ltd.: West Sussex, UK, 2017; ISBN 9781118927465. [Google Scholar]
- The ECO Experts. 4 kW Solar Systems—4 Tips to Decide If One Is Right for You. Available online: https://www.theecoexperts.co.uk/solar-panels/4kw-pv-systems (accessed on 28 March 2018).
- Menoufi, K.; Chemisana, D.; Rosell, J.I. Life cycle assessment of a building integrated concentrated photovoltaic scheme. Appl. Energy 2013, 111, 505–514. [Google Scholar] [CrossRef]
- Curran, M.A. Strengths and Limitations of Life Cycle Assessment. In Background and Future Prospects in Life Cycle Assessment; Klöpffer, W., Ed.; Springer: Dordrecht, Germany, 2014; pp. 189–206. [Google Scholar]
- Hammond, G.P.; Harajli, H.A.; Jones, C.I.; Winnett, A.B. Whole systems appraisal of a UK Building Integrated Photovoltaic (BIPV) system: Energy, environmental, and economic evaluations. Energy Policy 2012, 40, 219–230. [Google Scholar] [CrossRef]
- 17.9%~19.0% 125*125mm Mono Solar Cells 5 × 5 Grade A Monocrystalline Silicon PV Wafer For Diy Home Photovoltaic Solar Panels. Available online: https://www.alibaba.com/product-detail/17-9-19-0-125-125mm_60754740062.html?spm=a2700.7724857.main07.57.18e43b46PRkSor (accessed on 26 March 2018).
- Plasticker Raw Materials & Prices. Available online: http://plasticker.de/preise/pms_en.php (accessed on 26 March 2018).
- 3.2 mm 4 mm Transparent Solar Panel Clear Solar Panel. Available online: https://www.alibaba.com/product-detail/3-2mm-4mm-Transparent-Solar-Panel_1659883472.html?spm=a2700.7724857.29.1.ouGfoX&s=p. (accessed on 26 March 2018).
- SP-EVA-300 PV Solar Back Sheet eva Film for Laminated Glass Film. Available online: https://www.alibaba.com/product-detail/SP-EVA-300-pv-solar-back_2022768153.html?spm=a2700.7724838.2017115.11.3f59f8bbisA5aI. (accessed on 28 March 2018).
- Silicone Elastomer Kit, Silicone Gel, Silicone Rubber for Molding. Available online: https://www.alibaba.com/product-detail/silicone-elastomer-kit-silicone-gel-silicone_737520138.html (accessed on 28 March 2018).
- Skov, A.L.; Hvilsted, S.; Mazurek, P.S. Silicone Elastomers and Their Preparation and Use. W.O. Patent 2016189117A1, 1 December 2016. [Google Scholar]
- High Performance Aluminum Solar Panel Frame. Available online: https://www.alibaba.com/product-detail/High-Performance-Aluminum-Solar-Panel-Frame_557763975.html?spm=a2700.7724838.35.1.bB4hKI. (accessed on 26 March 2018).
- Custom Thickness Bus Wire for Solar Photovoltaic Ribbon. Available online: https://www.alibaba.com/product-detail/Custom-Thickness-Bus-Wire-For-Solar_60715496311.html?spm=a2700.7724838.2017115.25.8316b1yTV5YO. (accessed on 26 March 2018).
- Darby, M. Solar Panel Costs Predicted to Fall 10% a Year. Clim. Home. 2016. Available online: https://www.theguardian.com/environment/2016/jan/26/solar-panel-costs-predicted-to-fall-10-a-year (accessed on 28 March 2018).
- Fares, R. The Price of Solar Is Declining to Unprecedented Lows. Available online: https://blogs.scientificamerican.com/plugged-in/the-price-of-solar-is-declining-to-unprecedented-lows/ (accessed on 26 March 2018).
- Wesoff, E.; Lacey, S. Solar Costs Are Hitting Jaw-Dropping Lows in Every Region of the World. Available online: https://www.greentechmedia.com/articles/read/solar-costs-are-hitting-jaw-dropping-lows-in-every-region-of-the-world#gs.35cce2 (accessed on 26 March 2018).
- Alsema, E.A.; Wild-scholten, M. Reduction of the environmental impacts in crystalline silicon module manufacturing. In Proceedings of the 22nd European Photovoltaic Solar Energy Conference, Milan, Italy, 3–7 September 2007. [Google Scholar]
- Wilson, L. Luminescent Solar Concentrators: A Study of Optical Properties, Re-absorption and Device Optimisation. Ph.D. Thesis, Heriot-Watt University, Edinburgh, UK, 2010. [Google Scholar]
- PMMA (Impact Modified). Available online: https://www.afs.enea.it/project/protosphera/Proto-Sphera_Full_Documents/Messa_in_Opera_ProtoSphera/Schermi&Cilindri&VV_Policarbonato-PMMA/Polycarbonate-PMMA_VacVessel/PROTO-SPHERA_Vessel_PMMA_RPT/Fiche technique - PMMA.pdf (accessed on 3 April 2020).
- Storm, S. Density of Glass. Available online: https://hypertextbook.com/facts/2004/ShayeStorm.shtml (accessed on 3 April 2020).
- Victoria University of Wellington. Embodied Energy Coefficients—Alphabetical. Available online: https://www.wgtn.ac.nz/architecture/centres/cbpr/resources/pdfs/ee-coefficients.pdf (accessed on 3 April 2020).
© 2020 by the authors. Licensee MDPI, Basel, Switzerland. This article is an open access article distributed under the terms and conditions of the Creative Commons Attribution (CC BY) license (http://creativecommons.org/licenses/by/4.0/).