A Comprehensive Model to Explain Europeans’ Environmental Behaviors
Abstract
1. Introduction
2. Theoretical Framework
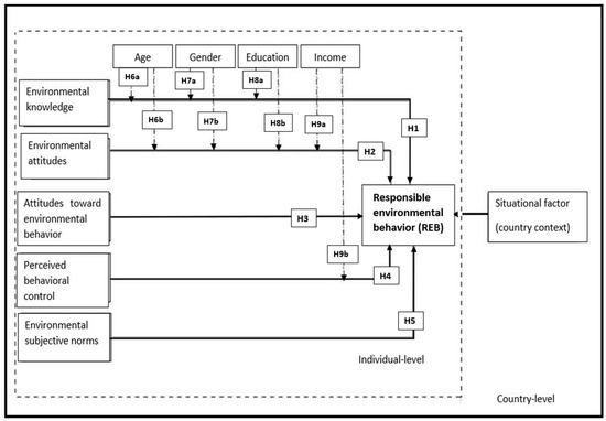
2.1. The Responsible Environmental Behavior Theoretical Framework
2.2. Socio-Psychological Factors
2.3. Social Moderators
2.4. Situational Factors
3. Research Method
3.1. Independent Variables
3.2. Dependent Variables
3.3. Moderating and Control Variables
3.4. Analysis
4. Results
4.1. Measuring Psychological Factors
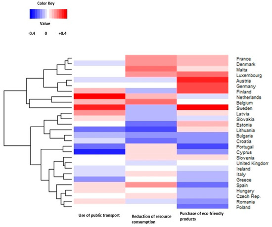
4.2. Measuring European Environmental Behavior
4.3. Hypothesis Testing
4.3.1. Findings for Eco-Friendly Purchasing
4.3.2. Findings for Public Transport Use
4.3.3. Findings for Reduced Resource Consumption
5. Discussion
6. Conclusions
Supplementary Materials
Author Contributions
Funding
Acknowledgments
Conflicts of Interest
References
- Steg, L.; De Groot, J.I. Environmental Values. In Oxford Handbook of Environmental and Conservation Psychology; Oxford University Press: Oxford, UK, 2012. [Google Scholar]
- Clayton, S.; Devine-Wright, P.; Swim, J.; Bonnes, M.; Steg, L.; Whitmarsh, L.; Carrico, A. Expanding the role for psychology in addressing environmental challenges. Am. Psychol. 2016, 71, 199–215. [Google Scholar] [CrossRef] [PubMed]
- Gkargkavouzi, A.; Halkos, G.; Matsiori, S. Environmental behavior in a private-sphere context: Integrating theories of planned behavior and value belief norm, self-identity and habit. Resour. Conserv. Recycl. 2019, 148, 145–156. [Google Scholar] [CrossRef]
- Intergovernmental Panel on Climate Change. Climate Change 2014: Mitigation of Climate Change: Working Group III Contribution to the Fifth Assessment Report of the Intergovernmental Panel on Climate Change; Edenhofer, O., Ed.; Cambridge University Press: New York, NY, USA, 2014. [Google Scholar]
- Hertwich, E.G.; Peters, G.P. carbon footprint of nations: A global, trade-linked analysis. Environ. Sci. Technol. 2009, 43, 6414–6420. [Google Scholar] [CrossRef]
- Reisch, L.A.; Thøgersen, J. Handbook of Research on Sustainable Consumption; Edward Elgar Publishing: Cheltenham, UK, 2015. [Google Scholar]
- Transforming Our World: The 2030 Agenda for Sustainable Development. 2015. Available online: https://sustainabledevelopment.un.org/post2015/transformingourworld (accessed on 22 May 2020).
- Communication from the Commission. The European Green Deal. Available online: https://eur-lex.europa.eu/legal-content/EN/TXT/HTML/?uri=CELEX:52019DC0640&from=EN (accessed on 6 May 2020).
- Krajhanzl, J. Environmental and Proenvironmental Behavior. Sch. Health 2010, 21, 251–274. [Google Scholar]
- Cottrell, S.P. Influence of Sociodemographics and Environmental Attitudes on General Responsible Environmental Behavior among Recreational Boaters. Environ. Behav. 2003, 35, 347–375. [Google Scholar] [CrossRef]
- Kollmuss, A.; Agyeman, J. Mind the Gap: Why Do People Act Environmentally and What Are the Barriers to pro-Environmental Behavior? Environ. Educ. Res. 2002, 8, 239–260. [Google Scholar] [CrossRef]
- Minton, A.P.; Rose, R.L. The effects of environmental concern on environmentally friendly consumer behavior: An exploratory study. J. Bus. Res. 1997, 40, 37–48. [Google Scholar] [CrossRef]
- Kaiser, F.G.; Fuhrer, U. Ecological Behavior’s Dependency on Different Forms of Knowledge. Appl. Psychol. 2003, 52, 598–613. [Google Scholar] [CrossRef]
- Hayward, K. Responsible Environmental Behaviour: A Test of the Hines Model. Masters’ Thesis, Wilfrid Laurier University Department of Psychology, Waterloo, ON, Canada, 1990. Available online: http://libraryguides.vu.edu.au/harvard/theses (accessed on 22 May 2020).
- Kurisu, K. Pro-Environmental Behaviors; Springer: Japan, Tokyo, 2015. [Google Scholar]
- Alisat, S.; Riemer, M. The environmental action scale: Development and psychometric evaluation. J. Environ. Psychol. 2015, 43, 13–23. [Google Scholar] [CrossRef]
- Stern, P.C. New Environmental theories: Toward a coherent theory of environmentally significant behavior. J. Soc. Issues 2000, 56, 407–424. [Google Scholar] [CrossRef]
- Pisano, I.; Lubell, M. Environmental behavior in cross-national perspective: A multilevel analysis of 30 countries. Environ. Behav. 2017, 49, 31–58. [Google Scholar] [CrossRef]
- Hadler, M.; Haller, M. Global activism and nationally driven recycling: The influence of world society and national contexts on public and private environmental behavior. Int. Sociol. 2011, 26, 315–345. [Google Scholar] [CrossRef]
- Gatersleben, B.; Steg, L.; Vlek, C. Measurement and determinants of environmentally significant consumer behavior. Environ. Behav. 2002, 34, 335–362. [Google Scholar] [CrossRef]
- López-Mosquera, N.; Lera-López, F.; Sánchez, M. Key factors to explain recycling, car use and environmentally responsible purchase behaviors: A comparative perspective. Resour. Conserv. Recycl. 2015, 99, 29–39. [Google Scholar] [CrossRef]
- Gilg, A.; Barr, S.; Ford, N. Green consumption or sustainable lifestyles? Identifying the sustainable consumer. Futures 2005, 37, 481–504. [Google Scholar] [CrossRef]
- He, Q.; Duan, Y.; Wang, R.; Fu, Z. Factors affecting consumers’ purchase intention of eco-friendly food in China: The evidence from respondents in Beijing. Int. J. Consum. Stud. 2019, 43, 457–470. [Google Scholar] [CrossRef]
- Li, D.; Zhao, L.; Ma, S.; Shao, S.; Zhang, L. What influences an individual’s pro-environmental behavior? A literature review. Resour. Conserv. Recycl. 2019, 146, 28–34. [Google Scholar] [CrossRef]
- Hines, J.M.; Hungerford, H.R.; Tomera, A.N. Analysis and synthesis of research on responsible environmental behavior: A meta-analysis. J. Environ. Educ. 1987, 18, 1–8. [Google Scholar] [CrossRef]
- Bamberg, S.; Möser, G. Twenty Years after Hines, Hungerford, and Tomera: A new meta-analysis of psycho-social determinants of pro-environmental behavior. J. Environ. Psychol. 2007, 27, 14–25. [Google Scholar] [CrossRef]
- Klöckner, C.A. A Comprehensive Model of the Psychology of Environmental Behaviour—A meta-analysis. Glob. Environ. Chang. 2013, 23, 1028–1038. [Google Scholar] [CrossRef]
- Wackernagel, M.; Schulz, N.B.; Deumling, D.; Linares, A.C.; Jenkins, M.; Kapos, V.; Monfreda, C.; Loh, J.; Myers, N.; Norgaard, R.; et al. Tracking the ecological overshoot of the human economy. Proc. Natl. Acad. Sci. USA 2002, 99, 9266–9271. [Google Scholar] [CrossRef] [PubMed]
- Schultz, P.W. Environmental attitudes and behaviors across cultures. Online Read. Psychol. Cult. 2002, 8. [Google Scholar] [CrossRef]
- Clark, W.C. A Transition Toward Sustainability. Ecol. Law Q. 2001, 27, 1021–1075. [Google Scholar]
- Kostadinova, E. Sustainable Consumer Behavior: Literature Overview. Econ. Altern. 2016, 2, 224–234. [Google Scholar]
- McKenzie-Mohr, D.; Nemiroff, L.S.; Beers, L.; Desmarais, S. Determinants of responsible environmental behavior. J. Soc. Issues 1995, 51, 139–156. [Google Scholar] [CrossRef]
- Jensen, B.B. Knowledge, action and pro-environmental behavior. Environ. Educ. Res. 2002, 8, 325–334. [Google Scholar] [CrossRef]
- Curtin, D.; Jia, F. Cooperation and competition impact environmental action: An experimental study in social dilemmas. Sustainability 2020, 12, 1249. [Google Scholar] [CrossRef]
- Abrahamse, W.; Steg, L. How do socio-demographic and psychological factors relate to households’ direct and indirect energy use and savings? J. Econ. Psychol. 2009, 30, 711–720. [Google Scholar] [CrossRef]
- Weigel, R.H.; Vernon, D.T.A.; Tognacci, L.N. Specificity of the attitude as a determinant of attitude-behavior congruence. J. Pers. Soc. Psychol. 1974, 30, 724–728. [Google Scholar] [CrossRef]
- Ajzen, I. From intentions to actions: A theory of planned behavior. In Action Control: From Cognition to Behavior; Kuhl, J., Beckmann, J., Eds.; SSSP Springer Series in Social Psychology; Springer: Berlin/Heidelberg, Germany, 1985; pp. 11–39. [Google Scholar] [CrossRef]
- Hsu, S.-J.; Roth, R.E. An assessment of environmental literacy and analysis of predictors of responsible environmental behaviour held by secondary teachers in the Hualien Area of Taiwan. Environ. Educ. Res. 1998, 4, 229–249. [Google Scholar] [CrossRef]
- Thielking, M.; Moore, S. Young people and the environment: Predicting ecological behavior. Aust. J. Environ. Educ. 2001, 17, 63–70. [Google Scholar] [CrossRef]
- Schwartz, S.H. Normative influences on altruism. Adv. Exp. Soc. Psychol. 1977, 10, 221–279. [Google Scholar]
- Stern, P.C.; Dietz, T.; Abel, T.; Guagnano, G.A.; Kalof, L. A value-belief-norm theory of support for social movements: The case of environmentalism. Hum. Ecol. Rev. 1999, 6, 81–97. [Google Scholar]
- Turaga, R.M.R.; Howarth, R.B.; Borsuk, M.E. Pro-environmental behavior: Rational choice meets moral motivation. Ann. N. Y. Acad. Sci. 2010, 1185, 211–224. [Google Scholar] [CrossRef] [PubMed]
- Ajzen, I.; Fishbein, M. Attitude-behavior relations: A theoretical analysis and review of empirical research. Psychol. Bull. 1977, 84, 888–918. [Google Scholar] [CrossRef]
- Ajzen, I. Attitudes, Personality, and Behavior; Open University Press–McGraw-Hill Education: London, UK, 2005. [Google Scholar]
- Davies, J.; Foxall, G.R.; Pallister, J. Beyond the intention–behaviour mythology: An integrated model of recycling. Mark. Theory 2002, 2, 29–113. [Google Scholar] [CrossRef]
- Morris, M.W.; Hong, Y.; Chiu, C.; Liu, Z. Normology: Integrating insights about social norms to understand cultural dynamics. Organ. Behav. Hum. Decis. Process. 2015, 129, 1–13. [Google Scholar] [CrossRef]
- Morren, M.; Grinstein, A. Explaining Environmental Behavior across Borders: A Meta-Analysis. J. Environ. Psychol. 2016, 47, 91–106. [Google Scholar] [CrossRef]
- Pirani, E.; Secondi, L. Eco-Friendly Attitudes: What European Citizens Say and What They Do. Int. J. Environ. Res. 2011, 5, 67–84. [Google Scholar]
- Hungerford, H.R.; Volk, T.L. Changing learner behavior through environmental education. J. Environ. Educ. 1990, 21, 8–21. [Google Scholar] [CrossRef]
- Arcury, T.A.; Christianson, E.H. Environmental worldview in response to environmental problems: Kentucky 1984 and 1988 compared. Environ. Behav. 1990, 22, 387–407. [Google Scholar] [CrossRef]
- Liere, K.D.V.; Dunlap, R.E. The social bases of environmental concern: A review of hypotheses, explanations and empirical evidence. Public Opin. Q. 1980, 44, 181–197. [Google Scholar] [CrossRef]
- Samdahl, D.M.; Robertson, R. Social determinants of environmental concern: Specification and test of the model. Environ. Behav. 1989, 21, 57–81. [Google Scholar] [CrossRef]
- Dietz, T.; Stern, P.C.; Guagnano, G.A. Social structural and social psychological bases of environmental concern. Environ. Behav. 1998, 30, 450–471. [Google Scholar] [CrossRef]
- Krettenauer, T.; Wang, W.; Jia, F.; Yao, Y. Connectedness with nature and the decline of pro-environmental behavior in adolescence: A comparison of Canada and China. J. Environ. Psychol. 2019, 101348. [Google Scholar] [CrossRef]
- Gendall, P.; Smith, T.W.; Russell, D. Knowledge of scientific and environmental facts: A comparison of six countries. Mark. Bull. 1995, 6, 65–74. [Google Scholar]
- Barr, S. Strategies for Sustainability: Citizens and Responsible Environmental Behaviour. Area 2003, 35, 227–240. [Google Scholar] [CrossRef]
- Diamantopoulos, A.; Schlegelmilch, B.B.; Sinkovics, R.R.; Bohlen, G.M. Can socio-demographics still play a role in profiling green consumers? A Review of the evidence and an empirical investigation. J. Bus. Res. 2003, 56, 465–480. [Google Scholar] [CrossRef]
- Lee, H.; Kurisu, K.; Hanaki, K. Influential factors on pro-environmental behaviors—A case study in Tokyo and Seoul. Low Carbon Econ. 2013, 4. [Google Scholar] [CrossRef]
- Mainieri, T.; Barnett, E.G.; Valdero, T.R.; Unipan, J.B.; Oskamp, S. Green buying: The influence of environmental concern on consumer behavior. J. Soc. Psychol. 1997, 137, 189–204. [Google Scholar] [CrossRef]
- Olli, E.; Grendstad, G.; Wollebaek, D. Correlates of environmental behaviors: Bringing back social context. Environ. Behav. 2001, 33, 181–208. [Google Scholar] [CrossRef]
- Mohai, P. Men, Women, and the environment: An examination of the gender gap in environmental concern and activism. Soc. Nat. Resour. 1992, 5, 1–19. [Google Scholar] [CrossRef]
- Schahn, J.; Holzer, E. Studies of individual environmental concern: The role of knowledge, gender, and background variables. Environ. Behav. 1990, 22, 767–786. [Google Scholar] [CrossRef]
- Stern, P.C.; Dietz, T.; Kalof, L. Value orientations, gender, and environmental concern. Environ. Behav. 1993, 25, 322–348. [Google Scholar] [CrossRef]
- Zelezny, L.C.; Chua, P.-P.; Aldrich, C. New ways of thinking about environmentalism: Elaborating on gender differences in environmentalism. J. Soc. Issues 2000, 56, 443–457. [Google Scholar] [CrossRef]
- Arcury, T.A.; Scollay, S.J.; Johnson, T.P. Sex differences in environmental concern and knowledge: The Case of acid rain. Sex Roles 1987, 16, 463–472. [Google Scholar] [CrossRef]
- Mostafa, M.M. Gender Differences in Egyptian Consumers’ Green Purchase Behaviour: The Effects of Environmental Knowledge, Concern and Attitude. Int. J. Consum. Stud 2007, 31, 220–229. [Google Scholar] [CrossRef]
- Scott, D.; Willits, F.K. Environmental concern of Pennsylvania citizens: Data from a statewide survey. In Technical Report A.E. and R.S. 219, University Park; Pennsylvania State University: State College, PA, USA, 1991. [Google Scholar]
- Zsóka, Á.; Szerényi, Z.M.; Széchy, A.; Kocsis, T. Greening due to environmental education? Environmental knowledge, attitudes, consumer behavior and everyday pro-environmental activities of Hungarian high school and university students. J. Clean. Prod. 2013, 48, 126–138. [Google Scholar] [CrossRef]
- Ostman, R.E.; Parker, J.L. A public’s environmental information sources and evaluations of Mass Media. J. Environ. Educ. 1987, 18, 9–17. [Google Scholar] [CrossRef]
- Gifford, R.; Nilsson, A. Personal and social factors that influence pro-environmental concern and behaviour: A review. Int. J. Psychol. 2014, 49, 141–157. [Google Scholar] [CrossRef]
- Ali, A.; Shahzad, W. Determinants of Pakistani consumers’ green purchase behavior: Some insights from a developing country. Int. J. Bus. Manag. Soc. Res. 2011, 2, 10. [Google Scholar]
- Mufidah, I.; Jiang, B.C.; Lin, S.-C.; Chin, J.; Rachmaniati, Y.P.; Persada, S.F. Understanding the consumers’ behavior intention in using green ecolabel product through pro-environmental planned behavior model in developing and developed regions: Lessons learned from Taiwan and Indonesia. Sustainability 2018, 10, 1423. [Google Scholar] [CrossRef]
- Soyez, K. How national cultural values affect pro-environmental consumer behavior. Int. Mark. Rev. 2012, 29, 623–646. [Google Scholar] [CrossRef]
- Gooch, G.D. Environmental beliefs and attitudes in Sweden and the Baltic States. Environ. Behav. 1995, 27, 513–539. [Google Scholar] [CrossRef]
- Oreg, S.; Katz-Gerro, T. Predicting proenvironmental behavior cross-nationally: Values, the theory of planned behavior, and value-belief-norm theory. Environ. Behav. 2006, 38, 462–483. [Google Scholar] [CrossRef]
- Bornstein, M.H.; Giusti, Z.; Leach, D.B.; Venuti, P. Maternal reports of adaptive behaviours in young children: Urban–rural and gender comparisons in Italy and United States. Infant. Child Dev. 2005, 14, 403–424. [Google Scholar] [CrossRef]
- Miller, K.D. Industry and country effects on managers’ perceptions of environmental uncertainties. J. Int. Bus. Stud. 1993, 24, 693–714. [Google Scholar] [CrossRef]
- Beaton, C.; Perera, O. Global Outlook on Sustainable Consumption and Production Policies: Taking Action Together (Report 2012: 1); United Nations Environment Program (UNEP): Paris, France, 2012. [Google Scholar]
- European Commission; Directorate-General for the Environment; BIO Intelligence Service. Policies to Encourage Sustainable Consumption: Full Report; Publications Office: Luxembourg, 2012. [Google Scholar]
- GESIS—Leibniz Institut für Sozialwissenschaften. Available online: https://dbk.gesis.org/dbksearch/sdesc2.asp?db=e&no=6925 (accessed on 1 February 2020).
- Poortinga, W.; Steg, L.; Vlek, C. Values, Environmental Concern, and Environmental Behavior: A Study into Household Energy Use. Environ. Behav. 2004, 36, 70–93. [Google Scholar] [CrossRef]
- Wood, N.D.; Gnonhosou, D.C.A.; Bowling, J.W. Combining parallel and exploratory factor analysis in identifying relationship scales in secondary data. Marriage Fam. Rev. 2015, 51, 385–395. [Google Scholar] [CrossRef]
- Tehseen, S.; Ramayah, T.; Sajilan, S. Testing and controlling for common method variance: A review of available methods. J. Manag. Sci. 2017, 4, 142–168. [Google Scholar] [CrossRef]
- Gelman, A.; Hill, J. Data Analysis Using Regression and Hierarchical/Multilevel Models; Cambridge University Press: Cambridge, UK, 2007. [Google Scholar]
- Finch, W.H.; Bolin, J.E.; Kelley, K. Multilevel Modeling Using R; CRC Press: Boca Raton, FL, USA, 2019. [Google Scholar]
- Williams, B.; Onsman, A.; Brown, T. Exploratory factor analysis: A five-step guide for novices. Australas. J. Paramed. 2010, 8. [Google Scholar] [CrossRef]
- Hair, J.F.; Black, W.C.; Babin, B.J.; Anderson, R.E.; Tatham, R.L. Multivariate Data Analysis; Prentice Hall: Upper Saddle River, NJ, USA, 1998; Volume 5. [Google Scholar]
- Hammer, T.H.; Landau, J.C. Methodological issues in the use of absence data. J. Appl. Psychol. 1981, 66, 574–581. [Google Scholar] [CrossRef]
- Kim, H.-Y. Statistical notes for clinical researchers: Assessing normal distribution using skewness and kurtosis. Restor. Dent. Endod. 2013, 38, 52–54. [Google Scholar] [CrossRef] [PubMed]
- Makowski, D. The Psycho Package: An Efficient and Publishing-Oriented Workflow for Psychological Science. J. Open Source Softw. 2018, 3, 470. [Google Scholar] [CrossRef]
- Tabachnick, B.G.; Fidell, L.S.; Ullman, J.B. Using Multivariate Statistics, 6th ed.; Perason: London, UK, 2013. [Google Scholar]
- Cortina, J.M. What Is Coefficient Alpha? An Examination of Theory and Applications. J. Appl. Psychol. 1993, 78, 98–104. [Google Scholar] [CrossRef]
- Streiner, D.L. Starting at the Beginning: An Introduction to Coefficient Alpha and Internal Consistency. J. Pers. Assess 2003, 80, 99–103. [Google Scholar] [CrossRef]
- Tavakol, M.; Dennick, R. Making Sense of Cronbach’s Alpha. Int. J. Med. Educ. 2011, 2, 53–55. [Google Scholar] [CrossRef]
- Bryer, J.M. A National Study Comparing Charter and Traditional Public Schools Using Propensity Score Analysis. Ph.D. Thesis, State University of New York at Albany, Albany, NY, USA, 2014. [Google Scholar]
- Plant, R.E. Spatial Data Analysis in Ecology and Agriculture Using R; CRC Press: Boca Raton, FL, USA, 2012. [Google Scholar]
- Bates, D.M. Lme4: Mixed-Effects Modeling with R; Springer International Publishing: Berlin, Germany, 2010. [Google Scholar]
- Diekmann, A.; Preisendörfer, P. Environmental behavior: Discrepancies between aspirations and reality. Ration. Soc. 1998, 10, 79–102. [Google Scholar] [CrossRef]
- Cottrell, S.P.; Graefe, A.R. Testing a conceptual framework of responsible environmental behavior. J. Environ. Educ. 1997, 29, 17–27. [Google Scholar] [CrossRef]
- Kaiser, F.G.; Hübner, G.; Bogner, F.X. Contrasting the theory of planned behavior with the value-belief-norm model in explaining conservation behavior. J. Appl. Soc. Psychol. 2005, 35, 2150–2170. [Google Scholar] [CrossRef]
- Balderjahn, I. Personality variables and environmental attitudes as predictors of ecologically responsible consumption patterns. J. Bus. Res. 1988, 17, 51–56. [Google Scholar] [CrossRef]
- Punzo, G.; Panarello, D.; Pagliuca, M.M.; Castellano, R.; Aprile, M.C. assessing the role of perceived values and felt responsibility on pro-environmental behaviours: A Comparison Across Four EU countries. Environ. Sci. Policy 2019, 101, 311–322. [Google Scholar] [CrossRef]
- Huebner, R.B.; Lipsey, M.W. The relationship of three measures of locus of control to environment activism. Basic Appl. Soc. Psychol. 1981, 2, 45–58. [Google Scholar] [CrossRef]
- Dagher, G.; Itani, O.; Kassar, A.N. The impact of environment concern and attitude on green purchasing behavior: Gender as the moderator. Contemp. Manag. Res. 2015, 11. [Google Scholar] [CrossRef]
- Chekima, B.; Chekima, S.; Wafa, S.A.W.S.K.; Igau, O.; Igau, A.; Sondon, L.S., Jr. Sustainable consumption: The effects of knowledge, cultural values, environmental advertising, and demographics. Int. J. Sustain. Dev. World Ecol. 2016, 23, 210–220. [Google Scholar] [CrossRef]
- Tonglet, M.; Phillips, P.S.; Read, A.D. Using the theory of planned behaviour to investigate the determinants of recycling behaviour: A case study from Brixworth, UK. Resour. Conserv. Recycl. 2004, 41, 191–214. [Google Scholar] [CrossRef]
- Kotchen, M.J.; Boyle, K.J.; Leiserowitz, A.A. Willingness-to-pay and policy-instrument choice for climate-change policy in the United States. Energ. Policy 2013, 55, 617–625. [Google Scholar] [CrossRef]





| Theoretical Constructs | Items Selected as Indicators |
|---|---|
| Environmental knowledge | QD3.1. National newspapers QD3.2. Regional or local newspapers QD3.3. Magazines QD3.4. Television news QD3.5. Radio QD3.6. TV films and documentaries QD3.7. Family, friends, neighbor or colleagues QD3.8. Books or scientific publications QD3.9. Events (conferences, fairs, exhibitions, festivals, etc.) QD3.10. Museums, national parks or regional parks QD3.11. Online social networks QD3.12. The Internet (other websites, blogs, forums, etc.) |
| Environmental attitudes | QD5.3. Environmental issues have a direct effect on your daily life. QD5.4. You are worried about the impact on your health of everyday products made of plastic. QD5.5. You are worried about the impact on the environment of everyday products made of plastic. QD5.6. You are worried about the impact on your health of chemicals present in everyday products. QD5.7. You are worried about the impact on the environment of chemicals present in everyday products. |
| Attitudes toward environmental behaviors | QD9.1. EU environmental legislation is necessary to protect the environment in (our country). QD9.2. The EU should be able to check that EU environmental laws are being applied correctly in (country). QD9.3. The EU should assist non-EU countries to improve their environmental standards. |
| Perceived behavioral control | QD5.1. As an individual, you can play a role in protecting the environment in (country). QD5.2. The big polluters should be mainly responsible for making good the environmental damage they cause. |
| Subjective environmental norms | QD15.1. Local authorities should provide more and better collection facilities for plastic waste. QD15.2. People should be educated on how to reduce their plastic waste. QD15.4. Industry and retailers should make an effort to reduce plastic packaging. QD15.5. Products should be designed in a way that facilities the recycling of plastic. |
| Dependent Variables | Items |
|---|---|
| Responsible environmental behavior (REB) | QD4.1. Choosing more environmentally friendly travel (walking, biking, public transport) QD4.2. Avoiding buying overpackaged products QD4.3. Avoiding single-use plastic goods other than plastic bags or bought reusable plastic products QD4.4. Separating most waste for recycling QD4.5. Cutting down on water consumption QD4.6. Cutting down on energy consumption (turning down air conditioning or heating, not leaving appliances on stand-by, buying energy-efficient appliances) QD4.7. Buying products marked with an environmental label QD4.8. Buying local products QD4.9. Using your car less by avoiding unnecessary trips QD19.1. Changing home heating system from a higher-emission (coal, oil or wood) to lower-emission (natural gas, pellet, electricity, solar, etc.) system QD19.2. Replacing older energy-intensive equipment (hotwater boiler, oven, dishwasher, etc.) with more energy efficient equipment (e.g., labelled A+++) QD19.3. Frequently using public transport or bike or walking instead of using a car QD19.4. Buying an electric vehicle (car, motorbike, bike) QD19.5. Buying a low-emission vehicle (e.g., hybrid car) QD19.6. Buying low-emission products to fuel open fire or barbecue (e.g., briquettes instead of coal) |
| Group of Variables | Social Indicators | Characteristics | N (Overall = 27,881) | Percentage (%) |
|---|---|---|---|---|
| Moderating variables | D11r1. Age | 15–24 years | 2347 | 8.4 |
| 25–39 years | 5791 | 20.8 | ||
| 40–54 years | 6719 | 24.1 | ||
| 55 years and older | 13,024 | 46.7 | ||
| N-miss | - | - | ||
| D10. Gender | Man | 12,495 | 44.8 | |
| Woman | 15,386 | 55.2 | ||
| N-miss | - | - | ||
| D8. Age education terminated | Mean (SD) | 19.639 (5.295) | ||
| Range | 2–71 | |||
| N-miss | 728 | |||
| D60. Difficulties to pay bills | Most of the time | 2618 | 9.6 | |
| From time to time | 6983 | 25.5 | ||
| Never | 17,770 | 64.9 | ||
| N-miss | 510 | - | ||
| Control variables | D25. Community type | Rural/village | 8964 | 32.2 |
| Small/medium town | 11,348 | 40.7 | ||
| Large town | 7552 | 27.1 | ||
| N-miss | 17 | - | ||
| D40R. Household size | One | 6406 | 23.0 | |
| Two | 10,127 | 36.3 | ||
| Three | 4630 | 16.6 | ||
| Four or more | 6716 | 24.1 | ||
| N-miss | 2 | - |
| Items | Factor Loadings | |||
|---|---|---|---|---|
| (1) Environmental Attitudes | (2) Subjective Environmental Norms | (3) Attitudes toward Environmental Behaviors | (4) Perceived Behavioral Control | |
| QD5.4. You are worried about the impact on your health of everyday products made of plastic. | 0.83 | - | - | - |
| QD5.6. You are worried about the impact on your health of chemicals present in everyday products. | 0.82 | - | - | - |
| QD5.7. You are worried about the impact on the environment of chemicals present in everyday products. | 0.75 | - | - | - |
| QD5.3. Environmental issues have a direct effect on your daily life. | 0.74 | - | - | - |
| QD5.5. You are worried about the impact on the environment of everyday products made of plastic. | 0.71 | - | - | - |
| QD15.1. Local authorities should provide more and better collection facilities for plastic waste. | - | 0.77 | - | - |
| QD15.2. People should be educated on how to reduce their plastic waste. | - | 0.74 | - | - |
| QD15.5. Products should be designed in a way that facilitates the recycling of plastic. | - | 0.70 | - | - |
| QD15.4. Industry and retailers should make an effort to reduce plastic packaging. | - | 0.68 | - | - |
| QD9.2. The EU should be able to check that EU environmental laws are being applied correctly in (country). | - | - | 0.84 | - |
| QD9.1. EU environmental legislation is necessary to protect the environment in (country). | - | - | 0.84 | - |
| QD9.3. The EU should assist non-EU countries to improve their environmental standards. | - | - | 0.70 | - |
| QD5.2. The big polluters should be mainly responsible for making good the environmental damage they cause. | - | - | - | 0.72 |
| QD5.1. As an individual, you can play a role in protecting the environment in (country). | - | - | - | 0.59 |
| Items | Factor Loadings | |||
|---|---|---|---|---|
| (1) Public Transport Use | (2) Eco-Friendly Purchasing | (3) Reduced Resource Consumption | (4) Eco-Car Purchase | |
| QD19.3. Frequently using public transport or biking or walking instead of using a car | 0.81 | - | - | - |
| QD4.1. Choosing more environmentally friendly travel (walking, biking, public transport) | 0.76 | - | - | - |
| QD4.9. Using your car less by avoiding unnecessary trips | 0.56 | - | - | - |
| QD4.2. Avoided buying overpackaged products | - | 0.64 | - | - |
| QD4.8. Buying local products | - | 0.63 | - | - |
| QD4.7. Buying products marked with an environmental label | - | 0.63 | - | - |
| QD4.3. Avoiding single-use plastic goods other than plastic bags or bought reusable plastic products | - | 0.54 | - | - |
| QD4.5. Cutting down on water consumption | - | - | 0.72 | - |
| QD4.6. Cutting down on energy consumption (turning down air conditioning or heating, not leaving appliances on stand-by, buying energy-efficient appliances) | - | - | 0.70 | - |
| QD19.2. Replacing older energy-intensive equipment (hotwater boiler, oven, dishwasher, etc.,) with more energy efficient equipment (e.g., labelled A+++) | - | - | 0.54 | - |
| QD19.5. Buying a low-emission vehicle (e.g., hybrid car) | - | - | - | 0.73 |
| QD19.4. Buying an electric vehicle (car, motorbike, bike) | - | - | - | 0.72 |
| Environmental Behaviors | Eco-Friendly Purchasing | Public Transport Use | Reduced Resource Consumption | |||||||||
|---|---|---|---|---|---|---|---|---|---|---|---|---|
| Models | M0 | M1 | M2 | M3 | M0 | M1 | M2 | M3 | M0 | M1 | M2 | M3 |
| Predictors | Estimates (p) | Estimates (p) | Estimates (p) | |||||||||
| Intercept | 0.04 | −0.02 | 0 | −0.28 *** | 0.02 | −0.11 * | −0.09 | 0.15 ** | 0.06 | −00.04 | −0.03 | −0.36 *** |
| Community type (small/middle) | - | −0.05 *** | −0.05 *** | −0.06 *** | 0.11 *** | 0.10 *** | 0.10 *** | 0.00 | 0.00 | −0.00 | ||
| Community type (large) | - | −0.03 | −0.05 *** | −0.07 *** | 0.31 *** | 0.28 *** | 0.26 *** | 0.01 | −0.01 | −0.0.01 | ||
| Household size (2) | - | 0.11 *** | 0.09 *** | 0.09 *** | −0.02 | −0.04 * | −0.04 * | 0.12 *** | 0.10 *** | 0.09 *** | ||
| Household size (3) | - | 0.13 *** | 0.09 *** | 0.08 *** | 0.00 | −0.03 | −0.06 ** | 0.13 *** | 0.10 *** | 0.13 *** | ||
| Household size (4, 4 +) | - | 0.10 *** | 0.06 ** | 0.05 * | 0.02 | −0.01 | −0.05 * | 0.12 *** | 00.09 *** | 0.13 *** | ||
| Environmental knowledge (EK) | - | - | 0.15 *** | 0.08 ** | 0.13 *** | 0.24 *** | 0.11 *** | 0.05 * | ||||
| Environmental attitude (EA) | - | - | 0.13 *** | 0.08 * | 0.07 *** | 0.06 | 0.10 *** | 0.09 ** | ||||
| Attitudes toward environmental behaviors (ATEB) | - | - | 0.05 *** | 0.05 *** | 0.06 *** | 0.06 *** | 0.04 *** | 0.04 *** | ||||
| Perceived behavioral control (PBC) | - | - | 0.10 *** | 0.03 | 0.07 *** | 0.04 | 0.06 *** | 0.07 ** | ||||
| Subjective environmental norms | - | - | 0.10 *** | 0.10 *** | 0.04 *** | 0.04 *** | 0.07 *** | 0.06 *** | ||||
| Age: 25–39 years | - | - | 0.12 *** | −0.25 *** | 0.25 *** | |||||||
| Age: 40–54 years | - | - | 0.14 *** | −0.30 *** | 0.33 *** | |||||||
| Age: 55 years and older | - | 0.11 *** | −0.29 *** | 0.32 *** | ||||||||
| EA * Age:25–39 years | - | −0.01 | 0.03 | −0.00 | ||||||||
| EA * Age:40–54 years | - | −0.01 | 0.06 * | 0.01 | ||||||||
| EA * Age:55 years and older | - | −0.01 | 0.06 * | 0.01 | ||||||||
| EK * Age:25–39 years | - | 0.04 | −0.14 *** | 0.06 * | ||||||||
| EK * Age:40–54 years | - | 0.05 | −0.15 *** | 0.04 | ||||||||
| EK * Age:55 years and older | - | 0.03 | −0.14 *** | 0.06 ** | ||||||||
| Gender (woman) | - | 0.13 *** | 0.05 *** | −0.02 | ||||||||
| EA * Gender (woman) | - | 0.02 | −0.02 | −0.01 | ||||||||
| EK * Gender (woman) | - | 0.06 *** | 0.02 | 0.01 | ||||||||
| Education | - | 0.07 *** | 0.05 *** | 0.04 *** | ||||||||
| EA * Education | - | 0.01 * | −0.00 | 0.00 | ||||||||
| EK * Education | - | 0.01 | 0.02 ** | −0.00 | ||||||||
| Difficulties to pay bills (Df) (from time to time) | - | 0.08 ** | 0.00 | 0.03 | ||||||||
| Difficulties to pay bills (Df) (never) | - | 0.14 *** | 0.02 | 0.07 ** | ||||||||
| EA * (Df) (from time to time) | - | 0.01 | −0.02 | 0.00 | ||||||||
| EA * (Df) (never) | - | 0.05 * | −0.02 | 0.00 | ||||||||
| PBC * (Df) (from time to time) | - | 0.04 | 0.03 | −0.03 | ||||||||
| PBC * (Df) (never) | - | 0.08 *** | 0.03 | −0.01 | ||||||||
| Random effects | ||||||||||||
| σ2 | 0.93 | 0.93 | 0.86 | 0.85 | 0.98 | 0.97 | 0.93 | 0.92 | 0.99 | 0.99 | 0.95 | 0.94 |
| τ00 | 0.10 | 0.10 | 0.08 | 0.07 | 0.06 | 0.06 | 0.05 | 0.04 | 0.04 | 0.04 | 0.03 | 0.03 |
| ICC | 0.09 | 0.10 | 0.09 | 0.07 | 0.05 | 0.06 | 0.05 | 0.05 | 0.04 | 0.04 | 0.03 | 0.03 |
| Marginal R2 | 0 | 0.003 | 0.072 | 0.090 | 0 | 0.014 | 0.05 | 0.062 | 0 | 0.002 | 0.038 | 0.049 |
| Conditional R2 | 0.094 | 0.10 | 0.152 | 0.156 | 0.054 | 0.069 | 0.097 | 0.104 | 0.037 | 0.040 | 0.071 | 0.081 |
| Model fit statistics | ||||||||||||
| M0 | M1 | M2 | M3 | M0 | M1 | M2 | M3 | M0 | M1 | M2 | M3 | |
| AIC (Akaike’s Information Criterion) | 61,909 | 61,853 | 60,178 | 59,835 | 63,111 | 62,806 | 61,991 | 61,765 | 63,322 | 63,276 | 62,465 | 62,280 |
| BIC (Bayesian Information Criterion) | 61,933 | 61,917 | 60,282 | 60,107 | 63,135 | 62,870 | 62,095 | 62,037 | 63,346 | 63,340 | 62,569 | 62,553 |
| Deviance | 61,903 | 61,837 | 60,152 | 59,767 | 63,105 | 62,790 | 61,965 | 61,697 | 63,316 | 63,260 | 62,439 | 62,212 |
| Chisq Chi | 65.413 | 1685.719 | 384.793 | 315.25 | 824.48 | 268.25 | 55.873 | 821.000 | 226.931 | |||
| Pr (>Chisq) | *** | *** | *** | *** | *** | *** | *** | *** | *** | |||
| N (Observations): 28 countries (22346) | ||||||||||||
| Hypotheses | Eco-Friendly Purchasing | Public Transport Use | Reduced Resource Consumption |
|---|---|---|---|
| H1: Environmental knowledge is positively related to REB. | ![]() | ![]() | ![]() |
| H2: Environmental attitudes are positively related to REB. | ![]() | ![]() | |
| H3: Attitudes toward environmental behaviors are positively related to REB. | ![]() | ![]() | ![]() |
| H4: Perceived behavioral control is positively related to REB. | ![]() | ||
| H5: Environmental subjective norms are positively related to REB. | ![]() | ![]() | ![]() |
| H6a: The effects of environmental attitudes on REB are stronger for younger individuals. | |||
| H6b: The effects of environmental knowledge on REB are stronger for younger individuals. | ![]() | ||
| H7a: The effects of environmental attitudes on REB are stronger for women. | |||
| H7b: The effects of environmental knowledge on REB are stronger for men. | |||
| H8a: The effects of environmental attitudes on REB are stronger for better-educated individuals. | ![]() | ||
| H8b: The effects of environmental knowledge on REB are stronger for better-educated individuals. | ![]() | ||
| H9a: The effects of environmental attitudes on REB are stronger for individuals with higher incomes. | ![]() | ||
| H9b: The effects of perceived behavioral control on REB are stronger for individuals with higher incomes. | ![]() |
© 2020 by the authors. Licensee MDPI, Basel, Switzerland. This article is an open access article distributed under the terms and conditions of the Creative Commons Attribution (CC BY) license (http://creativecommons.org/licenses/by/4.0/).
Share and Cite
Aral, Ö.H.; López-Sintas, J. A Comprehensive Model to Explain Europeans’ Environmental Behaviors. Sustainability 2020, 12, 4307. https://doi.org/10.3390/su12104307
Aral ÖH, López-Sintas J. A Comprehensive Model to Explain Europeans’ Environmental Behaviors. Sustainability. 2020; 12(10):4307. https://doi.org/10.3390/su12104307
Chicago/Turabian StyleAral, Öykü Hazal, and Jordi López-Sintas. 2020. "A Comprehensive Model to Explain Europeans’ Environmental Behaviors" Sustainability 12, no. 10: 4307. https://doi.org/10.3390/su12104307
APA StyleAral, Ö. H., & López-Sintas, J. (2020). A Comprehensive Model to Explain Europeans’ Environmental Behaviors. Sustainability, 12(10), 4307. https://doi.org/10.3390/su12104307


