Bridging the Generational Gap in the Hospitality Industry: Reverse Mentoring—An Innovative Talent Management Practice for Present and Future Generations of Employees
Abstract
1. Introduction
2. Connection of the Research Topic with Sustainability
3. The Present Generational Context Reflected in the Workforce
3.1. The Generational Theory and Its Popularity in Human Resources Management
- (1)
- the Baby Boom Generation, composed of people born approx. between 1940 and 1960 (prophet/idealist);
- (2)
- the X Generation, composed of people born approx. between 1961 and 1980 (nomad/reactive);
- (3)
- the Millennial or Y Generation, composed of people born approx. between 1981 and 2000 (hero/civic);
- (4)
- the Homeland Generation, composed of people born after 2001 (artist/adaptive).
3.2. The Key Importance of the Millennial Generation
3.3. The Present Generational Gap Reflected in the Workforce
3.4. Discrimination against Millennials—A New Source of Inequity Tension in the Workplace
4. The Influence of the Present Generational Context on Talent Management and Its Practices
4.1. Talent and Talent Management Approaches and Definitions
4.2. The Influence of the Present Generational Gap on Talent and Talent Management Approaches and Practices
4.3. The Key Importance of Reverse Mentoring in the Present Generational Context
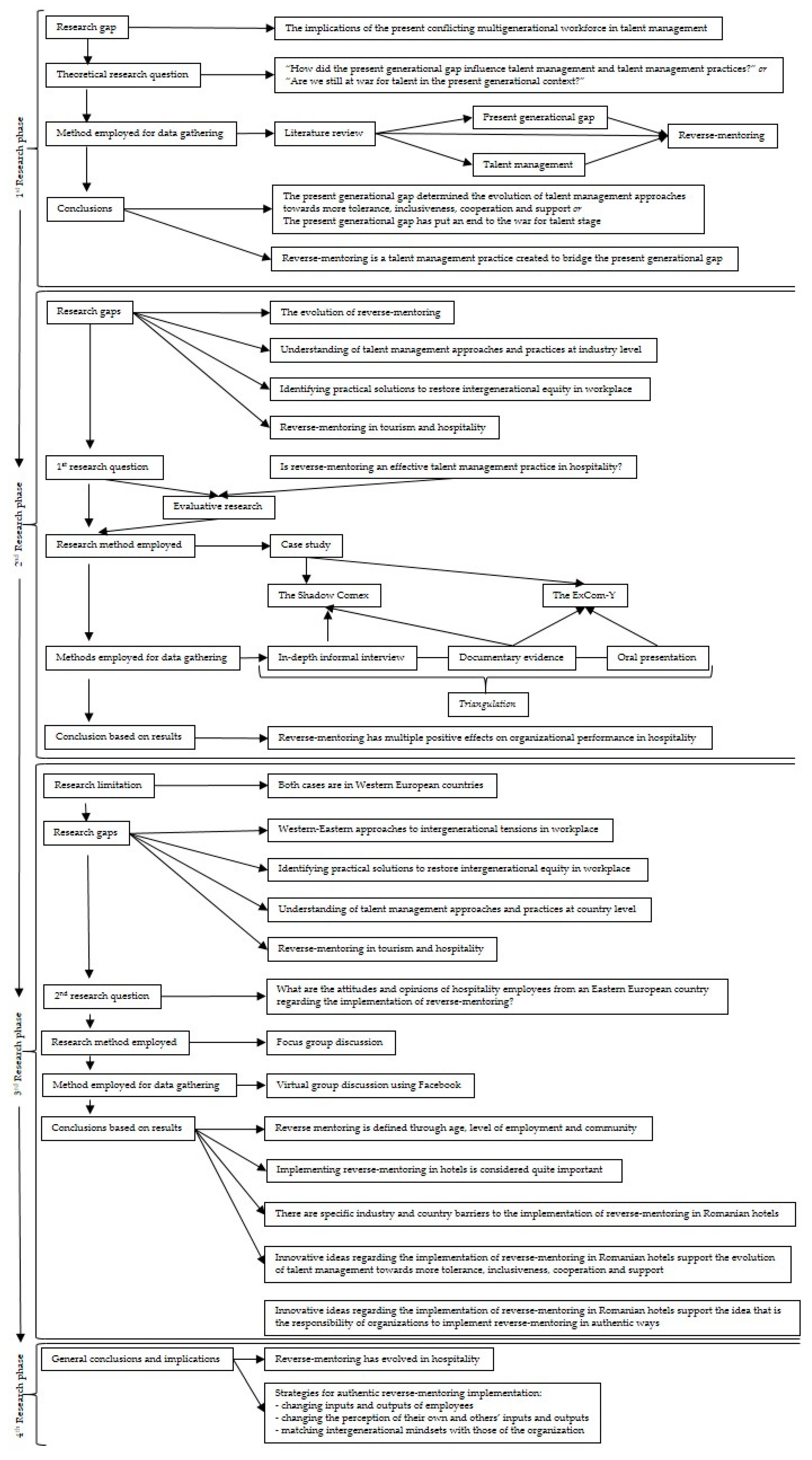
5. Research Questions and Methods
5.1. Formulation of the Two Research Questions
5.2. Research Methodology
6. Research Results
6.1. Case Study Method: The Effectiveness of Reverse-Mentoring Implementation at Top Executive Level in AccorHotels and Mövenpick Hotels & Resorts
6.1.1. The Shadow Comex
6.1.2. The ExCom-Y
6.1.3. Synthesis of the Results Obtained from the Two Cases
6.2. Focus-Group Method: The Attitudes and Opinions of Hospitality Employees from an Eastern European Country Regarding the Implementation of Reverse Mentoring
6.2.1. The General Understanding of the Reverse-Mentoring Concept
6.2.2. The Attitudes of the Respondents Regarding the Implementation of Reverse Mentoring in Hotels
6.2.3. The Personal Opinions and Suggestions about Potential Ways to Implement Reverse Mentoring in Hotels
6.2.4. Research Limitations
7. Discussions on the Evolution of Reverse Mentoring in Hospitality Talent Management
8. General Conclusions
9. Future Directions for Research and Practical Implications
Author Contributions
Funding
Acknowledgments
Conflicts of Interest
Appendix A

Appendix B
| Employees Who Completed the Form (N) | Employees Who Have Personal Facebook Account (N) | Employees with a Personal Facebook Account Classified Based on the Frequency of Active Posting on Facebook (Number of Posts/Week) and the Selection of the Participants for the Three Groups of Discussion (N) | |||||||||||||
|---|---|---|---|---|---|---|---|---|---|---|---|---|---|---|---|
| Ma | Xb | Bc | Ma | Xb | Bc | 0–3 posts/week | 4–8 posts/week | 9–posts/week | |||||||
| Ma | Xb | Bc | Ma | Xb | Bc | Ma | Xb | Bc | |||||||
| Hotel 1 | 12 | 5 | 2 | 12 | 5 | 2 | - | 1 | - | 4 | - | 1 | 8 | 4 | 1 |
1G3f | 1G1d 1G2e | 1G1d 2G3f | 1G3f | ||||||||||||
| Hotel 2 | 5 | 2 | 3 | 5 | 1 | 3 | - | - | 2 | 1 | - | 1 | 4 | 1 | - |
1G3f | 1G1d 1G2e | 1G1d | |||||||||||||
| Hotel 3 | 9 | 4 | 2 | 8 | 3 | 1 | - | 1 | 1 | 6 | - | - | 2 | 2 | - |
1G2e | 1G1d 1G3f | ||||||||||||||
| Hotel 4 | 3 | 2 | - | 3 | 2 | - | - | - | - | 1 | 1 | - | 2 | 1 | - |
| 1G1d 1G2e | 1G2e | ||||||||||||||
| Hotel 5 | 8 | 4 | 3 | 8 | 2 | 2 | - | 1 | 1 | 4 | - | 1 | 4 | 1 | - |
1G3f | 1G1d 1G2e | 1G2e | |||||||||||||
| Hotel 6 | 2 | 2 | 1 | 2 | 2 | 1 | - | - | 1 | 1 | - | - | 1 | 2 | - |
| 1G1d | 1G2e 1G3f | ||||||||||||||
| Total number | 39 | 19 | 11 | 38 | 15 | 9 | - | 3 | 5 | 17 | 1 | 3 | 21 | 11 | 1 |
References
- Jooss, S. Global Talent Management the Identification Process of Pivotal Talent in Multinational Hotel Corporations. Ph.D. Thesis, Dublin Institute of Technology, Dublin, Ireland, 2018. [Google Scholar]
- Beechler, S.; Woodward, I.C. The global ‘war for talent’. J. Int. Manag. 2009, 15, 273–285. [Google Scholar] [CrossRef]
- Poole, J. Attracting and Retaining Millennial Talent: A Critique of Current Talent Management Practices. Ph.D. Thesis, Cardiff Metropolitan University, Cardiff, UK, 2017. [Google Scholar]
- Vaiman, V.; Scullion, H.; Collings, D. Talent management decision making. Manag. Decis. 2012, 50, 925–941. [Google Scholar] [CrossRef]
- Sparrow, P.; Scullion, H.; Tarique, I. Multiple Lenses on Talent Management: Definitions and Contours of the Field; Cambridge University Press: Cambridge, UK, 2014. [Google Scholar]
- Collings, D.G.; Scullion, H.; Vaiman, V. European perspectives on talent management. Eur. J. Int. Manag. 2011, 5, 453–462. [Google Scholar] [CrossRef]
- Strauss, W.; Howe, N. The Fourth Turning: What the Cycles of History Tell Us about America’s Next Rendezvous with Destiny; Three Rivers Press: New York, NY, USA, 2009. [Google Scholar]
- Bochert, R.; Cismaru, L.; Foris, D. Connecting the Members of Generation Y to Destination Brands: A Case Study of the CUBIS Project. Sustainability 2017, 9, 1197. [Google Scholar] [CrossRef]
- Cascio, W.F. Changes in Workers, Work, and Organizations. In Handbook of Psychology; Bormann, W.C., Ilgen, D.R., Klimoski, R.J., Eds.; John Wiley & Sons Inc.: Hoboken, NJ, USA, 2003; Volume 12, pp. 401–422. [Google Scholar]
- Lub, X.; Nije Bijvank, M.; Matthijs Bal, P.; Blomme, R.; Schalk, R. Different or alike? Exploring the psychological contract and commitment of different generations of hospitality workers. Int. J. Contemp. Hosp. Manag. 2012, 24, 553–573. [Google Scholar] [CrossRef]
- Festing, M.; Schäfer, L. Generational challenges to talent management: A framework for talent retention based on the psychological-contract perspective. J. World Bus. 2014, 49, 262–271. [Google Scholar] [CrossRef]
- Al Ariss, A.; Cascio, W.F.; Paauwe, J. Talent management: Current theories and future research directions. J. World Bus. 2014, 49, 173–179. [Google Scholar] [CrossRef]
- Cappelli, P.; Keller, J.R. Talent management: Conceptual approaches and practical challenges. Annu. Rev. Organ. Psychol. Organ. Behav. 2014, 1, 305–331. [Google Scholar] [CrossRef]
- Baum, T. Human resources in tourism: Still waiting for change? —A 2015 reprise. Tour. Manag. 2015, 50, 204–212. [Google Scholar] [CrossRef]
- Ubl, H.L.; Walden, L.X.; Arbit, D. Managing Millennials for Dummies; John Wiley & Sons: Hoboken, NJ, USA, 2017. [Google Scholar]
- Meyers, M.C.; Van Woerkom, M. The influence of underlying philosophies on talent management: Theory, implications for practice, and research agenda. J. World Bus. 2014, 49, 192–203. [Google Scholar] [CrossRef]
- Garavan, T.N.; Carbery, R.; Rock, A. Mapping talent development: Definition, scope and architecture. Eur. J. Train. Dev. 2012, 36, 5–24. [Google Scholar] [CrossRef]
- Baum, T.; Cheung, C.; Kong, H.; Kralj, A.; Mooney, S.; Ramachandran, S.; Siow, M.L. Sustainability and the tourism and hospitality workforce: A thematic analysis. Sustainability 2016, 8, 809. [Google Scholar] [CrossRef]
- Hershatter, A.; Epstein, M. Millennials and the world of work: An organization and management perspective. J. Bus. Psychol. 2010, 25, 211–223. [Google Scholar] [CrossRef]
- Goh, E.; Lee, C. A workforce to be reckoned with: The emerging pivotal Generation Z hospitality workforce. Int. J. Hosp. Manag. 2018, 73, 20–28. [Google Scholar] [CrossRef]
- Cerf, K.L.K. Strategies to Improve Millennial Employee Engagement in the Luxury Resort Industry. Ph.D. Thesis, Walden University, Minneapolis, MN, USA, 2017. [Google Scholar]
- Chi, C.G.; Maier, T.A.; Gursoy, D. Employees’ perceptions of younger and older managers by generation and job category. Int. J. Hosp. Manag. 2013, 34, 42–50. [Google Scholar] [CrossRef]
- Nolan, L.S. The Roar of Millennials: Retaining Top Talent in the Workplace. J. Leadersh. Account. Ethics 2015, 12, 69–75. [Google Scholar]
- Gursoy, D.; Maier, T.A.; Chi, C.G. Generational differences: An examination of work values and generational gaps in the hospitality workforce. Int. J. Hosp. Manag. 2008, 27, 448–458. [Google Scholar] [CrossRef]
- Vaiman, V.; Holden, N. Talent Management in Central and Eastern Europe. In Global Talen Management; Scullion, H., Collings, D., Eds.; Routledge: New York, NY, USA, 2011; pp. 178–193. [Google Scholar]
- Veal, A.J. Research Methods for Leisure and Tourism; Pearson: London, UK, 2018. [Google Scholar]
- Guba, E.G.; Lincoln, Y.S. Competing Paradigms in Qualitative Research. In The Landscape of Qualitative Research: Theories and Issues; Denzin, N.K., Lincoln, Y.S., Eds.; Sage: Thousand Oaks, CA, USA, 1998; pp. 195–220. [Google Scholar]
- Henderson, K.A. Dimensions of Choice: A Qualitative Approach to Recreation, Parks and Leisure Research, 2nd ed.; Venture: State College, PA, USA, 2006. [Google Scholar]
- Thornthwaite, L.; Balnave, N. Building sustainable workforce futures. Lab. Ind. J. Soc. Econ. Relat. Work 2016, 26, 157–164. [Google Scholar] [CrossRef]
- United Nations General Assembly. Transforming Our World: The 2030 Agenda for Sustainable Development; A/RES/70/1; United Nations General Assembly: New York, NY, USA, 2015. [Google Scholar]
- Gargouri, C.; Guaman, C. Discriminating Against Millennials in the Workplace Analysis on Age Discrimination against Young Adults. J. US-China Public Adm. 2017, 14, 38–45. [Google Scholar]
- Bapuji, H.; Mishra, S. Inequality and Organizations. In The Routledge Companion to Philosophy in Organization Studies; Mir, R., Willmott, H., Greenwood, M., Eds.; Routledge: London, UK, 2015; pp. 439–448. [Google Scholar]
- North, M.S.; Fiske, S.T. Intergenerational Resource Tensions in the Workplace and Beyond: Individual, Interpersonal, Institutional, International. Res. Organ. Behav. 2015, 35, 159–179. [Google Scholar] [CrossRef]
- Bursch, D.; Kelly, K. Managing the Multigenerational Workplace; UNC Executive Development: Chapel Hill, NC, USA, 2014. [Google Scholar]
- Srinivasan, V. Multi generations in the workforce: Building collaboration. IIMB Manag. Rev. 2012, 24, 48–66. [Google Scholar] [CrossRef]
- Rudolph, C.W.; Rauvola, R.S.; Zacher, H. Leadership and generations at work: A critical review. Leadersh. Q. 2017, 29, 44–57. [Google Scholar] [CrossRef]
- Dosekova, L.; von Rheden, E.S. Employer Branding amongst Millennials in the Hospitality Industry. Master’s Thesis, Lund University, Lund, Switzerland, 2018. [Google Scholar]
- Migacz, S.J.; Petrick, J.F. Millennials: America’s cash cow is not necessarily a herd. J. Tour. Futures 2018, 4, 16–30. [Google Scholar] [CrossRef]
- Emmons, M. Key Statistics about Millennials in the Workplace. Dynamic Signal. 2018. Available online: https://dynamicsignal.com/2018/10/09/key-statistics-millennials-in-the-workplace/ (accessed on 11 July 2019).
- Singal, J. Don’t Call Me a Millennial—I’m an Old Millennial. NYMAG.com. 2017. Available online: https://www.thecut.com/2017/04/two-types-of-millennials.html (accessed on 20 August 2019).
- Anderson, H.J.; Baur, J.E.; Griffith, J.A.; Buckley, M.R. What works for you may not work for (Gen) Me: Limitations of present leadership theories for the new generation. Leadersh. Q. 2017, 28, 245–260. [Google Scholar] [CrossRef]
- Nnambooze, B.E.; Parumasur, S.B. Understanding the multigenerational workforce: Are the generations significantly different or similar? Corp. Ownersh. Control 2016, 13, 244–257. [Google Scholar] [CrossRef]
- Subramanian, K.R. The Generation Gap and Employee Relationship. Int. J. Eng. Manag. Res. IJEMR 2017, 7, 59–67. [Google Scholar]
- Çelikdemir, D.Z.; Tukel, I. Incorporating Ethics into Strategic Management with Regards to Generation Y’s view of Ethics. Procedia-Soc. Behav. Sci. 2015, 207, 528–535. [Google Scholar] [CrossRef]
- Prenski, M. Digital natives, digital immigrants (Part 1). Horizon 2001, 9, 1–6. [Google Scholar] [CrossRef]
- Brack, J.; Kelly, K. Maximizing millennials in the workplace. UNC Exec. Dev. 2012, 22, 2–14. [Google Scholar]
- Zhu, G.; So, K.K.F.; Hudson, S. Inside the sharing economy: Understanding consumer motivations behind the adoption of mobile applications. Int. J. Contemp. Hosp. Manag. 2017, 29, 2218–2239. [Google Scholar] [CrossRef]
- Lewis, R.A. Generation Y at work: Insight from experiences in the hotel sector. Int. J. Bus. Manag. 2015, 3, 1–17. [Google Scholar]
- Elbanna, S.; Elsharnouby, T.H. Revisiting the relationship between formal planning process and planning effectiveness: Do organizational capabilities and decision-making style matter? Int. J. Contemp. Hosp. Manag. 2018, 30, 1016–1034. [Google Scholar] [CrossRef]
- Naim, M.F.; Lenkla, U. Knowledge sharing as an intervention for Gen Y employees’ intention to stay. Ind. Commer. Train. 2016, 48, 142–148. [Google Scholar] [CrossRef]
- Todorović, M.; Pavićević, M. Bridge the gaps, retain the talented millennials. Serb. Proj. Manag. J. 2016, 6, 81–90. [Google Scholar]
- Hashim, K.F.; Fadhil, N.A. Engaging with Customer Using Social Media Platform: A Case Study of Malaysia Hotels. Procedia Comput. Sci. 2017, 124, 4–11. [Google Scholar] [CrossRef]
- Saarti, J.; Juntunen, A. Bringing out the best of everyone: A systematic approach to the workplace coaching and learning at the Kuopio University Library, Finland. Libr. Manag. 2011, 32, 579–588. [Google Scholar] [CrossRef]
- Meister, J.C.; Willyerd, K. Mentoring millennials. Harv. Bus. Rev. 2010, 88, 68–72. [Google Scholar]
- Cismaru, L.; Proca, A. Strategies for the sustainable development of tourist destinations based on generation Y profile. In Proceedings of the 15th International Multidisciplinary Scientific GeoConference (SGEM 2015), Ecology, Economics, Education and Legislation, Albena, Bulgaria, 18–24 June 2015; Curran Associates, Inc.: Red Hook, NY, USA, 2015; pp. 561–568. [Google Scholar]
- Andersen, S. 5 Keys to Successful Hospitality Leadership. Boston Hospitality Review. 13 February 2018. Available online: https://www.bu.edu/bhr/2018/02/13/5-keys-to-successful-hospitality-leadership/ (accessed on 12 July 2019).
- Visser, H. Understanding how millennial hospitality employees deal with emotional labour. Res. Hosp. Manag. 2018, 8, 63–66. [Google Scholar] [CrossRef]
- Andert, D. Alternating leadership as a proactive organizational intervention: Addressing the needs of the Baby Boomers, Generation Xers and Millennials. J. Leadersh. Account. Ethics 2011, 8, 67–83. [Google Scholar]
- Aruna, M.; Anitha, J. Employee retention enablers: Generation Y employees. SCMS J. Indian Manag. 2015, 12, 94–103. [Google Scholar]
- Kossek, E.E. Managing work-life boundaries in the digital age. Organ. Dyn. 2016, 45, 258–270. [Google Scholar] [CrossRef]
- Deery, M.; Jago, L. Revisiting talent management, work-life balance and retention strategies. Int. J. Hosp. Manag. 2015, 27, 453–472. [Google Scholar] [CrossRef]
- Zhao, X.; Qu, H.; Ghiselli, R. Examining the relationship of work—Family conflict to job and life satisfaction: A case of hotel sales managers. Int. J. Hosp. Manag. 2011, 30, 46–54. [Google Scholar] [CrossRef]
- Park, J.; Gursoy, D. Generation effects on work engagement among US hotel employees. Int. J. Hosp. Manag. 2012, 31, 1195–1202. [Google Scholar] [CrossRef]
- Pritchard, K.; Whiting, R. Investigating Understandings of Age in the Workplace. In Making a Difference with Psychology; Niven, K., Lewis, S., Kagan, C., Eds.; The Richard Benjamin Trust: London, UK, 2017; pp. 225–234. [Google Scholar]
- Tourism Sustainability Group. Action for More Sustainable European Tourism. Report of the Tourism Sustainability Group, Ref. Ares (2014)78493-15/01/2014. Available online: https://ec.europa.eu/growth/sectors/tourism_en (accessed on 12 December 2019).
- EU Council. Council Directive 2000/78/EC of 27 November 2000 Establishing a General Framework for Equal Treatment in Employment and Occupation. Available online: https://eur-lex.europa.eu/legal-content/EN/TXT/PDF/?uri=CELEX:32000L0078&from=EN (accessed on 12 December 2019).
- Kanfer, R. Motivation Theory and Industrial and Organizational Psychology. In Handbook of Industrial and Organizational Psychology; Dunnette, M.D., Hough, L., Eds.; Consulting Psychologists Press: Palo Alto, CA, USA, 1990; Volume 1, pp. 75–170. [Google Scholar]
- Kanfer, R.; Chen, G. Motivation in organizational behavior: History, advances and prospects. Organ. Behav. Hum. Decis. Process. 2016, 136, 6–19. [Google Scholar] [CrossRef]
- Gallardo-Gallardo, E. What do We Actually Mean by Talent in Business? Does It Really Matter? Working Papers in Economics: Facultad d’Economia i Empresa, Barcelona, ES. 2011. Available online: http://diposit.ub.edu/dspace/bitstream/2445/34400/1/E11-258_Gallardo.pdf (accessed on 10 July 2019).
- Singh, V.; Bains, D.; Vinnicombe, S. Informal mentoring as an organisational resource. Long Range Plan. 2002, 35, 389–405. [Google Scholar] [CrossRef]
- Bhatnagar, J. Managing capabilities for talent engagement and pipeline development. Ind. Comer. Train. 2008, 40, 19–28. [Google Scholar] [CrossRef]
- Cappelli, P. Deal at Work. In Managing the Market-Driven Workforce; Harvard Business School Press: Boston, MA, USA, 1999. [Google Scholar]
- Moon, T.M. Mentoring the next generation for innovation in today’s organization. J. Strateg. Leadersh. 2014, 5, 23–35. [Google Scholar]
- Ahmad, H.; Ibrahim, B. Leadership and the characteristic of different generational cohort towards job satisfaction. Procedia-Soc. Behav. Sci. 2015, 204, 14–18. [Google Scholar] [CrossRef]
- Chen, Y.C. Effect of reverse mentoring on traditional mentoring functions. Leadersh. Manag. Eng. 2013, 13, 199–208. [Google Scholar] [CrossRef]
- de Swaan Arons, M.; Van den Driest, F.; Weed, K. The ultimate marketing machine. Harv. Bus. Rev. 2014, 92, 54–63. [Google Scholar]
- Laudert, E. Generation Z: Utilizing Adaptive and Authentic Leadership to Promote Intergenerational Collaboration at Work. In M.A. in Leadership Studies: Capstone Project Papers 30; University of San Diego: San Diego, CA, USA, 2018; Available online: http://digital.sandiego.edu/solesmalscap/30 (accessed on 12 July 2019).
- Paur, C.P.D.; Costa, D.S.; Germain, J.S. Organizational Strategies for Engaging and Retaining Millennial Employees. In Major Qualifying Projects, 1336; Worcester Polytechnic Institute: Worchester, MA, USA, 2018; Available online: https://digitalcommons.wpi.edu/mqp-all/1336 (accessed on 11 July 2019).
- Güğerçin, U. Leveraging the Differences: A Case of Reverse Mentoring. In Proceedings of the 11th International Management Conference “The Role of Management in the Economic Paradigm of the XXIst Century”, Bucharest, Romania, 2–4 November 2017; pp. 36–52. [Google Scholar]
- Chen, Y.C. The Introspection of Traditional Mentoring Functions and Modification of the Corresponding Scale. In Proceedings of the 2nd International Conference on Education Reform and Modern Management (ERMM2015), 19–20 April 2015; Atlantis Press: Hong Kong, China, 2015. [Google Scholar]
- Iunius, R.; Hartmann, M.; Bruchez, E. EHL Lausanne Report: Shaping the Future of Hospitality—Outlook 2030; EHL Publication: Lausanne, Switzerland, 2017. [Google Scholar]
- Deshwal, D.P. Creating A New Mindset: Reverse Mentoring. Int. J. Sci. Res. Manag. IJSRM 2015, 3, 3620–3625. [Google Scholar]
- Chaudhuri, S.; Ghosh, R. Reverse Mentoring: A Social Exchange Tool for Keeping the Boomers Engaged and Millennials Committed. Hum. Resour. Dev. Rev. 2012, 11, 55–76. [Google Scholar] [CrossRef]
- Ferreira Vasconcelos, A. Older workers as a source of wisdom capital: Broadening perspectives. Rev. Gest. 2018, 25, 102–118. [Google Scholar] [CrossRef]
- Corwin, R. Strategies to Retain Tacit Knowledge from Baby Boomers. Ph.D. Thesis, Walden University, Minneapolis, MN, USA, 2015. [Google Scholar]
- Woods, K. Organizational ambidexterity and the multi-generational workforce. J. Organ. Cult. Commun. Confl. 2016, 20, 95–111. [Google Scholar]
- Marcinkus Murphy, W. Reverse mentoring at work: Fostering cross-generational learning and developing millennial leaders. Hum. Resour. Manag. 2012, 51, 549–573. [Google Scholar] [CrossRef]
- Mauri, T. Why leadership styles matter. Strateg. Dir. 2017, 33, 1–4. [Google Scholar] [CrossRef]
- Myers, K.K.; Sadaghiani, K. Millennials in the workplace: A communication perspective on millennials’ organizational relationships and performance. J. Bus. Psychol. 2010, 25, 225–238. [Google Scholar] [CrossRef]
- Stephens, S. Reverse mentorships: Younger workers can help veterans stay on right track. Biomed. Instrum. Technol. 2012, 46, 108–110. [Google Scholar] [CrossRef]
- Malek, K.; Fried Kline, S.; DiPietro, R. The impact of manager training on employee turnover intentions. J. Hosp. Tour. Insights 2018, 1, 203–219. [Google Scholar] [CrossRef]
- Walle, A.H. Quantitative versus qualitative tourism research. Ann. Tour. Res. 1997, 24, 524–536. [Google Scholar] [CrossRef]
- Xiao, H.; Smith, S.L. Case studies in tourism research: A state-of-the-art analysis. Tour. Manag. 2006, 27, 738–749. [Google Scholar]
- Ritchie, B.W.; Burns, P.M.; Palmer, C.A. Tourism Research Methods: Integrating Theory with Practice; Cabi Publishing: Wallingford, UK, 2005. [Google Scholar]
- Rabiee, F. Focus-group interview and data analysis. Proc. Nutr. Soc. 2004, 63, 655–660. [Google Scholar] [CrossRef] [PubMed]
- Short, T. Collaborative Statistics [Custom Online Version]. Derived from Illowsky, B.; Dean, S. Collaborative Statistics, Rice University: Houston, TX, USA. Available online: https://cnx.org/contents/0MKruu1k@5.4:suk7Knt7@7/Additional-Resources (accessed on 21 May 2019).
- ACCOR. Shadow Comex. Our Under-35s Executive Committee. Available online: https://www.accorhotels.group/group/our-governance/shadow-comex (accessed on 20 August 2019).
- Bys, C. Pourquoi le Pdg d’AccorHotels Installe un Comex de l’ombre. L’Usine Digitale. 2 February 2016. Available online: https://www.usine-digitale.fr/article/pourquoi-le-pdg-d-accorhotels-installe-un-comex-de-l-ombre.N377159 (accessed on 20 August 2019).
- SSTH Editorial Team. Millennials Enter the Hotel Boardroom. Swiss School of Tourism & Hospitality Blog. 13 July 2017. Available online: https://blog.ssth.ch/millennials-enter-the-boardroom (accessed on 10 October 2019).
- Bazin, S. Business Case: Accor Hotels [Podcast]. Hub Institute. 11 October 2016. Youtube. Available online: https://www.youtube.com/watch?v=vh-ik39bOVM (accessed on 10 March 2019).
- Temelli, L. IHIF Conference 2017—Going Beyond Traditional Hospitality. Hospitalitynet. 29 May 2017. Available online: https://www.hospitalitynet.org/opinion/4082943.html (accessed on 20 August 2019).
- ZOKU. Available online: https://livezoku.com/ (accessed on 20 August 2019).
- Green Rooms. Available online: https://www.greenrooms.london/ (accessed on 20 August 2019).
- JO&JOE Hossegor. JO & JOE Opens its First Open House in Hossegor in Partnership with Quiksilver and Roxy. Hospitalitynet. 20 March 2017. Available online: https://www.hospitalitynet.org/announcement/41000032/jojoe-hossegor.html (accessed on 20 August 2019).
- ACCOR. Jo & Joe. The Open House, a New Kind of Hospitality. Available online: https://www.accorhotels.group/en/group/our-brands-and-services/jo-and-joe (accessed on 20 August 2019).
- MARRIOTT. Available online: http://moxy-hotels.marriott.com/en (accessed on 20 August 2019).
- Chavy, O. The ExCom-Y. In Proceedings of the 4th World Research Summit for Tourism and Hospitality, Orlando, FL, USA, 8–11 December 2017. [Google Scholar]
- Mövenpick Hotels & Resorts. Mövenpick Hotels & Resorts Creates Excom-Y, a Dynamic Team of Millennials Who Will Mirror Its Executive Committee. 17 May 2017. Available online: https://www.movenpick.com/en/press/news/detail/moevenpick-hotels-resorts-creates-excom-y-a-dynamic-team-of-millennials-who-will-mirror-its-execut/ (accessed on 11 October 2019).
- Parsons, M. How the Millennial ExCom-Y Board is Shaping Movenpick’s Hotels. TTG. 23 November 2017. Available online: https://www.ttgmedia.com/news/technology/how-the-millennial-excom-y-board-is-shaping-movenpicks-hotels-12437 (accessed on 17 April 2019).
- The Phuket News. In the Lap of Progress: CEO Olivier Chavy Defines Mövenpick’s Future. The Phuket News. 10 September 2017. Available online: https://www.thephuketnews.com/in-the-lap-of-progress-%C2%A0ceo-olivier-chavy-defines-m%C3%B6venpick-future-63811.php#BXQGPdJsZ4X57bmO.97 (accessed on 11 October 2019).
- Burrus, D. Geo-Social Networking 101. Hospitality Technology. 6 January 2010. Available online: https://hospitalitytech.com/geo-social-networking-101 (accessed on 12 October 2018).
- Thunnissen, M. Talent management. Empl. Relat. 2016, 38, 57. [Google Scholar] [CrossRef]
- ACCOR. AccorHotels Completes Acquisition of Mövenpick Hotels & Resorts. Available online: https://www.accorhotels.group/en/Actualites/2018/09/accorhotels-movenpick (accessed on 20 September 2019).
- Earls, E. What Mövenpick Has Planned as Part of AccorHotels. Hotel News Now. 14 May 2018. Available online: http://hotelnewsnow.com/Articles/286341/What-Mvenpick-has-planned-as-part-of-AccorHotels (accessed on 17 July 2019).
- Brauckmann, S. City tourism and the sharing economy—Potential effects of online peer-to-peer marketplaces on urban property markets. J. Tour. Futures 2017, 3, 114–126. [Google Scholar] [CrossRef]
- Pougnet, S.; Martin-Rios, C. Improving Hotel Starlac’s Human Resources and Talent Management System; SAGE Business Cases, SAGE Publications Ltd.: New York, NY, USA, 2016. [Google Scholar]
- Plaskoff, J. Employee experience: The new human resource management approach. Strateg. HR Rev. 2017, 16, 136–141. [Google Scholar] [CrossRef]
- Maamari, B.E.; Majdalani, J.F. Emotional intelligence, leadership style and organizational climate. Int. J. Organ. Anal. 2017, 25, 327–345. [Google Scholar] [CrossRef]
- Albert, M.N.; Perouma, J.P. The Dialogue: An Essential Component to Consider ‘Organization as a Community of Persons’. Humanist. Manag. J. 2017, 2, 37–55. [Google Scholar] [CrossRef]
- Crotti, R.; Misrahi, T. The Travel & Tourism Competitiveness Report 2017: Paving the Way for a More Sustainable and Inclusive Future; World Economic Forum: Geneva, Switzerland, 2017. [Google Scholar]
- Sotiriadis, M.D. Sharing tourism experiences in social media: A literature review and a set of suggested business strategies. Int. J. Contemp. Hosp. Manag. 2017, 29, 179–225. [Google Scholar] [CrossRef]
- Leung, X.Y.; Bai, B.; Erdem, M. Hotel social media marketing: A study on message strategy and its effectiveness. J. Hosp. Tour. Technol. 2017, 8, 239–255. [Google Scholar] [CrossRef]
- Skinner, H.; Sarpong, D.; White, G.R.T. Meeting the needs of the Millennials and Generation Z: Gamification in tourism through geocaching. J. Tour. Futures 2018, 4, 93–104. [Google Scholar] [CrossRef]
- Zupan, N.; Dziewanowska, K.; Pearce, A. Wanting it all: The challenges of managing young talent in transition economies. Balt. J. Manag. 2017, 12, 63–85. [Google Scholar] [CrossRef]
- Uppink Calderwood, L.; Soshkin, M. The Travel & Tourism Competitiveness Report 2019: Travel and Tourism at a Tipping Point; World Economic Forum: Geneva, Switzerland, 2019. [Google Scholar]

| Benefits for Millennial Employees | Benefits for Employees from Baby Boom and X Generations | Benefits for Companies |
|---|---|---|
| High-touch skills [21,81,84,85] Respect and empowerment from older employees [83] Continuous learning through meaningful relationships [3,87] The opportunity to make a difference [78] Meaningful work, feeling that their work is valuable [15,73,78,87] Feedback from their employers [54] Understanding of roles within a company [54] Professional and personal development [15,79] Change of generational misconceptions [3,79] Finding multiple mentors with different backgrounds Self-confidence [3,73,79] The feeling that the company values their uniqueness [15,73] Career development [54,79] Contribution to decision-making [79] Gaining experience The possibility to know more about the reality of the working place [3,54,87] Leadership development [54,78,79,82,87,88] Relational learning [15,82,87] Discovering similarities with older employees Access to key positions [54] Help Millennials see and understand their weaknesses—for example they can see that technology has limitations [89] | High-tech skills [46,73,78,79,82,87,90] Training tailored to their profile Respect from younger employees [83] Professional and personal development Change of generational misconceptions [3,79,90] Discovering similarities with younger employees Appreciation for technology [90] Learn about the needs of young consumers [79,87,90] Ability to adopt change [79,82] Learn to gain support of employees [79,87] Innovation and creativity skills [73,79] Relational learning [79] In touch with the future [3,82] The feeling that the company still cares for them [84] | Managers’ continuous training [3,74,79,82,88,91] Decrease in employees’ turnover intentions, because employees feel closer to their managers [15] The development of close relationships between older managers and younger employees [3,78,79,87] Proper use of the “wisdom capital” of employees from Baby Boom and X generations [84] Genuine, ingenious ideas and solutions [73,78,79] Keeping the Millennials engaged, committed [3,46,78,83,91] Retaining the tacit knowledge of older employees [79,84,85] Encourage sharing and innovation within company [73] Technological literacy of all employees [46,79] Better interpersonal skills of younger employees [54] The possibility to capitalize on generational differences—use the different skills to enhance the work in a team [73] Reducing training costs compared to traditional training of employees Creation of a learning environment [21,79,82,87] Attract and retain talent [79,82] Decrease generational conflict [79,87] Keep in touch with the future Facilitation of cross-generational relationships [21,54,78,87] Trust development Comfortable work environment [73] Fostering interactions [54,78] |
| Hotel Chain | Reverse Mentoring Team | Implemented Ideas (Examples) | Talent Management | |||
|---|---|---|---|---|---|---|
| C1a | C2b | C3c | C4d | |||
| AccorHotels | Shadow Comex | ► Open hotel ► Reverse-mentoring pairs | X X | X X | X X | X |
| Mövenpick | ExCom-Y | ► Lobby reorganization ► Geo-social networking ►New jobs in social media ► Post-stay guest questioning via WhatsApp | X X X X | X X X X | X X X X | X X X X |
| Themes | Sub-Themes | Questions |
|---|---|---|
| 1. The general understanding of the reverse-mentoring concept | Q1. What is reverse mentoring in a hotel? | |
| 2. The attitudes of the respondents regarding the implementation of reverse mentoring in hotels | 2.1. The general attitude of the participants toward the implementation of reverse mentoring within Mövenpick Hotels and Resort | Q2. What do you think about the Mövenpick case study? |
| 2.2. The attitudes of the participants toward the implementation of reverse mentoring within their own hotels | Q3. Is reverse mentoring real/possible in your organization? | |
| Q4. Why? | ||
| 2.3. The general importance given by the participants to reverse-mentoring implementation in hotels | Q5. How important do you think reverse mentoring is in hotels? | |
| 3. The personal opinions and suggestions about potential ways to implement reverse mentoring in hotels. | 3.1. Ideas of the participants regarding the way/s reverse mentoring could be implemented in hospitality | Q6: If you were a hotel manager, how would you implement reverse mentoring? |
| Q8: How would you like your hotel to implement reverse mentoring? | ||
| 3.2. Ideas of the participants regarding the knowledge content which can be transferred through reverse mentoring | Q7: What would you like to share with your colleagues and managers? | |
| Q9: What would you like your colleagues and managers to share with you? |
| Category | Frequency (N) | Relative Frequency | Examples |
|---|---|---|---|
| Age | 18 | 0.52 | exchange from young to old employees |
| Level of employment | 12 | 0.34 | level-B employees teach level-A employees; employees teach managers; ordinary employees share their ideas with managers; |
| Community | 5 | 0.14 | information exchange between employees; sharing ideas to each other |
| Total | 35 a | 1.00 |
| Category | Frequency (N) | Relative Frequency | Examples |
|---|---|---|---|
| Organizational culture | 27 | 0.45 | Hierarchy; for big hotels; for chain hotels; for international hotels; no organizational culture in this direction; inertia—things are working anyway; |
| Managerial style | 21 | 0.35 | Discriminatory practices; lack of open-mindedness; impersonal; favoring expertise; lack of transparency; |
| Cultural differences | 12 | 0.20 | Not ordinary in our country; for rich hotels in rich countries; it works in Switzerland, not here |
| Total | 60 a | 1.00 |
| Category | Frequency (N) | Relative Frequency |
|---|---|---|
| Events and activities | 69 | 0.26 |
| Shared spaces | 43 | 0.16 |
| Volunteer activities | 32 | 0.12 |
| Interaction platforms | 27 | 0.10 |
| Sharing ideas | 27 | 0.10 |
| Trainings (formal and informal) | 23 | 0.09 |
| Job rotation | 17 | 0.07 |
| Personal discussions | 13 | 0.05 |
| New departments/jobs | 12 | 0.05 |
| Total | 263 a | 1.00 |
| Category | Frequency (N) | Relative Frequency | Examples |
|---|---|---|---|
| Ideas | 83 | 0.32 | Innovations; best practices; mistakes, failure |
| Personal life | 72 | 0.28 | Experiences; family, kids; places they like to visit; vacations; specific needs; personal problems (not intimate) |
| Technology | 43 | 0.16 | Social media; apps; information search; software |
| Life values | 34 | 0.13 | Empathy; respect; manners; friendship; life–work balance |
| Company | 17 | 0.06 | Goals; shareholders; ownership; HR policy; jobs; acquisitions; brand values; short term strategies |
| Professional skills | 12 | 0.05 | Sales techniques; marketing; software; management; |
| Total | 261 a | 1.00 |
© 2019 by the authors. Licensee MDPI, Basel, Switzerland. This article is an open access article distributed under the terms and conditions of the Creative Commons Attribution (CC BY) license (http://creativecommons.org/licenses/by/4.0/).
Share and Cite
Cismaru, L.; Iunius, R. Bridging the Generational Gap in the Hospitality Industry: Reverse Mentoring—An Innovative Talent Management Practice for Present and Future Generations of Employees. Sustainability 2020, 12, 263. https://doi.org/10.3390/su12010263
Cismaru L, Iunius R. Bridging the Generational Gap in the Hospitality Industry: Reverse Mentoring—An Innovative Talent Management Practice for Present and Future Generations of Employees. Sustainability. 2020; 12(1):263. https://doi.org/10.3390/su12010263
Chicago/Turabian StyleCismaru, Laura, and Ray Iunius. 2020. "Bridging the Generational Gap in the Hospitality Industry: Reverse Mentoring—An Innovative Talent Management Practice for Present and Future Generations of Employees" Sustainability 12, no. 1: 263. https://doi.org/10.3390/su12010263
APA StyleCismaru, L., & Iunius, R. (2020). Bridging the Generational Gap in the Hospitality Industry: Reverse Mentoring—An Innovative Talent Management Practice for Present and Future Generations of Employees. Sustainability, 12(1), 263. https://doi.org/10.3390/su12010263

