Abstract
The engineering-procurement-construction (EPC) method has the potential to help construction projects achieve sustainable performance, e.g., the contractor’s early involvement, cost savings, and a reduced schedule. However, high uncertainties and complexities are contained in EPC projects. 4D BIM (Building Information Modeling) with abilities to simplify the time and space relationships of construction activities and support multi-party information sharing is beneficial to EPC project management. The behavior pattern of the project personnel toward accepting 4D BIM information systems or tools needs to be explored. Therefore, a research model of the acceptance of 4D BIM in EPC projects with eight latent constructs is proposed through a literature review of technology acceptance theories. Data is collected from a questionnaire survey and interviews. Research hypotheses are examined using PLS-SEM (partial least squares-structural equation modeling). Empirical evidence is collected from China, and implications to the developing countries facing the challenge of developing a technology-intensive construction industry are provided: (1) Adopting 4D BIM in the EPC project is beneficial; (2) the task-technology fit plays a leading role in technology acceptance; (3) the management incentive is inefficient at the operational stage. Suggestions for future research on 4D BIM acceptance in complex construction projects with abundant data and alternative models are provided.
1. Introduction
The Engineering-Procurement-Construction (EPC) contracting method has increasingly been applied in the architecture, engineering, and construction (AEC) fields, especially for international and large-scale projects [1,2,3]. EPC mode is suitable for construction projects in which the requirements of cost and schedule are strict because it can help achieve sustainable performance with the early involvement of contractors, cost savings, and reduced schedules, etc. [2]. Compared to the conventional project delivery method, e.g., Design-Bid-Build (DBB), higher uncertainty and complexity are contained in EPC projects, which may make EPC projects risky, especially for contractors [4]. Most of the unsuccessful EPC practices fail due to a lack of appropriate knowledge and techniques and ineffective communication among project stakeholders. All these challenges stimulate the need for appropriate techniques that aim at achieving proper synchronization and collaboration at the site level [5]. Current 4D (i.e., three dimensions plus time) BIM (building information modeling) systems or software packages provide computer-aided management functions and support timely multi-party information sharing in the project-based organizations. In the project level, 4D BIM can cope with the requirement of consideration of the time and space relationships of construction activities [6]. It can present dynamic construction plans and generate construction process patterns to assist construction managers [7] and further contribute to the project knowledge codification and personalization [8].
Previous studies on BIM application in EPC projects mainly focused on: (1) How to enhance BIM performance in EPC projects [9]; (2) how to promote the performance of EPC projects through applying BIM [10]. But less attention was paid to the technology acceptance process of BIM. Although many researchers and practitioners agree that 4D BIM is capable and helpful in EPC projects, it is still unclear how 4D BIM systems or tools could be accepted and used in practice. Moreover, the benefits of implementing 4D BIM also deserve to be explored and confirmed in the construction industry. There has been a large number of academic research examining the determinants of information technology acceptance and utilization among users [11]. Among them, research on the theory of technology acceptance is an essential stream, including the technology acceptance model (TAM), the theory of planned behavior (TPB), and theory of technology-to-performance chain (TPC) [12,13,14]. The purpose of this paper is to develop and validate the 4D BIM acceptance model in EPC projects based on technology acceptance behavior theories to extract experiences and knowledge from current industrial practices.
In this paper, theoretical fundamentals and related models for technology acceptance are firstly reviewed. Based on the literature review and interviews, the 4D BIM acceptance model with eight latent constructs and eleven hypotheses are proposed. Then, the PLS-SEM (partial least squares-structural equation modeling) is employed to validate the research model and test proposed hypotheses, including instrument development, data collection, and measurement validation. Finally, theoretical and managerial implications are discussed and associated with research results.
2. Literature Review
2.1. 4D BIM Application in EPC Projects
2.1.1. Features of the EPC Project
Compared to the conventional DBB approach, EPC has the potential to deal with high complexity by introducing in an integrated thought process about design, purchase, construction and trial operation [15]. In an EPC project, the general contractor takes responsibility to design, execute, and complete the project as a single-entity, meanwhile dealing with a wide range of risks from various perspectives, e.g., organizational, sociopolitical, economic, and environmental [3,4,16]. Many researchers addressed the intra-organizational risks which are allocated more intensively on the client and general contractor [3,4]. Therefore, the trust-based organizational relationship, e.g., partnering, is suggested to improve the performance of EPC project execution, rather than the adversarial relationship in many DBB projects [2,17,18,19].
The sustainable performance of EPC projects is also an essential issue in the literature. Du et al. (2016) measured the EPC project performance on time, cost, quality, and HSE (health, safety, and environment) under the influence of the patterning strategy [2]. AlMaian et al. (2016) studied the quality requirements of materials for an EPC project from a supplier-quality-management perspective [20]. Many researchers emphasized the savings with respect to the time schedule achieved by adopting the EPC method [15,21], however, it is affected by the uncertainties and complexities of the project itself [3,22]. In the EPC project, the schedule management involves a design schedule, purchasing schedule, and construction schedule, and to control these three kinds of schedules simultaneously is a challenge for the general contractor [15,23].
2.1.2. 4D BIM Application
4D BIM is being evolved to cope with the requirement of the consideration of the time and space relationships of construction activities [6]. According to Gledson and Greenwood (2017), one of the achievements of 4D BIM is recognized as amplifying the understanding of the construction plan through 4D visualizations [24]. Mahalingam et al. (2010) defined 4D visualizations as “simpler representations of the development of the project and can be used by a wider variety of project participants at varying levels of skills and experience” [25]. In practice, 4D BIM information systems or software packages provide computer-aided management functions and support multi-party information sharing, i.e., supporting each participant to publish and obtain information based on permissions.
Conventional construction scheduling frequently employs the Critical Path Method (CPM) to draw a network plan or a Gantt chart to present and control the construction process. Chua et al. (1999) pointed out that activity-based scheduling techniques, e.g., CPM, involved unrealistic assumptions: (1) Preparation for the activity has always been adequately made before the activity’s schedule time; (2) each activity is to be duly accomplished [26]. These two assumptions make the construction schedule inflexible. In current 4D BIM scheduling and planning, the construction schedule information can be defined as on-site construction process patterns through a set of tasks (e.g., IfcTask) and their corresponding control information (e.g., IfcControl) according to the IFC standard [27]. Because of the object-oriented features, modeling and simulation methods can be applied in 4D BIM information systems or environments [28] to visualize and test construction schedules using “a collection of entities, that act and interact together toward the accomplishment of some logical end” [29].
EPC projects typical feature high complexity and many difficulties in coordination [3]. The ability of BIM in the process integration and information sharing, on the one hand, can improve communication among different specialties, e.g., architecture design, mechanical, electrical and plumbing (MEP), and project management [30]. For example, BIM-based visual conferences can effectively assist in multiple decision making, scheme selection, and technical discussion. On the other hand, cooperation works based on BIM platforms can be achieved, for instance, deepening design and resource management. 3D visualization is an important feature of BIM. In the EPC project, BIM technology can be introduced into planning and design at the initial stage of the project. In combination with the preliminary planning scheme and the site environment, a preliminary 3D model is established by using BIM technology which can be used to assist in comparison and selection of planning schemes [31,32]. As the scheme is confirmed and the design is deepened, the overall and local structural models are refined, such as structural member section, reinforcing bar, steel structure, and so forth, until the detailed design drawings are completed. In the process of deepening the design, BIM can be used to detect design conflicts to solve problems before the start of construction. Further, based on 4D BIM, the EPC project manager can optimize the construction process and control the construction schedule of the project. Through the process simulation, the construction manager can analyze whether the construction process is reasonable [28]. Additionally, relevant visualized simulation and analysis results provided by 4D BIM can also contribute to the optimization of construction plans, e.g., construction space planning, construction machinery allocation, and resource material supply. Although 4D BIM is capable and helpful in EPC projects as discussed above, it is still unclear how 4D BIM systems or tools could be individually accepted and used in practice. However, adopting BIM in construction projects was conventionally a strategical issue and was previously discussed from social, industrial, project-based organizational and functional perspectives [33,34,35]. From an individual aspect, the behavior pattern of project personnel accepting 4D BIM information systems or tools has rarely been explored.
2.2. Theoretical Models for Technology Acceptance
2.2.1. Technology Acceptance Model
The technology acceptance model (TAM) draws on the theory of reasoned action (TRA) [36], and it is among the most widely applied theories when researching whether an information system (IS) can be accepted in use [37]. The concept of TAM was proposed by Davis in 1985 [38]. In the first version of TAM, the perceived ease of use (PEU) and perceived usefulness (PU) have positive effects on the attitude toward using (AU), which further influences the actual system use [38]. Davis refined the theory in 1989 and confirmed that whether or not a user will use a certain technology was mainly determined by the behavioral intention (BI) of the user toward the technology [12]. BI refers to the intensity of a user’s subjective intention to use a particular technology, and it is influenced by the two major beliefs mentioned above, i.e., PEU and PU, with PEU having a direct influence on PU. The TAM model keeps on developing, and Venkatesh and Davis proposed two extended versions of TAM, namely TAM2 and TAM3. TAM2 emphasized the identification of the variables that influence the PU [39]. Based on Venkatesh’s research on the variables which influence PEU [40], TAM2 was developed into TAM3 [41].
2.2.2. The Theory of Planned Behavior
The theory of planned behavior (TPB) was proposed by Ajzen in 1991 [13], and it has been a general model that has been applied in many diverse domains [42]. Compared to TRA, which assumes people have complete volitional control, TPB primarily focuses on dealing with the situations in which people have incomplete volitional control. As an extension of the theory of reasoned action, TPB added subjective norm (SN) and perceived behavioral control (PBC) as antecedents of behavior intention, so the behavioral intention became the function of SN, PBC, and attitude toward using. Perceived behavioral control means the perception of opportunities and resources constraints on performing the behavior, and it is employed to measure incomplete volitional control. SN reflects the perceptions of other people who desire the individual to perform in a particular way [13].
2.2.3. Technology-to-Performance Chain
Goodhue and Thompson did a series of studies on how technologies lead to an individual’s performance impact, and they proposed the model of technology-to-performance chain (TPC) [14]. This model draws a sophisticated picture of the way in which technology, user tasks, and utilization are related to changed performance [43]. The TPC combines insight from research on user attitudes, as predictors of utilization, with the concept of task-technology fit (TTF) as a predictor of performance impacts [44]. TTF is an established theoretical framework in information systems research [45]. Goodhue and Thompson (1995) defined TTF as “the degree to which a technology assists an individual in performing his or her portfolio of tasks” [14]. The TPC proposes that TTF is a function of task characteristics, technology characteristics, and individual characteristics [44]. TTF directly influences performance and it influences utilization through expected outcomes of utilization, which is one of the precursors of utilization. Goodhue and Thompson also proposed that utilization directly leads to performance impacts, so the core of TPC can be expressed as that for a technology to have a positive impact on individual performance, the technology must fit with the tasks it is intended to support, and it must also be utilized.
According to some similar research, TAM and its extended theories are reliable ways to predict the acceptance behavior of the IT user [46]. Although there have been many empirical studies on the smart construction technology forecasting and change based on the TAM in the construction industry [47,48,49], they all obey the assumption of complete volitional control. This actually may lead to some unrealistic conclusions. Meanwhile, previous studies consider more the influence from external variables, e.g., voluntariness, experience, and output quality [47]. But the TTF, which has been proved to be a critical factor impacting the user’s attitude toward IT in other fields, is always ignored in the construction context.
3. Hypothesis Development
Through literature reviews and interviews, it is confirmed that applying the 4D BIM information system to EPC project management is beneficial. However, the behavior pattern of the project personnel accepting and using the 4D BIM information system needs to be clarified. This paper combines with TAM, TPB, and TPC theories to build and evaluate the theoretical behavior pattern of the acceptance of 4D BIM information systems or tools in EPC projects.
According to Viswanath Venkatesh, Morris, and Davis (2003), the underlying user acceptance logic is “the individual reaction to using information technology influences the intention to use information technology, which further affects the actual use of information technology” [50]. In TPC theory, it is confirmed that expected consequences of utilization (ECU), i.e., the individual reaction to using information technology, can positively influence utilization, i.e., the actual use of information technology, and utilization further affects performance impacts (PI). However, BI, i.e., the intention to use information technology, is ignored in the TPC models, and this does not obey the above logic. According to Goodhue and Thompson (1995), ECU has weak direct effects on the actual use of information technology [14]. Therefore, this paper introduces BI into the TPC model, which is emphasized in both TAM and TPB models. Meanwhile, we also take SN and PBC into consideration, following the suggestion of Ajzen (1991) [13]. SN, e.g., requirements from the employer, is crucial for the application of 4D BIM in EPC projects because it is the driving force for users to accept and use technology in the case where users’ subjective initiative is low. PBC also plays an essential role in the acceptance of technology, because it influences both BI and UT.
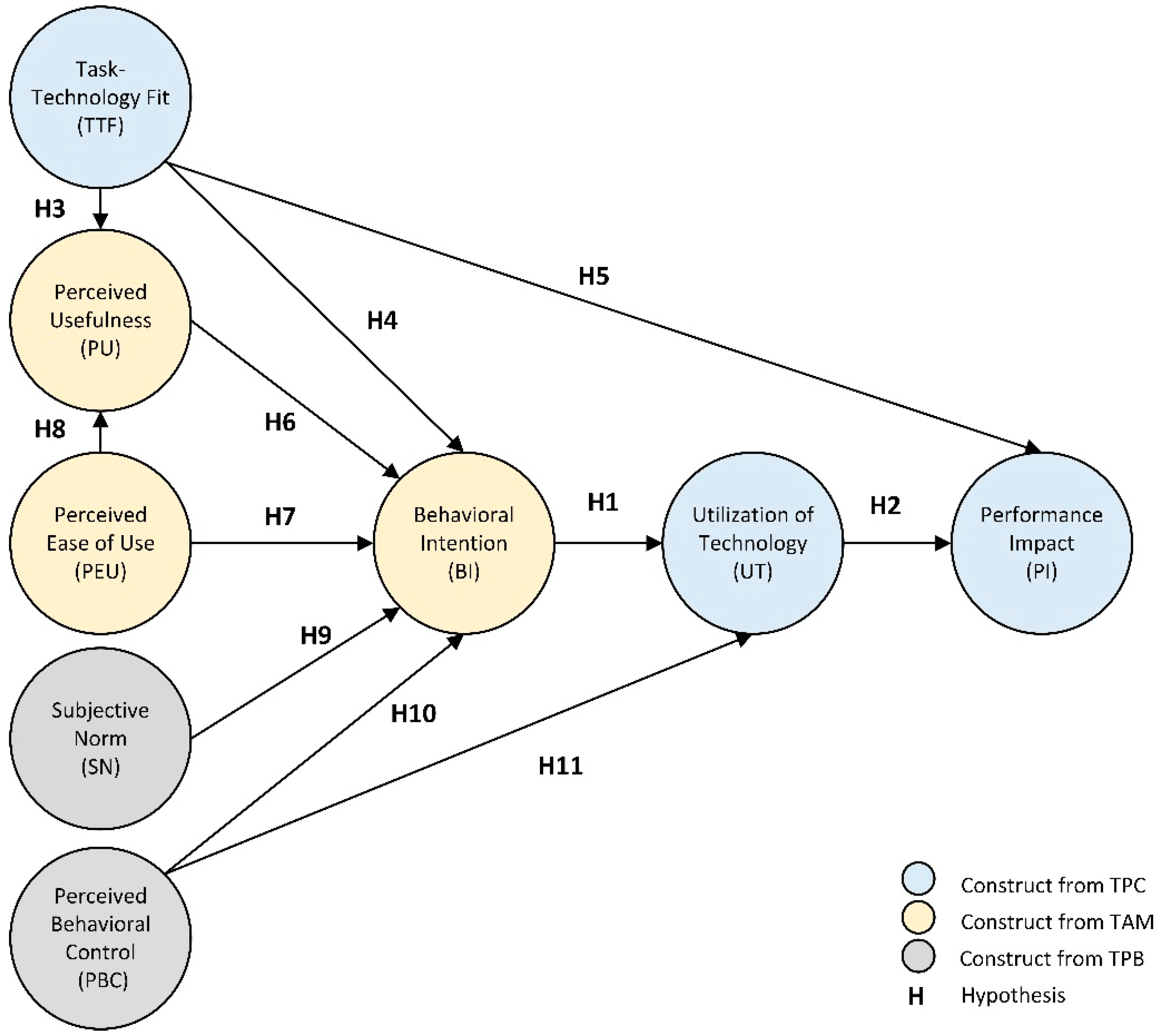
According to the literature review and industry practices, an initial research model is presented in Figure 1. There are four constructs from TAM (i.e., BI, UT, PU, and PEU), two constructs from TPB (i.e., SN and PBC), and two constructs from TPC (i.e., TTF and PI). The construct, i.e., the latent variable means the variable cannot be measured or observed directly.
Figure 1.
Research model of the acceptance of 4D Building Information Modeling (BIM) in engineering-procurement-construction (EPC) projects.
The construct definition is provided in Table 1. It is worth noting that UT and BI are two overlapping constructs. UT is extracted from both the TPC model and TAM model, while BI is extracted from the TAM model as well as the TPB model.
Table 1.
Definition of research constructs.
As the research model presented, the following hypotheses are proposed to study the behavior pattern of the project personnel accepting and using the 4D BIM information system in EPC projects:
Hypothesis 1 (H1).
High degree of the subjective intent of a user to use 4D BIM tools/systems is likely to influence his/her use behavior regarding frequency and intensity.
Hypothesis 2 (H2).
The frequency and intensity of the user behaviors are positively associated with work efficiency and performance using 4D BIM tools/systems.
Hypothesis 3 (H3).
The high degree to which 4D BIM tools/systems assist a user in performing his/her portfolio of tasks is likely to make him/her feel that the use of 4D BIM tools/systems can complete the work tasks.
Hypothesis 4 (H4).
The high degree to which 4D BIM tools/systems assist a user in performing his/her portfolio of tasks is likely to influence the subjective intent of him/her to use 4D BIM tools/systems.
Hypothesis 5 (H5).
The degree to which 4D BIM tools/systems assist a user in performing his/her portfolio of tasks is positively associated with the work efficiency and performance using 4D BIM tools/systems.
Hypothesis 6 (H6).
The high degree to which a user feels the application of 4D BIM tools/systems can complete the work tasks is likely to influence the subjective intent of him/her to use 4D BIM tools/systems.
Hypothesis 7 (H7).
The degree to which it is easy or convenient for a user to use 4D BIM tools/systems is likely to influence the subjective intent of him/her to use 4D BIM tools/systems.
Hypothesis 8 (H8).
The degree to which it is easy or convenient for a user to use 4D BIM tools/systems is likely to make him/her feel that the use of 4D BIM tools/systems can complete the work tasks.
Hypothesis 9 (H9).
The perceived expectations from others that influence a user to use 4D BIM tools/systems are positively associated with his/her subjective intent to use 4D BIM tools/systems.
Hypothesis 10 (H10).
The user’s perceptions of his/her eligible ability to use 4D BIM tools/systems is positively associated with his/her subjective intent to use 4D BIM tools/systems.
Hypothesis 11 (H11).
The user’s perceptions of his/her eligible ability to use 4D BIM tools/systems is positively associated with his/her use behavior regarding frequency and intensity.
4. Method and Data Collection
In this study, we combined two-phase interviews and a questionnaire survey. The first phase interview was conducted to develop the questionnaire instrument, while the second phase interview aimed to validate the statistical results after the hypotheses testing. We carried out a five-step method to collect data from Chinese leading companies and organizations which implement 4D BIM and adopt EPC mode in construction projects:
- First phase interview and questionnaire design: An initial questionnaire with 24 questions was grounded in the TAM, TPB, and TPC literature that includes Davis, Venkatesh and Bala, Ajzen and Goodhue, and Thompson [12,13,14,41], and combined the results from the industry interviews.
- Pre-test for questionnaire development: After the questionnaire was refined, a pre-test with 35 valid samples for questionnaire improvement was conducted. One question about PEU in the formal questionnaire was deleted according to the pre-test results.
- Data collection by the formal questionnaire survey: A formal questionnaire with 27 questions survey was conducted to collect a larger sample.
- Model evaluation and hypotheses testing: PLS-SEM was employed in this study to validate the research model and test proposed hypotheses.
- Second phase interview: The interview was conducted to provide qualitative evidence for the statistical results generated by the PLS-SEM calculation.
In the first phase interview, two groups of professionals were involved. Four project managers from construction firms and two project managers from client units who have over four years of work experience were invited. The content of the questionnaire was validated according to the feedback provided by these six interviewees. Another five interviewees from construction firms were later asked to test this initial questionnaire and modify items which were inappropriately or incorrectly expressed.
The respondents in the questionnaire survey were separated from the interviewees involved in the first and second phase interviews. A seven-point Likert type scale was introduced in the questionnaire as the substantial part [51], and four questions were added to exclude invalid data provided by respondents without sufficient expertise. Respondents were asked to state their agreement with a given statement on a scale that ranges from “strongly disagree” (score 1) to “strongly agree” (score 7) with its midpoint (score 3) anchored as “uncertain, neither agree nor disagree”. Respondents were asked to consider their working habits while responding to the questions on these constructs. This study collected data using an online questionnaire survey in China. The data collection conducted between 14 March 2018 and 12 December 2018. The initial respondents came from following types of organizations: (1) Real estate developers, e.g., China Overseas Land & Investment Limited and Vanke; (2) contractors, e.g., China State Construction Engineering Corporation and Sinohydro; (3) Consulting companies, e.g., Glodon Software. The above units are Chinese leading companies or organizations which implement 4D BIM in the construction field. Then, a snowball sampling technique was used for contact names at other candidate firms. In total, 92 questionnaires with a 30% response rate were collected.
Respondents were considered to be professionals with basic understanding and relevant work experience about 4D BIM in EPC projects. Eight respondents’ questionnaires were rejected because they did not have related experience. Meanwhile, three respondents’ questionnaires were excluded because of unqualified data. The final dataset contained 81 valid respondents. The details of the respondents are shown in Table 2:
Table 2.
Respondent details.
PLS-SEM was employed in this study to validate the research model, using the SmartPLS software package (version 3.2.8) [52]. This method can deal with the small sample size and suitable for explorative studies [53]. The summary analysis of the measurement items from the questionnaire is provided in Appendix A. Afterward, the second phase interview was carried out with the same interviewees in the first phase. Their feedback about tested hypotheses was helpful to understand the difference and consensus between real situations and statistics results.
5. Data Analysis and Results
5.1. Measurement Model Evaluation
PLS-SEM develops a series of empirical test criteria to evaluate the reflective and formative measurement models respectively [53,54]. The research model in this paper applied the reflective type for all indicators. Therefore, an evaluation of the reflective indicators is employed, i.e., the indicator reliability, internal consistency reliability, convergent validity, and discriminant validity are required to be evaluated. The evaluation results are shown in Table 3:
Table 3.
Evaluation of the measurement model.
The indicator reliability can be evaluated by the factor loadings, which are empirically suggested to be more than 0.7 with an acceptable significance, i.e., two-tailed t-values larger than 2.58 (p < 0.001) [53]. In the reflective measurement model, all indicators’ loadings are higher than 0.7 and significant. For the internal consistency reliability, the values of Cronbach’s α are required to be higher than 0.7, and values of the composite reliability (CR) higher than 0.60 in the exploratory study are acceptable [53,55]. All the reflective indicators represent good internal consistency reliability. The average variance extracted (AVE) is required to evaluate the convergent validity [56,57], and the empirical acceptable minimum value is around 0.5 [53,56,58]. Consequently, the measurement model has a qualified indicator reliability, internal consistency reliability, and convergent validity. To evaluate the discriminant validity of reflective indicators, the cross-loadings and Fornell-Larcker criterion [56] are suggested as two main measures. Table 4 shows the results of the discriminant validity evaluation.
Table 4.
Cross-loading evaluation results for discriminant validity evaluation.
As for the evaluation of cross-loadings, an indicator’s loadings with its associated latent construct (in bold) should be higher than its loadings with all the remaining constructs [53,55]. All the indicators show a qualified discriminant validity via the cross-loadings evaluation (see Table 5).
Table 5.
Fornell-larcker criterion (latent variable correlations) for discriminant validity evaluation.
As shown in Table 5, the square root of each latent construct’s AVE should be higher than its highest correlation with other latent constructs, according to the Fornell-larcker criterion [53,55]. In conclusion, the measurement model has a qualified discriminant validity.
5.2. Structural Model Evaluation
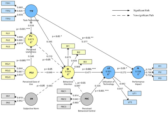
All 5000 resamples obtained by bootstrapping are computed in SmartPLS to estimate the significance of path coefficients and test the hypotheses. The path coefficients, the significance of path coefficients, the coefficient of determination (R2), and its effect size f2, cross-validated redundancy (Q2) are given in Table 6 and Figure 2:
Table 6.
Structural model evaluation and key criteria.
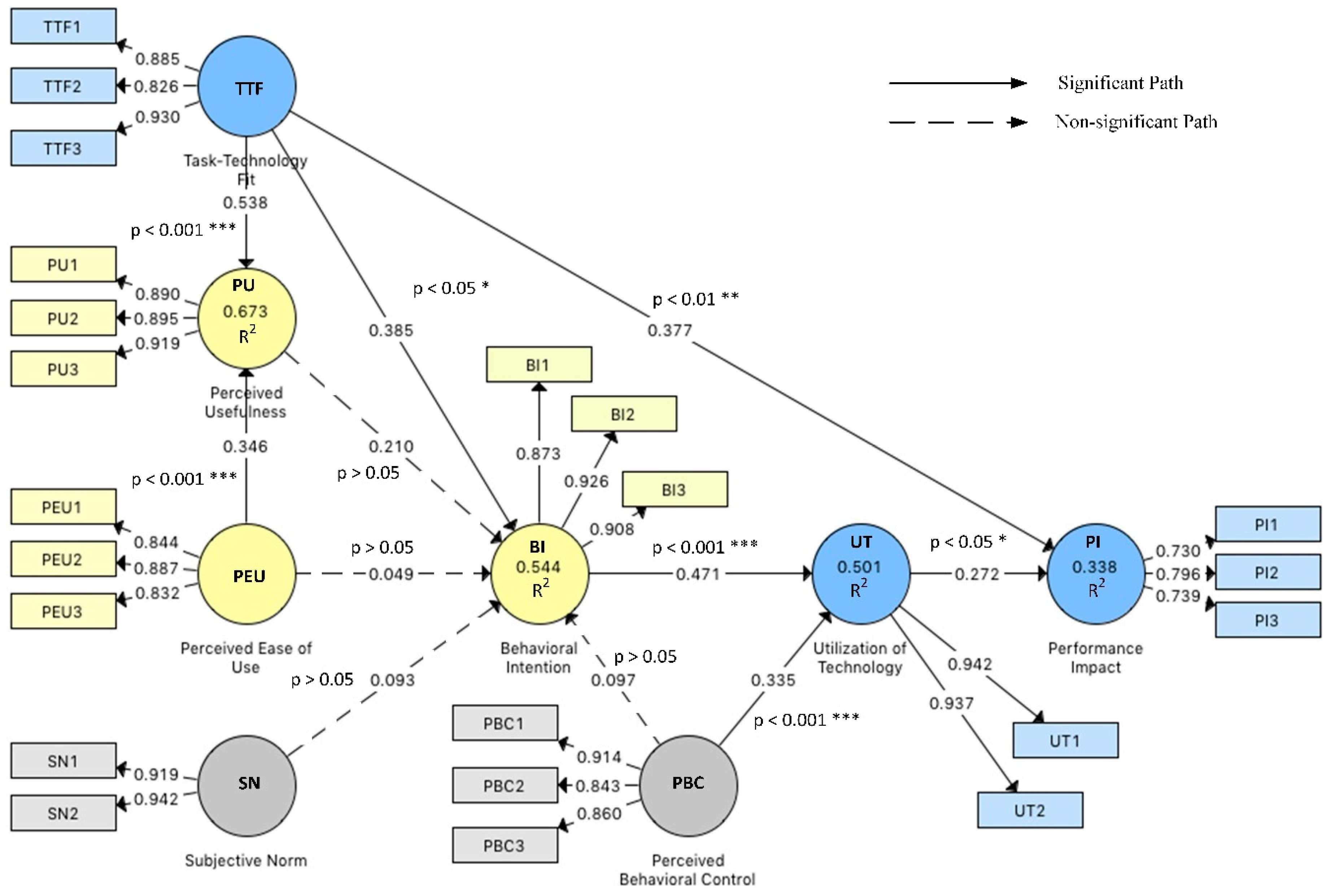
Figure 2.
Testing results of the research model of the acceptance of 4D BIM in EPC projects.
All the constructs’ R2 values are acceptable. The effect size f² is also given to assess how actively one exogenous construct contributes to explaining a specific endogenous construct regarding R2 [59]. Q2 values are empirically suggested from 0.02, 0.15, and 0.35, respectively representing weak, moderate, and robust effect levels of predictive relevance [60], and most of the constructs have enough effect of predictive relevance for this study.
As shown in Table 7, hypotheses related to the TPC model (H1–H5) are all supported: (1) The utilization of the 4D BIM information system is positively correlated with users’ behavior intention (β = 0.471, p < 0.001, R2 = 0.501); (2) the utilization of the 4D BIM information system positively influences the work performance impacts (β = 0.272, p < 0.05, R2 = 0.338); (3) the perceived consistency between task requirements and technical capabilities is positively associated with PU (β = 0.538, p < 0.001, R2 = 0.673), BI (β = 0.385, p < 0.05, R2 = 0.544) and PI (β = 0.377, p < 0.01, R2 = 0.338). However, four hypotheses related to TAM and TPB models are not well supported. There are several paths with an insignificant path coefficients, i.e., PU to BI (H6), PEU to BI (H7), SN to BI (H9) and PBC to BI (H10).
Table 7.
Summary of hypotheses tests.
6. Discussion and Implications
The objective of this study is to develop a research model to analyze the acceptance of 4D BIM in EPC projects. This study is different from previous works in the following three aspects. Firstly, previous studies did not address the context of project contracting types, and this study pays attention to EPC projects, where a quantitative research method is suitable because some noise variables can be avoided. Secondly, most studies on the acceptance of information technology were carried out in developed countries. This study focuses on China, which is a typical developing country with a huge construction market. Finally, the presented method integrates the TAM, TPB, and TPC to explore a comprehensive acceptance model. It may contribute to the body of knowledge of the technology acceptance theory.
6.1. Relationship Between the Utilization of 4D BIM and Performance Impacts in EPC Projects
The influence of UT on PI (β = 0.272, p < 0.05, R2 = 0.338) is statistically significant. This finding is consistent with researches in different contexts such as Australia [45] and Portugal [61], but these studies are not closely aligned with the construction context. It indicates that the utilization of 4D BIM positively influences the work performance of respondents from different EPC projects in the survey. The statistical results confirmed the views drawn from the qualitative study, i.e., semi-structured reviews in the construction industry. Most respondents (35.80%) were involved in the work of planning and scheduling in the survey. The schedule management in an EPC project involves the design schedule, purchasing schedule, and construction schedule, and to control these schedules is a challenge for the contractor’s employees. However, 4D BIM can amplify the understanding of the construction plan through 4D visualizations and create a connection among the above three kinds of schedules. This is one situation in which 4D BIM application can help the EPC project staffs’ work. Meanwhile, UT is positively affected by PBC (β = 0.335, p < 0.001, R2 = 0.338). PBC is essential in the TPC theory and here represents the degree of a user’s perceptions of his/her eligible ability to use 4D BIM. PBC also has effects on BI, though not significant in this study. Professional training can not only improve TTF but also improve PBC by enhancing staffs’ knowledge and confidence in using 4D BIM tools.
6.2. The Inefficiency of Management Incentive in 4D BIM Adoption
In this study, Hypothesis 9, which states SN has a positive effect on BI, was not supported (β = 0.093, p > 0.05, R2 = 0.544). This finding is interesting since most studies based on TPB support this hypothesis [62,63,64]. We collected feedback from previous interviewees. In this case, SN mainly represented the management incentive and is also influenced by the organizational culture. Most interviewees replied that managers always encouraged staffs to use related software and tools to improve work efficiency and information sharing. However, the management incentives seem inefficient according to our samples collected in China. A possible explanation for this result is that the respondents in this study are mainly actual 4D BIM users (see Table 2, e.g., scheduling, simulation, and cost management) in a company. They pay more attention to one point that the IT tool can assist their work tasks. Because of their positions in the company, they think little of business management affairs such as corporate strategy. Besides, it is an expression of values. According to Lee et al. (2016), egoism plays a vital role during the process of technology acceptance [65]. So, if the 4D BIM software companies want their products to be widely accepted, they should try their best to understand what the actual 4D BIM users in a construction company need, and the managers of the construction companies should help complete this process.
6.3. The Leading Role of TTF for 4D BIM Acceptance in EPC Projects
According to the results, the impact of TTF on the user acceptance of technology i.e., BI (β = 0.385, p < 0.05, R2 =0.544) and PI (β = 0.377, p < 0.01, R2 = 0.338) is quite significant. In the research model, the benefits of a good perception of TTF about 4D BIM include: (1) Direct improvement of PU (β = 0.538, p < 0.001, R2 = 0.673) and indirect positive effects from improved PU to BI (β = 0.210, p > 0.05, R2 = 0.544); (2) direct improvement of BI (β = 0.385, p < 0.05, R2 = 0.544) and indirect positive effect from improved BI to UT (β = 0.471, p < 0.001, R2 = 0.501); and (3) direct improvement of PI (β = 0.377, p < 0.01, R2 = 0.338). Consequently, TTF has a leading role in the adoption and use of 4D BIM to improve PI in EPC projects.
In the TPC theory, TTF is defined as “the degree to which a technology assists an individual in performing his or her portfolio of tasks” [14]. The term “portfolio of tasks” actually matches the situation of the application of 4D BIM in EPC projects. In an EPC project, most of the employees who use 4D BIM need to deal with complex working requirements. As Table 2 has shown, 35.80% of respondents are involved in tasks of planning and scheduling, 25.93% do design and modeling work, and 14.81% are busy with cost and contract management. All of the above work is not merely a single task because of the uncertainties and complexities of an EPC project. Regular information exchange and sharing and timely multi-party coordination are always required. Therefore, a good perception of TTF means a user of the 4D BIM information system has a clear understanding of which functions provided by 4D BIM can help with which tasks in his or her work portfolio. More efforts should be made to improve TTF of 4D BIM in EPC projects from both users’ and developers’ perspectives:
- Analysis of work requirements: Consider the design and function development of the 4D BIM information system from the work task portfolio, and encourage the staff with specific work tasks to evaluate the function design;
- Agile development: The agile development mode should be prioritized to motivate staff to think deeply about the needs of the task portfolio, rather than a one-time attempt to integrate all functions into a waterfall development;
- Manager Incentives: TTF is a lever that organizational managers can use to improve the application of 4D BIM in organizations;
- Professional training: The personal understanding of TTF is based on the knowledge of working tasks and available technology. 4D BIM should be included in the contents of professional training.
7. Conclusion
The EPC method has the potential to achieve sustainable performance in early involvement of contractors, cost savings, and reduced schedules, and so forth. However, high uncertainties and complexities are also contained in EPC projects. 4D BIM has abilities to simplify the time and space relationships of construction activities and support timely multi-party information sharing, and it is beneficial for EPC projects. This paper explored the behavior pattern of the project personnel accepting and using 4D BIM information systems or tools. A research model with eight latent constructs was designed through a comprehensive literature review and interviews. The PLS-SEM method was employed to evaluate the research model and test hypotheses. Data were collected from 81 users of 4D BIM systems or tools in Chinese EPC projects.
According to some similar studies, TAM and its extensive theories are reliable methods to predict the acceptance behaviors of the IT user [46]. Although there have been many empirical studies on smart construction technology forecasting and change based on the TAM in construction industry [47,48,49], they all obey the assumption of complete volitional control. This actually may lead to some unrealistic conclusions. Meanwhile, previous studies consider more the influence of external variables such as voluntariness, experience, and output quality [47], but the TTF, which has been proven to be a critical factor impacting the user’s attitude toward IT in other fields, is always ignored in the construction context. So, a significant theoretical contribution of this study is that the PBC and TTF are taken into consideration.
Several practical implications are found in this study. One finding is that the management incentive in 4D BIM adoption is inefficient. On the contrary, the task-technology fit has a leading role to adopt and use 4D BIM to improve its performance impacts in EPC projects. Suggestions are given to improve the task-technology fit of 4D BIM in EPC projects from both users’ and developers’ perspectives, i.e., to conduct better work requirements analysis, adopt agile development, enhance manager incentives, and professional training. Another finding is that the utilization of 4D BIM positively influences the work performance of respondents from different EPC projects in the survey. This finding confirms the views drawn from the qualitative study, i.e., applying the 4D BIM information systems or tools to EPC projects is beneficial.
It is suggested to consider the above findings associated with the particular environment of projects. This study focused on China and aimed to provide implications to the developing countries facing the challenge of developing a technology-intensive construction industry. Anticipated limitations of the research in terms of validity are grounded in the approach of the literature review and survey. In our research model, four hypotheses related to TAM and TPB models were not well supported. As the reviewed literature provided various theories and models related to technology acceptance, we need to make further efforts to adjust our proposed model and prepare alternative models. Besides, this paper presented an exploratory research outcome which is limited to the sample size and the background of the survey. In the future, more data will be collected from other regions and countries. The causes and triggers of behavioral intentions of using 4D BIM in complex or large-scale construction projects will be clarified in our future study.
Author Contributions
P.G. and N.Z contributed to the research concepts, methods, investigation, data collection, formal analysis, manuscript writing, and editing. K.Y. and M. K. provided the investigation support and research advice. All authors were involved in the preparation and validation of the manuscript.
Funding
This research was supported by the German Research Foundation (DFG) grant number [KO 3473/8-1].
Conflicts of Interest
The authors declare no conflict of interest.
Abbreviations
| AU | Attitude toward using | TAM | Technology acceptance model |
| BI | Behavioral intention | TPB | Theory of planned behavior |
| PBC | Perceived behavioral control | TPC | Technology-to-performance chain |
| PEU | Perceived ease of use | TRA | Theory of reasoned action |
| PI | Performance impact | TTF | Task-technology fit |
| PU | Perceived usefulness | UT | Utilization of technology |
| SN | Subjective norm |
Appendix A
Table A1.
Summary Analysis of the Measurement Items from the Questionnaire.
Table A1.
Summary Analysis of the Measurement Items from the Questionnaire.
| Measurement Items | Factor Loadings | Reliability and Validity | |
|---|---|---|---|
| Performance Impact | |||
| PI1 | 4D BIM information systems or tools are cost-effective solutions for my work. | 0.730 | |
| PI2 | 4D BIM information systems or tools can improve my work efficiency. | 0.796 | |
| PI3 | Using 4D BIM information systems or tools is worthwhile. | 0.739 | |
| Average Variance Extracted (AVE) | 0.571 | ||
| Cronbach’s α/Composite Reliability | 0.632/0.799 | ||
| Utilization of Technology | |||
| UT1 | I often use information systems or tools which are similar to 4D BIM information systems or tools. | 0.942 | |
| UT2 | I use information systems which are similar to 4D BIM information systems or tools heavily. | 0.937 | |
| Average Variance Extracted (AVE) | 0.883 | ||
| Cronbach’s α/Composite Reliability | 0.868/0.938 | ||
| Behavioral Intention | |||
| BI1 | I intend to use the 4D BIM information systems or tools in the next month (or regular work cycle). | 0.873 | |
| BI2 | I predict that I will use 4D BIM information systems or tools in the next month (or regular work cycle). | 0.926 | |
| BI3 | I already plan to use the 4D BIM information systems or tools in the next month (or regular work cycle). | 0.908 | |
| Average Variance Extracted (AVE) | 0.731 | ||
| Cronbach’s α/Composite Reliability | 0.816/0.891 | ||
| Perceived Usefulness | |||
| PU1 | Using 4D BIM information systems or tools in my work will improve my job performance. | 0.890 | |
| PU2 | Using 4D BIM information systems or tools in my work will upgrade my efficiency. | 0.895 | |
| PU3 | Using 4D BIM information systems or tools in my work will enhance the results of my work. | 0.919 | |
| Average Variance Extracted (AVE) | 0.815 | ||
| Cronbach’s α/Composite Reliability | 0.886/0.930 | ||
| Perceived Ease of Use | |||
| PEU1 | Learning to use 4D BIM information systems or tools is easy. | 0.844 | |
| PEU2 | It is easy to work out what I want to do with 4D BIM information systems or tools. | 0.887 | |
| PEU3 | The interaction with 4D BIM information systems or tools is clear and understandable. | 0.832 | |
| PEU4 | There is no need for me to interact with 4D BIM information systems or tools. | Deleted | |
| Average Variance Extracted (AVE) | 0.812 | ||
| Cronbach’s α/Composite Reliability | 0.885/0.928 | ||
| Task-Technology Fit | |||
| TTF1 | Using 4D BIM information systems or tools fits with the way of work I like. | 0.885 | |
| TTF2 | 4D BIM information systems or tools are suitable for all aspects of my work. | 0.826 | |
| TTF3 | Using 4D BIM information systems or tools is in line with my working style. | 0.930 | |
| Average Variance Extracted (AVE) | 0.777 | ||
| Cronbach’s α/Composite Reliability | 0.857/0.913 | ||
| Subjective Norm | |||
| SN1 | People who can influence my behavior think I should use 4D BIM information systems or tools well. | 0.919 | |
| SN2 | People who are important for me think I should use the 4D BIM information systems or tools well. | 0.942 | |
| Average Variance Extracted (AVE) | 0.866 | ||
| Cronbach’s α/Composite Reliability | 0.847/0.928 | ||
| Perceived Behavioral Control | |||
| PBC1 | I am able to use 4D BIM information systems or tools. | 0.914 | |
| PBC2 | I can expertly use 4D BIM information systems or tools. | 0.843 | |
| PBC3 | I have the resources, knowledge and ability to use 4D BIM information systems or tools. | 0.860 | |
| Average Variance Extracted (AVE) | 0.762 | ||
| Cronbach’s α/Composite Reliability | 0.844/0.905 | ||
References
- Shen, W.; Tang, W.; Wang, S.; Duffield, C.F.; Hui, F.K.P.; You, R. Enhancing Trust-Based Interface Management in International Engineering-Procurement-Construction Projects. J. Constr. Eng. Manag. 2017, 143, 04017061. [Google Scholar] [CrossRef]
- Du, L.; Tang, W.; Liu, C.; Wang, S.; Wang, T.; Shen, W.; Huang, M.; Zhou, Y. Enhancing engineer-procure-construct project performance by partnering in international markets: Perspective from Chinese construction companies. Int. J. Proj. Manag. 2016, 34, 30–43. [Google Scholar] [CrossRef]
- Galloway, P. Design-Build/EPC Contractor’s Heightened Risk-Changes in a Changing World. J. Leg. Aff. Disput. Resolut. Eng. Constr. 2009, 1, 7–15. [Google Scholar] [CrossRef]
- Shen, W.; Tang, W.; Yu, W.; Duffield, C.F.; Hui, F.K.P.; Wei, Y.; Fang, J. Causes of contractors’ claims in international engineering-procurement-construction projects. J. Civ. Eng. Manag. 2017, 23, 727–739. [Google Scholar] [CrossRef]
- Aldhaheri, M.; Bakchan, A.; Sandhu, M.A. A structural equation model for enhancing effectiveness of engineering, procurement and construction (EPC) major projects: End-user’s perspective. Eng. Constr. Archit. Manag. 2018, 25, 1226–1252. [Google Scholar] [CrossRef]
- Kropp, C.; Koch, C.; König, M. Interior construction state recognition with 4D BIM registered image sequences. Autom. Constr. 2018, 86, 11–32. [Google Scholar] [CrossRef]
- Szczesny, K.; König, M. Reactive scheduling based on actual logistics data by applying simulation-based optimization. Vis. Eng. 2015, 3, 10. [Google Scholar] [CrossRef]
- Sigalov, K.; König, M. Recognition of process patterns for BIM-based construction schedules. Adv. Eng. Informatics 2017, 33, 456–472. [Google Scholar] [CrossRef]
- Lee, C.Y.; Chong, H.-Y.; Wang, X. Enhancing BIM Performance in EPC Projects through Integrative Trust-Based Functional Contracting Model. J. Constr. Eng. Manag. 2018, 144, 06018002. [Google Scholar] [CrossRef]
- Zhang, S.; Pan, F.; Wang, C.; Sun, Y.; Wang, H. BIM-Based Collaboration Platform for the Management of EPC Projects in Hydropower Engineering. J. Constr. Eng. Manag. 2017, 143, 04017087. [Google Scholar] [CrossRef]
- Chau, P.Y.K.; Hu, P.J.H. Investigating healthcare professionals’ decisions to accept telemedicine technology: An empirical test of competing theories. Inf. Manag. 2002, 39, 297–311. [Google Scholar] [CrossRef]
- Davis, F.D. Perceived Usefulness, Perceived Ease of Use, and User Acceptance of Information Technology. MIS Q. 1989, 13, 319–340. [Google Scholar] [CrossRef]
- Ajzen, I. The theory of planned behavior. Organ. Behav. Hum. Decis. Process. 1991, 50, 179–211. [Google Scholar] [CrossRef]
- Goodhue, D.L.; Thompson, R.L. Task-Technology Fit and Individual Performance. MIS Q. 1995, 19, 213–236. [Google Scholar] [CrossRef]
- Back, W.E.; Moreau, K.A. Cost and Schedule Impacts of Information Management on EPC Process. J. Manag. Eng. 2000, 16, 59–70. [Google Scholar] [CrossRef]
- Rahman, M.M.; Kumaraswamy, M.M. Joint risk management through transactionally efficient relational contracting. Constr. Manag. Econ. 2002, 20, 45–54. [Google Scholar] [CrossRef]
- Jacobsson, M.; Roth, P. Towards a shift in mindset: Partnering projects as engagement platforms. Constr. Manag. Econ. 2014, 32, 419–432. [Google Scholar] [CrossRef]
- Black, C.; Akintoye, A.; Fitzgerald, E. Analysis of success factors and benefits of partnering in construction. Int. J. Proj. Manag. 2000, 18, 423–434. [Google Scholar] [CrossRef]
- Rahman, M.M.; Kumaraswamy, M.M. Relational Contracting and Teambuilding: Assessing Potential Contractual and Noncontractual Incentives. J. Manag. Eng. 2008, 24, 48–63. [Google Scholar] [CrossRef]
- AlMaian, R.Y.; Needy, K.L.; Walsh, K.D.; Alves, T.D. A Qualitative Data Analysis for Supplier Quality-Management Practices for Engineer-Procure-Construct Projects. J. Constr. Eng. Manag. 2016, 142, 04015061. [Google Scholar] [CrossRef]
- Ruwanpura, J.Y.; Ahmed, T.N.; Kaba, K.; Mulvany, G.P. Project planning and scheduling and its impact to project outcome: A study of EPC projects in Canada. Available online: https://search.proquest.com/openview/55477bc9e6bea31cbc8f1d82a4a67da4/1?pq-origsite=gscholar&cbl=27161 (accessed on 28 February 2019).
- Lee, S.; Peña-Mora, F.; Park, M. Reliability and Stability Buffering Approach: Focusing on the Issues of Errors and Changes in Concurrent Design and Construction Projects. J. Constr. Eng. Manag. 2006, 132, 452–464. [Google Scholar] [CrossRef]
- Yeo, K.T.; Ning, J.H. Integrating supply chain and critical chain concepts in engineer-procure-construct (EPC) projects. Int. J. Proj. Manag. 2002, 20, 253–262. [Google Scholar] [CrossRef]
- Gledson, B.J.; Greenwood, D. The adoption of 4D BIM in the UK construction industry: An innovation diffusion approach. Eng. Constr. Archit. Manag. 2017, 24, 950–967. [Google Scholar] [CrossRef]
- Mahalingam, A.; Kashyap, R.; Mahajan, C. An evaluation of the applicability of 4D CAD on construction projects. Autom. Constr. 2010, 19, 148–159. [Google Scholar] [CrossRef]
- Chua, D.; Jun, S.; Hwee, B. Integrated production scheduler for construction look-ahead planning. In Proceedings of the 7th Annual Conference of the International Group for Lean Construction, Berkeley, CA, USA, 26–28 July 1999; pp. 287–298. [Google Scholar]
- Hamledari, H.; McCabe, B.; Davari, S.; Shahi, A. Automated Schedule and Progress Updating of IFC-Based 4D BIMs. J. Comput. Civ. Eng. 2017, 31, 04017012. [Google Scholar] [CrossRef]
- Tulke, J.; Hanff, J. 4D Construction Sequence Planning—New Process and Data Model. In Proceedings of the CIB-W78 24th International Conference on Information Technology in Construction, Maribor, Slovenia, 27 June 2007; pp. 79–84. [Google Scholar]
- Schmidt, J.W.; Taylor, R.E. Simulation and Analysis of Industrial Systems; Richard, D., Ed.; Irwin: Homewood, IL, USA, 1970. [Google Scholar]
- Shen, W.; Hao, Q.; Mak, H.; Neelamkavil, J.; Xie, H.; Dickinson, J.; Thomas, R.; Pardasani, A.; Xue, H. Systems integration and collaboration in architecture, engineering, construction, and facilities management: A review. Adv. Eng. Inform. 2010, 24, 196–207. [Google Scholar] [CrossRef]
- Hartmann, T.; Gao, J.; Fischer, M. Areas of Application for 3D and 4D Models on Construction Projects. J. Constr. Eng. Manag. 2008, 134, 776–785. [Google Scholar] [CrossRef]
- Eastman, C. Automated assessment of early concept designs. Archit. Des. 2009, 79, 52–57. [Google Scholar] [CrossRef]
- Cao, D.; Li, H.; Wang, G. Impacts of Isomorphic Pressures on BIM Adoption in Construction Projects. J. Constr. Eng. Manag. 2014, 140, 04014056. [Google Scholar] [CrossRef]
- Gu, N.; London, K. Understanding and facilitating BIM adoption in the AEC industry. Autom. Constr. 2010, 19, 988–999. [Google Scholar] [CrossRef]
- Arayici, Y.; Coates, P.; Koskela, L.; Kagioglou, M.; Usher, C.; O’Reilly, K. Technology adoption in the BIM implementation for lean architectural practice. Autom. Constr. 2011, 20, 189–195. [Google Scholar] [CrossRef]
- Hill, R.J.; Fishbein, M.; Ajzen, I. Belief, Attitude, Intention and Behavior: An Introduction to Theory and Research. Contemp. Sociol. 1977. [Google Scholar] [CrossRef]
- Mortenson, M.J.; Vidgen, R. A computational literature review of the technology acceptance model. Int. J. Inf. Manag. 2016. [Google Scholar] [CrossRef]
- Davis, F.D. A Technology Acceptance Model for Empirically Testing New End-User Information Systems. Mass. Inst. Technol. 1985. [Google Scholar]
- Venkatesh, V.; Davis, F. A Theoretical extension of the technology acceptance model: Four longitudinal field studies. Manag. Res. Rev. 2000, 46, 186–204. [Google Scholar] [CrossRef]
- Venkatesh, V.; Morris, M.G. Why Don’t Men Ever Stop to Ask for Directions? Gender, Social Influence, and Their Role in Technology Acceptance and Usage Behavior. MIS Q. 2000, 24, 115–139. [Google Scholar] [CrossRef]
- Venkatesh, V.; Bala, H. Technology acceptance model 3 and a research agenda on interventions. Decis. Sci. 2008, 39, 273–315. [Google Scholar] [CrossRef]
- Yi, M.Y.; Jackson, J.D.; Park, J.S.; Probst, J.C. Understanding information technology acceptance by individual professionals: Toward an integrative view. Inf. Manag. 2006, 43, 350–363. [Google Scholar] [CrossRef]
- Kim, J.; Choi, G.; Chang, Y.; Park, M.C. Use contexts of personal computing devices: Determinants of use context changes. Ind. Manag. Data Syst. 2017, 117, 2431–2451. [Google Scholar] [CrossRef]
- Huang, K.Y.; Chuang, Y.R. A task–technology fit view of job search website impact on performance effects: An empirical analysis from Taiwan. Cogent Bus. Manag. 2016, 3, 1253943. [Google Scholar] [CrossRef]
- D’Ambra, J.; Wilson, C.S.; Akter, S. Application of the task-technology fit model to structure and evaluate the adoption of E-books by academics. J. Am. Soc. Inf. Sci. Technol. 2013, 64, 48–64. [Google Scholar] [CrossRef]
- Sepasgozar, S.M.E.; Hawken, S.; Sargolzaei, S.; Foroozanfa, M. Implementing citizen centric technology in developing smart cities: A model for predicting the acceptance of urban technologies. Technol. Forecast. Soc. Chang. 2018. [Google Scholar] [CrossRef]
- Lee, S.; Yu, J.; Jeong, D. BIM Acceptance Model in Construction Organizations. J. Manag. Eng. 2015, 31, 04014048. [Google Scholar] [CrossRef]
- Zhihe, Y.; Yanwu, W.; Chengshuang, S. Emerging Information Technology Acceptance Model for the Development of Smart Construction System. J. Civ. Eng. Manag. 2018, 24, 457–468. [Google Scholar] [CrossRef]
- Liu, D.; Lu, W.; Niu, Y. Extended Technology-Acceptance Model to Make Smart Construction Systems Successful. J. Constr. Eng. Manag. 2018, 144, 04018035. [Google Scholar] [CrossRef]
- Venkatesh, V.; Morris, M.G.; Davis, G.B.; Davis, F.D. User acceptance of information technology: Toward a unified view. MIS Q. 2003, 27, 425–478. [Google Scholar] [CrossRef]
- Allen, I.E.; Seaman, C.A. Likert scales and data analyses. Qual. Prog. 2007, 40, 64. [Google Scholar]
- Ringle, C.M.; Wende, S.; Will, A. SmartPLS (Release 2.0 M3); University of Hamburg: Hamburg, Germany, 2005; Available online: http://www.smartpls.de (accessed on 15 May 2018).
- Hair, J.F.; Ringle, C.M.; Sarstedt, M. PLS-SEM: Indeed a Silver Bullet. J. Mark. Theory Pract. 2011, 19, 139–152. [Google Scholar] [CrossRef]
- Ringle, C.M.; Sarstedt, M.; Straub, D. A critical look at the use of PLS-SEM in MIS Quarterly. MIS Q. 2012, 36, iii. [Google Scholar] [CrossRef]
- Ringle, C.M.; Sarstedt, M.; Mitchell, R.; Gudergan, S.P. Partial least squares structural equation modeling in HRM research. Int. J. Hum. Resour. Manag. 2018, 5192, 1–27. [Google Scholar] [CrossRef]
- Fornell, C.; Larcker, D.F. Evaluating structural equation models with unobservable variables and measurement error. J. Mark. Res. 1981, 18, 39–50. [Google Scholar] [CrossRef]
- Comrey, A.L. A First Course in Factor Analysis; Lawrence Earlbaum Associates: Hillsdale, NJ, USA, 1992. [Google Scholar]
- Hair, J.F.; Sarstedt, M.; Hopkins, L.; Kuppelwieser, V.G. Partial least squares structural equation modeling (PLS-SEM): An emerging tool in business research. Eur. Bus. Rev. 2014, 26, 106–121. [Google Scholar] [CrossRef]
- Cohen, J. Statistical Power Analysis for the Behavioral Sciences, 2nd ed.; Lawrence Earlbaum Associates: Hillsdale, NJ, USA, 1988. [Google Scholar]
- Chin, W.W. How to write up and report PLS analyses. In Handbook of Partial Least Squares; Springer-Verlag Berlin Heidelberg: Berlin, Germany, 2010; pp. 655–690. [Google Scholar]
- Tam, C.; Oliveira, T. Performance impact of mobile banking: Using the task-technology fit (TTF) approach. Int. J. Bank Mark. 2016, 34, 434–457. [Google Scholar] [CrossRef]
- Kumar, B. Theory of Planned Behaviour Approach to Understand the Purchasing Behaviour for Environmentally Sustainable Products; Indian Institute of Management Ahmedabad (IIMA): Ahmedabad, India, 2012; Available online: http://hdl.handle.net/11718/11429 (accessed on 1 March 2019).
- Moan, I.S.; Rise, J. Predicting intentions not to “drink and drive” using an extended version of the theory of planned behaviour. Accid. Anal. Prev. 2011, 43, 1378–1384. [Google Scholar] [CrossRef] [PubMed]
- Moan, I.S.; Rise, J. Predicting smoking reduction among adolescents using an extended version of the theory of planned behaviour. Psychol. Heal. 2006, 21, 717–738. [Google Scholar] [CrossRef]
- Lee, S.; Yu, J. Comparative Study of BIM Acceptance between Korea and the United States. J. Constr. Eng. Manag. 2016, 142, 05015016. [Google Scholar] [CrossRef]
© 2019 by the authors. Licensee MDPI, Basel, Switzerland. This article is an open access article distributed under the terms and conditions of the Creative Commons Attribution (CC BY) license (http://creativecommons.org/licenses/by/4.0/).

