Sociological Importance and Validation of a Questionnaire for the Sustainability of Personal Learning Environments (PLE) in 8th Grade Students of the Biobío Region in Chile
Abstract
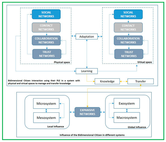
:1. Introduction
2. Materials and Methods
2.1. Research Design
2.2. Participants
2.3. The Questionnaire
2.3.1. Validation of the Instrument
2.3.2. Statistic Analysis
3. Results
3.1. Principal Components Analysis
3.2. Confirmatory Factor Analysis
4. Conclusions
5. Limitations
Author Contributions
Funding
Acknowledgments
Conflicts of Interest
References
- Negroponte, N. Ser Digital, 1st ed.; Ediciones, B.S.A.: Barcelona, Spain, 1995. [Google Scholar]
- Castells, M. La era de la información. In Economía, Sociedad y Cultura; Blackwell Inc.: USA, 1996; Volume 1, Available online: http://herzog.economia.unam.mx/lecturas/inae3/castellsm.pdf (accessed on 1 March 2019).
- Mcluhan, M.; Powers, B. La aldea global. In Transformaciones en la Vida y los Medios de Comunicación en el siglo XXI; Editorial Gedisa, England; 1989; Available online: https://www.amazon.com/aldea-global-village-Transformaciones-globalizacion/dp/8474324033 (accessed on 1 March 2019).
- Siemens, G. Connectivism: A Learning Theory for the Digital Age. 2004. Available online: http://www.elearnspace.org/Articles/connectivism.htm (accessed on 19 November 2018).
- De Sousa, B. Para Descolonizar Occidente: Más Allá del Pensamiento Abismal, 1st ed.; Consejo Latinoamericano de Ciencias Sociales—CLACSO, Prometeo Libros: Buenos Aires, Argentina, 2010. [Google Scholar]
- Reig, D.; Vílchez, L. Los Jóvenes en la era de la Hiperconectividad: Tendencias, Claves y Miradas; Fundación Telefónica: Madrid, Spain, 2013. [Google Scholar]
- Fadel, C.H.; Bialik, N.; Trilling, B. Four-Dimensional Education: The Competencies Learners Need to Succeed; Center for Curriculum Redesign: Boston, MA, USA, 2015. [Google Scholar]
- Gusc, J.; Heijes, C. Oh This Learning, what a Thing It Is!”—Putting Sustainability First in Teaching Techniques and in Content. Sustainability 2018, 10, 2803. [Google Scholar] [CrossRef]
- Geels, F. From sectoral systems of innovation to socio-technical systems Insights about dynamics and change from sociology and institutional theory. Res. Policy 2004, 33, 897–920. [Google Scholar] [CrossRef]
- Carrasco-Sáez, J.; Careaga, M.; Badilla-Quintana, M. The New Pyramid of Needs for the Digital Citizen: A Transition Towards Smart Human Cities. Sustainability 2017, 9. [Google Scholar] [CrossRef]
- Bronfenbrenner, U. The Ecology of Human Development; Harvard University Press: Cambridge, UK, 1979. [Google Scholar]
- Careaga, M.; Fuentes, C.; Molina, M. The Five R Model. 2018. Available online: http://marcelocareaga.blogspot.com/2018/12/modelo-5r.html (accessed on 23 October 2018).
- Gadamer, H-G. La Herencia de Europa; Ediciones Península: Barcelona, España, 1990. [Google Scholar]
- Lyotard, J.-F. La Condición Postmoderna, 7th ed.; Ediciones Cátedra: Madrid, Spain, 2000. [Google Scholar]
- Morín, E. La cabeza bien puesta. Repensar la reforma. In Reformar el Pensamiento; Nueva Visión: Buenos Aires, Argentina, 2002. [Google Scholar]
- Igelmo, J.; Laudo, X. Las teorías de la desescolarización y su continuidad en la pedagogía líquida del siglo XXI. Educ. XXI Fac. Educ. UNED 2014. [Google Scholar] [CrossRef]
- Careaga, M.; Avendaño, A. Currículum Cibernético y Gestión del Conocimiento. In Fundamentos y Modelos de Referencia; Editores, R.I.L., Ed.; Editorial UCSC: Santiago, Chile, 2017; ISBN 978-956-01-0397-0. [Google Scholar]
- Buchem, I.; Koskinen, T. (Eds.) Personal Learning Environments. In ELearning Papers Special Issue; Barcelona, España, 2013; ISSN 1887-1542. Available online: https://ibuchem.files.wordpress.com/2010/02/editorial-elpapers_issue35_en.pdf (accessed on 1 March 2019).
- Cabero, J.; Barroso, J.; Llorente, M.C. El diseño de Entornos Personales de Aprendizaje y la formación de profesores en TIC. Digit. Educ. Rev. 2010, 18, 27–37. [Google Scholar]
- Adell, J.; Castañeda, L. Los Entornos Personales de Aprendizaje (PLEs): Una nueva manera de entender el aprendizaje. In Claves Para la Investigación en Innovación y Calidad Educativas; La Integración de las Tecnologías de la Información y la Comunicación y la Interculturalidad en las Aulas, Roig, R., Fiorucci, Y.F., Eds.; Marfil—Roma TRE Universita Degli Studi: Alcoy, Spain, 2010; Available online: http://digitum.um.es/xmlui/bitstream/10201/17247/1/Adell%26Castañeda_2010.pdf (accessed on 10 October 2018).
- Attwell, G. Personal Learning Environments—The future of eLearning? Elearningpapers 2007, 2, 1–8. [Google Scholar]
- Gallego-Arrufat, M.J.; Chaves-Barboza, E. Tendencias en Estudios Sobre Entornos Personales de Aprendizaje (Personal Learning Environments-PLE-). EDUTEC Rev. Electrón. Tecnol. Educ. 2014, 49, a281. [Google Scholar]
- Fiedler, S.; Väljataga, T. Personal Learning Environments: Concept or Technology? PLE Conference 2010. 2010. Available online: http://pleconference.citilab.eu (accessed on 25 September 2018).
- Panckhurst, R.; Marsh, D. Utilización de redes sociales para la práctica pedagógica en la enseñanza superior impartida en Francia: Perspectivas del educador y del estudiante. Rev. Univ. y Soc. Conoc. (RUSC) 2011, 8, 233–252. [Google Scholar]
- Dabbagh, N.; Kitsantas, A. Personal Learning Environments, social media, and self-regulated learning: A natural formula for connecting formal and informal learning. Internet High. Educ. 2012, 15, 3–8. [Google Scholar] [CrossRef]
- Chatterjee, A.; Mirza, M. Enhancing Self Regulated Learning Skills for Improved PLE Use a Problem Based Learning Approach. PLE Conference 2012. Available online: http://revistas.ua.pt/index.php/ple/article/view/1433 (accessed on 29 July 2018).
- Casquero, O. Composición y estructura de redes personales en entornos de aprendizaje personales. In Entornos Personales de Aprendizaje: Claves Para el Ecosistema Educativo en Red (151–160); Castañeda, L., Adell, J., Eds.; Marfil: Alcoy, Spain, 2013. [Google Scholar]
- Halimi, K.; Seridi-Bouchelaghem, H.; Faron-Zucker, C. An enhanced personal learning environment using social semantic web technologies. Interact. Learn. Environ. 2014, 22, 165–187. [Google Scholar] [CrossRef]
- Saadatmand, M.; Kumpulainen, K. Content Aggregation and Knowledge Sharing in a Personal Learning Environment: Serendipity in Open Online Networks. IJET 2013, 8, 70–77. [Google Scholar] [CrossRef]
- Ros, S.; Hernández, R.; Robles-Gómez, A.; Caminero, A.C.; Tobarra, L.; Ruiz, E.S. Open Service-Oriented Platforms for Personal Learning Environments. IEEE Internet Comput. 2013, 17, 26–31. [Google Scholar] [CrossRef]
- Sheffel, M.; Wolpers, M.; Schmidt, M.; Werkle, M. Using PLEs in professional learning scenarios—The Festo case for ROLE. eLearning Pap. 2013, 35, 1–9. [Google Scholar]
- Shaikh, Z.A.; Khoja, S.A. Teachers’ Skills set for Personal Learning Environments. In Proceedings of the 10th European Conference on e-Learning, Brighton, UK, 10–11 November 2011. [Google Scholar]
- Buchem, I.; Pérez-Sanagustín, M. Personal Learning Environments in Smart Cities: Current Approaches and Future Scenarios. Elearning Pap. 2013. Available online: https://ibuchem.files.wordpress.com/2010/02/buchem-sanaugustin-elearning-papers-2013.pdf (accessed on 10 August 2018).
- Attwell, G. Personal Learning Environments for Creating, Consuming, Remixing and Sharing. Service Oriented Approaches and Lifelong Competence Development Infrastructures. In Proceedings of the 2nd TENCompetence Open Workshop, Manchester, UK, 11–12 January 2007; Available online: http://dspace.ou.nl/bitstream/1820/1023/1/Proceedings_TENC_Manchester_11-12jan07.pdf (accessed on 13 July 2018).
- Väljataga, T.; Laanpere, M. Learner Control and Personal Learning Environment: A Challenge for Instructional Design. Interact. Learn. Environ. 2010, 18, 277–291. [Google Scholar] [CrossRef]
- Chatti, M.A.; Agustiawan, M.R.; Jarke, M.; Specht, M. Toward a Personal Learning Environment Framework. Int. J. Virtual Pers. Learn. Environ. 2010, 1, 66–85. [Google Scholar] [CrossRef]
- Johnson, M.W.; Sherlock, D. Beyond the Personal Learning Environment: Attachment and Control in the Classroom of the Future. Interact. Learn. Environ. 2014, 22, 146–164. [Google Scholar] [CrossRef]
- Chaves, E.; Trujillo, J.; López, J. Autorregulación del Aprendizaje en Entornos Personales de Aprendizaje en el Grado de Educación Primaria de la Universidad de Granada, España. Form. Univ. 2015, 8, 63–76. [Google Scholar] [CrossRef]
- Ministerio de Educación de Chile (MINEDUC). Informe de Resultados SIMCE TIC Segundo año Medio; Centro de Educación y Tecnologías Enlaces: Santiago, Chile, 2013. [Google Scholar]
- Kerlinger, F.; Lee, H. Investigación del Comportamiento: Métodos de Investigación en Ciencias Sociales, 4th ed.; McGraw-Hill: Ciudad de México, México, 2002. [Google Scholar]
- Hernández, R.; Fernández, C.; Baptista, P. Metodología de la Investigación; McGraw-Hill: Ciudad de México, México, 2004. [Google Scholar]
- McMillan, J.; Schumacher, S. Investigación Educativa, 5th ed.; Pearson Educación: Madrid, Spain, 2005. [Google Scholar]
- Lloret-Segura, S.; Ferreres-Traver, A.; Hernández-Baeza, A.; Tomás-Marco, I. El Análisis Factorial Exploratorio de los Ítems: Una Guía Práctica, Revisada y Actualizada. An. Psicol. 2014, 30, 1151–1169. [Google Scholar] [CrossRef]
- Gorsuch, R.L. Factor Analysis, 2nd ed.; Erlbaum: Hillsdale, NJ, USA, 1983. [Google Scholar]
- Velicer, W.F.; Fava, J.L. Effects of variable and subject sampling on factor pattern recovery. Psychol. Methods 1998, 3, 231–251. [Google Scholar] [CrossRef]
- Field, A.; Miles, J.; Field, Z. Discovering Statistics Using R.; SAGE Publications: Thousand Oaks, CA, USA, 2012. [Google Scholar]
- Prendes-Espinosa, M.P.; Castañeda-Quintero, L.; Solano-Fernández, I.; Roig-Vila, R.; Aguiar-Perera, M.; Serrano-Sánchez, J.L. Validación de un cuestionario sobre hábitos de trabajo y aprendizaje para futuros profesionales: Explorar los Entornos Personales de Aprendizaje. Relieve 2016, 22. [Google Scholar] [CrossRef]
- Crocker, L.; Algina, J. Introduction to Classical and Modern Test Theory; Holt, Rinehart and Winston: New York, NY, USA, 1986. [Google Scholar]
- Best, J.; Kahn, J. Research in Education; Pearson: Boston, MA, USA, 2006. [Google Scholar]
- Bollen, K.A. Structural Equations with Latent Variables; John Wiley & Sons: New York, NY, USA, 1989. [Google Scholar]
- Lara, A. Introducción a las Ecuaciones Estructurales en AMOS y R. Universidad de Granada, Granada, España. 2014. Available online: http://masteres.ugr.es/moea/pages/curso201314/tfm1314/tfm-septiembre1314/memoriamasterlarahormigoantonio/! (accessed on 1 March 2019).
- Hair, J.; Anderson, R.; Tatham, R.; Black, W. Análisis Multivariante, 5th ed.; Prentice-Hall: Madrid, Spain, 1999. [Google Scholar]
- Flora, D.; Curran, P. An empirical evaluation of alternative methods of estimation for confirmatory factor analysis with ordinal data. Psychol. Methods 2004, 12, 406–491. [Google Scholar] [CrossRef] [PubMed]
- Curran, P.; Bauer, D. Building path diagrams for multilevel models. Psychol. Methods 2007, 12, 283–297. [Google Scholar] [CrossRef] [PubMed]
- González-Montesinos, M.J.; Backhoff, E. Validación de un Cuestionario de Contexto Para Evaluar Sistemas Educativos Con Modelos de Ecuaciones Estructurales. Relieve 2010, 16, 1–17. [Google Scholar] [CrossRef]
- Rosseel, Y. Lavaan: An R Package for Structural Equation Modelling and More. Version 0.4-9 (BETA). 2011. Available online: http://users.ugent.be/~yrosseel/lavaan/lavaanIntroduction.pdf (accessed on 23 September 2018).
- Blalock, H.M. Causal Inference in Non-Experimental Research; University of North Carolina Press: Chapel Hill, NC, USA, 1964. [Google Scholar]
- Wheaton, B.; Muthen, B.; Alwin, D.F.; Summers, G. Assessing Reliability and Stability in Panel Models. Sociol. Methodol. 1977, 8, 84–136. [Google Scholar] [CrossRef]
- García-Cueto, E.; Gallo, P.; Miranda, R. Bondad de ajuste en el análisis factorial confirmatorio. Psicothema 1998, 10, 717–724. [Google Scholar]
- Fujikoshi, Y. Transformations with Improved Chi-Squared Approximations. J. Multivar. Anal. 2000, 72, 249–263. Available online: https://www.sciencedirect.com/science/article/pii/S0047259X99918547 (accessed on 01 November 2018). [CrossRef]
- Browne, M.W.; Cudeck, R. Alternative ways of assessing model fit. In Testing Structural Equation Models; Bollen, K.A., Long, J.S., Eds.; Sage: Newbury Park, CA, USA, 1993; pp. 136–162. [Google Scholar]
- Hu, L.; Bentler, P. Cut-off criteria for fit indexes in covariance structure analysis: Conventional criteria versus new alternatives. Struct. Equ. Model. 1999, 6, 1–55. [Google Scholar] [CrossRef]
- Awang, Z. Structural Equation Modeling Using Amos Graphic; UiTM Press: Selangor, Malasia, 2012. [Google Scholar]
- Batista-Foguet, J.; Coenders, G.; Alonso, J. Análisis factorial confirmatorio. Su utilidad en la validación de cuestionarios relacionados con la salud. Med. Clínica 2004, 122, 21–27. [Google Scholar] [CrossRef]
- Bentler, P. Comparative fix indexes in structural models. Psychol. Bull. 1990, 107, 238–246. [Google Scholar] [CrossRef] [PubMed]
- Bentler, P.M.; Bonett, D.G. Significance tests and goodness of fit in the analysis of covariance structures. Psychol. Bull. 1980, 88, 588–606. [Google Scholar] [CrossRef]
- Maslow, A. A theory of human motivation. Psychol. Rev. 1943, 50, 370–396. [Google Scholar] [CrossRef]
- Cabero, J. El Aprendizaje Autorregulado Como Marco Teórico Para la Aplicación Educativa de las Comunidades Educativas y Virtuales y los Entornos Personales de Aprendizaje. Rev. Teoría Educ. Educ. Cult. Soc. Inf. 2013, 14, 133–156. Available online: http://revistas.usal.es/index.php/eks/article/view/10217/10626 (accessed on 12 November 2018).
- Rosário, P.; Pereira, A.; Högemann, J.; Nunes, A.R.; Figueiredo, M.; Núñez, J.C.; Fuentes, S.; Gaeta, M.L. Autorregulación del aprendizaje: Una revisión sistemática en revistas de la base SciELO. Univ. Psychol. 2014, 13, 781–798. [Google Scholar] [CrossRef]
- Fokkema, M.; Greiff, S. How Performing PCA and CFA on the Same Data Equals Trouble. Eur. J. Psychol. Assess. 2017, 33, 399–402. [Google Scholar] [CrossRef]
- Horn, J.L. A rationale and test for the number of factors in factor analysis. Psychometrika 1965, 30, 179–185. [Google Scholar] [CrossRef] [PubMed]

| Dimension | Category | Questions |
|---|---|---|
| Access to information | Connectivity | Q24, Q27, Q28 |
| Information management | Information search Organization of the information | Q4, Q8, Q18 Q1, Q11, Q14 |
| Create knowledge | Information processing Ethical processing of the information Knowledge creation | Q9 Q12 Q6, Q15 |
| Communicate | Team work Digital identity Knowledge transfer | Q7 Q13 Q5, Q19 |
| Management of the learning process | Intrinsic motivation Critical thinking Open learning Problem resolution Regulation and planning of learning | Q2, Q16 Q10, Q21 Q23, Q25, Q26, Q29, Q30 Q22 Q3, Q17, Q20 |
| Regrouped Questions | New Questions |
|---|---|
| Q2 - Q3 | Q2 |
| Q5-Q8-Q15 | Q11 |
| Q11-Q12-18 | Q5 |
| Q21 | Q10 |
| Dimension | Category | Questions |
|---|---|---|
| Access to information | Connectivity | Q14, Q19, Q20 |
| Manage information | Information search Organization of the information | Q2 Q1 |
| Create knowledge | Information processing Knowledge creation | Q5, Q8 Q3 |
| Communicate | Team work Digital identity Knowledge transfer | Q4 Q7 Q11 |
| Management of the learning process | Intrinsic motivation Critical thinking Open learning Regulation and planning of learning | Q9 Q6 Q15, Q16, Q17, 18, Q21 Q10, Q12, Q13 |
| Type of School | Boys | Girls | Total |
|---|---|---|---|
| Private and state-subsidized (PSS) | 50 | 48 | 98 |
| State-subsidized (SS) | 166 | 175 | 341 |
| TOTAL | 216 | 223 | 439 |
| Meaning | Abbreviation | Answer |
|---|---|---|
| Totally Disagree | TD | 1 |
| Strongly Disagree | SD | 2 |
| Disagree | D | 3 |
| Undecided | UD | 4 |
| Agree | A | 5 |
| Strongly Agree | SA | 6 |
| Totally Agree | TA | 7 |
| Questions | Components | ||
|---|---|---|---|
| 1 | 2 | 3 | |
| Item_17 | 0.83 | ||
| Item_16 | 0.82 | ||
| Item_18 | 0.75 | ||
| Item_15 | 0.68 | ||
| Item_14 | 0.58 | ||
| Item_11 | 0.51 | 0.43 | |
| Item_9 | 0.50 | 0.32 | |
| Item_12 | 0.50 | ||
| Item_13 | 0.36 | 0.33 | |
| Item_4 | 0.86 | ||
| Item_3 | 0.81 | ||
| Item_5 | 0.56 | ||
| Item_6 | 0.46 | ||
| Item_2 | 0.40 | 0.34 | |
| Item_7 | 0.86 | ||
| Item_10 | 0.51 | ||
| Item_8 | 0.50 | ||
| Item_1 | 0.45 | ||
| Questions | Components | ||
|---|---|---|---|
| 1 | 2 | 3 | |
| Item_17 | 0.83 | ||
| Item_16 | 0.81 | ||
| Item_18 | 0.75 | ||
| Item_15 | 0.68 | ||
| Item_14 | 0.57 | ||
| Item_9 | 0.50 | 0.32 | |
| Item_11 | 0.49 | 0.39 | |
| Item_12 | 0.49 | ||
| Item_4 | 0.84 | ||
| Item_3 | 0.80 | ||
| Item_5 | 0.59 | ||
| Item_6 | 0.47 | ||
| Item_7 | 0.86 | ||
| Item_10 | 0.52 | ||
| Item_8Item_1 | 0.500.46 | ||
| Dimension | Category | Questions |
|---|---|---|
| Open self-regulated learning | Open learning Regulation and planning of learning Intrinsic motivation Transfer knowledge | Q12, Q14, Q15, Q16 Q11, Q13 Q8 Q10 |
| Information management | Search for information Information processing Teamwork | Q4, Q5 Q2 Q3 |
| Creation and transfer of knowledge | Knowledge creation Organization of information Digital identity Feedback | Q7 Q1 Q6 Q9 |
| Indexes of Goodness of Fit of the Model | X2 | Df | p | CFI | TLI | RMSEA | SRMR |
|---|---|---|---|---|---|---|---|
| Model | 342.377 | 101 | 0.000 | 0.92 | 0.91 | 0.07 | 0.04 |
© 2019 by the authors. Licensee MDPI, Basel, Switzerland. This article is an open access article distributed under the terms and conditions of the Creative Commons Attribution (CC BY) license (http://creativecommons.org/licenses/by/4.0/).
Share and Cite
Carrasco-Sáez, J.L.; Careaga Butter, M.; Badilla-Quintana, M.G.; Jiménez Pérez, L.; Molina Farfán, J. Sociological Importance and Validation of a Questionnaire for the Sustainability of Personal Learning Environments (PLE) in 8th Grade Students of the Biobío Region in Chile. Sustainability 2019, 11, 1301. https://doi.org/10.3390/su11051301
Carrasco-Sáez JL, Careaga Butter M, Badilla-Quintana MG, Jiménez Pérez L, Molina Farfán J. Sociological Importance and Validation of a Questionnaire for the Sustainability of Personal Learning Environments (PLE) in 8th Grade Students of the Biobío Region in Chile. Sustainability. 2019; 11(5):1301. https://doi.org/10.3390/su11051301
Chicago/Turabian StyleCarrasco-Sáez, José Luis, Marcelo Careaga Butter, María Graciela Badilla-Quintana, Laura Jiménez Pérez, and Juan Molina Farfán. 2019. "Sociological Importance and Validation of a Questionnaire for the Sustainability of Personal Learning Environments (PLE) in 8th Grade Students of the Biobío Region in Chile" Sustainability 11, no. 5: 1301. https://doi.org/10.3390/su11051301
APA StyleCarrasco-Sáez, J. L., Careaga Butter, M., Badilla-Quintana, M. G., Jiménez Pérez, L., & Molina Farfán, J. (2019). Sociological Importance and Validation of a Questionnaire for the Sustainability of Personal Learning Environments (PLE) in 8th Grade Students of the Biobío Region in Chile. Sustainability, 11(5), 1301. https://doi.org/10.3390/su11051301

