Abstract
European wild apple (Malus sylvestris L.) is the only Malus wild species native to Europe which is a relative of cultivated apples (Malus × domestica Borkh.). It grows on forests’ edges, farmland hedges, and marginal sites; by living in those scattered meta-populations, it is exposed to genetic erosion in relation to hybridization and habitat degradation. In Finland, it grows at the northern edge of its distribution in Europe and is considered as a near-threatened taxon requiring urgent conservation. In order to evaluate the molecular genetic diversity of M. sylvestris, five populations including 43 trees were analyzed using 15 microsatellite markers. Additionally, a similar number of samples from cultivated apples, which are common to the same region, was included in order to estimate gene diversity gaps and give an insight into putative hybridization. European wild apple in Finland proved to be populationally structured, and seems not to be threatened by introgression events from its cultivated relative. They were all separated into different clusters, except for one individual. However, urgent conservation is indeed needed, especially due to the very low total number of trees (four) in some of the analyzed populations. These populations should be restored in order to enable permanent access to the wild relatives’ diversity, as they might be a critical source of gene variants for future needs.
Keywords:
apple; crop wild relative; CWR; gene diversity; population structure; hybridization; genetic erosion 1. Introduction
European wild apple (Malus sylvestris L.) is a small fruit tree species that belongs to the Rosaceae family. It can be found across Western and Central Europe, and is an important species for forest diversity. In addition, as it represents one of the wild relatives of the apple, it is widely distributed across temperate areas in Eurasia, growing in low-density populations in a wide range of habitats and environmental conditions [1].
European wild apples require much light, thus growing on edges of forests, farmland hedges, and marginal sites on almost all soils [1]. In addition to changes in natural habitat (deforestation) [2] and environmental conditions, they are suffering from the lack of a coppicing practice for the rejuvenation of old trees. At the same time, these populations are threatened by novel apple diseases e.g., apple canker and more specifically by genetic erosion. Frankham et al. [3] define genetic erosion as the inbreeding depression and loss of genetic diversity in small populations. According to Guarino [4] and Hammer et al. [5], genetic erosion is a process that is causing a threat to the genetic integrity of a crop. In M. sylvestris, genetic erosion might also be caused by hybridization with domesticated apples followed by introgression. Apples are self-incompatible at the gametophytic level (controlled by a single S locus determined by multiple alleles), which is restricting self-pollination and pollination between genotypes with identical S-alleles [6]; different Malus species readily intercross [7] and, among others, M. sylvestris and Malus × domestica Borkh. hybridize without any pre- or postzygotic barriers (human controlled experiment) [8]. Different intermediate shapes exist, but the level of introgression is not yet precisely defined, mainly due to the fact that those hybridization events have not been recognized as threatening until recently. Trueness-to-type at the population level highly correlates with the level of geographic isolation; namely, more isolated populations show a lower level of hybrids [9].
A couple of decades ago, survey missions to explore apple wild relatives were initiated by different research groups in order to better decipher the growing area and ecology of M. sylvestris populations in Europe. M. sylvestris was inventoried, collected, and evaluated in several European countries, and diverse studies are available about morphological and phenological variability. Genetic diversity was assessed in Belgium [2,10], and M. sylvestris was concluded to be one of the most endangered tree species in the region. Similar work has been done, e.g., in Denmark [3], Germany [11], and the Rhine Valley [12]. In Poland, Czarna et al. [13] even claimed a new species Malus × oxysepala—a hybrid between M. sylvestris and Malus × domestica Borkh. Apples were also studied outside of Europe in the forests of Kazakhstan and the Kyrgyz Republic, and in ex situ collections in the USA [14]. Cornille et al. [15] analyzed M. sylvestris accessions from forests in Austria, Belgium, Bosnia and Herzegovina, Bulgaria, Denmark, France, Germany, UK, Hungary, Italy, Norway, Poland, Romania, Spain, and Ukraine, and genetic profiles were obtained from 26 microsatellites. Velasco et al. [16] tested the Malus classification hypothesis by the analysis of molecular differences, applying resequencing of 23 genes in 72 accessions representing 31 species of the genus Malus. The obtained results showed that M. sieversii possibly represents the same species as Malus × domestica Borkh., while M. sylvestris was placed in a well separated clade. Molecular similarities between Malus × domestica Borkh. and M. sylvestris were discovered through chloroplast haplotyping together with microsatellite analysis [17].
In the national crop wild relative strategy report for Finland [18], the genus Malus was classified to be among high-priority human food crops of particular importance for both commercial use and home garden production. European wild apple, along with Fragaria viridis, is not considered an endangered taxon, but as near-threatened and requiring urgent conservation. The oldest documents concerning wild apples in the Turku Archipelago area are from the 1760s and from the late 1800s. An in situ inventory in the 1950s resulted in 39 growing sites identified in the area. Geographical names of the locations that were derived from Swedish and Finnish words for apple also indicated the history and prevalence of wild apples in the area [19]. An in situ inventory in 1984 resulted in 34 growing sites (islands) of pure M. sylvestris populations. Compared to the inventory of the 1950s, eight previously unknown sites were found; three sites were not possible to reach and one was not found. The northernmost site was found in the Uusikaupunki Archipelago, about 100 kilometers north of the Turku Archipelago. Especially large populations with over ten trees with young offspring were found only on four islands: Hevonkack (12), Storö (12), Ramsö (12), and Bodö (32). The tallest trees (~7.5 m) were found in Sundholm, Bodö, Storö, and Hevonkack. In every other site, there was only one big tree, which was interpreted to be a newcomer from another site. However, those individual big trees were not vigorous and were estimated to fade away because of their lack of offspring potential. In this study, putative hybrids were also mentioned, being evaluated by descriptions of their fruits, flowers, and stems [19]. An in situ inventory in the early 2000s [20] was carried out on four islands. In two of them, vigorous populations with over ten big trees were found: Hevonkack (23) and Storö (13), while in two other (Halsholm, Heinlot), there were only four in each. They were supposed to be pure M. sylvestris, according to observations of their morphological characteristics.
It has remained unknown how much hybridization has happened between Malus × domestica Borkh. and M. sylvestris. However, morphological observations show some hybridization in the 1980s in the Finnish archipelagos. As suggested by Murto [21], hybridization with seed-born local apple varieties may have not had such devastating effects compared with hybridization with prevailing modern apple varieties.
As noticed in 1985 [19], M. sylvestris was almost extinct in the mainland of Finland, with only one surviving population near Tvärminne. Within the islands in South-Eastern Finland, populations were apparently extinct. Within the Turku Archipelago, M. sylvestris was present in many locations, but some of them contained only a single tree [22]. Most specifically, populations from the Turku Archipelago were vital and increasing in number of individuals [19]. Apparent hybrids with domesticated apples were noticed to be fairly common in the Turku Archipelago [19,22]. As an identification tool for detecting hybrids, Murto [19] relied on fruit and flower characteristics. As concluded by Hinneri [22], M. sylvestris populations are not remnants from earlier bigger populations, but new bases that this species could have achieved during a favorable climate period at the beginning of 20th century. On the other hand, growing as single individuals or in very small groups might be a regular appearance of M. sylvestris due to its high light demands but weak competitive ability [12].
There are several studies on the genetics and ecology of apple domestication and its impacts on wild apples. Hybridization has been discovered to be the major event in domestication, thus highlighting the apple as an ideal model for unraveling adaptive diversification processes in perennial fruit crops. Wild apple species display strong population structures and high levels of introgression from domesticated apples, and this may threaten their genetic integrity [1]. Hybridization has also been recognized as a severe threat of extinction for especially rare species which are exposed to more abundant species [10]. In addition, Finnish M. sylvestris populations might have decreased in gene diversity, thus being threatened by genetic erosion. To conclude about this, historical data about previously living populations of wild apples would be needed, but this is lacking. Therefore, in this study, wild apple allelic richness was compared with that of its cultivated relative Malus × domestica Borkh. It might be that wild apples in Finland also suffer from hybridization with cultivated apples, followed by introgression events. To reveal this, it was investigated if M. sylvestris and Malus × domestica Borkh., two related species, separate into distinct groups and if there are mixed individuals. The ultimate goal of the study was to confirm the need for urgent conservation actions and to recommend possible solutions from the genetic point of view. The only goal for conserving M. sylvestris in Finland should not only be to save gene variants for potential use in agriculture, but also to secure richness in species diversity for better adaption of all of the biotic community members.
2. Materials and Methods
2.1. Apple Samples
A survey trip was made to the South of Finland in order to identify living trees of putative wild apple populations and to collect leaf samples. Sampling was done according to previous inventory studies [20]. Young leaf samples were taken from all existing wild apple trees on five islands: Halsholm (4), Heinlot (4), Hevonkack (22), Storö (12), and Åvensor (4) (Table 1), 46 altogether. These islands belong to the Åvensor fjärden, a subregion in the Turku Archipelago. The leaves were collected at the beginning of July 2016.
Table 1.
Finnish wild apple (M. sylvestris L.) sample coding, location of sampling and assignment of trees into five putative populations: Halsholm, Heinlot, Hevonkack, Storö, and Åvensor.
Each island was considered to putatively represent a habitat of one population in a sense of reproduction area covering the range of 0.1–1 km2. Populations were separated by 2–8 km including water barriers (Figure 1).
Figure 1.
Map of the five islands in the Turku Archipelago, where M. sylvestris L. trees were labelled and leaves collected for DNA extraction. Halsholm (latitude: 60.308, longitude: 21.46; Area=0.18 km2), Heinlot (latitude: 60.322, longitude: 21.549; Area=0.46 km2), Hevonkack (latitude: 60.335, longitude: 21.586; Area=0.96 km2), Storö (latitude: 60.293, longitude: 21.481; Area=1.16 km2), and Åvensor (latitude: 60.29586, longitude: 21.56598; Area=5.43 km2).
In addition to the 46 samples of wild apples, the same number of well described cultivated apple varieties traditionally grown in Finland was included into the study (Supplemental Data I). The varieties were selected based on variety lists of the on-garden inventories done in 1893 [23] and 1929 [24] of the most common cultivated apple varieties near the Turku Archipelago, and apple samples brought from the vicinity of the Turku archipelago to the agricultural fair in St. Petersburg in autumn 1894 [23]. Selection aimed to demonstrate the most possible candidates for hybridization with wild apples, and moreover, to evaluate the gap in genetic diversity of wild apples.
2.2. DNA Isolation and Microsatellite Genotyping
Total genomic DNA was extracted from collected leaf tissues by a commercial E.Z.N.A.® Tissue DNA Kit (Omega Biotek, Norcross, GA, USA). A set of 15 microsatellites (CH01f02, CH01f03b, CH01g12, CH01h01, H01h02, CH01h10, CH02c11, CH02d08, CH02c09, CH04c07, CH04e05, COL, and GD12 [25], GD147 [26], Hi02c07 [27]) was selected based on previous studies on cultivated Finnish apples [28] and recommendations from the Malus/Pyrus working group of European Cooperative Program for Plant Genetic Resources (ECPGR).
Microsatellites were amplified in five PCR reactions containing one marker, or three to four markers multiplexed. In a multiplex PCR reaction, the forward primer of each primer pair was labeled with a fluorescent dye: 6-FAM, NED, PET or VIC. A PCR mix was prepared in a total volume of 10 µl containing 20 ng of genomic DNA, 5× PCR buffer (Promega, Madison, USA), 0.2 mM each dNTP (Sigma, Saint Louis, USA), 2 mM MgCl2 (Promega), 0.2 µM each primer and 0.5 U of GoTaq®DNA polymerase (Promega). The microsatellites were amplified following a thermal profile: initial denaturation at 95 °C for 20 s, followed by 38 cycles at 94°C for 30 s, at 55–62°C for 45 s, and at 72 °C for 1 min and 30 s, and a final step of 8 min at 72 °C. SSR amplification products were separated and visualized with an Applied Biosystems 3500xL Genetic Analyzer (Thermo Fisher Scientific Ltd, Vantaa, Finland).
2.3. Data Analysis
Analysis of microsatellite profiles was carried out using the GeneMapper software (Thermo Fisher, Applied Biosystems®) (Supplemental Data I). Samples with no amplification from at least one microsatellite were discarded from further analyses as it could not be confirmed if this failure was due to null alleles or technical errors (Table 1).
The CERVUS software (version 3.0.7.) [29] was used to calculate the number of alleles, observed heterozygosity (Ho), expected heterozygosity (He), and polymorphic information content (PIC) for every marker. Allelic richness was estimated in the program Allelic Diversity AnalyZEr (ADZE) [30] by rarefaction using a standardized sample size of four (size of the smallest population). Distance-based clustering of cultivated and wild apples was done with the software DARwin [31] by calculating simple matching coefficient of dissimilarity and constructing a dendrogram by weighted neighbor-joining method based on distance measures. DARwin was also used for resampling the data for bootstrap analysis with 1000 replicates. Factorial analysis of distance was performed in DARwin as a complementary method to the distance-based clustering.
The model-based software STRUCTURE version 2.3.4 [32] was used for estimating the patterns of genetic structuring within M. sylvestris populations and in relation to the group of cultivated apples, and STRUCTURE HARVESTER v 0.6.93 [33] for implementing Evanno’s method to detect the number of clusters (K) of individuals [34]. Ten runs of STRUCTURE were performed with K ranging from one to ten. Each run consisted of a burn-in period of 200,000 iterations followed by 106 Monte Carlo Markov chain iterations, assuming an admixture model and correlated allele frequencies. Additional data parsing and formatting was preformed subsequently with CLUMPP [35], which aligns cluster assignments across replicate analyses, and DISTRUCT [36] for visual output.
In each population (the cultivars were treated like one population), microsatellite data was tested for deviation from the Hardy–Weinberg equilibrium (HWE), and exact P values for HWE were determined by a Markov chain method (1000 dememorization steps, 100 batches, and 1000 iterations per batch) using GENEPOP 4.2 [37,38]. GENEPOP was also used for counting fixation indices (FIS) using the probability model following Weir and Cockerham [39], and a global test across all loci in a population was performed using Fisher’s method. A linkage disequilibrium method was used for estimating effective population sizes (Ne), and a jackknife method for obtaining 95% confidence intervals for Ne in the program LDNe version 1.31 [40], omitting alleles with frequencies less than 0.02.
3. Results and Discussion
3.1. Differential Allelic Richness between M. sylvestris and Malus × domestica Borkh. as a Measure of Genetic Loss
Regarding the usefulness of the selected set of markers, PIC value was significantly higher in cultivated apples (0.77) than in wild M. sylvestris (0.62) (Table 2). The selected set of markers was developed for cultivated apple, and its use has been well documented in numerous studies [25,26,27], while for M. sylvestris, in the current study, the most informative markers proved to be CH01g12 and CH01h01 (Table 2). There were no null alleles in the samples due to the fact that three samples were omitted because of uncertainty.
Table 2.
Parameters of genetic diversity in cultivated apples Malus × domestica Borkh. traditionally grown in Finland, and in European wild apples M. sylvestris L. collected on the Turku Archipelago islands, calculated per marker and averaged across markers.
Obtained observed and expected heterozygosity within the M. sylvestris samples, in the presented study, were almost identical (0.66 and 0.67, Table 2) leading to low FIs. The same was observed e.g., in the Daubensand population in the Rhine Valley [12]. Furthermore, observed and expected heterozygosity were expectedly higher in cultivated apples (being completely identical: 0.81 and 0.81) (Table 2). In two other studies Ho was also always higher in cultivated apples than in M. sylvestris: 0.821 and 0.769 [9] and 0.81 and 0.75 [41], respectively. Average number of amplified alleles in the current study was also smaller in M. sylvestris (7.87) than in its cultivated relatives (10.93), as also allelic richness (Table 2). A possible explanation for this may be that the selected set of cultivated apples was bred by crossing distant germplasms, and therefore they possess a more divergent genetic background, while M. sylvestris might have gone through a severe bottleneck in the past like many crops in Finland and being endangered at the same time. Other studies that comprise both species are limited. In addition, comparing the present study with previous ones is almost impossible due to different and not standardized sample sizes. For example, Larsen et al. [9] obtained opposite results with significantly higher number of alleles in 178 wild apples (18.8) than in 29 cultivated apples from the same region (9.8).
Allelic richness is a measure of gene diversity and it was calculated with standardized sample sizes thus allowing comparison of populations with uneven sizes. Allelic richness was higher in cultivated apples (2.44) than in M. sylvestris (2.08) (Table 2) representing almost a 20% difference. Among the five M. sylvestris populations, allelic richness was similar ranging from 1.98 (Storö) to 2.21 (Åvensor) (Table 3). In Cornille et al. [41], allelic richness was much higher in M. sylvestris (9.9) than in Malus × domestica Borkh. (0.81), and even higher than in other apple species M. sieversii (0.77), M. orientalis (0.79), and M. baccata (0.56).
Table 3.
Parameters of genetic diversity in the five M. sylvestris L. populations from Turku Archipelago in Finland.
The results of the current study can be compared to those of Schnitzler et al. [12] who used the same number of microsatellite markers (15) and the same size for the standardized samples (four) in assessing genetic diversity of M. sylvestris in the Rhine Valley. Allelic richness from Schnitzler et al. [12] was higher (2.80–3.92) than in the present study (2.08, Table 2). This may be attributed to e.g., a higher amount of putative hybrids identified (nine in the Rhine Valley study) or a difference in bottleneck severity. To get a deeper view on possible genetic erosion, historical wild apple samples are indeed needed.
The mean value of FIS over all loci in a population ranged from −0.1166 (Heinlot) to −0.0147 (Hevonkack, Table 4). All the populations except Hevonkack followed HWE (Table 4), however, the probability values have to be interpreted cautiously due to small sample sizes. Ne values were for cultivars 34.5 (30.2–39.9), Hevonkack 20.6 (14.8–30.8), Storö 16.3 (9.0–41.7), and negative for the other populations (Halsholm, Heinlot, Åvensor). Negative estimates appear when there is no detectable disequilibrium in the sampled individuals. This is strongly influenced by sample size [40], and the three populations with negative values contained only four individuals.
Table 4.
FIS values for the five wild apple populations and P values for HWE.
All the measured genetic parameters among wild apples were lower than in the cultivated ones (Table 2). The total number of individuals per population was very low (four) in three out of the five populations (Table 1). The low number of individuals together with reproductive biology of apple, which is an open pollinated and self-incompatible species, can lead to a decline in genetic diversity but also to an increased risk of extinction (the Åvensor, Heinlot and Halsholm populations). Self-incompatibility is believed to be a mechanism of flowering plants to avoid deleterious effects of inbreeding. Self-incompatibility alleles are lost by genetic drift in small populations or during severe population reduction [3,42] reducing the proportion of the pollen able to fertilize any egg. A lakeside daisy population that declined to three plants did not reproduce for 15 years and was considered as functionally extinct [42]. European wild apple populations on the Turku Archipelago islands should be urgently conserved. In addition, because natural pollination between populations is reduced or prevented due to water and distance barriers, small populations should be restored by pollinating them artificially with pollen from bigger and more diverse populations from the same region. Therefore, self-incompatibility alleles from the trees of e.g., Hevonkack or Storö populations should be analyzed and pollen evaluated.
3.2. Is Hybridization Another Threat to Finnish M. sylvestris Populations?
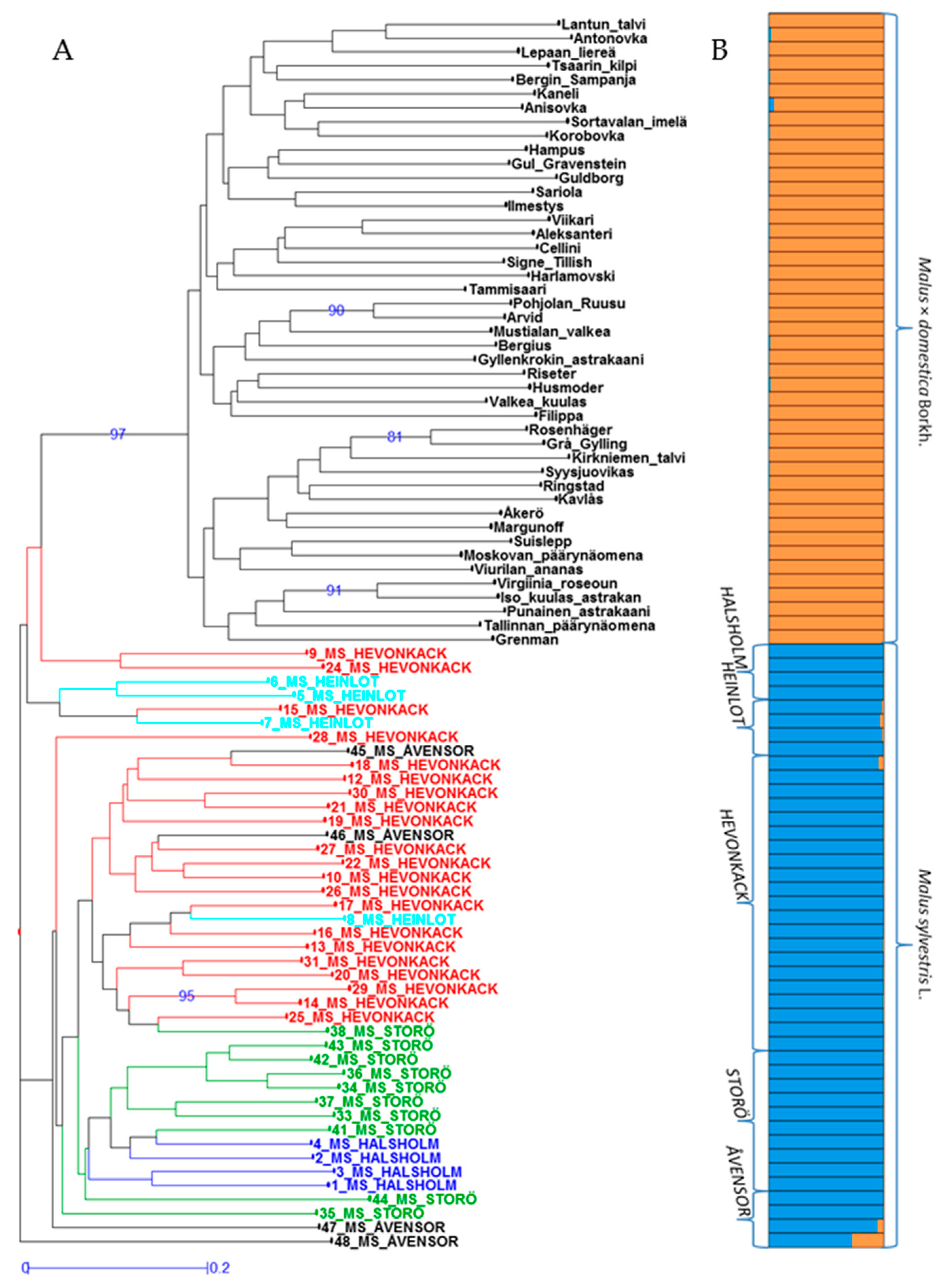
Apple species may hybridize readily between each other producing hybrid offspring. This is recognized as a threat especially for M. sylvestris because it is the more vulnerable one. The authenticity of M. sylvestris trees might be endangered leading to losing species-specific gene variants or even genes, and thus decreasing the resources that could be used in future apple improving programs, and also decreasing adaptation possibility of apples. The presence of hybrids have been tried to determine with different methods, and often morphological characterization alone have proved to be hard due to only small differences among some traits. In the present study, distance-based clustering analysis (Figure 2A) and its factorial analysis (Figure 3), as well as model-based Bayesian clustering method implemented in STRUCTURE (Figure 2B) were used. With both methods, two well defined groups were obtained, one containing Malus × domestica Borkh. and the other M. sylvestris (Figure 2A,B, and Figure 3) samples.
Figure 2.
(A) Dendrogram of the wild apples collected from Southern Finland and cultivated apples from the same region. (B) Population structure of M. sylvestris L. and Malus × domestica Borkh. obtained by Bayesian model-based clustering. Each individual is represented by a bar that is divided into two segments representing different groups. True representatives of a group have unequally sized segments where one segment prevails over the other (>80%).
Figure 3.
Factorial analysis of distance based on the dissimilarity matrix between M. sylvestris L. and Malus × domestica Borkh.
However, in the dendrogram (Figure 2A), individuals from the Heinlot population formed almost a third cluster of its own (including also one Hevonkack individual), while one Åvensor individual was standing alone. Two Hevonkack individuals fell out into the cluster with cultivated apples but were still clearly differentiated. Individuals which cluster with another species have been considered to be “admixed” [43]. Yet, this alone is not a sufficient evidence to claim that these two Hevonkack individuals are hybrids.
Factorial analysis of distance-based clustering revealed also a very clear distinction among the two species analyzed, with the same individual from Åvensor standing alone like in the dendrogram (Figure 3).
An even clearer separation of cultivated and wild apple individuals was noticed with the model-based clustering and STRUCTURE output (Figure 2B), than with the dendrogram (Figure 2A). The same Åvensor individual that was separate in the dendrogram had a mixed origin (blue bar with the highest proportion of orange). To determine individuals with a hybrid origin from the STRUCTURE output, different thresholds for the membership coefficient percentage have been used. For example Larsen et al. [6], considered that those M. sylvestris samples that had more than 30% of the genome assigned to the cultivated apples’ group were hybrids (3.7% hybrids identified). A less strict threshold (25%) was used by Gross et al. [43], and 10% of hybrids were identified. In the present study, both thresholds (25 and 30%) were applied, and only the alone-standing Åvensor individual from the M. sylvestris cluster proved to be a potential hybrid. This admixed origin most probably comes from a difference in one single allele in a marker that is almost homozygous in the wild apple but highly polymorphic in the cultivated apples. Therefore, the possibility of a technical error cannot be excluded. If that is the case, presented study would contain only pure M. sylvestris populations.
3.3. Are Finnish M. sylvestris Populations Genetically Differentiated?
Genetic diversity is regenerated by mutations over a period of hundreds to millions of generations, and measures are required to document losses of genetic variation, evolutionary changes and genetic differentiation of populations. Heterozygosity and allele frequencies at individual loci are used for characterizing genetic diversity in populations. Allele and genotype frequencies are at equilibrium under random mating, when there are no other perturbing forces. Overall, excess of heterozygotes is not necessarily a characteristic of a highly diverse population. Regarding wild populations, loss of genetic diversity might be attributed to inbreeding. Lower genetic diversity prevents populations from surviving environmental extremes and disease outbursts when compared with populations which have higher genetic diversity.
To observe genetic differentiation between the five M. sylvestris populations from Finland, a STRUCTURE output was created having four groups as an optimal value (Figure 4). The biggest, Hevonkack population (21) consisted of mainly true representatives (16) of the group (Q > 0.80), the same as the Storö and Heinlot populations. These three populations were the most structured ones; this was also noticed from the distance-based clustering (Figure 2A) and its factorial analyses (Figure 5). Although Finnish populations of M. sylvestris had smaller gene diversity (allelic richness), they were genetically more differentiated than those in the Rhine Valley [12] or Denmark [9].
Figure 4.
Population structure of five M. sylvestris populations from Finland obtained by Bayesian model-based clustering. Every individual is represented by one bar that is divided into segments representing different groups. True representatives of the group have one segment (Q) prevailing over the others (>80%). Individuals within the populations are sorted according to the Q values.
Figure 5.
Factorial analysis of distance based on the dissimilarity matrix between five populations of M. sylvestris L.
Four individuals from the Hevonkack population seemed actually to belong to the Heinlot population (darkest blue bars), and two individuals from Åvensor to Hevonkack. Having in mind water and distance barriers between islands, rather this might be due to the re-allocation of individuals by humans or other forces than to natural gene flow itself.
4. Conclusions
Malus sylvestris from Finland proved to contain genetically structured populations on different islands in the Turku Archipelago. In addition, these populations seemed to be pure i.e., they have hybridized minimally with their cultivated relative Malus × domestica Borkh. This would imply a low threat for the genetic integrity of M. sylvestris in the studied areas. However, gene diversity in Finnish M. sylvestris was the lowest recorded when compared with similar studies from Europe and with taxonomically related non-threatened taxa Malus × domestica Borkh. from Finland. The most important observation from this study is the extremely low number of living trees on three islands: Halsholm, Heinlot and Åvensor and this, taken together with restricted self-pollination, represents a risk of extinction for those particular populations. Overall, due to low allelic richness and a low number of trees, urgent actions and prompt plans for the conservation of all remaining individuals are needed. The first objective should be to enlarge population sizes by taking care that genetic diversity will be increased. This could be achieved by examining self-incompatibility alleles and accordingly introducing individuals or pollen from other populations.
Supplementary Materials
The following are available online at https://www.mdpi.com/2071-1050/11/24/6949/s1, Supplemental Data I. Microsatellite profile of European wild apples (46) and cultivated apples (46) genotyped with 15 markers.
Author Contributions
Conceptualization L.B.; formal analysis L.B., S.M., P.T.; investigation B.L., M.H., J.S., S.M.; methodology, resources and writing—original draft L.B.; writing —review and editing L.B., M.H., P.T.
Funding
This research received no external funding.
Acknowledgments
Entire study is financed by Natural Resources Institute Finland (Luke). Research exchange in early phase of this work was enabled by the short termed scientific missions in the frame of the FPS COST Action FP1202 Strengthening conservation: a key issue for adaptation of marginal/peripheral populations of forest trees to climate change in Europe (MaP-FGR). We are thankful to Erik Kjaer Dhal from the University of Copenhagen for hospitality and inspiring discussions. Writing of the manuscript was partially supported also by the project Farmer’s Pride-Networking, partnerships and tools to enhance in situ conservation of European plant genetic resources” under the Horizon 2020 Framework Programme, [GA no. 774271]. Hilma Kinnanen is acknowledged for professional support during inventory missions and collections and for the selection of cultivated apples. Anneli Virta (Luke) is acknowledged for her perfect technical assistance and Hannu Ojanen (Luke) for producing Figure 1.
Conflicts of Interest
The authors declare no conflicts of interest.
References
- Cornille, A.; Giraud, T.; Smulders, M.J.M.; Roldán-Ruiz, I.; Gladieux, P. The domestication and evolutionary ecology of apples. Trends Genet. 2014, 30, 57–65. [Google Scholar] [CrossRef]
- Jacques, D.; Vandermijnsbrugge, K.; Lemaire, S.; Antofie, A.; Lateur, M. Natural distribution and variability of wild apple (Malus sylvestris) in Belgium. Belg. J. Bot. 2009, 1, 39–49. [Google Scholar]
- Frankham, R.; Ballou, J.D.; Briscoe, D.A. Introduction to Conservation Genetics, 2nd ed.; Cambridge University Press: Cambridge, UK, 2010; pp. 29, 64, 531. [Google Scholar]
- Guarino, L. Assessing the threat of genetic erosion. In Collecting Plant Genetic Diversity-Technical Guidelines; Guarino, L., Rao, V.R., Reid, R., Eds.; CAB International: Wallingford, UK, 1995; pp. 67–74. [Google Scholar]
- Hammer, K.; Knupffer, H.; Xhuveli, L.; Perrino, P. Estimating genetic erosion in landraces—Two case studies. Genet. Resour. Crop Evol. 1996, 43, 329–336. [Google Scholar] [CrossRef]
- Broothaerts, W.; Neram, I.; Keulemans, J. Update on and Review of the Incompatibility (S-) Genotypes of Apple Cultivars. Hort. Sci. 2004, 39, 943–947. [Google Scholar] [CrossRef]
- Kron, P.; Husband, B. Hybridization and the reproductive pathways mediating gene flow between native Malus coronaria and domestic apple, M. domestica. Botany 2009, 87, 864–874. [Google Scholar] [CrossRef]
- Larsen, A.; Jensen, M.; Kjaer, E. Crossability Between Wild (Malus sylvestris) and Cultivated (M. × domestica) Apples. Silvae Genet. 2008, 57, 127–130. [Google Scholar] [CrossRef]
- Larsen, A.S.; Asmussen, C.B.; Coart, E.; Olrik, D.C.; Kjær, E.D. Hybridization and genetic variation in Danish populations of European crab apple (Malus sylvestris). Tree Genet. Genomes 2006, 2, 86–97. [Google Scholar] [CrossRef]
- Coart, E.; Vekemans, X.; Smulders, M.J.M.; Wagner, I.; Van Huylenbroeck, J.; Van Ockstaele, E.; Roldán-Ruiz, I. Genetic variation in the endangered wild apple (Malus sylvestris (L.) Mill.) in Belgium as revealed by amplified fragment length polymorphism and microsatellite markers. Mol. Ecol. 2003, 12, 845–857. [Google Scholar] [CrossRef]
- Reim, S.; Höltken, A.; Höfer, M. Diversity of the European indigenous wild apple (Malus sylvestris (L.) Mill.) in the East Ore Mountains (Osterzgebirge), Germany: II. Genetic characterization. Genet. Resour. Crop Evol. 2013, 60, 879–892. [Google Scholar] [CrossRef]
- Schnitzler, A.; Arnold, C.; Cornille, A.; Bachmann, O.; Schnitzler, C. Wild European Apple (Malus sylvestris (L.) Mill.) Population Dynamics: Insight from Genetics and Ecology in the Rhine Valley. Priorities for a Future Conservation Programme. PLoS ONE 2014, 9, e96596. [Google Scholar] [CrossRef]
- Czarna, A.; Nowińska, R.; Gawrońska, B. Malus × oxysepala (M. domestica Borkh. × M. sylvestris Mill.)—A new spontaneous apple hybrid. Acta Soc. Bot. Pol. 2013, 82, 147–156. [Google Scholar] [CrossRef]
- Gross, B.L.; Henk, A.D.; Forsline, P.L.; Richards, C.M.; Volk, G.M. Identification of interspecific hybrids among domesticated apple and its wild relatives. Tree Genet. Genomes 2012, 8, 1223–1235. [Google Scholar] [CrossRef]
- Cornille, A.; Giraud, T.; Bellard, C.; Tellier, A.; Le Cam, B.; Smulders, M.J.M.; Kleinschmit, J.; Roldán-Ruiz, I.; Gladieux, P. Postglacial recolonization history of the European crabapple (Malus sylvestris Mill.), a wild contributor to the domesticated apple. Mol. Ecol. 2013, 22, 2249–2263. [Google Scholar] [CrossRef]
- Velasco, R.; Zharkikh, A.; Affourtit, J.; Dhingra, A.; Cestaro, A.; Kalyanaraman, A.; Fontana, P.; Bhatnagar, S.K.; Troggio, M.; Pruss, D.; et al. The genome of the domesticated apple (Malus × domestica Borkh.). Nat. Genet. 2010, 42, 833. [Google Scholar] [CrossRef]
- Coart, E.; Van Glabeke, S.; De Loose, E.; Larsen, A.S.; Roldán-Ruiz, I. Chloroplast diversity in the genus Malus: New insights into the relationship between the European wild apple (Malus sylvestris (L.) Mill.) and the domesticated apple (Malus domestica Borkh.). Mol. Ecol. 2006, 15, 2171–2182. [Google Scholar] [CrossRef]
- Fitzgerald, H. The national crop wild relative strategy report for Finland. MTT Jokioinen 2013, 9–24. [Google Scholar] [CrossRef]
- Murto, R. Present status and distribution of European wild apple (Malus sylvestris) in Finland. Sorbifolia 1985, 16, 87–95. [Google Scholar]
- Sarvarinne, J. European wild apple from Turku archipelago. Sorbifolia 2006, 37, 51–58. [Google Scholar]
- Murto, R. Collecting knowledge about the habitats of European wild apple. Sorbifolia 1984, 15, 7–8. [Google Scholar]
- Hinneri, S. Malus sylvestris in the archipelago of Turku, SW Finland. Sorbifolia 1985, 16, 39–47. [Google Scholar]
- Lindberg, B.; Lunden, O.; Sjöberg, V. Internationella frukt utställiningen i St Petersborg hösten 1895. Trägårdsvännen 1895, 3, 25–36. [Google Scholar]
- Collan, O. Suomen hedelmänviljelys hedelmätarhojamme v. 1929 kohdanneen tuhon valossa. In Valtion Maatalouskoetoiminnan Julkaisuja 60; Valtioneuvoston kirjapaino: Helsinki, Finland, 1934. [Google Scholar]
- Liebhard, R.; Gianfranceschi, L.; Koller, B.; Ryder, C.D.; Tarchini, R.; Van de Weg, E.; Gessler, C. Development and characterisation of 140 new microsatellites in apple (Malus × domestica Borkh.). Mol. Breed. 2002, 10, 217–241. [Google Scholar] [CrossRef]
- Hokanson, S.C.; Lamboy, W.F.; Szewc-McFadden, A.K.; McFerson, J.R. Microsatellite (SSR) variation in a collection of Malus (apple) species and hybrids. Euphytica 2001, 118, 281–294. [Google Scholar] [CrossRef]
- Silfverberg-Dilworth, E.; Matasci, C.L.; Van de Weg, W.E.; Van Kaauwen, M.P.W.; Walser, M.; Kodde, L.P.; Soglio, V.; Gianfranceschi, L.; Durel, C.E.; Costa, F.; et al. Microsatellite markers spanning the apple (Malus × domestica Borkh.) genome. Tree Genet. Genomes 2006, 2, 202–224. [Google Scholar] [CrossRef]
- Garkava-Gustavsson, L.; Mujaju, C.; Sehic, J.; Zborowska, A.; Backes, G.M.; Hietaranta, T.; Antonius, K. Genetic diversity in Swedish and Finnish heirloom apple cultivars revealed with SSR markers. Sci. Hort. 2013, 162, 43–48. [Google Scholar] [CrossRef]
- Kalinowski, S.T.; Taper, M.L.; Marshall, T.C. Revising how the computer program CERVUS accommodates genotyping error increases success in paternity assignment. Mol. Ecol. 2007, 16, 1099–1106. [Google Scholar] [CrossRef] [PubMed]
- Szpiech, Z.A.; Jakobsson, M.; Rosenberg, N.A. ADZE: A rarefaction approach for counting alleles private to combinations of populations. Bioinformatics 2008, 24, 2498–2504. [Google Scholar] [CrossRef]
- Perrier, X.; Jacquemoud-Collet, J.P. DARwin Software. 2006. Available online: http://darwin.cirad.fr/ (accessed on 29 November 2019).
- Pritchard, J.K.; Stephens, M.; Donnely, P. Inference of population structure using multilocus genotype data. Genetics 2000, 155, 945–959. [Google Scholar]
- Earl, D.A.; von Holdt, B.M. STRUCTURE HARVESTER: A website and program for visualizing STRUCTURE output and implementing the Evanno method. Conserv. Genet. Resour. 2012, 4, 359–361. [Google Scholar] [CrossRef]
- Evanno, G.; Regnaut, S.; Goudet, J. Detecting the number of clusters of individuals using the software STRUCTURE: A simulation study. Mol. Ecol. 2005, 14, 2611–2620. [Google Scholar] [CrossRef]
- Jakobsson, L.; Rosenberg, N.A. CLUMPP: A cluster matching and permutation program for dealing with label switching and multimodality in analysis of population structure. Bioinformatics 2007, 23, 1801–1806. [Google Scholar] [CrossRef] [PubMed]
- Rosenberg, N.A. Distruct: A program for the graphical display of population structure. Mol. Ecol. Notes 2004, 4, 137–138. [Google Scholar] [CrossRef]
- Raymond, M.; Rousset, F. GENEPOP (version 1.2): Population genetics software for exact tests and ecumenicis. J. Hered. 1995, 86, 248–249. [Google Scholar] [CrossRef]
- Rousset, F. GENEPOP’007: A complete reimplementation of the GENEPOP software for Windows and Linux. Mol. Ecol. Resour. 2008, 8, 103–106. [Google Scholar] [CrossRef] [PubMed]
- Weir, B.S.; Cocherham, C.C. Estimating F-statistics for the analysis of population structure. Evolution 1984, 38, 1358–1370. [Google Scholar] [PubMed]
- Waples, R.S.; Do, C. LDNe: A program for estimating effective population size from data on linkage equilibrium. Mol. Ecol. Resour. 2008, 8, 753–756. [Google Scholar] [CrossRef] [PubMed]
- Cornille, A.; Gladieux, P.; Smulders, M.J.; Roldan-Ruiz, I.; Laurens, F.; Le Cam, B.; Nersesyan, A.; Clavel, J.; Olonova, M.; Feugey, L.; et al. New Insight into the History of Domesticated Apple: Secondary Contribution of the European Wild Apple to the Genome of Cultivated Varieties. PLoS Genet. 2012, 8, e1002703. [Google Scholar] [CrossRef]
- Ma, X.; Cai, Z.; Liu, W.; Ge, S.; Tang, L. Identification, genealogical structure and population genetics of S-alleles in Malus sieversii, the wild ancestor of domesticated apple. Heredity 2017, 119, 185–196. [Google Scholar] [CrossRef][Green Version]
- Gross, B.L.; Henk, A.D.; Chritopher, M.; Richards, M.; Fazio, G.; Volk, G.M. Genetic diversity in Malus × domestica (Rosaceae) through time in response to domestication. Am. J. Bot. 2014, 101, 1770–1779. [Google Scholar] [CrossRef]
© 2019 by the authors. Licensee MDPI, Basel, Switzerland. This article is an open access article distributed under the terms and conditions of the Creative Commons Attribution (CC BY) license (http://creativecommons.org/licenses/by/4.0/).









