Next Article in Journal
Migration of Rural Residents to Urban Areas Drives Grassland Vegetation Increase in China’s Loess Plateau
Next Article in Special Issue
A Strategic Model for Sustainable Business Policy Development
Previous Article in Journal
A Longitudinal Approach to Examining the Socio-Economic Resilience of the Alento District (Italy) to Land Degradation—1950 to Present
Previous Article in Special Issue
Effect of the Disclosure of Corporate Social Responsibility on Business Profitability. A Dimensional Analysis in the Spanish Stock Market
 
 
Font Type:
Arial Georgia Verdana
Font Size:
Aa Aa Aa
Line Spacing:
Column Width:
Background:
Article

Attitudes and Perceptions of Employees toward Corporate Social Responsibility in Western Balkan Countries: Importance and Relevance for Sustainable Development

1
Faculty of Economics, University of Montenegro, 81000 Podgorica, Montenegro
2
Faculty of Management, Comenius University in Bratislava, 82005 Bratislava, Slovakia
3
Faculty of Economics and Engineering Management, University Business Academy, 21000 Novi Sad, Serbia
*
Author to whom correspondence should be addressed.
Sustainability 2019, 11(23), 6763; https://doi.org/10.3390/su11236763
Submission received: 26 October 2019 / Revised: 21 November 2019 / Accepted: 25 November 2019 / Published: 28 November 2019
(This article belongs to the Special Issue CSR and Business Ethics for Sustainable Development)

Abstract

The aim of this paper is to identify the factors that influence employees’ attitudes and perceptions of corporate social responsibilities (CSR), as well as to discuss if there are some significant differences in the application of CSR in the analyzed Western Balkan countries, especially in terms of public and private sector affiliation. This is the first academic survey which examined the employees’ attitudes and perceptions of CSR integrally in five Western Balkan countries. Multivariate factor analysis was applied to data collected from 2410 employees in the analyzed countries. In order to test additionally the results obtained by factor analysis, the Structural Equation Model (SEM) was applied. The results of the research, obtained by multivariate factor analysis and SEM model, show that the largest percentage of employees believe that the CSR concept enables the generating of new values and success of the company, as well as welfare for the whole society. Additionally, companies are increasingly recognizing the strategic importance of CSR for the sustainability of their business, as well as the importance of development of sustainable practices in the environment. Based on the results of the research, the authors found out that there were significant differences in the understanding and acceptance of CSR in the analyzed countries, while there were significantly smaller differences between the private and public sectors. The results of the research may serve as a guide for managers when making decisions about implementing the strategy and future activities regarding CSR.

1. Introduction

In modern business environment, characterized by a socially aware market environment, corporate social responsibility (CSR) is more important than ever before [1,2]. CSR influences employees in every segment within the company, as well as the company as a whole, and that’s why better perception and implementation of CSR mechanisms by employees represent an important factor of the success of the company itself. More specifically, it is very important that both employees and managers understand the conceptual framework of CSR, and under what conditions it has an influence on the attitudes and perceptions of the employees, who represent the vital property of an organization [3]. In other words, it is important to understand how perceptions and attitudes of employees influence the performance of the organization, development, and implementation of CSR.
Academic explanation of CSR dates back to the 1930s [4]. The development of the concept of social responsibility is strongly connected with Bowen, who is considered to be the father of CSR theory, and who defined social responsibility as a social obligation [5]. Namely, CSR can be defined as a social obligation that is implemented and that acts in accordance with socially acceptable values [6,7]. The social responsibility of business encompasses the economic, legal, ethical, and discretionary (philanthropic) expectations that society has of organizations at a given point in time [8]. On the other hand, the World Bank does not define CSR as an obligation, but as “the commitment of business to contribute to sustainable economic development, working with employees, their families, the local community and society at large to improve quality of life, in ways that are both good for business and good for development” [9]. Similarly, the European Commission defines CSR as the responsibility of companies for influencing society, and it encourages companies and organizations to include the process of integration of social, environmental, ethical human rights, and consumer concerns into their business [10]. A comprehensive definition of CSR can be derived from Dahlsrud’s research, in which he studied 37 definitions of CSR and summarizes their essence in five dimensions: The environmental dimension, the social dimension, the economic dimension, the stakeholder dimension, and the voluntariness dimension [11].
Although CSR-related research is still emerging in the academic world, the domain of the existing research is multidimensional [12] because it is still possible to find new aspects of analysis. Thus, some authors point out the directionality of the CSR on the institutional and organizational levels with a special emphasis on the impact on stakeholders [13]. However, some authors consider that CSR, by its nature, represents a construction that bridges micro and macro levels [14], which led to the studies related to CSR at micro level. CSR offers a promising opportunity to be a macro-level construct through which we can expand our understanding of micro-level constructs such as employees’ attitudes and behaviors [15]. A significant number of authors focused their research on the analysis of positive relationships between CSR and: Employees’ attitudes [16,17,18,19,20,21,22,23], customers’ behavior [24,25,26,27,28,29], financial performance [30,31,32,33,34,35,36,37], employees’ performance [38], attraction of potential employees [39], and improving employees’ relations [40]. Obviously, in today’s modern business environment, all stakeholders are increasingly appreciating the corporate social responsibility of companies/organizations [21,41].
In order to develop high-quality relationships with different stakeholders and ensure their trust, companies are increasingly intensifying their commitment to CSR by means of sustainability reports, websites, and other CSR communication activities [42,43]. Some authors state that employees who are considered to be internal stakeholders are exposed to internal CSR communication [44,45] because effective internal CSR communication helps companies/organizations to understand better and influence their employees’ perceptions [45]. Very strong CSR orientation of companies/organizations leads to enhanced employees’ job satisfaction [46].
In a range of studies carried out for CSR across the world, the majority consider it a very important issue, and highly reliable and valuable for sustainable continuation of functioning in respective sectors where organizations operate [47,48]. CSR practices of companies in the public and private sector have improved significantly [48]. In recent studies, the emphasis has often been put on the private sector, but some authors point out that CSR practices in public companies are, in some areas, superior to the private sector [49]. Singh considers that the main reasons for that are different regulations and laws regarding the public and private sector [49] and, according to his opinion, it is quite logical that different sectors have different levels of impact on the environment, as their requirements and business activities are different, so the differences regarding CSR practices are not surprising at all. As a basis for CSR in the public sector, Bowen’s opinion should be pointed out that CSR refers to the obligations of businessmen to make decisions and implement policies that are desirable for a society as a whole [5]. Public sector companies are based on the idea of pursuing collective interests [50], which actually means that their goal is to make public interest services available to all [51]. Thus, observing how the sector influences employees’ attitudes and whether employees that are coming from the public sector, which is based on the idea of pursuing collective interests, are more focused on CSR than employees in the private sector, which is based on the idea of making profit, represent an extremely important issue regarding CSR research.
Based on the previous claims, it may be concluded that the analyses and studies related to CSR explored the role of CSR practice in various aspects of employees’ behavior [52,53,54,55], however, Rahman and Haski-Leventhal state that there is still limited knowledge on the role of attitudinal preferences of employees towards their employer’s CSR practices and the impact of these attitudes on employees’ behavior, particularly in the context of developing countries [56]. Therefore, the aim of this study is to investigate employees’ attitudes towards CSR [57,58] and to investigate whether employees from different countries who belong to the same region also experience different CSR attitudes and perceptions [59,60].
In line with all mentioned above, a particularly important question is related to the development of CSR policies and strategies, as well as to the role of governments in the Western Balkan countries, which are in focus of this research. The measures taken by governments in these countries are important for employees’ perceptions of CSR practices, whether in the private or public sector. However, in most cases the implementation of CSR standards is voluntary, despite the existence of legislation and a number of undertaken activities regarding the concept of CSR, the development of CSR practices and initiatives is still not at a satisfactory level. In other words, despite significant governments’ initiatives in the analyzed countries as well as adopted policies and strategies, the issue of social responsibility is still perceived as declaratory, i.e., voluntary, rather than obligatory, i.e., imperatively. Therefore, it is the research of employees’ perceptions and attitudes to CSR that has served as the primary motive for this research, with the aim of looking at opportunities for better implementation of socially responsible and sustainable practices and initiatives. Additionally, the authors wanted to examine the attitudes and perception of employees in both managerial and non-managerial positions, considering this concept integrally in the Western Balkan countries, from the perspective of the private and public sector, which, as the authors found out, has not been done so far in the way given in this study.
The paper is organized into seven sections. Following the introduction, in the second section, the results of previous research regarding the CSR have been reviewed, as well as the literature that supported the motive for this research. This section provides an analysis of key aspects of CSR that includes motives and barriers, attitudes and perceptions, behavior of employees, and their integration in a way that brings the topic into context and links it to the sustainable practices and initiatives, the ones that are being developed in a company, as well as those that are directed to the environment. The third section provides a conceptual framework that includes conceptual model, research questions, methods, and data description. Specifically, this section includes a description of the research methodology i.e., data collection and sample, measures and instrument validation. In the fourth part, the results of this research are presented, and in the fifth part the obtained results are discussed. Finally, the paper ends with concluding remarks, reviewing the implications, elaborating the limitations of the research, and recommendations for future research in this field.

2. Literature Review

The concept and the scope of CSR are difficult to define [12]. A wealth of literature review has been published over the years on CSR practices [13,61], whereas there are fewer studies that are focused on correlation between CSR and sustainability, i.e., studies that interactively examine the relation between these two concepts. The benefits of implementation of CSR have been validated in a Kurucz’s study that highlights the relationship between CSR activities and employees’ attitudes, company’s financial performance, competitive advantage, and synergy [62]. Benefits of CSR implementation and improvement in financial performance have also been previously confirmed by Margolis and Walsh [63]. CSR benefits are also reflected in brand and company’s reputation, investors’ and customers’ preferences [24], employees’ attraction, motivation [64], enhanced operating efficiency [65], product market gains [66], improved employees’ productivity [67], capital market benefits [68,69], risk management [70], and earnings quality [71]. Based on the above studies, the authors of this research may conclude that the benefits of CSR are widely presented in much research and that they are very important for further analysis.
In order to determine the benefits of CSR implementation, based on Friedman’s claim that the only social responsibility of a business is to increase profits [72], Hategan at al. consider that companies that invest in CSR are gaining more economic profit [73]. In line with this, today the most companies/organizations actually believe that investing a part of profit in the society and environment from which they draw resources has positive implications on business, but provides sustainable development as well. Cohen and Greenfield also state that individuals may be more inclined to work for socially responsible companies or organizations than for those who do not integrate CSR into their business [74]. Furthermore, McPherson states that CSR was previously dominantly oriented towards compliance with environmental legislation [75]. Analyzing this concept deeper, Wilkinson et al. point out that the involvement of companies/organizations in CSR practices ensures sustainable development [76], which actually means that organizations are recognizing the strategic importance of CSR for the sustainability of their business [65]. Similar to the above, Málovics et al. state that CSR performance is a strong indicator of a firm’s sustainable success [77]. On the other hand, Zhukauskas et al. consider that sustainable development of society and business has become a magical formula in solving both social problems and the problems of preservation of a safe environment, necessary for human existence, in the context in which ideas of social responsibility are highlighted [78]. In that way, the CSR concept is being related to the environment and goes beyond consideration at the company level. The mentioned studies, above all, recognize CSR as a significant factor for the sustainability of business of companies/organizations. On the other hand, some of the studies recognize CSR as a factor of the development of sustainable practices in the environment. However, most of these studies do not integrally analyze how employees’ attitudes and perceptions of CSR, as well as the period of company’s involvement in CSR, influence its further implementation and long-term orientation at sustainable practices in the company, as well as orientation on the environment, which has been one of the motives of this research.
Furthermore, there is a large number of researches which emphasize the positive effects on employees or individuals who intend to work for organizations engaged in CSR activities [40,67]. On the other hand, Rupp et al. point out that employees’ perceptions of CSR may be more important than actual CSR performance in shaping employee attitudes [55]. Thus, in order to achieve the desired CSR results, the support and cooperation of employees is necessary [16]. According to Donaldson and Preston, employees represent the primary stakeholders that are very important to companies because their behavior, as well as individual performance, influence the functioning, the survival, and the efficiency of companies [79]. Employees, in fact, are the key factors that provide incentives for CSR [80], that is, they not only have expectations of the company to operate according to CSR principles, but are themselves important agents of social responsibility [53,54]. From these studies, it may be concluded that CSR influences employees, but it is necessary to determine how and why CSR directly affects employees [20,35] and what factors are actually relevant for the attitudes and perceptions of employees regarding CSR. Jones points out that employees as primary internal stakeholders have received little attention [38], while Shen and Jiuhua state that several studies recognize the relationship between perceived CSR and employees’ attitudes [81] because of which the employees stay in the focus of CSR research.
When it comes to sectors, CSR studies are generally related to the private sector [82,83] because companies had to focus on the community for competition [84], whereby private sector represents privately owned companies/organizations. On the other hand, the public sector in the analyzed countries includes state bodies, organizations, and institutions of local self-government, as well as companies in which the government holds a majority stake. Despite the fact that CSR is usually related to the private sector, today it is increasingly affecting the public sector, and there is a large number of governments that understand the need to contribute to CSR and sustainable development [82]. This is because societies are developing very fast and citizens are demanding the governments to be more efficient and transparent [84]. In line with this, Smith points out that society requires companies to be more responsible for social problems, but on the other hand the state and government must provide solutions for these problems [85]. By analyzing studies that are focused on the application of CSR in private companies [86,87] and those which are considering CSR from a public sector angle [88,89], the authors concluded that this topic was not sufficiently explored and they did not find any relevant comparative analysis showing the impact of these sectors on CSR implementation, especially from the perspective of employees, which is also one of the motives for this research. Namely, defining the sector as one of the factors that may influence employees’ attitudes towards CSR is a topic relevant for further research in this area.
In addition, by analyzing numerous studies, the authors of this research found that employees’ attitudes regarding CSR, as well as its implementation, depends on the country of origin of employees, which is also expected. In particular, that difference is especially evident between developed and developing countries. Namely, CSR research in developing countries is far less developed than in developed countries [90]. This is mostly because in developing countries research on CSR is still neither mainstreamed nor found relevant [91]. However, the numerous positive effects of CSR on companies in developed countries, especially improvement of financial performance and attraction and engagement of employees [92] have influenced companies/organizations in developing countries to follow their footsteps [93,94], which is of great importance for the Western Balkan countries in which more and more business organizations introduce the practice of CSR [47,95,96,97,98,99,100,101,102,103]. Studies pertaining to CSR in the Western Balkan countries are mainly descriptive or qualitative. This served as an additional motive for the authors to explore the attitudes of employees in the Western Balkan countries (Montenegro, Serbia, Bosnia and Herzegovina, North Macedonia, and Albania) in order to contribute to a comprehensive understanding of CSR implementation and involvement of companies in sustainable operations in these areas.
Additionally, when it comes to application of the concept of social responsibility in the Western Balkan countries, more common elements may be found, but there are also some differences in the experience and application of CSR practices. As common elements which represent the basis for the development of social responsibility in the Western Balkan countries, it should point out voluntary implementation of the concept, i.e., activities and measures that include statutory standards and obligations [47,95,96,97,98,99,100,101,102,103]. The Western Balkan countries are trying to implement the CSR practices that exist in the EU. In addition, CSR in the EU is linked to sustainable development, environmental impacts, fostering competitiveness, economic growth, and opening new jobs. Thus, for example, the Government of Serbia adopted the National Strategy for CSR, and within the Chamber of Commerce of Serbia there is a Council for CSR, which, among other things, awards socially responsible practices [95,96,97]. In Bosnia and Herzegovina, the UN Global Compact network is operating, which currently brings together a large number of representatives of civil society companies and organizations from this country [102,103]. The Government of Albania has adopted national criteria for CSR, and for several years there is National Platform as a multisector body, which operates in accordance with the ten principles of the UN Global Compact [47,101]. A lot of work regarding the institutionalizing of the concept of social responsibility has been done in North Macedonia as well. North Macedonia has a National CSR Coordination Body, as well as a National Agenda for Development of CSR [90]. When it comes to Montenegro, the issue of social responsibility is under the Ministry of Sustainable Development and Tourism, as well as the Technical Committee for Social Responsibility. Also, Montenegro has adopted a Social Responsibility Policy [99]. In Western Balkan countries, numerous projects which aimed at strengthening the implementation of the concept of social responsibility were implemented, and all countries have established awards for socially responsible practices.
As previously mentioned, the measures taken by governments in these countries are important for employees’ perceptions of CSR practices, whether in the private or public sector. However, considering the fact that in most of the cases the implementation of CSR standards is voluntary, the development of CSR practices and initiatives is still not at satisfactory level, despite the existence of legislation and a number of undertaken activities regarding the concept of CSR [47,90,95,96,97,98,99,100,101,102,103]. In other words, although there are significant government initiatives in the analyzed countries, as well as adopted policies and strategies, the issue of social responsibility is still perceived as declaratory, i.e., voluntary, rather than obligatory, i.e., imperative [90,94]. So, the employees’ attitudes and perceptions were recognized as one of the potentially important factors for future development and implementation of this concept. Therefore, it is the research of employees’ perceptions and attitudes towards CSR that has served as the primary motive for this study, with the aim of looking at opportunities for better implementation of socially responsible and sustainable practices and initiatives. This is especially important when having on mind the fact that all the countries of the Western Balkan tend to join the EU, so the governments are ready to align their public policies to the European standards. One of the EU’s policies is focused on promoting ongoing business and engagement in social and environmental projects and the adoption of CSR standards and practices is considered as an important part of preparing countries for integration process.
Considering all mentioned above, we can state that there is a limited number of studies regarding the employees’ attitudes about CSR in the Western Balkan countries. Existing studies are mostly country-specific and without comparative analysis. Therefore, in order to identify the links between corporate social responsibility and the attitudes and perceptions of employees in the Western Balkan countries, especially from the perspective of the private and public sectors, this paper tends to fill this gap and to overcome the shortcomings in the existing literature. Based on the mentioned statements, this research focuses on employees in the Western Balkan countries in order to identify CSR employees’ attitudes and perceptions which may have a significant impact on the implementation of corporate social responsibility behavior, as well as to determine differences between countries themselves, especially from the aspects of the private and public sector. Also, there are few studies that link employees’ attitudes to CSR to the sustainable practices, considering these relationships integrally within the company as well as within the environment. In line with the foregoing, the added value of the paper was also emphasized, and that is, that in order to overcome the literary gap, and in addition to the identification of the attitudes and perceptions of employees in the Western Balkan countries towards CSR, this study tends to explore whether CSR activities are related to sustainable practices, both in the company and in the environment, which, according to the authors’ knowledge, has not been done so far in the way given in this study.
The authors decided to examine the factors that influence employees’ attitudes and perceptions of CSR, because employees’ attitudes, perceptions, and behavior have far-reaching consequences for the overall success of organizations [104,105]. Moreover, a micro-level analysis of how employees form attitudes and perceptions, which factors influence them, and whether in the Western Balkan countries they all go in the same direction when it comes to development and implementation of CSR, should complement and extend existing macro-level theories. Therefore, in this study the authors want to explore mentioned shortcomings in order to understand better why and how certain factors affect employees’ attitudes and perceptions of CSR in the Western Balkan countries. Finally, the authors want to investigate whether and how CSR activities are related to sustainable practices. So, regarding the consideration of this topic in relation to the sustainability context, which adds special value to the paper, this study is primarily focused on orientation of the companies/organizations on development and implementation of sustainable practices, which contributes to the sustainable future of the company. However, CSR practices and company initiatives may very often be focused on the environment, that is, they may contribute to sustainable development, which is also one aspect of the analysis of this study. In that sense, this study mentions both sustainability in terms of its survival in the future, as well as sustainable practices in an environment that is focused on sustainable development (environment).
Taking into account the identified gap in the literature, as well as the motives for this research, the authors have created a conceptual model, based on three research questions, which are given in the section that follows.

3. Conceptual Framework, Materials and Methods

On the basis of relevant literature and data provided in empirical research carried out among employees in five countries: Montenegro, Serbia, Bosnia and Herzegovina, North Macedonia, and Albania, three research questions have been defined in order to investigate the relationship between corporate social responsibility and the attitudes and perceptions of employees in Western Balkan countries. The authors especially want to give the analysis from the aspect of private and public sector, and bring the topic in the context of the development and implementation of sustainable practices.
As previously stated, existing research supports the thesis that CSR has a positive effect on employee attitudes [16,17,18,19,20,21,22,23], customer behavior [24,25,26,27,28,29], financial impact [30,31,32,33,34,35,36,37], employees’ performance [38], competitive advantage [62,65,106,107], reputation and image [108,109,110], etc., and it is possible to identify a number of factors that influence the implementation and development of CSR in companies. Therefore, the results of previous research have provided motivation for the first of our research questions. In accordance with the above, the following research question has been defined:
RQ1: What are the key factors that influence employees’ attitudes and perceptions towards CSR and whether the level of their influence is equivalent?
In previous studies, the emphasis was mainly put on CSR in private companies [86,87,111,112], while a limited number of researches related to the public sector and its role in CSR concept [88,89,113], although Hinz points out that the governments are considered to be a key driver of CSR [88]. Also, De Bernardis et al. stated in their work that the public sector is often left out of discussions related to CSR [89]. There are only few studies which explore how the public sector adopts CSR and how it affects the work environment of public sector employees. In accordance with the above, the following research question has been defined:
RQ2: Are there differences in employees’ attitudes and perceptions towards CSR in the private and public sector?
Furthermore, when talking about the countries of the Western Balkan included in this research, according to the available literature, it may be concluded that there are only a few studies and researches related to CSR, and they are mostly focused on general data related to CSR and its representation. For example, the highest priority regarding CSR for companies in Montenegro is the responsibility towards employees, fair business behavior, and respecting human rights. The most important problems and obstacles for companies to engage more in CSR are general economic, social, and environmental situations, lack of time and resources, difficulties in implementing self-commitments, and lack of leverage over business partners [99]. In Serbia, CSR is much more recognized as a term than an integrated practice in everyday business [100]. Krstic, et al. state that there is a high awareness of the part of Serbian managers and business executives about the concept and importance of CSR, but limited understanding of how CSR could be applied more strategically to reinforce the core activity [95]. Research from Serbia also shows that there is a positive relationship between business performance and CSR in companies [98]. Furthermore, CSR is developing in various ways depending on the sector, geographical area, and legal system, due to which every country, as well as every company, is unique [101]. There is a fairly moderate level of existence of CSR and business ethics in the Bosnian and Herzegovinian business environment [102]. In other words, CSR in Bosnia and Herzegovina is still relatively underdeveloped in relation to the practices of developed countries [103]. When talking about Macedonia, the critical challenges in engaging business entities in CSR activities are the unfavorable business environment in which legislation is not enforced, the lack of time and other resources to follow CSR development, and weaknesses in the rule of law [114]. Attracting and motivating employees was the most compelling reason for engaging in CSR activities in this country. The business community predominantly believes that CSR will become an even more important topic in the future [114]. In Albania, there is an increased awareness among managers or entrepreneurs of the benefits of being socially responsible; they know the concept, but are not always willing to implement it [101]. CSR has become one of the main competitive advantages that companies try to win in order to provide sustainability in the marketplace [47]. According to the study of Turan and Hoxhaj, it may be concluded that CSR practices are being implemented, but sustainable development based on operations by being socially responsible will have outcomes in the future [47]. In accordance with the above, the following research question has been defined:
RQ3: Are there differences in employees’ attitudes and perceptions towards CSR in the Western Balkan countries?
The conceptual model, based on the defined research questions is given in the Figure 1 below.
Therefore, in order to obtain objective answers to the research questions, a multivariate analysis was applied to the data collected in the survey.
Having in mind motives and goals of the research, the defined research questions, results of previously published studies on CSR, as well as assessments of theoretical models, the authors developed a form of questionnaire. The questionnaire has been prepared in Montenegrin/Serbian/Bosnian and English language, and forwarded to 3814 e-mail addresses of employees which operate in the five countries of Western Balkan (Montenegro, Serbia, Bosnia and Herzegovina, North Macedonia, and Albania). The questionnaire was forwarded through bases of corporative group e-mails, in cooperation with chambers of commerce in the mentioned countries, in order to provide representativeness of the sample, on the basis of which it can be concluded that this is a stratified random sample. The poll lasted for 90 days, 2410 respondents took a part in the survey, which represents the answer rate of 63.18% of which 681 respondents (28.26%) were from public, while 1729 (71.74%) were from private sector. The survey was carried out in the second quarter of 2019 and, in terms of geographical spread, the demographic of the respondents was as follows: 507 (21.04%) respondents were from Montenegro, 449 (18.63%) were from Serbia, 460 (19.08%) were from Bosnia and Herzegovina, 498 (20.66%) were from North Macedonia, and 496 (20.58%) were from Albania. Therefore, the sample structure provided relatively balanced representation of the studied population from all the countries. When talking about organizational roles of employees who participated in the research, from 2410 respondents in total, 338 are in managerial positions, while 2022 of them are not in managerial positions. The questionnaire is given in the Appendix C.
A pilot survey which was carried out in order to examine the validity of the content of the questionnaire was conducted on 40 employees. Based on their suggestions, the final form of the questionnaire was prepared.
The questionnaire included 25 questions, and for the purpose of analysis of the survey, according to identified criteria, 8 variables were defined. The questionnaire included two questions regarding the country of origin and affiliation with the sector which served as control variables.
Cronbach’s alpha was used in order to test the reliability of the study. The calculated values of Cronbach’s alpha are at a satisfactory level (The Cronbach’s alpha values adhered to the suggested minimum value of 0.6), which means that the data are suitable for further analysis [115,116]. Reliability statistics and sample selection (descriptive statistics) are displayed in Appendix A and Appendix B.
In order to identify the factors that are crucial for employees’ attitudes and perceptions respectively, implementation and development of socially responsible corporate behavior, the authors decided to apply factor analysis. Exploratory factor analysis was used in order to achieve three main goals:
  • Identifying key factors that influence employees’ attitudes and perceptions, as well as their understanding of CSR practices and initiatives;
  • testing the assumption that all factors are equally important; and
  • determining the individual importance of each of the factor.
These defined research questions will be explained using the multivariate analysis and the method of the main squares on the data collected by this research with a level of significance of 5%. Validation of factor analysis was tested by The Kaiser-Meyer-Olkin (KMO), as well as the Bartlett test of sphericity. Therefore, out of the total number of questions in the survey which were potential variables, by the analysis of the correlation matrix it was decided that the factor analysis will be realized with 8 variables, which proved to be statistically significant. The variables were created using multivariate factor analysis, where eight key variables were extracted using the method of main components, based on 25 questions from the questionnaire, i.e., based on the significance of the empirical data collected in the research. The results of the tests show that the use of factor analysis for a given sample and a set of variables is justified, because the KMO measure is 0.627. Furthermore, on the basis of the correlation matrix, it is concluded that it is justified to continue conducting factor analysis (Pearson correlation coefficient), since among the analyzed variables there is a sufficient number of correlation coefficients whose values are greater than 0.3, as well as a sufficient number of statistically significant correlation coefficients. Factor rotation was done using Varimax rotation with Keiser normalization. Then, using the method of main components, three factors were extracted and these three factors explain 54.629% of the total variation. Additionally, the given values of factor loading are satisfactory. ANOVA, which allows us to determine the individual impacts of the analyzed factors related to CSR practice in different countries, was implemented as well, and those values are also satisfactory. Hence, we can conclude that all groups of variables have good reliability, and the data are suitable for analysis.
The collected data were processed in the SPSS program (Statistics 20, IBM SPSS Inc., Chicago, IL, USA) and, as already mentioned, during the analysis using descriptive statistics, chi-squared tests, t-tests, Pearson’s correlation coefficient, Levene’s Test for Equality of Variances, and the methods of the main components were used. Also, structural equation model (SEM) was used in order to additionally test the results provided by factor analysis. In order to explain the reliability of the results, we provide values of the Goodness of Fit Index (GFI), the Adjusted Goodness of Fit Index (AGFI), and the Root Mean Square Error of Approximation (RMSEA) index, which are the most commonly mentioned tests refer to model validity. In our model, the GFI index has a value of 0.951, while the AGFI index also has an acceptable value of 0.9. Here is the result of another widely accepted test, the RMSEA test, whose value is 0.1. All three values indicate that the model is well formed, that is, the analysis is well implemented. For SEM model, IBM AMOS (IBM SPSS Inc., Chicago, IL, USA) program for data processing was used.

4. Results

4.1. The Analyses of the Results by Multivariate Factor Analysis

In order to reach data about the key factors that influence employees’ attitudes and perceptions of CSR and possible differences of CSR implementation in the analyzed countries, as well as in the public and private sector, eight independent variables were defined. The control variables were two groups of respondents (public and private sector employees), as well as respondents from five countries (Montenegro, Serbia, Bosnia and Herzegovina, Albania, and Northern Macedonia).
Responding to the main research questions was preceded by determination of the reliability of the research results. The reliability coefficient for the independent variables is 0.613, and represents the acceptable value of this coefficient in social science research [116].
As previously mentioned in the methods part, validation of factor analysis was tested by The Kaiser-Meyer-Olkin (KMO), as well as the Bartlett test of sphericity. In order to achieve a sufficiently high level of Bartlett’s test of sphericity and statistically significant KMO indicator, variables were selected with respect to their contribution to the model. Therefore, out of the total number of questions in the survey which were potential variables, by the analysis of the correlation matrix it was decided that the factor analysis will be realized with eight variables. The Kaiser-Meyer-Olkin (KMO) measure ranges from 0 to 1. If the KMO value is less than 0.5, it indicates that the correlation matrix is inappropriate for factor analysis, i.e., a value of 0.6 is recommended as the smallest value acceptable for appropriate factor analysis [116,117].
K M O = r i j 2 r i j 2 + a i j 2 ,   f o r   i j
Bartlett’s test of sphericity is used to test the hypothesis that the correlation matrix is identical to the identity matrix (whose nondiagonal values are zero and on diagonals there are number ones). Bartlett’s test of sphericity should be statistically significant, i.e., p < 0.05. If the p-value obtained is large, the hypothesis that the matrix does not differ significantly from the identity matrix is accepted, and in that case the justification of applying principal component analysis should be considered. The results of Kaiser-Meyer-Olkin and Bartlett’s test are given in the Table 1.
The results of the tests show that the use of factor analysis for a given sample and a set of variables is justified, because the KMO measure is 0.627, which is higher than the recommended lower limit, while the probability of making an error of hypothesis about the existence of an identity matrix for the correlation matrix is 0%.
Factor analysis requires a pattern of relationships among a large number of variables. Therefore, the analysis begins by determining the correlation ratios of the original variables. The most commonly used measure for correlation analysis is the Pearson correlation coefficient, which shows the strength and direction of the relationship between the two variables. The resulting correlation coefficient table may contribute to better identification, naming and understanding of factors. There must be sufficiently high correlation coefficients in the correlation matrix in order to make sense of applying factor analysis. The obtained results of Pearson correlation coefficient analysis is given in the Table 2.
On the basis of the correlation matrix, it is concluded that it is justified to continue conducting factor analysis, since among the analyzed variables there is a sufficient number of correlation coefficients whose values are greater than 0.3, as well as a sufficient number of statistically significant correlation coefficients.
Further analysis identifies common factors found in the correlation coefficient table. This step is usually performed using the method of main components. The method of main components analysis identifies groups of variables that have high coefficients within the group and small coefficients relative to other groups. These few major components represent factors. Factor rotation was done using Varimax rotation with Keiser normalization and the obtained results are given in the Table 3.
The first goal of the research was achieved by applying factorial analysis, which identified three main significant factors that influence the attitudes and perceptions of employees, as well as their understanding of CSR practices and initiatives. Specifically, using the method of main components, three factors with an eigenvalue greater than 1 were extracted. These three factors explain 54.629% of the total variation.
The scheme (Scheme 1) shows the eigenvalues of the components starting from the largest. It is easy to notice a spot where the line changes direction suddenly and becomes horizontal, and that point is called a breaking point. Only those factors that are above the breaking point are considered relevant to keep. Based on the scheme, it is concluded that the breaking point is in the fourth component, so that for the purposes of analysis it is necessary to keep the first three components, which explains 54.629% of the variance.
In the following segment of the analysis, factor loadings after rotation are observed and the results are presented in the table above (Table 4). In order to assign adequate names to the factors, factor loadings for each variable are observed in order to determine its role and contribution in defining the structure of the factors. The predictors of factor loadings are interpreted as for any other correlation coefficient, which means that for positive factor loadings, the factor and the variable are positively related and otherwise negative. Factor loads greater than 0.50, regardless of the sign, represent large and moderate loads that show how the variable is related to the factor. Based on the results presented in Table 4, it is concluded that: The first factor has the highest values of factor loadings for the last four variables whose analysis can define the name of the CSR in the company; the second factor stood out for the first two variables, which are also control variables, so the name of this factor is the Environment for implementation of CSR, while the third and the last factor was extracted thanks to the third and fourth variables, so the name of this factor is Understanding of the importance of CSR.
Since factor loadings of variables have different values per factor, on the basis of their values, the most significant variables for each factor will be extracted. The highest factor loading of CSR factor in a company has a variable that examines the key benefits of CSR implementation, and the factor loading of this variable is 0.749. When asked what are the main benefits of CSR implementation, in most of the cases (45.85%), the respondents stated improvement of the company’s reputation through sustainable practices, as well as recognition of the brand as responsible/sustainable (44.71%). On the other hand, a large number of employees (61.65%) believe that key CSR activities are focused on improvement of workplace conditions (better pay and employee treatment) and greater employees’ engagement.
The second factor is mostly correlated with the variable related to the country in which the respondent lives. The factor loading value of this variable is 0.642.
Understanding the importance of CSR is the factor most closely associated with the variable that examines the meaning of CSR for employees. The factor loading value in the case of this variable is –0.609.
Further, it is necessary to answer the research question—whether all three factors, identified in theory and in this analysis, are equally and statistically significant. The rotational sum of variance of factor loadings showed that these three factors explain 54.629% of variations in CSR implementation in public and private companies of the analyzed countries. The first factor, identified as CSR in the company, explains 22.861% of the variations, the second, the Environment for implementation of CSR, explains 16.057% of the variations, while the third factor, Understanding the significance of CSR, is slightly less significant and explains 15.711% of the variations. Based on the results, it is possible to conclude that the answer to the research question RQ1 was given, i.e., that key factors that influence employees’ attitudes and perceptions can be identified on the basis of extracted variables.
The last part of the analysis examines whether there is a difference in the degree of significance of these factors, depending on whether they are public or private sector companies, or depending on the country from which the respondent comes from. The result of descriptive statistics for private and public companies are given in the Table 5.
An impact of three identified factors on the implementation of CSR in companies depending on whether they are public or private will be performed by applying a T-test. Having on mind that the difference of influence of individual factors for the two groups of respondents is analyzed, the ANOVA test is not necessary.
Since the size of the sample of public companies is significantly smaller than that of private companies, it is logical that larger deviations of individual averages will occur compared to the group average of the mentioned variable.
Testing of the differences in the average values of the analyzed variables related to CSR in private and public companies is carried out by applying the T-test and the results are given in the Table 6.
One of the most important conditions for applying the T-test is the homogeneity of variance. It is, in this case, examined by applying the Levene variance equality test. By implementation of this test, it is concluded that the variance is homogeneous in the case of a variable which refers to the Company’s chances for success by implementation of CSR, and in the case of a variable that relates to the assessment of the Position of CSR in future. Other variables do not satisfy the condition of variance homogeneity. Since only two variables satisfy the condition of variance homogeneity, for the other variables the value of the T-statistic is corrected in order to consider one that does not assume the equality of the varyingly analyzed groups of respondents. With a level of significance of 5%, it is concluded that the test results in private and public companies were the same for each variable, except in the case of a survey on the Involvement of company in CSR and sustainability, as well as in examination of the respondents’ opinion on whether their employer should be more turned to CSR business. Thus, more than half of the analyzed variables (control variables were not included) have the same survey results regardless of the type of the sector from which the respondents come from. Based on the above, we can conclude that the answer to the research question RQ2 was given.
At the end, the results of the survey were checked depending on the country from which the employees came from. Since the survey was conducted in five countries, there are five groups of respondents available for testing, so the hypothesis of equality of results across the variables, i.e., the identified CSR factors is carried out using the ANOVA test. Analysis of variance (ANOVA) is an analytical model used for testing the significance of differences. When the country is taken as the control variable, then it is necessary to use the ANOVA test to compare the expected values of the research variables, since the number of groups included in the analysis is greater than two.
The ANOVA test of equality of expected values of variables begins with the analysis of the results of descriptive statistics, given in the Table 7.
Although the sizes of individual groups of respondents from five countries are approximately the same, the analysis of descriptive statistics showed that there is a significant deviation of the average values of the variables by country compared to the common average value of the given variable for all respondents, regardless of their country of their origin, which is evidenced by the high standard deviation of the mean.
For the first variable which represents Understanding of CSR, the highest expected value was recorded for Montenegro, 0.61, and this value is significantly higher than the average of all five countries, whose value is 0.46, but also than the lowest value of the variable which was measured for Serbia and is 0.31. It is interesting that 58.9% of the total number of employees perceive CSR as a concept that enables the generating of new values and success of the company, as well as welfare for the whole society.
For the second variable which examines the Company’s chances for success by implementation of CSR, differences in values were measured—between the states as well as by comparing these values with the common expected value of the variable for all states. The highest value of the variable was achieved for Serbia (1.9), and the lowest for Montenegro (1.53), while the expected value of all countries was 1.69. Additionally, the survey showed that for 51% of total number of employees, CSR activities and sustainable practices are directly related to business success, while 11% have the opposite view, and others (38%) cannot evaluate. More than half of the respondents (59.3%) believe that companies that develop and implement CSR and sustainable practices are more likely to succeed, while 12.78% have the opposite view, and 27.88% of respondents do not recognize a correlation between CSR, sustainable practices, and chances of success.
For the third variable, which refers to Involvement of company in CSR and sustainability, this variable for all countries is 0, while for Serbia this value is 0.38 and for Albania, −0.27. It is interesting that 22.69% of the total number of respondents consider that CSR is a widespread practice today, while 41.86% of respondents say that it is widespread much less than it is desirable. On the other hand, 15.31% consider CSR not to be a widespread practice today, while 20.12% cannot estimate.
The fourth variable explores Benefits of implementation of CSR, and the average values of this variable across countries vary from a minimum of 2.21 measured in Albania to a maximum of 2.42 measured in Montenegro and Bosnia and Herzegovina. The average value of this variable for all countries is 2.33. As previously mentioned, in most of the cases, the respondents stated improvement of the company’s reputation through sustainable practices as well as recognition of the brand as responsible/sustainable (44.71%) as the key benefits of CSR implementation.
The fifth variable examines Long-term orientation on CSR and sustainable business, and its expected value for all countries is 1.35. An analysis of the expected values of this variable by country shows a large range in varying its value from minimum of 1.18 in Albania to a maximum value of 1.67 in Serbia. When it comes to employees’ attitudes towards long-term orientation of companies on CSR and sustainable business, it is interesting that 80.66% of the total number of respondents think that their employer should be more socially responsible and always focused on sustainable business, while only 4.06% of them think that their employer is already quite devoted to the concept of CSR.
The last variable deals with the Position of CRS in future. Negative expected values of this variable across countries ranged from −0.51 for Montenegro to −0.30 for Serbia, while the average for all countries was −0.40. Namely, when it comes to the position of corporate social responsibility in the coming years, 22.86% of the total number of respondents believe that CSR will be in the same position as today, and only 6.05% think that it will be in decline, i.e., that a significant number of companies will neglect CSR in the future. 24.93% of respondents believe that the CSR position will be improved and will include more social and environmental issues, as well as more sustainable practices, while the largest number (46.14%) think that CSR will grow significantly. and more businesses will incorporate CSR into their operations.
On the basis of the previous results of descriptive statistics, it may be concluded that it would be logical to expect the rejection of the hypothesis of equality of expected values for all variables for individual countries, and that it is possible to give a positive answer to the third research question RQ3.
The results of the ANOVA test are given below, in the Table 8.
The initial hypothesis of the ANOVA test states that the expected values of the variables for the states included in the research are the same. Based on the results of the descriptive statistics, it is noticed that there is a high value of the deviation of the average value of the variables per country compared to the common average value of the variable for all countries. The calculated value of F statistics, obtained by applying the factor-residual variance, but also the associated probability, indicates that for each individual variable, it is necessary to reject the assumption of other goals of the research on the equality of the expected values of the variable measured for individual countries. The level of significance which is made by rejection of null hypothesis is less than 5% for each individual variable. Based on the results obtained previously, we may conclude that the answer to the research question RQ3 has been positive.
The survey showed that the government (41.9%) has the greatest influence in shaping the corporate social responsibility strategy, and that, apart from being a factor in its own right, it is most often connected with the local community, employees, and consumers. Additionally, when it comes to the way in which the government should encourage companies to operate in accordance with CSR principles, respondents in 62.86% of cases think that, above all, there should be tax deductions for companies that allocate funds for CSR, while in 37.84% of cases respondents indicated the highlight of socially responsible companies (certification, CSR index and national sign).
Therefore, according to 25 questions given in the questionnaire and the results on which multivariate factor analysis was applied, eight variables were identified as statistically significant. In line with all mentioned above, it is possible to describe the connection between research questions, variables, and factors. Namely, RQ1 refers to the identification of key factors on employees’ attitudes and perceptions of CSR (the variables explained by this question are Understanding of CSR, Company’s chance for success by implementation of CSR, Involvement of company in CSR and sustainability, Benefits of implementation of CSR, Long-term orientation on CSR and sustainable business, Position of CSR in the future, Sector, Country). Based on these eight variables using the multivariate factor analysis method, three key factors were identified: F1 (CSR in company), F2 (Environment for implementation of CSR) and F3 (Understanding of the importance of CSR). The correlation of variables and factors is given in detail in Table 11. Furthermore, RQ2 refers to identifying differences in attitudes and perceptions about CSR in private comparing to public sector (all variables are included in the analysis as well as for RQ1, where the variable Sector is control variables). The t-test method was used for the RQ2 analysis because the control variable Sector has only two modalities (private and public). RQ3 answers the question if there is a difference between the attitudes and perceptions of employees in the analyzed Western Balkan countries (all variables are included in the analysis as for RQ1, where the Country is control variables). The ANOVA method was used for the analysis of RQ3 because variable Country has more than 2 modalities (more precisely 5 modalities).

4.2. The Analysis of the Results by Implementation of Structural Equation Model

The structural equation model (SEM) in this study was used to test additionally the results provided by applying factor analysis. Structural equation model includes a set of statistical methods that aim to explain the complex relationship between one or more independent variables and one or more dependent variables. The validity of the structural equation model specification is examined using a large number of tests [118]. The most commonly mentioned tests refer to model validity indices, GFI, and AGFI. In order to consider this model valid, these two indexes should have values greater than 0.9. In our model, the GFI index has a value of 0.951, while the AGFI index has an acceptable value of 0.9. Here is the result of another widely accepted test, the RMSEA test whose value is 0.1. This value is satisfactory, so the model can be characterized as appropriate.
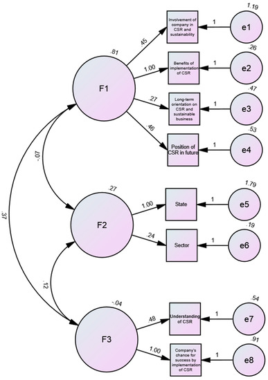
The path scheme (Scheme 2) presents the relationship between extracted factors and independent variables or to be more precise questions from the survey that refer to the level of development and sustainability of corporate social responsibility in companies.
Factor F1, as noted earlier, represents CSR in a company, Factor F2 is called the Environment for implementation of CSR, while Factor F3 is Understanding the importance of CSR. All three factors are represented by an oval shape. The rectangular shape shows the measurable elements of the model or the independent variables based on which defined factors are given and extracted, using factor analysis. The structural equation model also includes a random error of the model, denoted by “e”. Thus, for example, error e1 represents a random error related to the ability of a variable, which represents the Involvement of company in CSR and sustainability, to completely explain the variance of the factor F1, etc.
On the path scheme above the straight arrows, which connects the independent variables and factors, the values of the standardized regression coefficients are presented. The higher their value is, the specific independent variable may be more considered as a good indicator of a given factor. The values of the coefficients above the arrows, which go from a random error to an independent variable, show the amount of variance in the independent variable that may be explained by the unobservable variable or factor. The larger the number, the larger the unobserved variable that can explain the variance in the independent variable.
In order to justify the results of factor analysis using SEM analysis, it will be examined whether the regression coefficients in SEM are statistically significant, as well as the validity of the specification of the defined model. The results of regression coefficients are given in the Table 9.
All regression parameters of the estimated structural equation model are statistically significant. The null hypothesis states that there is no relationship between the two variables being studied (one variable does not affect the other). In the case of estimated SEM, with a 5% level of significance, all regression coefficients are statistically significant. For the estimation of SEM by each factor, a limit is defined, according to which the value of the regression coefficient is between one independent variable and the observed factor F1. Since the value of a given regression coefficient is predefined, no statistical significance is tested for it. In our model, a value of 1 is defined for the coefficients that correlate the impact of the Benefits of implementation of CSR and the first factor variables, then the Country and the second factor variables, and the Company’s chance for success by implementation of CSR variable and third factor.
The correlation coefficients between the factors are also statistically significant, and the results are presented in following table (Table 10).
The corresponding probabilities for each correlation coefficient testify that all correlation coefficients are statistically significant. Another advantage of the SEM model is that it can be used to determine which independent variable most influences the extraction or definition of a particular factor. The higher the value of the regression coefficient, the more significant the influence of a given independent variable on the observed factor. The table below (Table 11) lists the rankings of independent variables by the importance of influencing the defining factor.
Based on the previously conducted testing, it may be concluded that the results of the SEM can be considered as valid as well as confirm the previously obtained conclusions provided by factor analysis.

5. Discussion

Despite the increasing number of researches and literature review that are focused on employees, we are still trying to explore and understand why and how employees have different attitudes and perceptions of CSR.
As already emphasized, the aim of this research was to identify key factors that influence employees’ attitudes and perceptions related to understanding and applying CSR practices and initiatives, as well as to examine the importance of each of these factors and determine their importance depending on the country of employment including both private and public sector. Additionally, the authors wanted to bring the CSR activities in the context of sustainable practices and initiatives in company as well as in the environment. A discussion of the results is presented below.
The results of this study that refer to key factors which influence the attitudes and perceptions of employees show that it is possible to identify the key factors that influence the employees’ attitudes and perceptions towards CSR, but not all of them have an equal impact on employees’ attitudes towards CSR. The analysis identified three factors which are extremely important for the implementation of corporate social responsibility behavior. The highest factor loading of the factor CSR in a company has a variable that examines the key benefits of CSR implementation, and the factor loading of this variable is 0.749. Namely, employees from the analyzed countries, in the same or similar way, identify the benefits of CSR, which are numerous and mainly refer to the improvement of reputation through sustainable practices implementation, which is in accordance with numerous studies [61,108,109,110], then the improvement of brand recognition as responsible/sustainable, as confirmed by Pivato et al. and Vlachos et al. in their studies [119,120]. Also, research has shown that the benefits of CSR are also related to increase of stakeholders’ confidence, which is in line with the study by Hansen et al. [37], as well as reduction of operating costs, which is in line with the study by Humphrey et al. [121]. Comprehensively, based on numerous CSR studies, Malik points out that companies may achieve numerous benefits as the result of implementation of CSR, and that CSR plays a significant role in enhancing the firm value by promoting employee productivity, ensuring better operating performance, expanding product markets, improving capital market benefits, building corporate reputation, and enhancing company’s relationships with society, regulators, and other stakeholders [12]. Furthermore, the research has shown that the factor CSR in a company is correlated with a variable that examines the position of corporate social responsibility in the coming years, where 71.34% of respondents think that the position of CSR will continue to evolve in the future through inclusion of more social and environmental issues, as well as sustainable practices. On the other hand, the variables that are examining the Involvement of company in CSR and sustainability and whether the company/organization should be more socially responsible and focused on sustainable business, have about the same impact on the mentioned factor. In that sense, the biggest number of respondents think that their employer should be always focused on sustainable business. Environment for implementation of CSR, as the second identified factor, indicates that it is most closely correlated with the variable relating to the country in which the employee lives. The factor loading value of this variable is 0.642. The second variable that has the biggest influence on this factor is the sector to which the employee belongs to. The third factor, Understanding the importance of CSR, shows that this factor has the highest correlation with the variable that examines what meaning CSR has for respondents. The factor loading value in the case of this variable is −0.609. Further, this research showed that 58.9% of respondents perceive CSR as a concept that enables the generating of new values and success of the company, as well as welfare for the whole society. However, when talking about the factor Understanding of CSR, we may quote the Falkenberg and Brunsael survey, which notes that CSR is currently perceived as a core strategic necessity rather than an additional potential competitive advantage for an organization [122], which is strongly supported by 13.9% of our respondents who consider CSR as a core strategic necessity. Furthermore, a correlation between the third factor and the variable examining whether CSR companies are more likely to succeed is identified as well. Most employees (59.3%) believe that if companies operate in accordance with CSR, i.e., develop and implement CSR activities, their chances for success are higher, which is consistent with Malik’s study, in which he argues that firms align social goals with corporate goals where CSR is used as a strategic tool to maximize value, and firms with better CSR performance have greater potential to increase shareholder value as well as the value of other stakeholders, and have a greater chance for success [12].
Although the results of the analysis showed that the variables related to Involvement of company in CSR and sustainability and Long-term orientation on CSR and sustainable business, with a 5% level of significance, were significant when examining the impact of the public and private sectors, the surprising result is that the significance of other variables is irrelevant and more of the half of the analyzed variables have the same research results regardless of which sector the respondents come from. These results are completely in accordance with the results of Al-Samman et al., who pointed out that there is no significant difference in the level of adopting CSR generally between public and private enterprises as a periodic institutional activity [87]. Thus, the results obtained show that employees, influenced by the identified factors, regardless of which sector they belong to, have similar or almost the same opinions and views on the largest number of CSR issues.
As in other transition countries of the region, the history of CSR in the Balkans is relative recent. All Western Balkan countries put strong efforts to join the EU, thus governments are willing to align their policies to the European standards that promote responsible business. Unlike previous studies that have only investigated the level of application of social responsibility in companies in the West Balkan countries [95,96,97,98,99,100,101,102], the authors have sought to investigate whether there is, and if so, the difference in the attitudes of employees coming from different countries of the Western Balkan.
Although the sizes of individual groups of respondents across countries were approximately the same, a significant deviation of the average values of the variables across countries in relation to the common average value of the variable for all employees was identified. Namely, the first variable that measures what it means for employees to act socially responsible and that represents Understanding of CSR, has the highest expected value in Montenegro, which is significantly higher than the average of all five countries, in which the largest number of employees understand CSR as a concept that enables generating new values and the success of the company as well as the well-being for the whole society. Understanding of CSR has the least expected value for Serbia, which is especially surprising when comparing this variable with the next one. To be more precise, the second variable, which examines whether CSR companies are more likely to succeed, has the reverse order and its highest expected value is in Serbia and the lowest in Montenegro, while for the other three countries it is approximately the same as the average value. The results for the third variable are surprising as well, as if having in mind that this variable examines a period of involvement of company in CSR and sustainability. Specifically, the largest difference in average values by country is expressed here. It is interesting that the average of this variable for all countries is 0, which is closest to Bosnia and Herzegovina and Serbia, while Montenegro has the highest expected value, and the highest number of employees points out that their company/organization has been involved in CSR and sustainability for more than ten years. The next variable examines the key benefits of applying CSR. It is obvious that Montenegro and Bosnia and Herzegovina have the same and the highest expected value. The fifth variable, which examines whether employees feel that their employers should be more socially responsible and focused on sustainable business, shows a wide range in varying its value from the smallest in Albania to the largest in Serbia. The last segment of this part of research concerned the position of corporate social responsibility in the coming years. Negative expected values of this variable were recorded in all countries, where the lowest negative value was identified in Serbia.
The results of the analysis have shown that there is a high value of the deviation of the average value of the variables by the country in relation to the common average value of the variable for all countries, which allows us to give a positive answer to the third research question. In other words, the identified factors that influence employees’ attitudes about CSR do not have the same level of influence in the analyzed Western Balkan countries.
In the end, considering that most of the papers include one of these two types of analysis (multivariate factor analysis or structural equation model), we believe that the special value of this study is the fact that both types of statistical analysis were used, which confirmed the validity and similarity of the obtained results.

6. Conclusions and Implications

There is a large number of studies on CSR practices that have been published over the years [12,13,24,25,26,27,28,29], and some of them bring CSR in the correlation with sustainability [58]. However, most of the research in the field of management, especially in less developed countries, was of a conceptual nature and did not analyze deeply the extent to which employees’ views on CSR initiatives affect important outcomes related to this concept, especially comparing the private and the public sector. Additionally, it is especially important to consider the CSR as a factor of the development of sustainable practices in the company as well as in the environment. For this reason, the authors conducted this research in order to try to fill the recognized gap. Specifically, the authors developed and empirically tested a model that examined the relationship between factors that influence employees’ attitudes and perceptions of CSR initiatives, as well as employees’ attitudes toward CSR through various variables. Further, in order to overcome the literary gap, this study, in addition to identifying the employees’ attitudes and perceptions of CSR in the Western Balkans, it tends to explore whether CSR activities are related to sustainable practices, both in the company and in the environment, which, to the authors’ knowledge, has not been done so far in the way given in this study.
The authors used multivariate factor analysis that allows to determine the individual impacts of the analyzed factors related to CSR practice in different countries and sectors. Also, the SEM model was used in order to further test the results of factor analysis, as well as to understand better the dynamic nature of CSR.
The research has shown that all the variables analyzed in the model have a significant impact on employees’ attitudes and perceptions of CSR practices and initiatives. Further, it has also shown that their impact varies depending on the country as well as that for four variables there is a difference in the level of influence depending on whether the employee comes from the private or public sector.
Based on the results of the research, the authors suggest that managers include as many employees as possible in the CSR activities and to ensure that all employees are aware of the CSR activities in their company/organization, in order to maximize the benefits of CSR. The CSR concept improves the quality of life of employees and their families, the local community, and society as a whole [123]. Therefore, in the opinion of the authors, it is necessary to start from the employees as internal stakeholders in order to extend this concept to the whole society.
Findings of the research may be brought into context with other CSR studies. The term corporate social responsibility is mainly implemented by companies or large corporations, although such practices exist in all types of public and private enterprises, including small and medium-sized enterprises [124]. Hawrysz L. states that a positive image in the eyes of interested parties, especially public institutions, can lead to, among other things, establishing appropriate conditions for investment and business development, or simply for settling in a given area, but also, or perhaps usually, to developing a conviction that funds allocated to administration are spent effectively providing maximum benefits for society [125]. That means that CSR activities can be brought in the relation to the sustainable practices and initiatives, not only within the company, but also within the society, i.e., environment. All of the above has a positive effect on sustainable development.
Previous studies provide a limited understanding of how differences between the public and private sector may explain the behavioral differences in CSR implementation [89]. So, it is necessary for private and public companies to agree on moral responsibilities in order to enhance social responsibility and the interests of the individual [113]. It is important to note that in the literature there is a very limited knowledge of the relationship between CSR in public and private entities and, according to the authors’ opinion, it has not been sufficiently investigated how differences between these entities affect CSR [89], especially in developing countries. Exactly one of the key motives of this research was to determine the attitudes of employees on CSR in the private and public sector, with the results of the research showing that a large number of variables that determine the employee’s attitude are quite similar or even the same in both sectors.
Furthermore, the role that CSR practices may play in the development of the Balkans area may include support for a better dialogue between the government, public authorities, social partners, and civil society, better jobs, safer work environment, and being more open to employees, innovation, and technology transfer to local communities, etc. [126]. As in other transition countries of the region, the history of CSR in the Balkans is relatively recent. All the Western Balkan countries put great efforts to join the EU, thus governments have been willing to align their public politics to the European standards. One of the recent policies of the EU is related to promotion of the responsible business and the engagement in social and environmental projects, which is in correlation with the development of sustainable practices. Thus, the adoption of CSR standards and practices is seen as an important part of the preparation for integration of sustainable practices.
It may be concluded that more efforts should be put in further promotion and implementation of CSR in the Western Balkan countries, which correlates with the research by Melovic et al., who emphasize that in developing countries, much more should be done regarding the determination of employees’ and managers’ attitudes, but as well as regarding the raising of the awareness of the importance of social responsibility [127]. These authors point out that the current state of the art is mostly caused by the lack of culture and habits of companies to behave in a socially responsible manner, and by the lack of knowledge and skills of managers in charge of CSR policy in the company (most companies in less developed countries have no specially engaged CSR person), as well as the state’s insufficient involvement to stimulate, promote, or reward CSR. When it comes to the role of the state, as the Matei and Tuca research shows, governments of the Balkan countries are not seen as the main drivers of CSR in the region, so companies do not feel that governments are encouraging them to accept and adhere to socially responsible business practices and stronger support of the government looks decisive [126].
These conclusions may have multiple implications for managers and other decision makers.
The results may also serve as guidance when making decisions about implementing the CSR strategy, or when making decisions about future CSR activities. Besides that, the CSR should be considered as a factor of development of sustainable practices within company, as well as within environment.
Moral and professional management support must be present at all stages of CSR practice implementation, especially when it is necessary to develop employees’ awareness of this phenomenon. Decision makers need to be aware that employees with the necessary knowledge and skills are one of the main prerequisites for developing good CSR practices, but without integrating employees with other stakeholders, CSR implementation is likely to be unsuccessful. That is confirmed by the results of this study, where the respondents identified ignorance of CSR concept and lack of knowledge (62.53%), as well as the belief that CSR is an additional cost to the company (31.32%), as the main obstacles for implementation of CSR.
Making a distinction between the private and public sectors, in terms of company involvement in CSR and sustainability, as well as in long-term orientation on CSR and sustainable business, gives a signal to managers in both sectors, especially in the private one, that they must create and implement a CSR strategic policy process.
The result that there are discrepancies across countries in understanding CSR is a signal that in some countries there is an absence or fear of lack of sufficient knowledge and skills to move on with the development of CSR practice. Managers can use this in their future decisions, being aware that the problem of lack of knowledge and skills must be dealt with continuously.
Besides the practical contributions, the authors consider this paper will have multiple theoretical contributions. These results, in addition to expansion of the CSR empirical research base, offer added value to the existing literature by analyzing this concept across countries and sectors. Furthermore, the CSR activities are considered in the correlation with development of sustainable practices within company and environment. In that way, this paper highlights the importance of the CSR concept through various aspects of observation. Finally, this analysis goes beyond the national context and presents analysis in a multi-country context, thus contributing to international CSR theorizing.

7. Limitations and Future Research

This study has several limitations in which encouragements for future research in this field may be found.
First, the research refers to Western Balkans region and most of the countries are on relatively lower levels of socio-economic development. It would be interesting to do a similar research regarding CSR for South Eastern Europe or even for the whole of Europe, and to identify the differences between developed and developing countries.
Second, this study could be expanded by the analysis of the impact of CSR on the different types of performance of companies and organizations in the analyzed region. This way, greater differences between the impacts of CSR may be identified, especially through further comparisons between the private and public sectors.
Related to the previous, future research should be focused on analyzing a number of factors that would influence the public and private sectors to profit from adopting CSR practices, especially in the Western Balkans and other developing countries. Also, conducting an integrated comparative analysis on the degree of CSR adoption in the private and public sectors in the Western Balkan countries would be of extreme importance. In addition, the inclusion of various aspects of sustainability creates opportunities for further implementation of multivariate analyzes, when it comes to CSR activities and practices.
Finally, it would be interesting, in addition to determination of the attitudes and perceptions of CSR employees in the Western Balkan countries, to discover the interactive and combined effects of other types of stakeholders on this concept.
This limitation may serve as an encouragement for research in the future.

Author Contributions

Conceptualization, B.M., N.M. and B.D.; methodology, B.M., T.B.-V.; software, T.B.-V.; validation, B.M., N.M. and B.D.; formal analysis, B.M., B.D.; investigation, B.M., N.M.; resources, B.M., B.D., P.B.; data curation, B.M., N.M., B.D., P.B. and T.B.-V.; writing—original draft preparation, B.M., N.M. and T.B.-V.; writing—review and editing, B.M., B.D.; visualization, B.M., B.D., P.B.; supervision, B.M., B.D.

Funding

This research received no external funding.

Conflicts of Interest

The authors declare no conflict of interest.

Appendix A

Table A1. Reliability Statistics.
Table A1. Reliability Statistics.
Reliability Statistics
Cronbach’s AlphaN of Items
0.6138

Appendix B

Table A2. Sample selection (Descriptive statistics of respondents).
Table A2. Sample selection (Descriptive statistics of respondents).
FactorVariableValuePercentage
GenderMale143359.5
Female97740.5
Age18–2452421.7
25–3476931.9
35–4465227.1
45–5433714.0
55–641285.3
CountryMontenegro50721.0
Serbia44918.6
Bosnia & Herzegovina46019.1
Albania49620.6
North Macedonia49820.7
Level of educationPrimary school00
High school72830.2
College1365.6
Faculty126052.3
Specialist763.2
Master1777.3
PhD331.4
Working experienceLess than 571629.7
5–1067428.0
10–1536415.1
15–2039816.5
More than 2025810.7
SectorPrivate172971.7
Public68128.3
Business activityFinance/banking/insurance 314 13
Education265 11
Construction 65 2.69
Energetics 54 2.24
Tourism/hospitality 133 5.52
Trade 160 6.64
Marketing 133 5.52
Traffic/transport/logistics 120 4.98
Healthcare 121 5.02
IT 290 12.03
Production 130 5.39
Telecommunications 131 5.43
NGO 51 2.12
Consulting 27 1.12
Media/entertainment 50 2.08
Agriculture/forestry 158 6.56
Other2088.66
PositionManagerial position38816.1
Non-managerial employee202283.9
Size of the company0–9 employees38716.1
10–49 employees68328.3
50–249 employees72330.0
More than 250 employees61725.6

Appendix C. A Survey: Research of Employees’ Attitudes toward Corporate Social Responsibility (CSR)

1. 
Gender
Choose only one answer
Male
Female
2. 
Age
Choose only one answer
18–24
25–34
35–44
45–54
55–64
65 and more
3. 
Country
Choose only one answer
Montenegro
Serbia
Bosnia and Herzegovina
Albania
North Macedonia
4. 
Level of education:
Choose only one answer
Preliminary school
High school
College
Faculty
Specialist
Master
PhD
5. 
Working experience:
Choose only one answer
Less than 5 years
5–10 years
10–15 years
15–20 years
More than 20 years
6. 
Sector in which you are employed:
Choose only one answer
Private
Public
7. 
Business activity:
Choose only one answer
Finance/banking/insurance
Education
Construction
Energetics
Tourism/hospitality
Trade
Marketing
Traffic/transport/logistics
Healthcare
IT
Production
Telecommunications
NGO
Consulting
Media/entertainment
Agriculture/forestry
Other
8. 
Job/position in which you are employed:
Choose only one answer
Managerial position
Non-managerial position
9. 
Size of the company/organization in which you are employed
Choose only one answer
0 to 9 employees
10 to 49 employees
50 to 249 employees
More than 250 employees
10. 
What does it mean to you to do business in a socially responsible way?
Choose the answer that you prefer the most
An integral part of business strategy in modern business
A way of doing business which tends to keep economic, social and environmental goals in balance while respecting the needs of all stakeholders
A concept that enables generating of new value and success of the company, as well as welfare for the whole society
11. 
In your opinion, who has the greatest influence in shaping the strategy of corporate social responsibility?
It is possible to choose more answers
Consumers
Employees
Owners/shareholders
State
Local community
Organizations of civil society
Investors/lenders
Suppliers
Media
Other
12. 
In your opinion, how do managers perceive CSR? *
It is possible to choose more answers
Care about community
Care about employees
Putting social responsibility in front of financial profit
Care about consumers
A good way to realize sustainable practices and initiatives
A good way for promotion of business/organization
Strengthening relations with local and state institutions/government
Other
13. 
Are CSR activities and sustainable practices directly related to business success? *
Choose only one answer
Yes
No
I cannot estimate
14. 
Are customers/users willing to pay more for the product/service of a socially responsible company/organization?
Choose only one answer
Yes, always
Yes, sometimes
No
I cannot estimate
15. 
Socially responsible companies that are oriented on sustainable practices, are considered to be more attractive to the investors comparing to their competitors
Choose only one answer
Yes
No
I cannot estimate
16. 
Companies that develop and implement CSR and sustainable practices have more chances for success?
Choose only one answer
Yes
No
I cannot estimate
17. 
Involvement of the company/organization in which you are employed in CSR and sustainability:
Choose only one answer
Less than 5 years
From 6 to 10 years
More than 10 years
I do not know, I am not familiar with that
18. 
In your opinion, what are the key CSR activities?
It’s possible to choose more answers
Improvement employees’ engagement
Improvement of workplace conditions (better payment and treatment of employees)
Energy efficiency
CSR reporting
Programs of innovative corporate philanthropy
Introduction of ecological/organic/sustainable products
Climate changes
Traditional philanthropy
Other
19. 
Identify key indicators that companies/organizations measure in relation to CSR goals:
It is possible to choose more answers
Employee satisfaction
Consumer satisfaction
Environmental Impact
Reputation of company/brand reputation
Impact on society
Costs
Development of sustainable practices and initiatives
Ranking on sustainability index lists
Sale
Value of actions
Other
20. 
What are the key benefits of implementation of CSR?
It is possible to choose more answers
Increasing employees’ participation in CSR activities
Improving the reputation of company/organization through sustainable practices
Improving the quality of relationships with local communities
Improving the recognition of brand as responsible/sustainable
Improving the ethics awareness among employees
Increasing the customers’ trust
Implementation of new innovative solutions
Reducing operating costs
I do not see any benefits of CSR
21. 
What are the main problems or obstacles for implementation of CSR? *
It is possible to choose more answers
Ignorance of CSR concept and lack of knowledge
General situation in society
The belief that CSR is the additional expense for the company
Lack of resources (staff and finance)
Neglect of company’s management
Unfavorable business environment
Insufficient recognition and encouragement by the state
Perception of CSR as a sponsorship initiative
22. 
In what way should the state encourage companies to operate in accordance with CSR principles?
It is possible to choose more answers
Tax breaks for CSR companies
Highlight of CSR companies (certification, CSR index, national sign)
Subsidies, more favorable loans for improvement of business that are in accordance with the principles of sustainability
Introduction of regulations that define particular areas of business more briefly
Introduction of obligation of non-financial reporting
Other
23. 
Is CSR a widespread practice today?
Choose only one answer
Yes
Much less than it is desirable
No
I cannot estimate
24. 
What will be the position of corporate social responsibility in the coming years?
Choose only one answer
It will become more improved and will involve more social and environmental issues, as well as sustainable practices and initiatives
It will grow significantly and more and more businesses will incorporate CSR into their operations
It will have the same position as today
It will be in decline, a significant number of businesses will ignore CSR
25. 
Do you think that your employer should be more socially responsible and focused on sustainable business?
Choose only one answer
Yes, always
No, because it is already very devoted to CSR concept
I cannot estimate
* Note: The survey was developed by the authors, based on years of experience in research of CSR and sustainable practices. Some segments of the questionnaire were developed based on the following references [128,129]: (1) CSR Managers Survey 2015 in Central Europe: How CSR has influenced Central European societies and economies - Lessons learnt and future trends by Deloitte and (2) Survey of Top Managers’ Attitudes on Corporate Social Responsibility in Serbia by the Forum for Responsible Business and Smart collective (2015).

References

  1. Serenko, A.; Bontis, N. A citation-based ranking of the business ethics scholarly journals. Int. J. Bus. Gov. Ethics 2009, 4, 390–399. [Google Scholar] [CrossRef]
  2. Du, S.; Bhattacharya, C.B.; Sen, S. Maximizing business returns to corporate social responsibility (CSR): The role of CSR communication. Int. J. Manag. Rev. 2010, 12, 8–19. [Google Scholar] [CrossRef]
  3. Freeman, E.; Liedtka, J. Stakeholder Capitalism and the Value Chain. Eur. Manag. J. 1997, 15, 286–296. [Google Scholar] [CrossRef]
  4. Berle, A.A. Corporate powers as powers in trust. Harv. Law Rev. 1931, 44, 1049–1074. [Google Scholar] [CrossRef]
  5. Bowen, H.R. Social Responsibilities of the Businessman; Harper & Row: New York, NY, USA, 1953; p. 276. [Google Scholar]
  6. Maignan, I.; Ferrell, O.C. Corporate social responsibility and marketing: An integrative framework. J. Acad. Mark. Sci. 2004, 32, 3–19. [Google Scholar] [CrossRef]
  7. Thomas, G.; Nowak, M. GSB Working Paper No. 62: Corporate Social Responsibility: A Definition; Curtin University of Technology: Perth, Australia, 2006; pp. 1–20. [Google Scholar]
  8. Carroll, A.B. A three-dimensional conceptual model of corporate social performance. Acad. Manag. Rev. 1979, 4, 497–505. [Google Scholar] [CrossRef]
  9. World Bank. Public Policy for Corporate Social Responsibility. Available online: http://web.worldbank.org/archive/website01006/WEB/IMAGES/PUBLICPO.PDF (accessed on 20 July 2019).
  10. European Commission. A Renewed EU Strategy 2011–2014 for Corporate Social Responsibility. Available online: http://www.europarl.europa.eu/meetdocs/2009_2014/documents/com/com_com(2011)0681_/com_com(2011)0681_en.pdf (accessed on 20 July 2019).
  11. Dahlsrud, A. How corporate social responsibility is defined: An analysis of 37 definitions. Corp. Soc. Responsib. Environ. Manag. 2008, 15, 1–13. [Google Scholar] [CrossRef]
  12. Malik, M. Value-Enhancing Capabilities of CSR: A Brief Review of Contemporary Literature. J. Bus. Ethics 2015, 127, 419–438. [Google Scholar] [CrossRef]
  13. Aguinis, H.; Glavas, A. What we know and don’t know about corporate social responsibility: A review and research agenda. J. Manag. 2012, 38, 932–968. [Google Scholar] [CrossRef]
  14. Lindgreen, A.; Swaen, V. Corporate social responsibility. Int. J. Manag. Rev. 2010, 12, 1–7. [Google Scholar] [CrossRef]
  15. Glavas, A.; Kelley, K. The Effects of Perceived Corporate Social Responsibility on Employee Attitudes. Bus. Ethics Q. 2014, 24, 165–202. [Google Scholar] [CrossRef]
  16. Collier, J.; Esteban, R. Corporate social responsibility and employee commitment. Bus. Ethics A Eur. Rev. 2007, 16, 19–33. [Google Scholar] [CrossRef]
  17. Aguilera, R.V.; Rupp, D.E.; Williams, C.A.; Ganapathi, J. Putting the S back in corporate social responsibility: A multilevel theory of social change in organizations. Acad. Manag. Rev. 2007, 32, 836–863. [Google Scholar] [CrossRef]
  18. Lee, M.D.P. A review of the theories of corporate social responsibility: Its evolutionary path and the road ahead. Int. J. Manag. Rev. 2008, 10, 53–73. [Google Scholar] [CrossRef]
  19. Lin, C.P. Modeling corporate citizenship, organizational trust, and work engagement based on attachment theory. J. Bus. Ethics 2010, 94, 517–531. [Google Scholar] [CrossRef]
  20. Aguinis, H. Organizational responsibility: Doing good and doing well. In APA Handbook of Industrial and Organizational Psychology: Maintaining, Expanding, and Contracting the Organization; Zedeck, S., Ed.; American Psychological Association: Washington, DC, USA, 2011; pp. 855–879. [Google Scholar] [CrossRef]
  21. Tsai, H.; Tsang, N.K.F.; Cheng, S.K.Y. Hotel employees’ perception on corporate social responsibility: The case of Hong Kong. Int. J. Hosp. Manag. 2012, 31, 1143–1154. [Google Scholar] [CrossRef]
  22. Lee, C.K.; Song, H.Y.; Lee, H.M.; Lee, S.; Bernhard, B.J. The impact of CSR on casino employees’ organizational trust, job satisfaction, and customer orientation: An empirical examination of responsible gambling strategies. Int. J. Hosp. Manag. 2013, 33, 406–425. [Google Scholar] [CrossRef]
  23. Raub, S.; Blunschi, S. The power of meaningful work: How awareness of csr fosters task significance and positive work outcomes in service employees. Cornell Hosp. Q. 2014, 55, 10–18. [Google Scholar] [CrossRef]
  24. Sen, S.; Bhattacharya, C.B. Does doing good always lead to doing better? Consumer reactions to corporate social responsibility. J. Mark. Res. 2001, 38, 225–243. [Google Scholar] [CrossRef]
  25. Mohr, L.A.; Webb, D.J.; Harris, K.E. Do consumers expect companies to be socially responsible? The impact of corporate social responsibility on buying behavior. J. Consum. Aff. 2001, 35, 45–72. [Google Scholar] [CrossRef]
  26. Klein, J.; Dawar, N. Corporate social responsibility and consumers’ attributions and brand evaluations in a product–harm crisis. Int. J. Res. Mark. 2004, 21, 203–217. [Google Scholar] [CrossRef]
  27. Becker-Olsen, K.L.; Cudmore, B.A.; Hill, R.P. The impact of perceived corporate social responsibility on consumer behavior. J. Bus. Res. 2006, 59, 46–53. [Google Scholar] [CrossRef]
  28. Lee, S.; Park, S. Do socially responsible activities help hotels and casinos achieve their financial goals? Int. J. Hosp. Manag. 2009, 28, 105–112. [Google Scholar] [CrossRef]
  29. Carvalho, S.W.; Sen, S.; de Oliveira Mota, M.; de Lima, R.C. Consumer reactions to CSR: A Brazilian perspective. J. Bus. Ethics 2010, 91, 291–310. [Google Scholar] [CrossRef]
  30. Waddock, S.A.; Graves, S.B. The corporate social performance. Strateg. Manag. J. 1997, 18, 303–319. [Google Scholar] [CrossRef]
  31. Margolis, J.D.; Walsh, J.P. People and profits? The Search for a Link between a Company’s Social and Financial Performance; Lawrence Erlbaum Associates: Mahwah, NJ, USA, 2001. [Google Scholar]
  32. Orlitzky, M.; Benjamin, J.D. Corporate social performance and firm risk: A meta-analytic review. Bus. Soc. 2001, 40, 369–396. [Google Scholar] [CrossRef]
  33. Tsoutsoura, M. Corporate Social Responsibility and Financial Performance. UC Berkeley, Center for Responsible Business, 2004. Available online: https://escholarship.org/uc/item/111799p2 (accessed on 2 August 2019).
  34. Luo, X.; Bhattacharya, C.B. Corporate social responsibility, customer satisfaction, and market value. J. Mark. 2006, 70, 1–18. [Google Scholar] [CrossRef]
  35. Peloza, J. The challenge of measuring financial impacts from investments in corporate social performance. J. Manag. 2009, 35, 1518–1541. [Google Scholar] [CrossRef]
  36. Kang, K.; Lee, S.; Huh, C. Impacts of positive and negative corporate social responsibility activities on company performance in the hospitality industry. Int. J. Hosp. Manag. 2010, 29, 72–82. [Google Scholar] [CrossRef]
  37. Hansen, M.T.; Ibarra, H.; Peyer, U. The best-performing CEOs in the world. Harv. Bus. Rev. 2013, 91, 81–95. [Google Scholar]
  38. Jones, D.A. Does serving the community also serve the company? Using organizational identification and social exchange theories to understand employee responses to a volunteerism programme. J. Occup. Organ. Psychol. 2010, 83, 857–878. [Google Scholar] [CrossRef]
  39. Greening, D.W.; Turban, D.B. Corporate social performance as a competitive advantage in attracting a quality workforce. Bus. Soc. 2000, 39, 254–280. [Google Scholar] [CrossRef]
  40. Glavas, A.; Piderit, S.K. How does doing good matter? Effects of corporate citizenship on employees. J. Corp. Citizensh. 2009, 36, 51–70. [Google Scholar] [CrossRef]
  41. Kim, Y.; Han, H. Intention to pay conventional-hotel prices at a green hotel a modification of the theory of planned behaviour. J. Sustain. Tour. 2010, 18, 997–1014. [Google Scholar] [CrossRef]
  42. Capriotti, P.; Moreno, Á. Corporate citizenship and public relations: The importance and interactivity of social responsibility issues on corporate websites. Public Relat. Rev. 2007, 33, 84–91. [Google Scholar] [CrossRef]
  43. Kolk, A.; Pinkse, J. The integration of corporate governance in corporate social responsibility disclosures. Corp. Soc. Responsib. Environ. Manag. 2010, 17, 15–26. [Google Scholar] [CrossRef]
  44. Onkila, T. Pride or Embarrassment? Employees’ Emotions and Corporate Social Responsibility. Corp. Soc. Responsib. Environ. Manag. 2015, 22, 222–236. [Google Scholar] [CrossRef]
  45. Brunton, M.; Eweje, G.; Taskin, N. Communicating Corporate Social Responsibility to Internal Stakeholders: Walking the Walk or Just Talking the Talk? Bus. Strategy Environ. 2017, 26, 31–48. [Google Scholar] [CrossRef]
  46. Vlachos, P.A.; Panagopoulos, N.G.; Rapp, A.A. Feeling Good by Doing Good: Employee CSR-Induced Attributions, Job Satisfaction, and the Role of Charismatic Leadership. J. Bus. Ethics 2013, 118, 577–588. [Google Scholar] [CrossRef]
  47. Turan, G.; Hoxhaj, J. Corporate Social Responsibility (CSR); Attitudes of Foreign Enterprises in Post-Communism Society: Case of Albania. J. Eur. Soc. Res. 2017, 1, 495–529. [Google Scholar]
  48. Garg, P. CSR and corporate performance: Evidence from India. Decision 2016, 43, 333–349. [Google Scholar] [CrossRef]
  49. Singh, P. Corporate social accounting: An empirical study on social information disclosure in Indian corporates. Prajnan 2008, 36, 115–131. [Google Scholar]
  50. Rousseau, S. Entreprises publiques et développement durable: Réflexion sur un engouement. French Journal Revue Francaise de Gestion 2008, 185, 47–64. [Google Scholar] [CrossRef]
  51. Houben, I. Public Service Obligations: Moral Counterbalance of Technical Liberalization Legislation? Eur. Rev. Priv. Law 2008, 16, 7–27. [Google Scholar]
  52. Turban, D.B.; Greening, D.W. Corporate social performance and organizational attractiveness to prospective employees. Acad. Manag. J. 1997, 40, 658–672. [Google Scholar] [CrossRef]
  53. Peterson, D.K. The relationship between perceptions of corporate citizenship and organizational commitment. Bus. Soc. 2004, 43, 296–319. [Google Scholar] [CrossRef]
  54. Rupp, D.E.; Ganapathi, J.; Aguilera, R.V.; Williams, C.A. Employee reactions to corporate social responsibility: An organizational justice framework. J. Organ. Behav. 2006, 27, 537–543. [Google Scholar] [CrossRef]
  55. Rupp, D.E.; Shao, R.; Thornton, M.A.; Skarlicki, D.P. Applicants’ and employees’ reactions to corporate social responsibility: The moderating effects of firstparty justice perceptions and moral identity. Pers. Psychol. 2013, 66, 895–933. [Google Scholar] [CrossRef]
  56. Rahman, S.; Haski-Leventhal, D.; Pournader, M. The effect of employee CSR attitudes on job satisfaction and organizational commitment: Evidence from the Bangladeshi banking industry. Soc. Responsib. J. 2016, 12, 228–246. [Google Scholar] [CrossRef]
  57. Singhapakdi, A.; Lee, D.J.; Sirgy, M.J.; Senasu, K. The impact of incongruity between an organization’s CSR orientation and its employees’ CSR orientation on employees’ quality of work life. J. Bus. Res. 2015, 68, 60–66. [Google Scholar] [CrossRef]
  58. Law, M.M.S.; Hills, P.; Hau, B.C.H. Engaging Employees in Sustainable Development—A Case Study of Environmental Education and Awareness Training in Hong Kong. Bus. Strategy Environ. 2017, 26, 84–97. [Google Scholar] [CrossRef]
  59. CSR U Srbiji—Analiza Stanja I Primeri Dobre Prakse. 2014. Available online: https://odgovornoposlovanje.rs/wp-content/uploads/2015/03/CSR-uSrbiji-165x237mm-WEB.pdf (accessed on 5 August 2019).
  60. Stavovi O Društveno Odgovornom Poslovanju. 2012. Available online: https://www.poslodavci.org/aktivnosti/istrazivanja-i-ankete/istrazivanja-upcg/csr-tacso-istrazivanje-2012 (accessed on 6 August 2019).
  61. Sharma, N.; Kundu, B. A Comparative Study of Corporate Social Responsibility Practices of Selected Public and Private Sector Companies in India. Period. Res. 2014, 2, 1–5. [Google Scholar]
  62. Kurucz, E.; Colbert, B.; Wheeler, D. The business case for corporate social responsibility. In The Oxford Handbook of Corporate Social Responsibility; Crane, A., McWilliams, A., Matten, D., Moon, J., Siegel, D.S., Eds.; Oxford University Press: Oxford, UK, 2008; pp. 83–112. [Google Scholar]
  63. Margolis, D.J.; Walsh, P.J. Misery loves companies: Rethinking social initiatives by business. Adm. Sci. Q. 2003, 48, 268–305. [Google Scholar] [CrossRef]
  64. Albinger, S.H.; Freeman, J.S. Corporate social performance and attractiveness as an employer to different job seeking populations. J. Bus. Ethics 2000, 28, 243–253. [Google Scholar] [CrossRef]
  65. Porter, M.E.; Kramer, M.R. Strategy and society: The link between competitive advantage and corporate social responsibility. Harv. Bus. Rev. 2006, 84, 78–93. [Google Scholar]
  66. Bloom, P.N.; Hoeffler, S.; Keller, K.L.; Meza, C.E.B. How social-cause marketing affects consumer perceptions. MIT Sloan Manag. Rev. 2006, 47, 49–55. [Google Scholar]
  67. Valentine, S.; Fleischman, G. Ethics programs, perceived corporate social responsibility and job satisfaction. J. Bus. Ethics 2008, 77, 159–172. [Google Scholar] [CrossRef]
  68. Godfrey, P.C. The relationship between corporate philanthropy and shareholder wealth: A risk management perspective. Acad. Manag. Rev. 2005, 30, 777–798. [Google Scholar] [CrossRef]
  69. Dhaliwal, D.S.; Radhakrishnan, S.; Tsang, A.; Yang, Y.G. Nonfinancial disclosure and analyst forecast accuracy: International evidence on corporate social responsibility disclosure. Account. Rev. 2011, 87, 723–759. [Google Scholar] [CrossRef]
  70. Cheng, B.; Ioannou, I.; Serafeim, G. Corporate social responsibility and access to finance. Strateg. Manag. J. 2013, 35, 1–23. [Google Scholar] [CrossRef]
  71. Kim, Y.; Park, M.S.; Wier, B. Is earnings quality associated with corporate social responsibility? Account. Rev. 2012, 87, 761–796. [Google Scholar] [CrossRef]
  72. Friedman, M. A Friedman doctrine: The social responsibility of business is to increase its profits. N. Y. Times Mag. 1970, 13, 32–33. [Google Scholar]
  73. Hategan, C.D.; Sirghi, N.; Curea-Pitorac, R.I.; Hategan, V.P. Doing Well or Doing Good: The Relationship between Corporate Social Responsibility and Profit in Romanian Companies. Sustainability 2018, 10, 1041. [Google Scholar] [CrossRef]
  74. Cohen, B.; Greenfield, J. How to Run a Value-Led Business and Make Money, Too; Simon & Schuster: New York, NY, USA, 1997. [Google Scholar]
  75. McPherson, S. Why CSR’s Future Matters to Your Company, Harvard Business Review. 2012. Available online: https://hbr.org/2012/01/why-csrs-future-matters-to-you (accessed on 12 September 2019).
  76. Wilkinson, A.; Hill, M.; Gollan, P. The sustainability debate. Int. J. Oper. Prod. Manag. 2001, 21, 1492–1502. [Google Scholar] [CrossRef]
  77. Málovics, G.; Csigéné, N.N.; Kraus, S. The role of corporate social responsibility in strong sustainability. J. Soc. Econ. 2008, 37, 907–918. [Google Scholar] [CrossRef]
  78. Žukauskas, P.; Vveinhardt, J.; Andriukaitien, R. Corporate Social Responsibility as the Organization’s Commitment against Stakeholders. In Management Culture and Corporate Social Responsibility; Žukauskas, P., Vveinhardt, J., Andriukaitien, R., Eds.; Intech Open: London, UK, 2018; pp. 43–62. [Google Scholar] [CrossRef]
  79. Donaldson, T.; Preston, L. The stakeholder theory of the corporation: Concepts, evidence and implications. Acad. Manag. Rev. 1995, 20, 65–91. [Google Scholar] [CrossRef]
  80. World Economic Forum. Responding to the Leadership Challenge: Findings of a CEO Survey on Global Corporate Citizenship. 2003. Available online: https://www.griequity.com/resources/integraltech/GRIMarket/WEFCEOglobalcorpcitizenship.pdf (accessed on 10 September 2019).
  81. Shen, J.; Zhu, C.J. Effects of Socially Responsible Human Resource Management on Employee Organizational Commitment. Int. J. Hum. Resour. Manag. 2011, 22, 3020–3035. [Google Scholar] [CrossRef]
  82. Ogarca, R.F.; Puiu, S. Corporate Social Responsibility in the Romanian Public Sector. Corporate Social Responsibility in Times of Crisis. In Corporate Social Responsibility in Times of Crisis; Idowu, S., Vertigans, S., Schiopoiu Burlea, A., Eds.; CSR, Sustainability, Ethics & Governance; Springer: Cham, Switzerland, 2017; pp. 77–92. [Google Scholar] [CrossRef]
  83. Jarret, J. Corporate Social Responsibility: It’s Not Just for the Private Sector Anymore! Available online: https://patimes.org/corporate-social-responsibility-its-private-sector-anymore/ (accessed on 11 September 2019).
  84. Di Bitetto, M.; Chymis, A.; D’Anselmi, P. Public management as corporate social responsibility: The economic bottom line of government. In CSR, Sustainability, Ethics & Governance; Idowu, S., Vertigans, S., Schiopoiu Burlea, A., Eds.; Springer: Cham, Switzerland, 2015. [Google Scholar] [CrossRef]
  85. Smith, C. Corporate Social Responsibility: Whether or How? Calif. Manag. Rev. 2003, 45, 52–76. [Google Scholar] [CrossRef]
  86. Ohlrich, K. Analyzing Corporate Social Responsibility’s Impact on Employee Attraction and Retention with a Focus on Generation Y. Ph.D. Thesis, Fielding Graduate University, Santa Barbara, CA, USA, 2011. Available online: https://search.proquest.com/openview/2b20907619d72e218c7eadb5c8eab2f9/1?pq-origsite=gscholar&cbl=18750&diss=y (accessed on 11 September 2019).
  87. Al-Samman, E.; Al-Nashmi, M.M. Effect of corporate social responsibility on nonfinancial organizational performance: Evidence from Yemeni for-profit public and private enterprises. Soc. Responsib. J. 2016, 12, 247–262. [Google Scholar] [CrossRef]
  88. Hinz, F. Corporate Social Responsibility in Chinese State-Owned Enterprises: An Analysis of CSR Practices among China’s Largest SOEs. 2009. Available online: http://lup.lub.lu.se/luur/download?func=downloadFile&recordOId=1497052&fileOId=1973581 (accessed on 11 September 2019).
  89. De Bernardis, L.; Maiolini, R.; Braccini, A.M. Corporate social responsibility in private and public sector: Sustainability of business versus effectiveness of action. In Proceedings of the XXXIII Convegno AIDEA, Milan, Italy, 21–22 October 2010. [Google Scholar]
  90. Dobers, P.; Halme, M. Corporate social responsibility and developing countries. Corp. Soc. Responsib. Environ. Manag. 2009, 16, 237–249. [Google Scholar] [CrossRef]
  91. Sarfraz, M.; Qun, W.; Abdullah, M.; Alvi, A. Employees’ perception of corporate social responsibility impact on employee outcomes: Mediating role of organizational justice for small and medium enterprises (SMEs). Sustainability 2018, 10, 2429. [Google Scholar] [CrossRef]
  92. Bhattacharya, C.B.; Sen, S.; Korschun, D. Using corporate social responsibility to win the war for talent. MIT Sloan Manag. Rev. 2008, 49, 37–44. [Google Scholar]
  93. Gugler, P.; Shi, J.J. Corporate social responsibility for developing country multinational corporations: Lost war in pertaining global competitiveness? J. Bus. Ethics 2009, 87, 3–24. [Google Scholar] [CrossRef]
  94. Ozuem, W.; Howell, K.; Lancaster, G. Corporate social responsibility: Towards a context-specific perspective in developing countries. Soc. Responsib. J. 2014, 10, 399–415. [Google Scholar] [CrossRef]
  95. Krstić, N.; Trbovich, A.S.; Drašković, B. Evaluating the Strategic Approach to Csr in Serbia. Teme 2018, 42, 503–521. [Google Scholar]
  96. Predić, B.; Stefanović, S.; Ivanović-Đukić, M. Strategic Approach to Corporate Philanthropy as a Function of Competitiveness and Sustainable Development. Teme 2013, 37, 363–382. [Google Scholar]
  97. Stojanović, A.; Arsić, S.; Mihajlović, I. Perception of employees in Serbia about corporate social responsibility. In Proceedings of the International May Conference on Strategic Management—IMKSM17, Bor, Serbia, 19–21 May 2017. [Google Scholar]
  98. Ivanovic-Djukic, M.; Lepojevic, V. Corporate Social Responsibility and Firm Efficiency in Serbia. Eng. Econ. 2015, 26, 551–559. [Google Scholar] [CrossRef]
  99. Besic, M.; Djurovic, N.; Komar, O.; Gegaj, P. Corporate Social Responsibility for All: Montenegro. 2013. Available online: https://www.poslodavci.org/aktivnosti/istrazivanja-i-ankete/istrazivanja-upcg/corporate-social-responsibility-for-all-national-review-report-montenegro-2014 (accessed on 15 September 2019).
  100. Mijatovic, I.; Miladinovic, S.; Stokic, D. Corporate Social Responsibility in Serbia: Between Corporate Philanthropy and Standards. In Corporate Social Responsibility in Europe; Idowu, S., Vertigans, S., Schiopoiu Burlea, A., Eds.; CSR, Sustainability, Ethics & Governance; Springer: Cham, Switzerland, 2015; pp. 333–350. [Google Scholar] [CrossRef]
  101. Cela, M.; Resmeliu, D. CSR practices by businesses in Albania. Results of a survey. Eur. Sci. J. 2015, 11, 217–237. [Google Scholar]
  102. Palalic, R. A Study on Business Ethics and Corporate Social Responsibility (CSR): Evidence from Bosnia and Herzegovina. Southeast Eur. J. Soft Comput. 2014, 3, 26–31. [Google Scholar] [CrossRef]
  103. Čavalić, A.; Bećirović, D. Employee Perception of Corporate Social Responsibility in Bosnia and Herzegovina. Bus. Excell. 2018, 12, 117–128. [Google Scholar] [CrossRef]
  104. Chambers, E.G.; Foulon, M.; Handfield-Jones, H.; Hankin, S.M.; Michaels, E.G. The war for talent. McKinsey Q. 1998, 3, 44–57. [Google Scholar]
  105. Meyer, J.P.; Allen, N.J. Commitment in the Workplace: Theory, Research and Application; Sage: Newbury Park, CA, USA, 1997. [Google Scholar] [CrossRef]
  106. Kemper, J.; Schilke, O.; Reimann, M.; Wang, X.; Brettel, M. Competition-motivated corporate social responsibility. J. Bus. Res. 2013, 66, 1954–1963. [Google Scholar] [CrossRef]
  107. Sharma, A.; Kiran, R. Corporate social responsibility: Driving forces and challenges. Int. J. Bus. Res. Dev. 2013, 2, 18–27. [Google Scholar] [CrossRef]
  108. Mallin, C.A.; Michelon, G. Board reputation attributes and corporate social performance: An empirical investigation of the US best corporate citizens. Account. Bus. Res. 2011, 41, 119–144. [Google Scholar] [CrossRef]
  109. Hillenbrand, C.; Money, K. Corporate responsibility and corporate reputation: Two separate concepts or two sides of the same coin? Corp. Reput. Rev. 2007, 10, 261–277. [Google Scholar] [CrossRef]
  110. Laura, I. Stakeholder perspectives on organizational identity: Searching for a relationship approach. Corp. Reput. Rev. 2006, 8, 293–304. [Google Scholar]
  111. Azzellino, D. The Impact of Corporate Social Responsibility Policy on Manufacturing Firm Productivity in Trinidad and Tobago. Ph.D. Thesis, Walden University, Washington, DC, USA, 2011. Available online: https://search.proquest.com/openview/457db515f0b42725cf2abc7e32fc83b0/1?pq-origsite=gscholar&cbl=18750&diss=y (accessed on 11 August 2019).
  112. McGuire, J.B.; Sundgren, A.; Schneeweis, T. Corporate social responsibility and firm financial performance. Acad. Manag. J. 1988, 31, 854–872. [Google Scholar] [CrossRef]
  113. Amba-Rao, S.C. Multinational corporate social responsibility, ethics, interactions and third world governments: An agenda for the 1990s. J. Bus. Ethics 1993, 12, 553–572. [Google Scholar] [CrossRef]
  114. Macedonia National Review Report on CSR. 2013. Available online: http://csrforall.eu/en/icerik/reports/Macedonia-National-Review-Report.pdf (accessed on 15 August 2019).
  115. Bagozzi, R.P.; Yi, Y. On the evaluation of structural equation models. J. Acad. Mark. Sci. 1988, 16, 74–94. [Google Scholar] [CrossRef]
  116. Hair, J.F.; Black, W.C.; Babin, B.J.; Anderson, R.E.; Tatham, R.L. Multivariate Data Analysis; Prentice Hall Pearson Education: Upper Saddle River, NJ, USA, 2006. [Google Scholar]
  117. Tabachnick, B.G.; Fidell, L.S. Using Multivariate Statistics, 5th ed.; Pearson Education: Boston, MA, USA, 2007. [Google Scholar]
  118. Hooper, D.; Coughlan, J.; Mullen, M. Structural equation modelling: Guidelines for determining model. Electron. J. Bus. Res. Methods 2008, 6, 53–60. [Google Scholar]
  119. Pivato, S.; Misani, N.; Tencati, A. The impact of corporate social responsibility on consumer trust: The case of organic food. Bus. Ethics A Eur. Rev. 2008, 17, 3–12. [Google Scholar] [CrossRef]
  120. Vlachos, P.A.; Tsamakos, A.; Vrechopoulos, A.P.; Avramidis, P.K. Corporate social responsibility: Attributions, loyalty, and the mediating role of trust. J. Acad. Mark. Sci. 2009, 37, 170–180. [Google Scholar] [CrossRef]
  121. Humphrey, J.E.; Lee, D.D.; Shen, Y. Does it cost to be sustainable? J. Corp. Financ. 2012, 18, 626–639. [Google Scholar] [CrossRef]
  122. Falkenberg, J.; Brunsael, P. Corporate social responsibility: A strategic advantage or a strategic necessity? J. Bus. Ethics 2011, 99, 9–16. [Google Scholar] [CrossRef]
  123. Skypalová, R.; Kučerová, R. Knowledge and Application of Concept of the Corporate Social Responsibility in the Czech Republic. Procedia Econ. Financ. 2014, 12, 607–615. [Google Scholar] [CrossRef]
  124. Aliu, B. Potentials and limits of corporate social responsibility in Albania. Eur. J. Res. Soc. Sci. 2015, 3, 69–75. [Google Scholar]
  125. Hawrysz, L. The Role of Public Sector’s Organisation in CSR. In Proceedings of the International Masaryk Conference MMK, Hradec Králové, Czech, 9–13 December 2013. [Google Scholar]
  126. Matei, A.I.; Tuca, M.V. Appropriateness of the Transfer of CSR Practices in the Balkan Area. In National and European Values of Public Administration in the Balkans; Editura Economica: Bucharest, Romania, 2011; pp. 310–317. [Google Scholar]
  127. Melović, B.; Radović, M.; Babić, R. Corporate social responsibilitity and buasiness ethics trought the prism of global operating—Expirience in Montenegro. In Proceedings of the 3rd International Scientific Conference Contemporary Issues in Economics, Business and Management—EBM 2014, Kragujevac, Serbia, 27–28 November 2014; pp. 135–147. [Google Scholar]
  128. Deloitte. CSR Managers Survey 2015 in Central Europe: How CSR Has Influenced Central European Societies and Economies—Lessons Learnt and Future Trends. 2015. Available online: https://www2.deloitte.com/content/dam/Deloitte/global/Documents/About-Deloitte/central-europe/CE_CSR_Managers_Report.pdf (accessed on 2 June 2019).
  129. The Forum for Responsible Business and Smart Collective. Business Leaders on Corporate Social Responsibility—Top Managers’ Perspectives on Corporate Social Responsibility in Serbia. 2015. Available online: http://odgovornoposlovanje.rs/wp-content/uploads/2015/03/FOP_Biznis-lideri-o-CSR-u_WEB-SR.pdf (accessed on 2 June 2019).
Figure 1. Conceptual model of research. Source: Authors.
Figure 1. Conceptual model of research. Source: Authors.
Sustainability 11 06763 g001
Scheme 1. Scree plot.
Scheme 1. Scree plot.
Sustainability 11 06763 sch001
Scheme 2. Path scheme.
Scheme 2. Path scheme.
Sustainability 11 06763 sch002
Table 1. The Kaiser-Meyer-Olkin (KMO) and Bartlett’s test of justification of factor analysis.
Table 1. The Kaiser-Meyer-Olkin (KMO) and Bartlett’s test of justification of factor analysis.
KMO and Bartlett’s Test
Kaiser-Meyer-Olkin Measure of Sampling Adequacy0.627
Bartlett’s Test of SphericityApprox. Chi-Square1780.112
Df28
Sig.0.000
Table 2. Correlation matrix for eight variables.
Table 2. Correlation matrix for eight variables.
VariablesCountrySectorUnderstanding of CSRCompany’s Chances for Success by Implementation of CSRInvolvement of Company in CSR and SustainabilityBenefits from Implementation of CSRLong-Term Orientation on CSR and Sustainable BusinessPosition of CSR in Future
Country10.102 **−0.051 *0.140 **−0.169 **−0.048 *−0.148 **0.031
Sector0.102 **1−0.0370.136 **−0.167 **−0.001−0.072 **0.032
Understanding of CSR−0.051 *−0.0371−0.0250.120 **0.300 **0.048 *0.045 *
Company’s chances for success by implementation of CSR0.140 **0.136 **−0.02510.136 **0.376 **0.103 **0.130 **
Involvement of company in CSR and sustainability−0.169 **−0.167 **0.120 **0.136 **10.260 **0.232 **0.266 **
Benefits from implementation of CSR−0.048 *−0.0010.300 **0.376 **0.260 **10.262 **0.442 **
Long-term orientation on CSR and sustainable business−0.148 **−0.072 **0.048 *0.103 **0.232 **0.262 **10.255 **
Position of CSR in future0.0310.0320.045 *0.130 **0.266 **0.442 **0.255 **1
* The correlation coefficient is statistically significant with level of significance of 5% (two-sided test); ** The correlation coefficient is statistically significant with level of significance of 1% (two-sided test).
Table 3. Factor extraction by method of main components.
Table 3. Factor extraction by method of main components.
ComponentsInitial EigenvaluesExtraction Sums of Squared Loadings
Total% of VarianceCumulative %Total% of VarianceCumulative %
Country2.05825.72025.7202.05825.72025.720
Sector1.21615.20140.9211.21615.20140.921
Understanding of CSR1.09713.70854.6291.09713.70854.629
Company’s chance for success by implementation of CSR0.93511.69066.319
Involvement of company in CSR and sustainability0.90911.35777.676
Benefits of implementation of CSR0.6678.33586.011
Long-term orientation on CSR and sustainable business0.4816.008100.000
Position of CSR in future0.6387.98093.992
The bold values in the table represent statistically significant eigenvalues for factors.
Table 4. Factor loading after rotation.
Table 4. Factor loading after rotation.
VariablesComponent
123
Country−0.2210.6420.139
Sector−0.1610.6070.288
Understanding of CSR0.4180.201−0.609
Company’s chances for success by implementation of CSR0.3670.327−0.568
Involvement of company in CSR and sustainability0.587−0.3890.202
Benefits from implementation of CSR0.7490.2550.069
Long-term orientation on CSR and sustainable business0.598−0.1290.088
Position of CSR in future0.6390.2340.498
Factor loadings (Rotation sums)1.8291.2851.257
Rotation Sums as % of Variance22.86116.05715.711
Rotation Sums Cumulative %22.86138.91854.629
The values in bold represent significant values of factor loadings for specific component.
Table 5. Descriptive statistics for private and public companies.
Table 5. Descriptive statistics for private and public companies.
VariablesSector:NMeanStd. DeviationStd. Error Mean
Understanding of CSRPrivate17290.440.7420.018
Public6810.500.6840.026
Company’s chances for success by implementation of CSRPrivate17291.670.8780.021
Public6811.720.8830.034
Involvement of company in CSR and sustainabilityPrivate1729−0.121.1560.028
Public6810.311.1310.043
Benefits from implementation of CSRPrivate17292.331.0810.026
Public6812.330.9190.035
Long-term orientation on CSR and sustainable businessPrivate17291.310.7040.017
Public6811.430.7850.030
Position of CSR in futurePrivate1729−0.380.8390.020
Public681−0.440.8530.033
Table 6. T-test of examining the difference in the expected values of the variables for private and public companies.
Table 6. T-test of examining the difference in the expected values of the variables for private and public companies.
VariablesLevene’s Test for Equality of VariancesT-test for Equality of Means
FSig.tdfSig. (2-tailed)Mean Difference
Understanding of CSREqual variances assumed13.2480.000−1.79224080.073−0.059
Equal variances not assumed −1.8561342.0440.064−0.059
Company’s chances for success by implementation of CSREqual variances assumed0.2960.586−1.34724080.178−0.054
Equal variances not assumed −1.3441238.8990.179−0.054
Involvement of company in CSR and sustainabilityEqual variances assumed4.6990.030−8.33624080.000−0.433
Equal variances not assumed −8.4161270.1540.000−0.433
Benefits of implementation of CSREqual variances assumed56.6750.000−0.05224080.958−0.002
Equal variances not assumed −0.0561453.4550.955−0.002
Long-term orientation on CSR and sustainable businessEqual variances assumed39.0480.000−3.56524080.000−0.117
Equal variances not assumed −3.4001133.9960.001−0.117
Position of CSR in futureEqual variances assumed2.9600.0851.57724080.1150.060
Equal variances not assumed 1.5661226.3240.1180.060
The bold values provide the results of test which are considered for examining the difference in the expected values of variables for private and public companies.
Table 7. Descriptive statistics for five analyzed countries.
Table 7. Descriptive statistics for five analyzed countries.
VariablesNMeanStd. DeviationStd. Error
Understanding of CSRMontenegro5070.610.6210.028
Serbia4490.310.7830.037
Bosnia & Herzegovina4600.510.7090.033
Albania4960.410.7520.034
North Macedonia4980.440.7330.033
Total24100.460.7260.015
Company’s chances for success by implementation of CSRMontenegro5071.530.7930.035
Serbia4491.900.9420.044
Bosnia & Herzegovina4601.640.8300.039
Albania4961.680.8900.040
North Macedonia4981.700.9030.040
Total24101.690.8800.018
Involvement of company in CSR and sustainabilityMontenegro5070.381.1200.050
Serbia4490.021.2610.059
Bosnia & Herzegovina4600.011.1950.056
Albania496−0.271.0740.048
North Macedonia498−0.151.0740.048
Total24100.001.1650.024
Benefits of implementation of CSRMontenegro5072.420.9040.040
Serbia4492.301.0530.050
Bosnia & Herzegovina4602.421.1000.051
Albania4962.211.0550.047
North Macedonia4982.291.0650.048
Total24102.331.0380.021
Long-term orientation on CSR and sustainable businessMontenegro5071.360.7130.032
Serbia4491.670.9170.043
Bosnia & Herzegovina4601.330.7130.033
Albania4961.180.5660.025
North Macedonia4981.210.6120.027
Total24101.350.7290.015
Position of CRS in futureMontenegro507−0.510.8540.038
Serbia449−0.300.8170.039
Bosnia & Herzegovina460−0.350.9650.045
Albania496−0.460.7670.034
North Macedonia498−0.350.7910.035
Total2410−0.400.8430.017
Table 8. ANOVA test of examination of differences in expected values of variables for five analyzed countries.
Table 8. ANOVA test of examination of differences in expected values of variables for five analyzed countries.
VariablesSum of SquaresdfMean SquareFSig.
Understanding of CSRBetween Groups23.76345.94111.4610.000
Within Groups1246.58724050.518
Total1270.3512409
Company’s chance for success by implementation of CSRBetween Groups34.11248.52811.2110.000
Within Groups1829.47924050.761
Total1863.5922409
Involvement of company in CSR and sustainabilityBetween Groups122.079430.52023.3280.000
Within Groups3146.41524051.308
Total3268.4932409
Benefits of implementation of CSRBetween Groups15.16143.7903.5320.007
Within Groups2580.56424051.073
Total2595.7242409
Long-term orientation on CSR and sustainable businessBetween Groups69.821417.45534.6490.000
Within Groups1211.56724050.504
Total1281.3882409
Position of CSR in futureBetween Groups14.60543.6515.1740.000
Within Groups1697.09524050.706
Total1711.7002409
The values in bold are considered for test results.
Table 9. Results of Structural Equation Model (SEM) method of maximum likelihood.
Table 9. Results of Structural Equation Model (SEM) method of maximum likelihood.
Variables EstimateStandard Error (SE)Critical Ratio (CR)Probability (P)Label
Involvement of company in CSR and sustainability<---F10.4470.03213.948***
Benefits of implementation of CSR<---F11.000
Long-term orientation on CSR and sustainable business<---F10.2670.02013.412***
Position of CSR in future<---F10.4650.02618.202***
State<---F21.000
Sector<---F20.2440.0514.821***
Understanding of CSR<---F30.4760.04610.432***
Company’s chance for success by implementation on CSR<---F31.000
*** The regression coefficient which is statistically significant with level of significance of 1% (two-sided test).
Table 10. Results of testing statistical significance of correlation coefficients for extracted factors.
Table 10. Results of testing statistical significance of correlation coefficients for extracted factors.
EstimateS.E.C.R.PLabel
F1<-->F2−0.0730.025−2.8940.004
F1<-->F30.3710.02117.909***
F2<-->F30.1170.0215.491***
*** The correlation coefficient is statistically significant with level of significance of 1% (two-sided test).
Table 11. A list of independent variables by the importance of the influence on particular factor.
Table 11. A list of independent variables by the importance of the influence on particular factor.
F1 (CSR in Company)F2 (Environment for Implementation of CSR)F3 (Understanding of the Importance of CSR)
Benefits of implementation of CSRCountryCompany’s chance for success by implementation of CSR
Position of CSR in futureSectorUnderstanding of CSR
Involvement of company in CSR and sustainability
Long-term orientation on CSR and sustainable business

Share and Cite

MDPI and ACS Style

Melovic, B.; Milovic, N.; Backovic-Vulic, T.; Dudic, B.; Bajzik, P. Attitudes and Perceptions of Employees toward Corporate Social Responsibility in Western Balkan Countries: Importance and Relevance for Sustainable Development. Sustainability 2019, 11, 6763. https://doi.org/10.3390/su11236763

AMA Style

Melovic B, Milovic N, Backovic-Vulic T, Dudic B, Bajzik P. Attitudes and Perceptions of Employees toward Corporate Social Responsibility in Western Balkan Countries: Importance and Relevance for Sustainable Development. Sustainability. 2019; 11(23):6763. https://doi.org/10.3390/su11236763

Chicago/Turabian Style

Melovic, Boban, Nikola Milovic, Tamara Backovic-Vulic, Branislav Dudic, and Peter Bajzik. 2019. "Attitudes and Perceptions of Employees toward Corporate Social Responsibility in Western Balkan Countries: Importance and Relevance for Sustainable Development" Sustainability 11, no. 23: 6763. https://doi.org/10.3390/su11236763

APA Style

Melovic, B., Milovic, N., Backovic-Vulic, T., Dudic, B., & Bajzik, P. (2019). Attitudes and Perceptions of Employees toward Corporate Social Responsibility in Western Balkan Countries: Importance and Relevance for Sustainable Development. Sustainability, 11(23), 6763. https://doi.org/10.3390/su11236763

Note that from the first issue of 2016, this journal uses article numbers instead of page numbers. See further details here.

Article Metrics

Back to TopTop