Contractor Selection for Sgraffito Decoration of Cultural Heritage Buildings Using the WASPAS-SVNS Method
Abstract
1. Introduction
2. Literature Review
2.1. Contractor Selection Approaches
2.2. Criteria Considered
3. Determining the Evaluation Criteria and Subcriteria of the Contractor Selection for Sgraffito Decoration Cultural Heritage Buildings
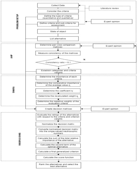
4. Case Study
4.1. St. Stephen Church
4.2. Sgraffito Technique
4.3. Preservation and Restoration of Sgraffito Decoration
4.4. Solving the Decision-Making Problem
5. Contractor Selection for Sgraffito Decoration of Cultural Heritage Buildings Using Multi-Criteria Decision-Making Approaches
5.1. Data Arrangement
5.2. Significance of Represented Criteria
5.3. Contractor Selection for Sgraffito Decoration of Cultural Heritage Buildings by the WASPAS-SVNS Method
6. Discussion
7. Conclusions
Author Contributions
Funding
Conflicts of Interest
References
- Egemen, M.; Mohamed, A.N. Clients’ needs, wants and expectations from contractors and approach to the concept of repetitive works in the Northern Cyprus construction market. Build. Environ. 2006, 41, 602–614. [Google Scholar] [CrossRef]
- Rajaprasad, S.V.S. Selection of Contractors for a Housing development Project in India by using Integrated Model. Int. J. Sustain. Constr. Eng. Technol. 2018, 9, 58–68. [Google Scholar]
- Plebankiewicz, E. A fuzzy sets based contractor prequalification procedure. Autom. Constr. 2012, 22, 433–443. [Google Scholar]
- Niento-Morote, A.; Ruz-Vila, F. A fuzzy multi-criteria decision-making model for construction contractor prequalification. Autom. Constr. 2012, 25, 8–19. [Google Scholar] [CrossRef]
- Hassim, S.; Muniandy, R.; Alias, A.H.; Abdullah, P. Construction tender price estimation standardization (TPES) in Malaysia: Modeling using fuzzy neural network. Eng. Constr. Archit. Manag. 2018, 25, 443–457. [Google Scholar] [CrossRef]
- El-Sayegh, S.M.; Rabie, M.M. Modified price plus time bi-parameter bidding model incorporating float loss impact. Int. J. Constr. Manag. 2016, 16, 267–280. [Google Scholar]
- Keung, C.W.; Yiu, T.W. Potential for long-term sustainability A visit of bidding objectives and strategies from maintenance contractor’s perspective. Facilities 2015, 33, 177–195. [Google Scholar] [CrossRef]
- Yan, M.R. Project-Based Market Competition and Policy Implications for Sustainable Developments in Building and Construction Sectors. Sustainability 2015, 7, 15423–15448. [Google Scholar] [CrossRef]
- Hartmann, A.; Caerteling, J. Subcontractor procurement in construction: The interplay of price and trust. Supply Chain Manag. Int. J. 2010, 15, 354–362. [Google Scholar] [CrossRef]
- Nguyen, P.T. Determination of construction supplier evaluation criteria using word tags. Int. J. Adv. Appl. Sci. 2018, 5, 75–79. [Google Scholar] [CrossRef]
- Mamavi, O.; Nagati, H.; Pache, G.; Wehrle, F.T. How does performance history impact supplier selection in public sector? Ind. Manag. Data Syst. 2015, 115, 107–128. [Google Scholar] [CrossRef]
- Mokhlesian, S. How do contractors select suppliers for greener construction projects? The case of three Swedish companies. Sustainability 2014, 6, 4133–4151. [Google Scholar] [CrossRef]
- Gosling, J.; Purvis, L.; Naim, M.M. Supply chain flexibility as a determinant of supplier selection. Int. J. Prod. Econ. 2010, 128, 11–21. [Google Scholar] [CrossRef]
- Gao, G.X. Sustainable Winner Determination for Public-Private Partnership Infrastructure Projects in Multi-Attribute Reverse Auctions. Sustainability 2018, 10, 4129. [Google Scholar] [CrossRef]
- Zhang, J.L.; Qi, X.W.; Liang, C.Y. Tackling Complexity in Green Contractor Selection for Mega Infrastructure Projects: A Hesitant Fuzzy Linguistic MADM Approach with considering Group Attitudinal Character and Attributes’ Interdependency. Complexity 2018, 4903572. [Google Scholar] [CrossRef]
- Trinkūnienė, E.; Podvezko, V.; Zavadskas, E.K.; Jokšienė, I.; Vinogradova, I.; Trinkūnas, V. Evaluation of quality assurance in contractor contracts by multi-attribute decision-making methods. Econ. Res. Ekon. Istraz. 2017, 30, 1152–1180. [Google Scholar] [CrossRef]
- Kog, F.; Yaman, H. A multi-agent systems-based contractor pre-qualification model. Eng. Constr. Archit. Manag. 2016, 23, 709–726. [Google Scholar] [CrossRef]
- Yang, J.B.; Wang, H.H.; Wang, W.C.; Ma, S.M. Using Data Envelopment analysis to support Best-Value contractor selection. J. Civ. Eng. Manag. 2016, 22, 199–209. [Google Scholar] [CrossRef]
- Palha, R.P.; de Almeida, A.T.; Alencar, A.H. A Model for Sorting Activities to Be Outsourced in Civil Construction Based on ROR-UTADIS. Math. Probl. Eng. 2016, 9236414, 1–15. [Google Scholar] [CrossRef]
- Liu, B.S.; Huo, T.F.; Liao, P.C.; Gong, J.; Xue, B. A Group Decision-Making Aggregation Model for Contractor Selection in Large Scale Construction Projects Based on Two-Stage Partial Least Squares (PLS) Path Modeling. Group Decis. Negotiat. 2015, 24, 855–883. [Google Scholar] [CrossRef]
- Attar, M.M.; Khanzadi, M.; Dabirian, M.; Kalhor, E. Forecasting contractor’s deviation from the client objectives in prequalification model using support vector regression. Int. J. Proj. Manag. 2013, 31, 924–936. [Google Scholar]
- Aboelmagd, Y.M.R. Decision support system for selecting optimal construction bid price. Alex. Eng. J. 2018, 57, 4189–4205. [Google Scholar]
- Assaf, S.; Hassanain, M.A.; Hadidi, L.; Amman, A. A Systematic Approach for the Selection of the Architect/Engineer professional in Construction Projects. Arch. Civ. Eng. Environ. 2017, 10, 5–14. [Google Scholar] [CrossRef]
- Sarkis, J.; Meade, L.M.; Presley, A.R. Incorporating sustainability into contractor evaluation and team formation in the built environment. J. Clean. Prod. 2012, 31, 40–53. [Google Scholar] [CrossRef]
- Hasnain, M.; Thaheem, M.J.; Ullah, F. Best Value Contractor Selection in Road Construction Projects: ANP-Based Decision Support System. Int. J. Civ. Eng. 2018, 16, 695–714. [Google Scholar]
- Rashvand, P.; Abd Majid, M.Z.; Pinto, J.K. Contractor management performance evaluation model at prequalification stage. Expert Syst. Appl. 2015, 42, 5087–5101. [Google Scholar]
- Nyongesa, H.O.; Musumba, G.W.; Chileshe, N. Partner selection and performance evaluation framework for a construction-related virtual enterprise: A multi-agent systems approach. Arch. Eng. Des. Manag. 2017, 13, 344–364. [Google Scholar] [CrossRef]
- Polat, G. Subcontractor selection using the integration of the AHP and PROMETHEE methods. J. Civ. Eng. Manag. 2016, 22, 1042–1054. [Google Scholar] [CrossRef]
- Polat, G.; Eray, E.; Bingol, B.N. An Integrated Fuzzy MCGDM Approach for Supplier Selection Problems. J. Civ. Eng. Manag. 2017, 23, 926–942. [Google Scholar] [CrossRef]
- Plebankiewicz, E.; Kubek, D. Multicriteria Selection of the Building Material Supplier Using AHP and Fuzzy AHP. J. Constr. Eng. Manag. 2015, 142, 04015057. [Google Scholar]
- Nasab, H.H.; Ghamsarian, M.M. A fuzzy multiple-criteria decision-making model for contractor prequalification. J. Decis. Syst. 2015, 24, 433448. [Google Scholar]
- Hadidi, L.A.; Khater, M.A. Loss prevention in turnaround maintenance projects by selecting contractors based on safety criteria using the analytic hierarchy process (AHP). J. Loss Prev. Process Ind. 2015, 34, 115–123. [Google Scholar] [CrossRef]
- Alhumaidi, H.M. Construction Contractors Ranking Method Using Multiple Decision-Makers and Multiattribute Fuzzy Weighted Average. J. Constr. Eng. Manag. 2014, 141, 04014092. [Google Scholar]
- Nassar, K.; Hosny, O. Fuzzy clustering validity for contractor performance evaluation: Application to UAE contractors. Autom. Constr. 2013, 31, 158–168. [Google Scholar] [CrossRef]
- Keshavarz-Ghorabaee, M.; Amiri, M.; Zavadskas, E.K.; Turskis, Z.; Antuchevičienė, J. A dynamic Fuzzy approach based on the EDAS method for multi criteria subcontractor evaluation. Information 2018, 9, 68. [Google Scholar] [CrossRef]
- Hashemi, H.; Mousavi, S.M.; Zavadskas, E.K.; Chalekaee, A.; Turskis, Z. A New Group Decision Model Based on Grey-Intuitionistic Fuzzy-ELECTRE and VIKOR for Contractor Assessment Problem. Sustainability 2018, 10, 16–35. [Google Scholar]
- Afshar, M.R.; Alipouri, Y.; Sebt, M.H.; Chan, W.T. A type-2 fuzzy set model for contractor prequalification. Autom. Constr. 2017, 84, 356–366. [Google Scholar]
- Ulubeyli, S.; Kazaz, A. Fuzzy Multi-criteria decision making model for subcontractor selection in international construction projects. Technol. Econ. Dev. Econ. 2016, 22, 210–234. [Google Scholar] [CrossRef]
- Zavadskas, E.K.; Turskis, Z.; Antuchevičienė, J. Selecting a Contractor by Using a Novel Method for Multiple Attribute Analysis: Weighted Aggregated Sum Product Assessment with Grey Values (WASPAS-G). Stud. Inform. Control 2015, 24, 141–150. [Google Scholar] [CrossRef]
- Abbasianjahromi, H.; Rajaie, H.; Shakeri, E. A framework for subcontractor selection in the construction industry. J. Civ. Eng. Manag. 2013, 19, 158–168. [Google Scholar] [CrossRef]
- San Cristobal, J.R. Contractor Selection Using Multicriteria Decision-Making Methods. J. Constr. Eng. Manag. 2012, 138, 751–758. [Google Scholar] [CrossRef]
- Juan, Y.K. A hybrid approach using data envelopment analysis and case-based reasoning for housing refurbishment contractors’ selection and performance improvement. Expert Syst. Appl. 2009, 36, 5702–5710. [Google Scholar] [CrossRef]
- Zavadskas, E.K.; Vilutienė, T. A multiple criteria evaluation of multi-family apartment block’s maintenance contractors: I-Model for maintenance contractor evaluation and the determination of its selection criteria. Build. Environ. 2006, 41, 621–632. [Google Scholar] [CrossRef]
- Brauers, W.K.M.; Zavadskas, E.K.; Turskis, Z.; Vilutienė, T. Multi-objective contractor’s ranking by applying MOORA method. J. Bus. Econ. Manag. 2008, 9, 245–255. [Google Scholar] [CrossRef]
- Zavadskas, E.K.; Kaklauskas, A.; Vilutiene, T. Multicriteria evaluation of apartment blocks maintenance contractors: Lithuanian case study. Int. J. Strateg. Prop. Manag. 2009, 13, 319–338. [Google Scholar] [CrossRef]
- Kaklauskas, A.; Zavadskas, E.K.; Raslanas, S.; Ginevičius, R.; Komka, A.; Malinauskas, P. Selection of low-e windows in retrofit of public buildings by applying multiple criteria method COPRAS: A Lithuanian case. Energy Build. 2006, 38, 454–462. [Google Scholar] [CrossRef]
- Loosemore, M.; Rischard, J. Valuing innovation in construction and infrastructure getting clients past a lowest price mentality. Eng. Constr. Arch. Manag. 2015, 22, 38–53. [Google Scholar] [CrossRef]
- Turina, N.; Car-Pusic, D.; Radjukovic, M. Possibilities and limitations of constructability concept in construction industry in Croatia. Vjesn. Tech. Gaz. 2013, 20, 167–176. [Google Scholar]
- Hatush, Z.; Skitmore, M. Criteria for contractor selection. Constr. Manag. Econ. 1997, 15, 19–38. [Google Scholar] [CrossRef]
- El-Sawalhi, N.; Eaton, D.; Rustom, R. Contractor prequalification model: State-of-the-art. Int. J. Proj. Manag. 2007, 25, 465–474. [Google Scholar] [CrossRef]
- Alptekin, O.; Alptekin, N. Analysis of Criteria Influencing Contractor Selection Using TOPSIS Method. In Proceedings of the World Multidisciplinary Civil Engineerin-Architecture-Urban. Planning Symposium—WMCAUS, Prague, Czech Republic, 12–16 June 2017; p. 245. [Google Scholar]
- Adebisi, E.O.; Ojo, S.O.; Alao, O.O. Assessment of factors influencing the failure and abandonment of multi-storey building projects in Nigeria. Int. J. Build. Pathol. Adapt. 2018, 36, 210–231. [Google Scholar] [CrossRef]
- Aladag, H.; Isik, Z. Sustainable Key Performance Indicators for Urban Regeneration Project. Sigma J. Eng. Nat. Sci.—Sigma Muhendis. Ve Fen Bilim. Dergesi 2016, 34, 1–13. [Google Scholar]
- Ustinovicius, L.; Shevchenko, G.; Barvidas, A.; Ashikhmin, I.V.; Kochin, D. Feasibility of verbal analysis application to solving the problems of investment in construction. Autom. Constr. 2010, 19, 375–384. [Google Scholar] [CrossRef]
- Lamb, J. ‘Scratching the Surface’: An Introduction to Sgraffito and its Conservation in England. J. Arch. Conserv. 1999, 1, 43–58. [Google Scholar] [CrossRef]
- Tripathi, K.K.; Jha, K.N. Application of fuzzy preference relation for evaluating success factors of construction organizations. Eng. Constr. Archit. Manag. 2018, 25, 758–779. [Google Scholar] [CrossRef]
- Khalfan, M.M.A.; McDermott, P.; Swan, W. Building trust in construction projects. Supply Chain Manag. Int. J. 2007, 12, 385–391. [Google Scholar] [CrossRef]
- Podvezko, V. Application of AHP technique. J. Bus. Econ. Manag. 2009, 10, 181–189. [Google Scholar] [CrossRef]
- Zavadskas, E.K.; Turskis, Z. Multiple Criteria Decision Making (MCDM) Methods in Economics: An overview. Technol. Econ. Dev. Econ. 2011, 17, 397–427. [Google Scholar] [CrossRef]
- Keshavarz-Ghorabaee, M.; Zavadskas, E.K.; Turskis, Z.; Antuchevičienė, J. A new Combinative distance—Based assessment (CODAS) method for multi-criteria decision-making. Econ. Comput. Econ. Cybern. Stud. Res. 2016, 50, 25–44. [Google Scholar]
- Hwang, C.L.; Lin, M.J. Group Decision Making under Multiple Criteria: Methods and Applications; Springer Verlag: Berlin/Heidelberg, Germany, 1987. [Google Scholar]
- Zavadskas, E.K.; Vainiunas, P.; Turskis, Z.; Tamosaitine, J. Multiple criteria decision support system for assessment of projects managers in construction. Int. J. Inf. Technol. Decis. Mak. 2012, 11, 501–520. [Google Scholar] [CrossRef]
- Saaty, T.L. The Analytic Hierarchy Process; McGraw Hill: New York, NY, USA, 1980. [Google Scholar]
- Kersuliene, V.; Zavadskas, E.K.; Turskis, Z. Selection of rational dispute resolution method by applying new step-wise weight assessment ratio analysis (SWARA). J. Bus. Econ. Manag. 2010, 11, 243–258. [Google Scholar] [CrossRef]
- Ginevicius, R. A new determining method for the criteria weights in multi-criteria evaluation. Int. J. Inf. Technol. Decis. Mak. 2011, 10, 1067–1095. [Google Scholar] [CrossRef]
- Krylovas, A.; Zavadskas, E.K.; Kosareva, N.; Dadelo, S. New KEMIRA method for determining criteria priority and weights in solving MCDM problem. Int. J. Inf. Technol. Decis. Mak. 2014, 13, 1119–1133. [Google Scholar] [CrossRef]
- Darko, A.; Chan, A.P.C.; Ameyaw, E.E.; Owusu, E.K.; Parn, E.; Edwards, D.J. Review of application of analytic hierarchy process (AHP) in construction. Int. J. Constr. Manag. 2019, 19, 436–452. [Google Scholar] [CrossRef]
- Jato-Espino, D.; Rodriguez-Hernandez, J.; Castillo-Lopez, E.; Canteras-Jordana, J.C. A review of application of multi-criteria decision making methods in construction. Autom. Constr. 2014, 45, 151–162. [Google Scholar] [CrossRef]
- Zavadskas, E.K.; Antuchevičienė, J.; Kaplinski, O. Multi-criteria decision making in civil egineering: Part I—A state of the art survey. Eng. Struct. Technol. 2015, 7, 103–113. [Google Scholar] [CrossRef]
- Zavadskas, E.K.; Antuchevičienė, J.; Kaplinski, O. Multi-criteria decision making in civil egineering: Part II—Applications. Eng. Struct. Technol. 2015, 7, 151–167. [Google Scholar] [CrossRef]
- Siozinyte, E.; Antucheviciene, J. Solving the problems of daylighting and tradition continuity in a reconstructed vernacular building. J. Civ. Eng. Manag. 2013, 19, 873–882. [Google Scholar] [CrossRef]
- Siozinyte, E.; Antucheviciene, J.; Kutut, V. Upgrading the old vernacular building to contemporary norms: Multiple criteria approach. J. Civ. Eng. Manag. 2014, 20, 291–298. [Google Scholar] [CrossRef]
- Medineckiene, M.; Bjork, F. Owner preferences regarding renovation measures—the demonstration of using multi-criteria decision making. J. Civ. Eng. Manag. 2011, 17, 284–295. [Google Scholar] [CrossRef]
- Bozic, S.; Vujičić, M.D.; Kennell, J.; Besermenji, S.; Solarević, M. Sun, sea and shrines: Application of analytic hier-archy process (AHP) to assess the attractiveness of six culture-al heritage sites in Phuket: Thailand. Geogr. Pannon. 2018, 22, 121–138. [Google Scholar] [CrossRef]
- Keyvanfar, A.; Shafaghat, A.; Mohamad, S.; Abdullahi, M.A.M.; Ahmad, H.; Mohd Derus, N.H.; Khorami, M. A Sustainable historic waterfront revitalization decision support tool for attracting tourists. Sustainability 2018, 10, 329–348. [Google Scholar] [CrossRef]
- Turskis, Z.; Kutut, V.; Morkūnaitė, Ž. A hybrid multiple criteria evaluation method of priority ranking of cultural heritage for renovation projects. J. Strateg. Prop. Manag. 2016, 21, 318–329. [Google Scholar]
- Morkūnaitė, Ž.; Podvezko, V.; Zavadskas, E.K.; Baušys, R. Contractor selection for cultural heritage buildings using PROMETHEE method. Arch. Civ. Mech. Eng. 2019, 19, 1056–1071. [Google Scholar] [CrossRef]
- Naziris, I.A.; Lagaros, N.D.; Papaioannou, K. Optimized fire protection of cultural heritage structures based on the analytic hierarchy process. J. Build. Eng. 2016, 8, 292–304. [Google Scholar] [CrossRef]
- Morkūnaitė, Ž.; Kalibatas, D.; Kalibatienė, D. A bibliometric data analysis of multi-criteria decision maiking methods in heritage buildings. J. Civ. Eng. Manag. 2019, 25, 76–99. [Google Scholar] [CrossRef]
- Mardani, A.; Jusoh, A.; Halicka, K.; Ejdys, J.; Magruk, A.; Ahmad, U.N.U. Determining the utility in management by using multi-criteria decision support tools: A review. Econ. Res. Ekon. Istraž. 2018, 31, 1666–1716. [Google Scholar] [CrossRef]
- Urosevic, S.; Darjan Karabasevic, D.; Stanujkic, D.; Maksimovic, M. An Approach to Personnel Selection in the Tourism Industry Based on the SWARA and the WASPAS Methods. Econ. Comput. Econ. Cybern. Stud. Res. 2017, 51, 75–88. [Google Scholar]
- Jahan, A. Developing WASPAS-RTB method for range target-based criteria: Toward selection for robust design. Technol. Econ. Dev. Econ. 2018, 24, 1362–1387. [Google Scholar] [CrossRef]
- Bausys, R.; Juodagalvienė, B. Garage location selection for residential house by WASPAS-SVNS method. J. Civ. Eng. Manag. 2017, 23, 421–429. [Google Scholar] [CrossRef]
- Ilce, A.C.; Ozkaya, K. An integrated intelligent system for construction industry: A case study of raised floor material. Technol. Econ. Dev. Econ. 2018, 24, 1866–1884. [Google Scholar] [CrossRef]
- Khanzadi, M.; Turskis, Z.; Ghodrati Amiri, G.; Chalekaee, A. A model of discrete zero-sum two-person matrix games with grey numbers to solve dispute resolution problems in construction. J. Civ. Eng. Manag. 2017, 23, 824–835. [Google Scholar] [CrossRef]
- Bausys, R.; Cavallaro, F.; Semenas, R. Application of Sustainability Principles for Harsh Environment Exploration by Autonomous Robot. Sustainability 2019, 11, 2518. [Google Scholar] [CrossRef]
- Mardani, A.; Nilashi, M.; Zakuan, N.; Logonathan, N.; Soheilirad, S.; Saman, M.Z.M.; Ibrahim, O. A systematic review and meta-Analysis of SWARA and WASPAS methods: Theory and applications with recent fuzzy developments. Appl. Soft Comput. 2017, 57, 265–292. [Google Scholar] [CrossRef]
- Zavadskas, E.K.; Baušys, R.; Lazauskas, M. Sustainable Assessment of Alternative Sites for the Construction of a Waste Incineration Plant by Applying WASPAS Method with Single-Valued Neutrosophic Set. Sustainability 2015, 7, 15923–15936. [Google Scholar] [CrossRef]






| Contractor Selection Criteria | Author |
|---|---|
| Bid Price/Price | Egemen and Mohamed [1], Plebankiewicz [3], Hartmann and Caerteling [9], Nguyen [10], Palha et al. [19], Liu et al. [20], Hasnain et al. [25], Polat [28], Nassar and Hosny [34], Ulubeyli and Kazaz [38], Zavadskas et al. [39], Abbasianjahromi et al. [40], Alptekin and Alptekin [51] |
| Financial Ability | Egemen and Mohamed [1], Rajaprasad [2], Plebankiewicz [3], Niento-Morote and Ruz-Vila [4], Keung and Yiu [7], Gao [14], Zhang et al. [15], Kog and Yaman [17], Liu et al. [20], Attar et al. [21], Aboelmagd [22], Assaf et al. [23], Polat [28], Nasab and Ghamsarian [31], Afshar et al. [37], Ulubeyli and Kazaz [38], Alptekin and Alptekin [51], |
| Technical Capacity | Egemen and Mohamed [1], Plebankiewicz [3], Niento-Morote and Ruz-Vila [4], Hartmann and Caerteling [9], Zhang et al. [15], Kog and Yaman [17], Liu et al. [20], Attar et al. [21], Assaf et al. [23], Nasab and Ghamsarian [31], Afshar et al. [37], Ulubeyli and Kazaz [38], Zavadskas et al. [39], |
| Management Ability | Egemen and Mohamed [1], Plebankiewicz [3], Niento-Morote and Ruz-Vila [4], Zhang et al. [15], Kog and Yaman [17], Yang et al. [18], Attar et al. [21], Assaf et al. [23], Hadidi and Khater [32], Afshar et al. [37], Zavadskas et al. [39] |
| Past Performance | Niento-Morote and Ruz-Vila [4], Keung and Yiu [7], Yang et al. [18], Liu et al. [20], Attar et al. [21], Hasnain et al. [25], Nasab and Ghamsarian [31], Hadidi and Khater [32], Afshar et al. [37], Ulubeyli and Kazaz [38], Zavadskas et al. [39] |
| Personnel | Egemen and Mohamed [1], Gosling et al. [13], Polat [28], Hadidi and Khater [32], Nassar and Hosny [34], Afshar et al. [37], Alptekin and Alptekin [51] |
| Quality | Plebankiewicz [3], Hartmann and Caerteling [9], Nguyen [10], Attar et al. [21], Aboelmagd [22], Assaf et al. [23], Hasnain et al. [25], Polat [28], Nasab and Ghamsarian [31], Nassar and Hosny [34], Afshar et al. [37], Abbasianjahromi et al. [40] |
| Experience | Egemen and Mohamed [1], Rajaprasad [2], Niento-Morote and Ruz-Vila [4], Keung and Yiu [7], Gao [14], Yang et al. [18], Attar et al. [21], Aboelmagd [22], Assaf et al. [23], Nasab and Ghamsarian [31], Ulubeyli and Kazaz [38], Zavadskas et al. [39], Alptekin and Alptekin [51] |
| Health and Safety | Egemen and Mohamed [1], Niento-Morote and Ruz-Vila [4], Gao [14], Kog and Yaman [17], Liu et al. [20], Attar et al. [21], Hasnain et al. [25], Nasab and Ghamsarian [31], Hadidi and Khater [32], Afshar et al. [37], Zavadskas et al. [39] |
| Reputation | Niento-Morote and Ruz-Vila [4], Keung and Yiu [7], Kog and Yaman [17], Assaf et al. [23], Ulubeyli and Kazaz [38] |
| Relationship | Niento-Morote and Ruz-Vila [4], Gosling et al. [13], Ulubeyli and Kazaz [38] |
| Time | Plebankiewicz [3], Palha et al. [19], Abbasianjahromi et al. [40] |
| Criteria | The Assessment of Criteria, Min/Max | Alternatives | |||
|---|---|---|---|---|---|
| A1 | A2 | A3 | |||
| Contracts’ value | x1 | max | |||
| Value of total contracts (million Eur) | x11 | max | 31.3 | 17.2 | 9.5 |
| In the past 3 years, performed heritage work’s value is not less than 100 thousand euros (million Eur) | x12 | max | 10.4 | 8.4 | 3.5 |
| In the past 5 years, the executed heritage buildings contract value is not less than 220 thousand euros (million Eur) | x13 | max | 4.85 | 3 | 0.34 |
| Number of total contracts (number) | x14 | min | 27 | 19 | 5 |
| Financial strength | x2 | max | |||
| Income (million Eur) | x21 | max | 47.8 | 32.4 | 12 |
| Days sales outstanding (days) | x22 | max | 19.4 | 105.2 | 76.23 |
| Days payable outstanding (days) | x23 | max | 12.67 | 70.67 | 88.19 |
| Current ratio | x24 | max | 4.85 | 1.87 | 3.22 |
| Profit before tax (%) | x25 | max | 5.67 | 0.9 | 2.06 |
| Subcontractors | x3 | min | 30 | 9 | 0 |
| Procurement’s number (number) | |||||
| Management capability | x4 | max | |||
| The duration of activity (years) | x41 | min | 10 | 20 | 60 |
| Certification for special building material (%) | x42 | max | 1 | 1 | 1 |
| Certification ISO (scores by the number of ISO) | x43 | max | 3 | 3 | 3 |
| Total number of employees (number) | x44 | min | 162 | 207 | 244 |
| Not less than one qualified specialist for stone and brock masonry works (%) | x45 | max | 2.47% | 1.90% | 2.40% |
| Not less than two qualified specialists for decorative plaster, coatings works (%) | x46 | max | 1.85% | 1.45% | 1.64% |
| Not less than two qualified specialists for polychrome and wall painting research (%) | x47 | max | 1.23% | 0.97% | 1.22% |
| Risk | x5 | min | 4 | 3 | 5 |
| Risk group (scores) | |||||
| Reputation | x6 | min | 2 | 3 | 1 |
| Reviews/complaints (scores) | |||||
| Criteria | Financial Strength | Contracts’ Value | Subcontractors | Management Capability | Risk | Reputation |
|---|---|---|---|---|---|---|
| Financial strength | 1.00 | 0.50 | 7.00 | 6.00 | 4.00 | 3.00 |
| Contracts’ value | 2.00 | 1.00 | 9.00 | 7.00 | 5.00 | 4.00 |
| Subcontractors | 0.14 | 0.11 | 1.00 | 0.33 | 0.25 | 0.17 |
| Management capability | 0.17 | 0.14 | 3.00 | 1.00 | 0.33 | 0.20 |
| Risk | 0.25 | 0.20 | 4.00 | 3.00 | 1.00 | 0.33 |
| Reputation | 0.33 | 0.25 | 6.00 | 5.00 | 3.00 | 1.00 |
| 0.401 | 0.271 | 0.029 | 0.050 | 0.089 | 0.160 |
| 0.224 | 0.106 | 0.049 | 0.023 |
| 0.153 | 0.057 | 0.011 | 0.029 | 0.022 |
| 0.001 | 0.020 | 0.013 | 0.001 | 0.003 | 0.006 | 0.006 |
| Indicator | Average Values of Comparative Importance Indicators, | Coefficients of Comparative Importance Indicators, kj | Recalculated (Intermediate) Indicators Weights, qj | Final Indicators Weights, wj |
|---|---|---|---|---|
| bx1 | – | 1.000 | 1.000 | 0.2507 |
| x2 | – | 1.130 | 0.885 | 0.2218 |
| x3 | 0.130 | 1.280 | 0.691 | 0.1732 |
| x4 | 0.280 | 1.221 | 0.566 | 0.1419 |
| x5 | 0.221 | 1.240 | 0.457 | 0.1145 |
| x6 | 0.240 | 1.170 | 0.390 | 0.0978 |
| 0.170 | 3.989 |
| Criteria | I | II | III |
|---|---|---|---|
| (0.8469, 0.1265, 0.1531) | (0.4654, 0.5519, 0.5346) | (0.2571, 0.7929, 0.7429) | |
| (0.7526, 0.1974, 0.2474) | (0.6079, 0.3421, 0.3921) | (0.2533, 0.7967, 0.7467) | |
| (0.8489, 0.1255, 0.1511) | (0.5251, 0.4623, 0.4749) | (0.0595, 0.9405, 0.9405) | |
| (0.8086, 0.1457, 0.1914) | (0.5690, 0.3965, 0.4310) | (0.1497, 0.8751, 0.8503) | |
| (0.8104, 0.1448, 0.1896) | (0.5493, 0.4260, 0.4507) | (0.2035, 0.8465, 0.7965) | |
| (0.1477, 0.8762, 0.8523) | (0.8009, 0.1496, 0.1991) | (0.5803, 0.3795, 0.4197) | |
| (0.1114, 0.8943, 0.8886) | (0.6214, 0.3286, 0.3786) | (0.7755, 0.1745, 0.2245) | |
| (0.7932, 0.1568, 0.2068) | (0.3058, 0.7442, 0.6942) | (0.5266, 0.4601, 0.4734) | |
| (0.9296, 0.0704, 0.0704) | (0.1476, 0.8762, 0.8524) | (0.3377, 0.7123, 0.6623) | |
| (0.9578, 0.0422, 0.0422) | (0.2873, 0.7627, 0.7127) | (0.0000, 1.0000, 1.0000) | |
| (0.1562, 0.8719, 0.8438) | (0.3123, 0.7377, 0.6877) | (0.9370, 0.0630, 0.0630) | |
| (0.5774, 0.3840, 0.4226) | (0.5774, 0.3840, 0.4226) | (0.5774, 0.3840, 0.4226) | |
| (0.5774, 0.3840, 0.4226) | (0.5774, 0.3840, 0.4226) | (0.5774, 0.3840, 0.4226) | |
| (0.4517, 0.5725, 0.5483) | (0.5772, 0.3843, 0.4228) | (0.6803, 0.2697, 0.3197) | |
| (0.6280, 0.3220, 0.3720) | (0.4831, 0.5254, 0.5169) | (0.6102, 0.3398, 0.3898) | |
| (0.6455, 0.3045, 0.3545) | (0.5059, 0.4911, 0.4941) | (0.5722, 0.3917, 0.4278) | |
| (0.6195, 0.3305, 0.3805) | (0.4885, 0.5172, 0.5115) | (0.6145, 0.3355, 0.3855) | |
| (0.5657, 0.4015, 0.4343) | (0.4243, 0.6136, 0.5757) | (0.7071, 0.2429, 0.2929) | |
| (0.5345, 0.4482, 0.4655) | (0.8018, 0.1491, 0.1982) | (0.2673, 0.7827, 0.7327) |
| Generalized Function | Alternatives | ||
|---|---|---|---|
| I | II | III | |
| (0.9313, 0.0612, 0.0687) | (0.8497, 0.1600, 0.1503) | (0.8885, 0.1182, 0.1115) | |
| (0.2144, 0.7739, 0.7856) | (0.1472, 0.8512, 0.8528) | (0.0857, 0.9237, 0.9143) | |
| (0.7677, 0.2176, 0.2323) | (0.6419, 0.3691, 0.3581) | (0.6808, 0.3304, 0.3192) | |
| 0.7751 | 0.6364 | 0.6752 | |
| Rank | 1 | 3 | 2 |
| Generalized Function | Alternatives | ||
|---|---|---|---|
| I | II | III | |
| (0.8474, 0.1387, 0.1526) | (0.7998, 0.2083, 0.2002) | (0.8402, 0.1705, 0.1598) | |
| (0.2102, 0.7802, 0.7898) | (0.1636, 0.8345, 0.8364) | (0.1143, 0.8941, 0.8857) | |
| (0.6529, 0.3290, 0.3471) | (0.5908, 0.4170, 0.4092) | (0.6238, 0.3904, 0.3762) | |
| 0.6619 | 0.5869 | 0.6167 | |
| Rank | 1 | 3 | 2 |
| Test | Management Capability (x4) | ||||||
|---|---|---|---|---|---|---|---|
| The Duration of Activity (Years) | Certification for Special Building Material (%) | Certification ISO (Scores by the Number of ISO) | Total Number of Employees (Number) | Not Less Than One Qualified Specialist for Stone and Brock Masonry Works (%) | Not Less Than Two Qualified Specialists for Decorative Plaster, Coatings Works (%) | Not Less Than Two Qualified Specialists for Polychrome and Wall Painting Research (%) | |
| X | x41 | x42 | x43 | x44 | X45 | x46 | x47 |
| Test 1 | 3 | 1 | 3 | 25 | 4 | 8 | 8 |
| Test 2 | 8 | 1 | 3 | 50 | 16 | 20 | 20 |
| Test 3 | 10 | 1 | 3 | 150 | 13.33 | 18.67 | 18.67 |
| Test 4 | 12 | 1 | 3 | 35 | 5.7 | 5.71 | 8.57 |
| Test 5 | 15 | 1 | 3 | 86 | 4.65 | 3.49 | 4.65 |
| Test 6 | 25 | 1 | 3 | 120 | 10 | 5 | 3.33 |
| Test 7 | 30 | 1 | 3 | 90 | 3.33 | 4.44 | 2.22 |
| Test 6 | |||||
|---|---|---|---|---|---|
| Criteria | The Assessment of Criteria, Min/Max | Alternatives | |||
| A1 | A2 | A3 | |||
| Contracts’ value | x1 | max | |||
| Value of total contracts (million Eur) | x11 | max | 25.3 | 15.2 | 15.5 |
| In the past 3 years performed heritage work’s value is not less than 100 thousand euros (million Eur) | x12 | max | 10.4 | 8.4 | 4.5 |
| In the past 5 years the executed heritage buildings contract value is not less than 220 thousand euros (million Eur) | x13 | max | 4.85 | 3 | 0.34 |
| Number of total contracts (number) | x14 | min | 27 | 19 | 5 |
| Financial strength | x2 | max | |||
| Income (million Eur) | x21 | max | 35.8 | 28.4 | 22 |
| Days sales outstanding (days) | x22 | max | 19.4 | 105.2 | 76.23 |
| Days payable outstanding (days) | x23 | max | 12.67 | 70.67 | 88.19 |
| Current ratio | x24 | max | 4.85 | 1.87 | 3.22 |
| Profit before tax (%) | x25 | max | 5.67 | 0.9 | 2.06 |
| Subcontractors | x3 | min | 30 | 9 | 0 |
| Procurement’s number (number) | |||||
| Management capability | x4 | max | |||
| The duration of activity (years) | x41 | min | 10 | 20 | 25 |
| Certification for special building material (%) | x42 | max | 1 | 1 | 1 |
| Certification ISO (scores by the number of ISO) | x43 | max | 3 | 3 | 3 |
| Total number of employees (number) | x44 | min | 162 | 207 | 120 |
| Not less than one qualified specialist for stone and brock masonry works (%) | x45 | max | 2.47% | 1.90% | 10.00% |
| Not less than two qualified specialists for decorative plaster, coatings works (%) | x46 | max | 1.85% | 1.45% | 5.00% |
| Not less than two qualified specialists for polychrome and wall painting research (%) | x47 | max | 1.23% | 0.97% | 3.33% |
| Risk | x5 | min | 4 | 3 | 4 |
| Risk group (scores) | |||||
| Reputation | x6 | min | 1 | 3 | 2 |
| Reviews/ complaints (scores) | |||||
© 2019 by the authors. Licensee MDPI, Basel, Switzerland. This article is an open access article distributed under the terms and conditions of the Creative Commons Attribution (CC BY) license (http://creativecommons.org/licenses/by/4.0/).
Share and Cite
Morkunaite, Z.; Bausys, R.; Kazimieras Zavadskas, E. Contractor Selection for Sgraffito Decoration of Cultural Heritage Buildings Using the WASPAS-SVNS Method. Sustainability 2019, 11, 6444. https://doi.org/10.3390/su11226444
Morkunaite Z, Bausys R, Kazimieras Zavadskas E. Contractor Selection for Sgraffito Decoration of Cultural Heritage Buildings Using the WASPAS-SVNS Method. Sustainability. 2019; 11(22):6444. https://doi.org/10.3390/su11226444
Chicago/Turabian StyleMorkunaite, Zydrune, Romualdas Bausys, and Edmundas Kazimieras Zavadskas. 2019. "Contractor Selection for Sgraffito Decoration of Cultural Heritage Buildings Using the WASPAS-SVNS Method" Sustainability 11, no. 22: 6444. https://doi.org/10.3390/su11226444
APA StyleMorkunaite, Z., Bausys, R., & Kazimieras Zavadskas, E. (2019). Contractor Selection for Sgraffito Decoration of Cultural Heritage Buildings Using the WASPAS-SVNS Method. Sustainability, 11(22), 6444. https://doi.org/10.3390/su11226444

