Evaluating the Environmental Performance of a Product/Service-System Business Model for Merino Wool Next-to-Skin Garments: The Case of Armadillo Merino®
Abstract
1. Introduction
2. Literature Background
- Circular supplies: A business model based on industrial symbiosis in which the residual outputs from one process can be used as feedstock for another process.
- Resource value: A business model based on recovering the resource value of materials and resources to be used in new forms of value.
- Product life extension: Those business models that are based on extending the working life of a product.
- Extending product value: Those business models based on offering product access and retaining ownership to internalise benefits of circular resource productivity mainly through a product-oriented PSS (i.e., products are sold to users, but additional services are added such as insurance or maintenance) or a use oriented PSS (i.e., products are leased or rented to the user).
- Sharing platforms: Those business models that enable increased utilisation rates of products by making possible shared use/access/ownership through a peer-to-peer model (or a result-oriented PSS).
2.1. Extending Product Value as One of the Potential CEBMs through a Use-Oriented PSS
- dematerialize value delivery (e.g., by means of virtual platforms);
- enhance product utilization and capacity (e.g., by means of sharing/pooling models);
- enhance product efficiency during the use phase (e.g., by means of predictive maintenance services and/or consultancy/advice for efficient product use);
- enhance product effectiveness (e.g., by focusing the value proposition on value delivery);
- extend the product lifetime (e.g., through predictive maintenance, updates and repair)
- optimize take-back and end-of-use strategies (e.g., by keeping ownership of the products in use-oriented and result-oriented PSS models);
- enable the implementation of circular strategies to close the material loop (such as remanufacturing, refurbishment, reuse and recycling).
2.2. PSS Models in the Textile Industry
3. Materials and Methods
3.1. The Armadillo Merino® Case Study
3.2. Research Scope and Objectives
- Understand the current supply chain of the MoD’s Special Forces’ wearing kit including Merino wool t-shirts.
- Develop a PSS business model based on the knowledge acquired from the present supply system to provide an alternative business solution for the MoD.
- Quantify the environmental potentials of the developed PSS by means of the LCA methodology.
- PSS optimisation—evaluating options within the PSS itself.
- PSS comparison—comparing a PSS with an alternative, which in most cases is a conventional business model.
- PSS consequences—modelling the actual contextual changes caused by the PSS.
- Step 1: Two workshops were run to gather the sufficient data in order to define the reference system and design the new PSS alternative (Objectives 1,2).
3.2.1. Step 1—Workshops
Workshop 1: Defining the Reference System
Workshop 2: Designing a PSS Circular Business Model
3.2.2. Step 2—Quantifying the Environmental Potentials
4. Results
4.1. Step 1: Workshop 1 Results—Define Opportunities and Reference System
- To capitalise on the properties of Merino wool t-shirts in terms of providing protection, performance and comfort as an alternative to polyester/nylon t-shirts.
- To capitalise on a rolling CfA contract, which is considered on the MoD’s expenditure annual budgets.
- To supply garments to a supply pool supporting the BSF might prove easier than to supply to regular operations as all specialist equipment for each tour is planned and managed by a special MoD supply pool.
- To focus on the BSF supply pool mechanisms where specialist equipment normally is returned to the pool after a mission for refurbishment and restocking.
- To use the current MoD’s supply system. Currently, the supply of garments is managed by the quartermasters and through a requisition order.
- A tour lasts six months and five synthetic t-shirts are issued for each soldier for each tour. It was agreed by the workshop participants that only three Merino wool t-shirts would be required per six months in case the t-shirts were offered through a PSS.
- To capitalise on using the current MoD’s freight system and North Atlantic Treaty Organization (NATO) stocking numbers (NSN) tracking system to ensure that the garments are returned to the supply pool after each tour.
4.2. Step 1: Workshop 2 Results—Designing a PSS Circular Business Model
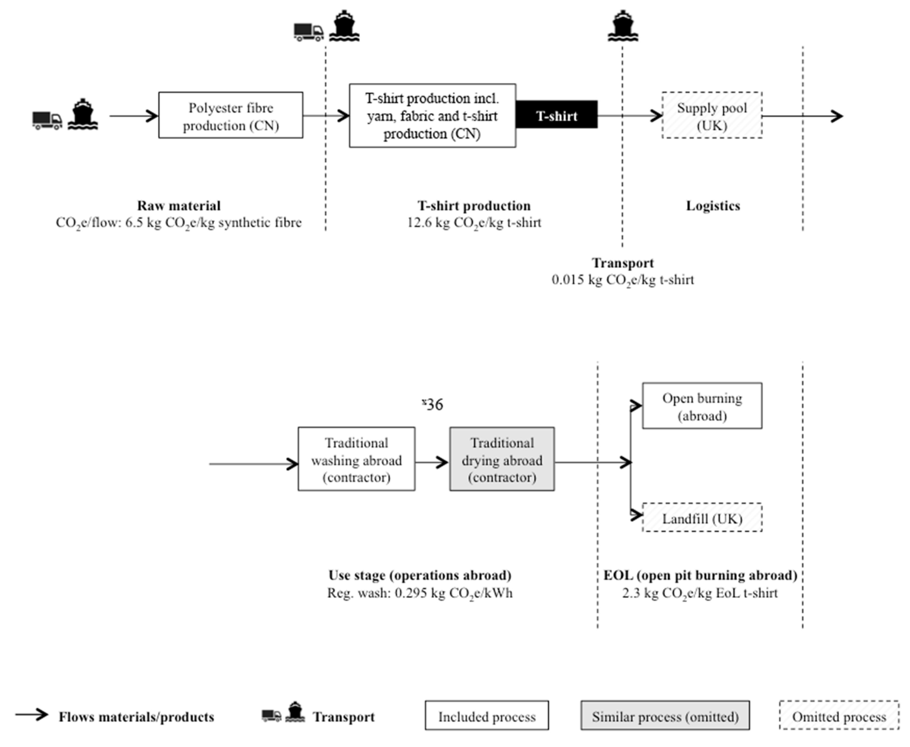
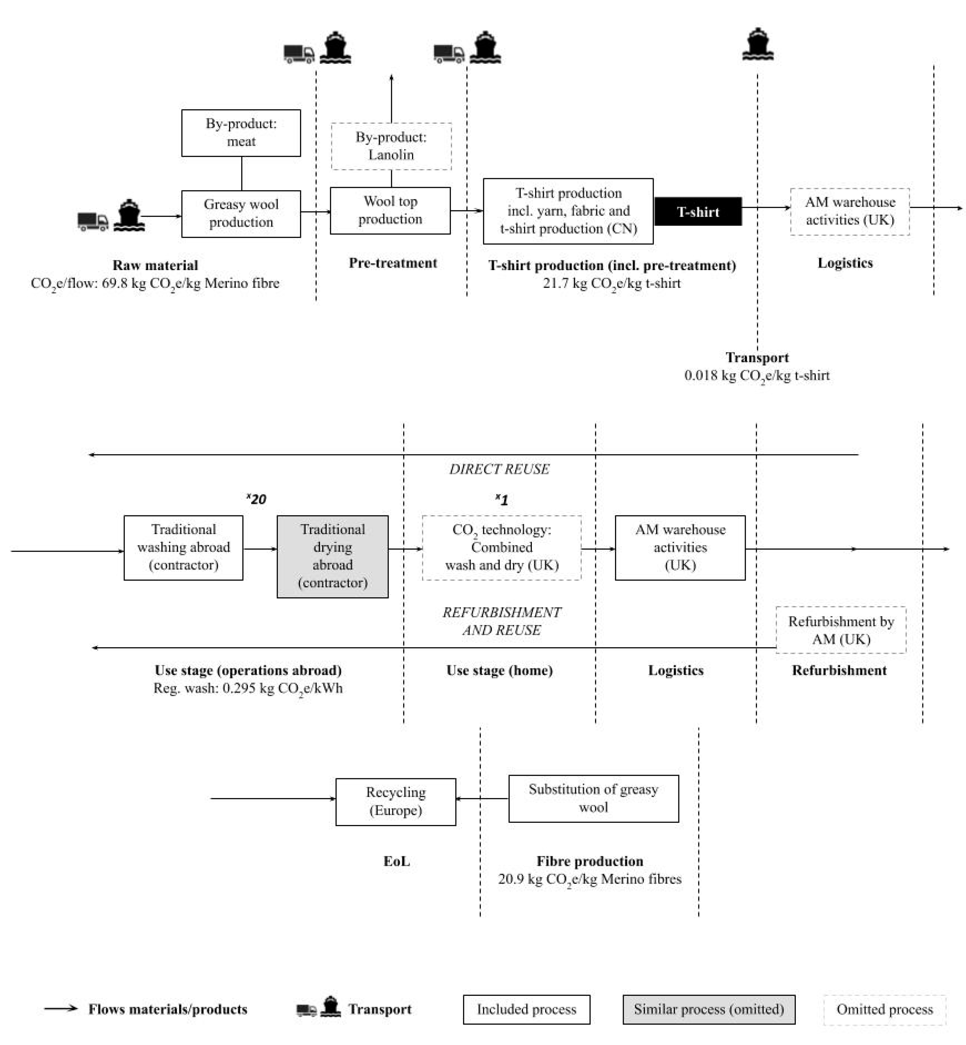
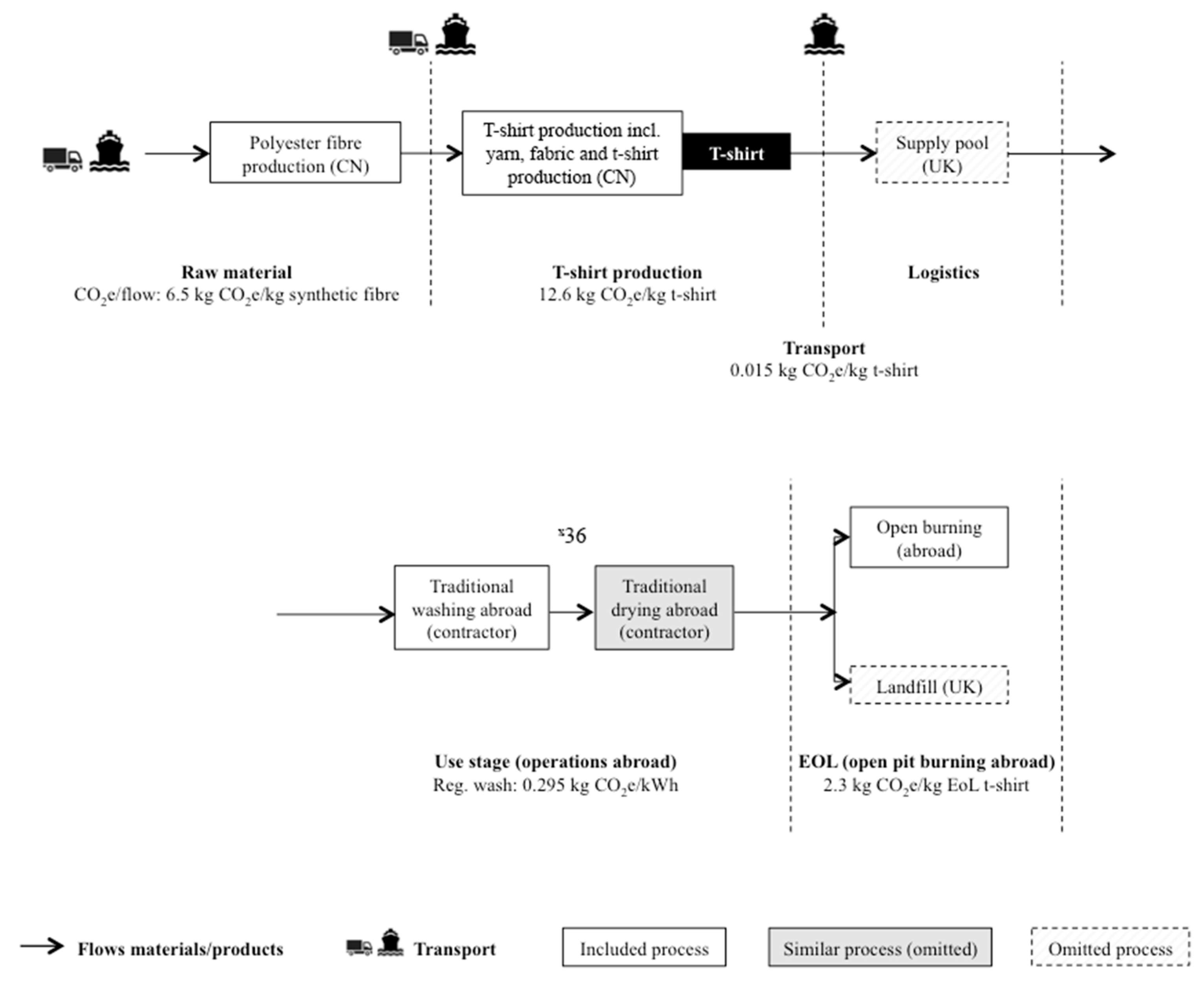
4.3. Step 2: Assessing the Environmental Potentials—Process Mapping, Data Gathering and Impact Assessment
- Raw material: production of synthetic fibres (a blend of polyethylene and nylon fibres) at factories in CN.
- T-shirt production: conversion of fibres to yarn, from yarn to fabric and fabric to t-shirts in CN.
- Use stage: laundering process (machine washing) at operations in the field.
- Transport: ship transport of manufactured t-shirts from CN to the UK.
- EoL: open pit burning of EoL t-shirts prior to repatriation from operations abroad.
- Raw material: production of greasy wool fibres at NZ Merino sheep farms with sheep meat as by-product. The main activity is shearing; the process by which the woollen fleece is cut off the sheep.
- Pre-treatment: scouring of greasy wool at facilities in CN. The main output is dry, clean fibres (wool tops) for further processing.
- T-shirt production: conversion of fibres to yarn, from yarn to fabric and fabric to t-shirts in CN.
- Use stage: Laundering process (machine washing) at operations abroad.
- Transport: Ship transport from NZ to the UK.
- EoL: CLR of EoL Merino t-shirts (30%). The remainder (70%) is expected counterbalance the GHG emissions associated with losses, recovery processes, transport etc. from CLR recycling of wool into new Merino t-shirts.
- Processes that were assessed as comparable for the two systems were not included in the impact assessment.
- Based on the chosen level of detail, only transport processes over longer distances were assessed.
- In the use-stage for both systems, a steam and a regular washing machine were tested. Both machines were modelled as run by diesel generators and an oil boiler was selected for steam generation.
- Logistics (covering only warehouse activities) were omitted due to lack of information on the activities involved.
- In contrast to other impact categories it was assumed that landfilling of synthetic t-shirts is less significant for CCIPs, and hence the life cycle stage EoL landfill (i.e., in UK) was not accounted for.
- Due to a lack of process data, the life cycle stage t-shirt production in the PSS was based on similar cotton-based processes. Other literature sources including WRAP applies cotton textile production as a proxy for wool textile production.
- The cleaning activity involved in cotton textile production was regarded as a proxy for wool scouring.
- The main by-product from wool scouring is lanolin, which is used by the cosmetics industry. Due to lack of process data no GHG emissions were allocated to lanolin production. According to Reference [50] the recovery of lanolin amounts to approximately 10% the value of greasy wool and most GHG emissions are thus allocated to the wool.
- The ship transport of wool tops from NZ to CN, and subsequently from CN to UK was simplified and modelled as direct transport between NZ and UK. The omitted transport distance by ship was not expected to have significant influence on the results.
- Upon each operation, the Merino t-shirts are to be laundered prior to reuse/refurbishment and redistribution. AM is currently considering a combined washing and drying machine based on liquid CO2. The process was omitted, as no data could be obtained and since it is only expected take place once every six months.
- As the PSS is yet to be implemented no quantitative system data were available, nor included in the impact assessment for the reuse, refurbishment and redistribution related processes. The main activities were expected to be associated with low GHG emission activities based on manual labour, including sewing. Some demand for land transport was expected (to and from the dressmaking factories).
4.4. Testing the Robustness of the Results
4.5. Recommendations
5. Discussion
5.1. Environmental Performance of Circular Business Models in the Apparel and Textile Industry
5.2. Challenges to be Overcome for a PSS Comparison Study
6. Conclusions and Future Work
Author Contributions
Funding
Acknowledgments
Conflicts of Interest
References
- Gregson, N.; Crang, M.; Fuller, S.; Holmes, H. Interrogating the circular economy: The moral economy of resource recovery in the EU. Econ. Soc. 2015, 44, 218–243. [Google Scholar] [CrossRef]
- Bourguignon, D. Closing the Loop New Circular Economy Package. European Parliamentary Research Service. 2016. Available online: http://www.europarl.europa.eu/RegData/etudes/BRIE/2016/573899/EPRS_BRI%282016%29573899_EN.pdf (accessed on 16 October 2019).
- Go, T.F.; Wahab, D.A. Hishamuddin H Multiple generation life-cycles for product sustainability: The way forward. J. Clean. Prod. 2015, 95, 16–29. [Google Scholar] [CrossRef]
- Pieroni, M.P.; McAloone, T.; Pigosso, D.A.C. Business model innovation for circular economy and sustainability: A review of approaches. J. Clean. Prod. 2019, 215, 198–216. [Google Scholar] [CrossRef]
- European Commision. An EU Action Plan for the Circular Economy; European Comission: Brussels, Belgium, 2015. [Google Scholar]
- Scottish Government, Natural Scotland. Making Things Last: A Circular Economy Strategy for Scotland; Scotish Government: Scotland, UK, 2016.
- Grandia, J. Finding the missing link: Examining the mediating role of sustainable public procurement behaviour. J. Clean. Prod. 2016, 124, 183–190. [Google Scholar] [CrossRef]
- Rodrigues, D.; Erkoyuncu, J.; Starr, A.; Wilding, S.; Dibble, A.; Laity, M. Review of the modelling approaches for availability contracts in the military context. Procedia CIRP 2015, 30, 451–456. [Google Scholar] [CrossRef]
- Bocken, N.M.P.; Short, S.W.; Rana, P.; Evans, S. A literature and practice review to develop sustainable business model archetypes. J. Clean. Prod. 2014, 65, 42–56. [Google Scholar] [CrossRef]
- Bocken, N.M.P.; Rana, P.; Short, S.W. Value mapping for sustainable business thinking. J. Ind. Prod. Eng. 2015, 32, 88–102. [Google Scholar] [CrossRef]
- Pieroni, M.P.P.; McAloone, T.C.; Pigosso, D.C.A. Configuring new business models for circular economy through product-service systems. Sustainability 2019, 11, 3727. [Google Scholar] [CrossRef]
- Lacy, P.; Rutqvist, J. Waste to Wealth: Creating Advantage in a Circular Economy; Palgrave Macmillan: London, UK, 2015. [Google Scholar]
- Mont, O.; Tukker, A. Product-Service Systems: Reviewing achievements and refining the research agenda. J. Clean. Prod. 2006, 14, 1451–1454. [Google Scholar] [CrossRef]
- Mont, O.; Dalhammar, C.; Jacobsson, N. A new business model for baby prams based on leasing and product remanufacturing. J. Clean. Prod. 2006, 14, 1509–1518. [Google Scholar] [CrossRef]
- Baines, T.S.; Lightfoot, H.W.; Evans, S.; Neely, A.D.; Greenough, R.; Peppard, J.; Roy, R.; Shehab, E.; Braganza, A.; Tiwari, A.; et al. State-of-the-art in product-service systems. Proc. Inst. Mech. Eng. Part B J. Eng. Manuf. 2007, 221, 1543–1552. [Google Scholar] [CrossRef]
- Haase, R.P.; Pigosso, D.C.A.; McAloone, T.C. Product/Service-System Origins and Trajectories: A Systematic Literature Review of PSS Definitions and their Characteristics. Procedia CIRP 2017, 64, 157–162. [Google Scholar] [CrossRef]
- Tukker, A. Eight types of product–service system: Eight ways to sustainability? Experiences from SusProNet. Bus. Strategy Environ. 2004, 13, 246–260. [Google Scholar] [CrossRef]
- Erkoyuncu, J.A.; Roy, R.; Shehab, E.; Wardle, P. Uncertainty challenges in service cost estimation for product-service systems in the aerospace and defence industries. In Proceedings of the 19th CIRP Design Conference–Competitive Design 2009, Cranfield University, Cranfield, UK, 1–2 April 2009. [Google Scholar]
- Hockley, C.J.; Smith, J.C.; Lacey, L.J. Contracting for Availability and Capability in the Defence Environment. In Complex Engineering Service Systems Decision Engineering; Ng, I., Parry, G., Wild, P., McFarlane, D., Tasker, P., Eds.; Springer: London, UK, 2011; pp. 237–256. [Google Scholar]
- Datta, P.P.; Roy, R. Operations strategy for the effective delivery of integrated industrial product-service offerings. Int. J. Oper. Prod. Manag. 2011, 31, 579–603. [Google Scholar] [CrossRef]
- Armstrong, C.M.; Niinimäki, K.; Kujala, S.; Karell, E.; Lang, C. Sustainable product-service systems for clothing: Exploring consumer perceptions of consumption alternatives in Finland. J. Clean. Prod. 2015, 97, 30–39. [Google Scholar] [CrossRef]
- Kjaer, L.L.; Pigosso, D.C.A.; Niero, M.; Bech, N.M.; McAloone, T.C. Product/Service-Systems for a Circular Economy: The Route to Decoupling Economic Growth from Resource Consumption? J. Ind. Ecol. 2019, 23, 22–35. [Google Scholar] [CrossRef]
- Lüdeke-Freund, F.; Gold, S.; Bocken, N.M.P. A Review and Typology of Circular Economy Business Model Patterns. J. Ind. Ecol. 2019, 23, 36–61. [Google Scholar] [CrossRef]
- Bakker, C.; Wang, F.; Huisman, J.; den Hollander, M. Products that go round: Exploring product life extension through design. J. Clean. Prod. 2014, 69, 10–16. [Google Scholar] [CrossRef]
- Lewandowski, M. Designing the business models for circular economy-towards the conceptual framework. Sustainability 2016, 8, 43. [Google Scholar] [CrossRef]
- Bocken, N.M.P.; De Pauw, I.; Bakker, C.; Van Der Grinten, B. Product design and business model strategies for a circular economy. J. Ind. Prod. Eng. 2016, 33, 308–320. [Google Scholar] [CrossRef]
- The Ellen MacArthur Foundation. Towards a Circular Economy—Economic and Business Rationale for an Accelerated Transition. 2015. Available online: https://www.ellenmacarthurfoundation.org/assets/downloads/TCE_Ellen-MacArthur-Foundation_9-Dec-2015.pdf (accessed on 16 October 2019).
- Tukker, A. Product services for a resource-efficient and circular economy—A review. J. Clean. Prod. 2015, 97, 76–91. [Google Scholar] [CrossRef]
- Urbinati, A.; Chiaroni, D.; Chiesa, V. Towards a new taxonomy of circular economy business models. J. Clean. Prod. 2017, 168, 487–498. [Google Scholar] [CrossRef]
- Moreno, M.; Rios, C.D.L.; Rowe, Z.; Charnley, F. A conceptual framework for circular design. Sustainability 2016, 8, 937. [Google Scholar] [CrossRef]
- Blomsma, F.; Kjaer, L.; Pigosso, D.; McAloone, T.; Lloyd, S. Exploring Circular Strategy Combinations—Towards Understanding the Role of PSS. Procedia CIRP 2018, 69, 752–757. [Google Scholar] [CrossRef]
- Wang, P.; Ming, X.; Li, D.; Wu, Z.; Xu, Z.; Song, W. Achieving sustainability through product-service life cycle management. Int. J. Environ. Technol. Manag. 2011, 14, 516–530. [Google Scholar] [CrossRef]
- Tukker, A.; Tischner, U. Product-services as a research field: Past, present and future. Reflections from a decade of research. J. Clean. Prod. 2006, 14, 1552–1556. [Google Scholar] [CrossRef]
- Komoto, H.; Tomiyama, T.; Nagel, M.; Silvester, S.; Brezet, H. Life Cycle Simulation for Analyzing Product Service Systems. In Proceedings of the 2005 4th International Symposium on Environmentally Conscious Design and Inverse Manufacturing, Tokyo, Japan, 12–14 December 2005; pp. 386–393. [Google Scholar] [CrossRef]
- Doualle, B.; Medini, K.; Boucher, X.; Laforest, V. Investigating Sustainability Assessment Methods of Product-service Systems. Procedia CIRP 2015, 30, 161–166. [Google Scholar] [CrossRef]
- Kang, M.-J.; Wimmer, R. Product service systems as systemic cures for obese consumption and production. J. Clean. Prod. 2008, 16, 1146–1152. [Google Scholar] [CrossRef]
- Pigosso, D.C.A.; McAloone, T.C. Supporting the Development of Environmentally Sustainable PSS by Means of the Ecodesign Maturity Model. Procedia CIRP 2015, 30, 173–178. [Google Scholar] [CrossRef]
- Pigosso, D.C.A.; Mcaloone, T.C. Maturity-based approach for the development of environmentally sustainable product/service-systems. CIRP J. Manuf. Sci. Technol. 2016, 15, 33–41. [Google Scholar] [CrossRef]
- Bey, N.; McAloone, T.C. From LCA to PSS—Making leaps towards sustainability by applying product/service-system thinking in product development. In Proceedings of the 13th CIRP International Conference on Life Cycle Engineering: LCE2006-Towards a Closed Loop Economy, Leuven, Belgium, 31 May–2 June 2006; pp. 571–576. [Google Scholar]
- Kjaer, L.L.; Pagoropoulos, A.; Schmidt, J.H.; McAloone, T.C.; Kjær, L.L. Challenges when evaluating Product/Service-Systems through Life Cycle Assessment. J. Clean. Prod. 2016, 120, 95–104. [Google Scholar] [CrossRef]
- Kjaer, L.L.; Pigosso, D.C.A.; McAloone, T.C.; Birkved, M. Guidelines for evaluating the environmental performance of Product/Service-Systems through life cycle assessment. J. Clean. Prod. 2018, 190, 666–678. [Google Scholar] [CrossRef]
- De Pádua Pieroni, M.; Pigosso, D.C.A.; McAloone, T.C. Sustainable Qualifying Criteria for Designing Circular Business Models. Procedia CIRP 2018, 69, 799–804. [Google Scholar] [CrossRef]
- Kravchenko, M.; Pigosso, D.C.; McAloone, T.C. Towards the ex-ante sustainability screening of circular economy initiatives in manufacturing companies: Consolidation of leading sustainability-related performance indicators. J. Clean. Prod. 2019, 241, 118318. [Google Scholar] [CrossRef]
- Ellen MacArthur Foundation. Circular Fashion—A New Textiles Economy: Redesigning Fashion’s Future. 2017. Available online: https://www.ellenmacarthurfoundation.org/publications/a-new-textiles-economy-redesigning-fashions-future (accessed on 16 October 2019).
- Stål, H.I.; Corvellec, H. A decoupling perspective on circular business model implementation: Illustrations from Swedish apparel. J. Clean. Prod. 2018, 171, 630–643. [Google Scholar] [CrossRef]
- Yin, R.K. Case Study Research—Design and Methods; SAGE Publications: London, UK, 2006. [Google Scholar]
- Sneddon, J.N.; Lee, J.A.; Soutar, G.N. Exploring consumer beliefs about wool apparel in the USA and Australia. J. Text. Inst. 2012, 103, 40–47. [Google Scholar] [CrossRef]
- Tester, D.; Mcgregor, B.A.; Staynes, L.; Wang, X. Ultrafine wools: Comfort and handle properties for next-to-skin knitwear and manufacturing performance. Text. Res. J. 2015, 85, 1181–1189. [Google Scholar] [CrossRef]
- McQueen, R.H.; Keelan, M.; Xu, Y.; Mah, T. In vivo assessment of odour retention in an antimicrobial silver chloride-treated polyester textile. J. Text. Inst. 2013, 104, 108–117. [Google Scholar] [CrossRef]
- Henry, B.K.; Russell, S.J.; Ledgard, S.F.; Gollnow, S.; Wiedemann, S.G.; Nebel, B.; Maslen, D.; Swan, P. LCA of wool textiles and clothing. In Handbook of Life Cycle Assessment (LCA) of Textiles and Clothing; Woodhead Publishing: Cambridge, UK, 2015. [Google Scholar]
- Henry, B. Understanding the Environmental Impacts of Wool: A Review of Life Cycle Assessment Studies—A Report Prepared for Australian Wool Innovation & International Wool Textile Organisation. 2012. Available online: https://www.iwto.org/sites/default/files/files/iwto_resource/file/Understanding%20Wool%20LCA2%2020120513.pdf (accessed on 16 October 2019).
- Barber, A.; Pellow, G. Life Cycle Assessment: New Zealand Merino total energy use. In Proceedings of the 5th Australian Life Cycle Assessment Society (ALCAS) Conference, Melbourne, Australia, 2 November 2006; pp. 22–24. [Google Scholar]
- Bevilacqua, M.; Ciarapica, F.E.; Giacchetta, G.; Marchetti, B. A carbon footprint analysis in the textile supply chain. Int. J. Sustain. Eng. 2011, 4, 24–36. [Google Scholar] [CrossRef]
- UNFCCC. Global Warming Potentials. 2014. Available online: http://unfccc.int/ghg_data/items/3825.php (accessed on 18 July 2019).
- Callewaert, C.; De Maeseneire, E.; Kerckhof, F.-M.; Verliefde, A.; Van De Wiele, T.; Boon, N. Microbial odor profile of polyester and cotton clothes after a fitness session. Appl. Environ. Microbiol. 2014, 80, 6611–6619. [Google Scholar] [CrossRef]
- McQueen, R.H.; Laing, R.M.; Brooks, H.J.L.; Niven, B.E. Odor Intensity in Apparel Fabrics and the Link with Bacterial Populations. Text. Res. J. 2007, 77, 449–456. [Google Scholar] [CrossRef]
- McQueen, R.H.; Laing, R.M.; Delahunty, C.M.; Brooks, H.J.L.; Niven, B.E.; Laing, R. Retention of axillary odour on apparel fabrics. J. Text. Inst. 2008, 99, 515–523. [Google Scholar] [CrossRef]
- Zink, T.; Henderson, A.; Geyer, R.; Kuczenski, B. Common Misconceptions about Recycling. J. Ind. Ecol. 2015, 20, 1010–1017. [Google Scholar] [CrossRef]
- Payne, A. Open-and closed-loop recycling of textile and apparel products. In Handbook of Life Cycle Assessment (LCA) of Textiles and Clothing; Woodhead Publishing: Cambridge, UK, 2015; pp. 103–123. [Google Scholar]
- Muthu, S.S.; Li, Y.; Hu, J.Y.; Ze, L. Carbon footprint reduction in the textile process chain: Recycling of textile materials. Fibers Polym. 2012, 13, 1065–1070. [Google Scholar] [CrossRef]
- Gulich, B. Development of products made of reclaimed fibres. In Recycling in Textiles; Woodhead Publishing: Cambridge, UK, 2006; pp. 117–136. [Google Scholar]
- Ecoinvent Centre. EcoInvent. 2015. Available online: http://www.ecoinvent.org (accessed on 18 July 2016).
- Thomas, B.; Fishwick, M.; Joyce, J.; van Santen, A. A Carbon Footprint for UK Clothing and Opportunities for Savings—Final Report. 2012. Available online: http://www.wrap.org.uk/sites/files/wrap/Appendix%20IV%20-%20Carbon%20footprint%20report.pdf (accessed on 16 October 2019).
- Larsen, S.E.; Hansen, J.; Knudsen, H.H.; Wenzel, H.; Larsen, H.F.; Kristensen, F.M. EDIPTEX—Environmental Assessment of Textiles. Working Report No. 24. 2007. Available online: https://orbit.dtu.dk/files/7635219/EDIPTEX.pdf (accessed on 16 October 2019).
- PRé. Software to Measure and Improve the Impact of Your Product Life Cycle; SIMAPro: Wallington, UK, 2015. [Google Scholar]
- Guo, M.; Murphy, R.J. LCA data quality: Sensitivity and uncertainty analysis. Sci. Total Environ. 2012, 435–436, 230–243. [Google Scholar] [CrossRef]
- Björklund, A.E. Survey of approaches to improve reliability in LCA. Int. J. Life Cycle Assess. 2002, 7, 64–72. [Google Scholar] [CrossRef]
- Niinimäki, K.; Hassi, L. Emerging design strategies in sustainable production and consumption of textiles and clothing. J. Clean. Prod. 2011, 19, 1876–1883. [Google Scholar] [CrossRef]
- Haber, N.; Fargnoli, M.; Sakao, T. Integrating QFD for product-service systems with the Kano model and fuzzy AHP. Total Qual. Manag. Bus. Excell. 2018. [Google Scholar] [CrossRef]
- Fargnoli, M.; Haber, N.; Sakao, T. PSS modularisation: A customer-driven integrated approach. Int. J. Prod. Res. 2019, 57, 4061–4077. [Google Scholar] [CrossRef]
- Mont, O. Product-Service Systems: Panacea or Myth? IIIEE; Lund University: Lund, Sweden, 2004. [Google Scholar]






| Characteristics | Reference System | PSS |
|---|---|---|
| Material | 50% polyester, 50% nylon | 100% merino wool |
| T-shirt weight | 0.157 kg | 0.157 kg |
| Number of t-shirts (per six months tour) | 5 | 3 |
| Laundering (number of machines washes per six months use periods) | 36 | 20 |
| Collection rate for CLR | - | 95% |
| Open burning abroad | 50% | - |
| Landfill in the UK | 50% | - |
| Substitution of raw material from CLR | - | 30% |
| Steam wash (kWh per wash) | 0.21 | 0.05 |
| Regular wash (kWh per wash) | 0.16 | 0.05 |
| T-Shirt System | Input Parameter (Most Influencing) | Input Parameter (Current Values) | CCIP Pr. T-Shirt System. (Current Values) | Input Parameter (Reversed Results) | CCIP Pr. T-Shirt System (Reversed Results) | Sensitivity Ratios (The Percentage that the Input Parameter Value Needs to Change in order to Reverse the Results) |
|---|---|---|---|---|---|---|
| Reference system | Number of t-shirts per six-months | 5 | 16.9 kg CO2e | 2.5 | 8.4 kg CO2e | 50% |
| Number of six-months use periods | 1 | 2.2 | 8.4 kg CO2e | 120% | ||
| PSS | Number of t-shirts per six-months | 3 | 8.6 kg CO2e | 6 | 17.2 kg CO2e | 100% |
| Number of six-months use periods | 4 | 2 | 17 kg CO2e | 100% |
© 2019 by the authors. Licensee MDPI, Basel, Switzerland. This article is an open access article distributed under the terms and conditions of the Creative Commons Attribution (CC BY) license (http://creativecommons.org/licenses/by/4.0/).
Share and Cite
Bech, N.M.; Birkved, M.; Charnley, F.; Laumann Kjaer, L.; Pigosso, D.C.A.; Hauschild, M.Z.; McAloone, T.C.; Moreno, M. Evaluating the Environmental Performance of a Product/Service-System Business Model for Merino Wool Next-to-Skin Garments: The Case of Armadillo Merino®. Sustainability 2019, 11, 5854. https://doi.org/10.3390/su11205854
Bech NM, Birkved M, Charnley F, Laumann Kjaer L, Pigosso DCA, Hauschild MZ, McAloone TC, Moreno M. Evaluating the Environmental Performance of a Product/Service-System Business Model for Merino Wool Next-to-Skin Garments: The Case of Armadillo Merino®. Sustainability. 2019; 11(20):5854. https://doi.org/10.3390/su11205854
Chicago/Turabian StyleBech, Nynne Marie, Morten Birkved, Fiona Charnley, Louise Laumann Kjaer, Daniela C. A. Pigosso, Michael Z. Hauschild, Tim C. McAloone, and Mariale Moreno. 2019. "Evaluating the Environmental Performance of a Product/Service-System Business Model for Merino Wool Next-to-Skin Garments: The Case of Armadillo Merino®" Sustainability 11, no. 20: 5854. https://doi.org/10.3390/su11205854
APA StyleBech, N. M., Birkved, M., Charnley, F., Laumann Kjaer, L., Pigosso, D. C. A., Hauschild, M. Z., McAloone, T. C., & Moreno, M. (2019). Evaluating the Environmental Performance of a Product/Service-System Business Model for Merino Wool Next-to-Skin Garments: The Case of Armadillo Merino®. Sustainability, 11(20), 5854. https://doi.org/10.3390/su11205854

