Can More Accurate Night-Time Remote Sensing Data Simulate a More Detailed Population Distribution?
Abstract
:1. Introduction
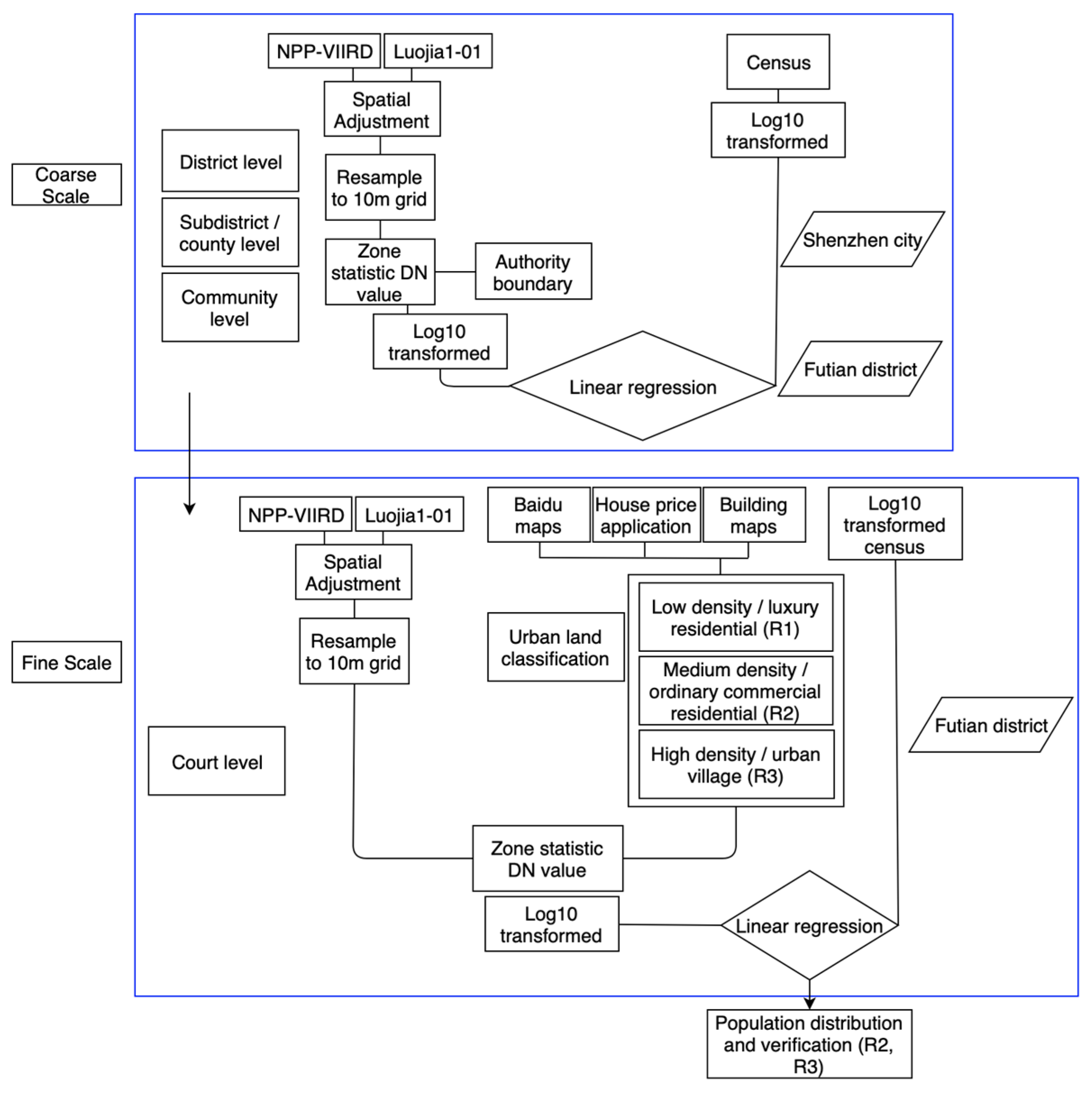
2. Materials and Methods
3. Results
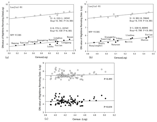
3.1. Sample Analysis
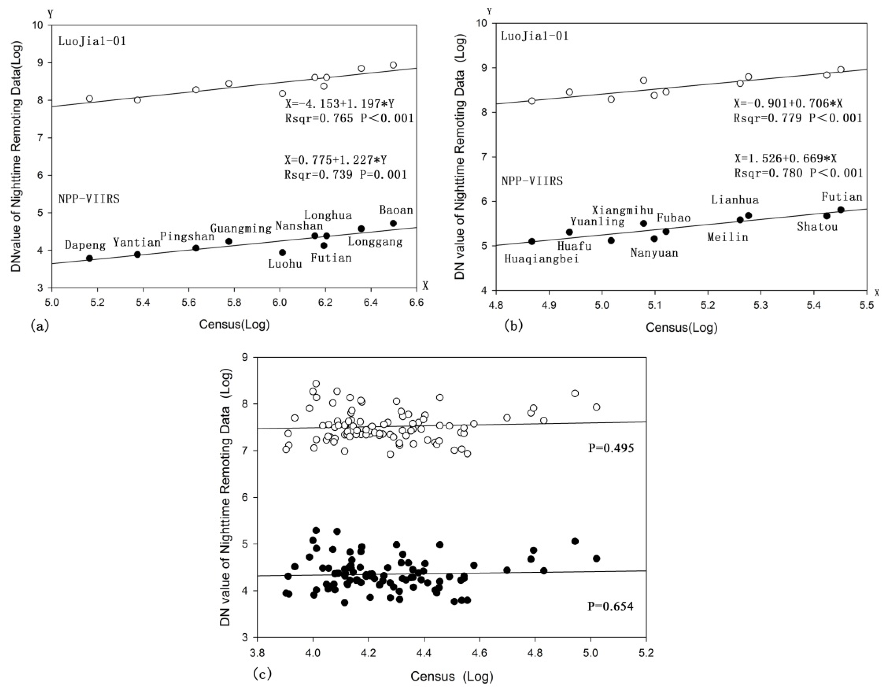
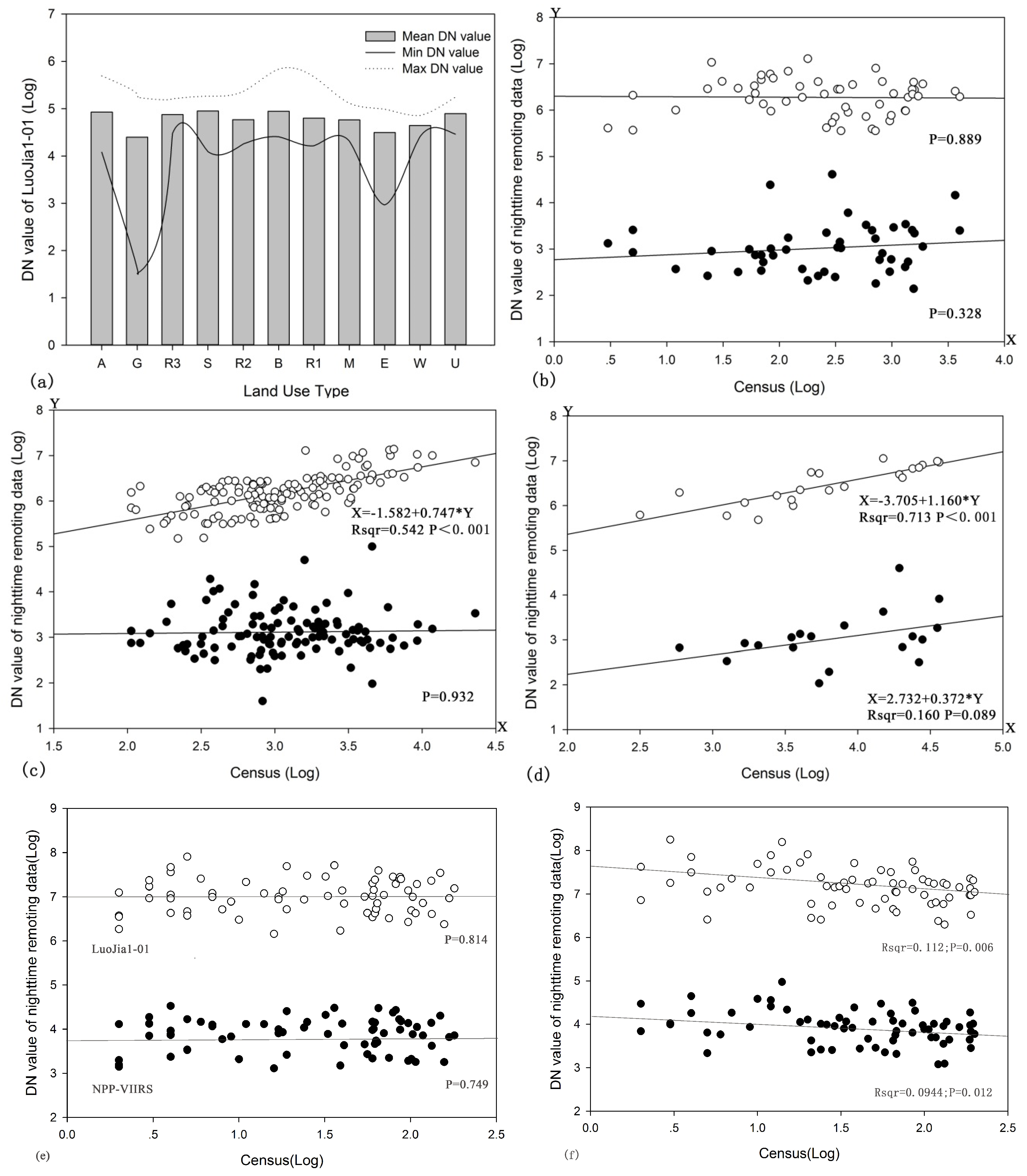
3.2. Relationship between Night-Time Light Data and Census Population Data of Various Scales
4. Discussion
Author Contributions
Funding
Acknowledgments
Conflicts of Interest
References
- Sutton, P. Modeling population density with night-time satellite imagery and GIS. Comput. Environ. Urban. Syst. 1997, 21, 227–244. [Google Scholar] [CrossRef]
- NDRC. Key Tasks of New-Type Urbanization Construction in China in 2019. NDRC(2019)0617. 2019; (In Chinese). Available online: http://www.ndrc.gov.cn (accessed on 31 March 2019).
- Statistics Bureau of Guangdong Province. Analysis of Population Development in Guangdong in 2018. 2018; (In Chinese). Available online: http://www.stats.gd.gov.cn (accessed on 2 April 2019).
- National Bureau of Statistics. Statistical Bulletin of National Economic and Social Development in 2018. 2018; Type: Government Report; (In Chinese). Available online: http://www.stats.gov.cn/ (accessed on 28 February 2019).
- United Nations. Human Development Report 2013: The Rise of the South Human Progress in a Diverse World; United Nations: New York, NY, USA, 2013; ISBN 978-92-1-126340-4. [Google Scholar]
- National Bureau of Statics of China. Bulletin of the main data of the sixth national census in 2010 (No. 2). The Central People’s Government of the People’s Republic of China: Beijing, China; (In Chinese). Available online: http://www.gov.cn/ (accessed on 28 February 2019).
- Population Census Office under the State Council. Tabulation on the 2000 Population Census of People’s Republic of China; China Statistics Press: Beijing, China, 2002; ISBN 978-75-0-373872-2. (In Chinese) [Google Scholar]
- United Nations. The 2014 Revision World Urbanization Prospects: Population Division of the Department of Economic and Social Affairs of the United Nations Secretariat; United Nations: New York, NY, USA, 2014; ISBN 978-92-1-151517-6. [Google Scholar]
- National Bureau of Statics of China. Tabulation on the 2010 Population Census of People’s Republic of China; China Statistics Press: Beijing, China, 2012; ISBN 978-75-0-376507-0. (In Chinese) [Google Scholar]
- Peytchev, A.; Carley-Baxter, L.R.; Black, M.C. Coverage Bias in Variances, Associations, and Total Error from Exclusion of the Cell Phone-Only Population in the United States. Soc. Sci. Comput. Rev. 2010, 28, 287–302. [Google Scholar] [CrossRef]
- Shen, J.; Liu, X.; Chen, M. Discovering spatial and temporal patterns from taxi-based Floating Car Data: A case study from Nanjing. GIScience Remote Sens. 2017, 54, 617–638. [Google Scholar] [CrossRef]
- Biljecki, F.; Ohori, K.A.; LeDoux, H.; Peters, R.; Stoter, J. Population Estimation Using a 3D City Model: A Multi-Scale Country-Wide Study in the Netherlands. PLoS ONE 2016, 11, e0156808. [Google Scholar] [CrossRef] [PubMed]
- Amaral, S.; Câmara, G.; Monteiro, A.M.V.; Quintanilha, J.A.; Elvidge, C.D. Estimating population and energy consumption in Brazilian Amazonia using DMSP night-time satellite data. Comput. Environ. Urban. Syst. 2005, 29, 179–195. [Google Scholar] [CrossRef]
- Amaral, S.; Monteiro, A.M.V.; Câmara, G.; Quintanilha, J.A. DMSP/OLS night-time light imagery for urban population estimates in the Brazilian Amazon. Int. J. Remote Sens. 2006, 27, 855–870. [Google Scholar] [CrossRef]
- Sutton, P.; Roberts, D.; Elvidge, C.; Baugh, K. Census from Heaven: An estimate of the global human population using night-time satellite imagery. Int. J. Remote Sens. 2001, 22, 3061–3076. [Google Scholar] [CrossRef]
- Sutton, P.C.; Taylor, M.J.; Elvidge, C.D. Using DMSP OLS Imagery to Characterize Urban Populations in Developed and Developing Countries. In Remote Sensing and Digital Image Processing; Springer Science and Business Media LLC: Berlin, Germany, 2010; Volume 10, pp. 329–348. [Google Scholar]
- Welch, R. Monitoring urban population and energy utilization patterns from satellite Data. Remote Sens. Environ. 1980, 9, 1–9. [Google Scholar] [CrossRef]
- Bhaduri, B.; Bright, E.; Coleman, P.; Urban, M.L. LandScan USA: A high-resolution geospatial and temporal modeling approach for population distribution and dynamics. GeoJournal 2007, 69, 103–117. [Google Scholar] [CrossRef]
- Freire, S.; MacManus, K.; Pesaresi, M.; Doxsey-Whitfield, E.; Mills, J. Development of new open and free multi-temporal global population grids at 250 m resolution. In Proceedings of the 19th AGILE Conference on Geographic Information Science (AGILE), Helsinki, Finland, 14–17 June 2016. [Google Scholar]
- Gaughan, A.E.; Stevens, F.R.; Linard, C.; Jia, P.; Tatem, A.J. High resolution population distribution maps for Southeast Asia in 2010 and 2015. PLoS ONE 2016, 8, e55882. [Google Scholar] [CrossRef]
- Batista e Silva, F.; Gallego, J.; Lavalle, C. A high-resolution population grid map for Europe. J. Maps 2013, 9, 16–28. [Google Scholar] [CrossRef]
- Archila Bustos, M.F.; Hall, O.; Andersson, M. Night-time lights and population changes in Europe 1992–2012. Ambio 2015, 44, 653–665. [Google Scholar] [CrossRef]
- Huang, Q.; Yang, Y.; Li, Y.; Gao, B. A Simulation Study on the Urban Population of China Based on Night-time Light Data Acquired from DMSP/OLS. Sustainability 2016, 8, 521. [Google Scholar]
- Li, L.; Lu, D. Mapping population density distribution at multiple scales in Zhejiang Province using Landsat Thematic Mapper and census data. Int. J. Remote Sens. 2016, 37, 4243–4260. [Google Scholar] [CrossRef]
- Pavía, J.M.; Cantarino, I. Can Dasymetric Mapping Significantly Improve Population Data Reallocation in a Dense Urban Area? Geogr. Anal. 2017, 49, 155–174. [Google Scholar] [CrossRef]
- Bai, Z.; Wang, J.; Yang, Y.; Sun, J. Characterizing spatial patterns of population distribution at township level across the 25 provinces in China. Acta Geogr. Sin. 2015, 70, 1229–1242. [Google Scholar]
- Zeng, C.; Zhou, Y.; Wang, S.; Yan, F.; Zhao, Q. Population spatialization in China based on night-time imagery and land use data. Int. J. Remote Sens. 2011, 32, 9599–9620. [Google Scholar] [CrossRef]
- Briggs, D.J.; Gulliver, J.; Fecht, D.; Vienneau, D.M. Dasymetric modelling of small-area population distribution using land cover and light emissions data. Remote Sens. Environ. 2007, 108, 451–466. [Google Scholar] [CrossRef]
- Stevens, F.R.; Gaughan, A.E.; Linard, C.; Tatem, A.J. Disaggregating Census Data for Population Mapping Using Random Forests with Remotely-Sensed and Ancillary Data. PLoS ONE 2015, 10, e0107042. [Google Scholar] [CrossRef]
- MOHURD (Ministry of Housing and Urban-Rural Development of the People’s Republic of China). Code for Classification of Urban Land Use and Planning Standards of Development Land; GB 50137-2011; China Building Industry Press: Beijing, China, 2011. (In Chinese) [Google Scholar]
- Enríquez, S.; Sand-Jensen, K. Variation in Light Absorption Properties of Mentha aquatica L. as a Function of Leaf Form: Implications for Plant Growth. Int. J. Plant. Sci. 2003, 164, 125–136. [Google Scholar] [CrossRef]
- Doxsey-Whitfield, E.; MacManus, K.; Adamo, S.B.; Pistolesi, L.; Squires, J.; Borkovska, O.; Baptista, S.R. Taking Advantage of the Improved Availability of Census Data: A First Look at the Gridded Population of the World, Version 4. Pap. Appl. Geogr. 2015, 1, 1–9. [Google Scholar] [CrossRef]
- Sanders, I.T. The Community: An. Introduction to a Social System; The Ronald Press Company: New York, NY, USA, 1966; Volume 19, p. 160. [Google Scholar]
- Li, X.; Zhou, W. Dasymetric mapping of urban population in China based on radiance corrected DMSP-OLS night-time light and land cover data. Sci. Total Environ. 2018, 643, 1248–1256. [Google Scholar] [CrossRef] [PubMed]
- Zandbergen, P.A.; Ignizio, D.A. Comparison of Dasymetric Mapping Techniques for Small-Area Population Estimates. Cartogr. Geogr. Inf. Sci. 2010, 37, 199–214. [Google Scholar] [CrossRef]
- Goodchild, M.F.; Anselin, L.; Deichmann, U. A Framework for the Areal Interpolation of Socioeconomic Data. Environ. Plan. A Econ. Space 1993, 25, 383–397. [Google Scholar] [CrossRef]
- Tapp, A.F. Areal Interpolation and Dasymetric Mapping Methods Using Local Ancillary Data Sources. Cartogr. Geogr. Inf. Sci. 2010, 37, 215–228. [Google Scholar] [CrossRef]











| Satellite | NPP-VIIRS | LuoJia1-01 |
|---|---|---|
| Operator | NASA/NOAA | Wuhan University |
| Available year | December 2011–present | June 2018–present |
| Wavelength range | 505–890 μm | 480–800 μm |
| Orbital altitude | 830 km | 645 km |
| Spatial resolution | 742 m | 130 m |
| Width | 3000 km | 260 km |
| Revisit time | 12 h | 15d |
| Pixel saturated | No saturated | No saturated |
| On-board calibration | Yes | Yes |
| Level | Land Use Type | Equation | R2 | P |
|---|---|---|---|---|
| District | X = −4.153 + 1.197 × Y | 0.765 | <0.001 | |
| Sub-district | X = −0.901 + 0.706 × Y | 0.779 | <0.001 | |
| Community | 0.495 | |||
| Court | R1 | 0.889 | ||
| R2 | X = −1.582 + 0.747 × Y | 0.542 | <0.001 | |
| R3 | X = −3.705 + 1.160 × Y | 0.713 | <0.001 |
© 2019 by the authors. Licensee MDPI, Basel, Switzerland. This article is an open access article distributed under the terms and conditions of the Creative Commons Attribution (CC BY) license (http://creativecommons.org/licenses/by/4.0/).
Share and Cite
Gao, N.; Li, F.; Zeng, H.; van Bilsen, D.; De Jong, M. Can More Accurate Night-Time Remote Sensing Data Simulate a More Detailed Population Distribution? Sustainability 2019, 11, 4488. https://doi.org/10.3390/su11164488
Gao N, Li F, Zeng H, van Bilsen D, De Jong M. Can More Accurate Night-Time Remote Sensing Data Simulate a More Detailed Population Distribution? Sustainability. 2019; 11(16):4488. https://doi.org/10.3390/su11164488
Chicago/Turabian StyleGao, Nannan, Fen Li, Hui Zeng, Daniël van Bilsen, and Martin De Jong. 2019. "Can More Accurate Night-Time Remote Sensing Data Simulate a More Detailed Population Distribution?" Sustainability 11, no. 16: 4488. https://doi.org/10.3390/su11164488
APA StyleGao, N., Li, F., Zeng, H., van Bilsen, D., & De Jong, M. (2019). Can More Accurate Night-Time Remote Sensing Data Simulate a More Detailed Population Distribution? Sustainability, 11(16), 4488. https://doi.org/10.3390/su11164488
