A Systemic Approach to City Image Building. The Case of Katowice City
Abstract
1. Introduction
- Is it possible to employ a systemic approach to help local authorities in the creation of the right image of the city?
- Can the process of destination’s image building be improved by the novel decision-making methods, which take into account many elements impacting the city image?
2. Research Background and Literature Review
2.1. Image
2.2. Modeling Methodology
3. The Extended WINGS Method
3.1. Qualitative Analysis
- The initial state of each node (In general, this attribute can play different roles depending on the type of system, relations, and the component itself. It can serve as a qualitative assessment of physical size, cardinality, political power, importance, or any other relevant qualitative characteristics [60].). This attribute can have also a value of zero (none).
- A level of influence that is attributed to each arrow.
3.2. Quantitative Evaluation
3.3. Technical Stage: Calculation of Output
- All numbers are inserted into the direct strength-influence matrix , which is an matrix with elements (n is the number of components in the system), where: = initial state of component i, and = influence of component i on component j.
- The matrix is scaled according to the following formula:where is the scaled strength-influence matrix, and the scaling factor is defined as the sum of absolute values of all elements of , i.e.:
- The total strength-influence matrix is calculated from the following formula (with the scaling defined in Equation (1), the series below converges, and thus, is well defined; the proof is given in [60]):Matrix represents the sum of influences along all possible paths in the WINGS digraph. If the initial state has a non-zero value, a self-loop of arbitrary length occurs in the digraph, even if it does not contain loops. However, it should be noted that due to scaling, the contribution becomes lower with the path length.
- For each element in the system, the row sum and the column sum of are calculated:
- For each element in the system, the row sum and the column sum of are calculated:where are the elements of .
- : the relative total impact represents the net (algebraic sum of positive and negative items) influence of component i on all other components in the system,
- : the relative total receptivity represents the net influence of all other components in the system on component i,
- : the relative total involvement represents the sum of all net influences exerted on and received by component i,
- indicates the net role (position) of component i in the system; if it is positive, component i belongs to the net influencing (cause) group; if it is negative, component i belongs to the net influenced (result) group.
- : the absolute total impact represents the absolute influence of component i on all other components in the system,
- : the absolute total receptivity represents the absolute influence of all other components in the system on component i,
- : the absolute total involvement represents the sum of all absolute influences exerted on and received by component i,
- : the absolute role (position); if it is positive, component i belongs to the absolute influencing (cause) group; if it is negative, component i belongs to the absolute influenced (result) group.
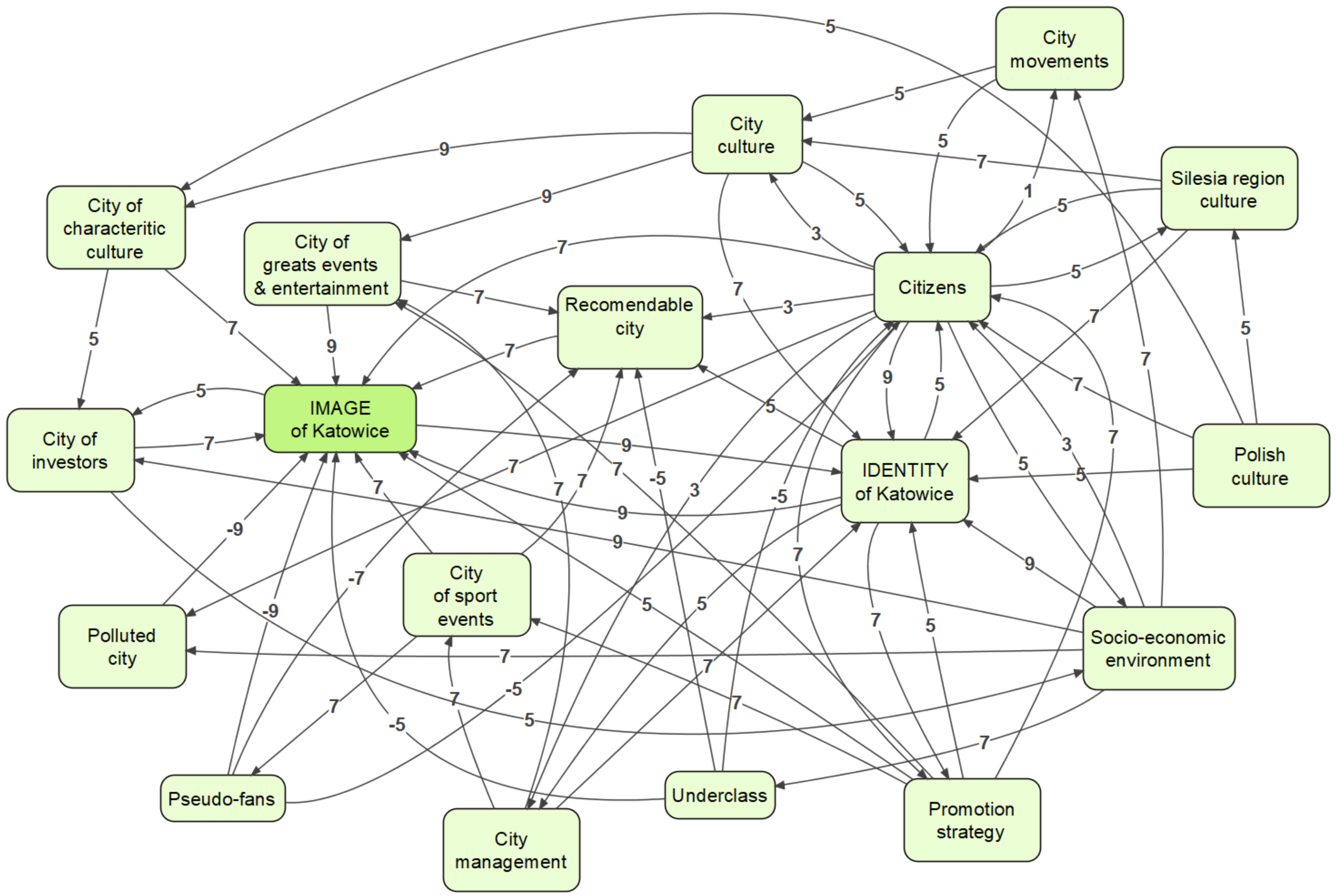
4. Systemic Model of the Katowice Image
4.1. Image of Katowice: The Industrial City in Poland
- I.
- Main strengths of Katowice:
- It is located in the central part of the Silesian Province, concentrates large capital, and constitutes a large market (for instance, the Silesia City Center shopping mall has 13 million visitors annually).
- It is a vital city that keeps increasing its potential in the process of economic transformations.
- It is a regional, educational, research and development, cultural, health, and sports and recreation center.
- Its urban space, industrial centers, modernist, and post-industrial architecture, favors modern, non-commercial, and independent culture and art. Cultural events and festivals are often organized in its public space.
- It has a high number of students in relation to the number of inhabitants, which enhances its attractiveness for investors. It is a also a good job market.
- Its many investment projects have a crucial influence on its desired image.
- The local community is hospitable and open to visitors.
- Its residents are aware of its metropolitan functions.
- Its residents are very receptive to promotional activities aimed at redefining its image.
- Its residents have been very receptive to the changes occurring during the last decade.
- II.
- Main weaknesses of Katowice:
- Declining population: In nation-wide surveys, it is not perceived as a “good place to live”.
- Low attractiveness of its central district.
- Low level of environmental responsibility of the local population.
- Lack of messages conveying Katowice’s position as the capital of the Silesian metropolitan area.
- Low attractiveness as a cultural center.
- Weak tourist offerings.
- Poor quality of city life (in the opinion of investors).
- Lack of comprehensive solutions for public transport.
- Inadequate promotion of its characteristic heritage (Silesian, multicultural, industrial).
4.2. Quantitative Evaluations of Katowice Image: Forecasting the System Development
4.3. Discussion
- Make appropriate corrections (extensions, shifts, new initiatives) in policies focusing on the local community.
- Intensify the efforts in strengthening the socio-economic environment.
- Enrich the cultural offer.
- Undertake the number of actions that minimize the negative impact of pseudo-fans.
5. Conclusions
- The procedure supports the user in better understanding a system under study and the underlying problem.
- The methodology combines in a single, natural way two kinds of attributes of each concept: its internal state (or strength) and its impacts on other components in the system.
- The calculation of the final output is straightforward and does not introduce any additional arbitrary elements (e.g., functions and parameters) that are difficult to determine and that can distort the result.
6. Web Page
Author Contributions
Funding
Conflicts of Interest
References
- Anholt, S. Anholt City Brand Index–How the World Views Its Cities, 2nd ed.; Global Market Insight: Bellevue, WA, USA, 2006. [Google Scholar]
- Ashworth, G.; Kavaratzis, M. Beyond the logo: Brand management for cities. J. Brand Manag. 2009, 16, 520–531. [Google Scholar] [CrossRef]
- Ashworth, G.; Kavaratzis, M. (Eds.) Towards Effective Place Brand Management: Branding European Cities and Regions; Edward Elgar Pub: Cheltenham, UK; Northampton, MA, USA, 2010. [Google Scholar]
- Braun, E. Putting city branding into practice. J. Brand Manag. 2012, 19, 257–267. [Google Scholar] [CrossRef]
- Braun, E.; Kavaratzis, M.; Zenker, S. My city–my brand: The different roles of residents in place branding. J. Place Manag. Dev. 2013, 6, 18–28. [Google Scholar] [CrossRef]
- Gertner, D. A (tentative) meta-analysis of the ‘place marketing’ and ‘place branding’ literature. J. Brand Manag. 2011, 19, 112–131. [Google Scholar] [CrossRef]
- Kavaratzis, M. From city marketing to city branding: Towards a theoretical framework for developing city brands. Place Brand. 2004, 1, 58–73. [Google Scholar] [CrossRef]
- Larsen, H.G. A hypothesis of the dimensional organization of the city construct. A starting point for city brand positioning. J. Destin. Mark. Manag. 2015, 4, 13–23. [Google Scholar] [CrossRef]
- Lucarelli, A.; Berg, P.O. City branding: A state-of-the-art review of the research domain. J. Place Manag. Dev. 2011, 4, 9–27. [Google Scholar] [CrossRef]
- Richards, G.; Wilson, J. The Impact of Cultural Events on City Image: Rotterdam, Cultural Capital of Europe 2001. Urban Stud. 2004, 41, 1931–1951. [Google Scholar] [CrossRef]
- Roig, A.; Pritchard, A.; Morgan, N. Place-making or place branding? Case studies of catalonia and wales. In Towards Effective Place Brand Management: Branding European Cities and Regions; Edward Elgar: Cheltenham, UK, 2010; pp. 116–135. [Google Scholar]
- Smith, A. Reimaging the City: The Value of Sport Initiatives. Ann. Tour. Res. 2005, 32, 217–236. [Google Scholar] [CrossRef]
- Smith, A. Assessing the contribution of flagship projects to city image change: A quasi-experimental technique. Int. J. Tour. Res. 2006, 8, 391–404. [Google Scholar] [CrossRef]
- Lee, T.H. A Structural Model to Examine How Destination Image, Attitude, and Motivation Affect the Future Behavior of Tourists. Leis. Sci. 2009, 31, 215–236. [Google Scholar] [CrossRef]
- Vanolo, A. The image of the creative city: Some reflections on urban branding in Turin. Cities 2008, 25, 370–382. [Google Scholar] [CrossRef]
- Zenker, S.; Beckmann, S.C. Measuring brand image effects of flagship projects for place brands: The case of Hamburg. J. Brand Manag. 2013, 20, 642–655. [Google Scholar] [CrossRef]
- Ashworth, G.J.; Voogd, H. Selling the City: Marketing Approaches in Public Sector Urban Planning; Belhaven Press: London UK; New York, NY, USA, 1991. [Google Scholar]
- Olsson, K.; Berglund, E. City marketing: The role of the citizens. In Place Reinvention: Northern Perspectives; Nyseth, T., Viken, A., Eds.; Ashgate: Surrey, UK, 2009; pp. 127–144. [Google Scholar]
- Paddison, R. City Marketing, Image Reconstruction and Urban Regeneration. Urban Stud. 1993, 30, 339–349. [Google Scholar] [CrossRef]
- Rainisto, S. Success Factors of Place Marketing: A Study of Place Marketing Practices in Northern Europe and the United States. Ph.D. Thesis, Helsinki University of Technology, Helsinki, Finland, 2003. [Google Scholar]
- Smyth, H. Marketing the City: The Role of Flagship Projects in Urban Regeneration; E & FN Spon: London, UK, 1994. [Google Scholar]
- Ward, S. Selling Places: The Marketing and Promotion of Towns and Cities 1850–2000; Routledge: London, UK; New York, NY, USA, 1998. [Google Scholar]
- Urry, J. Mobilities; Polity Press: Cambridge, UK, 2007. [Google Scholar]
- Avraham, E.; Ketter, E. Media Strategies for Marketing Places in Crisis; Routledge: London, UK, 2012. [Google Scholar]
- Kavaratzis, M. Cities and their brands: Lessons from corporate branding. Place Brand. Public Dipl. 2009, 5, 26–37. [Google Scholar] [CrossRef]
- Dinnie, K. Nation Branding: Concepts, Issues, Practice; Routledge, Taylor & Francis Group: London, UK; New York, NY, USA, 2014. [Google Scholar]
- Anttiroiko, A.V. The Political Economy of City Branding, 1st ed.; Routledge: London, UK; New York, NY, USA, 2014. [Google Scholar]
- Joo, Y.M.; Seo, B. Transformative city branding for policy change: The case of Seoul’s participatory branding. Environ. Plan. C Politics Space 2018, 36, 239–257. [Google Scholar] [CrossRef]
- Caldwell, N.; Freire, J.R. The differences between branding a country, a region and a city: Applying the Brand Box Model. J. Brand Manag. 2004, 12, 50–61. [Google Scholar] [CrossRef]
- Magala, S. Antropologia wizualna. In Badania Jakościowe. Podejście i Teorie; Jemielniak, D., Ed.; Wydawnictwo Naukowe PWN: Warszawa, Poland, 2012; Volume 1. [Google Scholar]
- Francesconi, S. Reading Tourism Texts: A Multimodal Analysis; Channel View Publications: Bristol, UK, 2014. [Google Scholar]
- Anholt, S. From nation branding to competitive identity-the role of brand management as a component of national policy. In Nation Branding-Concepts, Issues, Practice; Dinnie, K., Ed.; Butterworth-Heinemann: Oxford, UK, 2008. [Google Scholar]
- Avraham, E.; Ketter, E. Media Strategies for Marketing Places in Crisis: Improving the Image of Cities, Countries and Tourist Destinations, 1st ed.; Butterworth-Heinemann: Amsterdam, The Netherlands, 2008. [Google Scholar]
- Yates, M. Chapter 18-Project Phoenix: A Benchmark for Reputation Management in Travel and Tourism. In Tourism in Turbulent Times; Wilks, J., Pendergast, D., Leggat, P., Eds.; Advances in Tourism Research; Elsevier: Oxford, UK, 2006; pp. 263–276. [Google Scholar]
- Cleave, E.; Arku, G.; Sadler, R.; Gilliland, J. The role of place branding in local and regional economic development: Bridging the gap between policy and practicality. Reg. Stud. Reg. Sci. 2016, 3, 207–228. [Google Scholar] [CrossRef]
- Kotler, P.; Haider, D.; Rein, I. Marketing Places; Free Press: New York, NY, USA, 1993. [Google Scholar]
- Pike, S.; Page, S.J. Destination Marketing Organizations and destination marketing: A narrative analysis of the literature. Tour. Manag. 2014, 41, 202–227. [Google Scholar] [CrossRef]
- Beerli, A.; Martín, J.D. Factors influencing destination image. Ann. Tour. Res. 2004, 31, 657–681. [Google Scholar] [CrossRef]
- Ramseook-Munhurrun, P.; Seebaluck, V.N.; Naidoo, P. Examining the Structural Relationships of Destination Image, Perceived Value, Tourist Satisfaction and Loyalty: Case of Mauritius. Procedia Soc. Behav. Sci. 2015, 175, 252–259. [Google Scholar] [CrossRef]
- Cai, L.A. Cooperative branding for rural destinations. Ann. Tour. Res. 2002, 29, 720–742. [Google Scholar] [CrossRef]
- Echtner, C.M.; Ritchie, J.R.B. The meaning and measurement of destination image: [Reprint of original article published in v.2, no.2, 1991: 2-12.]. J. Tour. Stud. 2003, 14, 37. [Google Scholar]
- Pike, S. Destination image analysis—A review of 142 papers from 1973 to 2000. Tour. Manag. 2002, 23, 541–549. [Google Scholar] [CrossRef]
- Pike, S.D. Destination Marketing: An Integrated Marketing Communication Approach; Butterworth-Heinemann: Burlington, MA, USA, 2008. [Google Scholar]
- Gunn, C.A. Vacationscape: Designing Tourist Regions, 2nd ed.; Van Nostrand Reinhold: New York, NY, USA, 1988. [Google Scholar]
- Melewar, T.; Seidenfuss, K.U.; Dinnie, K.; Musa, G. Nation branding and integrated marketing communications: An ASEAN perspective. Int. Mark. Rev. 2010, 27, 388–403. [Google Scholar]
- Dai, T.; Zhuang, T.; Yan, J.; Zhang, T. From Landscape to Mindscape: Spatial Narration of Touristic Amsterdam. Sustainability 2018, 10, 2623. [Google Scholar] [CrossRef]
- Dinnie, K. Place branding: Overview of an emerging literature. Place Brand. 2004, 1, 106–110. [Google Scholar] [CrossRef]
- Kavaratzis, M.; Ashworth, G.J. City Branding: An Effective Assertion of Identity or a Transitory Marketing Trick? Tijdschr. Voor Econ. Soc. Geogr. 2005, 96, 506–514. [Google Scholar] [CrossRef]
- Vuignier, R. Place branding & place marketing 1976–2016: A multidisciplinary literature review. Int. Rev. Public Nonprofit Mark. 2017, 14, 447–473. [Google Scholar]
- Hankinson, G. The management of destination brands: Five guiding principles based on recent developments in corporate branding theory. J. Brand Manag. 2007, 14, 240–254. [Google Scholar] [CrossRef]
- Zenker, S.; Braun, E. Questioning a “one size fits all” city brand. J. Place Manag. Dev. 2017, 10, 270–287. [Google Scholar] [CrossRef]
- Florek, M. Application of the concept of destination brand equity: The example of two Polish cities. Int. J. Tour. Cities 2015, 1, 152–161. [Google Scholar] [CrossRef]
- Balakrishnan, M.S. Dubai—A star in the east. J. Place Manag. Dev. 2008, 1, 62–91. [Google Scholar]
- Kavaratzis, M. Place branding scholars and practitioners: “Strangers in the night”? J. Place Manag. Dev. 2015, 8, 266–270. [Google Scholar] [CrossRef]
- Hankinson, G. Destination brand images: A business tourism perspective. J. Serv. Mark. 2005, 19, 24–32. [Google Scholar] [CrossRef]
- Walmsley, D.; Young, M. Evaluative Images and Tourism: The Use of Personal Constructs to Describe the Structure of Destination Images. J. Travel Res. 1998, 36, 65–69. [Google Scholar] [CrossRef]
- Hankinson, G. The brand images of tourism destinations: A study of the saliency of organic images. J. Prod. Brand Manag. 2004, 13, 6–14. [Google Scholar] [CrossRef]
- Leisen, B. Image segmentation: The case of a tourism destination. J. Serv. Mark. 2001, 15, 49–66. [Google Scholar] [CrossRef]
- Eshuis, J.; Edwards, A. Branding the City: The Democratic Legitimacy of a New Mode of Governance. Urban Stud. 2013, 50, 1066–1082. [Google Scholar] [CrossRef]
- Banaś, D.; Michnik, J. Evaluation of the Impact of Strategic Offers on the Financial and Strategic Health of the Company—A Soft System Dynamics Approach. Mathematics 2019, 7, 208. [Google Scholar] [CrossRef]
- Foroudi, P.; Akarsu, T.N.; Ageeva, E.; Foroudi, M.M.; Dennis, C.; Melewar, T.C. Promising the Dream: Changing destination image of London through the effect of website place. J. Bus. Res. 2018, 83, 97–110. [Google Scholar] [CrossRef]
- Lyman, B. An experiential theory of emotion: A partial outline with implications for research. J. Ment. Imag. 1984, 8, 77–86. [Google Scholar]
- Poiesz, T.B.C. The image concept: Its place in consumer psychology. J. Econ. Psychol. 1989, 10, 457–472. [Google Scholar] [CrossRef]
- Zhang, H.; Fu, X.; Cai, L.A.; Lu, L. Destination image and tourist loyalty: A meta-analysis. Tour. Manag. 2014, 40, 213–223. [Google Scholar] [CrossRef]
- Grunig, J.E. Image and substance: From symbolic to behavioral relationships. Public Relat. Rev. 1993, 19, 121–139. [Google Scholar] [CrossRef]
- Bernstein, D. Company Image and Reality: A Critique of Corporate Communications, 1st ed.; Holt, Rinehart & Winston Ltd.: London, UK, 1985. [Google Scholar]
- Hatch, M.J.; Schultz, M. Relations between organizational culture, identity and image. Eur. J. Mark. 1997, 31, 356–365. [Google Scholar] [CrossRef]
- Grunig, J.E. Furnishing the Edifice: Ongoing Research on Public Relations As a Strategic Management Function. J. Public Relat. Res. 2006, 18, 151–176. [Google Scholar] [CrossRef]
- Vermeulen, M. The Netherlands, holiday country. In City Branding: Image Building & Building Images; Patteeuw, V., Affairs, U., Eds.; NAi Uitgevers: Rotterdam, The Netherlands, 2002. [Google Scholar]
- Christensen, L.T.; Askegaard, S. Corporate identity and corporate image revisited—A semiotic perspective. Eur. J. Mark. 2001, 35, 292–315. [Google Scholar] [CrossRef]
- Luhmann, N. Social Systems; Stanford University Press: Palo Alto, CA, USA, 1995. [Google Scholar]
- Dowling, G. Creating Corporate Reputations: Identity, Image, and Performance; Oxford University Press: Oxford, UK; New York, NY, USA, 2001. [Google Scholar]
- Hankinson, G. Place branding theory: A cross-domain literature review from a marketing perspective. In Towards Effective Place Brand Management. Branding European Cities and Regions; Ashworth, G.J., Kavaratzis, M., Eds.; Edward Elgar Publishing: Cheltenham, UK; Northampton, MA, USA, 2010. [Google Scholar]
- Boulding, K.E. The Image: Knowledge in Life and Society; University of Michigan Press: Ann Arbor, MI, USA, 1956. [Google Scholar]
- Chernatony, L.D.; Riley, F.D. Defining A “Brand”: Beyond The Literature With Experts’ Interpretations. J. Mark. Manag. 1998, 14, 417–443. [Google Scholar] [CrossRef]
- Holloway, L. People and Place: The Extraordinary Geographies of Everyday Life/Lewis Holloway and Phil Hubbard. Holloway: People and Geographyssp/Lewis Holloway and Phil Hubbard; Prentice Hall: Harlow, UK, 2001. [Google Scholar]
- Stepchenkova, S.; Mills, J.E. Destination Image: A Meta-Analysis of 2000–2007 Research. J. Hosp. Mark. Manag. 2010, 19, 575–609. [Google Scholar] [CrossRef]
- Hosany, S.; Ekinci, Y.; Uysal, M. Destination image and destination personality: An application of branding theories to tourism places. J. Bus. Res. 2006, 59, 638–642. [Google Scholar] [CrossRef]
- Moingeon, B.; Soenen, G. The five facets of collective identities. In Corporate and Organizational Identities: Integrating Strategy, Marketing, Communication and Organizational Perspective; Routledge: London, UK, 2003. [Google Scholar]
- Jokela, S. The development of Helsinki’s city brand. Hels. Q. 2018. Available online: https://www.kvartti.fi/en/articles/development-helsinkis-city-brand (accessed on 18 August 2019).
- Bateman, J. Text and Image: A Critical Introduction to the Visual/Verbal Divide; Routledge: London, UK, 2014. [Google Scholar]
- Kampschulte, A. “Image” as an instrument of urban management. Geogr. Helv. 1999, 54, 229–241. [Google Scholar] [CrossRef][Green Version]
- Balmer, J.M.T. Corporate identity, corporate branding and corporate marketing-Seeing through the fog. Eur. J. Mark. 2001, 35, 248–291. [Google Scholar] [CrossRef]
- Glińska, E. Budowanie Marki Miasta. Koncepcje, Warunki, Modele; Wolters Kluwer: Alphen aan den Rijn, The Netherlands, 2016. [Google Scholar]
- Govers, R.; Go, F. Place Branding-Glocal, Virtual and Physical Identities, Constructed, Imagined and Experienced|R. Govers|Palgrave Macmillan; Palgrave Macmillan: Basingstoke, UK, 2009. [Google Scholar]
- Govers, R. Imaginative Communities: Admired Cities, Regions and Countries, 1st ed.; Reputo Press: Antwerp, Belgium, 2018. [Google Scholar]
- Allen, G. Place Branding: New Tools for Economic Development. Des. Manag. Rev. 2007, 18, 60–68. [Google Scholar] [CrossRef]
- Khan, M.J.; Chelliah, S.; Ahmed, S. Factors influencing destination image and visit intention among young women travellers: Role of travel motivation, perceived risks, and travel constraints. Asia Pac. J. Tour. Res. 2017, 22, 1139–1155. [Google Scholar] [CrossRef]
- Ashworth, G.J. The Communication of the Brand Images of Cities; Springer: Valencia, Spain, 2001. [Google Scholar]
- Kavaratzis, M.; Ashworth, G. Place marketing: How did we get here and where are we going? J. Place Manag. Dev. 2008, 1, 150–165. [Google Scholar] [CrossRef]
- Warfield, J.N. Societal Systems: Planning, Policy and Complexity, 1st ed.; John Wiley & Sons Inc.: New York, NY, USA, 1976. [Google Scholar]
- Gabus, A.; Fontela, E. Perceptions of the World Problematic: Communication Procedure, Communicating with Those Bearing Collective Responsibility; DEMATEL 1; Battelle Geneva Research Centre: Geneva, Switzerland, 1973. [Google Scholar]
- Fontela, E.; Gabus, A. The DEMATEL Observer; DEMATEL 1976; Battelle Geneva Research Centre: Geneva, Switzerland, 1976. [Google Scholar]
- Michnik, J. Weighted Influence Non-linear Gauge System (WINGS)—An analysis method for the systems of interrelated components. Eur. J. Oper. Res. 2013, 228, 536–544. [Google Scholar] [CrossRef]
- Forrester, J.W. Ind. Dyn; M.I.T. Press: Cambridge, MA, USA, 1961. [Google Scholar]
- Sterman, J. Business Dynamics: Systems Thinking and Modeling for a Complex World; Irwin/McGraw-Hill: New York, NY, USA, 2000. [Google Scholar]
- Mendoza, G.A.; Prabhu, R. Participatory modeling and analysis for sustainable forest management: Overview of soft system dynamics models and applications. For. Policy Econ. 2006, 9, 179–196. [Google Scholar] [CrossRef]
- Eden, C. Analyzing cognitive maps to help structure issues or problems. Eur. J. Oper. Res. 2004, 159, 673–686. [Google Scholar] [CrossRef]
- Montibeller, G.; Belton, V. Causal maps and the evaluation of decision options—A review. J. Oper. Res. Soc. 2006, 57, 779–791. [Google Scholar] [CrossRef]
- Kosko, B. Fuzzy cognitive maps. Int. J. Man-Mach. Stud. 1986, 24, 65–75. [Google Scholar] [CrossRef]
- Glykas, M. (Ed.) Fuzzy Cognitive Maps: Advances in Theory, Methodologies, Tools and Applications; Springer Science & Business Media: London, UK, 2010. [Google Scholar]
- Papageorgiou, E.I.; Salmeron, J.L. A Review of Fuzzy Cognitive Maps Research During the Last Decade. IEEE Trans. Fuzzy Syst. 2013, 21, 66–79. [Google Scholar] [CrossRef]
- Penn, A.S.; Knight, C.J.K.; Lloyd, D.J.B.; Avitabile, D.; Kok, K.; Schiller, F.; Woodward, A.; Druckman, A.; Basson, L. Participatory Development and Analysis of a Fuzzy Cognitive Map of the Establishment of a Bio-Based Economy in the Humber Region. PLoS ONE 2013, 8, e78319. [Google Scholar] [CrossRef]
- Jetter, A. Fuzzy Cognitive Maps for Engineering and Technology Management: What Works in Practice? In Proceedings of the 2006 Technology Management for the Global Future-PICMET 2006 Conference, Istanbul, Turkey, 8–13 July 2006; pp. 498–512. [Google Scholar]
- Jetter, A.; Schweinfort, W. Building scenarios with Fuzzy Cognitive Maps: An exploratory study of solar energy. Futures 2011, 43, 52–66. [Google Scholar] [CrossRef]
- Mourhir, A.; Papageorgiou, E.I.; Kokkinos, K.; Rachidi, T. Exploring Precision Farming Scenarios Using Fuzzy Cognitive Maps. Sustainability 2017, 9, 1241. [Google Scholar] [CrossRef]
- Jetter, A.J.; Kok, K. Fuzzy Cognitive Maps for futures studies—A methodological assessment of concepts and methods. Futures 2014, 61, 45–57. [Google Scholar] [CrossRef]
- Kashi, K.; Franek, J. Application of Multiple Attribute Decision Making Methods in Human Resources. In Proceedings of the 7th International Scientific Conference Managing and Modeling of Financial Risks, Ostrava, Czech Republic, 8–9 September 2014. [Google Scholar]
- Michnik, J.; Frączkiewicz-Wronka, A. Wspomaganie decyzji w zarządzaniu podmiotem leczniczym. Stud. Ekon. Zesz. Nauk. UE Katow. 2014, 199, 205–217. [Google Scholar]
- Pechová, H.; Staňková, Š. Application of WINGS method in CRM performance measurement. In Proceedings of the IDIMT 2015: Information Technology and Society-Interaction and Interdependence-23rd Interdisciplinary Information Management Talks, Vienna, Austria, 13–14 December 2015; pp. 391–398. [Google Scholar]
- Rego Mello, B.B.; Gomes, L.F.A.M. Industry Risk Assessment in Brazil with the WINGS Method. In Proceedings of the 23rd International Conference on Multiple Criteria Decision Making MCDM 2015—Bridging Disciplines, Hamburg, Germany, 2–7 August 2015. [Google Scholar]
- Michnik, J.; Adamus-Matuszyńska, A. Structural analysis of problems in public relations. Mult. Criteria Decis. Mak. UE Katow. 2015, 10, 105–123. [Google Scholar]
- Radziszewska-Zielina, E.; Śladowski, G. Assessment of the Conditions that Determine the Reclaiming of Stone Materials and Their Use in the Revalorisation of Historical Buildings; EDP Sciences: Les Ulis, France, 2017. [Google Scholar]
- Radziszewska-Zielina, E.; Śladowski, G. Supporting the selection of a variant of the adaptation of a historical building with the use of fuzzy modeling and structural analysis. J. Cult. Herit. 2017, 26, 53–63. [Google Scholar] [CrossRef]
- Michnik, J. The WINGS method with multiple networks and its application to innovation projects selection. Int. J. Appl. Manag. Sci. 2018, 10, 105–126. [Google Scholar] [CrossRef]
- Sallum, F.S.V.; Gomes, L.F.A.M.; Machado, M.A.S. A dematel-topsis-wings approach to the classification of multi-market investment funds. Indep. J. Manag. Prod. 2018, 9, 1203–1234. [Google Scholar] [CrossRef]
- Sallum, F.S.V.; Gomes, L.F.A.M.; Machado, M.A.S. A multicriteria approach to the prioritisation of stock investment funds. Int. J. Bus. Syst. Res. 2018, 13, 120–134. [Google Scholar] [CrossRef]
- Czarniawska, B. The European Capital of the 2000s: On Image Construction and Modeling. Corp. Reput. Rev. 2000, 3, 202–217. [Google Scholar] [CrossRef]




| No. | Factor | Initial State |
|---|---|---|
| 1 | Image | 0.1 |
| 2 | Identity | 6.0 |
| 3 | City movements | 0.1 |
| 4 | City culture | 7.7 |
| 5 | Silesian region culture | 1.9 |
| 6 | Polish culture | 3.0 |
| 7 | Socio-economic environment | 5.2 |
| 8 | Promotion strategy | 0.1 |
| 9 | City management | 2.2 |
| 10 | Underclass | 5.5 |
| 11 | Pseudo-fans | 5.1 |
| 12 | Polluted city | 6.7 |
| 13 | City of investors | 6.9 |
| 14 | City of characteristic culture | 7.8 |
| 15 | City of great events and entertainment | 7.7 |
| 16 | Recommendable city | 7.1 |
| 17 | City of sport events | 6.8 |
| 18 | Citizens | 4.3 |
| Factors Determining the City’s Image | 2014 | 2015 | ||
|---|---|---|---|---|
| Concept | Forecast | Actual | Forecast | Actual |
| City movements | 0.11 | 0.40 | 0.41 | 0.70 |
| Underclass | 5.57 | 4.60 | 4.64 | 4.10 |
| Polluted city | 6.80 | 6.70 | 6.80 | 7.30 |
| City of investors | 7.18 | 6.40 | 6.66 | 6.40 |
| City of characteristic culture | 7.93 | 7.90 | 8.03 | 7.80 |
| City of great events and entertainment | 7.83 | 7.30 | 7.41 | 7.70 |
| Recommendable city | 7.21 | 7.30 | 7.42 | 7.70 |
| City of sport events | 6.90 | 7.10 | 7.21 | 6.70 |
| No. | Concept | Impact | Receptivity | Involvement | Role |
|---|---|---|---|---|---|
| 1 | Image | 2.60 | 10.00 | 12.60 | |
| 2 | Identity | 5.21 | 9.12 | 14.33 | |
| 3 | City movements | 1.94 | 1.12 | 3.07 | 0.82 |
| 4 | City culture | 7.04 | 3.15 | 10.19 | 3.89 |
| 5 | Silesian region culture | 3.95 | 1.67 | 5.62 | 2.28 |
| 6 | Polish culture | 4.68 | 0.40 | 5.08 | 4.28 |
| 7 | Socio-economic environment | 8.55 | 2.16 | 10.72 | 6.39 |
| 8 | Promotion strategy | 5.79 | 2.13 | 7.92 | 3.67 |
| 9 | City management | 4.28 | 1.51 | 5.79 | 2.77 |
| 10 | Underclass | 3.78 | 1.71 | 5.49 | 2.07 |
| 11 | Pseudo-fans | 4.80 | 1.67 | 6.46 | 3.13 |
| 12 | Polluted city | 2.83 | 2.94 | 5.77 | |
| 13 | City of investors | 3.47 | 3.67 | 7.15 | |
| 14 | City of characteristic culture | 4.58 | 3.01 | 7.59 | 1.57 |
| 15 | City of great events and entertainment | 4.29 | 4.26 | 8.55 | 0.03 |
| 16 | Recommendable city | 2.53 | 5.79 | 8.32 | |
| 17 | City of sport events | 4.97 | 2.86 | 7.83 | 2.12 |
| 18 | Citizens | 10.00 | 7.80 | 17.80 | 2.20 |
| No. | Concept | Impact | Receptivity | Involvement | Role |
|---|---|---|---|---|---|
| 1 | Image | 2.60 | 4.16 | 6.75 | −1.56 |
| 2 | Identity | 5.21 | 10.00 | 15.21 | |
| 3 | City movements | 1.94 | 1.25 | 3.19 | 0.69 |
| 4 | City culture | 7.04 | 3.50 | 10.55 | 3.54 |
| 5 | Silesian region culture | 3.95 | 1.84 | 5.79 | 2.11 |
| 6 | Polish culture | 4.68 | 0.45 | 5.13 | 4.24 |
| 7 | Socio-economic environment | 8.54 | 2.39 | 10.93 | 6.16 |
| 8 | Promotion strategy | 5.79 | 2.33 | 8.12 | 3.46 |
| 9 | City management | 4.28 | 1.67 | 5.95 | 2.61 |
| 10 | Underclass | 1.91 | 3.75 | ||
| 11 | Pseudo-fans | 1.86 | |||
| 12 | Polluted city | 3.24 | 3.70 | ||
| 13 | City of investors | 3.47 | 4.03 | 7.51 | -0.56 |
| 14 | City of characteristic culture | 4.58 | 3.36 | 7.95 | 1.22 |
| 15 | City of great events and entertainment | 4.29 | 4.76 | 9.05 | |
| 16 | Recommendable city | 2.53 | 2.80 | 5.33 | |
| 17 | City of sport events | 4.95 | 3.19 | 8.14 | 1.75 |
| 18 | Citizens | 10.00 | 5.67 | 15.67 | 4.33 |
© 2019 by the authors. Licensee MDPI, Basel, Switzerland. This article is an open access article distributed under the terms and conditions of the Creative Commons Attribution (CC BY) license (http://creativecommons.org/licenses/by/4.0/).
Share and Cite
Adamus-Matuszyńska, A.; Michnik, J.; Polok, G. A Systemic Approach to City Image Building. The Case of Katowice City. Sustainability 2019, 11, 4470. https://doi.org/10.3390/su11164470
Adamus-Matuszyńska A, Michnik J, Polok G. A Systemic Approach to City Image Building. The Case of Katowice City. Sustainability. 2019; 11(16):4470. https://doi.org/10.3390/su11164470
Chicago/Turabian StyleAdamus-Matuszyńska, Anna, Jerzy Michnik, and Grzegorz Polok. 2019. "A Systemic Approach to City Image Building. The Case of Katowice City" Sustainability 11, no. 16: 4470. https://doi.org/10.3390/su11164470
APA StyleAdamus-Matuszyńska, A., Michnik, J., & Polok, G. (2019). A Systemic Approach to City Image Building. The Case of Katowice City. Sustainability, 11(16), 4470. https://doi.org/10.3390/su11164470

