A Customized Decision Support System for Renewable Energy Application by Housing Association
Abstract
1. Introduction
2. Methodology of Environmental Management Decision Support Tool
2.1. Research Area
- Biskupin-Sępolno-Bartoszowice-Dąbie district: medium-sized, 4–7-storey buildings predominate, with the height of buildings between 10 main A. Mickiewicza street, through 16meters in the area ofGerson and S.Sempołowska Streets, and 22 m in the vicinity of Canaletto Street;
- Ołbin district:average buildings dominate, 5 storeys with the height of buildings between 16m along the streets of E.Stein and B.Prusa, and 22 m along the Daszyńskiego and National Unity (org. Jedności Narodowej) Streets;
- Grunwaldzki Square (org. Plac Grunwaldzki) district: 8–10-storey buildings, 20–22 m height;
- Nadodrze district: 8–10-storey buildings with a height of 20–22 m.
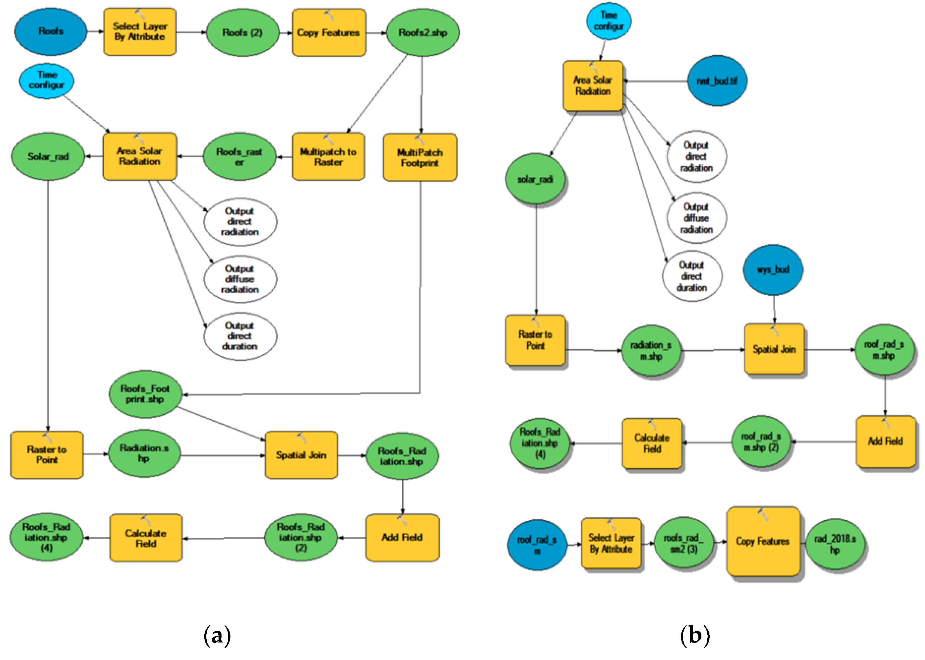
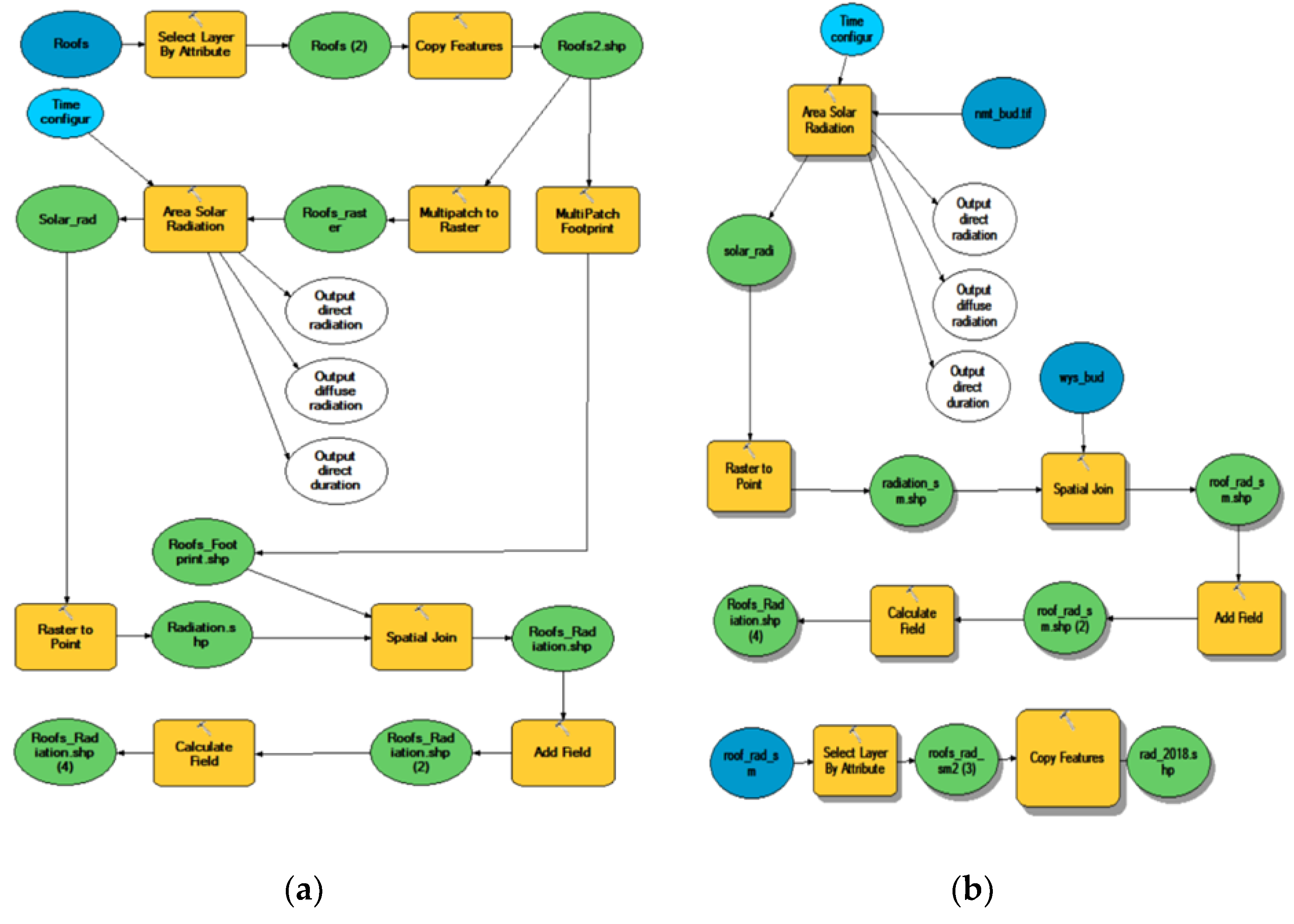
2.2. Model Framework
2.3. Conversion of Data
3. Results
3.1. Solar Radiation
3.2. Model of Environmental Ecision Support Tool
3.3. Accumulated Energy vs. Energy Use
4. Discussion
5. Conclusions
Author Contributions
Funding
Acknowledgments
Conflicts of Interest
References
- Antolak, M. Wybrane Elementy Zarządzania Ochroną Środowiska w Polsce; Mantis Olsztyn: Austin, Poland, 2013. [Google Scholar]
- Rogall, H. The Economics of Sustainable Development; Springer-Verlag: New York, NY, USA, 2009; ISBN 9783895187650. [Google Scholar]
- Szyszka, B. The Effectiveness of the Eco-Management and Audit Scheme EMAS in Organizations on Polish Territory. 2016. Poznań University of Economics and Business. Available online: http://www.wbc.poznan.pl/Content/393452/Szyszka_Beata-rozprawa_doktorska.pdf (accessed on 5 July 2019).
- Caekelbergh, A.F. Zintegrowane Zarządzanie Środowiskiem. Systemowe Zależności Między Polityką, Prawem, Zarządzaniem i Techniką; Oficyna Wolters Kluwer Business: Alphen aan den Rijn, The Netherlands, 2013; ISBN 9788326438110. [Google Scholar]
- Matthaios, S. Minimizing Energy Consumption, Energy Poverty and Global and Local Climate Change in the Built Environment: Innovating to Zero; Elsevier: Amsterdam, The Netherlands, 2018. [Google Scholar]
- Central Statistical Office; Production Department, Ministry of Energy. Energy Consumption in Households in 2015; Statistics Public Establishment: Warsaw, Poland, 2017. Available online: https://stat.gov.pl/download/gfx/portalinformacyjny/en/defaultaktualnosci/3304/3/8/1/energy_from_renewable_sources_in_2015.pdf (accessed on 5 July 2019).
- Żyromski, A.; Biniak-Pieróg, M.; Burszta-Adamiak, E.; Zamiar, Z. Evaluation of relationship between air pollutant concentration and meteorological elements in winter months. J. Water L. Dev. 2014, 22, 25–32. [Google Scholar] [CrossRef]
- Kamińska, J.A. Probabilistic forecasting of nitrogen dioxide concentrations at an urban road intersection. Sustainability 2018, 10, 4213. [Google Scholar] [CrossRef]
- Lobaccaro, G.; Croce, S.; Lindkvist, C.; Munari Probst, M.C.; Scognamiglio, A.; Dahlberg, J.; Lundgren, M.; Wall, M. A cross-country perspective on solar energy in urban planning: Lessons learned from international case studies. Renew. Sustain. Energy Rev. 2019, 108, 209–237. [Google Scholar] [CrossRef]
- Gielen, D.; Boshell, F.; Saygin, D.; Bazilian, M.D.; Wagner, N.; Gorini, R. The role of renewable energy in the global energy transformation. Energy Strateg. Rev. 2019, 24, 38–50. [Google Scholar] [CrossRef]
- European Commission. EU Actions to Improve Environmental Compliance and Governance; European Commission: Brussels, Belgium, 2018. [Google Scholar]
- United Nations. Adoption of the Paris Agreement. In Proceedings of the Conference of the Parties on Its Twenty-First Session, Paris–Le Bourget, France, 30 November 2015. [Google Scholar]
- Ministry of Economy. Energy Policy of Poland Until 2030. Energy Policy; 2009. Available online: https://www.iea.org/policiesandmeasures/pams/poland/name-24723-en.php (accessed on 5 July 2019).
- European Commission. Europe 2020 Strategy; European Commission: Brussels, Belgium, 2010. [Google Scholar]
- Transforming Our World: The 2030 Agenda for Sustainable Development. 2018. Available online: https://sustainabledevelopment.un.org/post2015/transformingourworld (accessed on 5 July 2019).
- Bazan-Krzywoszańska, A.; Skiba, M.; Mrówczyńska, M.; Sztubecka, M.; Bazuń, D.; Kwiatkowski, M. Green energy in municipal planning documents. E3S Web Conf. 2018, 45, 00006. [Google Scholar] [CrossRef]
- Poskrobko, B. Zarządzanieekologiczne w przedsiębiorstwiejakonarzędziewdrażaniaekorozwoju. In MechanizmyiUwarunkowaniaEkorozwoju; Publisher Białystok Politechnika Białostocka: Białostocka, Poland, 1996; ISBN 9788390556321. [Google Scholar]
- Szewrański, S.; Świąder, M.; Kazak, J.K.; Tokarczyk-Dorociak, K.; van Hoof, J. Socio-Environmental Vulnerability Mapping for Environmental and Flood Resilience Assessment: The Case of Ageing and Poverty in the City of Wrocław, Poland. Integr. Environ. Assess. Manag. 2018. [Google Scholar] [CrossRef] [PubMed]
- Marcyniuk-Kluska, A. Environmental management in the scope of economic sustainable development. Zeszyty Naukowe Uniwersytetu Przyrodniczego w Siedlcach 2013, 23, 129–140. [Google Scholar]
- Wang, T.; Kazak, J.; Han, Q.; de Vries, B. A framework for path-dependent industrial land transition analysis using vector data. Eur. Plan. Stud. 2019, 27, 1391–1412. [Google Scholar] [CrossRef]
- Huld, T. PVMAPS: Software tools and data for the estimation of solar radiation and photovoltaic module performance over large geographical areas. Sol. Energy 2017, 142, 171–181. [Google Scholar] [CrossRef]
- Sarmiento, N.; Belmonte, S.; Dellicompagni, P.; Franco, J.; Escalante, K.; Sarmiento, J. A solar irradiation GIS as decision support tool for the Province of Salta, Argentina. Renew. Energy 2019, 132, 68–80. [Google Scholar] [CrossRef]
- Harper, M.; Anderson, B.; James, P.; Bahaj, A. Assessing socially acceptable locations for onshore wind energy using a GIS-MCDA approach. Int. J. Low-Carbon Technol. 2019, 14, 160–169. [Google Scholar] [CrossRef]
- Dominik, K.; Skotak, K. The conception of decision support system for assessment and management of ambient air quality. Inf. Syst. Manag. 2012, 1, 305–317. [Google Scholar]
- Giordano, R.; Pilli-Sihvola, K.; Pluchinotta, I.; Matarrese, R.; Perrels, A. Urban adaptation to climate change: Climate services for supporting collaborative planning. Clim. Serv. 2019. [Google Scholar] [CrossRef]
- Massei, G.; Rocchi, L.; Paolotti, L.; Greco, S.; Boggia, A. Decision Support Systems for environmental management: A case study on wastewater from agriculture. J. Environ. Manag. 2014, 146, 491–504. [Google Scholar] [CrossRef]
- Dong, Y.; Miraglia, S.; Manzo, S.; Georgiadis, S.; Sørup, H.J.D.; Boriani, E.; Hald, T.; Thöns, S.; Hauschild, M.Z. Environmental sustainable decision making—The need and obstacles for integration of LCA into decision analysis. Environ. Sci. Policy 2018, 87, 33–44. [Google Scholar] [CrossRef]
- Van Hoof, J.; Kazak, J.K. Urban ageing. Indoor BuiltEnviron. 2018, 27, 583–586. [Google Scholar] [CrossRef]
- Kazak, J.K.; van Hoof, J. Decision support systems for a sustainable management of the indoor and built environment. Indoor Built Environ. 2018, 27, 1303–1306. [Google Scholar] [CrossRef]
- Pérez-Pérez, R.; Benito, B.M.; Bonet, F.J.; Modele, R. An environmental model repository as knowledge base for experts. Expert Syst. Appl. 2012, 39, 8396–8411. [Google Scholar] [CrossRef]
- Chang, N.B.; Parvathinathan, G.; Breeden, J.B. Combining GIS with fuzzy multicriteria decision-making for landfill siting in a fast-growing urban region. J. Environ. Manag. 2008, 87, 139–153. [Google Scholar] [CrossRef]
- Rahman, M.A.; Rusteberg, B.; Gogu, R.C.; Lobo Ferreira, J.P.; Sauter, M. A new spatial multi-criteria decision support tool for site selection for implementation of managed aquifer recharge. J. Environ. Manag. 2012, 99, 57–61. [Google Scholar] [CrossRef]
- Van Hoof, J.; Bennetts, H.; Hansen, A.; Kazak, J.K.; Soebarto, V. The living environment and thermal behaviours of older south australians: A multi-focus group study. Int. J. Environ. Res. Public Health 2019, 16, 935. [Google Scholar] [CrossRef]
- Przybyła, K.; Kulczyk-Dynowska, A.; Kachniarz, M. Quality of Life in the Regional Capitals of Poland. J. Econ. Issues 2014, 48, 181–196. [Google Scholar] [CrossRef]
- Przybyłowicz, A. The legal position of persons dependent on long-term care in the Republic of Poland. In Long-Term Care in Europe; Springer: Cham, Switzerland, 2018; ISBN 9783319700816. Available online: https://link.springer.com/chapter/10.1007/978-3-319-70081-6_10 (accessed on 5 July 2019).
- Bieda, A. Urban renewal and the value of real properties. Stud. Reg. I Lokal. 2017, 69, 5–28. [Google Scholar]
- Trembecka, A.; Kwartnik-Pruc, A. An analysis of the changes in the structure of allotment gardens in poland and of the process of regulating legal status. Sustainability 2018, 10, 3829. [Google Scholar] [CrossRef]
- Trojanek, R.; Gluszak, M.; Tanas, J. The Effect of Urban Green Spaces on House Prices in Warsaw. Int. J. Strateg. Prop. Manag. 2018, 22, 358–371. [Google Scholar] [CrossRef]
- Jacksohn, A.; Grösche, P.; Rehdanz, K.; Schröder, C. Drivers of renewable technology adoption in the household sector. Energy Econ. 2019, 81, 216–226. [Google Scholar] [CrossRef]
- Palicki, S.; Rącka, I. Influence of Urban Renewal on the Assessment of Housing Market in the Context of Sustainable Socioeconomic City Development. In International Summit, Smart City 360°; Lecture Notes of the Institute for Computer Sciences, Social-Informatics and Telecommunications Engineering (LNICST); Springer: Cham, Switzerland, 2016; Available online: https://link.springer.com/chapter/10.1007/978-3-319-33681-7_76 (accessed on 5 July 2019).
- Świtała, M.; Cichosz, M.; Trzęsiok, J. How to Achieve Customer Satisfaction? Perspective of Logistics Outsourcing Performance. LogForum 2019, 15, 39–51. [Google Scholar] [CrossRef]
- Szewrański, S.; Kazak, J.; Sylla, M.; Świąder, M. Spatial data analysis with the use of ArcGIS and Tableau systems. In Lecture Notes in Geoinformation and Cartography; Springer International Publishing: Cham, Switzerland, 2017; pp. 337–349. Available online: https://link.springer.com/chapter/10.1007/978-3-319-45123-7_24 (accessed on 5 July 2019).
- Wohlgemuth, N.; Wojtkowska-Łodej, G. Policies for the promotion of renewable energy in Poland. Appl. Energ 2003, 76, 111–121. [Google Scholar] [CrossRef]
- Szewrański, S.; Bochenkiewicz, M.; Kachniarz, M.; Kazak, J.K.; Sylla, M. 2018 International Conference on New Energy and Future Energy System (NEFES 2018). Available online: https://iopscience.iop.org/article/10.1088/1755-1315/188/1/011001 (accessed on 5 July 2019).
- Kazak, J.K.; Świąder, M. SOLIS—A novel decision support tool for the assessment of solar radiation in ArcGIS. Energies 2018, 11, 2015. [Google Scholar] [CrossRef]
- Klapa, P.; Mitka, B. Application of terrestrial laser scanning to the development and updating of the base map. Geod. Cartogr. 2017, 66, 59–71. [Google Scholar] [CrossRef]
- Dąbek, P.B.; Żmuda, R.; Szczepański, J.; Ćmielewski, B. Evaluation of water soil erosion processes in forest areas in the Western Sudetes using terrestrial laser scanning and GIS tools. E3S Web Conf. 2018, 44, 00026. [Google Scholar] [CrossRef]
- Klapa, P.; Mitka, B.; Brożek, P. Inventory of Various Stages of Construction Using Tls Technology. In Proceedings of the 18th International Multidisciplinary Scientific GeoConference(SGEM2018), Informatics, Geoinformatics Remote Sensing, Albena, Bulgaria, 30 June–9 July 2018; Volume 18. [Google Scholar]
- Centralny Ośrodek Dokumentacji Geodezyjneji Kartograficznej. Available online: http://www.codgik.gov.pl/index.php/zasob/numeryczne-dane-wysokosciowe.html (accessed on 5 July 2019).
- Central Statistical Office. Available online: https://stat.gov.pl/download/gfx/portalinformacyjny/pl/defaultaktualnosci/5485/1/6/1/energia_2018.pdf (accessed on 5 July 2019).
- Hofierka, J.; Kaňuk, J. Assessment of photovoltaic potential in urban areas using open-source solar radiation tools. Renew. Energy 2009, 34, 2206–2214. [Google Scholar] [CrossRef]
- Klapa, P.; Mitka, B.; Zygmunt, M. Study into Point Cloud Geometric Rigidity and Accuracy of TLS-Based Identification of Geometric Bodies. IOP Conf. Ser. Earth Environ. Sci. 2017, 95, 032008. [Google Scholar] [CrossRef]
- Mitka, B.; Klapa, P.; Piech, I. Comparative analysis of geospatial data received by TLS and UAV technologies for the quarry. In Proceedings of the 18th International Multidisciplinary Scientific GeoConference (SGEM2018), Informatics, Geoinformatics and Remote Sensing, Albena, Bulgaria, 30 June–9 July 2018. [Google Scholar]
- Kaynak, S.; Kaynak, B.; Özmen, A. A software tool development study for solar energy potential analysis. Energy Build. 2018, 162, 134–143. [Google Scholar] [CrossRef]
- Holmgren, J.; Persson, Å.; Söderman, U. Species identification of individual trees by combining high resolution LiDAR data with multi-spectral images. Int. J. Remote Sens. 2008, 29, 1537–1552. [Google Scholar] [CrossRef]
- Agugiaro, G.; Remondino, F.; Stevanato, G.; De Filippi, R.; Furlanello, C. Estimation of solar radiation on building roofs in mountainous areas. ISPRS-Int. Arch. Photogramm. Remote Sens. Spat. Inf. Sci. 2013, 38, 155–160. [Google Scholar] [CrossRef]
- Mainzer, K.; Fath, K.; Mckenna, R.; Stengel, J.; Fichtner, W.; Schultmann, F. A high-resolution determination of the technical potential for residential-roof-mounted photovoltaic systems in Germany. Sol. Energy 2014, 105, 715–731. [Google Scholar] [CrossRef]
- Redweik, P.M.; Catita, C.; Brito, M.C. 3D local scale solar radiation model based on urban LiDAR data. Int. Arch. Photogramm. Remote Sens. Spatial Inf. Sci. 2011, XXXVIII-4/W19, 265–269. Available online: https://doi.org/10.5194/isprsarchives-XXXVIII-4-W19-265-2011 (accessed on 5 July 2019).
- Wijeratne, W.M.P.U.; Yang, R.J.; Too, E.; Wakefield, R. Design and development of distributed solar PV systems: Do the current tools work? Sustain. Cities Soc. 2019, 45, 553–578. [Google Scholar] [CrossRef]
- Jakica, N. State-of-the-art review of solar design tools and methods for assessing daylighting and solar potential for building-integrated photovoltaics. Renew. Sustain. Energy Rev. 2018, 81, 1296–1328. [Google Scholar] [CrossRef]
- Shen, J.; Cheng, C. A Generalized Decision Support System for Short-Term Scheduling of China’s Big Hydropower Systems. In World Environmental and Water Resources Congress 2015; American Society of Civil Engineers: Reston, VA, USA; pp. 1872–1886. Available online: https://ascelibrary.org/doi/abs/10.1061/9780784479162.183?src=recsys (accessed on 5 July 2019).
- Kurtyka-Marcak, I.; Hełdak, M.; Przybyła, K. The Actual Demand for the Elimination of Architectural Barriers among Senior Citizens in Poland. Int. J. Environ. Res. Public Health 2019, 16, 2601. [Google Scholar]
- Dąbrowska, J.; Pawęska, K.; Dąbek, P.; Stodolak, R. The Implications of Economic Development, Climate Change and European Water Policy On Surface Water Quality Threats. Acta Sci. Pol. Formatio Circumiectus 2017, 16, 111–123. [Google Scholar]
- Chintala, V.; Subramanian, K.A. A comprehensive review on utilization of hydrogen in a compression ignition engine under dual fuel mode. Renew. Sustain. Energy Rev. 2017, 70, 472–491. [Google Scholar] [CrossRef]









| Real Estate Code | Annual Accumulated Energy in Wh | Annual Use of Energy in Wh | Balance in Wh |
|---|---|---|---|
| Olsz_111_121 | 271,141,195 | 51,332,400 | +219,808,000 |
| Olsz_123_131 | 688,801,124 | 48,888,000 | +639,913,000 |
| Olsz_132_136 | 705,721,916 | 71,498,700 | +634,223,000 |
| Olsz_133_141 | 949,865,835 | 49,499,100 | +900,366,000 |
| Olsz_138_150 | 715,400,977 | 76,998,600 | +638,402,000 |
| Prom_25_39 | 523,210,936 | 78,220,800 | +444,990,000 |
| Prom_41_57 | 803,637,760 | 98,998,200 | +704,639,000 |
| Semp_55_61 | 624,099,638 | 34,221,600 | +589,878,000 |
| Semp_63_67 | 501,570,235 | 69,054,300 | +432,515,000 |
| Semp_64_74 | 404,252,992 | 68,443,200 | +335,809,000 |
| Semp_64a_74a | 391,366,621 | 62,332,200 | +329,034,000 |
| Semp_69_73 | 392,539,126 | 81,887,400 | +310,651,000 |
| Gers_23_37 | 952,738,626 | 99,609,300 | +853,129,000 |
| Gers_39a_47 | 970,299,234 | 95,942,700 | +874,356,000 |
| Gers_4_14 | 745,840,280 | 70,276,500 | +675,563,000 |
| Gers_5 | 844,439,276 | 16,1330,400 | +683,108,000 |
| Gers_7_21 | 773,564,185 | 42,777,000 | +730,787,000 |
| Jack_59 | 294,365,394 | 19,555,200 | +274,810,000 |
| Jack_61 | 151,276,653 | 21,388,500 | +129,888,000 |
| Jack_63 | 294,365,754 | 19,555,200 | +274,810,000 |
© 2019 by the authors. Licensee MDPI, Basel, Switzerland. This article is an open access article distributed under the terms and conditions of the Creative Commons Attribution (CC BY) license (http://creativecommons.org/licenses/by/4.0/).
Share and Cite
Besser, A.; Kazak, J.K.; Świąder, M.; Szewrański, S. A Customized Decision Support System for Renewable Energy Application by Housing Association. Sustainability 2019, 11, 4377. https://doi.org/10.3390/su11164377
Besser A, Kazak JK, Świąder M, Szewrański S. A Customized Decision Support System for Renewable Energy Application by Housing Association. Sustainability. 2019; 11(16):4377. https://doi.org/10.3390/su11164377
Chicago/Turabian StyleBesser, Aleksandra, Jan K. Kazak, Małgorzata Świąder, and Szymon Szewrański. 2019. "A Customized Decision Support System for Renewable Energy Application by Housing Association" Sustainability 11, no. 16: 4377. https://doi.org/10.3390/su11164377
APA StyleBesser, A., Kazak, J. K., Świąder, M., & Szewrański, S. (2019). A Customized Decision Support System for Renewable Energy Application by Housing Association. Sustainability, 11(16), 4377. https://doi.org/10.3390/su11164377

