Power Flow Control Strategy and Reliable DC-Link Voltage Restoration for DC Microgrid under Grid Fault Conditions
Abstract
1. Introduction
2. System Configuration of DCMG
3. Power Flow Control Strategy and System Control of DCMG
3.1. Power Flow Control Strategy
3.2. Control Scheme of Gird-Connected Converter
3.3. Control Scheme of Wind Power Converter
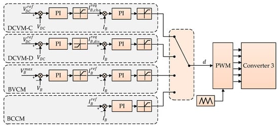
3.4. Control Scheme of Battery Energy Storage System
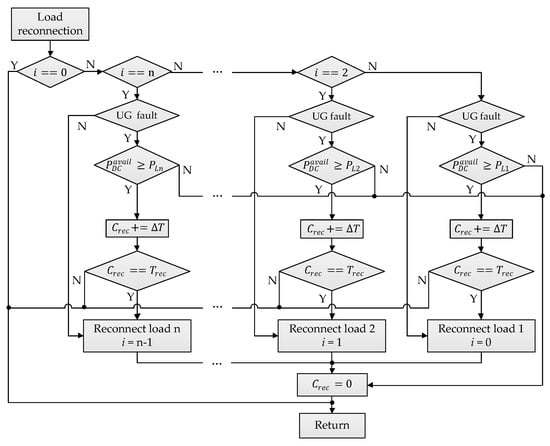
3.5. Load Management Algorithm
4. Proposed DC-Link Voltage Restoration Algorithm
5. Simulation Results
5.1. Grid-Connected Case
5.2. Islanded Case
5.3. Case of Grid Fault Detection Delay
6. Experimental Results
6.1. Grid-Connected Case
6.2. Islanded Case
6.3. Case of Grid Fault Detection Delay
7. Discussion
8. Conclusions
- (i)
- By taking into account the relationship of supply-demand power and the statuses of system units such as the UG, WPGS, and battery, the CC generates thirteen proper operating modes to each LC to effectively deal with various conditions in DCMG. As a result, the stability of DCV and the system power balance can be guaranteed. Moreover, by considering both the grid-connected and islanded modes, a comprehensive performance evaluation for the PFCS was undertaken.
- (ii)
- In the PFCS, the LS is realized in order to prevent the system from collapsing in critical cases, and the LR is also implemented to reconnect the loads which are disconnected due to power shortages in DCMG. In both the LS and LR algorithms, the time delay is used to avoid undesirable load disconnections or reconnections caused by noises.
- (iii)
- To prevent the system power imbalance in DCMG caused by the delay of grid fault detection, a reliable DCV restoration algorithm based on the LECM by the LCs of the WPGS and battery-based ESS is also proposed in this paper. By using the proposed scheme, the WPGS or battery instantly starts LECM to restore the DCV rapidly to the nominal value, regardless of the control signals from the CC, as soon as abnormal behavior of the DCV is detected. The experimental tests demonstrate that the proposed scheme restores the DCV to the nominal value within 0.5 s, even in the worst case. Furthermore, after the UG fault is recognized, the proposed scheme transfers DCMG operation from LECM to the normal operating mode, seamlessly and stably.
Author Contributions
Funding
Acknowledgments
Conflicts of Interest
Abbreviations
| AC | Alternating Current |
| ACMG | AC Microgrid |
| BCCM | Battery Current Control Mode |
| BVCM | Battery Voltage Control Mode |
| CC | Central Controller |
| CC-CV | Current Control-Voltage Control |
| DBS | DC-Bus Signaling |
| DC | Direct Current |
| DCMG | DC Microgrid |
| DCV | DC-link Voltage |
| DCVM-C | DC-link Voltage control Mode by battery Charging |
| DCVM-D | DC-link Voltage control Mode by battery Discharging |
| DG | Distributed Generation |
| DIS | Disable |
| DSP | Digital Signal Processor |
| EM | Execution Mode |
| ESS | Energy Storage System |
| INV | Inverter |
| LC | Local Controller |
| LECM | Local Emergency Control Mode |
| LR | Load Reconnection |
| LS | Load Shedding |
| MG | Microgrid |
| MPPT | Maximum Power Point Tracking |
| NC/RECO | No change/Reconnection |
| PFCS | Power Flow Control Strategy |
| PI | Proportional Integral |
| PMSG | Permanent Magnet Synchronous Generator |
| PWM | Pulse Width Modulation |
| REC | Rectifier |
| RES | Renewable Energy Source |
| SHED | Shedding |
| State of Charge | |
| SVM | Space Vector Modulation |
| TRT | Total Response Time |
| UG | Utility Grid |
| VCM | Voltage Control Mode |
| WPGS | Wind Power Generation System |
| Rated capacity of battery | |
| Counter of load reconnection | |
| Counter of load shedding | |
| d | Duty cycle |
| EM2 | Execution mode from the CC to converter 2 (WPGS) |
| EM2* | Final operating mode applied for converter 2 (WPGS) |
| EM3 | Execution mode from the CC to converter 3 (battery) |
| EM3* | Final operating mode applied for converter 3 (battery) |
| F | Flag in the LECM of WPGS |
| F1, F2 | Flag in the LECM of battery |
| i | Load status indication |
| a-phase grid current | |
| Battery current | |
| Battery current reference | |
| Maximum battery charging current | |
| Required battery charging current | |
| Maximum battery discharging current | |
| Required battery discharging current | |
| d-axis current | |
| d-axis current reference | |
| q-axis current | |
| q-axis current reference | |
| LC2 | Local controller in the WPGS |
| LC3 | Local controller in the battery |
| n | Total quantity of load |
| Battery power | |
| Maximum discharging power of battery | |
| Available power on DC-link | |
| Output power of UG connection system | |
| Load power | |
| Output power of WPGS | |
| Maximum battery state of charge | |
| Minimum battery state of charge | |
| Time delay for load reconnection | |
| Time delay for load shedding | |
| a-phase grid voltage | |
| Battery voltage | |
| Maximum battery voltage | |
| DC-link voltage | |
| Maximum DC-link voltage in LECM of WPGS | |
| First minimum DC-link voltage in LECM of battery | |
| Second minimum DC-link voltage in LECM of battery | |
| DC-link voltage reference | |
| Generator rotor speed | |
| Generator rotor speed reference | |
| Step size |
References
- Bose, B.K. Global Warming: Energy, Environmental Pollution, and the Impact of Power Electronics. IEEE Ind. Electron. Mag. 2010, 4, 6–17. [Google Scholar] [CrossRef]
- Olivares, D.E.; Mehrizi-Sani, A.; Etemadi, A.H.; Cañizares, C.A.; Iravani, R.; Kazerani, M.; Hajimiragha, A.H.; Gomis-Bellmunt, O.; Saeedifard, M.; Palma-Behnke, R.; et al. Trends in Microgrid Control. IEEE Trans. Smart Grid 2014, 5, 1905–1919. [Google Scholar] [CrossRef]
- Molderink, A.; Bakker, V.; Bosman, M.G.C.; Hurink, J.L.; Smit, G.J.M. Management and Control of Domestic Smart Grid Technology. IEEE Trans. Smart Grid 2010, 1, 109–119. [Google Scholar] [CrossRef]
- Ma, W.; Wang, W.; Wu, X.; Hu, R.; Tang, F.; Zhang, W. Control Strategy of a Hybrid Energy Storage System to Smooth Photovoltaic Power Fluctuations Considering Photovoltaic Output Power Curtailment. Sustainability 2019, 11, 1324. [Google Scholar] [CrossRef]
- Salas-Puente, R.A.; Marzal, S.; González-Medina, R.; Figueres, E.; Garcera, G. Power Management of the DC Bus Connected Converters in a Hybrid AC/DC Microgrid Tied to the Main Grid. Energies 2018, 11, 794. [Google Scholar] [CrossRef]
- Han, Y.; Chen, W.; Li, Q. Energy Management Strategy Based on Multiple Operating States for a Photovoltaic/Fuel Cell/Energy Storage DC Microgrid. Energies 2017, 10, 136. [Google Scholar] [CrossRef]
- Dragičević, T.; Guerrero, J.M.; Vasquez, J.C.; Škrlec, D. Supervisory Control of an Adaptive-Droop Regulated DC Microgrid with Battery Management Capability. IEEE Trans. Power Electron. 2014, 29, 695–706. [Google Scholar] [CrossRef]
- Gao, L.; Liu, Y.; Ren, H.; Guerrero, J.M. A DC Microgrid Coordinated Control Strategy Based on Integrator Current-Sharing. Energies 2017, 10, 1116. [Google Scholar] [CrossRef]
- Jeong, D.-K.; Kim, H.-S.; Baek, J.-W.; Kim, H.-J.; Jung, J.-H. Autonomous Control Strategy of DC Microgrid for Islanding Mode Using Power Line Communication. Energies 2018, 11, 924. [Google Scholar] [CrossRef]
- Mohammadi, F. Power Management Strategy in Multi-Terminal VSC-HVDC System. In Proceedings of the 4th National Conference on Applied Research in Electrical, Mechanical, Computer and IT Engineering, Tehran, Iran, 4 October 2018. [Google Scholar]
- Lee, S.-J.; Choi, J.-Y.; Lee, H.-J.; Won, D.-J. Distributed Coordination Control Strategy for a Multi-Microgrid Based on a Consensus Algorithm. Energies 2017, 10, 1017. [Google Scholar] [CrossRef]
- Nguyen, T.-L.; Guillo-Sansano, E.; Syed, M.H.; Nguyen, V.-H.; Blair, S.M.; Reguera, L.; Tran, Q.-T.; Caire, R.; Burt, G.M.; Gavriluta, C.; et al. Multi-Agent System with Plug and Play Feature for Distributed Secondary Control in Microgrid—Controller and Power Hardware-in-the-Loop Implementation. Energies 2018, 11, 3253. [Google Scholar] [CrossRef]
- Yue, J.; Hu, Z.; Li, C.; Vasquez, J.C.; Guerrero, J.M. Economic Power Schedule and Transactive Energy through an Intelligent Centralized Energy Management System for a DC Residential Distribution System. Energies 2017, 10, 916. [Google Scholar] [CrossRef]
- Kaur, A.; Kaushal, J.; Basak, P. A Review on Microgrid Central Controller. Renew. Sustain. Energy Rev. 2016, 55, 338–345. [Google Scholar] [CrossRef]
- Dragičević, T.; Lu, X.; Vasquez, J.C.; Guerrero, J.M. DC Microgrids-Part I: A Review of Control Strategies and Stabilization Techniques. IEEE Trans. Power Electron. 2016, 31, 4876–4891. [Google Scholar]
- Geng, Y.; Hou, M.; Zhang, L.; Dong, F.; Jin, Z. An Improved Voltage Control Strategy for DC Microgrid with Hybrid Storage System. In Proceedings of the 2018 13th IEEE Conference on Industrial Electronics and Applications (ICIEA), Wuhan, China, 31 May–2 June 2018; pp. 958–962. [Google Scholar]
- Sanjeev, P.; Padhy, N.P.; Agarwal, P. Peak Energy Management Using Renewable Integrated DC Microgrid. IEEE Trans. Smart Grid 2018, 9, 4906–4917. [Google Scholar] [CrossRef]
- Salas-Puente, R.; Marzal, S.; González-Medina, R.; Figueres, E.; Garcera, G. Experimental Study of a Centralized Control Strategy of a DC Microgrid Working in Grid Connected Mode. Energies 2017, 10, 1627. [Google Scholar] [CrossRef]
- Liu, B.; Zhuo, F.; Zhu, Y.; Yi, H. System Operation and Energy Management of a Renewable Energy-Based DC Micro-Grid for High Penetration Depth Application. IEEE Trans. Smart Grid 2015, 6, 1147–1155. [Google Scholar] [CrossRef]
- Chen, M.; Ma, S.; Wan, H.; Wu, J.; Jiang, Y. Distributed Control Strategy for DC Microgrids of Photovoltaic Energy Storage Systems in Off-Grid Operation. Energies 2018, 11, 2637. [Google Scholar] [CrossRef]
- Sanjeev, P.; Padhy, N.P.; Agarwal, P. A New Architecture for DC Microgrids using Supercapacitor. In Proceedings of the 2018 9th IEEE International Symposium on Power Electronics for Distributed Generation Systems (PEDG), Charlotte, NC, USA, 25–28 June 2018; pp. 1–5. [Google Scholar]
- Li, F.; Li, R.; Zhou, F. Microgrid Technology and Engineering Application, 1st ed.; Elsevier: London, UK, 2015; pp. 59–60. [Google Scholar]
- Sanjeev, P.; Padhy, N.P.; Agarwal, P. Autonomous Power Control and Management between Standalone DC Microgrids. IEEE Trans. Ind. Inform. 2018, 14, 2941–2950. [Google Scholar] [CrossRef]
- Xu, L.; Chen, D. Control and Operation of a DC Microgrid with Variable Generation and Energy Storage. IEEE Trans. Power Deliv. 2011, 26, 2513–2522. [Google Scholar] [CrossRef]
- Khamis, A.; Xu, Y.; Dong, Z.Y.; Zhang, R. Faster Detection of Microgrid Islanding Events using an Adaptive Ensemble Classifier. IEEE Trans. Smart Grid 2018, 9, 1889–1899. [Google Scholar] [CrossRef]
- Kim, M.-S.; Haider, R.; Cho, G.-J.; Kim, C.-H.; Won, C.-Y.; Chai, J.-S. Comprehensive Review of Islanding Detection Methods for Distributed Generation Systems. Energies 2019, 12, 837. [Google Scholar] [CrossRef]
- Ahmad, K.N.E.K.; Selvaraj, J.; Rahim, N.A. A Review of the Islanding Detection Methods in Grid-Connected PV Inverters. Renew. Sustain. Energy Rev. 2013, 21, 756–766. [Google Scholar] [CrossRef]
- Zhang, J.; Lai, J.-S.; Kim, R.-Y.; Yu, W. High-Power Density Design of a Soft-Switching High-Power Bidirectional dc–dc Converter. IEEE Trans. Power Electron. 2007, 22, 1145–1153. [Google Scholar] [CrossRef]
- Wong, Y.S.; Hurley, W.G.; Wölfle, W.H. Charge Regimes for Valve-Regulated Lead-Acid Batteries: Performance Overview Inclusive of Temperature Compensation. J. Power Sources 2008, 183, 783–791. [Google Scholar] [CrossRef]
- Bahrani, B.; Karimi, A.; Rey, B.; Rufer, A. Decoupled dq-Current Control of Grid-Tied Voltage Source Converters Using Nonparametric Models. IEEE Trans. Ind. Electron. 2013, 60, 1356–1366. [Google Scholar] [CrossRef]
- IEEE. IEEE Standard for Interconnection and Interoperability of Distributed Energy Resources with Associated Electric Power Systems Interfaces; IEEE Std.1547; IEEE: New York, NY, USA, 2018. [Google Scholar]






















| Mode | WPGS | Load | UG Connection System | Battery-Based ESS |
|---|---|---|---|---|
| Mode 1 | MPPT | NC/RECO | REC* | BCCM |
| Mode 2 | MPPT | NC/RECO | REC* | BVCM |
| Mode 3 | MPPT | NC/RECO | REC* | IDLE |
| Mode 4 | MPPT | NC/RECO | DIS | DCVM-D* |
| Mode 5 | MPPT | SHED | DIS | IDLE/DCVM-D* |
| Mode 6 | MPPT | NC/RECO | IDLE | DCVM-C* |
| Mode 7 | MPPT | NC/RECO | INV* | BVCM |
| Mode 8 | MPPT | NC/RECO | INV* | BCCM |
| Mode 9 | MPPT | NC/RECO | INV* | IDLE |
| Mode 10 | MPPT | NC/RECO | DIS | DCVM-C* |
| Mode 11 | VCM* | NC/RECO | DIS | BVCM |
| Mode 12 | VCM* | NC/RECO | DIS | BCCM |
| Mode 13 | VCM* | NC/RECO | DIS | IDLE |
| i | 0 | 1 | 2 | 3 | n |
|---|---|---|---|---|---|
| Indication | No load is disconnected | Load 1 () is disconnected | Load 2, 1 () are disconnected | Load 3, 2, 1 () are disconnected | All loads () are disconnected |
| Unit | Parameter | Symbol | Value |
|---|---|---|---|
| UG | Utility grid voltage | 220 V | |
| Grid frequency | 60 Hz | ||
| Inverter-side inductance of LCL filter | 1.7 mH | ||
| Grid-side inductance of LCL filter | 0.9 mH | ||
| Filter capacitance of LCL filter | 4.5 µF | ||
| Transformer | T | 380/220 V | |
| PMSG for wind turbine | Stator resistance | 0.64 Ω | |
| dq-axis inductance | 0.82 mH | ||
| Number of pole pairs | 6 | ||
| Inertia | 0.111 kgm2 | ||
| Flux linkage | 0.18 Wb | ||
| Battery | Maximum discharging power | 2 kW | |
| Maximum voltage | 265 V | ||
| Maximum charging current | 6 A | ||
| Maximum discharging current | 8 A | ||
| Maximum | 95 % | ||
| Minimum | 20 % | ||
| Rated capacity | 30 Ah | ||
| DC-link | Voltage | 400 V | |
| Capacitance | 4 mF | ||
| Maximum DCV | 420 V | ||
| First minimum DCV | 370 V | ||
| Second minimum DCV | 390 V | ||
| Load | Power of load 1 | 0.7 kW | |
| Power of load 2 | 0.5 kW | ||
| Power of load 3 | 0.3 kW | ||
| Power of load 4 | 0.4 kW | ||
| Power of load 5 | 0.8 kW | ||
| Shedding time delay for load 1 | 15 ms | ||
| Shedding time delay for load 2 | 30 ms | ||
| Shedding time delay for load 3 | 45 ms | ||
| Shedding time delay for load 4 | 60 ms | ||
| Shedding time delay for load 5 | 75 ms | ||
| Time delay for LR | 15 ms | ||
| Priority level: Load 1 < Load 2 < Load 3 < Load 4 < Load 5 |
| Operation Conditions | Time (s) | |
|---|---|---|
| 1 | Load 4 is switched in. | 1 |
| 2 | Wind power increases from 0.25 kW to 2.2 kW. | 1.5 |
| 3 | Load 3 is switched out. | 2 |
| 4 | Wind power increases from 2.2 kW to 3.5 kW. | 2.5 |
| 5 | Battery voltage reaches its maximum value. | 3 |
| Operation Conditions | Time (s) | |
|---|---|---|
| 1 | Grid fault occurs. | 1 |
| 2 | Load 5 is switched in. | 1.5 |
| 3 | Wind power decreases from 1.1 kW to 0.2 kW. | 2 |
| 4 | Wind power increases from 0.2 kW to 1.5 kW. | 2.5 |
| 5 | Wind power increases from 1.5 kW to 3.1 kW. | 3 |
| 6 | Wind power increases from 3.1 kW to 5.0 kW. | 3.5 |
| Study in Ref [8] | This Paper | |
|---|---|---|
| Maximum voltage deviation ratio of the DCV in grid-connected case | 1.84% | 0.75% |
| Maximum voltage deviation ratio of the DCV in islanded case | 5.26% | 2.5% |
© 2019 by the authors. Licensee MDPI, Basel, Switzerland. This article is an open access article distributed under the terms and conditions of the Creative Commons Attribution (CC BY) license (http://creativecommons.org/licenses/by/4.0/).
Share and Cite
Van Nguyen, T.; Kim, K.-H. Power Flow Control Strategy and Reliable DC-Link Voltage Restoration for DC Microgrid under Grid Fault Conditions. Sustainability 2019, 11, 3781. https://doi.org/10.3390/su11143781
Van Nguyen T, Kim K-H. Power Flow Control Strategy and Reliable DC-Link Voltage Restoration for DC Microgrid under Grid Fault Conditions. Sustainability. 2019; 11(14):3781. https://doi.org/10.3390/su11143781
Chicago/Turabian StyleVan Nguyen, Thanh, and Kyeong-Hwa Kim. 2019. "Power Flow Control Strategy and Reliable DC-Link Voltage Restoration for DC Microgrid under Grid Fault Conditions" Sustainability 11, no. 14: 3781. https://doi.org/10.3390/su11143781
APA StyleVan Nguyen, T., & Kim, K.-H. (2019). Power Flow Control Strategy and Reliable DC-Link Voltage Restoration for DC Microgrid under Grid Fault Conditions. Sustainability, 11(14), 3781. https://doi.org/10.3390/su11143781
