Abstract
Mindfulness has been presented as a consumer characteristic mitigating negative environmental effects of overconsumption. This study argues that consumers’ propensity to engage in sustainable consumption behaviors additionally depends on individual values and beliefs, developing a more nuanced view of mindfulness in this particular domain of consumer behavior. Based on an online survey among 546 American consumers, the study finds that mindfulness not only affects a set of sustainable consumption behaviors directly, but also has an impact on environmental concern and perceived consumer effectiveness, accounting for an indirect positive effect of mindfulness through these values and beliefs. Materialism is negatively associated with mindfulness. However, certain forms of sustainable consumption behaviors may offer a pathway for materialist consumers to participate in sustainable consumption. Research findings indicate that increased mindfulness may be effective in changing daily consumption routines, helping to reduce negative environmental impacts of overconsumption, particularly in populations with increased environmental concern and perceived consumer effectiveness.
1. Introduction
Humanity’s collective resource demand has been identified as the main driver of climate change, and it is already vastly overtaxing the planet’s natural capital. Thus, it is essential for survival that we find ways to curb overconsumption [1,2]. This is particularly relevant in industrialized nations, and first and foremost, in the United States, because if all of humanity consumed like Americans, just a fifth of the current world population could be supported by Earth’s natural resources [3]. While consumption is ingrained in human nature through basic needs such as the need for food, clothing, and shelter, the level of consumption coupled with the depletion of Earth’s resources is mostly driven by cultural norms [4] and socially-driven conspicuous consumption [2].
Consumers have a substantial influence on environmental issues through their consumption patterns and can mitigate negative environmental effects by changing the practices involved with their daily consumption routines and adopting more environmentally and socially responsible forms of consumption. Simply put, consumers need to consume less, both in terms of the environmental impacts of that which is consumed (composition) and in terms of the quantities of goods and services consumed (volume) [5]. To achieve such behavior and lifestyle changes, a better understanding of the psychological foundations for a transition toward sustainable consumption is essential [6,7].
An emerging literature stream suggests that increased consumer mindfulness may offer a pathway to more conscious and sustainable patterns of consumption [8,9,10,11,12,13,14]. The psychological construct of mindfulness has been enthusiastically embraced by numerous scientific disciplines, leading to exponential rise in related publications [15,16,17]. Mindfulness is an elevated “state of conscious awareness where an individual is implicitly aware of the context and content of information” [18] (p. 289). If mindful individuals’ behaviors are well thought-out and result from a deliberate and conscious choice after considering the consequences of consumption, mindfulness may help exercise temperance on overconsumption [19].
Against this background, this study’s aim is to add to this emerging research field to better understand possible mental drivers of sustainable consumerism, and to investigate how sustainable consumption patterns are related to mindfulness among common consumers who are not familiar with, or exposed to, meditation or mindfulness trainings. It is guided by the research question of how mindfulness affects sustainability of consumption and whether its influence on sustainable behaviors depends on a consumer’s specific environmental values and attitudes, extending past research in several important ways.
First, this study takes a Western, socio-cognitive perspective of mindfulness in a social (non-clinical) setting generating insights on everyday behavior of American consumers who for the most part do not practice meditation [20,21]. By complementing the more thoroughly-researched contemplative mindfulness-sustainability nexus [11], the study increases understanding of the psychological drivers of sustainable consumption patterns which are pivotal to initiate effective behavior change [4,22]. Due to its focus on socio-cognitive mindfulness, this research also adds an alternative perspective of trait mindfulness to sustainable consumption literature [12] and, in particular, the emerging stream of research on mindfulness and sustainability education [13,14,17,23].
Second, this study contributes to a more refined understanding of mindfulness as a cognitive driver of sustainable consumption, facilitating future research on mindfulness interventions in a particularly diverse and comprehensive behavioral context which ranges from buying organic produce and repairing broken goods to taking public transport and working from home [24]. Due to this complexity, Brown and Kasser encouraged empirical work that simultaneously includes a broader range of behaviors related to reducing material consumption [8], leading us to choose three facets of sustainable consumption and ethical behaviors for the current study: (1) Emissions-reducing behaviors [24], (2) sharing of products [25], and (3) ethically responsible buying [26,27]. These domains of sustainable consumption were selected because they tap into both composition and volume of what is being consumed [5].
Third, this research examines how the effects of mindfulness on sustainable consumption behaviors are mediated by additional variables, namely environmental concern, perceived consumer effectiveness, and materialism. Environmental concern is a value or belief system enfolding the preservation of the natural environment [28,29]. Perceived consumer effectiveness (PCE) is the belief that one’s individual choice makes a difference in resolving social and environmental problems [30]. Both these constructs have been identified as important determinants of sustainable consumption [30,31]. The main difference is that, while environmental concern indicates individuals’ perception regarding an environmental problem, PCE indicates their efficacy or their role in the context of the problem [30]. The third potential mediator is materialism or individuals’ beliefs about the importance of possessions in their life [32]. Individuals high in materialistic values place importance on the act of acquisition rather than on use or mere possession of goods in order to achieve social status [33], and they reject concern towards others and the environment [34].
Including these three intervening variables expands knowledge on the relative role of mindfulness in everyday consumption [35] and helps determine whether increased mindfulness is sufficient to reduce negative environmental effects of consumption, or whether additional consumer values and beliefs need to be present. With that, the study makes significant contributions in addressing overconsumption as a major environmental and societal threat, developing a more nuanced view of mindfulness in the context of this particular domain of consumer behavior.
2. Perspectives of Mindfulness
The study and practice of mindfulness have mainly been approached in two different ways: The Eastern meditation-based approach [36] and the Western socio-cognitive approach [37]. Although not inherently a religious or spiritual concept, the first approach derives its roots from Buddhist traditions in which the experience of mindfulness derives from meditation practice. This approach has found its most popular expression in mindfulness-based stress reduction (MBSR) and mindfulness-based cognitive therapy (MBCT) (for a comparison of both approaches see, for instance [38]). The cultivation of mindfulness based on an Eastern-Buddhist tradition that interprets mindfulness as a form of present-moment awareness where individuals are “paying attention in a particular way: On purpose, in the present moment, and nonjudgmentally” [36] (p. 4) has been the focus of past research interest. Eastern-Buddhist mindfulness is rooted in contemplative, cultural and philosophical traditions, and requires gradual refinement by means of systematic and long-term practice through formal and informal meditation that aims at clearing the mind and enabling to live in the moment [11,38,39].
The second stream of research conceives of mindfulness entirely within a cognitive information-processing framework [40,41]. This Western socio-cognitive mindfulness concept is derived from cognitive psychology literature, and interprets mindfulness as a mindset of novelty seeking, engagement, novelty producing, and flexibility [37,42]. This perspective is closely associated with the work of Ellen Langer who defined mindfulness as “a general style or mode of functioning through which the individual actively engages in reconstructing the environment through creating new categories or distinctions, thus directing attention to new contextual cues that may be consciously controlled or manipulated as appropriate” [37] (p. 4). The socio-cognitive approach presents a creativity-focused perspective of mindfulness [43,44], which is a related, yet distinct concept that differs from the contemplative approach. For example, the socio-cognitive concept usually includes the external, material, and social context of the individual, whereas the Eastern-Buddhist view focuses on present inner experience [36,45]. Mindfulness, as expressed in everyday life, differs from mindfulness attained during meditation practice, as for example evidenced by a lack of significant correlation between the two [35,46] (for a detailed account of the differences and commonalities between the Eastern and Western concepts, see [43,47,48]).
In an effort to clarify whether mindfulness is a stable or more transitory disposition, Sternberg [49] suggested that cognitive-based mindfulness is a cognitive style indicating the favored ways of using an ability rather than cognitive ability itself or a personality trait, concluding that mindfulness may be positioned at the boundary of personality and cognitive ability. However, some authors point out that mindfulness as a personality trait can strengthen and develop through systematic practice [47]. For example, studies showed that mindfulness could be increased by employing non-contemplative interventions such as creative mental tasks and activities that served to interrupt mindless cognitive automaticity [37,44]. Independent of the perspective taken on the construct of mindfulness, numerous studies have reported significant well-being and other benefits to mindfulness enhancement over many years of observation in both medical and general populations [8,23,50].
3. Conceptual Background and Hypotheses Development
3.1. Socio-Cognitive Mindfulness and Sustainable Consumption
In the context of sustainable consumption, mindfulness is believed “to play the role of an antagonist to impulsive, automated acquisition habits that amount to unsustainable consumerism” [10] (p. 2). Looking at mindfulness as a possible mental driver of overt behaviors favors Langer’s perspective that mindfulness pursues a learning agenda, can be goal-oriented and enhances problem-solving [37,45,51]. Owing to the thoughtful awareness more mindful individuals have of their behaviors, heightened mindfulness may provide a mechanism to increase consumers’ willingness to engage in sustainable consumption behaviors [52].
The role of mindfulness in attenuating consumption is particularly significant in that, compared to cognitive or behavioral approaches to educate consumers on sustainability, mindfulness-based approaches directly target core values and ethical principles, providing a more direct option to (continuously) change downstream behaviors due to an enduring change of general perspectives and inner convictions [40]. However, many everyday consumer behaviors that cause dangerous patterns of pollution, resource depletion, and climate change are not driven by mindfulness but by mindlessness [2]. Mindlessness is a “mental state where there is little questioning of new information and where individuals are mentally passive and are processing the environment according to pre-existing scripts and routines” [53] (p. 93). This describes a specific type of automaticity, namely habits, which are characterized by rigid contextual cueing of behavior and unconscious decision-making that does not depend on goals and intentions [39,47], such as binge eating, impulse shopping, or needlessly turning on the water faucet or lights. Negative outcomes in cognitive performance, health or well-being may be the result if individuals rely heavily on “auto-pilot” in situations when they need to be consciously aware, evaluating new information and options, and acting with intention [53]. Additionally, habitual (over)consumption can lead to negative environmental effects.
Increased mindfulness implies thoughtful awareness of behavior [52] and may promote reflection on one’s consumption activity and greater care in choice-making [19,54]. Mindful consumers examine the particular qualities of a situation before deciding on a course of action, rather than relying on established categories and habits [37,55]. As specified in one of the principles of socio-cognitive mindfulness, being open to new information generates cognitive routes for creativity, insight making, cognitive flexibility, self-acceptance, and personal responsibility [56]. A more mindful individual develops a capacity to perceive and understand phenomena from multiple standpoints and to shift between perspectives as and when needed, generating more choice and response options [56]. Growing awareness and attentiveness facilitate a better understanding of the situation of others [55], including the social conditions of production and consumption and associated environmental consequences [40]. Thus, a more mindful individual may be more conscious with regard to the environmental and social consequences of their consumption instead of thoughtlessly following established consumption routines or norms. This may lead to conscious engagement in ecologically and socially responsible or sustainable behaviors (sometimes also termed pro-environmental behaviors), which aim at minimizing the negative impact of consumption on the natural environment [57,58].
Therefore, this study suggests that, if mindful individuals’ behavior results from a deliberate and conscious choice after considering the consequences of consumption, mindfulness may help in curbing overconsumption [19]. Specifically, it is hypothesized that
Hypothesis 1:
Socio-cognitive mindfulness is positively associated with sustainable consumption patterns.
Additionally, this study suggests that environmental concern, perceived consumer effectiveness and materialism mediate the direct association between mindfulness and sustainable consumption behaviors.
3.2. Environmental Concern
Environmental concern, a general awareness of the consequences of harming nature [59], is believed to be more pronounced among mindful consumers and to engender behavioral responses, implying a positive association between environmental concern and sustainable consumption. Theoretically, cognitive styles such as socio-cognitive mindfulness [49] are antecedents in the formation of human values and value systems [60], explaining a positive link with environmental concern that represents a human value [29]. This assumption is in line with Geiger et al. [61] who suggested that mindfulness interventions can directly target core values and ethical principles. However, past literature does not fully clarify whether mindful individuals are generally fonder of nature than less mindful people. Initial studies showed that contemplative conceptualizations of mindfulness were positively related to nature connectedness [62]. Moreover, increased levels of openness to experience characteristic of socio-cognitive mindfulness have been linked to nature connectedness [63], suggesting similar linkage with environmental concern under the assumption that people connected with nature are also concerned about its state. Contrarily, when strong habits and mindlessness prevail, personal attitudes, and beliefs to protect the environment are unlikely to affect behavior [64].
3.3. Perceived Consumer Effectiveness
Holding favorable attitudes toward sustainable consumption does not necessarily engender behavior changes, particularly, if one doubts that individual actions can result in broader social or environmental change. If consumers feel they cannot change a situation, they may retreat into apathy and resignation and thus will be less likely to address pressing environmental issues [58]. Cognitive styles influence the way individuals feel empowered and generate their efficacy beliefs in a particular context [65,66], suggesting that linkages exist between mindfulness and Perceived Consumer Effectiveness (PCE), which relates to efficacy beliefs in the context of sustainable consumption [30]. PCE is defined as one’s “estimate of the extent to which personal consumption activities contribute to a solution to the problem” [30] (p. 80). Mindful consumers tend to carefully weigh alternative options and actions because they realize there are consequences associated with their consumption [19]. They also consider multiple perspectives in a given situation and avoid habitual responses. Therefore, they may perceive that they possess greater ability to exert control over their goals and activities, meaning they are characterized by an internal locus of control [67] which describes the degree to which individuals believe that they can influence outcomes through their own actions [58]. In contrast, individuals with an external locus of control feel that their individual actions are insignificant. Socio-cognitive mindfulness might aid in establishing efficacy beliefs [68], because it enhances two aspects of perceived control: Being aware that one’s situation can be changed, and being able to change one’s viewpoint regarding a situation [69]. Self-efficacy, perceived control, and internal locus of control are relatively analogous to PCE in the context of sustainable consumption behavior, providing additional explanation of the link between mindfulness and PCE.
3.4. Materialism
As noted by Geiger et al. [61], research should focus on the important linkage between mindfulness and materialism. Initial studies have found a negative association between materialism and contemplative concepts of mindfulness in a sustainability context [70]. From a contemplative point of view, mindfulness is thought to counterbalance psychological drivers of overconsumption, such as the need for fulfillment and alienation or non-connectedness that materialists attempt to contain with excessive consumption. Mindful consumers may also be less susceptible to conspicuous consumption patterns that emerge out of social comparisons, and they may find fulfillment in day to day life events and experiences instead of the acquisition of possessions, as Rosenberg [19] speculated. Accordingly, Brown and Kasser [8] reported that contemplative mindfulness correlated with lower materialistic values, suggesting that materialism might also weaken the association between socio-cognitive mindfulness and sustainable consumption.
In summary, this study hypothesizes that
Hypothesis 2:
The associations between mindfulness and sustainable consumption patterns are mediated by (a) environmental concern, (b) PCE, and (c) materialistic values.
4. Materials and Methods
4.1. Participants
In total, 546 adults residing within the United States participated in our study of which 50.5% were female. Age ranged from 18 to 77, with a mean (SD) = 36.4 (12) years. Modal education was a bachelor’s degree (38.5%) and modal household income was $25,000–$39,999 (22.8%). Compared to U.S. census data for 2018 (50.8% female, median age 38, 30.9% had a bachelor’s degree or higher, median household income $57,652 in 2017, see www.census.gov), the sample may skew toward higher education and lower income levels.
4.2. Procedure
To reach a sample of adult consumers in the United States, we chose an online survey distributed through Amazon MTurk. In total, 632 adults completed our survey. We deleted four cases, as respondents took less than five minutes to fill in the survey. Additionally, we removed two outliers that showed atypical answer patterns. Internet Protocol addresses revealed that no one participated from a non-U.S. location. Eighty additional participants did not complete the outcome measures and were excluded. Similar drop-out rates are typical for surveys with modest payment [24]. This procedure led to a remaining sample size of 546 respondents. This sample size offered sufficient statistical power to detect the mediation effects in the empirical model examined [71,72].
4.3. Measures
With the exception of the Langer mindfulness scale (LMS), the majority of scales available to measure mindfulness are based on contemplative conceptualizations and are directed towards the present state of consciousness rather than the assessment of overall mindfulness potential or mindfulness capability [41,73]. To capture socio-cognitive mindfulness in a non-clinical social context, we used a revised 14-item version of the LMS [45,74]. The items are distributed across three areas (novelty seeking, engagement, and novelty producing). We measured LMS based on a seven-point scale (1 = strongly disagree, 7 = strongly agree). It should be noted that the survey did not refer to the term “mindfulness” at all to avoid possible confusion, given the different possible interpretations. The development of the original and abbreviated LMS are described in detail in previous literature [45,74].
Sustainable consumption behaviors were captured using three different measures, namely emission reducing behaviors, propensity to share products and responsible buying. We included the frequency with which consumers engage in emission reducing behaviors (ERB) measured with 13 items of a scale developed by Brick and Lewis [24]. Given the effects of overconsumption on climate change, emission-reduction is one of the most important aspects of individual environmental engagement. Emissions-reducing behaviors span diverse types of sustainable consumption behaviors, including transportation, diet, and energy use [24]. ERB was measured on a five-point scale (1 = never, 2 = rarely, 3 = sometimes, 4 = usually, 5 = always).
Consumers may choose not to buy products at all but share them among each other in order to foster a sense of community and to save resources. Recently, peer-to-peer-based forms of bartering, trading, and swapping material products have been redefined through technology and community-based online services [75]. Partly fueled by a growing concern about climate change and a yearning for social embeddedness, such forms of collaborative consumption appeal to consumers who prefer the experience of temporarily accessing goods instead of buying and owning them [25]. We measured consumers’ propensity to share products and services with others (SHARE) based on seven items [76] using a seven-point scale (1 = strongly disagree, 7 = strongly agree).
Responsible Buying (RB) was measured with 13 items obtained from Webb et al. [27]. Unlike ERB and SHARE, the purchase of more environmentally and socially responsible product alternatives (e.g., recycled products, Fair Trade) does not reduce the volume of consumption but its composition [5].
We also included measures for our three mediators. Environmental concern (EC) was measured with four items suggested by Ellen et al. [77] and perceived consumer effectiveness (PCE) with four items taken from Webb et al. [27]. Finally, materialism (MAT) was measured using items from Richins and Dawson [32]. All the mediators were measured on a seven-point scale (1 = strongly disagree, 7 = strongly agree). See Table 1 for all measures used in this study.
Table 1.
Measurement model.
4.4. Data Analyses
Data were analyzed using structural equation modeling on LISREL 8.80. Initial Confirmatory Factor Analysis (CFA) showed that four items from LMS, nine items from ERB, four items from MAT, and three items from SHARE had poor loadings and therefore were dropped. All remaining items were then subjected to another CFA resulting in a well-fitting model with all items loading significantly on their respective constructs. See Table 1 for all remaining items used in this study, item loadings, composite reliabilities (CR), and average variance extracted (AVE).
We tested our hypotheses in a structural equation model including PCE, EC, and MAT as mediators of the associations between LMS and behavioral outcome variables. Socio-demographic variables, namely income, age, gender, and education were also included to account for their possible influence on outcome variables. In order to assess the indirect effects in this multiple mediator model, the bootstrapping method was used. While not relying on normality assumptions, this method performs repetitive sampling from the data set where indirect effects are calculated for each resampled data set. As a result, a sampling distribution is built based on indirect effect estimates calculated from numerous sampled data sets (for a review, see [78]). The PROCESS macro for SPSS (version 2.16), which estimates mediation effects using bootstrapping method, was utilized to calculate z-values for total and specific indirect effects of mediators.
5. Results
CFA results were χ2(df) = 2574.76 (1009), χ2/df = 2.55. This indicated a good fit given a ratio between χ2 and degrees of freedom lower than 3 [79]. Root mean square of error approximation (RMSEA), the standardized root mean residual (SRMR), Comparative fit index (CFI), and non-normed fit index (NNFI) also indicated goodness of fit [80]. The results were: RMSEA = 0.061 (90% confidence interval for RMSEA = 0.058–0.063, p < 0.001), SRMR = 0.055, NNFI = 0.97, and CFI = 0.97.
The standardized loadings for all items were above 0.5 (see Table 1). Internal consistency of constructs was assessed using average variance extracted (AVE) and composite reliability. Composite reliability exceeded standard values: LMS = 0.91, PCE = 0.86, EC = 0.87, MAT = 0.91, ERB = 0.83, SHARE = 0.81, and RB = 0.96. AVE exceeded the threshold of 0.5 for all constructs, LMS = 0.51, PCE = 0.61, EC = 0.63, MAT = 0.67, ERB = 0.57, SHARE = 0.52, and RB = 0.63, and therefore met the standard for convergent validity. In order to test for discriminant validity, AVE was compared with the squared covariances which were less than the AVE for all variables, suggesting that there is discriminant validity [81] (see Table 2 for comparison of AVE and squared covariances of variables).
Table 2.
Descriptive statistics, average variance extracted (AVE) and squared covariances.
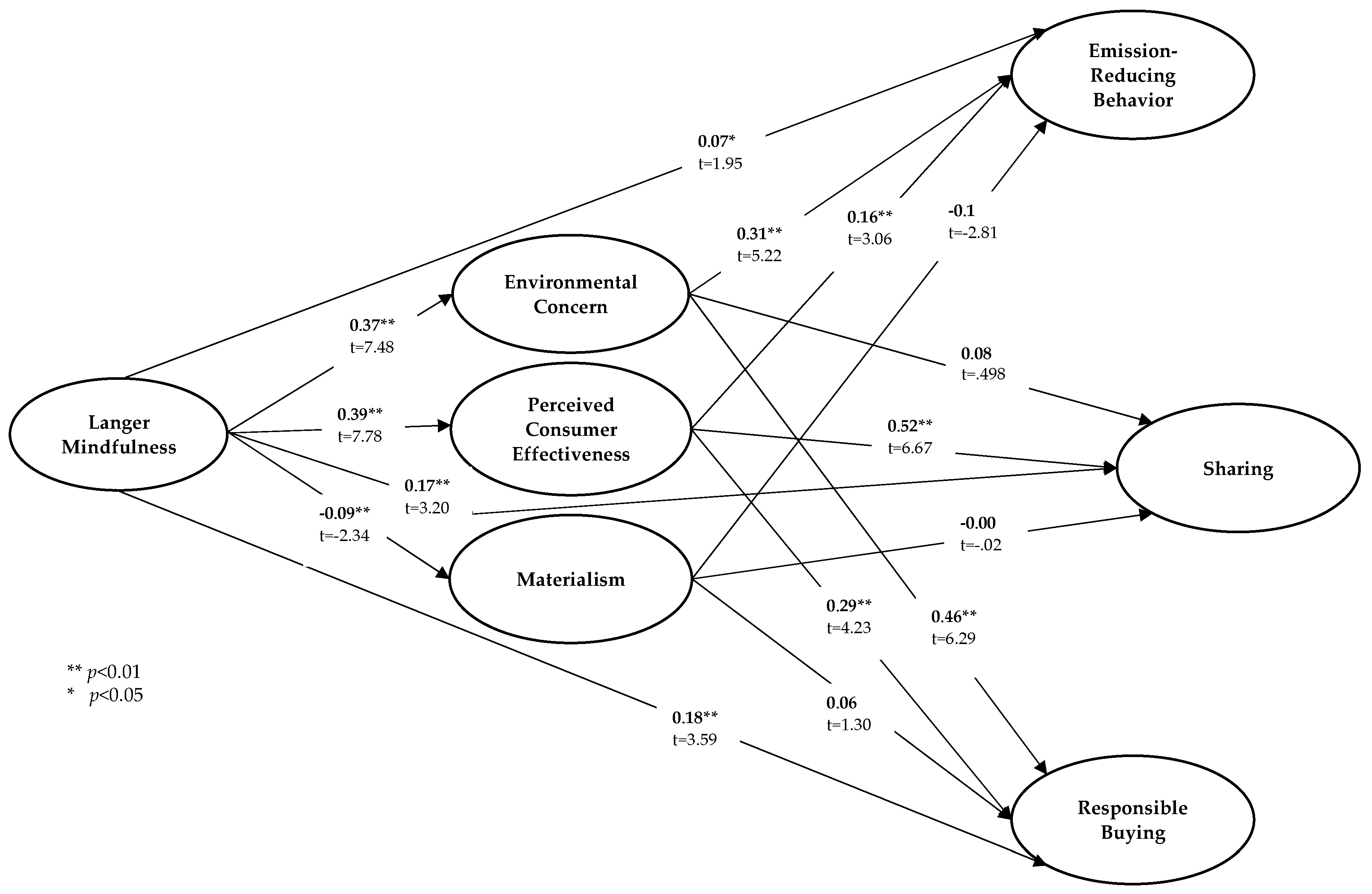
The structural equation model indicated a good fit with all indices meeting the recommended levels. Results were: χ2(df) = 2608.40 (1028), χ2/df = 2.53, RMSEA = 0.061 (90% confidence interval for RMSEA = 0.058–0.063, p < 0.01), SRMR = 0.058, NNFI = 0.97, and CFI = 0.97. Modification indices indicated adding a path between MAT and age. Most of the hypothesized relationships were significant (see Figure 1). The direct association between LMS and ERB (β = 0.07, p < 0.05), SHARE (β = 0.17, p < 0.01), and RB (β = 0.18, p < 0.01) were positive and significant (see Table 3 for direct, indirect and total effects). Total effects suggested that the associations between LMS and ERB (β = 0.26, p < 0.01), SHARE (β = 0.40, p < 0.01), and RB (β = 0.46, p < 0.01) were significant, fully supporting Hypothesis 1. LMS was also indirectly associated with ERB, SHARE, and RB through EC, PCE, and MAT. In detail, there was a positive and statistically significant association between LMS and EC (β = 0.37, p < 0.01), and LMS and PCE (β = 0.39, p < 0.01). A weak negative significant association was observed between LMS and MAT (β = −0.09, p < 0.01). Paths hypothesized between EC and ERB (β = 0.31, p < 0.01), and RB (β = 0.46, p < 0.01) were significant. EC did not exhibit significant association with SHARE. Relationships postulated between PCE and ERB (β = 0.16, p < 0.01), SHARE (β = 0.52, p < 0.01) and RB (β = 0.29, p < 0.05) were also significant. MAT was not related to outcome variables RB or SHARE. However, MAT was negatively associated with ERB (β = −0.1, p < 0.01).
Figure 1.
Structural model.
Table 3.
Standardized β—direct, indirect, and total effects.
In Table 4, z-values greater than 2.33 indicate significant mediation effects at p < 0.01 and z-values greater than 1.96 indicate significant mediation effects at p < 0.05. The results show mediation of PCE, and EC on the associations between LMS and ERB, SHARE, and RB, in support of Hypotheses 2 (a) and (b). There was also the mediation of MAT on the association between LMS and ERB, providing partial support of Hypothesis 2 (c). Among the control variables, income was negatively associated with ERB (β = −0.07, p < 0.05), however, there was no significant relation between income, SHARE, and RB. Age was negatively associated with MAT (β = −0.23, p < 0.01) and SHARE (β = −0.15, p < 0.01), although it showed a positive association with ERB (β = 0.12, p < 0.01). Gender did not show any significant impact on the outcome variables. Similarly, education was not significantly related to any outcome variables. However, it showed a positive association with income (β = 0.32, p < 0.01).
Table 4.
Significance of mediation effects—z-values.
6. Discussion
6.1. Mindfulness and Sustainable Consumption Behaviors
In line with Hypothesis 1, study findings support that socio-cognitive mindfulness is positively associated with three different kinds of sustainable consumption behaviors. Thus, more mindful individuals may generally be inclined to resort to sustainable consumption options. Mindful individuals’ behavior results from a deliberate consideration of alternatives to, and outcomes of, consumption [19]. They carefully determine what particular type of product to buy in order to decrease negative social and environmental impacts, or what alternatives to product ownership exist. As the study shows, they tend to engage in resource conservation, such as emissions-reducing behaviors, and selection of more environmentally and socially responsible product alternatives as forms of responsible buying. Mindful individuals cultivate novelty seeking and novelty producing ability [18,42], which may account for the observation that mindful individuals support the adoption of alternative consumption practices such as sharing of goods with others.
6.2. Environmental Concern and PCE as Mediators
Results indicated that both environmental concern and PCE added to the impact that mindfulness had on sustainable consumption outcome variables, implying that environment-related values and beliefs reinforce the effect mindfulness has in increasing individuals’ propensity to consume more sustainably. First, according to expectations and in line with Hypothesis 2 (a), the results support that environmental concern is more pronounced among mindful consumers and engenders behavioral responses, accounting for the positive association between environmental concern and the three sustainable consumption variables. Cognitive styles influence how we generate efficacy beliefs in a particular context [65], possibly accounting for the finding that linkages exist between mindfulness and PCE, which relates to efficacy beliefs in the context of sustainable consumption [30]. Accordingly, perceived consumer effectiveness (PCE) was positively associated with mindfulness, as expected in Hypothesis 2 (b).
6.3. Materialism as Mediator
This study finds only a weak negative association between mindfulness and materialism, and results do not fully support the expected negative mediating role of materialism with regard to sustainable consumption patterns. Thus, considering the characteristics of socio-cognitive mindfulness, a more nuanced view of the mindfulness-materialism nexus may be warranted. Openness to new experiences and novelty-seeking tendencies indicative of more mindful individuals [37,42] may entice them to try new products, and to surround themselves with possessions that enable the creation of new experiences. After all, individuals high in openness to experience are attentive to and curious about their outer experiences (i.e., activities, foods, social values, [82]), possibly explaining why materialism was negatively associated only with ERB, but not the other sustainable consumption variables. As this study indicates, materialists’ role in sustainable consumption needs to be carefully considered [61]. Possibly, the novelty-seeking aspect of socio-cognitive mindfulness is responsible for attenuating this association compared to contemplative conceptualizations of mindfulness that showed more pronounced negative associations with materialism in prior studies [8,70]. Thus, the socio-cognitive view may allow for “mindful materialists”, whereas the Eastern-Buddhist view does not.
6.4. Study Limitations
A number of limitations warrant mentioning with respect to interpreting our findings. First, the drawbacks of self-report measures on intentions and behaviors, particularly in the context of mindfulness studies [83,84], and the general limitations of cross-sectional data [61] should not be ignored. The study design we employed is consistent with other research on mindfulness and sustainable consumption behaviors [8,85]. Sauer et al. [41] specifically noted that the vast majority of published studies find self-report measures to deliver theory-conform measurement effects of mindfulness. However, the possibility exists that social desirability biases play a role in the associations reported here although past studies did not find such bias. For example, Brown and Ryan [86] found no evidence that social desirability explained associations between mindfulness and subjective wellbeing. Howell et al. [87] tested if social desirability biases had an effect on relationships between mindfulness, nature connectedness, and wellbeing, but found no significant effects. Nonetheless, future research should collect longitudinal data, or use multiple data sources to address these concerns.
Secondly, while the LMS scale is currently the only available broadly validated measure for socio-cognitive mindfulness, additional validation in different contexts is needed, in particular in non-clinical settings where fewer applications of mindfulness scales exist [41]. We also suggest replicating our study with a different set of mediators and consumption variables to gain more complete insights into mindfulness effects on consumerism.
Additionally, our study’s results are limited by the scope of the survey sample. MTurk samples allow for more representative population sampling than other online panels but our sample may have overrepresented educated individuals with lower household incomes. While it has been demonstrated that MTurk is a high-quality source of participants for behavioral science studies that gives responses similar to other, traditionally used samples [88,89], and that many classic effects are reliable across MTurk samples [24], future studies should employ alternative sampling strategies and also include participants from other countries and (consumer) cultures.
6.5. Contribution and Future Research Opportunities
Our research results expand prior studies that were of conceptual nature [3,9,19], employed contemplative mindfulness measures more closely aligned with Eastern-Buddhist interpretations rather than the socio-cognitive approach [8,90], included a narrow set of environmentally relevant behaviors [91,92], and/or did not address mediators as included in our study.
Langer’s theory of mindfulness clearly differs in focus from secularized adaptations of Eastern-Buddhist traditions in Western psychology [42,93]. Future research needs to carefully address how specifically the role of socio-cognitive mindfulness differs from contemplative interpretations. Notably, the practice of contemplative approaches to mindfulness in Western cultures will likely differ from practice in Eastern-Buddhist cultures [94,95]. Building on our findings, future research could compare the effect of different mindfulness concepts in the context of sustainable consumption, as well as consumer behavior in general, in different cultural settings, and among practitioners and non-practitioners of contemplative techniques (see [12] as an example).
The positive direct associations between mindfulness and sustainable consumption behaviors established in our study encourage exploration of how consumer mindfulness can be increased. While mindfulness in the Eastern-Buddhist interpretation can be trained through meditation practice [41,86], this approach may be unfamiliar for many American consumers or even stigmatized for some who see mindfulness as something exclusively practiced by monks or individuals coping with depression [85]. However, socio-cognitive mindfulness can be accommodated into present daily routines and work life even without meditation, resulting in better health, effectiveness, and happiness [54], and, as our results indicate, more sustainable consumption choices. The idea of cultivating mindfulness among consumers can inspire a wide variety of mindfulness-promoting interventions for daily consumption routines which may include smartphone apps and other technology solutions such as smart home devices to support everyday mindfulness practice and which may improve the feasibility and acceptability of behavior changes [17,85]. Mindfulness interventions could guide consumer decision-making in daily consumption scenarios (e.g., when shopping online or in the grocery store, when adjusting thermostats or using water). In this context, further studies may, for example, explore the effectiveness of mobile app usage [40], and whether apps and other nudges indeed foster mindfulness or simply establish new (mindless) routines. Similar studies on health and physical activity apps point to the need for broader research to determine if (long-term) behavior change is achieved [96,97].
Future research should include non-routine sustainable behaviors, for example with respect to mobility or home improvement (e.g., car sharing or avoiding flights for holidays, insulating homes or installing solar panels), that are less regularly performed than the ones included in our study, and more likely to be guided by a deliberate process rather than by habit. For example, it would be interesting to determine whether these conditions evoke a more prominent role of materialism (e.g., when purchasing hybrid vehicles that may serve to establish social status, see [98]), or if, long-term, mindfulness interventions could change consumers’ materialist values [61]. New studies could also include different mediators or moderators, such as frugality or thriftiness, to detect how mindfulness and financial considerations are related in the context of environmental and financial resource savings [5,99].
Finally, while our study shows a positive linkage between mindfulness and sustainable consumption behaviors, more research in the domain of consumer behavior is needed. For example, mindful individuals may be more resistant to direct cueing which may decrease the effectiveness of typical marketing interventions, such as promotion and pricing strategies, that aim at automaticity of consumer choice, but which might also decrease the effectiveness of public service announcements encouraging sustainable consumption alternatives. Mindful individuals may resist persuasion efforts, because mindfulness aids in developing defenses against undesired or unconscious influences [100] as mindful individuals exhibit stronger self-control, self-management, and self-regulation [101,102]. Insights into these phenomena would also be important when broadening the scope of investigations of mindfulness from a pro-environmental behavior perspective to one that focuses on climate change adaptation and mitigation, which still presents a blind spot in the academic debate [13,57]. In consideration of the primarily positive well-being effects of mindfulness enhancement reported over many years of observation in both medical and general populations [8,50], further research into this attribute may well open up new avenues in reducing the effects of overconsumption on climate change.
Author Contributions
Conceptualization, S.H.; methodology, S.H. and B.S.; formal analysis, B.S.; resources, S.H.; writing—original draft preparation, S.H. and B.S.; writing—review and editing, S.H.; visualization, B.S.; supervision, S.H.; project administration, S.H.
Funding
This research received no external funding.
Conflicts of Interest
The authors declare no conflict of interest.
References
- Tobler, C.; Visschers, V.H.M.; Siegrist, M. Addressing climate change: Determinants of consumers’ willingness to act and to support policy measures. J. Environ. Psychol. 2012, 32, 197–207. [Google Scholar] [CrossRef]
- Winter, D. Shopping for sustainability: Psychological solutions to overconsumption. In Psychology and Consumer Culture: The Struggle for a Good Life in a Materialistic World; Kasser, T., Kanner, A.D., Eds.; American Psychological Association: Washington, DC, USA, 2004; pp. 69–87. [Google Scholar]
- Sheth, J.N.; Sethia, N.K.; Srinivas, S. Mindful consumption: A customer-centric approach to sustainability. J. Acad. Mark. Sci. 2010, 39, 21–39. [Google Scholar] [CrossRef]
- Assadourian, E. Transforming cultures: From consumerism to sustainability. J. Macromark. 2010, 30, 186–191. [Google Scholar] [CrossRef]
- Evans, D. Thrifty, green or frugal: Reflections on sustainable consumption in a changing economic climate. Geoforum 2011, 42, 550–557. [Google Scholar] [CrossRef]
- Gifford, R. The dragons of inaction: Psychological barriers that limit climate change mitigation and adaptation. Am. Psychol. 2011, 66, 290–302. [Google Scholar] [CrossRef] [PubMed]
- Swim, J.K.; Stern, P.C.; Doherty, T.J.; Clayton, S.; Reser, J.P.; Weber, E.U.; Gifford, R.; Howard, G.S. Psychology’s contributions to understanding and addressing global climate change. Am. Psychol. 2011, 66, 241. [Google Scholar] [CrossRef] [PubMed]
- Brown, K.W.; Kasser, T. Are psychological and ecological well-being compatible? The role of values, mindfulness, and lifestyle. Soc. Indic. Res. 2005, 74, 349–368. [Google Scholar] [CrossRef]
- Ericson, T.; Kjønstad, B.G.; Barstad, A. Mindfulness and sustainability. Ecol. Econ. 2014, 104, 73–79. [Google Scholar] [CrossRef]
- Geiger, S.M.; Otto, S.; Schrader, U. Mindfully green and healthy: An indirect path from mindfulness to ecological behavior. Front. Psychol. 2018, 8, 2306. [Google Scholar] [CrossRef]
- Fischer, D.; Stanszus, L.; Geiger, S.; Grossman, P.; Schrader, U. Mindfulness and sustainable consumption: A systematic literature review of research approaches and findings. J. Clean. Prod. 2017, 162, 544–558. [Google Scholar] [CrossRef]
- Panno, A.; Giacomantonio, M.; Carrus, G.; Maricchiolo, F.; Pirchio, S.; Mannetti, L. Mindfulness, pro-environmental behavior, and belief in climate change: The mediating role of social dominance. Environ. Behav. 2018, 50, 864–888. [Google Scholar] [CrossRef]
- Wamsler, C.; Brossmann, J.; Hendersson, H.; Kristjansdottir, R.; McDonald, C.; Scarampi, P. Mindfulness in sustainability science, practice, and teaching. Sustain. Sci. 2018, 13, 143–162. [Google Scholar] [CrossRef] [PubMed]
- Frank, P.; Stanszus, L.S. Transforming Consumer Behavior: Introducing Self-Inquiry-Based and Self-Experience-Based Learning for Building Personal Competencies for Sustainable Consumption. Sustainability 2019, 11, 2550. [Google Scholar] [CrossRef]
- Rau, H.K.; Williams, P.G. Dispositional mindfulness: A critical review of construct validation research. Personal. Individ. Differ. 2016, 93, 32–43. [Google Scholar] [CrossRef]
- Sliwinski, J.; Katsikitis, M.; Jones, C.M. A review of interactive technologies as support tools for the cultivation of mindfulness. Mindfulness 2017, 8, 1150–1159. [Google Scholar] [CrossRef]
- Stanszus, L.; Fischer, D.; Böhme, T.; Frank, P.; Fritzsche, J.; Geiger, S.; Harfensteller, J.; Grossman, P.; Schrader, U. Education for sustainable consumption through mindfulness training: Development of a consumption-specific intervention. J. Teach. Educ. Sustain. 2017, 19, 5–21. [Google Scholar] [CrossRef]
- Langer, E.J. Matters of mind: Mindfulness/mindlessness in perspective. Conscious. Cogn. 1992, 1, 289–305. [Google Scholar] [CrossRef]
- Rosenberg, E.L. Mindfulness and consumerism. In Psychology and Consumer Culture: The Struggle for a Good Life in a Materialistic World; Kasser, T., Kanner, A.D., Eds.; American Psychological Association: Washington, DC, USA, 2004; pp. 107–125. [Google Scholar]
- Clarke, T.C.; Black, L.I.; Stussman, B.J.; Barnes, P.M.; Nahin, R.L. Trends in the Use of Complementary Health Approaches Among Adults: United States, 2002–2012; National health statistics reports; National health statistics: Hewittsville, MD, USA, 2015.
- Mikulas, W.L. Mindfulness: Significant common confusions. Mindfulness 2011, 2, 1–7. [Google Scholar] [CrossRef]
- York, R.; Rosa, E.A.; Dietz, T. Footprints on the earth: The environmental consequences of modernity. Am. Sociol. Rev. 2003, 68, 279–300. [Google Scholar] [CrossRef]
- Barrett, B.; Grabow, M.; Middlecamp, C.; Mooney, M.; Checovich, M.; Converse, A.; Gillespie, B.; Yates, J. Mindful climate action: Health and environmental co-benefits from mindfulness-based behavioral training. Sustainability 2016, 8, 1040. [Google Scholar] [CrossRef]
- Brick, C.; Lewis, G.J. Unearthing the “Green” Personality. Environ. Behav. 2014, 48, 635–658. [Google Scholar] [CrossRef]
- Belk, R. You are what you can access: Sharing and collaborative consumption online. J. Bus. Res. 2014, 67, 1595–1600. [Google Scholar] [CrossRef]
- Burke, P.F.; Eckert, C.; Davis, S. Segmenting consumers’ reasons for and against ethical consumption. Eur. J. Mark. 2014, 48, 2237–2261. [Google Scholar] [CrossRef]
- Webb, D.J.; Mohr, L.A.; Harris, K.E. A re-examination of socially responsible consumption and its measurement. J. Bus. Res. 2008, 61, 91–98. [Google Scholar] [CrossRef]
- Minton, A.P.; Rose, R.L. The effects of environmental concern on environmentally friendly consumer behavior: An exploratory study. J. Bus. Res. 1997, 40, 37–48. [Google Scholar] [CrossRef]
- Schultz, P.W. New environmental theories: Empathizing with nature: The effects of perspective taking on concern for environmental issues. J. Soc. Issues 2000, 56, 391–406. [Google Scholar] [CrossRef]
- Berger, I.E.; Corbin, R.M. Perceived consumer effectiveness and faith in others as moderators of environmentally responsible behaviors. J. Public Policy Mark. 1992, 11, 79–89. [Google Scholar] [CrossRef]
- Straughan, R.D.; Roberts, J.A. Environmental segmentation alternatives: A look at green consumer behavior in the new millennium. J. Consum. Mark. 1999, 16, 558–575. [Google Scholar] [CrossRef]
- Richins, M.L.; Dawson, S. A consumer values orientation for materialism and its measurement: Scale development and validation. J. Consum. Res. 1992, 19, 303–316. [Google Scholar] [CrossRef]
- Richins, M.L. Special possessions and the expression of material values. J. Consum. Res. 1994, 21, 522–533. [Google Scholar] [CrossRef]
- Bauer, M.A.; Wilkie, J.E.; Kim, J.K.; Bodenhausen, G.V. Cuing consumerism: Situational materialism undermines personal and social well-being. Psychol Sci 2012, 23, 517–523. [Google Scholar] [CrossRef] [PubMed]
- Kaplan, D.M.; Raison, C.L.; Milek, A.; Tackman, A.M.; Pace, T.W.; Mehl, M.R. Dispositional mindfulness in daily life: A naturalistic observation study. PLoS ONE 2018, 13, e0206029. [Google Scholar] [CrossRef] [PubMed]
- Kabat-Zinn, J. Wherever You Go, There You Are: Mindfulness Meditation in Everyday life; Hyperion, 1994; pp. 78–80. Available online: https://www.amazon.com/Wherever-You-There-Are-Mindfulness-ebook/dp/B0037B6QSY (accessed on 5 July 2019).
- Langer, E.J. Mindfulness; Da Capo Press: Cambridge, MA, USA, 1989. [Google Scholar]
- Carmody, J. Eastern and Western Approaches to Mindfulness. In The Wiley Blackwell Handbook of Mindfulness; Ie, A., Ngnoumen, C.T., Langer, E.J., Eds.; John Wiley & Sons: Chichester, UK, 2014; pp. 48–57. [Google Scholar]
- Grossman, P. Mindfulness for psychologists: Paying kind attention to the perceptible. Mindfulness 2010, 1, 87–97. [Google Scholar] [CrossRef]
- Bahl, S.; Milne, G.R.; Ross, S.M.; Mick, D.G.; Grier, S.A.; Chugani, S.K.; Chan, S.S.; Gould, S.; Cho, Y.-N.; Dorsey, J.D.; et al. Mindfulness: Its Transformative Potential for Consumer, Societal, and Environmental Well-Being. J. Public Policy Mark. 2016, 35, 198–210. [Google Scholar] [CrossRef]
- Sauer, S.; Walach, H.; Schmidt, S.; Hinterberger, T.; Lynch, S.; Büssing, A.; Kohls, N. Assessment of Mindfulness: Review on State of the Art. Mindfulness 2012, 4, 3–17. [Google Scholar] [CrossRef]
- Haigh, E.A.; Moore, M.T.; Kashdan, T.B.; Fresco, D.M. Examination of the factor structure and concurrent validity of the Langer Mindfulness/Mindlessness Scale. Assessment 2011, 18, 11–26. [Google Scholar] [CrossRef] [PubMed]
- Hart, R.; Ivtzan, I.; Hart, D. Mind the gap in mindfulness research: A comparative account of the leading schools of thought. Rev. Gen. Psychol. 2013, 17, 453–466. [Google Scholar] [CrossRef]
- Bercovitz, K.; Pagnini, F.; Phillips, D.; Langer, E. Utilizing a creative task to assess Langerian mindfulness. Creat. Res. J. 2017, 29, 194–199. [Google Scholar] [CrossRef]
- Pirson, M.; Langer, E.J.; Bodner, T.; Zilcha-Mano, S. The Development and Validation of the Langer Mindfulness Scale-Enabling a Socio-Cognitive Perspective of Mindfulness in Organizational Contexts; Fordham University Schools of Business Research Paper; Fordham University: Bronx, NY, USA, 2012. [Google Scholar]
- Thompson, B.L.; Waltz, J. Everyday mindfulness and mindfulness meditation: Overlapping constructs or not? Personal. Individ. Differ. 2007, 43, 1875–1885. [Google Scholar] [CrossRef]
- Olendzki, A. From Early Buddhist Traditions to Western Psychological Science. In The Wiley Blackwell Handbook of Mindfulness; Ie, A., Ngnoumen, C.T., Langer, E.J., Eds.; John Wiley & Sons: Chichester, UK, 2014; pp. 58–73. [Google Scholar]
- Andrei, F.; Vesely, A.; Siegling, A.B. An examination of concurrent and incremental validity of four mindfulness scales. J. Psychopathol. Behav. Assess. 2016, 38, 559–571. [Google Scholar] [CrossRef]
- Sternberg, R.J. Images of Mindfulness. J. Soc. Issues 2000, 56, 11–26. [Google Scholar] [CrossRef]
- Cash, M.; Whittingham, K. What facets of mindfulness contribute to psychological well-being and depressive, anxious, and stress-related symptomatology? Mindfulness 2010, 1, 177–182. [Google Scholar] [CrossRef]
- Baer, R.A. Mindfulness Training as a Clinical Intervention: A Conceptual and Empirical Review. Clin. Psychol. Sci. Pract. 2003, 10, 125–143. [Google Scholar] [CrossRef]
- Kang, Y.; Gruber, J.; Gray, J.R. Deautomatization of Cognitive and Emotional Life. In The Wiley Blackwell Handbook of Mindfulness; Ie, A., Ngnoumen, C.T., Langer, E.J., Eds.; John Wiley & Sons: Chichester, UK, 2014; pp. 168–185. [Google Scholar]
- Moscardo, G.; Pearce, P.L. Visitor centres and environmental interpretation: An exploration of the relationships among visitor enjoyment, understanding and mindfulness. J. Environ. Psychol. 1986, 6, 89–108. [Google Scholar] [CrossRef]
- Langer, E.J. Mindfulness Forward and Back. In The Wiley Blackwell Handbook of Mindfulness; Ie, A., Ngnoumen, C.T., Langer, E.J., Eds.; John Wiley & Sons: Chichester, UK, 2014; pp. 7–20. [Google Scholar]
- Barber, N.A.; Deale, C. Tapping mindfulness to shape hotel guests’ sustainable behavior. Cornell Hosp. Q. 2014, 55, 100–114. [Google Scholar] [CrossRef]
- Carson, S.H.; Langer, E.J. Mindfulness and self-acceptance. J. Ration.–Emot. Cogn.–Behav. Ther. 2006, 24, 29–43. [Google Scholar] [CrossRef]
- Grabow, M.; Bryan, T.; Checovich, M.; Converse, A.; Middlecamp, C.; Mooney, M.; Torres, E.; Younkin, S.; Barrett, B. Mindfulness and Climate Change Action: A Feasibility Study. Sustainability 2018, 10, 1508. [Google Scholar] [CrossRef]
- Kollmuss, A.; Agyeman, J. Mind the Gap: Why do people act environmentally and what are the barriers to pro-environmental behavior? Environ. Educ. Res. 2010, 8, 239–260. [Google Scholar] [CrossRef]
- Stern, P.C.; Kalof, L.; Dietz, T.; Guagnano, G.A. Values, beliefs, and proenvironmental action: Attitude formation toward emergent attitude objects. J. Appl. Soc. Psychol. 1995, 25, 1611–1636. [Google Scholar] [CrossRef]
- McIntyre, R.P.; Claxton, R.P.; Jones, D.B. Empirical relationships between cognitive style and LOV: Implications for values and value systems. Acr Adv. Consum. Res. 1994, 21, 141–146. [Google Scholar]
- Geiger, S.M.; Grossman, P.; Schrader, U. Mindfulness and sustainability: Correlation or causation? Curr. Opin. Psychol. 2018, 28, 23–27. [Google Scholar] [CrossRef] [PubMed]
- Unsworth, S.; Palicki, S.-K.; Lustig, J. The impact of mindful meditation in nature on self-nature interconnectedness. Mindfulness 2016, 7, 1052–1060. [Google Scholar] [CrossRef]
- Nisbet, E.K.; Zelenski, J.M.; Murphy, S.A. The nature relatedness scale: Linking individuals’ connection with nature to environmental concern and behavior. Environ. Behav. 2009, 41, 715–740. [Google Scholar] [CrossRef]
- Klöckner, C.A.; Matthies, E.; Hunecke, M. Problems of Operationalizing Habits and Integrating Habits in Normative Decision-Making Models. J. Appl. Soc. Psychol. 2003, 33, 396–417. [Google Scholar] [CrossRef]
- Barbosa, S.D.; Gerhardt, M.W.; Kickul, J.R. The role of cognitive style and risk preference on entrepreneurial self-efficacy and entrepreneurial intentions. J. Leadersh. Organ. Stud. 2007, 13, 86–104. [Google Scholar] [CrossRef]
- Gazzola, P.; Colombo, G.; Pezzetti, R.; Nicolescu, L. Consumer empowerment in the digital economy: Availing sustainable purchasing decisions. Sustainability 2017, 9, 693. [Google Scholar] [CrossRef]
- Sulphey, M. Is Mindfulness a Predictor of Locus of Control? J. Appl. Manag. Invest. 2016, 5, 121–130. [Google Scholar]
- Gilbert, D.; Waltz, J. Mindfulness and health behaviors. Mindfulness 2010, 1, 227–234. [Google Scholar] [CrossRef]
- Pagnini, F.; Bercovitz, K.; Langer, E. Perceived control and mindfulness: Implications for clinical practice. J. Psychother. Integr. 2016, 26, 91–102. [Google Scholar] [CrossRef]
- Kasser, T.; Ryan, R.M. A dark side of the American dream: Correlates of financial success as a central life aspiration. J. Personal. Soc. Psychol. 1993, 65, 410–422. [Google Scholar] [CrossRef]
- Kline, R.B. Principles and Practice of Structural Equation Modeling, 3rd ed.; The Guilford Press: New York, NY, USA, 2011. [Google Scholar]
- Wolf, E.J.; Harrington, K.M.; Clark, S.L.; Miller, M.W. Sample size requirements for structural equation models: An evaluation of power, bias, and solution propriety. Educ. Psychol. Meas. 2013, 73, 913–934. [Google Scholar] [CrossRef] [PubMed]
- Siegling, A.B.; Petrides, K.V. Measures of trait mindfulness: Convergent validity, shared dimensionality, and linkages to the five-factor model. Front Psychol 2014, 5, 1164. [Google Scholar] [CrossRef] [PubMed]
- Pirson, M.A.; Langer, E. Developing the langer mindfulness scale. In Proceedings of the Academy of Management; Vol. 2015. No. 1. Available online: https://doi.org/10.5465/ambpp.2015.11308abstract (accessed on 5 July 2019).
- Botsman, R.; Rogers, R. Whats Mine is Yours the Rise of Collaborative Consumption; Collins: London, UK, 2010. [Google Scholar]
- Center for a New American Dream. Analysis Report: New American Dream Survey 2014. Available online: https://newdream.org/downloads/New_Dream_2014_Poll_Final_Analysis.pdf (accessed on 15 May 2019).
- Ellen, P.S.; Wiener, J.L.; Cobb-Walgren, C. The role of perceived consumer effectiveness in motivating environmentally conscious behaviors. J. Public Policy Mark. 1991, 10, 102–117. [Google Scholar] [CrossRef]
- Preacher, K.J.; Hayes, A.F. Asymptotic and resampling strategies for assessing and comparing indirect effects in multiple mediator models. Behav. Res. Methods 2008, 40, 879–891. [Google Scholar] [CrossRef] [PubMed]
- Carmines, E.G.; McIver, J.P. Analyzing models with unobserved variables: Analysis of covariance structures. In Social Measurement; Bohrnstedt, G.W., Borgatta, E.F., Eds.; Sage: Beverly Hills, CA, USA, 1981; pp. 65–116. [Google Scholar]
- Hu, L.T.; Bentler, P.M. Cutoff criteria for fit indexes in covariance structure analysis: Conventional criteria versus new alternatives. Struct. Equ. Model. A Multidiscip. J. 1999, 6, 1–55. [Google Scholar] [CrossRef]
- Fornell, C.; Larcker, D.F. Evaluating structural equation models with unobservable variables and measurement error. J. Mark. Res. 1981, 18, 39–50. [Google Scholar] [CrossRef]
- Costa, P.T.; McCrae, R.R.; Kay, G.G. Persons, Places, and Personality: Career Assessment Using the Revised NEO Personality Inventory. J. Career Assess. 2016, 3, 123–139. [Google Scholar] [CrossRef]
- Baer, R.A.; Smith, G.T.; Hopkins, J.; Krietemeyer, J.; Toney, L. Using self-report assessment methods to explore facets of mindfulness. Assessment 2006, 13, 27–45. [Google Scholar] [CrossRef] [PubMed]
- Grossman, P. Defining mindfulness by how poorly I think I pay attention during everyday awareness and other intractable problems for psychology’s (re)invention of mindfulness: Comment on Brown et al. (2011). Psychol Assess 2011, 23, 1034–1040. [Google Scholar] [CrossRef] [PubMed]
- Bahl, S.; Milne, G.R.; Ross, S.M.; Chan, K. Mindfulness: A long-term solution for mindless eating by college students. J. Public Policy Mark. 2013, 32, 173–184. [Google Scholar] [CrossRef]
- Brown, K.W.; Ryan, R.M. The benefits of being present: Mindfulness and its role in psychological well-being. J. Personal. Soc. Psychol. 2003, 84, 822–848. [Google Scholar] [CrossRef]
- Howell, A.J.; Dopko, R.L.; Passmore, H.-A.; Buro, K. Nature connectedness: Associations with well-being and mindfulness. Personal. Individ. Differ. 2011, 51, 166–171. [Google Scholar] [CrossRef]
- Buhrmester, M.; Kwang, T.; Gosling, S.D. Amazon’s Mechanical Turk: A New Source of Inexpensive, Yet High-Quality, Data? Perspect Psychol Sci 2011, 6, 3–5. [Google Scholar] [CrossRef] [PubMed]
- Goodman, J.K.; Cryder, C.E.; Cheema, A. Data Collection in a Flat World: The Strengths and Weaknesses of Mechanical Turk Samples. J. Behav. Decis. Mak. 2013, 26, 213–224. [Google Scholar] [CrossRef]
- Barbaro, N.; Pickett, S.M. Mindfully green: Examining the effect of connectedness to nature on the relationship between mindfulness and engagement in pro-environmental behavior. Personal. Individ. Differ. 2016, 93, 137–142. [Google Scholar] [CrossRef]
- Amel, E.L.; Manning, C.M.; Scott, B.A. Mindfulness and Sustainable Behavior: Pondering Attention and Awareness as Means for Increasing Green Behavior. Ecopsychology 2009, 1, 14–25. [Google Scholar] [CrossRef]
- Jacob, J.; Jovic, E.; Brinkerhoff, M.B. Personal and Planetary Well-being: Mindfulness Meditation, Pro-environmental Behavior and Personal Quality of Life in a Survey from the Social Justice and Ecological Sustainability Movement. Soc. Indic. Res. 2008, 93, 275–294. [Google Scholar] [CrossRef]
- Chiesa, A.; Calati, R.; Serretti, A. Does mindfulness training improve cognitive abilities? A systematic review of neuropsychological findings. Clin. Psychol. Rev. 2011, 31, 449–464. [Google Scholar] [CrossRef]
- Marx, R. Accessibility versus integrity in secular mindfulness: A Buddhist commentary. Mindfulness 2015, 6, 1153–1160. [Google Scholar] [CrossRef]
- Monteiro, L.M.; Musten, R.; Compson, J. Traditional and contemporary mindfulness: Finding the middle path in the tangle of concerns. Mindfulness 2015, 6, 1–13. [Google Scholar] [CrossRef]
- Conroy, D.E.; Yang, C.H.; Maher, J.P. Behavior change techniques in top-ranked mobile apps for physical activity. Am. J. Prev. Med. 2014, 46, 649–652. [Google Scholar] [CrossRef] [PubMed]
- East, M.L.; Havard, B.C. Mental health mobile apps: From infusion to diffusion in the mental health social system. JMIR Ment. Health 2015, 2, e10. [Google Scholar] [CrossRef] [PubMed]
- Griskevicius, V.; Tybur, J.M.; Van den Bergh, B. Going green to be seen: Status, reputation, and conspicuous conservation. J. Pers. Soc. Psychol. 2010, 98, 392–404. [Google Scholar] [CrossRef] [PubMed]
- Helm, S.V.; Serido, J.; Ahn, S.; Ligon, V.; Shim, S. Materialist Values, Financial and Pro-Environmental Behaviors, and Well-Being. Young Consumers forthcoming.
- Bargh, J.A. Losing consciousness: Automatic influences on consumer judgment, behavior, and motivation. J. Consum. Res. 2002, 29, 280–285. [Google Scholar] [CrossRef]
- Bishop, S.R. Mindfulness: A Proposed Operational Definition. Clin. Psychol. Sci. Pract. 2004, 11, 230–241. [Google Scholar] [CrossRef]
- St Charles, L. Mindfulness, Self-Compassion, Self-Efficacy, and Locus of Control: Examining Relationships between Four Distinct but Theoretically Related Concepts. Master’s Thesis, Pacific University, Forest Grove, OR, USA, 2010. [Google Scholar]
© 2019 by the authors. Licensee MDPI, Basel, Switzerland. This article is an open access article distributed under the terms and conditions of the Creative Commons Attribution (CC BY) license (http://creativecommons.org/licenses/by/4.0/).
