Technology Valuation Method for Supporting Knowledge Management in Technology Decisions to Gain Sustainability
Abstract
:1. Introduction
- RQ1:
- What is the key individual and organizational knowledge needed in technology valuation to make the assumptions visible in order to support sustainability?
- RQ2:
- How can the key individual and organizational knowledge be acquired?
- RQ3:
- How can this key individual and organizational knowledge be used in decision making?
2. Literature Review
2.1. Knowledge Management (KM)
- It “is related both to business practice and to research”. The authors researching KM come from various disciplines, providing important insights, but on their own no individual author provides an integrating framework.
- It “goes further than technology management or information management”. Tacit knowledge, human intervention, and learning are the key aspects, rather than information technology.
- It “is a broad concept, and is made up of different activities”, including, among other things, the creation and application of knowledge.
- It “is principally found in people and is developed through learning”. Knowledge should evolve from a human asset to a business asset.
- Developing new opportunities, creating value, or obtaining a competitive advantage are possible aims for KM.
2.2. Engineering Design Research (EDR)
- Technical system intention and business intention
- Product lifecycle phases
- Desired behaviors from lifecycle phases
- Product structure
- Technology properties
- Dispositions between product properties and desired behaviors
- Potential effects of technology related to the product
- Estimation of financial numbers related to the product
3. Materials and Methods
4. Results
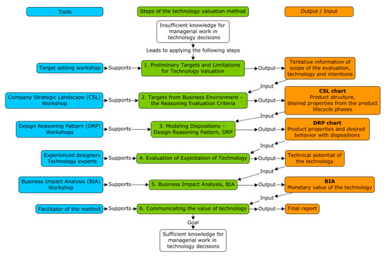
4.1. Preliminary Targets and Limitations for Technology Valuation
4.2. Targets from the Business Environment—The Reasoning Evaluation Criteria
4.3. Modeling Dispositions—Design Reasoning Pattern (DRP)
4.4. Evaluation of the Exploitation of Technology
4.5. Business Impact Analysis (BIA)
4.6. Communicating the Value of Technology
5. Discussion and Conclusion
Author Contributions
Funding
Conflicts of Interest
References
- Liu, L. Sustainability: Living within one’s own ecological means. Sustainability 2009, 1, 1412–1430. [Google Scholar] [CrossRef]
- Kashan, A.J.; Mohannak, K.; Perano, M.; Casali, G.L. A discovery of multiple levels of open innovation in understanding the economic sustainability. A case study in the manufacturing industry. Sustainability 2018, 10, 4652. [Google Scholar] [CrossRef]
- Morelli, J. Environmental Sustainability: A Definition for Environmental Professionals Environmental Sustainability: A Definition for Environmental Professionals. J. Environ. Sustain. 2011, 1, 2. [Google Scholar] [CrossRef]
- McKenzie, S. Social Sustainability: Towards Some Definitions; Hawke Research Institute (UniSA): Magill, Australia, 2004. [Google Scholar]
- Boer, F.P. Traps, Pitfalls and Snares in the Valuation of Technology. Res. Manag. 1998, 41, 45–54. [Google Scholar] [CrossRef]
- Xu, J.; Wang, B. Intellectual capital, financial performance and companies’ sustainable growth: Evidence from the Korean manufacturing industry. Sustainability 2018, 10, 4651. [Google Scholar] [CrossRef]
- Begoña Lloria, M. A review of the main approaches to knowledge management. Knowl. Manag. Res. Pract. 2008, 6, 77–89. [Google Scholar] [CrossRef]
- Razgaitis, R. Valuation and Dealmaking of Technology-Based Intellectual Property: Principles, Methods, and Tools; J. Wiley: Hoboken, NJ, USA, 2009. [Google Scholar]
- Ilori, M.O.; Irefin, I.A. Technology decision making in organisations. Technovation 1997, 17, 153–160. [Google Scholar] [CrossRef]
- Parr, R.L.; Smith, G.V. Intellectual Property: Valuation, Exploitation, and Infringement Damages; John Wiley & Sons: Hoboken, NJ, USA, 2005; ISBN 978-0-471-68323-0. [Google Scholar]
- Chiesa, V.; Gilardoni, E.; Manzini, R. The valuation of technology in buy-cooperate-sell decisions. Eur. J. Innov. Manag. 2005, 8, 157–181. [Google Scholar] [CrossRef]
- Park, Y.; Park, G. A new method for technology valuation in monetary value: Procedure and application. Technovation 2004, 24, 387–394. [Google Scholar] [CrossRef]
- Chiesa, V.; Frattini, F.; Gilardoni, E.; Manzini, R.; Pizzurno, E. Searching for factors influencing technological asset value. Eur. J. Innov. Manag. 2007, 10, 467–488. [Google Scholar] [CrossRef]
- Dissel, M.C.; Phaal, R.; Farrukh, C.J.; Probert, D.R. Value roadmapping. Res. Technol. Manag. 2009, 52, 45–53. [Google Scholar] [CrossRef]
- Hubka, V.; Eder, W.E. Theory of Technical Systems: A Total Concept Theory for Engineering Design; Springer: Berlin/Heidelberg, Germany, 1988; ISBN1 9783540174516. ISBN2 9780387174518. [Google Scholar]
- Andreasen, M.M. 45 Years with Design Methodology. J. Eng. Des. 2011, 22, 293–332. [Google Scholar] [CrossRef]
- Gero, J.S. Design Prototypes: A Knowledge Representation Schema for Design. AI Mag. 1990, 11, 26. [Google Scholar]
- Weber, C.; Deubel, T. New Theory-Based Concepts for Pdm and Plm. In Proceedings of the ICED 03, the 14th International Conference on Engineering Design, Stockholm, Sweden, 19–21 August 2003. [Google Scholar]
- Olesen, J. Concurrent Development in Manufacturing; Technical University of Denmark: Copenhagen, Denmark, 1992; ISBN 87-89867-12-2. [Google Scholar]
- Blessing, L.; Chakrabarti, A. DRM, a Design Research Methodology; Springer: Berlin/Heidelberg, Germany, 2009; ISBN 1848825862. [Google Scholar]
- Yin, R.K. Case Study Research: Design and Methods, 5th ed.; SAGE: Los Angeles, CA, USA, 2014; ISBN 9781452242569. [Google Scholar]
- Newell, A. The heuristic of George Polya and its relation to artificial intelligence. Methods of Heuristics 1981, 195–243. Available online: https://pdfs.semanticscholar.org/e27d/10767e79e9211ceb7d4d84e37883d5f0d0a1.pdf (accessed on 19 June 2019).
- Argote, L.; McEvily, B.; Reagans, R. Managing Knowledge in Organizations: An Integrative Framework and Review of Emerging Themes. Manag. Sci. 2003, 49, 571–582. [Google Scholar] [CrossRef] [Green Version]
- Choo, C.W.; de Alvarenga Neto, R.C.D. The Concept of Ba in Nonaka’s Knowledge-Based Theory of the Firm: Research Findings and Future Advancements Towards the Design and Managing of Enabling Contexts in Knowledge Organizations. EnANPAD 2010, 1–17. Available online: http://www.anpad.org.br/admin/pdf/adi1255.pdf (accessed on 19 June 2019).
- Asim, Z.; Sorooshian, S. Exploring the Role of Knowledge, Innovation and Technology Management (KNIT) Capabilities that Influence Research and Development. J. Open Innov. Technol. Mark. Complex. 2019, 5, 21. [Google Scholar] [CrossRef]
- Takeuchi, H. Towards a universal management concept of knowledge. In Managing Industrial Knowledge: Creation, Transfer and Utilization; Sage: London, UK, 2001; pp. 315–329. ISBN 9780761954996. [Google Scholar]
- Earl, M. Knowledge management strategies: Toward a taxonomy. J. Manag. Inf. Syst. 2001, 18, 215–233. [Google Scholar]
- Nonaka, I.; Konno, N. The Concept of “Ba”: Building a foundation for knowledge creation. Calif. Manag. Rev. 1998, 40, 40–54. [Google Scholar] [CrossRef]
- Alavi, M.; Leidner, D.E. Review: Knowledge Management and Knowledge Management Systems: Conceptual Foundations and Research Issues. MIS Q. 2001, 25, 107. [Google Scholar] [CrossRef]
- Lee, J.; Kim, S.; Lee, J.; Moon, S. Enhancing Employee Creativity for A Sustainable Competitive Advantage through Perceived Human Resource Management Practices and Trust in Management. Sustainability 2019, 11, 2305. [Google Scholar] [CrossRef]
- Hubka, V.; Eder, W.E. Design Science: Introduction to the Needs, Scope and Organization of Engineering Design Knowledge; Springer: New York, NY, USA, 1996; ISBN 9783540199977. [Google Scholar]
- Mämmelä, J.; Juuti, T.; Korhonen, T.; Julkunen, P.; Lehtonen, T.; Pakkanen, J.; Vanhatalo, M. Evaluating the value and costs of technology in the manufacturing industry. In Proceedings of the NordDesign 2018, Linköping, Sweden, 14–17 August 2018. [Google Scholar]
- Mämmelä, J.; Juuti, T.; Julkunen, P.; Lemmetty, P.; Pakkanen, J. Method for Evaluating the Value of Technology in the Manufacturing Industry. In Proceedings of the WCEAM 2018, Stavanger, Norway, 24–26 September 2018. [Google Scholar]
- Juuti, T.; Lehtonen, T.; Riitahuhta, A. Managing Re-Use for Agile New Product Development. In Proceedings of the ICED07, Design Society, Paris, France, 28–31 July 2007. [Google Scholar]
- Pakkanen, J.; Juuti, T.; Lehtonen, T. Brownfield Process: A method for modular product family development aiming for product configuration. Des. Stud. 2016, 45, 210–241. [Google Scholar] [CrossRef] [Green Version]
- Brassler, A.; Schneider, H. Valuation of strategic production decisions. Int. J. Prod. Econ. 2001, 69, 119–127. [Google Scholar] [CrossRef]
- Lehtonen, T.; Halonen, N.; Pakkanen, J.; Juuti, T.; Huhtala, P. Challenges and Opportunities in Capturing Design Knowledge. In Proceedings of the 10th World Congress on Engineering Asset Management (WCEAM 2015), Tampere, Finland, 28–30 September 2015; Koskinen, K.T., Kortelainen, H., Aaltonen, J., Uusitalo, T., Komonen, K., Mathew, J., Laitinen, J., Eds.; Springer: Berlin/Heidelberg, Germany, 2016; pp. 389–395. [Google Scholar]
- Battagello, F.M.; Cricelli, L.; Grimaldi, M. Prioritization of strategic intangible assets in make/buy decisions. Sustainability 2019, 11, 1267. [Google Scholar] [CrossRef]
- Mämmelä, J.; Korhonen, T.; Juuti, T.; Julkunen, P. Communicating design knowledge to support technology management in the manufacturing industry: An application of pragmatic constructivism. Proc. Pragmat. Constr. 2019, 9, 4–16. [Google Scholar]
- Nørreklit, H. A Philosophy of Management Accounting: A Pragmatic Constructivist Approach; Routledge: New York, NY, USA, 2017; Volume 21, ISBN 9781138930094. [Google Scholar]







| Stage | Research Clarification | Descriptive Study 1 | Prescriptive Study | Descriptive Study 2 |
|---|---|---|---|---|
| RQ1 | x | x | ||
| RQ2 | x | x | x | |
| RQ3 | x | x | x | |
| Type 3 | Review-based | Review-based | Comprehensive | Initial |
| Main outcomes | Goals | Understanding | Support | Evaluation |
| A Metal Additive Manufacturing (AM) Coating for Impact Generators | The Kinematics of a Bolter Boom Wrist Structure | The Lightweight Structures of an Underground (UG) Boom | |
|---|---|---|---|
| Case study | Case Study 1 | Case Study 2 | Case Study 3 |
| Technology | Metal AM coating | Wrist structure concepts | Lightweight solutions |
| Evaluation focus of the TVM according to the DRM | Usability and applicability | Usefulness | Usefulness |
| Data collection time period | 6/2017–2/2018 | 4/2018–11/2018 | 4/2018–12/2018 |
| OEM representatives involved | Technology manager Designers (3) Manufacturing manager Manufacturing designer Technology expert (outside the organization) | Product managers (2) Design managers (3) Sourcing manager Technology manager Aftermarket specialist Designers (3) | Technology manager Product managers (2) Designers (3) Design manager |
| Total workload | 98.5 work hours in 27 meetings with 7 different people | 93 work hours in 15 meetings with 11 different people | 56 work hours in 11 meetings with 7 different people |
| Step 1: Preliminary targets | Included in step 2 in this case study | 2 workshops with 2 different people | 1 workshop with 1 person |
| Step 2: Targets from a business environment | 2 workshops with 2 different people | 1 workshop with 8 different people | 1 workshop with 8 different people |
| Step 3: Modeling dispositions | 22 workshops with 3 different people | 8 workshops with 3 different people | 8 workshops with 5 different people |
| Step 4: Evaluation of the exploitation of technology | 2 workshops with 4 different people | 3 workshops with 2 different people | 1 workshop with 4 different people |
| Step 5: Business impact | 1 workshop with 2 different people | 1 workshop with 1 person | This was not done in this case study |
| Step 6: Communicating the value of technology | Included in step 5 in this case study | By the facilitator | By the facilitator |
| Knowledge Type | Key Knowledge | Acquiring the Knowledge | Using the Knowledge |
|---|---|---|---|
| Key individual knowledge | Intention of business Intention of product Organization being studied Technology properties | From manager(s) in target setting workshop | To form a shared understanding about the targets |
| Key organizational knowledge | Intention of business Intention of product Organization being studied | From manager(s) in target setting workshop | Selecting the relevant participants for the second step |
| Knowledge Type | Key Knowledge | Acquiring the Knowledge | Using the Knowledge |
|---|---|---|---|
| Key individual knowledge | Product lifecycle phases Desired behavior from lifecycle phases Product structure | From manager(s) in the CSL workshop using the CSL tool | To form a shared understanding of the targets |
| Key organizational knowledge | Shared understanding and common agreement of the priority of targets | From manager(s) in the CSL workshop using the CSL tool | Supporting the third step by providing the product structure and the desired behavior of the product |
| Knowledge Type | Key Knowledge | Acquiring the Knowledge | Using the Knowledge |
|---|---|---|---|
| Key individual knowledge | Dispositions between product properties and desired behaviors | From designer(s) in DRP workshops | To form a shared understanding about dispositions |
| Key organizational knowledge | Shared understanding and common agreements regarding the priority of dispositions | From designer(s) in DRP workshops | To evaluate the potential of technology in step four |
| Knowledge Type | Key Knowledge | Acquiring the Knowledge | Using the Knowledge |
|---|---|---|---|
| Key individual knowledge | Properties of technology Potential effects of technology according to the modeled DRP | From designer(s) and technology expert(s) in the workshop | To form a shared understanding of the potential of technology |
| Key organizational knowledge | Shared understanding and common agreement on the potential of technology | From designer(s) and technology expert(s) in the workshop | To evaluate the monetary effects of technology |
| Knowledge Type | Key Knowledge | Acquiring the Knowledge | Using the Knowledge |
|---|---|---|---|
| Key individual knowledge | Accounting data Knowledge about business contractsEffects on product lifecycle processes | From manager(s) in the BIA workshop | To form a shared understanding of the economic effects of technology |
| Key organizational knowledge | Shared understanding and common agreement regarding the potential and business effects of technology | From manager(s) in the BIA workshop | Supporting decision making related to technology |
| Knowledge Type | Key Knowledge | Acquiring the Knowledge | Using the Knowledge |
|---|---|---|---|
| Key individual knowledge | - | From documentation produced in steps one to five in the TVM by the facilitator | Communicating the knowledge related to the technology decision |
| Key organizational knowledge | Business targets (CSL) Design knowledge (DRP) Economic impact (BIA) | - | Supporting decision making related to technology and improving knowledge |
© 2019 by the authors. Licensee MDPI, Basel, Switzerland. This article is an open access article distributed under the terms and conditions of the Creative Commons Attribution (CC BY) license (http://creativecommons.org/licenses/by/4.0/).
Share and Cite
Mämmelä, J.; Juuti, T.; Julkunen, P. Technology Valuation Method for Supporting Knowledge Management in Technology Decisions to Gain Sustainability. Sustainability 2019, 11, 3410. https://doi.org/10.3390/su11123410
Mämmelä J, Juuti T, Julkunen P. Technology Valuation Method for Supporting Knowledge Management in Technology Decisions to Gain Sustainability. Sustainability. 2019; 11(12):3410. https://doi.org/10.3390/su11123410
Chicago/Turabian StyleMämmelä, Janne, Tero Juuti, and Pasi Julkunen. 2019. "Technology Valuation Method for Supporting Knowledge Management in Technology Decisions to Gain Sustainability" Sustainability 11, no. 12: 3410. https://doi.org/10.3390/su11123410
APA StyleMämmelä, J., Juuti, T., & Julkunen, P. (2019). Technology Valuation Method for Supporting Knowledge Management in Technology Decisions to Gain Sustainability. Sustainability, 11(12), 3410. https://doi.org/10.3390/su11123410

