Proposal for Feasibility Assessment Model for Landfill Mining and Its Implementation for Energy Generation Scenarios
Abstract
1. Introduction
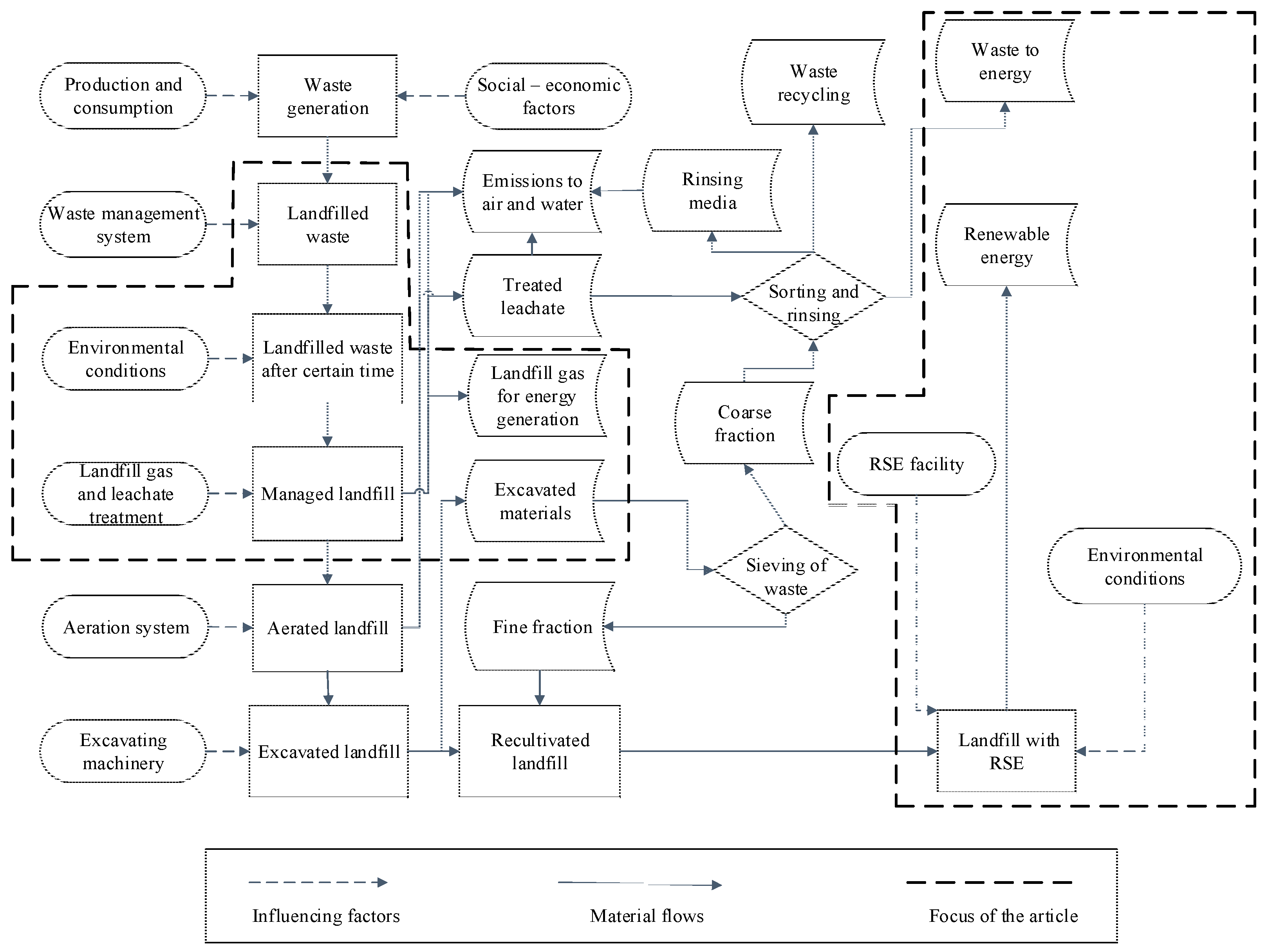
2. Materials and Methods
2.1. Model Algorithm
2.2. Transformations of Deposited Waste within the Landfill
- —amount of dry matter of solid waste fraction i remaining after time t, tons;
- SWDi—initial amount of dry matter of solid waste fraction i, tons;
- k—the first-degree rate constant for waste fraction i;
- t—degradation period in landfill, years.
- (a)
- a mineral part of biodegradable fractions after full decay;
- (b)
- particles of non-decayed but particularly crumbled biodegradable waste;
- (c)
- particles of crumbled plastic and weathered glass;
- (d)
- soil added during landfilling process to cover a landfill.
- SWDF—formed amount of dry state fine fraction, tons;
- SWDBi—initial amount of all dry state biodegradable i fractions, tons;
- SWDBi t—remaining dry state amount of biodegradable i fractions after period t, tons;
- ω—ash content for fraction i, %;
- SWDBi t crumbled—remaining but crumbled amount of dry state biodegradable i fractions after period t, tons;
- SWDnBi crumbled t—crumbled amount of non-biodegradable i fractions after period t, tons;
- msoil—soil added to the landfill, tons;
- Z—amount of other landfilled material like fine MBT residues and/or incineration ashes, tons.
2.3. Formation of Landfill Gas
- ME—methane formation, tons/year;
- SWT—total municipal solid waste (MSW) generated, tons/year;
- SWF—fraction of MSW disposed to solid waste disposal sites;
- MCF—methane correction factor (fraction);
- DOC—degradable organic carbon (fraction) (kg C/kg SW);
- DOCF—fraction DOC dissimilated;
- F—fraction of CH4 in landfill gas (IPCC default is 0.5);
- 16/12—conversion of C to CH4;
- R—collected CH4, tons/year;
- OX—oxidation factor (fraction—IPCC default is 0).
- EM—energy from methane, MJ;
- ΣMEi—sum of methane formed from all biodegradable fractions of waste, Nm3;
- 16—biogas lower calorific value, MJ/Nm3;
- 0.75—collection efficiency of landfill gas [24].
2.4. Energy Potential of Combustible Fractions of Excavated Waste
- HHVi—higher heating value of i fraction, kJ/kg;
- C, H, O, S—content of chemical elements in fraction i, %.
- LHVi—lower heating value of i fraction, kJ/kg;
- MCi—moisture content of i fraction.
2.5. The Use of Excavated Landfill Area for Renewable Energy Generation
- Esolar—annual energy from photovoltaic installations, GJ;
- A—total solar panel area, m2;
- r—efficiency factor given by ratio (0.11–0.13);
- H—annual average solar radiation on tilted panels (shadings not included), kWh/m2;
- PR—performance ratio, coefficient for losses (0.5–0.9).
- —annual energy from energy crops, GJ;
- Acrops—area of landfill, sown with crops, m2;
- GJ/m2/year—energy potential of crops.
2.6. Investigated Landfills
2.7. Morphological Composition and Quantity of Waste in Landfill
2.7.1. Experimental Determination of Waste Composition
2.7.2. Mathematical Prediction of Landfill Composition
- Pi—share of i fraction in common generated waste flow, kg per capita;
- SWlandfilled—final landfilled waste amount, tons;
- ΣSWi—sum of generated waste fraction amounts, tons;
- ΣSWrecycled—sum of separately collected and recycled waste fraction amounts, tons;
- ΣSWMBT—sum of waste fraction amounts passing to mechanical-biological treatment, tons;
- ΣSWMBT-B—sum of waste fraction amounts remaining after mechanical-biological treatment and stabilization and returning to the landfill, tons;
- ΣSWincinerated—sum of incinerated waste fractions, tons;
- ΣSWashes—ashes returning to the landfill after incineration, tons.
- msoil—amount of soil used to cover waste volume, tons;
- SWlandfilled—amount of landfilled solid waste, tons.
3. Results and Discussion
3.1. Model Validation
3.2. Landfill Management Scenarios
- (a)
- In the first scenario, energy from landfill gas is recovered for 20 years, afterwards the landfill is excavated, then solar modules and wind turbines are installed and renewable energy is produced for 30 years;
- (b)
- The second scenario consists of landfill gas collection and energy production, followed by LFM, and then energetic plants are planted, grown, and exploited for 30 years;
- (c)
- The third scenario does not include LFM, only landfill gas collection for 20 years, followed by the installation of solar modules and wind turbines and the generation of renewable energy for 30 years;
- (d)
- The fourth scenario includes LFM, followed by the growing of energetic crops for 30 years. Since for better efficiency we are going to produce both heat and electricity, for total energy calculations we can use typical combined heat and power (CHP) efficiency of 75% [39].
4. Conclusions
Supplementary Materials
Author Contributions
Funding
Acknowledgments
Conflicts of Interest
Abbreviations
| LFM/ELFM | Landfill Mining/Enhanced Landfill Mining |
| RDF | Refuse-Derived Fuel |
| MSW | Municipal Solid Waste |
| MBT | Mechanical Biological Treatment |
| RSE | Renewable and Sustainable Energy |
| CHP | Combined Heat and Power |
| LCA-IWM | Life Cycle Assessment Tool for the Development of Integrated Waste Management |
| IPCC | Intergovernmental Panel on Climate Change |
References
- EU. Council Directive 1999/31/EC of 26 April 1999 on the Landfill of Waste. 1999. Available online: http://eur-lex.europa.eu/legal-content/EN/TXT/?uri=celex:31999L0031 (accessed on 8 November 2017).
- Pipatti, R.; Svardal, P.; Silva Alves, J.W.; Gao, Q.; López Cabrera, C.; Mareckova, K.; Oonk, O.; Scheehle, E.; Sharma, C.; Smith, A.; et al. 2006 IPCC Guidelines for National Greenhouse Gas Inventories; IPCC: Geneva, Switzerland, 2006; Volume 5. [Google Scholar]
- EC. Waste Policy Review-Environment-European Commission. 2016. Available online: http://ec.europa.eu/environment/waste/target_review.htm (accessed on 8 November 2017).
- Eurelco. European Parliament Votes YES to Include ELFM in the EU Landfill Directive | Eurelco. 2017. Available online: https://www.eurelco.org/single-post/2017/03/15/European-Parliament-votes-YES-to-include-Enhanced-Landfill-Mining-in-the-EU-Landfill-Directive (accessed on 2 May 2017).
- COST. COST | Mining the European Anthroposphere (MINEA). 2015. Available online: http://www.cost.eu/COST_Actions/ca/CA15115 (accessed on 8 November 2017).
- Krook, J.; Svensson, N.; Eklund, M. Landfill mining: A critical review of two decades of research. Waste Manag. 2012, 32, 513–520. [Google Scholar] [CrossRef] [PubMed]
- Ragazzi, M.; Fedrizzi, S.; Rada, E.C.; Ionescu, G.; Ciudin, R.; Cioca, L.I. Experiencing Urban Mining in an Italian Municipality towards a Circular Economy vision. Energy Procedia 2017, 119, 192–200. [Google Scholar] [CrossRef]
- COCOON. Consortium for a Coherent European Landfill Manage. 2017. Available online: https://www.interregeurope.eu/cocoon/ (accessed on 2 May 2017).
- Krook, J.; Baas, L. Getting serious about mining the technosphere: A review of recent landfill mining and urban mining research. J. Clean. Prod. 2013, 55, 1–9. [Google Scholar] [CrossRef]
- Johansson, N.; Krook, J.; Eklund, M. The institutional capacity for a resource transition—A critical review of Swedish governmental commissions on landfill mining. Environ. Sci. Policy 2017, 70, 46–53. [Google Scholar] [CrossRef]
- Jones, P.T.; Geysen, D.; Tielemans, Y.; Van Passel, S.; Pontikes, Y.; Blanpain, B.; Quaghebeur, M.; Hoekstra, N. Enhanced Landfill Mining in view of multiple resource recovery: A critical review. J. Clean. Prod. 2013, 55, 45–55. [Google Scholar] [CrossRef]
- Bosmans, A.; Vanderreydt, I.; Geysen, D.; Helsen, L. The crucial role of Waste-to-Energy technologies in enhanced landfill mining: A technology review. J. Clean. Prod. 2013, 55, 10–23. [Google Scholar] [CrossRef]
- Damigos, D.; Menegaki, M.; Kaliampakos, D. Monetizing the social benefits of landfill mining: Evidence from a Contingent Valuation survey in a rural area in Greece. Waste Manag. 2016, 51, 119–129. [Google Scholar] [CrossRef] [PubMed]
- Van Passel, S.; Dubois, M.; Eyckmans, J.; De Gheldere, S.; Ang, F.; Tom Jones, P.; Van Acker, K. The economics of enhanced landfill mining: Private and societal performance drivers. J. Clean. Prod. 2013, 55, 92–102. [Google Scholar] [CrossRef]
- Frank, R.R.; Cipullo, S.; Garcia, J.; Davies, S.; Wagland, S.T.; Villa, R.; Trois, C.; Coulon, F. Compositional and physicochemical changes in waste materials and biogas production across 7 landfill sites in UK. Waste Manag. 2017, 63, 11–17. [Google Scholar] [CrossRef] [PubMed]
- García, J.; Davies, S.; Villa, R.; Gomes, D.M.; Coulon, F.; Wagland, S.T. Compositional analysis of excavated landfill samples and the determination of residual biogas potential of the organic fraction. Waste Manag. 2016, 55, 336–344. [Google Scholar] [CrossRef] [PubMed]
- Moody, C.M.; Townsend, T.G. A comparison of landfill leachates based on waste composition. Waste Manag. 2017, 63, 267–274. [Google Scholar] [CrossRef] [PubMed]
- Hossain, S.; DeVries, B. Resource Recovery and Sustainable Material Management through Landfill Mining. In Proceedings of the 3rd Global Landfill Mining Conference and Exhibition, London, UK, 17–18 November 2014; p. 30. [Google Scholar]
- Kieckhäfer, K.; Breitenstein, A.; Spengler, T.S. Material flow-based economic assessment of landfill mining processes. Waste Manag. 2017, 60, 748–764. [Google Scholar] [CrossRef] [PubMed]
- Frändegård, P.; Krook, J.; Svensson, N.; Eklund, M. A novel approach for environmental evaluation of landfill mining. J. Clean. Prod. 2013, 55, 24–34. [Google Scholar] [CrossRef]
- Ford, S.; Warren, K.; Lorton, C.; Smithers, R.; Read, A.; Hudgins, M. Feasibility and Viability of Landfill Mining and Reclamation in Scotland; Scoping Study, Final Report; Zero Waste Scotland: Stirling, UK, 2013. [Google Scholar]
- Mönkäre, T.J.; Palmroth, M.R.T.; Rintala, J.A. Characterization of fine fraction mined from two Finnish landfills. Waste Manag. 2016, 47, 34–39. [Google Scholar] [CrossRef] [PubMed]
- Froiland, J.; Pipatti, R. CH4 Emissions from Solid Waste Disposal; Good Practice Guidance and Uncertainty Management in National Greenhouse Gas Inventories; IPCC: Geneva, Switzerland, 2006; pp. 349–360. [Google Scholar]
- EPA. Full-Text. 2015. Available online: https://www3.epa.gov/epawaste/conserve/tools/warm/pdfs/Landfilling.pdf (accessed on 27 June 2017).
- ATSDR. Agency for Toxic Substances & Disease Register: Landfill Gas Primer-An Overview for Environmental Health Professionals. 2017; Chapter 2 Landfill Gas Basics. Available online: https://www.atsdr.cdc.gov/HAC/landfill/html/ch2.html (accessed on 6 April 2017).
- Eboh, F.C.; Ahlström, P.; Richards, T. Estimating the specific chemical exergy of municipal solid waste. Energy Sci. Eng. 2016, 4, 217–231. [Google Scholar] [CrossRef]
- Reinhart, D.R. Determining the Chemical Composition of Solid Waste Problem Statement; Georgia Institute of Technology: Atlanta, Georgia, 2004. [Google Scholar]
- The World Bank. Municipal Solid Waste Incineration; The World Bank: Washington, DC, USA, 1999. [Google Scholar]
- Energyadvocate. Wind Turbines & Power Density. 2017. Available online: http://www.energyadvocate.com/fw84.htm (accessed on 19 October 2017).
- Photovoltaic-Software. How to Calculate the Output Energy or Power of a Solar Photovoltaic System, Excel PV Calculator to Estimate Solar Electricity Output. 2016. Available online: http://photovoltaic-software.com/PV-solar-energy-calculation.php (accessed on 16 June 2017).
- Reilly, J.; Paltsev, S.; Jacoby, H.D.; Prinn, R.G. MIT Joint Program on the Science and Policy of Global Change Biomass Energy and Competition for Land Biomass Energy and Competition for Land; GTAPRelated Activities: Cambridge, MA, USA, 2007. [Google Scholar]
- Jani, Y.; Kriipsalu, M.; Pehme, K.M.; Burlakovs, J.; Hogland, M.; Denafas, D.; Hogland, W. Composition of Wastes at an Early EU-Landfill the Torma in Estonia. Iran. J. Energy Environ. 2017, 8, 113–117. [Google Scholar]
- Denafas, G.; Bučinskas, A.; Burlakovs, J.; Dace, E.; Bazienė, K.; Horttanainen, M.; Havukainen, J.; Kaartinen, T.; Rosendal, R.M.; Kriipsalu, M.; et al. Investigation for Landfill Mining Feasibilities in the Nordic and Baltic Countries: Overview of Project results. In Proceedings of the 4th International Conference on Sustainable Solid Waste Management, Limassol, Cyprus, 23–25 June 2016; p. 13. [Google Scholar]
- Christiansen, K.; Fischer, M. Baseline Projections of Selected Waste Streams 51; Technical Report No 28; European Environment Agency: Copenhagen, Denmark, 1999. [Google Scholar]
- Den Boer, J.; den Boer, E.; Jager, J. LCA-IWM: A decision support tool for sustainability assessment of waste management systems. Waste Manag. 2007, 27, 1032–1045. [Google Scholar] [CrossRef] [PubMed]
- Kiaulytė, A. Feasibility Assesment for Resource Recovery at Alytus Regional Landfill; KTU: Kaunas, Lithuania, 2015. [Google Scholar]
- AAA. Aplinkos Apsaugos Agentūra-Informacija Apie Komunalinių Atliekų Tvarkymo Sistemas Lietuvos Savivaldybėse. 2017. Available online: http://atliekos.gamta.lt/cms/index?rubricId=70bfc9c1-5c33-4d83-95a5-123ba8070877 (accessed on 26 July 2017).
- 2ARST. Alytaus Rajono Savivaldybės Dokumentų Paieška. Available online: http://www.infolex.lt/alytusr1/Default.aspx?Id=3&DocId=7169 (accessed on 26 July 2017).
- US EPA. CHP Benefits. 2011. Available online: https://www.epa.gov/chp/chp-benefits (accessed on 27 June 2017).








© 2018 by the authors. Licensee MDPI, Basel, Switzerland. This article is an open access article distributed under the terms and conditions of the Creative Commons Attribution (CC BY) license (http://creativecommons.org/licenses/by/4.0/).
Share and Cite
Bučinskas, A.; Kriipsalu, M.; Denafas, G. Proposal for Feasibility Assessment Model for Landfill Mining and Its Implementation for Energy Generation Scenarios. Sustainability 2018, 10, 2882. https://doi.org/10.3390/su10082882
Bučinskas A, Kriipsalu M, Denafas G. Proposal for Feasibility Assessment Model for Landfill Mining and Its Implementation for Energy Generation Scenarios. Sustainability. 2018; 10(8):2882. https://doi.org/10.3390/su10082882
Chicago/Turabian StyleBučinskas, Algimantas, Mait Kriipsalu, and Gintaras Denafas. 2018. "Proposal for Feasibility Assessment Model for Landfill Mining and Its Implementation for Energy Generation Scenarios" Sustainability 10, no. 8: 2882. https://doi.org/10.3390/su10082882
APA StyleBučinskas, A., Kriipsalu, M., & Denafas, G. (2018). Proposal for Feasibility Assessment Model for Landfill Mining and Its Implementation for Energy Generation Scenarios. Sustainability, 10(8), 2882. https://doi.org/10.3390/su10082882

