Governing Transactions and Interdependences between Linked Value Chains in a Circular Economy: The Case of Wastewater Reuse in Braunschweig (Germany)
Abstract
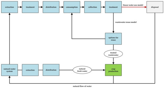
1. Introduction
- (1)
- How do the properties of the transactions and the interdependences of actors shape the governance structures for reusing wastewater?
- (2)
- How does the alignment of the governance structures with the transactions and interdependences contribute to the smooth operation of agricultural wastewater reuse schemes?
2. Conceptual and Theoretical Framing
3. Materials and Methods
3.1. Case Study
3.2. Data Collection
3.3. Data Analysis
4. Results
4.1. Provision of Irrigation Services
4.1.1. Actors and Actors’ Rights
4.1.2. Focal Activity
4.1.3. Institutional Arrangements
4.2. Irrigation of Croplands
4.2.1. Actors and Actors’ Rights
4.2.2. Focal Transaction
4.2.3. Institutional Arrangements
4.3. Cultivation of Crops
4.3.1. Actors and Actors’ Rights
4.3.2. Focal Activity
4.3.3. Institutional Arrangements
5. Discussion
5.1. Alignment of Transactions, Interdependences, and Governance Structures
5.1.1. Provision of Irrigation Services
5.1.2. Irrigation of Croplands
5.1.3. Cultivation of Crops
5.2. Lessons Learned and Contribution to the Literature
5.3. Research Design and Future Research Directions
Acknowledgments
Author Contributions
Conflicts of Interest
References
- Ellen MacArthur Foundation. Towards the Circular Economy: Economic and Business Rationale for an Accelerated Transition. 2013. Available online: https://www.ellenmacarthurfoundation.org/assets/downloads/publications/Ellen-MacArthur-Foundation-Towards-the-Circular-Economy-vol.1.pdf (accessed on 1 February 2018).
- EU Commission. Communication from the Commission to the European Parliament, the Council, the European Economic and Social Committee and the Committee of the Regions, Closing the Loop—An EU Action Plan for the Circular Economy. 2015. Available online: http://eur-lex.europa.eu/resource.html?uri=cellar:8a8ef5e8-99a0-11e5-b3b7-01aa75ed71a1.0012.02/DOC_1&format=PDF (accessed on 1 February 2018).
- Bourguignon, D. Closing the Loop—New Circular Economy Package. 2016. Available online: http://www.europarl.europa.eu/RegData/etudes/BRIE/2016/573899/EPRS_BRI(2016)573899_EN.pdf (accessed on 1 February 2018).
- Aiello, R.; Cirelli, G.L.; Consoli, S. Effects of reclaimed wastewater irrigation on soil and tomato fruits: A case study in Sicily (Italy). Agric. Water Manag. 2007, 93, 65–72. [Google Scholar] [CrossRef]
- Bedbabis, S.; Trigui, D.; Ben Ahmed, C.; Clodoveo, M.L.; Camposeo, S.; Vivaldi, G.A.; Ben Rouina, B. Long-terms effects of irrigation with treated municipal wastewater on soil, yield and olive oil quality. Agric. Water Manag. 2015, 160, 14–21. [Google Scholar] [CrossRef]
- Singh, P.K.; Deshbhratar, P.B.; Ramteke, D.S. Effects of sewage wastewater irrigation on soil properties, crop yield and environment. Agric. Water Manag. 2012, 103, 100–104. [Google Scholar] [CrossRef]
- Zema, D.A.; Bombino, G.; Andiloro, S.; Zimbone, S.M. Irrigation of energy crops with urban wastewater: Effects on biomass yields, soils and heating values. Agric. Water Manag. 2012, 115, 55–65. [Google Scholar] [CrossRef]
- Haruvy, N. Agricultural reuse of wastewater: Nation-wide cost-benefit analysis. Agric. Ecosyst. Environ. 1997, 66, 113–119. [Google Scholar] [CrossRef]
- Maaß, O.; Grundmann, P. Added-value from linking the value chains of wastewater treatment, crop production and bioenergy production: A case study on reusing wastewater and sludge in crop production in Braunschweig (Germany). Resour. Conserv. Recyl. 2016, 107, 195–211. [Google Scholar] [CrossRef]
- Rosenqvist, H.; Dawson, M. Economics of using wastewater irrigation of willow in Northern Ireland. Biomass Bioenergy 2005, 29, 83–92. [Google Scholar] [CrossRef]
- Paranychianakis, N.V.; Nikolantonakis, M.; Spanakis, Y.; Angelakis, A.N. The effect of recycled water on the nutrient status of Soultanina grapevines grafted on different rootstocks. Agric. Water Manag. 2006, 81, 185–198. [Google Scholar] [CrossRef]
- Pedrero, F.; Kalavrouziotis, I.; Alarcón, J.J.; Koukoulakis, P.; Asano, T. Use of treated municipal wastewater in irrigated agriculture—Review of some practices in Spain and Greece. Agric. Water Manag. 2010, 97, 1233–1241. [Google Scholar] [CrossRef]
- Maimon, A.; Gross, A. Greywater: Limitations and perspective. Curr. Opin. Environ. Sci. Health 2018, 2, 1–6. [Google Scholar] [CrossRef]
- Muyen, Z.; Moore, G.A.; Wrigley, R.J. Soil salinity and sodicity effects of wastewater irrigation in South East Australia. Agric. Water Manag. 2011, 99, 33–41. [Google Scholar] [CrossRef]
- Fatta-Kassinos, D.; Kalavrouziotis, I.K.; Koukoulakis, P.H.; Vasquez, M.I. The risks associated with wastewater reuse and xenobiotics in the agroecological environment. Sci. Total Environ. 2011, 409, 3555–3563. [Google Scholar] [CrossRef] [PubMed]
- Khan, S.; Cao, Q.; Zheng, Y.M.; Huang, Y.Z.; Zhu, Y.G. Health risks of heavy metals in contaminated soils and food crops irrigated with wastewater in Beijing, China. Environ. Pollut. 2008, 152, 686–692. [Google Scholar] [CrossRef] [PubMed]
- Mapanda, F.; Mangwayana, E.N.; Nyamangara, J.; Giller, K.E. The effect of long-term irrigation using wastewater on heavy metal contents of soils under vegetables in Harare, Zimbabwe. Agric. Ecosyst. Environ. 2005, 107, 151–165. [Google Scholar] [CrossRef]
- Pedersen, J.A.; Soliman, M.; Suffet, I.H.M. Human pharmaceuticals, hormones, and personal care product ingredients in runoff from agricultural fields irrigated with treated wastewater. J. Agric. Food Chem. 2005, 53, 1625–1632. [Google Scholar] [CrossRef] [PubMed]
- Toze, S. Reuse of effluent water—Benefits and risks. Agric. Water Manag. 2006, 80, 147–159. [Google Scholar] [CrossRef]
- Qadir, M.; Wichelns, D.; Raschid-Sally, L.; McCornick, P.G.; Drechsel, P.; Bahri, A.; Minhas, P.S. The challenges of wastewater irrigation in developing countries. Agric. Water Manag. 2010, 97, 561–568. [Google Scholar] [CrossRef]
- Rusan, M.J.M.; Hinnawi, S.; Rousan, L. Long term effect of wastewater irrigation of forage crops on soil and plant quality parameters. Desalination 2007, 215, 143–152. [Google Scholar] [CrossRef]
- Maaß, O.; Grundmann, P.; von Bock und Polach, C. Added-value from innovative value chains by establishing nutrient cycles via struvite. Resour. Conserv. Recyl. 2014, 87, 126–136. [Google Scholar] [CrossRef]
- Bentzen, J.; Smith, V.; Dilling-Hansen, M. Regional income effects and renewable fuels. Energy Policy 1997, 25, 185–191. [Google Scholar] [CrossRef]
- Hoffmann, D. Creation of regional added value by regional bioenergy resources. Renew. Sust. Energ. Rev. 2009, 13, 2419–2429. [Google Scholar] [CrossRef]
- Kosfeld, R.; Gückelhorn, F. Ökonomische Effekte erneuerbarer Energien auf regionaler Ebene. Raumforsch Raumordn 2012, 70, 437–449. [Google Scholar] [CrossRef]
- Marcouiller, D.W.; Schreiner, D.F.; Lewis, D.K. The Impact of Forest Land Use on Regional Value Added. Rev. Reg. Stud. 1996, 26, 211–233. [Google Scholar]
- Raso, J. Updated Report on Wastewater Reuse in the European Union. 2013. Available online: http://ec.europa.eu/environment/water/blueprint/pdf/Final%20Report_Water%20Reuse_April%202013.pdf (accessed on 1 February 2018).
- Alcalde Sanz, L.; Gawlik, B.M. Water Reuse in Europe, Relevant Guidelines, Needs for and Barriers to Innovation. A Synoptic Overview. 2014. Available online: http://publications.jrc.ec.europa.eu/repository/bitstream/JRC92582/lb-na-26947-en-n.pdf (accessed on 1 February 2018).
- Frijns, J.; Smith, H.; Brouwer, S.; Garnett, K.; Elelman, R.; Jeffrey, P. How Governance Regimes Shape the Implementation of Water Reuse Schemes. Water 2016, 8, 605. [Google Scholar] [CrossRef]
- Khatib, N.A.; Shoqeir, J.A.H.; Özerol, G.; Majaj, L. Governing the reuse of treated wastewater in irrigation: The case study of Jericho, Palestine. Int. J. Glob. Environ. Issues 2017, 16, 135. [Google Scholar] [CrossRef]
- Saldías, C.; Speelman, S.; Amerasinghe, P.; van Huylenbroeck, G. Institutional and policy analysis of wastewater (re)use for agriculture: Case study Hyderabad, India. Water Sci. Technol. 2015, 72, 322–331. [Google Scholar] [CrossRef] [PubMed][Green Version]
- Saldías, C.; Speelman, S.; van Koppen, B.; van Huylenbroeck, G. Institutional arrangements for the use of treated effluent in irrigation, Western Cape, South Africa. Int. J. Water Resour. Dev. 2015, 32, 203–218. [Google Scholar] [CrossRef]
- Fawell, J.; Le Corre, K.; Jeffrey, P. Common or independent? The debate over regulations and standards for water reuse in Europe. Int. J. Water Resour. Dev. 2016, 32, 559–572. [Google Scholar] [CrossRef]
- European Economic Community. Council Directive 91/271/EEC Concerning urban Wastewater Treatment: (91/271/EEC); European Economic Community: Brussels, Belgium, 1991; Available online: https://eur-lex.europa.eu/legal-content/EN/TXT/PDF/?uri=CELEX:31991L0271&from=EN (accessed on 14 March 2018).
- Alcalde Sanz, L.; Gawlik, B.M. Minimum Quality Requirements for Water Reuse in Agricultural Irrigation and Aquifer Recharge. Towards a Legal Instrument on Water Reuse at EU Level. 2017. Available online: http://publications.jrc.ec.europa.eu/repository/bitstream/JRC109291/jrc109291_online_08022018.pdf (accessed on 14 March 2018).
- Rizzo, L.; Krätke, R.; Linders, J.; Scott, M.; Vighi, M.; de Voogt, P. Proposed EU minimum quality requirements for water reuse in agricultural irrigation and aquifer recharge: SCHEER scientific advice. Curr. Opin. Environ. Sci. Health 2018, 2, 7–11. [Google Scholar] [CrossRef]
- Leiblein, M.J.; Reuer, J.J.; Dalsace, F. Do make or buy decisions matter? The influence of organizational governance on technological performance. Saudi Med. J. 2002, 23, 817–833. [Google Scholar] [CrossRef]
- Macher, J.T.; Richman, B.D. Transaction Cost Economics: An Assessment of Empirical Research in the Social Sciences. Bus. Polit. 2008, 10, 1–63. [Google Scholar] [CrossRef]
- Mayer, K.J.; Nickerson, J.A. Antecedents and Performance Implications of Contracting for Knowledge Workers: Evidence from Information Technology Services. Organ. Sci. 2005, 16, 225–242. [Google Scholar] [CrossRef]
- Nickerson, J.A.; Silverman, B.S. Why Firms Want to Organize Efficiently and What Keeps Them from Doing so: Inappropriate Governance, Performance, and Adaptation in a Deregulated Industry. Adm. Sci. Q. 2003, 48, 433. [Google Scholar] [CrossRef]
- Goodwin, D.; Raffin, M.; Jeffrey, P.; Smith, H.M. Collaboration on risk management: The governance of a non-potable water reuse scheme in London. J. Hydrol. 2017. [Google Scholar] [CrossRef]
- Angelakis, A.N.; Marecos Do Monte, M.H.F.; Bontoux, L.; Asano, T. The status of wastewater reuse practice in the Mediterranean basin: Need for guidelines. Water Res. 1999, 33, 2201–2217. [Google Scholar] [CrossRef]
- Kellis, M.; Kalavrouziotis, I.K.; Gikas, P. Review of wastewater reuse in the Mediterranean countries, focusing on regulations and policies for municipal and industrial application. Glob. NEST J. 2013, 15, 333–350. [Google Scholar]
- Lavrnić, S.; Zapater-Pereyra, M.; Mancini, M.L. Water Scarcity and Wastewater Reuse Standards in Southern Europe: Focus on Agriculture. Water Air Soil Pollut. 2017, 228, 883. [Google Scholar] [CrossRef]
- Sanchez-Flores, R.; Conner, A.; Kaiser, R.A. The regulatory framework of reclaimed wastewater for potable reuse in the United States. Int. J. Water Resour. Dev. 2016, 32, 536–558. [Google Scholar] [CrossRef]
- Merli, R.; Preziosi, M.; Acampora, A. How do scholars approach the circular economy? A systematic literature review. J. Clean. Prod. 2018, 178, 703–722. [Google Scholar] [CrossRef]
- Geissdoerfer, M.; Savaget, P.; Bocken, N.M.P.; Hultink, E.J. The Circular Economy—A new sustainability paradigm? J. Clean. Prod. 2017, 143, 757–768. [Google Scholar] [CrossRef]
- Homrich, A.S.; Galvão, G.; Abadia, L.G.; Carvalho, M.M. The circular economy umbrella: Trends and gaps on integrating pathways. J. Clean. Prod. 2018, 175, 525–543. [Google Scholar] [CrossRef]
- Kirchherr, J.; Reike, D.; Hekkert, M. Conceptualizing the circular economy: An analysis of 114 definitions. Resour. Conserv. Recyl. 2017, 127, 221–232. [Google Scholar] [CrossRef]
- Korhonen, J.; Honkasalo, A.; Seppälä, J. Circular Economy: The Concept and its Limitations. Ecol. Econ. 2018, 143, 37–46. [Google Scholar] [CrossRef]
- Korhonen, J.; Nuur, C.; Feldmann, A.; Birkie, S.E. Circular economy as an essentially contested concept. J. Clean. Prod. 2018, 175, 544–552. [Google Scholar] [CrossRef]
- Yuan, Z.; Bi, J.; Moriguichi, Y.; Moriguichi, Y. The Circular Economy: A New Development Strategy in China. J. Ind. Ecol. 2006, 10, 4–8. [Google Scholar] [CrossRef]
- EU Commission. Scoping Study to Identify Potential Circular Economy Actions, Priority Sectors, Material Flows and Value Chains. 2014. Available online: http://www.eesc.europa.eu/resources/docs/scoping-study.pdf (accessed on 1 February 2018).
- Voulvoulis, N. Water Reuse from a Circular Economy Perspective and Potential Risks from an Unregulated Approach. Curr. Opin. Environ. Sci. Health 2018, in press. [Google Scholar] [CrossRef]
- Abu-Ghunmi, D.; Abu-Ghunmi, L.; Kayal, B.; Bino, A. Circular economy and the opportunity cost of not ‘closing the loop’ of water industry: The case of Jordan. J. Clean. Prod. 2016, 131, 228–236. [Google Scholar] [CrossRef]
- Kirchherr, J.; van Santen, R. Learning from Singapore’s Circular Water Economy. 2018. Available online: http://chinawaterrisk.org/opinions/learning-from-singapores-circular-water-economy/ (accessed on 14 March 2018).
- ING Economics Department. Circular Economy Solutions to Water Shortages. 2017. Available online: https://www.ingwb.com/media/1909772/circular-economy-solutions-to-water-shortages-report_march-2017.pdf (accessed on 14 March 2018).
- Lefebvre, O. Beyond NEWater: An insight into Singapore’s water reuse prospects. Curr. Opin. Environ. Sci. Health 2018, 2, 26–31. [Google Scholar] [CrossRef]
- Sgroi, M.; Vagliasindi, F.G.A.; Roccaro, P. Feasibility, sustainability and circular economy concepts in water reuse. Curr. Opin. Environ. Sci. Health 2018, 2, 20–25. [Google Scholar] [CrossRef]
- Kaplinsky, R.; Morris, M. A Handbook for Value Chain Research. 2001. Available online: http://www.srp-guinee.org/download/valuechain-handbook.pdf (accessed on 1 February 2018).
- Ostrom, E. Understanding Institutional Diversity; Princeton University Press: Princeton, NJ, USA, 2005. [Google Scholar]
- Polski, M.M.; Ostrom, E. An Institutional Framework for Policy Analysis and Design. 1999. Available online: https://mason.gmu.edu/~mpolski/documents/PolskiOstromIAD.pdf (accessed on 1 February 2018).
- Shelanski, H.A.; Klein, P.G. Empirical Research in Transaction Cost Economics: A Review and Assessment. J. Law Econ. Organ. 1995. [Google Scholar] [CrossRef]
- Banterle, A.; Stranieri, S. Sustainability Standards and the Reorganization of Private Label Supply Chains: A Transaction Cost Perspective. Sustainability 2013, 5, 5272–5288. [Google Scholar] [CrossRef]
- Boger, S.; Hobbs, J.E.; Kerr, W.A. Supply chain relationships in the Polish pork sector. Supply Chain Manag. 2001, 6, 74–83. [Google Scholar] [CrossRef]
- Vinholis, M.d.M.B.; Filho, H.M.d.S.; Carrer, M.J.; Chaddad, F.R. Transaction attributes and adoption of hybrid governance in the Brazilian cattle market. J. Chain Netw. Sci. 2014, 14, 189–199. [Google Scholar] [CrossRef]
- Hobbs, J.E. A transaction cost approach to supply chain management. Supply Chain Manag. 1996, 1, 15–27. [Google Scholar] [CrossRef]
- Hobbs, J.E. Measuring the Importance of Transaction Costs in Cattle Marketing. Am. J. Agric. Econ. 1997, 79, 1083–1095. [Google Scholar] [CrossRef]
- Hobbs, J.E.; Young, L.M. Closer vertical co-ordination in agri-food supply chains: A conceptual framework and some preliminary evidence. Supply Chain Manag. 2000, 5, 131–143. [Google Scholar] [CrossRef]
- Ménard, C. The Economics of Hybrid Organizations. J. Inst. Theor. Econ. 2004, 160, 345–376. [Google Scholar] [CrossRef]
- Verhaegen, I.; VanHuylenbroeck, G. Hybrid Governance Structures for Quality Farm Products: A Transaction Cost Perspective; Shaker: Aachen, Germany, 2002. [Google Scholar]
- Hobbs, J.E. Evolving Marketing Channels for Beef and Lamb in the United Kingdom-. J. Int. Food Agribus. Mark. 1996, 7, 15–39. [Google Scholar] [CrossRef]
- Dahlmann, C.F. The Problem of Externality. J. Law Econ. 1979, 22, 141–162. [Google Scholar] [CrossRef]
- Williamson, O.E. The Economic Institutions of Capitalism: Firms, Markets, Relational Contracting; Free Press: New York, NY, USA, 1985. [Google Scholar]
- Riordan, M.H.; Williamson, O.E. Asset specificity and economic organization. Int. J. Ind. Organ. 1985, 3, 365–378. [Google Scholar] [CrossRef]
- Williamson, O.E. The Mechanisms of Governance; Free Press: New York, NY, USA, 1996. [Google Scholar]
- Williamson, O.E. Comparative Economic Organization: The Analysis of Discrete Structural Alternatives. Adm. Sci. Q. 1991, 36, 269. [Google Scholar] [CrossRef]
- Rindfleisch, A.; Heide, J.B. Transaction Cost Analysis: Past, Present, and Future Applications. J. Mark. 1997, 61, 30. [Google Scholar] [CrossRef]
- Johnson, D.W.; Johnson, R.T. Cooperation and Competition: Theory and Research, 2nd ed.; Interaction Book Co.: Edina, MN, USA, 1989. [Google Scholar]
- Paavola, J. Institutions and environmental governance: A reconceptualization. Ecol. Econ. 2007, 63, 93–103. [Google Scholar] [CrossRef]
- Hagedorn, K. Particular requirements for institutional analysis in nature-related sectors. Eur. Rev. Agric. Econ. 2008, 35, 357–384. [Google Scholar] [CrossRef]
- North, D.C. Institutions, Institutional Change and Economic Performance; Cambridge University Press: New York, NY, USA, 1990. [Google Scholar]
- Spiller, A.; Theuvsen, L.; Recke, G.; Schulze, B. Sicherstellung der Wertschöpfung in der Schweineerzeugung: Perspektiven des Norddeutschen Modells. 2005. Available online: www.uni-goettingen.de/de/document/download/c0abf0f11328231719769823389d65f9.pdf/Gutachten%20SWL%202005_gesamt.pdf (accessed on 1 February 2018).
- Barbieri, D.; Salvatore, D. Incentive power and authority types: Towards a model of public service delivery. Int. Rev. Adm. Sci. 2010, 76, 347–365. [Google Scholar] [CrossRef]
- Frant, H. High-Powered and Low-Powered Incentives in the Public Sector. J. Public Adm. Res. Theory 1996, 6, 365–381. [Google Scholar] [CrossRef]
- Chaddad, F. Advancing the theory of the cooperative organization: The cooperative as a true hybrid. Ann. Public Coop. Econ. 2012, 83, 445–461. [Google Scholar] [CrossRef]
- Ménard, C. Hybrid organization of production and distribution. Revista de Analisis Economico 2006, 21, 25–41. [Google Scholar]
- Bogner, A.; Littig, B.; Menz, W. (Eds.) Interviewing Experts; Palgrave Macmillan: Basingstoke, UK, 2009. [Google Scholar]
- Denzin, N.K.; Lincoln, Y.S. (Eds.) The Sage Handbook of Qualitative Research, 4th ed.; Sage: Los Angeles, CA, USA, 2011. [Google Scholar]
- Flick, U. An Introduction to Qualitative Research, 5th ed.; Sage: Los Angeles, CA, USA, 2014. [Google Scholar]
- Yin, R.K. Case Study Research: Design and Methods, 5th ed.; Sage: Los Angeles, CA, USA; London, UK; New Delhi, India; Singapore; Washington, DC, USA, 2014. [Google Scholar]
- Blatter, J.; Haverland, M. Designing Case Studies: Explanatory Approaches in Small-N Research; Palgrave Macmillan: New York, NY, USA, 2014. [Google Scholar]
- Keutmann, S.; Uckert, G.; Grundmann, P. Insights into a black box! Comparison of organizational modes and their monetary implications for the producers of short rotation coppice (SRC) in Brandenburg/Germany. Land Use Policy 2016, 57, 313–326. [Google Scholar] [CrossRef]
- Ahlers, R.; Eggers, T. Abwasserverband Braunschweig: 50 Jahre Erfolgreich Tätig für Mensch und Umwelt durch Reinigung und Landwirtschaftliche Verwertung Kommunaler Abwässer; Uwe Krebs Verlag: Neubrück, Switzerland, 2004. [Google Scholar]
- Ternes, T.A.; Bonerz, M.; Herrmann, N.; Teiser, B.; Andersen, H.R. Irrigation of treated wastewater in Braunschweig, Germany: An option to remove pharmaceuticals and musk fragrances. Chemosphere 2007, 66, 894–904. [Google Scholar] [CrossRef] [PubMed]
- Abwasserverband Braunschweig. Bewässerungsordnung; Abwasserverband Braunschweig: Wendeburg, Germany, 2008. [Google Scholar]
- Bezirksregierung Braunschweig. Neufassung der Wasserrechtlichen Erlaubnis zur Beregnung mit Behandeltem Abwasser aus dem Klärwerk Steinhof für den Abwasserverband Braunschweig; Bezirksregierung Braunschweig: Braunschweig, Germany, 2001. [Google Scholar]
- LWKN. Neufassung der Satzung des Abwasserverbandes Braunschweig; Landesbetrieb für Wasserwirtschaft, Küsten- und Naturschutz: Norden, Germany, 2015. [Google Scholar]
- Williamson, O.E. The New Institutional Economics: Taking Stock, Looking Ahead. J. Econ. Lit. 2000, 38, 595–613. [Google Scholar] [CrossRef]
- Von Bock und Polach, C.; Kunze, C.; Maaß, O.; Grundmann, P. Bioenergy as a socio-technical system: The nexus of rules, social capital and cooperation in the development of bioenergy villages in Germany. Energy Res. Soc. Sci. 2015, 6, 128–135. [Google Scholar] [CrossRef]
- Dyer, J.H.; Chu, W. The Role of Trustworthiness in Reducing Transaction Costs and Improving Performance: Empirical Evidence from the United States, Japan, and Korea. Organ. Sci. 2003, 14, 57–68. [Google Scholar] [CrossRef]
- Hagedorn, K.; Arzt, K.; Peters, U. Institutional Arrangements for Environmental Cooperatives: A Conceptual Framework; Edward Elgar: Cheltenham, UK, 2002. [Google Scholar]
- Thiel, A.; Schleyer, C.; Hinkel, J.; Schlüter, M.; Hagedorn, K.; Bisaro, S.; Bobojonov, I.; Hamidov, A. Transferring Williamson’s discriminating alignment to the analysis of environmental governance of social-ecological interdependence. Ecol. Econ. 2016, 128, 159–168. [Google Scholar] [CrossRef]
- Rahman, M.S. The Advantages and Disadvantages of Using Qualitative and Quantitative Approaches and Methods in Language “Testing and Assessment” Research: A Literature Review. J. Educ. Learn. 2016, 6, 102. [Google Scholar] [CrossRef]
- Kasymov, U.; Hamidov, A. Comparative Analysis of Nature-Related Transactions and Governance Structures in Pasture Use and Irrigation Water in Central Asia. Sustainability 2017, 9, 1633. [Google Scholar] [CrossRef]




| Features | Governance Structure | ||
|---|---|---|---|
| Market | Hybrid | Hierarchy | |
| Incentive intensity | ++ | + | 0 |
| Adminstrative control | 0 | + | ++ |
| Autonomous adaptation | ++ | + | 0 |
| Coordinated adaptation | 0 | + | ++ |
| Contract law | ++ | + | 0 |
| ++ = strong + = semi-strong 0 = weak | |||
| Date | Duration | Type of Interview | Interviewees | Roles of the Interviewees |
|---|---|---|---|---|
| 07.08.2013 | 115 min | Face-to-face interview | Interviewee 1 | Director of the association |
| Interviewee 2 | Head of the agricultural department of the association; Deputy director of the association | |||
| Interviewee 3 | Chairman of the association | |||
| Interviewee 4 | Vice chairman of the association; Farmer operating in the association territory | |||
| 02.12.2013 | 150 min | Face-to-face interview | Interviewee 1 | Director of the association |
| Interviewee 2 | Head of the agricultural department of the association; Deputy director of the association | |||
| Interviewee 3 | Vice chairman of the association; Farmer operating in the association territory | |||
| 02.12.2013 | 60 min | Face-to-face interview | Interviewee 1, 2, 3 | Employee of the local water authority |
| 19.12.2013 | 260 min | Face-to-face interview | Interviewee 1 | Director of the association |
| Interviewee 2 | Head of the agricultural department of the association; Deputy director of the association | |||
| Interviewee 3 | Chairman of the association | |||
| Interviewee 4 | Vice chairman of the association; Farmer operating in the association territory | |||
| 24.02.2014 | 80 min | Telephone interview | Interviewee 1 | Head of the agricultural department of the association; Deputy director of the association |
| 23.09.2014 | 65 min | Telephone interview | Interviewee 1 | Head of the agricultural department of the association; Deputy director of the association |
| 23.09.2014 | 30 min | Telephone interview | Interviewee 1 | Head of the administration department of the association |
| 28.04.2015 | 175 min | Face-to-face interview | Interviewee 1 | Director of the association |
| Interviewee 2 | Head of the agricultural department of the association; Deputy director of the association | |||
| Interviewee 3 | Chairman of the association | |||
| Interviewee 4 | Vice chairman of the association; Farmer operating in the association territory | |||
| Interviewee 5, 6, 7 | Board member of the association; Farmer operating in the association territory | |||
| 27.06.2016 | 150 min | Face-to-face interview | Interviewee 1 | Head of the agricultural department of the association; Deputy director of the association |
| 06.07.2016 | 175 min | Face-to-face interview | Interviewee 1 | Head of the agricultural department of the association; Deputy director of the association |
| 20.09.2016 | 90 min | Telephone interview | Interviewee 1 | Head of the agricultural department of the association; Deputy director of the association |
| 19.12.2016 | 45 min | Telephone interview | Interviewee 1 | Head of the agricultural department of the association; Deputy director of the association |
| Features | Action Situations with Focal Transactions and Activities | ||
|---|---|---|---|
| Provision of Irrigation Services with Spreading of Wastewater | Irrigation of Croplands with Irrigation of Wastewater | Cultivation of Crops with Choice of Crops | |
| Incentive intensity | weak | semi-strong | strong |
| Administrative control | strong | semi-strong | semi-strong |
| Autonomous adaptation | weak | semi-strong | generally strong, but restricted |
| Coordinated adaptation | strong | semi-strong | generally weak, but possible for certain adaptations |
© 2018 by the authors. Licensee MDPI, Basel, Switzerland. This article is an open access article distributed under the terms and conditions of the Creative Commons Attribution (CC BY) license (http://creativecommons.org/licenses/by/4.0/).
Share and Cite
Maaß, O.; Grundmann, P. Governing Transactions and Interdependences between Linked Value Chains in a Circular Economy: The Case of Wastewater Reuse in Braunschweig (Germany). Sustainability 2018, 10, 1125. https://doi.org/10.3390/su10041125
Maaß O, Grundmann P. Governing Transactions and Interdependences between Linked Value Chains in a Circular Economy: The Case of Wastewater Reuse in Braunschweig (Germany). Sustainability. 2018; 10(4):1125. https://doi.org/10.3390/su10041125
Chicago/Turabian StyleMaaß, Oliver, and Philipp Grundmann. 2018. "Governing Transactions and Interdependences between Linked Value Chains in a Circular Economy: The Case of Wastewater Reuse in Braunschweig (Germany)" Sustainability 10, no. 4: 1125. https://doi.org/10.3390/su10041125
APA StyleMaaß, O., & Grundmann, P. (2018). Governing Transactions and Interdependences between Linked Value Chains in a Circular Economy: The Case of Wastewater Reuse in Braunschweig (Germany). Sustainability, 10(4), 1125. https://doi.org/10.3390/su10041125

