Abstract
In this paper, we firstly investigate issues of low carbon supply chain including one retailer and one manufacturer in the context of joint information asymmetry and cap-and-trade mechanism, where the retailer is a leader and faces a stochastic demand, and the manufacturer is a follower and keeps private information in carbon emissions. Our aim is to design an incentive contract to make the manufacturer disclose the carbon information. Furthermore, we quantify the effects of the carbon price, the carbon emissions and the carbon quota on the supply chain model and design an incentive contract for improving supply chain performance. Finally, we give a couple of numerical examples and undertake sensitivity analysis to illustrate the proposed model and provide some managerial inferences in the conclusions.
1. Introduction
Nowadays, global climate change, which has profoundly affected the world economic development and human survival, poses a challenge all over the world. Facing this challenge, many countries and regional organizations such as the EU, the US, and China have implemented some mechanisms for slowing down greenhouse effects. Carbon Trading (also known as Cap-and-Trade) is one of the most effective market mechanisms, which sets mandatory emissions limits to all the enterprises, and allows the enterprises to sell or buy carbon allowances for emitting carbon dioxide within the given cap in advance. To be specific, on the one hand, if the actual emissions exceed the given carbon cap, the enterprises need to buy carbon emission permits from the carbon trading market, thereby increasing their operating costs. On the other hand, if the actual emissions are less than the given carbon cap, the enterprises can gain extra earnings by selling surplus carbon permits. It is clear that the implementation of Carbon Trading will affect the operation of enterprises in the sustainable economy. In recent years, this mechanism has been widely adopted by many countries [1,2]. For example, the EU Emissions Trading System began to run on 1 January 2005 and until now it has entered the third phase and been expected to achieve greenhouse gases emissions in 2020 which is lower than 20% of the emissions level in 1990 [3]. For the purpose of promoting the sustainable development of human society, China, as one of the participants and advocates, signed the United Nations Framework Convention on Climate Change in 1992, the Kyoto Protocol in 1997, the Copenhagen Accord in 2009, the Doha Amendment in 2012, and the Paris Agreement in 2016. In particular, in 2013, China formally launched the carbon trading emissions market, and the carbon quota market reached second place in the world in the same year.
With the implementation of emission reduction policies in some countries, many large organizations began to focus on the sustainable supply chain management issues such as emissions reduction of full-life-cycle product and large retailers that take the initiative to give attention to the energy conservation and emission reduction of upstream players and are willing to help their upstream players to deal with the energy conservation and emission reduction. For example, Walmart worked actively with the upstream suppliers to help them cut their location-based energy use through Supplier Energy Efficiency Program [4]. Meanwhile, some enterprises have also recently asked their suppliers to disclose their carbon emissions. For example, IBM joined the Carbon Disclosure Project in early 2008 as a step forward in promoting the reduction of greenhouse gas emissions produced by its suppliers. Walmart has also started to collect information about suppliers’ product packaging to push for the transparency of emissions [5].
As mentioned above, in the process of the implementation of carbon trading, there is no denying that, as the result of many industries involved, some firms often encounter some problems that are difficult to solve in the short term. For example, quality speculation, the transparency of emissions data and the imperfection of relevant laws [6]. Among them, the transparency of emissions data is one of the biggest obstacles in carbon emissions trading market [7]. This is because, for a sustainable supply chain system, the upstream and downstream firms always seek to maximize their own profits. Because carbon emissions are a person’s private information, it is is hard for the other members in the supply chain to obtain relevant information. Therefore, this will also lead to asymmetric carbon emissions information.
The phenomenon of carbon emissions information asymmetry is common in some industries. For example, Volkswagen inflated the emission reduction data to defraud its consumers and the government [8]. In China, the special supervision of the State Ministry of environmental protection pointed that there is also a lack of supervision on carbon emissions in some industries, leading to the result that the transparency of emissions data is not very clear for the manufacturing industries. In addition, carbon emission information asymmetry between the players involved in the supply chain will also affect their interests, thereby reduce the efficiency of the whole system. Fortunately, supply chain coordination can balance the benefits of supply chain members [9,10,11,12]. An incentive contract mechanism can greatly reduce the information asymmetry among players in the supply chain, and meanwhile, supply chain’s players can also develop the punishment mechanism to avoid the asymmetry information through cooperation [13].
Motivated by the issue of the carbon emissions information asymmetry in some industries, we investigate the effect of the asymmetry carbon emissions information on the sustainable supply chain under Cap-and-Trade mechanism. In contrast to the existing literature on the asymmetry information [14,15,16,17,18,19], under carbon emissions information asymmetry, the introduction of Cap-and-Trade mechanism may incur extra operating costs for enterprises or make enterprises more profitable, these changes in costs or profits depend on the carbon quotas allocated by the government. Until now, few studies have focused on exploring the carbon information asymmetry issues from the perspective of supply chain contract design. In this paper, we mainly study how to make the manufacturer truly disclose his/her carbon emission information by a appropriate mechanism design, so as to improve the overall performance of the supply chain.
Specifically, in this paper, we address the following research questions:
- (1)
- How do the players in the sustainable supply chain make strategic choices to maximize their profits with information asymmetry under Cap-and-Trade mechanism?
- (2)
- How does the carbon emissions information asymmetry affect the sustainable supply chain performance?
- (3)
- How to design the effective contract to make the manufacturer disclose his or her carbon information truly in sustainable supply chain system?
The paper is organized as follows. In Section 2, a literature review is provided from two aspects, that is, supply chain contract with information asymmetry and supply chain with environmental constraints. In Section 3, a game-theoretic model is formulated and some contracts are designed to coordinate the low carbon supply chain. Some numerical analyses are given in Section 4. Finally, conclusions are provided in Section 5.
2. Related Literature
To highlight our contributions, we mainly focus on the two streams of supply chain literature relevant to this paper, that is, supply chain contract with information asymmetry and supply chain with environmental constraints.
2.1. Supply Chain Contract with Information Asymmetry
In today’s business environment, The phenomenon of information asymmetry often occurs between the supply chain players in the transaction process. The players who have the full information are always in a superior position, while the other ones who have poor information are in an inferior position. However, an incentive contract mechanism may greatly reduce the influence of information asymmetry on the efficiency of the whole supply chain system [20]. In recent years, many researchers have devoted more attention to a supply chain contract with information asymmetry. This problem can in general be classified into two categories: supply chain contract with demand information asymmetry and supply chain contract with cost information asymmetry.
For a supply chain contract with demand information asymmetry, Kostamis and Duenyas [21] modelled a supply chain system consisting of a supplier and an original equipment manufacturer (OEM). They assumed that, for the OEM, she/he possesses private information such as demand forecasts and component’s production cost, and the product requires assembly of two major components, one of which is procured exclusively from the upstream supplier. Meanwhile, under the condition of without competition, the supplier is assumed to be able to make a take-it-or-leave-it offer to the OEM in the form of a menu of price-quantity contracts. For a supply chain system consisting of a powerful supplier and a retailer, Babich et al. [14] developed a buyback contract design problem, where the retailer owns private information about the demand distribution. They showed that this contract can lead to the first-best solution of the supplier holding the entire channel’s performance. Under asymmetric demand information, Kalkani and Erhun [22] studied the price-game in decentralized assembly system, the result shows that reducing information asymmetry cannot always increase the supplier’s profit, but his/her profit will always be impaired. In contrast to the above-mentioned literature, Schmidt et al. [23] built the signaling game between manager and investor in the firm. They considered that the manager owns private information of the firm’s demand and cares about the short-term stock price assigned by the investor. They studied the effect on a firm’s capacity decisions of short-term objectives and asymmetric information between the firm and its equity holders. Under the market demand information asymmetry, Giri and Bardhan [17] studied the coordination issue in a two-level supply chain by adding supply disruption.
Except for demand information asymmetry, the cost information asymmetry issues in the supply chain frame have greatly attracted the attention of scholars. Considering the buyer’s operating cost which depends on the supplier’s lead time, Cachon and Zhang [15] investigated procurement strategies with asymmetric information by using a queuing model. The results show that the procurement mechanism can minimize the buyer’s total cost. Different from the perspective of optimizing the entire supply chain’s performance, Chen [16] discussed the information pertaining to the downstream part of the supply chain and reviewed the upstream information. He investigated some incentive issues in information sharing. Cakany et al. [24] discussed a two-level supply chain model with information asymmetry, where the supplier has the private unit production cost information, and the retailer can offer a menu of contracts. They found that information asymmetry does not always decrease the channel efficiency. Shen and Willems [18] developed a supply chain model with private retail cost information, they showed that, for any retail cost, the incentive-compatible contracts including wholesale and buyback prices can also coordinate the manufacturer-retailer system. Fang et al. [25] explored a decentralized assembly supply chain system, where an assembler assembles a set of n components, each of them produced by a different supplier who holds private cost information, into a final product to meet an uncertain demand. They proved the existence and uniqueness of optimal menu of the contracts for the assembler, an efficient algorithm with a complexity of O(n) is developed to compute the optimal contract. Ma et al. [26] considered a two-stage supply chain system including a manufacturer contract and a brand name retailer, designed optimal contracts with information asymmetry, and also proposed two-part tariff contracts for both the symmetric and asymmetric cases. Under information asymmetry, Akan et al. [27] designed the relevant contract problems and found that, two parts charging menu design can obtain the purpose of information share. Our present work is closer to the cost information asymmetry case; however, the aforementioned literatures do not consider the effect of carbon emissions regulation on supply chain performance. But for Cap-and-Trade regulation, as mentioned in the introduction section, the carbon quota can not only affect supply chain players’ operation cost, but also increase their profit if it is properly controlled.
2.2. Supply Chain with Environmental Constraints
As mentioned above, as the environmental issues of human society has become increasingly prominent, more and more scholars have begun to focus on environmental constraints in the field of supply chain management, including sustainable supply chain and low carbon supply chain.
2.2.1. Sustainable Supply Chain
As the sustainable economy gains traction in business practice, several researchers have began to focus on the sustainable supply chain. For example, in the closed-loop supply chain, Turki et al. [28] conducted the optimization and analysis of Manufacturing-Transport-warehousing System by developing discrete flow model. In terms of green supply chain, Centobelli et al. [29] gave a review on the topic of environmental sustainability and energy-efficient supply chain management. In addition to the studies mentioned above, many famous scholars have studied related researches. From the point of the meso-level supply chains, Masi et al. [30] reviewed the body of circular economy literature and discuss the fragmented body of circular economy knowledge. Furthermore, using the triple bottom line (economic bottom line, environmental bottom line and social bottom line), Liu et al. [31] proposed a framework of sustainable service industry supply chain management by reviewing the related papers in 2006-2015. Centobelli et al. [32] contributed to enriching the body of knowledge concerning the diffusion of environmental sustainability in logistics service providers. They concerned a broad taxonomy of green initiatives by developing the WH2 framework which made by integrated green aims, green practices and technological tools, and regarded the diffusion among logistics service providers using the web-based document analysis methodology.
2.2.2. Low Carbon Supply Chain
Similar to environmental sustainability, many researchers have also given considerable attention to low carbon supply chain management. For example, Dmitry et al. [33] studied the Stackelberg game model between environmental regulator and monopolistic firm, in which the regulator forced the firm to invest technology to reduce emission through environmental taxes, the result shows that blindly increasing taxes does not necessarily encourage the firm to adopt cleaner technology. Under different emission regulations, Toptal et al. [34] investigated joint decisions on inventory replenishment and emission reduction investment, gave an analytical comparison between various investment opportunities, and compared different carbon emission regulations based on costs and emissions. Considering the cap-and-trade policy, Kroes et al. [35] studied the relationship between corporate performance and environmental performance. From the point of view of a regulator, the result revealed that a government quota is negatively correlated with environmental performance. From the perspectives of technology, economy and risk, Wennersten et al. [36] gave an overview which includes the future potential for carbon capture and storage in climate change mitigation. Brandenburg [37] investigated the green supply chain by using a goal programming approach. The result showed that, decentralized configuration can reduce carbon emissions, while centralized economic optimization can amplify environmental impact caused by demand uncertainty. Under cap-and-trade mechanism, Xu et al. [38] explored the pricing and production issues in make-to-order supply chain frame. Drake et al. [39] studied the effect of carbon tax and cap-and-trade mechanism on a company’s technology selection and capacity decision-making.
The above-mentioned research on supply chain with environmental constraints mainly focuses on sustainable supply chain and low carbon and energy-efficient supply chain, including closed-loop supply chain, circular economy, logistics service, inventory replenishment policy, production problem, green investment technology, and so on. However, few of them consider the effect of caborn information asymmetry on the supply chain performance under emission regulations.
Many studies on supply chain contract with information asymmetry and supply chain with environmental constraints have been published. However, most of them fail to combine the two streams of research to investigate the effect of carbon information asymmetry on supply chain performance under carbon emissions regulations. It is worthwhile to note that, especially under Cap-and- Trade mechanism, carbon emissions are tradable in the external carbon market. Thus, under information asymmetry, the player in the supply chain who has private information about the product’s carbon emissions may be in a beneficial position through disguising real carbon emissions information, and thus, it is necessary to restrain the manufacturer’s misreporting behavior to improve the overall efficiency of the supply chain. In this paper, the main contribution of our work is to incorporate information asymmetry of carbon emissions into supply chain dynamic game model with stochastic market demand under Cap-and-Trade mechanism, and meanwhile, we design the incentive contracts between a manufacturer and a retailer which can improve the whole supply chain’s performance.
3. Model Development
3.1. Model Description
In our model, as shown in Figure 1, we consider that a traditional supply chain consisting of one retailer and one manufacturer for a single product. Noting a fact that, in the current era of low carbon economy, e.g., in order to please the end consumers, Wal-Mart as the retailer has taken the lead and proposed the request that its manufacturers (e.g., Procter and Gamble) produce low carbon products, and thus, we assume here that the retailer acts as a leader and announces the order quantity to the upstream manufacturer, and the manufacturer decides his or her wholesale price according to the retailer’s order quantity. We model a Stackelberg game problem with Cap-and-Trade mechanism and take into account the information asymmetry setting. The manufacturer is regulated by Cap-and-Trade mechanism and has a private product’s carbon emissions information, which is hard for the retailer to accurately obtain in the early period of production. For the manufacturer, to reduce the carbon footprint and enhance the market product’s competitiveness, he/she goes in for emission reduction and sells his/her low-carbon product to the downstream retailer, the market demand is stochastic and the production is make-to-stock. Meanwhile, we here assume that the manufacturer may hide the true carbon emissions for earning additional returns.
Figure 1.
The supply chain structure and decision process.
In addition, according to Hua and Li [9], the retailer’s order quantity can influence the manufacturer’s wholesale price, we here assume that , where Q is order quantity, is the potential maximal order quantity in the retail market, and is the unit wholesale price. The retailer’s carbon emissions caused by logistic and storing process are neglected, and both the manufacturer and the retailer are assumed to be risk neutral.
The notations used in our paper are summarized in Table 1.
Table 1.
The model notations.
In the following analysis, we investigate how both the information symmetry and the information asymmetry influence the supply chain players’ strategic choices. For convenience, we add superscript “S” or “A” to differentiate the information symmetry case and information asymmetry case, for example, refers to the manufacturer’s profits under information symmetry. In addition, we also add “*” to denote their optimal values.
3.2. Information Symmetry Case
Under information symmetry, there is a full-information setting, that is, the manufacturer reveals his/her real carbon emissions information, so the manufacturer’s profit function is described as follows.
In Equation (1), for the part , when , the part can be considered as operation cost for reducing emissions; when the opposite holds, this part can also be regarded as returns due to investment in reducing emissions, and the retailer’s expected profit function is
We have the following theorem.
Theorem 1.
Under information symmetry case, we can get equilibrium solution pair and the optimal profit pair , where is given by
is uniquely determined by
The manufacturer’s optimal profit is
And the retailer’s optimal expected profit is
Proof of Theorem 1.
For any fixed , using backwards induction method, from the necessary condition for to be maximized is , we have
By solving the equation , we can gain the retailer’s optimal order quantity such that the following equation
Substituting into Equation (4), we can get the optimal wholesale price Then, substituting and into Equations (1) and (2), we thus gain and . ☐
Theorem 1 investigates the supply chain members’ optimal decision under the information symmetry case, that is, without considering the manufacturer’s misreporting behavior in carbon emissions. In the following section, we will discuss whether the manufacturer has the misreporting behavior and hides his/her real product’s carbon emissions information.
3.3. Information Asymmetry Case
Similar to information symmetry case, considering the manufacturer’s misreport behavior in carbon emissions information, the manufacturer’s profit function is expressed as follows
Combining with Equations (1) and (7), we here use to denote the manufacturer’s true profits function. Clearly, =. We have the following theorem.
Theorem 2.
Under the information asymmetry, for any fixed γ, the retailer’s maximal order quantity satisfies the equation
The manufacturer’s optimal wholesale price is uniquely determined by
Correspondingly, we have the optimal expected profit pair , where
Moreover,
Proof of Theorem 2.
This proof is similar to the proof procedures of Theorem 1, thus we here omit. ☐
Remark 1.
Theorem 2 shows that, for any fixed γ, both the retailer’s maximal order quantity and the manufacturer’s optimal wholesale price are dependent on the misreporting parameter γ. Thus, it is clear that, when , the information asymmetry case reduces to the asymmetry one; when , in order to search the manufacturer’s optimal optimal misreporting factor , we can substitute and into the manufacturer’s true profits function , and the optimal misreporting factor can be obtained by the equation . It should be pointed out that this article does not attempt to encourage the manufacturer’s misreporting behavior, but identify the unethical behavior by model optimization. Noting that, if , the manufacturer will reveal his/her carbon emissions information; but if , then the manufacturer always has an incentive to hide the real carbon emissions. To avoid this misreporting behavior, it is necessary to design the contract to make the manufacturer share real carbon emissions information, so we will discuss the contract design problem in the next section.
3.4. Contract Design
Before our discussion, we adopt the definition of coordination provided in Cachon [20] as follows: (i) the retailer and the manufacturer gain expected profits not less than their respective reservation expected profits; (ii) the supply chain’s expected profit is maximized. From the above definition, we can see that, case (i) is necessary to guarantee that both players are willing to accept this contract. In this paper, we will adopt the players’ expected profits gained in the information asymmetry case as their reservation expected profits. Through the analyses in Section 3.3, we know that the manufacturer has a motivation to misreport the carbon emissions when . Our main aim in this section is to design an effective contract to restrict the manufacturer’s misreporting behavior, we have the following theorem.
Theorem 3.
For any given , When , we have
- (1)
- If , then both the retailer and the manufacturer have no motivation in making any contracts;
- (2)
- If , then the retailer is willing to initiate the following behaviors, especially,
- (i)
- when , then a revenue sharing contract can coordinate the whole supply chain if , where .
- (ii)
- when , then the retailer will expose the manufacturer’s misreporting behavior if .
Proof of Theorem 3.
When the manufacturer misreports the carbon emissions, we have
- (1)
- If , this implies that the retailer’s expected profit is no less than that in the symmetric information case. Namely, the retailer acquiesces the manufacturer’s false behavior, so there is no motivation in making any contracts between them.
- (2)
- If , this is, the retailer’s expected profit is less than that in the symmetric information case. This is implies that the misreporting behavior leads to a lowering of the retailer’s expected profit. Thus, the retailer has a motivation to initiate contract behavior. We consider the following two cases.
- (i)
- when , if the retailer, as a leader, can transfer fractional increment in profits to the manufacturers and the revenue sharing factor such that , then we get and . Thus, the revenue sharing contract can coordinate the whole supply chain.
- (ii)
- when , it shows that, the retailer cannot make up for the manufacturer’s profit loss by revenue sharing. However, if , that is, government fine is no less than the manufacturer’s profit increment gained by misreporting behavior, then the retailer will expose the misreporting behavior to make the manufacturer disclose the real carbon emissions.
☐
Remark 2.
For comparison, combing with Theorem 3, we let , , , then some possible scenarios can be summarized in Table 2, clearly. For Scenario 1, it shows that the proposed model can be reduced to be information symmetry case; For Scenario 2, when the supply chain players’ expected profits in information asymmetry case are higher than that in symmetry case, they will not try to change the current status. However, owing to negative externality, that is, the manufacturer’s misreporting behavior has a negative effect on social welfare, the government may urge the manufacturer to make his or her carbon emissions information to the public by administrative regulations such as certification of carbon footprint. This finding is consistent with Du et al. [40], which mainly focused on the principal-agent problem between government and enterprises under carbon emissions regulations. They did not consider the problem of asymmetric carbon information from the perspective of supply chain. For Scenario 3, it means that, an incentive contract can avoid the manufacturer’s misreporting behavior, and make both players in supply chain achieve Parto improvement. For the last Scenario, if the retailer can identify the manufacturer’s false information in carbon emissions, he/she may choose to reveal this misreporting behavior in practice, and then the government can make the manufacturer become more rational by imposing a fine (i.e., ). In addition, he or she may also terminate cooperation in advance by market power. For example, in previous business practices, Wal-mart and IBM asked their suppliers to disclose their carbon information, and if they find this misreporting behavior in the process of cooperation, they would end up with the purchase contract [4,5].
Table 2.
A summary in possible scenarios.
3.5. Special Case
Noting Equations (8) and (9), because of the operator , it is not easy to compare the optimal wholesale price and order quantity in the information symmetry and information asymmetry cases. For simplicity, we here consider that market demand D is uniformly distributed on and denote as , where . The following theorem is given as follows.
Theorem 4.
When , let , and and , then
(1) Under the symmetric information game model, there exist the equilibrium solution pair and the optimal expected profit pair , where , , , and .
(2) Under the asymmetric information, we can get the optimal decision pair and the optimal expected profit pair , where , , , and .
Proof of Theorem 4.
This proof is similar to the proof procedures of Theorem 1, thus we omit it here. ☐
Corollary 1.
Under the information asymmetry, the manufacturer’s optimal wholesale price is positively related to the misreporting factor, but the retailer’s optimal order quantity is negatively related to the misreporting factor.
Proof of Corollary 1.
According to Theorem 4, we have
And
☐
So the optimal wholesale price increases as misreporting factor increases, and the optimal order quantity decreases as misreporting factor increases.
Corollary 1 states that, as the manufacturer’s misreporting factor varies, the values of and become more sensitive. Especially for the manufacturer, if he/she is inclined to hide the real information in carbon emissions, then the retailer has to decrease order quantity, and finally, leading to the result that the optimal wholesale price will become bigger than that in the information symmetry case.
4. Numerical Analysis and Sensitivity Analyses
Example 1.
In this section, the base values of the parameters are listed as follows: , , , , and . the random component of the demand D is assumed to follow the uniform distribution with and , according to Theorem 4, the optimal results are gained as follows.
- (1)
- Under information symmetry, we have and ;
- (2)
- Under information symmetry, we have and .
- (3)
- Under the revenue sharing contract, according to Theorem 4, we get the revenue sharing coefficient range , and the final revenue sharing coefficient depends on their bargaining power in the market. In order to further investigate the impact of the revenue sharing coefficient λ on the supply chain performance, we set , the results are shown in Table 3, where and C, S denotes information symmetry case, A denotes information asymmetry case, and C denotes revenue sharing contract case.
Table 3. The effect of revenue sharing coefficient on supply chain performance.
From Table 3, compared with the information asymmetry case, we can find that the performance of the supply chain can be improved significantly under the revenue sharing contract. After the coordination, the manufacturer’s optimal profit under the revenue sharing contract is higher than that under information asymmetry, i.e., . At the same time, the retailer’s optimal profits under the revenue sharing contract also become higher compared with the profits under information asymmetry, i.e., . This shows that the revenue sharing contract can motivate the manufacturer to share carbon emissions information truly, and raise their respective reservation expected profits compared with case that the manufacturer hides the carbon emissions. Namely, the revenue sharing contract can achieve Pareto improvement. These numerical results are consistent with our theoretical ones.
In addition, the manufacturer’s optimal profit gradually increases as the revenue sharing coefficient increases; but the retailer’s optimal profit decreases as the revenue sharing coefficient increases, and the final revenue sharing coefficient depends on their bargaining power. If we further observe the results of Table 3, we can obtain the result that the retailer’s optimal profit under the contract is still less than that in the symmetric information case, i.e., , but the manufacturer’s optimal profit under the contract is always higher than that in information symmetry case, i.e., . This also shows that the manufacturer who owns the private information can always obtain extra benefits from disclosure of information.
Example 2.
In order to get more general results, we will investigate the impacts of unit carbon emissions , carbon emissions price and carbon quota on the manufacturer’s optimal wholesale price and misreporting factor , the optimal of the retailer’s optimal ordering quantity and the profits of supply chain under different cases.
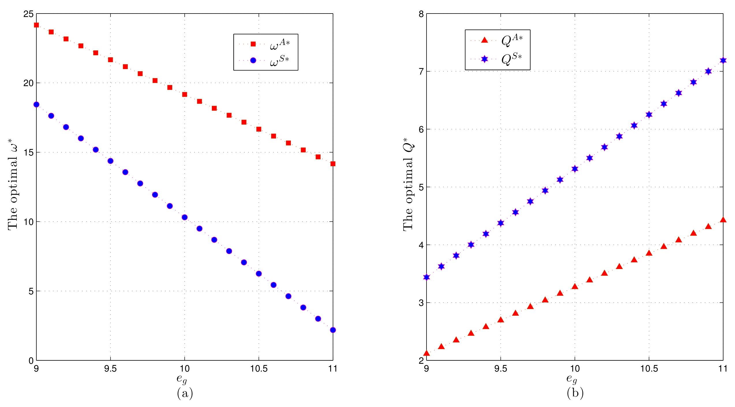
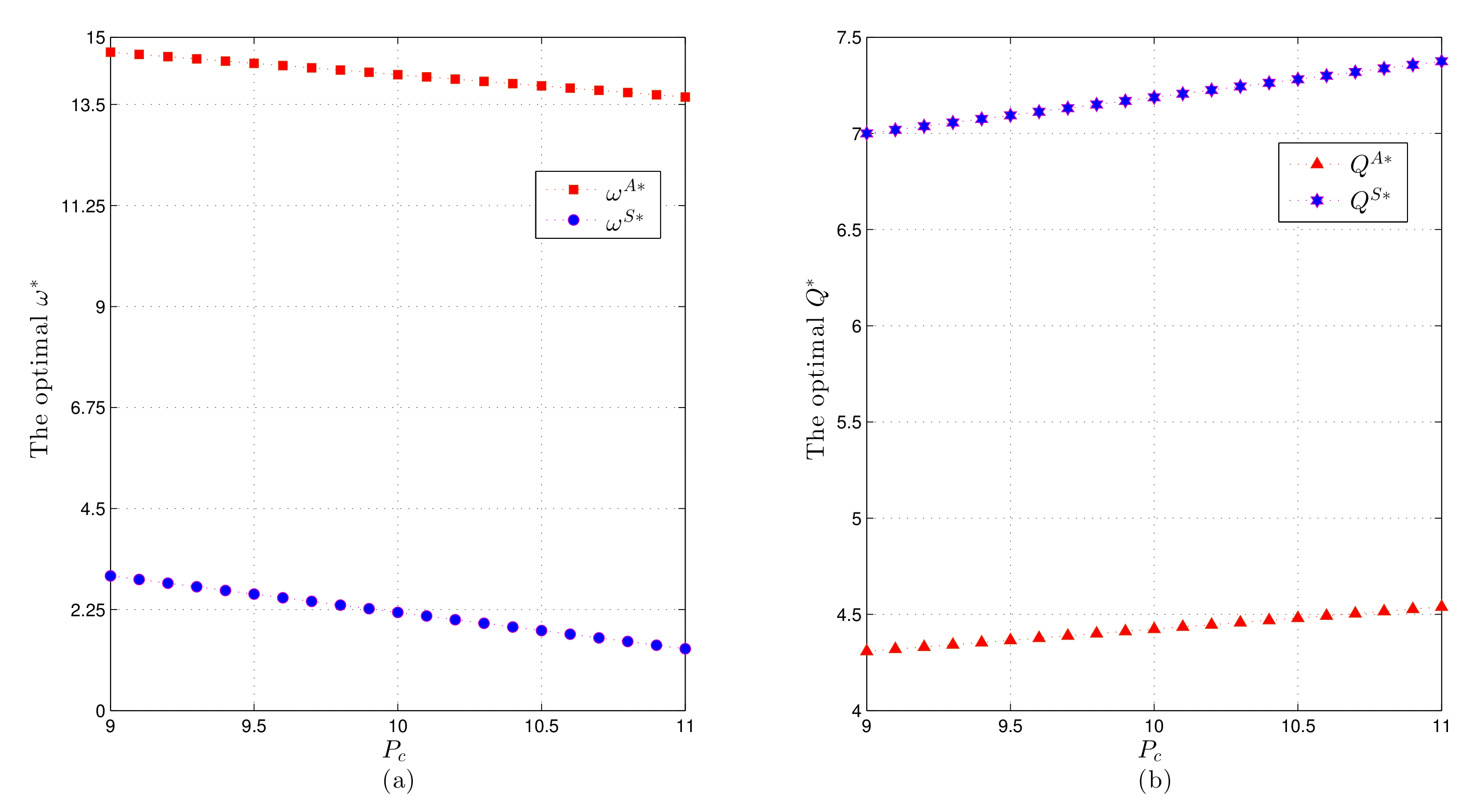
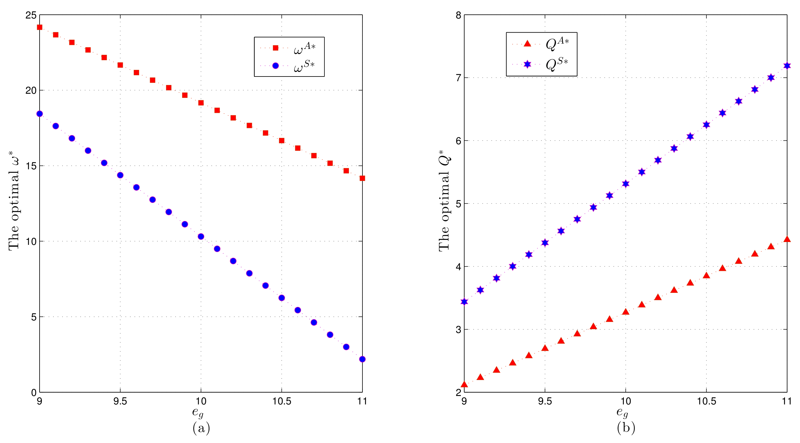
From Figure 2, no matter whether the carbon information shows symmetry or asymmetry, the optimal increases as increases, and the optimal order quantity decreases as increases. However, the optimal in the asymmetry case is higher than that in symmetry case, while the optimal in asymmetry case is less than that in the symmetry case. From Figure 3, for the two different cases in carbon information, the optimal decreases as increases, and the optimal order quantity increases as increases. However, the optimal in asymmetry case is higher than that in the symmetry case, while the optimal in asymmetry case is less than that in symmetry case. From Figure 4, for the two carbon information cases, the optimal decreases as increases, and the optimal order quantity increases as increases. However, the optimal in the asymmetry case is higher than that in the symmetry case, while the optimal in the asymmetry case is less than that in the symmetry case.
Figure 2.
The effects of on and .
Figure 3.
The effects of on and .
Figure 4.
The effects of on and .
These show that, when there are some external factors such as higher carbon price and lower carbon quota from the government, for the manufacturer, if the product is made with larger carbon emissions, it means that she/he takes on more costs outside of production, and thus the manufacturer will shift this cost to the downstream supply chain by raising the wholesale price. However, when carbon price from the carbon market is higher or carbon quota from government is larger, the manufacturer can gain more profits from the carbon trading market, and thus the manufacturer may adapt to lower the wholesale price for getting more orders.
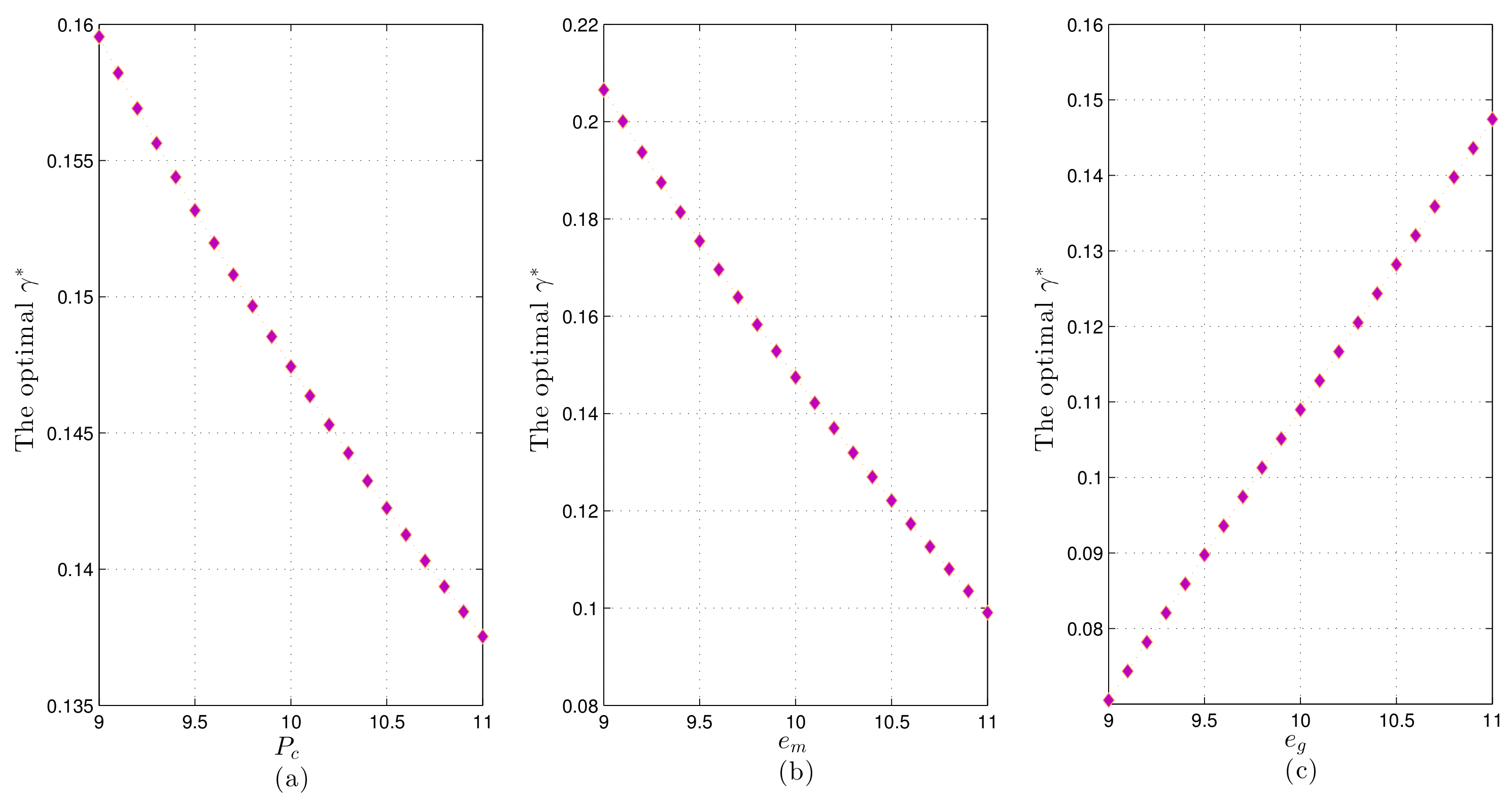
From Figure 5, under the carbon information asymmetry case, the optimal decreases as and increase, but it increases as increases. This is because, under the information asymmetry case, when carbon price is higher or carbon quota is larger, then the manufacturer can gain more benefits by reducing more carbon emissions. To slow down lowering the whole price, the manufacturer may hide these benefits by misreporting carbon emissions information.
Figure 5.
The effects of , and on .
From Table 4 and Table 5, when and or and vary, and the optimal misreporting factor satisfies , the manufacturer’s optimal profit under information asymmetry is always higher than that in the symmetric information case ( ). This shows that the manufacturer’s misreporting behavior can raise his or her profit under information asymmetry, but the retailer’s optimal profits under the information asymmetry are less than that under symmetric information ( ), which means that the manufacturer’s misreporting behavior hurts the retailer’s profits, and meanwhile, the total supply chain optimal profit under the information asymmetry is less than that under the symmetric information ( ). This shows that the manufacturer’s misreporting behavior can also lower the total supply chain operation efficiency.
Table 4.
The effects of the parameters and on optimal decisions for supply chain.
Table 5.
The effects of the parameters and on optimal decisions for supply chain.
In addition, from Table 4, we find that, when the carbon emissions are less than carbon quota , then the manufacturers’ profit increases as the carbon price increases (see, < , ); However, when the carbon emissions are more than the carbon quota , then the profit decreases as the carbon price increases (see, > , ). This shows that the impact of carbon prices on the profits depends largely on the carbon emissions and the carbon quotas.
5. Conclusions and Future Research
Taking both the carbon information asymmetry and cap-and-trade mechanism into consideration, this paper studies the manufacturer’s misleading behavior in carbon emissions information and the retailer’s ordering decisions. We obtain the supply chain’s equilibrium solutions under two different cases, namely: information symmetry and information asymmetry. By comparing the optimal performances between supply chain members, we design an effective contract to avoid the manufacturer’s misreporting behavior. We investigate the effect of the carbon price, the carbon emissions and the carbon quota on these optimal equilibrium solutions and use numerical examples and sensitivity analysis to verify the proposed model.
Some key contributions in this research are made as follows. First, theoretically, our paper is one of few articles that have studied the effect of the carbon emissions information asymmetry on supply chain performance under cap-and-trade mechanism. Furthermore, we discuss the supply chain members’ optimal strategies when the manufacturer owns private information and deliberately gives false carbon emissions information. Second, by contract design, our findings offer interesting managerial insights that will support supply chain enterprises making important strategic decisions to improve their environmental performance. For example, if the upstream manufacturer hides the real carbon emissions information, the dominant retailer can take more proactive actions to design the contact for achieving the players’ pareto improvement in supply chain. Finally, our findings also provide some policy implications that government can use and some effective ways such as certification of carbon footprint and environmental regulation to avoid the misreporting behavior when there exists some false carbon emission information in the market.
From the perspective of the downstream retailer, this article considers a sustainable supply chain problem, where the upstream manufacturer owns the private carbon emissions information. Our aim is to design an incentive contract to make the manufacturer disclose the carbon information. When two scenarios happen in the contract design section ( i.e., and ), we point out that there needs to be government regulation in business practice, and meanwhile, we also suggest that policymakers need to pay particular attention to the above two types of issues. This paper does not discuss the mechanism design after the government regulation, but in the future study, it is hoped to further incorporate the government regulation into the contract design under carbon emissions regulations. In addition, the stochastic demand adopted in the paper also does not take into account the customer’s low-carbon awareness. One interesting research extension is to introduce the customer’s low-carbon awareness into the low carbon supply chain system by using empirical methods.
Acknowledgments
This work is supported by National Natural Science Foundation of China (Nos. 71502050 and 71502123), the Fundamental Research Funds for the Universities of Henan Province (No. SKJYB2015-18), Natural Science Foundation of Tianjin Universities (No. 2017KJ242).
Author Contributions
Baiyun Yuan involved in model constructing and wrote the whole paper. Bingmei Gu participated in the discussion and jointly wrote the paper. Jin Guo participated in the discussion and contributed in results analysis. Liangjie Xia contributed in discussion and gave valuable suggestions. Chunming Xu conducted the research, was responsible for performing the numerical studies, and revised the whole paper. All authors read and improved the final manuscript.
Conflicts of Interest
The authors declare no conflict of interest.
References
- Baroum, S.M.; Patterson, J.H. The development of cash flow weight procedures for maximizing the net present value of a project. J. Oper. Manag. 1996, 14, 209–227. [Google Scholar] [CrossRef]
- Shi, H.; Wang, Y.; Huisingh, D.; Wang, J. On moving towards an ecologically sound society: With special focus on preventing future smog crises in China and globally. J. Clean. Prod. 2014, 64, 9–12. [Google Scholar] [CrossRef]
- Reeves, R. On a (Leftish) Wing and a Prayer? Religion Is a Dirty Word in British Politics. but a Faith System That Emphasised Social Good Might Be Better Than Today’s Uncritical Worship of the Market. Eur. J. Oper. Res. 2015, 242, 1017–1027. [Google Scholar]
- Bill, R. Interview: Jeff Rice On Walmart’s Green Supply Chain Best Practices. Triple Pundit. 2009. Available online: https://www.triplepundit.com/2011/05/interview-jeff-rice-walmart-green-supply-chain-best-practices/ (accessed on 27 March 2018).
- Quinn, B. Walmart’s sustainable supply chain. Pollut. Eng. 2009, 41, 24–25. [Google Scholar]
- Wang, B.H. Follow Up the Development of China’s Carbon Emissions Trading and Its Legislation. Present. Law Sci. 2015, 13, 13–25. [Google Scholar]
- Heer, S.; Kö mpe, K.; Güdel, H.U.; Haase, M. Highly Efficient Multicolour Upconversion Emission in Transparent Colloids of Lanthanide-Doped NaYF4 Nanocrystals. Adv. Mater. 2004, 16, 2102–2105. [Google Scholar] [CrossRef]
- Kautish, P. Volkswagen AG: Defeat device or device defeat? IMT Cas. J. 2016, 7, 19–30. [Google Scholar]
- Hua, Z.; Li, S. Impacts of demand uncertainty on retailer’s dominance and manufacturer-retailer supply chain cooperation. Omega 2008, 36, 697–714. [Google Scholar] [CrossRef]
- Guide, V.D.R., Jr.; Wassenhove, L.N.V. OR FORUM—The Evolution of Closed-Loop Supply Chain Research. Oper. Res. 2009, 57, 10–18. [Google Scholar]
- Li, L.; Zhang, H. Confidentiality and Information Sharing in Supply Chain Coordination. Manag. Sci. 2008, 54, 1467–1481. [Google Scholar] [CrossRef]
- Venkatesh, V.; Davis, F.D. A Theoretical Extension of the Technology Acceptance Model: Four Longitudinal Field Studies. Manag. Sci. 2000, 46, 186–204. [Google Scholar] [CrossRef]
- Polej, M.; Golebiowski, M.; Lisik, W.; Wierzbicki, Z. The role of radiological studies in the evaluation of post-operative complications in the course of bariatric surgery of the extreme obesity. Initial findings. J. Oper. Manag. 2015, 36, 1–14. [Google Scholar]
- Babich, V.; Li, H.; Ritchken, P.; Wang, Y. Contracting with asymmetric demand information in supply chains. Eur. J. Oper. Res. 2012, 217, 333–341. [Google Scholar] [CrossRef]
- Cachon, G.P.; Zhang, F. Procuring Fast Delivery: Sole Sourcing with Information Asymmetry. Manag. Sci. 2006, 52, 881–896. [Google Scholar] [CrossRef]
- Chen, F. Information Sharing and Supply Chain Coordination. Handb. Oper. Res. Manag. Sci. 2003, 11, 341–421. [Google Scholar]
- Giri, B.C.; Bardhan, S. Coordinating a supply chain under uncertain demand and random yield in presence of supply disruption. Int. J. Prod. Res. 2015, 53, 5070–5084. [Google Scholar] [CrossRef]
- Shen, Y.; Willems, S.P. Coordinating a channel with asymmetric cost information and the manufacturer’s optimality. Int. J. Prod. Eco. 2012, 135, 125–135. [Google Scholar] [CrossRef]
- Shigeta, K.; Traub, H.; Panne, U.; Okino, A.; Rottmann, L.; Jakubowski, N. Delegation vs. Control of Component Procurement Under Asymmetric Cost Information and Simple Contracts. Manuf. Serv. Oper. Manag. 2013, 15, 45–56. [Google Scholar]
- Cachon, G.P. Supply Chain Coordination with Contracts. Handb. Oper. Res. Manag. Sci. 2003, 11, 227–339. [Google Scholar]
- Kostamis, D.; Duenyas, I. Purchasing Under Asymmetric Demand and Cost Information: When Is More Private Information Better? Oper. Res. 2011, 59, 914–928. [Google Scholar] [CrossRef]
- Kalkanci, B.; Erhun, F. Pricing Games and Impact of Private Demand Information in Decentralized Assembly Systems. Oper. Res. 2012, 60, 1142–1156. [Google Scholar] [CrossRef]
- Schmidt, W.; Gaur, V.; Lai, R.; Raman, A. Signaling to Partially Informed Investors in the Newsvendor Model. Prod. Op. Manag. 2015, 24, 383–401. [Google Scholar] [CrossRef]
- Cakanyildirim, M.; Feng, Q.; Gan, X.; Sethi, S.P. Contracting and Coordination under Asymmetric Production Cost Information. Prod. Oper. Manag. 2012, 21, 345–360. [Google Scholar] [CrossRef]
- Fang, X.; Ru, J.; Wang, Y. Optimal Procurement Design of an Assembly Supply Chain with Information Asymmetry. Manuf. Serv. Oper. Manag. 2015, 23, 2075–2088. [Google Scholar] [CrossRef]
- Ma, P.; Shang, J.; Wang, H. Enhancing corporate social responsibility: Contract design under information asymmetry. Omega 2017, 67, 19–30. [Google Scholar] [CrossRef]
- Akan, M.; Ata, B.C.; Lariviere, M.A. Asymmetric Information and Economies of Scale in Service Contracting. Manuf. Serv. Oper. Manag. 2016, 13, 58–72. [Google Scholar] [CrossRef]
- Turki, S.; Didukh, S.; Sauvey, C.; Rezg, N. Optimization and analysis of a manufacturing-remanufacturing-transport-warehousing system within a closed-loop supply chain. Sustainability 2017, 9, 561. [Google Scholar] [CrossRef]
- Centobelli, P.; Cerchione, R.; Esposito, E. Environmental sustainability and energy-efficient supply chain management: A review of research trends and proposed guidelines. Energies 2018, 11, 275. [Google Scholar] [CrossRef]
- Masi, D.; Day, S.; Godsell, J. Supply chain configurations in the circular economy: A systematic literature review. Sustainability 2017, 9, 1602. [Google Scholar] [CrossRef]
- Liu, W.; Bai, E.; Liu, L.; Wei, W. A framework of sustainable service supply chain management: A literature review and research agenda. Sustainability 2017, 9, 421. [Google Scholar] [CrossRef]
- Centobelli, P.; Cerchione, R.; Esposito, E. Developing the WH2 framework for environmental sustainability in logistics service providers: A taxonomy of green initiatives. J. Clean. Prod. 2017, 165, 1063–1077. [Google Scholar] [CrossRef]
- Dmitry, K.; Timur, N.; Anton, O. Environmental Taxes and the Choice of Green Technology. Prod. Oper. Manag. 2016, 22, 1035–1055. [Google Scholar]
- Toptal, A.; Özlu, H.; Konur, D. Joint decisions on inventory replenishment and emission reduction investment under different emission regulations. Int. J. Prod. Res. 2014, 52, 243–269. [Google Scholar] [CrossRef]
- Kroes, J.; Subramanian, R.; Subramanyam, R. Operational Compliance Levers, Environmental Performance, and Firm Performance Under Cap and Trade Regulation. Manuf. Serv. Oper. Manag. 2012, 14, 186–201. [Google Scholar] [CrossRef]
- Wennersten, R.; Sun, Q.; Li, H. The future potential for Carbon Capture and Storage in climate change mitigation—An overview from perspectives of technology, economy and risk. J. Clean. Prod. 2015, 103, 724–736. [Google Scholar] [CrossRef]
- Brandenburg, M. Low carbon supply chain configuration for a new product-a goal programming approach. Int. J. Prod. Res. 2015, 53, 6588–6610. [Google Scholar] [CrossRef]
- Xu, X.; Zhang, W.; He, P.; Xu, X. Production and pricing problems in make-to-order supply chain with cap-and-trade regulation. Omega 2015, 66, 248–257. [Google Scholar] [CrossRef]
- Drake, D.F.; Kleindorfer, P.R.; Van Wassenhove, L.N. Technology Choice and Capacity Portfolios under Emissions Regulation. Prod. Oper. Manag. 2016, 25, 1006–1025. [Google Scholar] [CrossRef]
- Du, H.; Zuo, J.; Li, R.Y.M. The optimal principal-agent model for the CO2 allowance allocation under asymmetric information. In The Politics of Reparations and Apologies; Springer: New York, NY, USA, 2014; pp. 153–180. [Google Scholar]
© 2018 by the authors. Licensee MDPI, Basel, Switzerland. This article is an open access article distributed under the terms and conditions of the Creative Commons Attribution (CC BY) license (http://creativecommons.org/licenses/by/4.0/).




