How Can Big Data Complement Expert Analysis? A Value Chain Case Study
Abstract
1. Introduction
2. Literature Review
2.1. Big Data Analysis in Technology Planning
2.2. Value Chain Analysis
3. Research Process
4. Expert-Driven Value Chain Development
4.1. Data Collection
4.2. Value-Chain Development Results
5. Data-Driven Value Chain Development
5.1. Data Collection and Preprocessing
5.2. Data Analysis Methods and Results
6. Big Data Analytics vs. Expert Insights
6.1. Comparative Analysis of the Two Approaches
6.2. Strengths and Weaknesses of Big Data Analytics
6.3. Opportunities of Big Data Analytics
7. Conclusions
Acknowledgments
Author Contributions
Conflicts of Interest
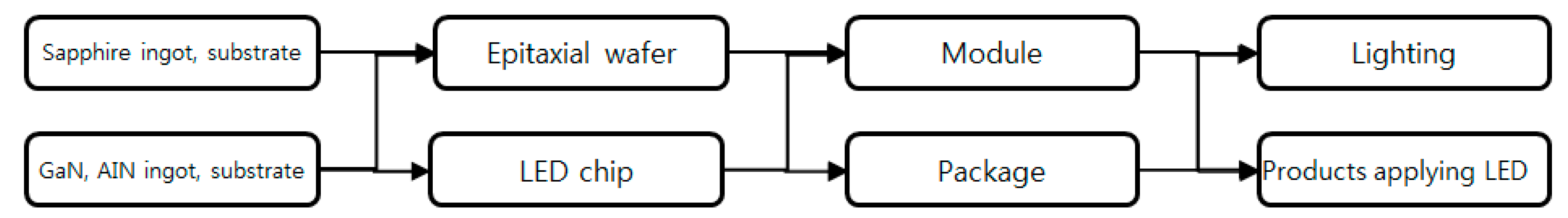
Appendix A. Value Chain Analysis for LED
Appendix A.1. Expert-Driven Value Chain Development


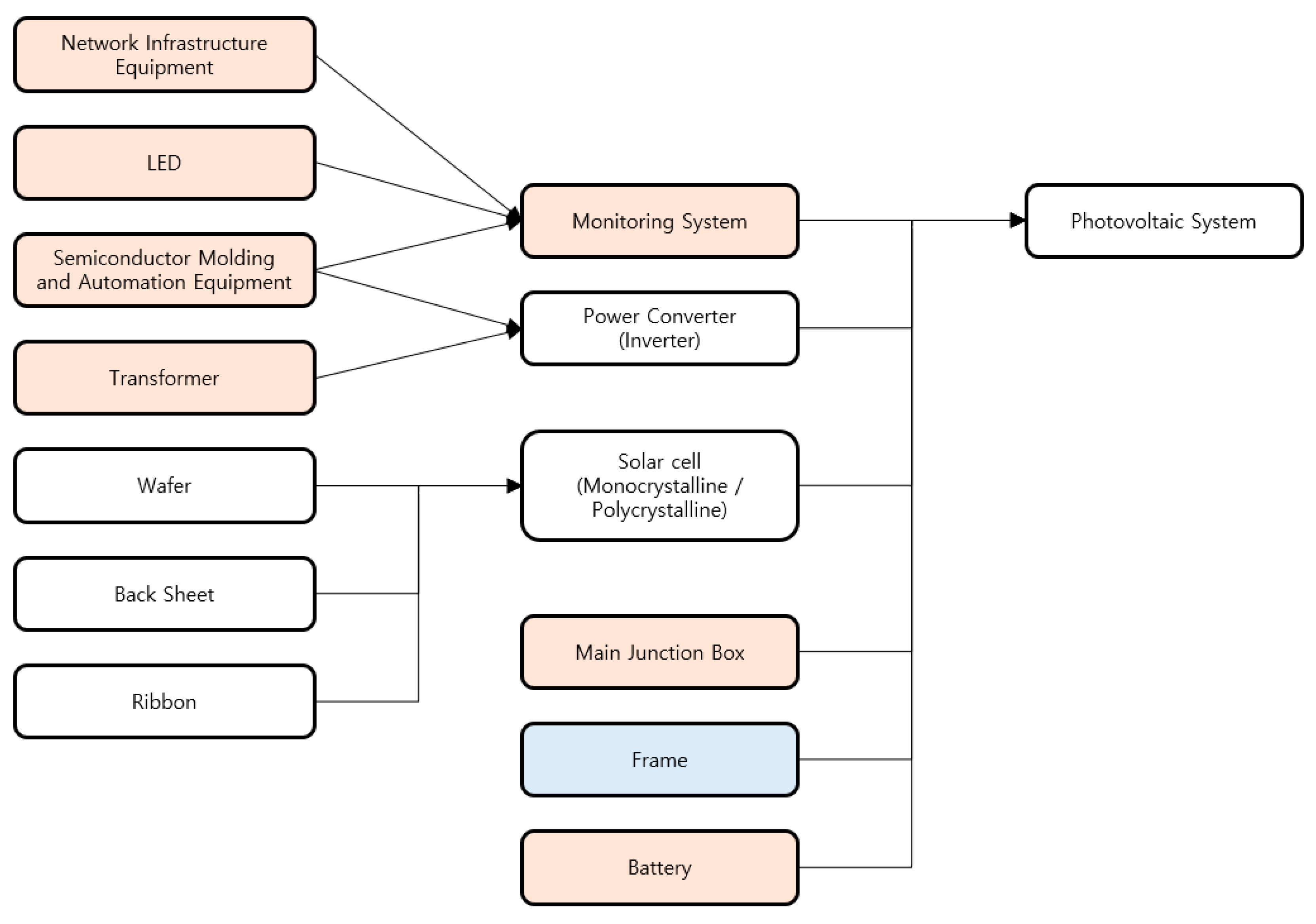
Appendix A.2. Data-Driven Value Chain Development
| SIC Codes | Industry Title | Frequency |
|---|---|---|
| C26 | Manufacture of electronic components, computer, radio, television and communication equipment and apparatuses | 30 |
| C29 | Manufacture of other machinery and equipment | 27 |
| C23 | Manufacture of non-metallic mineral products | 25 |
| C30 | Manufacture of motor vehicles, trailers, and semitrailers | 18 |
| C27 | Manufacture of medical, precision, and optical instruments, watches and clocks | 13 |
| J58 | Publishing activities | 12 |
| C24 | Manufacture of basic metal products | 7 |
| C22 | Manufacture of rubber and plastic products | 6 |
| J62 | Computer programming, consultancy, and related activities | 5 |
| C33 | Other manufacturing | 3 |
| C20 | Manufacture of chemicals and chemical products except pharmaceuticals and medicinal chemicals | 2 |
| F41 | General construction | 2 |
| SIC Codes | Industry Title | Frequency |
|---|---|---|
| C26 | Manufacture of electronic components, computer, radio, television and communication equipment and apparatuses | 35 |
| C28 | Manufacture of electrical equipment | 31 |
| G46 | Wholesale trade and commission trade, except of motor vehicles and motorcycles | 26 |
| C30 | Manufacture of Motor Vehicles, Trailers and Semitrailers | 25 |
| C20 | Manufacture of chemicals and chemical products except pharmaceuticals and medicinal chemicals | 25 |
| C27 | Manufacture of Medical, Precision and Optical Instruments, Watches and Clocks | 18 |
| C29 | Manufacture of Other Machinery and Equipment | 15 |
| C24 | Manufacture of Basic Metal Products | 10 |
| C25 | Manufacture of Fabricated Metal Products, Except Machinery and Furniture | 8 |
| C22 | Manufacture of Rubber and Plastic Products | 4 |
| M72 | Architectural, Engineering and Other Scientific Technical Services | 4 |
| G45 | Sales of automobiles and parts | 3 |
| C18 | Printing and Reproduction of Recorded Media | 3 |
| C32 | Manufacture of Furniture | 2 |
| C33 | Manufacture of other products | 2 |
| C31 | Manufacture of other transportation equipment | 2 |
| SIC Codes | Industry Title (Three Digits) | Frequency |
|---|---|---|
| C26 | Manufacture of electronic components, computer, radio, television and communication equipment and apparatuses | 45 |
| C20 | Manufacture of chemicals and chemical products except pharmaceuticals and medicinal chemicals | 37 |
| C22 | Manufacture of rubber and plastic products | 30 |
| C24 | Manufacture of basic metal products | 30 |
| G46 | Wholesale trade and commission trade, except of motor vehicles and motorcycles | 26 |
| C25 | Manufacture of fabricated metal products, except machinery and furniture | 25 |
| C23 | Manufacture of other non-metallic mineral products | 24 |
| J62 | Computer programming, consultancy, and related activities | 20 |
| C29 | Manufacture of other machinery and equipment | 18 |
| F42 | Special trade construction | 10 |
| C28 | Manufacture of electrical equipment | 5 |
| C25 | Manufacture of fabricated metal products, except machinery and furniture | 5 |
| G45 | Sales of automobiles and parts | 4 |
| C15 | Manufacture of leather, bags, and footwear | 3 |
| C32 | Manufacture of furniture | 3 |

Appendix A.3. Big Data Analytics vs. Expert Insights

Appendix B
| SIC Codes | Industry Title | Frequency |
|---|---|---|
| G46 | Wholesale trade and commission trade, except of motor vehicles and motorcycles | 51 |
| F42 | Special trade construction | 21 |
| C26 | Manufacture of electronic components, computer, radio, television and communication equipment and apparatuses | 15 |
| C22 | Manufacture of rubber and plastic products | 14 |
| C28 | Manufacture of electrical equipment | 13 |
| G47 | Retail trade, except motor vehicles and motorcycles | 13 |
| C29 | Manufacture of other machinery and equipment | 12 |
| F41 | General construction | 11 |
| C25 | Manufacture of fabricated metal products, except machinery and furniture | 11 |
| C27 | Manufacture of medical, precision, and optical Instruments, watches and clocks | 5 |
| M72 | Architectural, engineering, and other scientific technical services | 5 |
| C20 | Manufacture of chemicals and chemical products except pharmaceuticals and medicinal chemicals | 4 |
| C23 | Manufacture of other non-metallic mineral products | 4 |
| E38 | Waste collection, disposal, and materials recovery | 4 |
| C10 | Manufacture of food products | 3 |
| C14 | Manufacture of wearing apparel, clothing accessories and fur articles | 3 |
| C16 | Manufacture of wood and of products of wood and cork; except furniture | 3 |
| C31 | Manufacture of other transport equipment | 3 |
| J58 | Publishing activities | 3 |
| C13 | Manufacture of textiles, except apparel | 2 |
| C30 | Manufacture of motor vehicles, trailers, and semitrailers | 2 |
| C33 | Other manufacturing | 2 |
| A02 | Forestry | 1 |
| C18 | Printing and reproduction of recorded media | 1 |
| C24 | Manufacture of basic metal products | 1 |
| D35 | Electricity, gas, steam, and air conditioning supply | 1 |
| N74 | Business facilities management and landscape services | 1 |
| SIC Codes | Industry Title | Main Product and Service Items | Ratio |
|---|---|---|---|
| G46 | Wholesale trade and commission trade, except of motor vehicles and motorcycles | Various items including monitor, printer, furniture, and others | - |
| F42 | Special trade construction | Various service items including electric work, painting, and others | - |
| C26 | Manufacture of electronic components, computer, radio, television and communication equipment and apparatuses | Transformer | 82 |
| LED | 79 | ||
| C22 | Manufacture of rubber and plastic products | Back sheet | 81 |
| C28 | Manufacture of electrical equipment | Semiconductor/automation equipment | 70 |
| C25 | Manufacture of fabricated metal products, except machinery and furniture | Wafer | 78 |
| Ribbon | 71 | ||
| G47 | Retail trade, except motor vehicles and motorcycles | Various items including pen, stapler, portable storage device, and others | - |
| C29 | Manufacture of other machinery and equipment | Network infrastructure equipment | 76 |
| F41 | General construction | Construction service | - |
References
- Provost, F.; Fawcett, T. Data science and its relationship to big data and data-driven decision making. Big Data 2013, 1, 51–59. [Google Scholar] [CrossRef] [PubMed]
- Data, I.B. IBM-Bringing Big Data to the Enterprise. 2015. Available online: http://www-01.ibm.com/software/data/bigdata (accessed on 26 February 2018).
- Maltby, D. Big data analytics. In Proceedings of the 74th Annual Meeting of the Association for Information Science and Technology (ASIST), New Orleans, LA, USA, 9–12 October 2011; pp. 1–6. [Google Scholar]
- Cardenas, A.A.; Manadhata, P.K.; Rajan, S.P. Big data analytics for security. IEEE Secur. Priv. 2013, 11, 74–76. [Google Scholar] [CrossRef]
- Liu, W.K.; Yen, C.C. Optimizing Bus Passenger Complaint Service through Big Data Analysis: Systematized Analysis for Improved Public Sector Management. Sustainability 2016, 8, 1319. [Google Scholar] [CrossRef]
- Chui, K.T.; Alhalabi, W.; Pang, S.S.H.; Pablos, P.O.D.; Liu, R.W.; Zhao, M. Disease Diagnosis in Smart Healthcare: Innovation, Technologies and Applications. Sustainability 2017, 9, 2309. [Google Scholar] [CrossRef]
- Kim, G.H.; Trimi, S.; Chung, J.H. Big-data applications in the government sector. Commun. ACM 2014, 57, 78–85. [Google Scholar] [CrossRef]
- Jee, K.; Kim, G.H. Potentiality of big data in the medical sector: Focus on how to reshape the healthcare system. Healthc. Inform. Res. 2013, 19, 79–85. [Google Scholar] [CrossRef] [PubMed]
- Ernst, H. Patent information for strategic technology management. World Patent Inf. 2003, 25, 233–242. [Google Scholar] [CrossRef]
- Porter, M.E. Competitive Strategy: Techniques for Analyzing Industries and Competitors; Simon and Schuster: New York, NY, USA, 2008. [Google Scholar]
- Porter, M.E. Competitive Advantage: Creating and Sustaining Superior Performance; Free Press: New York, NY, USA, 1985. [Google Scholar]
- Peppard, J.; Rylander, A. From value chain to value network: Insights for mobile operators. Eur. Manag. J. 2006, 24, 128–141. [Google Scholar] [CrossRef]
- Mowery, D.C.; Macher, J.T. E-Business and the Semiconductor Industry Value Chain: Implications for Vertical Specialization and Integrated Semiconductor Manufacturers; East West Center Working Paper: Economic Series; East-West Center: Honolulu, HI, USA, 2001; Volume 17. [Google Scholar]
- Fan, W.; Bifet, A. Mining big data: Current status, and forecast to the future. ACM sIGKDD Explor. Newsl. 2013, 14, 1–5. [Google Scholar] [CrossRef]
- Sagiroglu, S.; Sinanc, D. Big data: A review. In Proceedings of the 2013 International Conference on Collaboration Technologies and Systems (CTS), San Diego, CA, USA, 20–24 May 2013; pp. 42–47. [Google Scholar]
- Zakir, J.; Seymour, T.; Berg, K. Big data analytics. Issues Inform. Syst. 2015, 16, 81–90. [Google Scholar]
- LaValle, S.; Lesser, E.; Shockley, R.; Hopkins, M.S.; Kruschwitz, N. Big data, analytics and the path from insights to value. MIT Sloan Manag. Rev. 2011, 52, 21. [Google Scholar]
- Kim, J.; Lee, S. Patent databases for innovation studies: A comparative analysis of USPTO, EPO, JPO and KIPO. Technol. Forecast. Soc. Chang. 2015, 92, 332–345. [Google Scholar] [CrossRef]
- Daim, T.U.; Rueda, G.; Martin, H.; Gerdsri, P. Forecasting emerging technologies: Use of bibliometrics and patent analysis. Technol. Forecast. Soc. Chang. 2006, 73, 981–1012. [Google Scholar] [CrossRef]
- Lee, S.; Yoon, B.; Lee, C.; Park, J. Business planning based on technological capabilities: Patent analysis for technology-driven roadmapping. Technol. Forecast. Soc. Chang. 2009, 76, 769–786. [Google Scholar] [CrossRef]
- Lee, S.; Lee, S.; Seol, H.; Park, Y. Using patent information for designing new product and technology: Keyword based technology roadmapping. R&D Manag. 2008, 38, 169–188. [Google Scholar]
- Lee, S.; Yoon, B.; Park, Y. An approach to discovering new technology opportunities: Keyword-based patent map approach. Technovation 2009, 29, 481–497. [Google Scholar] [CrossRef]
- Park, Y.; Lee, S.; Lee, S. Patent analysis for promoting technology transfer in multi-technology industries: The Korean aerospace industry case. J. Technol. Transf. 2012, 37, 355–374. [Google Scholar] [CrossRef]
- Seol, H.; Lee, S.; Kim, C. Identifying new business areas using patent information: A DEA and text mining approach. Expert Syst. Appl. 2011, 38, 2933–2941. [Google Scholar] [CrossRef]
- Shin, J.; Lee, S.; Wang, T. Semantic Patent Analysis System Based on Big Data. In Proceedings of the 2017 IEEE 11th International Conference on Semantic Computing (ICSC), San Diego, CA, USA, 30 January–1 February 2017; pp. 284–285. [Google Scholar]
- Lee, M.; Lee, S. Identifying new business opportunities from competitor intelligence: An integrated use of patent and trademark databases. Technol. Forecast. Soc. Chang. 2017, 119, 170–183. [Google Scholar] [CrossRef]
- Park, Y.; Lee, S. How to design and utilize online customer center to support new product concept generation. Expert Syst. Appl. 2011, 38, 10638–10647. [Google Scholar] [CrossRef]
- Kim, J.; Lee, S.; Geum, Y.; Park, Y. Patterns of innovation in digital content services: The case of App Store applications. Innovation 2012, 14, 540–556. [Google Scholar] [CrossRef]
- Kim, J.; Lee, S.; Park, Y. User-centric service map for identifying new service opportunities from potential needs: A case of App Store applications. Creat. Innov. Manag. 2013, 22, 241–264. [Google Scholar]
- Kim, J.; Lee, S.; Park, Y. A visual context-based market analysis of mobile application services. Manag. Decis. 2016, 54, 2106–2132. [Google Scholar] [CrossRef]
- Choi, T.M.; Chan, H.K.; Yue, X. Recent development in big data analytics for business operations and risk management. IEEE Trans. Cybern. 2017, 47, 81–92. [Google Scholar] [CrossRef] [PubMed]
- Liu, G.R.; Mao, L.X.; Wang, L.L.; Zou, S. Automotive prospective technology mining method based on big data content analysis. In Proceedings of the 2017 IEEE 2nd International Conference on Cloud Computing and Big Data Analysis (ICCCBDA), Chengdu, China, 28–30 April 2017; pp. 171–174. [Google Scholar]
- Sturgeon, T.J. How do we define value chains and production networks? IDS Bull. 2001, 32, 9–18. [Google Scholar] [CrossRef]
- Yan, L.; Wang, A. Based on material flow analysis: Value chain analysis of China iron resources. Renew. Sustain. Energy Rev. 2014, 91, 52–61. [Google Scholar] [CrossRef]
- El-Sayed, A.F.M.; Dickson, M.W.; El-Naggar, G.O. Value chain analysis of the aquaculture feed sector in Egypt. Aquaculture 2015, 437, 92–101. [Google Scholar]
- De Souza, C.D.R.; Márcio de Almeida, D.A. Value chain analysis applied to the scrap tire reverse logistics chain: An applied study of co-processing in the cement industry. Renew. Sustain. Energy Rev. 2013, 78, 15–25. [Google Scholar] [CrossRef]
- Irvine, R.M. A conceptual study of value chain analysis as a tool for assessing a veterinary surveillance system for poultry in Great Britain. Agric. Syst. 2015, 135, 143–158. [Google Scholar] [CrossRef]
- Jussani, A.C.; Wright, J.T.C.; Ibusuki, U. Battery global value chain and its technological challenges for electric vehicle mobility. Rev. Adm. Inov. 2017, 14, 333–338. [Google Scholar]
- Devabhaktuni, V.; Alam, M.; Depuru, S.S.S.R.; Green, R.C.; Nims, D.; Near, C. Solar energy: Trends and enabling technologies. Renew. Sustain. Energy Rev. 2013, 19, 555–564. [Google Scholar] [CrossRef]






| SIC Codes | Industry Title | Frequency |
|---|---|---|
| C28 | Manufacture of electrical equipment | 49 |
| G46 | Wholesale trade and commission trade, except of motor vehicles and motorcycles | 35 |
| F42 | Special trade construction | 23 |
| C29 | Manufacture of other machinery and equipment | 21 |
| C26 | Manufacture of electronic components, computer, radio, television and communication equipment and apparatuses | 16 |
| C25 | Manufacture of fabricated metal products, except machinery and furniture | 14 |
| C32 | Manufacture of furniture | 12 |
| C16 | Manufacture of wood and of products of wood and cork; except furniture | 6 |
| C27 | Manufacture of medical, precision, and optical instruments, watches and clocks | 6 |
| C10 | Manufacture of food products | 4 |
| C18 | Printing and reproduction of recorded media | 4 |
| C23 | Manufacture of other non-metallic mineral products | 4 |
| C30 | Manufacture of motor vehicles, trailers, and semitrailers | 4 |
| J58 | Publishing activities | 4 |
| C20 | Manufacture of chemicals and chemical products; except pharmaceuticals and medicinal chemicals | 2 |
| C22 | Manufacture of rubber and plastic products | 2 |
| C24 | Manufacture of basic metal products | 2 |
| C33 | Other manufacturing | 2 |
| M72 | Architectural, engineering, and other scientific technical services | 2 |
| C13 | Manufacture of textiles; except apparel | 2 |
| C14 | Manufacture of wearing apparel, clothing accessories and fur articles | 1 |
| C17 | Manufacture of pulp, paper, and paper products | 1 |
| F41 | General construction | 1 |
| G47 | Retail trade; except motor vehicles and motorcycles | 1 |
| J62 | Computer programming, consultancy, and related activities | 1 |
| M71 | Professional services | 1 |
| SIC Codes | Industry Title | Main Product and Service Items | Percentage |
|---|---|---|---|
| C28 | Manufacture of electrical equipment | Inverter | 85% |
| Battery | 80% | ||
| Main junction box | 72% | ||
| G46 | Wholesale trade and commission trade, except of motor vehicles and motorcycles | Various items including thermometer, flooring, LCD, livestock, and iron | - |
| F42 | Special trade construction | Monitoring system | 76% |
| C29 | Manufacture of other machinery and equipment | Various items including environmental pollution measuring devices, noise blanker, and shopping cart | - |
| C26 | Manufacture of electronic components, computer, radio, television and communication equipment and apparatuses | Solar cell (monocrystalline/polycrystalline) | 89% |
| C25 | Manufacture of fabricated metal products, except machinery and furniture | Frame | 74% |
| C32 | Manufacture of furniture | Office furniture, desk, chair, and others | - |
| Level | Value Chain Items | Number of Companies | Average Assets (2015) (Million won) | Average Sales (2015) (Million won) | Average Income (2015) (Million won) | Average Sales Increase (2014–2015) (%) | Average Number of Patents * (29 August 2013–29 August 2016) |
|---|---|---|---|---|---|---|---|
| 3 | Network infrastructure equipment | 18 | 4653 | 2586 | 127 | −35.33 | 0.0 |
| LED | 23 | 159,042 | 143,808 | 4737 | −5.68 | 2.0 | |
| Semiconductor molding and automation equipment | 24 | 35,412 | 26,947 | 2988 | 9.72 | 0.0 | |
| Transformer | 37 | 7856 | 12,646 | 141 | 42.33 | 0.0 | |
| Wafer | 54 | 255,566 | 84,456 | 134,108 | −43.66 | 1.5 | |
| Back sheet | 47 | 332,307 | 195,177 | 19,292 | −6.67 | 2.5 | |
| Ribbon | 43 | 69,218 | 51,027 | 1341 | −7.96 | 1.0 | |
| 2 | Monitoring system | 34 | 3143 | 5309 | 230 | 28.76 | 2.0 |
| Power converter (inverter) | 42 | 92,749 | 141,653 | 2239 | −11.11 | 3.0 | |
| Solar cell (monocrystalline/polycrystalline) | 48 | 194,643 | 53,908 | −9573 | 0.49 | 1.7 | |
| Main junction box | 32 | 5048 | 5439 | 337 | −32.77 | 3.7 | |
| Frame | 57 | 286,102 | 350,318 | 14,882 | 2.64 | 0.0 | |
| Battery | 48 | 504,945 | 483,299 | 40,060 | −4.41 | 3.0 | |
| 1 | Photovoltaic system | 24 | 33,857 | 45,262 | 699 | −8.37 | 4.9 |
© 2018 by the authors. Licensee MDPI, Basel, Switzerland. This article is an open access article distributed under the terms and conditions of the Creative Commons Attribution (CC BY) license (http://creativecommons.org/licenses/by/4.0/).
Share and Cite
Kim, K.; Lee, S. How Can Big Data Complement Expert Analysis? A Value Chain Case Study. Sustainability 2018, 10, 709. https://doi.org/10.3390/su10030709
Kim K, Lee S. How Can Big Data Complement Expert Analysis? A Value Chain Case Study. Sustainability. 2018; 10(3):709. https://doi.org/10.3390/su10030709
Chicago/Turabian StyleKim, Kyungtae, and Sungjoo Lee. 2018. "How Can Big Data Complement Expert Analysis? A Value Chain Case Study" Sustainability 10, no. 3: 709. https://doi.org/10.3390/su10030709
APA StyleKim, K., & Lee, S. (2018). How Can Big Data Complement Expert Analysis? A Value Chain Case Study. Sustainability, 10(3), 709. https://doi.org/10.3390/su10030709
