A Cloud-Based Digital Farm Management System for Vegetable Production Process Management and Quality Traceability
Abstract
1. Introduction
2. Materials and Methods
2.1. Business Process Analysis of Farm Management
2.2. Digital Farm Management System Framework
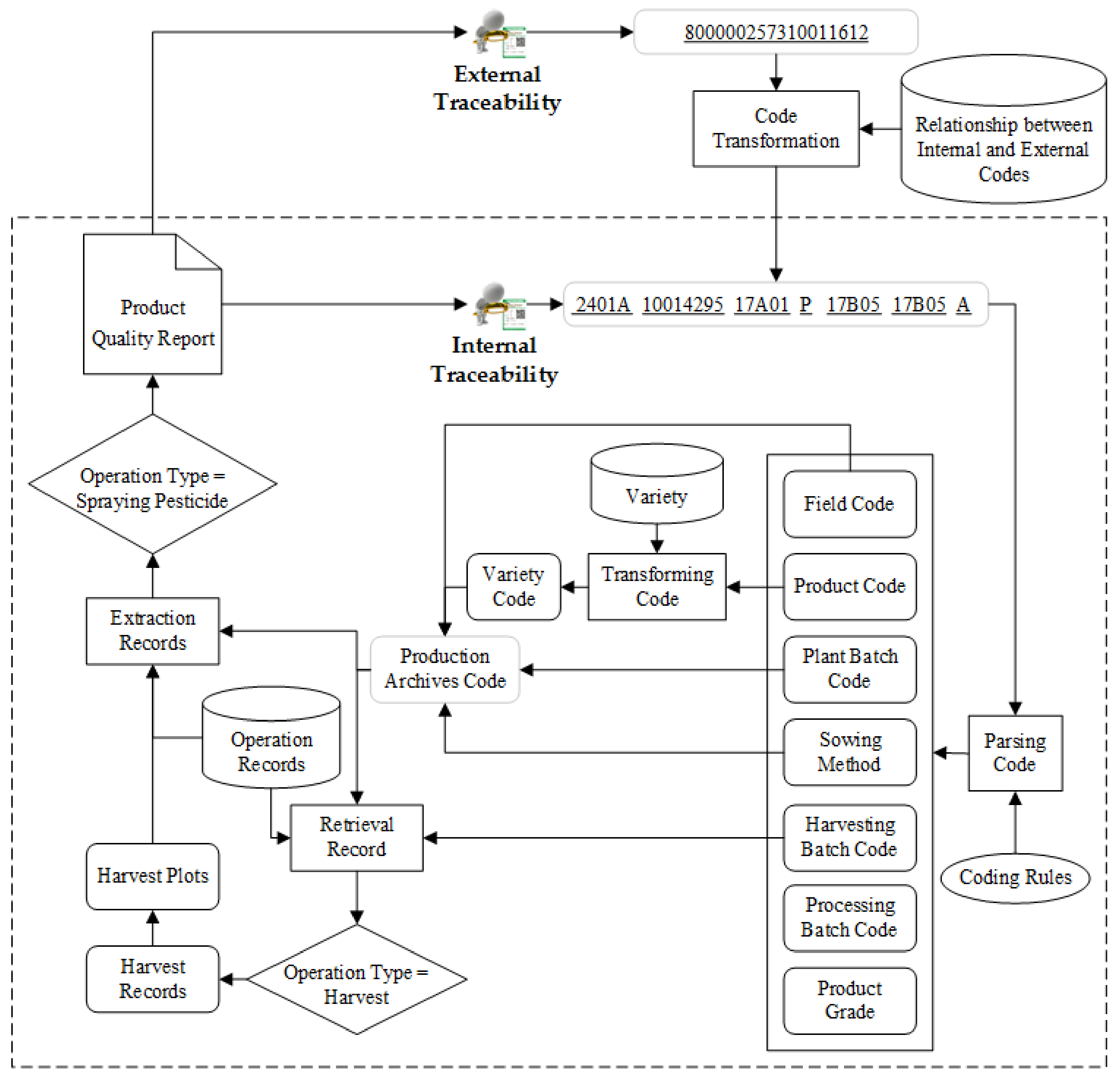
2.3. Design of Encoding and Identification for Different Batches
2.3.1. QR Code and RFID Technologies
2.3.2. Production Encoding and Identification
2.3.3. Relationships among Batches
3. Results
3.1. Field Records
3.2. Product Records
3.3. Production Archives
3.4. Execution Statistics
3.5. Performance Analysis
3.6. Quality Traceability
3.7. Application Effect
4. Discussion
5. Conclusions
Author Contributions
Funding
Acknowledgments
Conflicts of Interest
References
- Korada, S.K.; Yarla, N.S.; Putta, S.; Hanumakonda, A.S.; Lakkappa, D.B.; Bishayee, A.; Scotti, L.; Scotti, M.T.; Aliev, G.; Kamal, M.A.; et al. Chapter 1—A Critical Appraisal of Different Food Safety. In Food Safety and Preservation; Grumezescu, A.M., Holban, A.M., Eds.; Academic Press: Cambridge, MA, USA, 2018; pp. 1–12. [Google Scholar]
- Pivoto, D.; Waquil, P.D.; Talamini, E.; Finocchio, C.P.S.; Dalla Corte, V.F.; de Vargas Mores, G. Scientific development of smart farming technologies and their application in Brazil. Inf. Process. Agric. 2018, 5, 21–32. [Google Scholar] [CrossRef]
- Mainetti, L.; Patrono, L.; Stefanizzi, M.L.; Vergallo, R. An innovative and low-cost gapless traceability system of fresh vegetable products using RF technologies and EPC global standard. Comput. Electron. Agric. 2013, 98, 146–157. [Google Scholar] [CrossRef]
- Paraforos, D.S.; Vassiliadis, V.; Kortenbruck, D.; Stamkopoulos, K.; Ziogas, V.; Sapounas, A.A.; Griepentrog, H.W. Multi-level automation of farm management information systems. Comput. Electron. Agric. 2017, 142, 504–514. [Google Scholar] [CrossRef]
- Kaloxylos, A.; Eigenmann, R.; Teye, F.; Politopoulou, Z.; Wolfert, S.; Shrank, C.; Dillinger, M.; Lampropoulou, I.; Antoniou, E.; Pesonen, L.; et al. Farm management systems and the Future Internet era. Comput. Electron. Agric. 2012, 89, 130–144. [Google Scholar] [CrossRef]
- Wu, X.; Wu, F.; Tong, X.; Jiang, B. Emergy-based sustainability assessment of an integrated production system of cattle, biogas, and greenhouse vegetables: Insight into the comprehensive utilization of wastes on a large-scale farm in Northwest China. Ecol. Eng. 2013, 61, 335–344. [Google Scholar] [CrossRef]
- Jin, S.; Zhou, J. Adoption of food safety and quality standards by China’s agricultural cooperatives. Food Control 2011, 22, 204–208. [Google Scholar] [CrossRef]
- Husemann, C.; Novkovic, N. Farm Management Information Systems: A case study on a German multifunctional farm. Econ. Agric. 2014, 61, 441–453. [Google Scholar] [CrossRef]
- Knuth, U.; Amjath-Babu, T.S.; Knierim, A. Adoption of Farm Management Systems for Cross Compliance—An empirical case in Germany. J. Environ. Manag. 2018, 220, 109–117. [Google Scholar] [CrossRef]
- Sørensen, C.G.; Fountas, S.; Nash, E.; Pesonen, L.; Bochtis, D.; Pedersen, S.M.; Basso, B.; Blackmore, S.B. Conceptual model of a future farm management information system. Comput. Electron. Agric. 2010, 72, 37–47. [Google Scholar] [CrossRef]
- Sørensen, C.G.; Pesonen, L.; Bochtis, D.D.; Vougioukas, S.G.; Suomi, P. Functional requirements for a future farm management information system. Comput. Electron. Agric. 2011, 76, 266–276. [Google Scholar] [CrossRef]
- Kaloxylos, A.; Groumas, A.; Sarris, V.; Katsikas, L.; Magdalinos, P.; Antoniou, E.; Politopoulou, Z.; Wolfert, S.; Brewster, C.; Eigenmann, R.; et al. A cloud-based Farm Management System: Architecture and implementation. Comput. Electron. Agric. 2014, 100, 168–179. [Google Scholar] [CrossRef]
- Paraforos, D.S.; Vassiliadis, V.; Kortenbruck, D.; Stamkopoulos, K.; Ziogas, V.; Sapounas, A.A.; Griepentrog, H.W. A Farm Management Information System Using Future Internet Technologies. IFAC-PapersOnLine 2016, 49, 324–329. [Google Scholar] [CrossRef]
- Ampatzidis, Y.; Tan, L.; Haley, R.; Whiting, M.D. Cloud-based harvest management information system for hand-harvested specialty crops. Comput. Electron. Agric. 2016, 122, 161–167. [Google Scholar] [CrossRef]
- Yang, F.; Zhang, X.; Liu, Z.; Wang, Z.; Wang, K. Research on the Application Integration Model for the Agricultural Enterprise of Integrative Production and Marketing. In Computer and Computing Technologies in Agriculture IV CCTA 2010, IFIP Advances in Information and Communication Technology; Li, D., Liu, Y., Chen, Y., Eds.; Springer: Berlin/Heidelberg, Germany, 2010; Volume 346. [Google Scholar]
- Nikkilä, R.; Seilonen, I.; Koskinen, K. Software architecture for farm management information systems in precision agriculture. Comput. Electron. Agric. 2010, 70, 328–336. [Google Scholar] [CrossRef]
- Fountas, S.; Sørensen, C.G.; Tsiropoulos, Z.; Cavalaris, C.; Liakos, V.; Gemtos, T. Farm machinery management information system. Comput. Electron. Agric. 2015, 110, 131–138. [Google Scholar] [CrossRef]
- Paraforos, D.S.; Vassiliadis, V.; Kortenbruck, D.; Stamkopoulos, K.; Ziogas, V.; Sapounas, A.A.; Griepentrog, H.W. Automating the process of importing data into an FMIS using information from tractor’s CAN-Bus communication. Adv. Anim. Biosci. 2017, 8, 650–655. [Google Scholar] [CrossRef]
- Sørensen, C.G.; Pesonen, L.; Fountas, S.; Suomi, P.; Bochtis, D.; Bildsøe, P.; Pedersen, S.M. A user-centric approach for information modelling in arable farming. Comput. Electron. Agric. 2010, 73, 44–55. [Google Scholar] [CrossRef]
- Fountas, S.; Carli, G.; Sørensen, C.G.; Tsiropoulos, Z.; Cavalaris, C.; Vatsanidou, A.; Liakos, B.; Canavari, M.; Wiebensohn, J.; Tisserye, B. Farm management information systems: Current situation and future perspectives. Comput. Electron. Agric. 2015, 115, 40–50. [Google Scholar] [CrossRef]
- Wang, J.; Yue, H.; Zhou, Z. An improved traceability system for food quality assurance and evaluation based on fuzzy classification and neural network. Food Control 2017, 79, 363–370. [Google Scholar] [CrossRef]
- Ding, J.; Huang, J.; Jia, X.; Bai, J.; Boucher, S.; Carter, M. Direct farm, production base, traceability and food safety in China. J. Integr. Agric. 2015, 14, 2380–2390. [Google Scholar] [CrossRef]
- Regattieri, A.; Gamberi, M.; Manzini, R. Traceability of food products: General framework and experimental evidence. J. Food Eng. 2007, 81, 347–356. [Google Scholar] [CrossRef]
- Thakur, M.; Forås, E. EPCIS based online temperature monitoring and traceability in a cold meat chain. Comput. Electron. Agric. 2015, 117, 22–30. [Google Scholar] [CrossRef]
- Pagano, M.; Zombardo, A.; Valentini, P.; Storchi, P. Mobile device usage to highlight the value of a Vitis vinifera L. germplasm collection. J. Food Agric. Environ. 2014, 12, 706–709. [Google Scholar]
- Pigini, D.; Conti, M. NFC-Based Traceability in the Food Chain. Sustainability 2017, 9, 1910. [Google Scholar] [CrossRef]
- Farm Management Software to Reach $4.07 bn by 2022. Available online: http://news.agropages.com/News/NewsDetail---18749.htm (accessed on 20 August 2018).
- Van de Weerd, I.; Mangula, I.S.; Brinkkemper, S. Adoption of software as a service in Indonesia: Examining the influence of organizational factors. Inf. Manag. 2016, 53, 915–928. [Google Scholar] [CrossRef]
- Abdelfattah, A.S.; Abdelkader, T.; EI-Horbaty, E.M. RSAM: An enhanced architecture for achieving web services reliability in mobile cloud computing. J. King Saud Univ. Comput. Inf. Sci. 2018, 30, 164–174. [Google Scholar] [CrossRef]
- Kim, Y.; Chang, T.; Park, J. Gen2 RFID-Based System Framework for Resource Circulation in Closed-Loop Supply Chains. Sustainability 2017, 9, 1995. [Google Scholar] [CrossRef]
- Kelepouris, T.; Pramatari, K.; Doukidis, G. RFID-enabled traceability in the food supply chain. Ind. Manag. Data Syst. 2007, 107, 183–200. [Google Scholar] [CrossRef]
- Sarac, A.; Absi, N.; Dauzère-Pérès, S. A literature review on the impact of RFID technologies on supply chain management. Int. J. Prod. Econ. 2010, 128, 77–95. [Google Scholar] [CrossRef]
- Tarjan, L.; Šenk, I.; Tegeltija, S.; Stankovski, S.; Ostojic, G. A readability analysis for QR code application in a traceability system. Comput. Electron. Agric. 2014, 109, 1–11. [Google Scholar] [CrossRef]
- Lu, L.; Lai, S. ALOHA-Based Anti-Collision Algorithms Used in RFID System. In Proceedings of the 2006 International Conference on Wireless Communications, Networking and Mobile Computing, Wuhan, China, 22–24 September 2006; pp. 1–4. [Google Scholar]
- Zhong, Z.; Zhang, C.; Jia, F.; Bijman, J. Vertical coordination and cooperative member benefits: Case studies of four dairy farmers’ cooperatives in China. J. Clean. Prod. 2018, 172, 2266–2277. [Google Scholar] [CrossRef]












| Field | Crop | Batch | Sowed Time | Harvested Time | Planted Area (mu) |
|---|---|---|---|---|---|
| 2014A | Pak Choi | 20171001 | 2017-10-01 | 2017-11-03 | 1.92 |
| Last End Area (mu) | This Plant Area (mu) | This Clean Area (mu) | This Loss Area (mu) | Current Field Area (mu) | This Weighted Area (mu) |
| 1.92 | 0 | 1.92 | 0 | 0 | 0.32 |
| Actors | Items | Before Applying DFMS | After Applying DFMS |
|---|---|---|---|
| Technicians | Consumed time for recording | About 1.5 h | About 30 min |
| Convenience for piece wage management | Inconvenient | Very convenient | |
| Timeliness for submitting and summarizing data | Delay of three or four days | Timely | |
| Statisticians | Data accuracy | Accuracy rate was 84% | Accuracy rate was 99% |
| Data analysis | About 1 week | About 30 min | |
| Labor cost per farm per month | No cost savings | Saving 3000 ¥ at least | |
| Managers | Understanding the production process | Difficult | Any time |
| Entire | Production cost | Reduced by 13% | |
| Inputs | Reduced by 9% | ||
| High quality product rate | 35% | 52% |
© 2018 by the authors. Licensee MDPI, Basel, Switzerland. This article is an open access article distributed under the terms and conditions of the Creative Commons Attribution (CC BY) license (http://creativecommons.org/licenses/by/4.0/).
Share and Cite
Yang, F.; Wang, K.; Han, Y.; Qiao, Z. A Cloud-Based Digital Farm Management System for Vegetable Production Process Management and Quality Traceability. Sustainability 2018, 10, 4007. https://doi.org/10.3390/su10114007
Yang F, Wang K, Han Y, Qiao Z. A Cloud-Based Digital Farm Management System for Vegetable Production Process Management and Quality Traceability. Sustainability. 2018; 10(11):4007. https://doi.org/10.3390/su10114007
Chicago/Turabian StyleYang, Feng, Kaiyi Wang, Yanyun Han, and Zhong Qiao. 2018. "A Cloud-Based Digital Farm Management System for Vegetable Production Process Management and Quality Traceability" Sustainability 10, no. 11: 4007. https://doi.org/10.3390/su10114007
APA StyleYang, F., Wang, K., Han, Y., & Qiao, Z. (2018). A Cloud-Based Digital Farm Management System for Vegetable Production Process Management and Quality Traceability. Sustainability, 10(11), 4007. https://doi.org/10.3390/su10114007

