Glucosinolates in Cruciferous Vegetables: Genetic and Environmental Regulation, Metabolic Pathways, and Cancer-Preventive Mechanisms
Abstract
1. Introduction
1.1. GSL Structure, Hydrolysis, and Bioactive Compounds
- ITCs are produced at neutral pH levels through the Lossen rearrangement of the aglycone and are highly reactive and biologically active compounds. They play a significant role in activating Phase II detoxification enzymes, inhibiting tumor cell mitosis, and demonstrating antimicrobial properties [12]. ITCs suppress microbial growth by disrupting cell membranes, inhibiting enzymes, and interacting with proteins. Additionally, they generate free radicals, disrupt cellular contents, and bind to intracellular targets, thereby inducing multiple pathways for cell death [5,15].
- Thiocyanates are produced in the presence of specifier proteins, which direct the hydrolysis process [20].
- Oxazolidine-2-thiones are formed by the cyclization of an aglycone with a β-hydroxyl side chain [12].
- Indole-3-Carbinol (I3C) and 3,3′-Diindolylmethane (DIM) are derived from indole GSLs, and these compounds show potential against hormone-responsive cancers such as breast, prostate, and ovarian cancers [11].
1.2. Role of Specific Genes and Alleles in GSL Biosynthesis
1.3. Genetic Variation and GSL Content
- CRISPR-Cas9-based knockout of ESP: Reduces nitrile formation, ensuring higher ITC production [25].
- Overexpression of FMOGS-OX: Increases the conversion of methylthioalkyl GSLs to sulforaphane precursors, enhancing cancer-preventive properties [24].
- Selection of high-glucoraphanin genotypes: Targeted breeding of Brassica rapa and Brassica oleracea lines to enhance glucoraphanin accumulation to improve dietary benefits [21].
1.4. Impact of Soil Type, pH, and Nutrient Availability
1.5. Influence of Climate and Weather Conditions (Water Availability, Temperature, Light)
1.6. Effects of Agricultural Practices on GSL Formation
1.6.1. Pesticides
1.6.2. Crop Rotation
1.7. Post-Harvest Factors Influencing GSL Content
- Harvesting Methods: Delayed or improper harvesting can physically damage broccoli, triggering myrosinase activation and reducing GSL levels but increasing downstream hydrolysis products [53].
- Light Exposure: Continuous light exposure enhances GSL levels through metabolic activity but can lead to quality issues like floret yellowing [53].
- Storage Time: GSL levels vary with storage duration. Broccoli refrigerated for seven days retains higher GSL content compared to four days [57].
- Pre-Storage and Storage Temperature: Storage at 0 °C or 4 °C stabilizes GSL levels. Pre-storage duration and subsequent storage at moderate temperatures (10 °C) can help maintain higher GSL levels compared to higher temperatures (18 °C) [57].
- Mechanical Processing (Chopping): Chopping activates myrosinase, increasing the conversion of GSLs into bioactive compounds [58].
- Relative Humidity (RH): High RH (98–100%) is critical for GSL retention, as lower humidity and higher temperatures accelerate GSL degradation [56].
- Controlled Atmosphere (CA) Storage: Low oxygen (1–2%) and high carbon dioxide (5–10%) levels extend broccoli’s post-harvest life and preserve GSL content [56].
1.8. Bioavailability and Absorption of GSLs and Their Metabolites in Humans
1.9. Quantification of GSLs in Cruciferous Vegetables
2. Mechanisms of Cancer Prevention by GSL and Their Metabolites
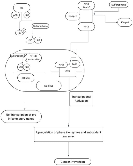
2.1. Mechanism A: NF-κB Pathway
- Suppressing Tumor-Promoting Signals: SFN reduces the production of cytokines and growth factors associated with tumor growth, creating an unfavorable environment for cancer development [1].
2.2. Mechanism B: Nrf2 Pathway
- Disrupting Nrf2–Keap1 Interaction: SFN releases Nrf2 from Keap1, enabling its translocation to the nucleus.
- Enhancing Antioxidant Response: Once in the nucleus, Nrf2 binds to antioxidant response elements (AREs) in gene promoters, increasing the production of phase II detoxification enzymes and antioxidant proteins. This enhances detoxification processes and reduces oxidative stress, protecting cells from carcinogenesis [1,4].
3. Molecular Mechanism of ITCs in Cancer Prevention
- Benzyl Isothiocyanate (BITC)
- b.
- Phenethyl Isothiocyanate (PEITC)
- c.
- Sulforaphane (SFN)
4. Epidemiological Evidence Linking Cruciferous Vegetables Consumption to Cancer Risk Reduction
5. Review of Cohort and Case–Control Studies
6. Meta-Analyses and Systematic Reviews on Cruciferous Vegetables Intake and Cancer Incidence
7. Potential Confounding Factors and Limitations of Existing Studies
8. Future Directions and Research Gaps
9. Conclusions
Author Contributions
Funding
Data Availability Statement
Conflicts of Interest
References
- Melim, C.; Lauro, M.R.; Pires, I.M.; Oliveira, P.J.; Cabral, C. The Role of Glucosinolates from Cruciferous Vegetables (Brassicaceae) in Gastrointestinal Cancers: From Prevention to Therapeutics. Pharmaceutics 2022, 14, 190. [Google Scholar] [CrossRef]
- Hopkins, R.J.; Van Dam, N.M.; Van Loon, J.J.A. Role of Glucosinolates in Insect-Plant Relationships and Multitrophic Interactions. Annu. Rev. Entomol. 2009, 54, 57–83. [Google Scholar] [CrossRef]
- Bekaert, M.; Edger, P.P.; Hudson, C.M.; Pires, J.C.; Conant, G.C. Metabolic and Evolutionary Costs of Herbivory Defense: Systems Biology of Glucosinolate Synthesis. New Phytol. 2012, 196, 596–605. [Google Scholar] [CrossRef]
- Soundararajan, P.; Kim, J.S. Anti-Carcinogenic Glucosinolates in Cruciferous Vegetables and Their Antagonistic Effects on Prevention of Cancers. Molecules 2018, 23, 2983. [Google Scholar] [CrossRef] [PubMed]
- Gimsing, A.L.; Kirkegaard, J.A. Glucosinolates and Biofumigation: Fate of Glucosinolates and Their Hydrolysis Products in Soil. Phytochem. Rev. 2009, 8, 299–310. [Google Scholar] [CrossRef]
- Buxdorf, K.; Yaffe, H.; Barda, O.; Levy, M. The Effects of Glucosinolates and Their Breakdown Products on Necrotrophic Fungi. PLoS ONE 2013, 8, e70771. [Google Scholar] [CrossRef]
- Yi, G.-E.; Robin, A.; Yang, K.; Park, J.-I.; Kang, J.-G.; Yang, T.-J.; Nou, I.-S. Identification and Expression Analysis of Glucosinolate Biosynthetic Genes and Estimation of Glucosinolate Contents in Edible Organs of Brassica oleracea Subspecies. Molecules 2015, 20, 13089–13111. [Google Scholar] [CrossRef]
- Melrose, J. The Glucosinolates: A Sulphur Glucoside Family of Mustard Anti-Tumour and Antimicrobial Phytochemicals of Potential Therapeutic Application. Biomedicines 2019, 7, 62. [Google Scholar] [CrossRef] [PubMed]
- Murillo, G.; Mehta, R.G. Cruciferous Vegetables and Cancer Prevention. Nutr. Cancer 2001, 41, 17–28. [Google Scholar] [CrossRef]
- Mitsiogianni, M.; Koutsidis, G.; Mavroudis, N.; Trafalis, D.T.; Botaitis, S.; Franco, R.; Zoumpourlis, V.; Amery, T.; Galanis, A.; Pappa, A.; et al. The Role of Isothiocyanates as Cancer Chemo-Preventive, Chemo-Therapeutic and Anti-Melanoma Agents. Antioxidants 2019, 8, 106. [Google Scholar] [CrossRef]
- Becker, T.; Juvik, J. The Role of Glucosinolate Hydrolysis Products from Brassica Vegetable Consumption in Inducing Antioxidant Activity and Reducing Cancer Incidence. Diseases 2016, 4, 22. [Google Scholar] [CrossRef] [PubMed]
- Barba, F.J.; Nikmaram, N.; Roohinejad, S.; Khelfa, A.; Zhu, Z.; Koubaa, M. Bioavailability of Glucosinolates and Their Breakdown Products: Impact of Processing. Front. Nutr. 2016, 3, 24. [Google Scholar] [CrossRef] [PubMed]
- Vaughn, S.F.; Berhow, M.A. Glucosinolate Hydrolysis Products from Various Plant Sources: pH Effects, Isolation, and Purification. Ind. Crops Prod. 2005, 21, 193–202. [Google Scholar] [CrossRef]
- Antonious, G.F.; Bomford, M.; Vincelli, P. Screening Brassica Species for Glucosinolate Content. J. Environ. Sci. Health Part B 2009, 44, 311–316. [Google Scholar] [CrossRef] [PubMed]
- Borges, A.; Abreu, A.C.; Ferreira, C.; Saavedra, M.J.; Simões, L.C.; Simões, M. Antibacterial Activity and Mode of Action of Selected Glucosinolate Hydrolysis Products against Bacterial Pathogens. J. Food Sci. Technol. 2015, 52, 4737–4748. [Google Scholar] [CrossRef]
- Antonious, G.F. Glucosinolates in Collard Greens Grown under Three Soil Management Practices. J. Environ. Sci. Health Part B 2015, 50, 368–373. [Google Scholar] [CrossRef]
- Wittstock, U.; Kurzbach, E.; Herfurth, A.-M.; Stauber, E.J. Glucosinolate Breakdown. In Advances in Botanical Research; Elsevier: Amsterdam, The Netherlands, 2016; Volume 80, pp. 125–169. ISBN 978-0-08-100327-5. [Google Scholar]
- Sugiyama, R.; Hirai, M.Y. Atypical Myrosinase as a Mediator of Glucosinolate Functions in Plants. Front. Plant Sci. 2019, 10, 1008. [Google Scholar] [CrossRef]
- Hanschen, F.S.; Lamy, E.; Schreiner, M.; Rohn, S. Reactivity and Stability of Glucosinolates and Their Breakdown Products in Foods. Angew. Chem. Int. Ed. 2014, 53, 11430–11450. [Google Scholar] [CrossRef]
- Nguyen, V.P.T.; Stewart, J.; Lopez, M.; Ioannou, I.; Allais, F. Glucosinolates: Natural Occurrence, Biosynthesis, Accessibility, Isolation, Structures, and Biological Activities. Molecules 2020, 25, 4537. [Google Scholar] [CrossRef]
- He, H.; Ping, L.; Bonnema, G.; Dekker, M.; Verkerk, R. Genetic variation in glucosinolate content within Brassica rapa vegetables. Acta Hortic. 2012, 944, 129–140. [Google Scholar]
- Kang, J.Y.; Ibrahim, K.E.; Juvik, J.A.; Kim, D.H.; Kang, W.J. Genetic and environmental variation of glucosinolate content in Chinese cabbage. HortScience 2006, 41, 1382–1385. [Google Scholar] [CrossRef]
- Bellostas, N.; Sørensen, A.D.; Sørensen, J.C.; Sørensen, H. Genetic Variation and Metabolism of Glucosinolates. Adv. Bot. Res. 2007, 45, 369–415. [Google Scholar] [CrossRef]
- Cartea, M.E.; Velasco, P. Glucosinolates in Brassica foods: Bioavailability in food and significance for human health. Phytochem. Rev. 2008, 7, 213–229. [Google Scholar] [CrossRef]
- Okamura, Y.; Dort, H.; Reichelt, M.; Tunström, K.; Wheat, C.W.; Vogel, H. Testing hypotheses of a coevolutionary key innovation reveals a complex suite of traits involved in defusing the mustard oil bomb. Proc. Natl. Acad. Sci. USA 2022, 119, e2208447119. [Google Scholar] [CrossRef] [PubMed]
- Arora, R. Glucosinolates and Their Hydrolytic Products—A Love Story of Environmental, Biological, and Chemical Conditions. J. AOAC Int. 2024, 107, 867–875. [Google Scholar] [CrossRef]
- Chen, X.J.; Zhu, Z.J.; Ni, X.L.; Qian, Q.Q. Effect of nitrogen and sulfur supply on glucosinolates in Brassica campestris ssp. chinensis. Agric. Sci. China 2006, 5, 603–608. [Google Scholar] [CrossRef]
- Malik, M.A.; Poveda, J.; Zuluaga, D.L.; Boccaccio, L.; Hassan, Z.; Ali, J. Defence of Brassicaceae plants against generalist and specialised insect pests through the development of myrosinase mutants: A review. Ind. Crops Prod. 2025, 228, 120945. [Google Scholar] [CrossRef]
- Unger, K.; Raza, S.A.K.; Mayer, T.; Reichelt, M.; Stuttmann, J.; Hielscher, A.; Wittstock, U.; Gershenzon, J.; Agler, M.T. Glucosinolate structural diversity shapes recruitment of a metabolic network of leaf-associated bacteria. Nat. Commun. 2024, 15, 8496. [Google Scholar] [CrossRef]
- Antonious, G.F.; Turley, E.; Antonious, A.; Trivette, T. Emerging Technology for Increasing Glucosinolates in Arugula and Mustard Greens. J. Environ. Sci. Health Part B 2017, 52, 466–469. [Google Scholar] [CrossRef]
- Falk, K.L.; Tokuhisa, J.G.; Gershenzon, J. The Effect of Sulfur Nutrition on Plant Glucosinolate Content: Physiology and Molecular Mechanisms. Plant Biol. 2007, 9, 573–581. [Google Scholar] [CrossRef]
- Thomsen, M.; Riley, H.; Borge, G.I.A.; Lea, P.; Rødbotten, M.; Bengtsson, G. Effects of soil type and fertilization on yield, chemical parameters, sensory quality and consumer preference of swede (Brassica napus L. ssp. rapifera). Eur. J. Hortic. Sci. 2018, 82, 294–305. [Google Scholar] [CrossRef]
- Wu, X.; Huang, H.; Childs, H.; Wu, Y.; Yu, L.; Pehrsson, P.R. Glucosinolates in Brassica Vegetables: Characterization and Factors That Influence Distribution, Content, and Intake. Annu. Rev. Food Sci. Technol. 2021, 12, 485–511. [Google Scholar] [CrossRef]
- Biondi, F.; Balducci, F.; Capocasa, F.; Visciglio, M.; Mei, E.; Vagnoni, M.; Mezzetti, B.; Mazzoni, L. Environmental Conditions and Agronomical Factors Influencing the Levels of Phytochemicals in Brassica Vegetables Responsible for Nutritional and Sensorial Properties. Appl. Sci. 2021, 11, 1927. [Google Scholar] [CrossRef]
- Velasco, P.; Cartea, M.E.; González, C.; Vilar, M.; Ordás, A. Factors affecting the glucosinolate content of kale (Brassica oleracea acephala group). J. Agric. Food Chem. 2007, 55, 955–962. [Google Scholar] [CrossRef] [PubMed]
- Hanschen, F.S.; Klopsch, R.; Oliviero, T.; Schreiner, M.; Verkerk, R.; Dekker, M. Optimizing Isothiocyanate Formation during Enzymatic Glucosinolate Breakdown by Adjusting pH Value, Temperature and Dilution in Brassica Vegetables and Arabidopsis Thaliana. Sci. Rep. 2017, 7, 40807. [Google Scholar] [CrossRef]
- Zhang, H.; Schonhof, I.; Krumbein, A.; Gutezeit, B.; Li, L.; Stützel, H.; Schreiner, M. Water Supply and Growing Season Influence Glucosinolate Concentration and Composition in Turnip Root (Brassica rapa ssp. rapifera L.). J. Plant Nutr. Soil Sci. 2008, 171, 255–265. [Google Scholar] [CrossRef]
- Ciska, E.; Martyniak-Przybyszewska, B.; Kozlowska, H. Content of Glucosinolates in Cruciferous Vegetables Grown at the Same Site for Two Years under Different Climatic Conditions. J. Agric. Food Chem. 2000, 48, 2862–2867. [Google Scholar] [CrossRef]
- Schonhof, I.; Blankenburg, D.; Müller, S.; Krumbein, A. Sulfur and Nitrogen Supply Influence Growth, Product Appearance, and Glucosinolate Concentration of Broccoli. J. Plant Nutr. Soil Sci. 2007, 170, 65–72. [Google Scholar] [CrossRef]
- Yang, J.; Zhu, Z.; Gerendás, J. Interactive Effects of Phosphorus Supply and Light Intensity on Glucosinolates in Pakchoi (Brassica campestris L. ssp. chinensis var. communis). Plant Soil 2009, 323, 323–333. [Google Scholar] [CrossRef]
- Björkman, M.; Klingen, I.; Birch, A.N.E.; Bones, A.M.; Bruce, T.J.A.; Johansen, T.J.; Meadow, R.; Mølmann, J.; Seljåsen, R.; Smart, L.E.; et al. Phytochemicals of Brassicaceae in Plant Protection and Human Health—Influences of Climate, Environment and Agronomic Practice. Phytochemistry 2011, 72, 538–556. [Google Scholar] [CrossRef]
- Ben Ammar, H.; Arena, D.; Treccarichi, S.; Di Bella, M.C.; Marghali, S.; Ficcadenti, N.; Lo Scalzo, R.; Branca, F. The Effect of Water Stress on the Glucosinolate Content and Profile: A Comparative Study on Roots and Leaves of Brassica oleracea L. Crops. Agronomy 2023, 13, 579. [Google Scholar] [CrossRef]
- Chowdhury, M.; Kiraga, S.; Islam, M.N.; Ali, M.; Reza, M.N.; Lee, W.-H.; Chung, S.-O. Effects of Temperature, Relative Humidity, and Carbon Dioxide Concentration on Growth and Glucosinolate Content of Kale Grown in a Plant Factory. Foods 2021, 10, 1524. [Google Scholar] [CrossRef] [PubMed]
- Steindal, A.L.H.; Rødven, R.; Hansen, E.; Mølmann, J. Effects of Photoperiod, Growth Temperature and Cold Acclimatisation on Glucosinolates, Sugars and Fatty Acids in Kale. Food Chem. 2015, 174, 44–51. [Google Scholar] [CrossRef]
- Shim, J.-Y.; Kim, H.-Y.; Kim, D.-G.; Lee, Y.-S.; Chung, S.-O.; Lee, W.-H. Optimizing Growth Conditions for Glucosinolate Production in Chinese Cabbage. Hortic. Environ. Biotechnol. 2018, 59, 649–657. [Google Scholar] [CrossRef]
- Del Carmen Martínez-Ballesta, M.; Moreno, D.; Carvajal, M. The Physiological Importance of Glucosinolates on Plant Response to Abiotic Stress in Brassica. Int. J. Mol. Sci. 2013, 14, 11607–11625. [Google Scholar] [CrossRef] [PubMed]
- Rosa, E.A.S.; Rodrigues, P.M.F. Towards a More Sustainable Agriculture System: The Effect of Glucosinolates on the Control of Soil-Borne Diseases. J. Hortic. Sci. Biotechnol. 1999, 74, 667–674. [Google Scholar] [CrossRef]
- Zegada-Lizarazu, W.; Monti, A. Energy Crops in Rotation. A Review. Biomass Bioenergy 2011, 35, 12–25. [Google Scholar] [CrossRef]
- Yfantopoulos, D.; Ntatsi, G.; Karkanis, A.; Savvas, D. Evaluation of the Role of Legumes in Crop Rotation Schemes of Organic or Conventionally Cultivated Cabbage. Agronomy 2024, 14, 297. [Google Scholar] [CrossRef]
- Rempelos, L.; Barański, M.; Sufar, E.K.; Gilroy, J.; Shotton, P.; Leifert, H.; Średnicka-Tober, D.; Hasanaliyeva, G.; Rosa, E.A.S.; Hajslova, J.; et al. Effect of Climatic Conditions, and Agronomic Practices Used in Organic and Conventional Crop Production on Yield and Nutritional Composition Parameters in Potato, Cabbage, Lettuce and Onion; Results from the Long-Term NFSC-Trials. Agronomy 2023, 13, 1225. [Google Scholar] [CrossRef]
- Rudolph, R.E.; Sams, C.; Steiner, R.; Thomas, S.H.; Walker, S.; Uchanski, M.E. Biofumigation Performance of Four Brassica Crops in a Green Chile Pepper (Capsicum Annuum) Rotation System in Southern New Mexico. HortScience 2015, 50, 247–253. [Google Scholar] [CrossRef]
- Bak, G.; Lee, G.; Lee, J.; Jee, S. Crop Rotation Affects Biological Properties of Rhizosphere Soil and Productivity of Kimchi Cabbage (Brassica rapa ssp. pekinensis) Compared to Monoculture. Hortic. Environ. Biotechnol. 2022, 63, 613–625. [Google Scholar] [CrossRef]
- Ilahy, R.; Tlili, I.; Pék, Z.; Montefusco, A.; Siddiqui, M.W.; Homa, F.; Hdider, C.; R’Him, T.; Lajos, H.; Lenucci, M.S. Pre- and Post-Harvest Factors Affecting Glucosinolate Content in Broccoli. Front. Nutr. 2020, 7, 147. [Google Scholar] [CrossRef]
- Banerjee, A.; Variyar, P.S.; Chatterjee, S.; Sharma, A. Effect of Post-Harvest Radiation Processing and Storage on the Volatile Oil Composition and Glucosinolate Profile of Cabbage. Food Chem. 2014, 151, 22–30. [Google Scholar] [CrossRef]
- Du, L.; Huang, X.; Li, Z.; Qin, Z.; Zhang, N.; Zhai, X.; Shi, J.; Zhang, J.; Shen, T.; Zhang, R.; et al. Application of Smart Packaging in Fruit and Vegetable Preservation: A Review. Foods 2025, 14, 447. [Google Scholar] [CrossRef] [PubMed]
- Jones, R.B.; Faragher, J.D.; Winkler, S. A Review of the Influence of Postharvest Treatments on Quality and Glucosinolate Content in Broccoli (Brassica oleracea var. italica) Heads. Postharvest Biol. Technol. 2006, 41, 1–8. [Google Scholar] [CrossRef]
- Rybarczyk-Plonska, A.; Hagen, S.F.; Borge, G.I.A.; Bengtsson, G.B.; Hansen, M.K.; Wold, A.-B. Glucosinolates in Broccoli (Brassica oleracea L. var. italica) as Affected by Postharvest Temperature and Radiation Treatments. Postharvest Biol. Technol. 2016, 116, 16–25. [Google Scholar] [CrossRef]
- Verkerk, R.; Dekker, M.; Jongen, W.M.F. Post-harvest Increase of Indolyl Glucosinolates in Response to Chopping and Storage of Brassica Vegetables. J. Sci. Food Agric. 2001, 81, 953–958. [Google Scholar] [CrossRef]
- Prieto, M.A.; López, C.J.; Simal-Gandara, J. Glucosinolates: Molecular Structure, Breakdown, Genetic, Bioavailability, Properties and Healthy and Adverse Effects. In Advances in Food and Nutrition Research; Elsevier: Amsterdam, The Netherlands, 2019; Volume 90, pp. 305–350. ISBN 978-0-12-816567-6. [Google Scholar]
- Sørensen, J.C.; Frandsen, H.B.; Jensen, S.K.; Kristensen, N.B.; Sørensen, S.; Sørensen, H. Bioavailability and in Vivo Metabolism of Intact Glucosinolates. J. Funct. Foods 2016, 24, 450–460. [Google Scholar] [CrossRef]
- Shakour, Z.T.; Shehab, N.G.; Gomaa, A.S.; Wessjohann, L.A.; Farag, M.A. Metabolic and Biotransformation Effects on Dietary Glucosinolates, Their Bioavailability, Catabolism and Biological Effects in Different Organisms. Biotechnol. Adv. 2022, 54, 107784. [Google Scholar] [CrossRef]
- Hwang, E.-S.; Bornhorst, G.M.; Oteiza, P.I.; Mitchell, A.E. Assessing the Fate and Bioavailability of Glucosinolates in Kale (Brassica oleracea) Using Simulated Human Digestion and Caco-2 Cell Uptake Models. J. Agric. Food Chem. 2019, 67, 9492–9500. [Google Scholar] [CrossRef]
- Charron, C.S.; Vinyard, B.T.; Ross, S.A.; Seifried, H.E.; Jeffery, E.H.; Novotny, J.A. Absorption and Metabolism of Isothiocyanates Formed from Broccoli Glucosinolates: Effects of BMI and Daily Consumption in a Randomised Clinical Trial. Br. J. Nutr. 2018, 120, 1370–1379. [Google Scholar] [CrossRef] [PubMed]
- Budnowski, J.; Hanske, L.; Schumacher, F.; Glatt, H.; Platz, S.; Rohn, S.; Blaut, M. Glucosinolates Are Mainly Absorbed Intact in Germfree and Human Microbiota-Associated Mice. J. Agric. Food Chem. 2015, 63, 8418–8428. [Google Scholar] [CrossRef] [PubMed]
- Platz, S.; Kühn, C.; Schiess, S.; Schreiner, M.; Kemper, M.; Pivovarova, O.; Pfeiffer, A.F.H.; Rohn, S. Bioavailability and Metabolism of Benzyl Glucosinolate in Humans Consuming Indian Cress (Tropaeolum majus L.). Mol. Nutr. Food Res. 2016, 60, 652–660. [Google Scholar] [CrossRef]
- Baenas, N.; Suárez-Martínez, C.; García-Viguera, C.; Moreno, D.A. Bioavailability and New Biomarkers of Cruciferous Sprouts Consumption. Food Res. Int. 2017, 100, 497–503. [Google Scholar] [CrossRef] [PubMed]
- Fahey, J.W.; Zalcmann, A.T.; Talalay, P. The Chemical Diversity and Distribution of Glucosinolates and Isothiocyanates among Plants. Phytochemistry 2001, 56, 5–51. [Google Scholar] [CrossRef]
- Kim, D.-G.; Park, K.; Park, J.-T.; Lee, W.-H. Quantitative Analysis of Glucosinolate Content in Chinese Cabbages Under Different Storage Conditions. J. Biosyst. Eng. 2020, 45, 57–64. [Google Scholar] [CrossRef]
- Kim, H.W.; Ko, H.C.; Baek, H.J.; Cho, S.M.; Jang, H.H.; Lee, Y.M.; Kim, J.B. Identification and Quantification of Glucosinolates in Korean Leaf Mustard Germplasm (Brassica juncea var. integrifolia) by Liquid Chromatography–Electrospray Ionization/Tandem Mass Spectrometry. Eur. Food Res. Technol. 2016, 242, 1479–1484. [Google Scholar] [CrossRef]
- Rhee, J.-H.; Choi, S.; Lee, J.-E.; Hur, O.-S.; Ro, N.-Y.; Hwang, A.-J.; Ko, H.-C.; Chung, Y.-J.; Noh, J.-J.; Assefa, A.D. Glucosinolate Content in Brassica Genetic Resources and Their Distribution Pattern within and between Inner, Middle, and Outer Leaves. Plants 2020, 9, 1421. [Google Scholar] [CrossRef]
- Yu, X.; He, H.; Zhao, X.; Liu, G.; Hu, L.; Cheng, B.; Wang, Y. Determination of 18 Intact Glucosinolates in Brassicaceae Vegetables by UHPLC-MS/MS: Comparing Tissue Disruption Methods for Sample Preparation. Molecules 2021, 27, 231. [Google Scholar] [CrossRef]
- Higdon, J.; Delage, B.; Williams, D.; Dashwood, R. Cruciferous Vegetables and Human Cancer Risk: Epidemiologic Evidence and Mechanistic Basis. Pharmacol. Res. 2007, 55, 224–236. [Google Scholar] [CrossRef]
- Lam, T.K.; Ruczinski, I.; Helzlsouer, K.J.; Shugart, Y.Y.; Caulfield, L.E.; Alberg, A.J. Cruciferous Vegetable Intake and Lung Cancer Risk: A Nested Case-Control Study Matched on Cigarette Smoking. Cancer Epidemiol. Biomark. Prev. 2010, 19, 2534–2540. [Google Scholar] [CrossRef] [PubMed]
- Voorrips, L.E.; Goldbohm, R.A.; van Poppel, G.A.F.C.; Sturmans, F.; Hermus, R.J.J.; van den Brandt, P.A. Vegetable and Fruit Consumption and Risks of Colon and Rectal Cancer in a Prospective Cohort Study: The Netherlands Cohort Study on Diet and Cancer. Am. J. Epidemiol. 2000, 152, 1081–1092. [Google Scholar] [CrossRef]
- Farvid, M.S.; Chen, W.Y.; Rosner, B.A.; Tamimi, R.M.; Willett, W.C.; Eliassen, A.H. Fruit and Vegetable Consumption and Breast Cancer Incidence: Repeated Measures over 30 Years of Follow-Up. Int. J. Cancer 2019, 144, 1496–1510. [Google Scholar] [CrossRef] [PubMed]
- Wu, Q.; Yang, Y.; Wang, J.; Han, L.; Xiang, Y. Cruciferous Vegetable Consumption and Gastric Cancer Risk: A Meta-analysis of Epidemiological Studies. Cancer Sci. 2013, 104, 1067–1073. [Google Scholar] [CrossRef]
- Bosetti, C.; Filomeno, M.; Riso, P.; Polesel, J.; Levi, F.; Talamini, R.; Montella, M.; Negri, E.; Franceschi, S.; La Vecchia, C. Cruciferous Vegetables and Cancer Risk in a Network of Case–Control Studies. Ann. Oncol. 2012, 23, 2198–2203. [Google Scholar] [CrossRef]
- Liu, X.; Lv, K. Cruciferous Vegetables Intake Is Inversely Associated with Risk of Breast Cancer: A Meta-Analysis. Breast 2013, 22, 309–313. [Google Scholar] [CrossRef] [PubMed]
- Han, B.; Li, X.; Yu, T. Cruciferous vegetables consumption and the risk of ovarian cancer: A meta-analysis of observational studies. Diagn. Pathol. 2014, 9, 7. [Google Scholar] [CrossRef] [PubMed]
- Lampe, J.W.; Peterson, S. Brassica, Biotransformation and Cancer Risk: Genetic Polymorphisms Alter the Preventive Effects of Cruciferous Vegetables. J. Nutr. 2002, 132, 2991–2994. [Google Scholar] [CrossRef]
- Zhang, X.; Shu, X.-O.; Xiang, Y.-B.; Yang, G.; Li, H.; Gao, J.; Cai, H.; Gao, Y.-T.; Zheng, W. Cruciferous Vegetable Consumption Is Associated with a Reduced Risk of Total and Cardiovascular Disease Mortality. Am. J. Clin. Nutr. 2011, 94, 240–246. [Google Scholar] [CrossRef]
- Johnson, I.T. Cruciferous Vegetables and Risk of Cancers of the Gastrointestinal Tract. Mol. Nutr. Food Res. 2018, 62, 1701000. [Google Scholar] [CrossRef]
- Tse, G.; Eslick, G.D. Cruciferous Vegetables and Risk of Colorectal Neoplasms: A Systematic Review and Meta-Analysis. Nutr. Cancer 2014, 66, 128–139. [Google Scholar] [CrossRef] [PubMed]
- Ambrosone, C.B.; Tang, L. Cruciferous Vegetable Intake and Cancer Prevention: Role of Nutrigenetics. Cancer Prev. Res. 2009, 2, 298–300. [Google Scholar] [CrossRef]
- Grosser, K.; van Dam, N. A straightforward method for glucosinolate extraction and analysis with high-pressure liquid chromatography (HPLC). J. Vis. Exp. JoVE 2017, 121, 55425. [Google Scholar] [CrossRef]
- Bouranis, J.A.; Beaver, L.M.; Jiang, D.; Choi, J.; Wong, C.P.; Davis, E.W.; Williams, D.E.; Sharpton, T.J.; Stevens, J.F.; Ho, E. Interplay between cruciferous vegetables and the gut microbiome: A multi-omic approach. Nutrients 2023, 15, 42. [Google Scholar] [CrossRef]
- Watanabe, H.; Usami, R.; Kishino, S.; Osada, K.; Aoki, Y.; Morisaka, H.; Takahashi, M.; Izumi, Y.; Bamba, T.; Aoki, W.; et al. Enzyme systems involved in glucosinolate metabolism in Companilactobacillus farciminis KB1089. Sci. Rep. 2021, 11, 23715. [Google Scholar] [CrossRef] [PubMed]
- Marino, M.; Martini, D.; Venturi, S.; Tucci, M.; Porrini, M.; Riso, P.; Del Bo’, C. An overview of registered clinical trials on glucosinolates and human health: The current situation. Front. Nutr. 2021, 8, 730906. [Google Scholar] [CrossRef]
- Sikorska-Zimny, K.; Beneduce, L. The metabolism of glucosinolates by gut microbiota. Nutrients 2021, 13, 2750. [Google Scholar] [CrossRef]
- Muthusamy, M.; Lee, S.I. Abiotic stress-induced secondary metabolite production in Brassica: Opportunities and challenges. Front. Plant Sci. 2024, 14, 1323085. [Google Scholar] [CrossRef]
- Textor, S.; Gershenzon, J. Herbivore induction of the glucosinolate–myrosinase defense system: Major trends, biochemical bases and ecological significance. Phytochem. Rev. 2009, 8, 149–170. [Google Scholar] [CrossRef]
- Barba, F.J.; Esteve, M.J.; Frígola, A. Bioactive Components from Leaf Vegetable Products. In Studies in Natural Products Chemistry; Elsevier: Amsterdam, The Netherlands, 2014; Volume 41, pp. 321–346. ISBN 978-0-444-63294-4. [Google Scholar]


| Functional Step | Gene(s) | Role in GSL Biosynthesis | Sources |
|---|---|---|---|
| Amino Acid Chain Elongation | MAM1, MAM3 (Methylthioalkylmalate synthase) | Extend methionine chains for aliphatic GSL production. | [3] |
| BCAT4 (Branched-chain amino acid aminotransferase) | Amino group transfer from methionine. | [22] | |
| Core Structure Formation (CYP = Cytochrome P450 enzyme) | CYP79F1, CYP79F2 | Conversion of elongated methionine to aldoximes. | [20] |
| CYP83A1, CYP83B1 | Conversion of aldoximes to nitrile oxides/oximes. | [20] | |
| GSTF11 (Glutathione S-transferase) | Conjugation and stabilization of GSL precursors to glutathione. | [17] | |
| Side-Chain Modification | AOP2 (2-Oxoglutarate-dependent dioxygenase) | Formation of alkenyl/hydroxyalkyl GSL variants. | [23] |
| GS-OH (Glucosyltransferase) | Modification of indole GSLs. | [18] | |
| FMOGS-OX (Flavin-containing monooxygenase) | Enhances conversion from methylthioalkyl into methylsulfinylalkyl GSLs. | [24] | |
| Myrosinase Activity | TGG1, TGG2 (Thioglucoside glucohydrolases) | Hydrolysis of GSLs into bioactive compounds (isothiocyanates (ITCs), nitriles). | [20] |
| ESP (Epithiospecifier protein) | Modifies GSL breakdown products, favoring nitrile formation over ITCs under specific conditions. | [25] |
| Isothiocyanate | Precursor | Dietary Sources |
|---|---|---|
| Benzyl ITC (BITC) | Glucotropaeolin | Cabbage (Brassica oleracea), Garden Cress (Lepidium sativum) |
| Phenethyl ITC (PEITC) | Gluconasturtiin | Watercress (Nasturtium officinale) |
| Sulforaphane (SFN) | Glucoraphanin | Broccoli (Brassica oleracea var. italica), Brussels Sprouts (B. oleracea var. gemmifera), Cabbage (B. oleracea var. capitata) |
| Cancer Type | Mechanism of Action |
|---|---|
| Blood | Blocks Extracellular Signal-Regulated Kinases (ERK)1/2 and c-Jun N-terminal Kinase (JNK), suppresses Cyclooxygenase-2 (COX-2), reduces Mitogen-Activated Protein Kinase (MAPK) and Transcription Factors (TFs) production, and inhibits Matrix Metallopeptidase-9 (MMP-9). |
| Breast | Inhibits Nuclear Factor-Kappa B (NF-κB) and Runt-Related Transcription Factor 2 (RUNX2), stimulate the tumor protein p53-Liver Kinase B1 (LKB1) and Tumor Protein p73 (p73)-LKB1, activates the Forkhead Box H1 (FOXH1) pathway, inducing autophagy and apoptosis. |
| Brain | Downregulates Protein Kinase C ζ (PKCζ), suppresses Cyclin B1, p21, MMP-2/9, Vascular Endothelial Cadherin (VE-cadherin), C-X-C Chemokine Receptor Type 4 (CXCR4), MutT Homolog 1 (MTH1), Tumor Protein p52 (p52), Mitochondria Ribosomal Protein S2 (MRP S2), and Mitochondria Ribosomal Protein L23 (MRP L23), increases Cysteine Aspartic Acid Protease 3 (Caspase-3) and BCL2 Associated X (BAX) expression |
| Colon | Inhibits Phosphatidylinositol-3-Kinase (PI3K)/Protein Kinase B (AKT) pathway, upregulates apoptosis-related proteins, downregulates metastasis-related proteins, decreases NF-κB activity, inhibits MMP-2/9 and Urokinase Plasminogen Activator (u-PA) |
| Pancreatic | Inhibits AKT phosphorylation, decreases Forkhead Box O1 (FOXO1) and Forkhead Box O3 (FOXO3a), downregulates Vascular Endothelial Growth Factor (VEGF) and Cluster of Differentiation 31 (CD31), induces apoptosis through TNF-Related Apoptosis-Inducing Ligand (TRAIL) and Signal Transducer and Activator of Transcription 3 (STAT3) pathways |
| Cancer Type | Mechanism of Action |
|---|---|
| Blood | Induces Fas and Fas Ligand (FasL) expression, generates ROS, depletes glutathione, oxidizes mitochondrial cardiolipin, degrades Bcr-Abl protein |
| Breast | Reduces Human Epidermal Growth Factor Receptor 2 (HER2) and STAT3, promotes Caspase-3 and Poly (ADP-Ribose) Polymerase (PARP), inhibits Hypoxia-Inducible Factor (HIF), decreases Cyclin-Dependent Kinase 1 (CDK1) and B-Cell Lymphoma 2 (BCL2), increases Cluster of Differentiation 19 (CD19), interferes with angiogenesis |
| Colon | Inhibits cell cycle genes like Son of Sevenless Homolog 1 (SOS1), PKC, ERK1/2, Ras Homolog Gene Family, Member A (RhoA), induces mitochondria caspase cascade and JNK, reduces NF-κB expression |
| Ovary | Blocks Epidermal Growth Factor Receptor (EGFR)/AKT pathway, decreases Chromosomal Maintenance 1 (CRM1) proteins, increases ROS, sensitizes cells to cisplatin |
| Prostate | Upregulates 8-Oxo-2’-Deoxyguanosine (8-oxo-dG) and Phosphorylated H2A.X (pH2AX), induces ferroptosis, disrupts mitochondrial electron transport chain, increases autophagy through Antioxidant Response Element (ARE)-mediated pathway, downregulates fatty acid metabolism proteins such as Acetyl-CoA Carboxylase 1 (ACC1), Fatty Acid Synthase (FASN), and Carnitine Palmitoyltransferase 1A (CPT1A) |
| Cancer Type | Mechanism of Action |
|---|---|
| Brain | Induces translocation of Nuclear Factor Erythroid 2-Related Factor 2 (Nrf2) to the nucleus, activates ERK1/2, downregulates MMP-2 and CD44 Variant 6 (CD44v6) |
| Breast | Blocks Histone Deacetylase 5 (HDAC5) and Lysine-Specific Demethylase 1 (LSD1), decreases BCL2, increases BAX, inhibits Her2 and EGFR1, induces MAPK signaling cascades, causes cell cycle arrest at G1 phase |
| Colon | Acetylates DNA repair proteins, induces apoptosis through proapoptotic protein BAX, releases cytochrome c, stimulates ERK1/2 and AKT kinases, downregulates miR21 and Human Telomerase Reverse Transcriptase (hTERT), alters Histone Acetyltransferase (HAT)/HDAC activity |
| Prostate | Disrupts microtubules, induces phosphorylation of ERK1/2 and caspase 3, downregulates alpha-tubulin, inhibits NF-κB, decreases Inhibitors of Apoptosis (IAP) family proteins and Apoptotic Protease Activating Factor 1 (Apaf-1), stabilizes Nrf2 and Peroxisome Proliferator-Activated Receptor Gamma Coactivator 1-Alpha (PGC1α), reduces cancer cell proliferation |
| Skin | Downregulates Yes-Associated Protein 1 (YAP1) and ΔNp63α, inhibits phase II enzymes activation through Nrf2, prevents epithelial-to-mesenchymal transition, suppresses COX-2/MMP2, Zinc Finger E-Box Binding Homeobox 1 (ZEB1), and Zinc Finger Protein SNAI1 (SNAI1) |
Disclaimer/Publisher’s Note: The statements, opinions and data contained in all publications are solely those of the individual author(s) and contributor(s) and not of MDPI and/or the editor(s). MDPI and/or the editor(s) disclaim responsibility for any injury to people or property resulting from any ideas, methods, instructions or products referred to in the content. |
© 2025 by the authors. Licensee MDPI, Basel, Switzerland. This article is an open access article distributed under the terms and conditions of the Creative Commons Attribution (CC BY) license (https://creativecommons.org/licenses/by/4.0/).
Share and Cite
Kattel, S.; Antonious, G.F. Glucosinolates in Cruciferous Vegetables: Genetic and Environmental Regulation, Metabolic Pathways, and Cancer-Preventive Mechanisms. Int. J. Plant Biol. 2025, 16, 58. https://doi.org/10.3390/ijpb16020058
Kattel S, Antonious GF. Glucosinolates in Cruciferous Vegetables: Genetic and Environmental Regulation, Metabolic Pathways, and Cancer-Preventive Mechanisms. International Journal of Plant Biology. 2025; 16(2):58. https://doi.org/10.3390/ijpb16020058
Chicago/Turabian StyleKattel, Sujata, and George F. Antonious. 2025. "Glucosinolates in Cruciferous Vegetables: Genetic and Environmental Regulation, Metabolic Pathways, and Cancer-Preventive Mechanisms" International Journal of Plant Biology 16, no. 2: 58. https://doi.org/10.3390/ijpb16020058
APA StyleKattel, S., & Antonious, G. F. (2025). Glucosinolates in Cruciferous Vegetables: Genetic and Environmental Regulation, Metabolic Pathways, and Cancer-Preventive Mechanisms. International Journal of Plant Biology, 16(2), 58. https://doi.org/10.3390/ijpb16020058

