Development of a Power Flow Management Strategy for a Hybrid Racing Car Aimed at Minimizing Lap Time
Abstract
1. Introduction
2. The Object of Research
3. Review and Selection of the Hybrid Layout Type
4. Mathematical Description of the Model
4.1. Mathematical Description of Vehicle Movement
4.2. Battery Simulation: The R-Model
4.3. Thermal Model of an Energy Storage Device
5. Initial Data for the Calculation
6. Simulation Results
6.1. Simulation of the Movement of a Car with a Traditional ICE
6.2. Simulation of the Movement of a Hybrid Car with Braking Recovery
6.3. ICE Energy Analysis
- -
- Immediately after braking. This is due to the fact that when exiting a corner, the driver intentionally limits power delivery to prevent possible skidding of the car;
- -
- When driving at maximum speed and the ICE also does not operate at full power.
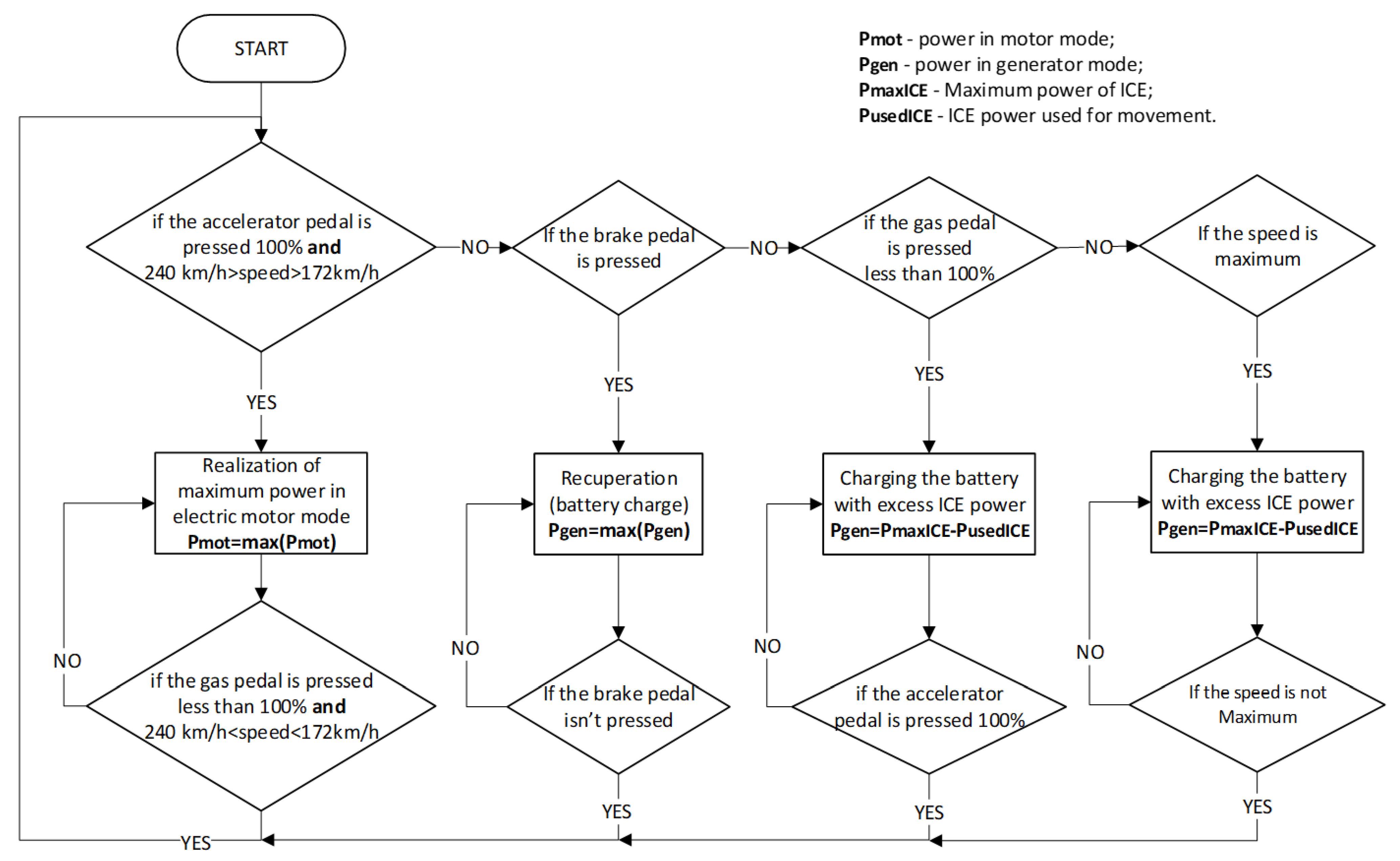
6.4. Simulation of the Movement of a Hybrid Car with the Proposed Algorithm for Using ICE Power
7. Conclusions
Author Contributions
Funding
Data Availability Statement
Conflicts of Interest
References
- Toyota Motor Corporation. THS-R Racing Hybrid System. Available online: https://global.toyota/en/prius20th/challenge/ths-r/ (accessed on 12 June 2025).
- Boretti, A. Kinetic Energy Recovery Systems for Racing Cars; SAE International: Warrendale, PA, USA, 2013; p. 56. [Google Scholar]
- F1 Hybrid Power Units: A Complete Tech Guide. Technology.org. Science & Technology News. Available online: https://www.technology.org/how-and-why/f1-hybrid-power-units-tech-guide/ (accessed on 25 September 2025).
- Landolfi, E.; Minervini, F.J.; Minervini, N.; De Bellis, V.; Malfi, E.; Natale, C. Integration of a Model Predictive Control with a Fast Energy Management Strategy for a Hybrid Powertrain of a Connected and Automated Vehicle. World Electr. Veh. J. 2021, 12, 159. [Google Scholar] [CrossRef]
- Travis, E.; Torrey, J.; John, E.; Denise, M.; Jada, B. Tracked Vehicle Physics-Based Energy Modelling and Series Hybrid System Optimisation for the Bradley Fighting Vehicle. Int. J. Electr. Hybrid Veh. 2020, 12, 1–14. [Google Scholar] [CrossRef]
- Karpukhin, K.; Terenchenko, A. The Creation of Energy Efficient Hybrid Vehicles in the Russian Federation. Combust. Engines 2017, 168, 145–148. [Google Scholar] [CrossRef]
- Zhong, D.; Liu, B.; Liu, L.; Fan, W.; Tang, J. Artificial Intelligence Algorithms for Hybrid Electric Powertrain System Control: A Review. Energies 2025, 18, 2018. [Google Scholar] [CrossRef]
- Kobayashi, I.; Ogawa, K.; Uchino, D.; Ikeda, K.; Kato, T.; Endo, A.; Bin Peeie, M.H.; Narita, T.; Kato, H. A Basic Study on Hybrid Systems for Small Race Car to Improve Dynamic Performance Using Lap Time Simulation. Actuators 2022, 11, 173. [Google Scholar] [CrossRef]
- Jacob, J.; Colin, J.A.; Montemayor, H.; Sepac, D.; Trinh, H.D.; Voorderhake, S.; Zidkova, P.; Paulides, J.; Borisavljevic, A.; Lomonova, E.A. InMotion: Hybrid Race Car, Beating F1 at LeMans. In Proceedings of the 2013 International Conference on Electrical Vehicles (EVER), Monte Carlo, Monaco, 27–30 March 2013; pp. 1–16. [Google Scholar] [CrossRef]
- Viehmann, A.; Rinderknecht, S. Investigation of the Driving Comfort of the DE-REX Powertrain based on Ve-hicle Measurements. IFAC PapersOnLine 2019, 52, 103–108. [Google Scholar] [CrossRef]
- Harold, C.K.D.; Prakash, S.; Hofman, T. Powertrain Control for Hybrid-Electric Vehicles Using Supervised Machine Learning. Vehicles 2020, 2, 267–286. [Google Scholar] [CrossRef]
- Salazar, M.; Balerna, C.; Elbert, P.; Grando, F.P.; Onder, C.H. Real-Time Control Algorithms for a Hybrid Electric Race Car Using a Two-Level Model Predictive Control Scheme. IEEE Trans. Veh. Technol. 2017, 66, 10911–10922. [Google Scholar] [CrossRef]
- Salazar, M.; Bussi, C.; Grando, F.; Onder, C. Optimal Control Policy Tuning and Implementation for a Hybrid Electric Race Car. IFAC PapersOnLine 2016, 49, 147–152. [Google Scholar] [CrossRef]
- Balerna, C.; Salazar, M.; Lanzetti, N.; Bussi, C.; Onder, C. Adaptation Algorithms for the Hybrid Electric Powertrain of a Race Car. In Proceedings of the FISITA World Automotive Congress, Chennai, India, 2–5 October 2018. [Google Scholar]
- Asus, Z.; Aglzim, E.; Chrenko, D.; Che Daud, Z.; Le Moyne, L. Optimization of Racing Series Hybrid Electric Vehicle Using Dynamic Programming. Int. J. Comput. Sci. 2014, 18, 1–12. [Google Scholar]
- Jia, C.; Liu, W.; He, H.; Chau, K.T. Deep reinforcement learning-based energy management strategy for fuel cell buses integrating future road information and cabin comfort control. Energy Convers. Manag. 2024, 321, 119032. [Google Scholar] [CrossRef]
- Jia, C.; Liu, W.; He, H.; Chau, K.T. Health-conscious energy management for fuel cell vehicles: An integrated thermal management strategy for cabin and energy source systems. Energy 2025, 333, 137330. [Google Scholar] [CrossRef]
- Gechev, T.; Pavlov, N.; Punov, P. Short Classification of the Alternative Powertrains for Vehicles. In Proceedings of the International Scientific Conference on Aeronautics, Automotive and Railway En-gineering and Technologies Bul-Trans-2021, Sozopol, Bulgaria, 10–13 September 2021; Available online: https://www.researchgate.net/publication/366250285_Short_Classification_of_the_Alternative_Powertrains_for_Vehicles (accessed on 1 August 2025).
- Porsche 919 Hybrid—Technology and History. Porsche Newsroom. Available online: https://newsroom.porsche.com/en/motorsports/porsche-motorsport-fiawec-919-hybrid-technology-lmp1-race-car-12724.html (accessed on 12 June 2025).
- Toyota GR010 Hybrid Technical Specifications. GR Toyota Gazoo Racing. Available online: https://toyotagazooracing.com/wec/release/2023/0224-01/ (accessed on 12 June 2025).
- Hybrid Electric Vehicles in China: Market Overview. Toyota-Club.Net. Available online: https://toyota-club.net/files/faq/23-08-01_faq_hev_china_en.htm (accessed on 12 June 2025).
- Honda Formula 1 Power Unit Technology. HONDA the Power of Dreams. Available online: https://global.honda/en/tech/motorsports/Formula-1/Powertrain_MGU-H_MGU-K/ (accessed on 13 June 2025).
- Grishkevich, A. Automobiles: Theory; Vysshaya Shkola: Minsk, Belarus, 1986; 208p. [Google Scholar]
- Khusainov, A.S. Operational Properties of the Automobile; Ulyanovsk State Technical University: Ulyanovsk, Russia, 2011; 110p. [Google Scholar]
- Malikov, R.R. Development of a Methodology for Studying the Influence of Traction Battery Characteristics on the Performance Properties of an Electrified Vehicle. Ph.D. Thesis, FSUE NAMI, Moscow, Russia, 2023. [Google Scholar]
- Karpukhin, K.E.; Terenchenko, A.S.; Shorin, A.A.; Bakhmutov, S.V.; Kurmaev, R.H. Temperature Control of the Battery for Hybrid or Electric Vehicle. Biosci. Biotechnol. Res. Asia 2015, 12, 1297–1301. [Google Scholar]
- Malikov, R.R.; Klimov, A.V.; Biksaleev, R.; Karpukhin, K.E. Simulation Modeling of a Traction Battery as Part of a Vehicle. Automot. Ind. 2022, 5, 8–13. [Google Scholar]
- EMRAX 188 MV LC High Performance Electric Motor. EMRAX Innovative E-Drives. Available online: https://emrax.com/e-motors/emrax-188/ (accessed on 1 August 2025).


















| No | Parameter | Value |
|---|---|---|
| 1 | Curb weight, kg | 730 |
| 2 | Gross weight, kg | 810 |
| 4 | Aerodynamic drag coefficient | 0.512 |
| 6 | Height, m | 1.047 |
| 7 | Width, m | 1.955 |
| 8 | Final drive ratio | 3.333 |
| 9 | Transmission | Automatic |
| 10 | Number of gears | 6 |
| 11 | Front tires | 20/54–13 |
| 12 | Rear tires | 24/57–13 |
Disclaimer/Publisher’s Note: The statements, opinions and data contained in all publications are solely those of the individual author(s) and contributor(s) and not of MDPI and/or the editor(s). MDPI and/or the editor(s) disclaim responsibility for any injury to people or property resulting from any ideas, methods, instructions or products referred to in the content. |
© 2025 by the authors. Published by MDPI on behalf of the World Electric Vehicle Association. Licensee MDPI, Basel, Switzerland. This article is an open access article distributed under the terms and conditions of the Creative Commons Attribution (CC BY) license (https://creativecommons.org/licenses/by/4.0/).
Share and Cite
Malikov, R.; Iturralde, P.; Karpukhin, K.; Karpukhin, F.; Zimov, R. Development of a Power Flow Management Strategy for a Hybrid Racing Car Aimed at Minimizing Lap Time. World Electr. Veh. J. 2025, 16, 558. https://doi.org/10.3390/wevj16100558
Malikov R, Iturralde P, Karpukhin K, Karpukhin F, Zimov R. Development of a Power Flow Management Strategy for a Hybrid Racing Car Aimed at Minimizing Lap Time. World Electric Vehicle Journal. 2025; 16(10):558. https://doi.org/10.3390/wevj16100558
Chicago/Turabian StyleMalikov, Ramil, Pablo Iturralde, Kirill Karpukhin, Filipp Karpukhin, and Roman Zimov. 2025. "Development of a Power Flow Management Strategy for a Hybrid Racing Car Aimed at Minimizing Lap Time" World Electric Vehicle Journal 16, no. 10: 558. https://doi.org/10.3390/wevj16100558
APA StyleMalikov, R., Iturralde, P., Karpukhin, K., Karpukhin, F., & Zimov, R. (2025). Development of a Power Flow Management Strategy for a Hybrid Racing Car Aimed at Minimizing Lap Time. World Electric Vehicle Journal, 16(10), 558. https://doi.org/10.3390/wevj16100558
