Abstract
To improve the ride comfort and driving stability of automobiles, an optimal sliding mode control (OSMC) strategy based on the enhanced African vultures optimization algorithm (EAVOA) is proposed. Firstly, the structure and operating principle of a semi-active suspension system (SASS) with a magnetorheological damper (MRD) is comprehensively introduced. Secondly, the OSMC is designed based on a quarter-vehicle suspension model with two degrees of freedom (DOF) to meet the Hurwitz stability theory. Simultaneously, the EAVOA is employed to optimize the control coefficients of the sliding mode surface and the control law parameters. Finally, the EAVOA-OSMC control strategy is utilized to construct the simulation model in MATLAB/Simulink (R2018b), providing a comprehensive analysis for passive suspension systems (PSSs) and suspensions with SMC control. The simulation results demonstrate that the EAVOA-OSMC control strategy outperforms SMC controllers, offering a better control performance in real application.
1. Introduction
The continuous increase in people’s demand for ride comfort has driven the ongoing innovation in automotive technology. Different modes of transportation offer varying levels of comfort, and a vehicle’s comfort affects passengers’ preferences for specific modes of transport [1]. As a mainstream mode of transportation, the key to maintaining comfort in cars lies in the suspension system, playing a critical role in attenuating the various forces and moments generated by road irregularities to enhance the vehicle’s smoothness and ride comfort.
Generally, suspension systems are typically divided into the passive suspension system (PSS), active suspension system (ASS), and semi-active suspension system (SASS). The traditional PSS [2], due to fixed damping devices, is unable to actively respond to external changes, making it hard to guarantee the vehicle smoothness under various driving conditions. The ASS [3,4] was developed to solve the shortcomings of fixed damping in the PSS by providing damping forces, thereby maintaining vehicle stability. However, the ASS is expensive in terms of manufacturing cost and energy consumption. Therefore, the SASS [5,6] has emerged to balance cost and performance, helping to address the fixed damping issue of the PSS without incurring the high manufacturing costs, thus contributing to the promotion of autonomous vehicles.
For the controller design of the SASS, many scholars and researchers have been studying various control strategies. A comfort optimization strategy has been devised for autonomous vehicles, which combines control prediction with semi-active suspension control by utilizing global road information. This strategy reduces the influence of suspension vibrations and efficiently adeptly addresses the nonlinear behavior of semi-active suspension actuators, thereby ensuring ride comfort [7]. The SASS utilized the material properties of magnetorheological fluids to achieve a rapid transition from liquid to solid, allowing for the swift adjustment of damping forces. Meanwhile, the magnetorheological damper (MRD) model was proposed, with its main adjustment principle based on variable orifice control, to realize the accurate tracking and control of damping forces [8,9]. When the SASS was equipped with the MRD, a control strategy that combined linear quadratic regulator (LQR) control and fuzzy logic control was introduced to enhance the suspension damping force [10]. To mitigate the nonlinear characteristics of the MRD, a novel sliding mode control (SMC) based on the ideal skyhook control system was applied to ensure stable sliding mode operation [11].
To enhance the dynamic quality of the traditional SMC in active suspension systems, a genetic algorithm (GA)-based optimal SMC method was supplied [12]. Adaptive SMC was applied to the simulation and operation of robots, exhibiting minimal vibration effects and rapid adaptability [13]. To solve the state delay caused by the data collection and transmission from sensors to the controller, a simulator for an active suspension module was designed using state predictor and SMC techniques. The predictive factors effectively overcome state delay issues, ensuring the real-time control of the controller [14]. A novel variable-domain fuzzy control strategy that combined fuzzy neural networks (FNNs) with particle swarm optimization (PSO) was employed in the vehicle’s SASS with the MRD. The simulation results revealed the control scheme showed a significant improvement in optimizing suspension vibrations [15]. Meanwhile, the emerging technology of autonomous vehicles, with their extensive sensor suites and processing capabilities, has opened new doors for the development of suspension systems [16]. Cloud computing leverages historical road data collected in cloud databases to offer diverse functionalities for autonomous vehicles, enabling adaptive suspension control and implementing SASS control methods with various scheduling parameter design approaches, thereby enhancing the road adaptability of the suspension system [17].
The aforementioned literature addresses the use of the MRD and SMC in automobile suspension systems, but it ignores how to adjust the control coefficients and control law parameters in the sliding mode controller. This paper utilizes the intelligent optimization algorithm for autonomous driving, the African vultures optimization algorithm (AVOA), to automate the adjustment of parameters that are usually empirically set. This allows the suspension system to optimize control more freely in response to various disturbances when driving on different road surfaces. Therefore, this paper refines the AVOA and optimizes the sliding mode controller, enabling the controllers to adapt to changes, improving control precision and ensuring ride comfort, thereby contributing new advancements to suspension systems.
The primary contributions of this paper are as follows:
- Based on the Hurwitz stability theory, the single-input sliding mode control controller is an optimized two-input SMC controller, and it is integrated with the MRD to diminish the fluctuation of suspension caused by random disturbances. The vertical displacement of the vehicle body and suspension displacement are used as tracking errors to obtain a damping force control, addressing the fluctuation of random road surfaces in the quarter suspension model with two degrees of freedom.
- To address the initialization distribution and parameter selection issues of the AVOA, this paper employs chaos mapping to optimize the initialization distribution of the vulture population. If parameters such as the optimal solution selection parameter and hunger evaluation parameter of the AVOA are fixed, iterative optimization is unavailable during the search, resulting in a decrease in search efficiency. Therefore, a nonlinear function is used to optimize the entire algorithm search space. The enhanced African vultures optimization algorithm (EAVOA), an intelligent algorithm in the autonomous vehicle, is utilized to iteratively optimize the sliding surface control parameters and control law parameters, maximizing the OSMC control performance. This enables the system to quickly respond to road surface fluctuations and adjust the corresponding damping to ensure car ride comfort.
The rest of this paper is structured as follows: Section 2 elaborates on the construction of mathematical models for automotive suspension dynamics and the structure and working principle of the suspension actuator MRD. Section 3 explains the entire design process of OSMC control. It also outlines how the EAVOA is utilized for optimizing the control parameters. Section 4 conducts simulation experiments to validate the control performance of the designed control strategy. Section 5 discusses the advantages of the control strategy proposed in this article over other SASS control strategies. Section 6 summarizes the conclusion.
2. State-Space-Based Automotive Dynamics Modeling with MRD
2.1. Mathematical Model of Automotive Suspension
As illustrated in Figure 1, the quarter suspension model with 2 DOF consists of three main components: the wheel-suspension model, the EAVOA-OSMC controller, and the MRD actuator. Firstly, the vibrations are generated due to road excitation, and the suspension becomes the first stage in vibration reduction through its own damping. Secondly, the sensors start to receive the information about suspension vibrations and transmits it to the OSMC controller. Meanwhile, the EAVOA begins to iteratively optimize the control coefficients of the sliding mode surface and the control law parameters. The optimal solution is chosen, and an electrical current is generated to control the MRD, regulating the suspension damping to ensure ride comfort.
Figure 1.
The quarter automotive model with 2 DOF.
The corresponding formula for constructing the SASS model in Figure 1 is as follows, based on Newton’s second law:
where indicate the vertical displacements of the vehicle body and vertical displacement of the suspension, respectively. represent the sprung mass and the unsprung mass; symbolize the stiffness coefficient and damping coefficient, respectively. epitomize the tire stiffness coefficient and the road excitation, respectively. When illustrates the damping force, represents the damping force generated by the MRD.
Based on Equation (1), set . The state equation [18,19] can be represented as follows:
The values of matrices are as follows:
These formulae lay the foundation for the improvement of sliding mode controllers in later content.
2.2. Automotive Suspension Actuator
The above statement elucidates the structure of the SASS and its corresponding formulae. Regarding the adjustable damping force, the MRD is employed as the actuator elements to adjust the suspension damping ().
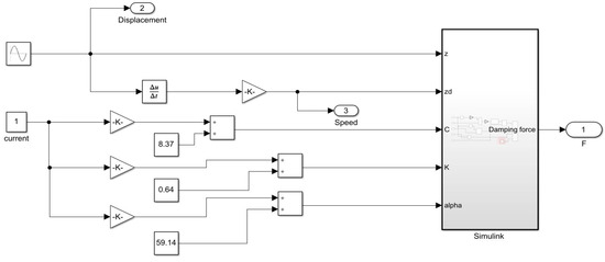
Currently, the mathematical models of magnetorheological [20,21] dampers are primarily categorized into two types: parametric models and non-parametric models. Parametric models commonly encompass the Bingham model, Bouc–Wen model, and hyperbolic tangent model. These models are intuitive and easy to understand, and are widely used. The other type is the non-parametric model, which usually adopts neural network models and is not widely used in practice, so this paper does not discuss this type of model. Therefore, this paper selects the MRD with the actuator modeled by the hyperbolic tangent model, and the formula for the suspension damper variation is as follows:
where —hysteresis ratio factor; —proportional factor of hysteresis slope; —half-width of hysteresis loop; —yield damping coefficient, ; —stiffness coefficient, ; —bias force, ; and —MRD movement displacement.
The MRD comprises several components, including the hoop, magnetic particle, control line, and magnetic fluid, among others [22,23,24].
This paper conducts simulations of the damper model using the hyperbolic tangent model through MATLAB/Simulink (R2018b) in Figure 2. Additionally, Figure 3 demonstrates that the simulation curve of the damping force for the hyperbolic tangent model fits smoothly and clearly over time, showing significant differences in the damping force generated by different current inputs. Therefore, the MRD can meet the requirements as an actuator.
Figure 2.
The hyperbolic simulation model.
Figure 3.
The relationship between time and damping force.
3. Control Strategy
3.1. The Evaluation Criteria
The primary evaluation indicators for SASS are vehicle vertical acceleration (VAA, ), suspension dynamic displacement (SDD, ), and wheel dynamic displacement (WDD, ), each of which is associated with the comfort, safety, and stability of the vehicle. Therefore, to comprehensively evaluate the suspension system, we establish an evaluation formula as follows:
where RMS stands for root mean square, and, to balance the relationships between the three-performance metrics, the weight coefficients are all set to 1. In this case, represents the comprehensive performance index of the control, with smaller values indicating a better control performance.
3.2. The Design of OSMC
In the aforementioned evaluation criteria, the parameters include vehicle body displacement (), suspension displacement (), and road excitation (). However, road excitation is an irregular disturbance that is challenging to control. Therefore, in this paper, vehicle body displacement () and suspension displacement () are used as tracking errors, and then an OSMC is designed.
Set as tracking errors and corresponding sliding mode functions:
where ; and the desired values for vehicle body displacement and suspension displacement are set to 0, so .
To ensure control stability, the OSMC is necessary in order to satisfy the Hurwitz law [25] with the polynomial formula as follows:
The nonsingular transformation is applied to the base in Equation (2), as shown in Equation (8):
Equation (8) is presented as follows:
Then, we substitute Equation (8) into (6):
The values of the matrices in Equation (9) are detailed below:
When the control system operates on the sliding surface, the value of Equation (9) is 0. Therefore, the result is obtained as follows:
To ensure control stability, based on the principles of the SMC theory [26,27], the characteristic polynomial of Equation (10) is shown in Equation (11). Meanwhile, the coefficients of the polynomial should be greater than 0. This ensures the stability of the control, and Equation (11) is as follows:
The above statement outlines the stability requirements of OSMC control. Now, the construction of the control damping force is as follows: Set , , ,, . The state equation can be represented as follows based on Equation (1):
After substituting Equations (5) and (12) into Equation (9):
where .
To improve the accuracy of OSMC, an exponential reaching law is selected as:
Therefore, with the combination of Equations (12) and (13), the damping force is displayed:
The sliding surface control parameters and control law parameters of the OSMC are determined by these five parameters (). By selecting these parameter values to meet the control objectives and stability conditions of the SMC, the optimization objectives are as follows:
3.3. The Enhanced AVOA
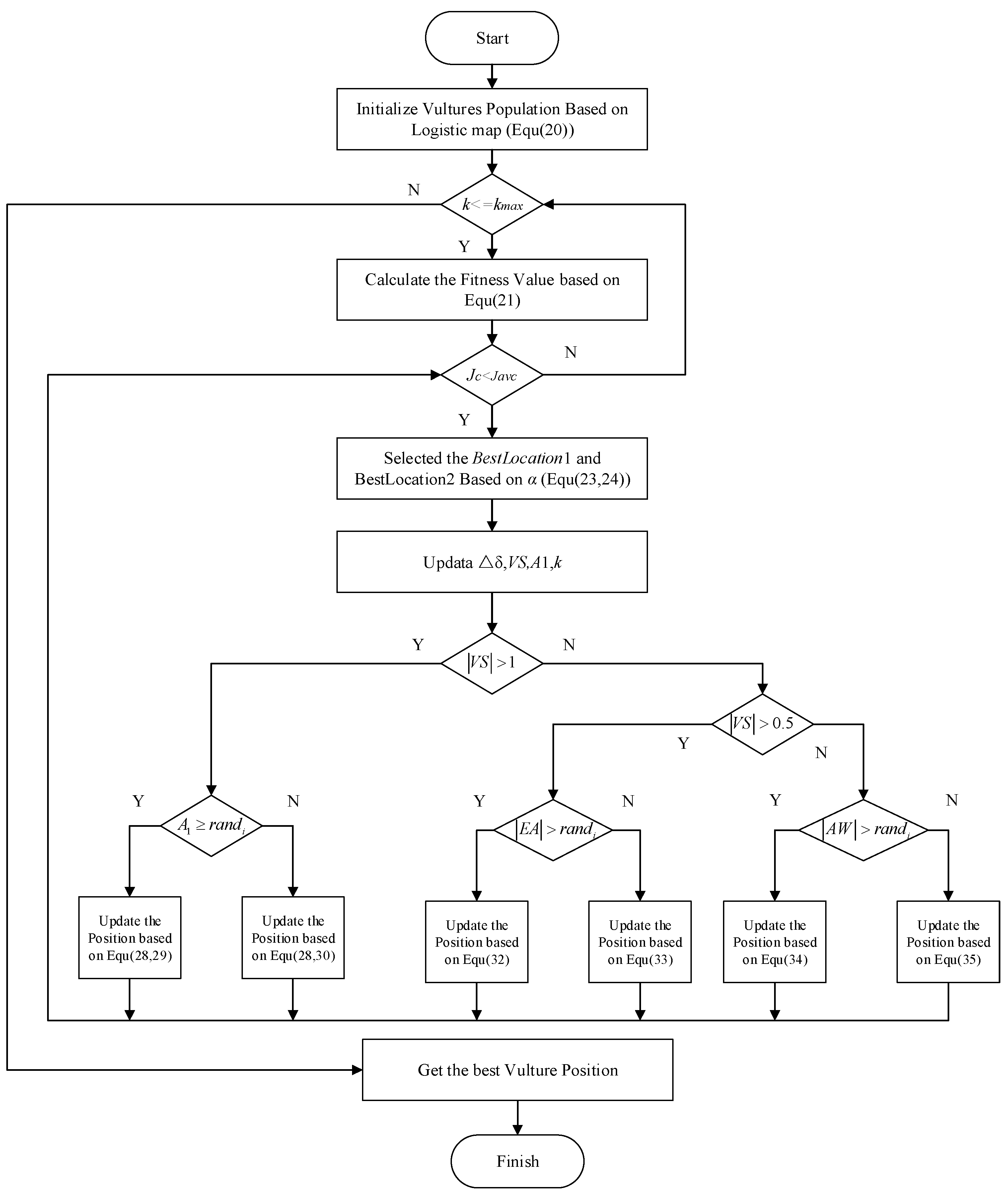
The AVOA is an intelligent optimization algorithm inspired by collective intelligence and the foraging behavior of natural biological species. It possesses excellent global search capabilities and search speed [28,29]. However, the AVOA exhibits population overlap during initialization, and, during the execution process, it requires the specification of multiple fixed parameters to address the selection of vultures in different states of hunger. The initial overlap issue and fixed parameters of the above-mentioned parameters can lead to the algorithm’s inability to adjust comprehensively with the iteration, resulting in a local optimization problem. To addresses these two drawbacks of the AVOA, this paper introduces improvements, and the EAVOA is applied to the optimization of the OSMC.
The entire design concept for the EAVOA is as follows, and the corresponding flowchart is displayed in Figure 4:
Figure 4.
The structure for the EAVOA.
- 1.
- To better initialize the population of vulture population, the Logistic map is adopted. The number of vulture populations is set to , and the dimension is set to . The expression of a single vulture and the Logistic map are as follows:
Combining the aforementioned Equations (18) and (19), the expression for the new vulture population can be altered to:
In the initialization process of the vulture population, an overlap phenomenon is observed, as illustrated in Figure 5a, where the overlap is indicated by the red circle. The distribution of the vulture population varies for different values of , as shown in Figure 5b–d. When , the population distribution is optimal without any overlapping.
Figure 5.
The vulture particle swarm distribution chart: (a) the initial distribution of the vulture population; (b) the distribution of the vulture population when ; (c) the distribution of the vulture population when ; and (d) the distribution of the vulture population when .
- 2.
- In the previous section, the suspension evaluation metric is established. When is smaller, it indicates a better suspension control performance. However, the is influenced by the units of these three-performance metrics and may not effectively balance these three performance aspects. As a result, the required fitness function will be obtained through Equation (21) in this paper.
The constraint conditions are as follows:
where is the optimization vector, and represent the indicators for the suspension system when is substituted into the simulation model. is the fitness value, and a smaller value indicates better optimization results for .
- 3.
- After the vulture population is established and their respective fitness values are computed, the best solution is selected as the first group, embodying the optimal vulture value. The optimal solution for the second group is chosen as the second-best option. These two groups display two directions of vulture operation, and their formulae are as follows:where represents the current position. The value of is independent within the range . is the adjustment coefficient. In the AVOA, if the adjustment coefficient () is set to a fixed value, its value cannot be adjusted with iterations to enhance the search performance. When is a large value, it indicates a strong search capability. Where is a small value, it suggests the ability to conduct a broader search. To ensure the accuracy of the search, the extensive search is required and should be set to a smaller value in the initial stages. Once the search range is determined, the stronger search capabilities are needed and should be relatively large. Therefore, a nonlinear function is employed to optimize this value, and its formula is as follows:where represent the max and min values of the change interval and denotes the maximum number of iterations. The value of with iteration numbers is illustrated in Figure 6.
Figure 6. The results for with iteration numbers. - 4.
- The is introduced to represent the state of the vultures, with different levels of constraining the search range of these vultures. The is represented by Formula (27):where represents the perturbation value, displays the perturbation factor, is a random number within the range of [−2, 2], is a random number with the range of [−1, 1]. The is used to change the of the optimized vulture algorithm, so that it is not limited to a certain range and can fluctuate within a larger range. Different values of correspond to the varied search strategies. The perturbation value enhances the algorithm’s performance.
To better illustrate the relationship between perturbation values and the perturbation factor, the is set to 1.5, 2, and 2.5. The relationship between the and is depicted in Figure 7a. The relationship between the and is displayed in Figure 7b, and the corresponding RMS values are shown in Table 1. When , the and can reach a balance; the will not be too large, which ensures the searched for food in a larger range.
Figure 7.
(a) The perturbation function; and (b) the hunger function.
Table 1.
The corresponding RMS values.
- 5.
- The is divided into three stages:
These three states indicate that the vulture is in a different .
When , the vulture is in a full-stomach state, having enough energy to explore a different area and find food. During this state, the main search process is governed by the following formula:
where Equation (25) elucidates the two search settings for vultures in the case of abundant energy: searching in the nearby region and searching in the distant region. represents the position vector of the current iteration, while indicates the position vector in the next iteration. describes the search speed of vultures in the nearby region. demonstrate the upper and lower limits for setting parameters, respectively. Meanwhile, to improve the fixed setting of the in the AVOA, this paper transforms it into a region parameter, as shown in the following formula:
where describes the nearby region, and corresponds to the total region. Figure 8 illustrates this.
Figure 8.
Operation diagram of vultures in a full-stomach state.
When , the energy is relatively sufficient, but the vulture can only search for food within a nearby region. When the continues to decrease, the adopted strategy begins to change accordingly. The represents the energy alert threshold.
When the is greater than the , it indicates relatively sufficient energy, and the vulture adopts a slow encirclement strategy:
However, when the is less than the energy alert value, the vulture enters a hungry mode and initiates a rotating attack:
When , the vulture is in a highly hungry state and begins an aggressive attack model. There are primarily two states within this mode.
The formula for attacking other vultures to obtain the corresponding food is as follows:
If the vulture does not have enough to compete with other vultures, it starts searching for food elsewhere, eventually leading to death [30,31].
3.4. Optimizing OSMC Control Parameters Based on EAVOA
In the preceding sections, the OSMC and EAVOA have been elucidated. Now, integrating these two, the overall control flow is illustrated in Figure 9.
Figure 9.
The simulation structure flow.
The entire operational sequence unfolds as follows: in the initial phase, the sliding mode control parameters and control law parameters are initialized based on chaotic mapping. These parameters are then imported into the OSMC controller, and the simulation model is executed (as depicted in Figure 10). Utilizing Formula (17), the performance metric is calculated. If is determined to be the minimum value, the optimal solution is achieved. If not, the iteration count is checked to see if it has reached the maximum limit. If not, the parameters are updated, and the process is repeated until either the iteration limit is reached or the minimum is found.
Figure 10.
The simulation structure diagram.
4. Simulation and Analysis
To validate the control performance of the EAVOA-OSMC, this paper constructs the model of the PSS, the SASS with the SMC controller, and the SASS with the EAVOA-OSMC controller in MATLAB/Simulink (R2018b), as displayed in Figure 10. Meanwhile, the suspension parameters and the traditional SMC control parameters are shown in Table 2.
Table 2.
The simulation parameters of the suspension.
When the suspension simulation operates on a B-grade road surface (Figure 11a), the VAA, SDD, and WDD of these three simulation models are illustrated in Figure 11b–d.
Figure 11.
Control performance comparison on B-grade road: (a) the B-grade random road (reprinted from Ref. [23]); (b) VAA; (c) SDD; and (d) WDD.
Meanwhile, the suspension is also operated on a D-grade road surface (Figure 12a) for further comparison. The VAA, SDD, and WDD of these three simulation models are depicted in Figure 12b–d.
Figure 12.
Control performance comparison on D-grade road: (a) the D-grade road; (b) VAA; (c) SDD; and (d) WDD.
For a better comparison of these three suspension systems, Table 3 lists the RMS values.
Table 3.
Suspension evaluation metric on bump road.
Table 3 illustrates the optimized control parameters for the EAVOA when the suspension system with the OSMC operates on B-grade and D-grade road surfaces. The corresponding comprehensive evaluation metric and the damping force of the suspension control are presented in Figure 13a,b under B-grade road surface conditions, and the optimized parameters of the controller are indicated in Table 4.
Figure 13.
(a) The comprehensive evaluation chart; and (b) the damping force.
Table 4.
Optimized parameters of controller.
As demonstrated in Table 3, under B-grade road surface conditions, the VAA of the EAVOA-OSMC controller decreases by 42.547% and 28.77% compared to the PS and SMC controllers, respectively. The SDD under the EAVOA-OSMC controller decreases by 25.538% and 18.381% compared to the PS and SMC controllers, respectively. The WDD under the EAVOA-OSMC controller decreases by 26.244% and 9.166% compared to the PS and SMC controllers. Meanwhile, under D-grade road surface conditions, the VAA of the EAVOA-OSMC controller is reduced by 36.747% and 21.69% compared to the PS and SMC controllers, respectively. The SDD under the EAVOA-OSMC controller decreases by 25.954% and 7.62% compared to the PS and SMC controllers, respectively, under the same D-grade road surface conditions. The WDD under the EAVOA-OSMC controller decreases by 35.912% and 18.433% compared to the PS and SMC controllers. The EAVOA-OSMC control performance demonstrates significant improvement in suspension performance compared to PS and SMC.
5. Discussion
The autonomous vehicle has promoted the combination of various control strategies. As the core of ensuring the ride comfort of vehicles, the optimization control strategy of the SASS involves many fields such as vehicle suspension, control strategies, intelligent algorithms, etc. This article proposes a new SASS control strategy. Compared with other control strategies in this field, the primary contributions of this article are as follows:
- The combination of a semi-active suspension and an improved sliding mode control model to elucidate and determine the characteristics of SASS control strategy optimization.
- This paper utilizes chaotic mapping and nonlinear functions to improve the African vultures intelligent algorithm, which is then combined with a sliding mode controller to create an example for other scholars to study semi-active suspension comprehensive control strategies.
6. Conclusions
In this paper, a novel controller is designed for the autonomous vehicle SASS with an MRD via the integration of the AVOA and SMC. Utilizing a quarter-vehicle suspension model and considering the vertical accelerations of the vehicle body and suspension as tracking errors, an SMC with optimized single tracking error is developed. Simultaneously, the AVOA is enhanced using chaotic mapping and nonlinear functions. The EAVOA is applied to iteratively optimize the sliding mode control parameters and control law parameters. This new control strategy is employed to regulate the current of the MRD. Three different suspension system models are established and simulated in MATLAB/Simulink (R2018b). The simulation results suggest that, in comparison to the SMC controller and the PSS, the OSMC controller exhibits an improvement in comprehensive performance metrics by 24.61% and 32.73%, respectively. It is evident that the EAVOA-OSMC controller exhibits superior control effectiveness than traditional SMC controllers and passive suspension systems, providing new ideas for the control strategy of intelligent automotive suspension systems.
In future research, it will be combined with the autonomous vehicle suspension system to refine the control strategy and mitigate the chattering phenomenon, resulting in a smoother and more stable control.
Author Contributions
Methodology, W.Y.; writing—original draft, Y.L.; validation, Y.L.; writing—review and editing, K.Z.; resources, Z.F. All authors have read and agreed to the published version of the manuscript.
Funding
This research was funded by the Beijing Jiaotong University Program (BMRV21KF01).
Data Availability Statement
The original contributions presented in the study are included in the article; further inquiries can be directed to the corresponding author.
Conflicts of Interest
Zhe Fang is an employee of CRRC Nanjing Puzhen Co., Ltd. The paper reflects the views of the scientists, and not the company.
References
- Dižo, J.; Blatnický, M.; Gerlici, J.; Leitner, B.; Melnik, R.; Semenov, S.; Mikhailov, E.; Kostrzewski, M. Evaluation of Ride Comfort in a Railway Passenger Car Depending on a Change of Suspension Parameters. Sensors 2021, 21, 8138. [Google Scholar] [CrossRef] [PubMed]
- Miller, L.R. Tuning Passive, Semi-Active and Fully Active Suspension Systems. In Proceedings of the 27th IEEE Conference on Decision and Control, Austin, TX, USA, 7–9 December 1988; Volume 3, pp. 2047–2053. [Google Scholar]
- Yoshimura, T.; Kume, A.; Kurimoto, M.; Hino, J. Construction of an Active Suspension System of a Quarter Car Model Using the Concept of Sliding Mode Control. J. Sound Vib. J. Sound Vib. 2001, 239, 187–199. [Google Scholar] [CrossRef]
- Lin, J.; Lian, R.J. Intelligent Control of Active Suspension Systems. IEEE Trans. Ind. Electron. 2011, 58, 618–628. [Google Scholar] [CrossRef]
- Shiao, Y.; Lai, C.; Nguyen, Q. The analysis of a semi-active suspension system. In Proceedings of the SICE Annual Conference 2010, Taipei, Taiwan, 18–21 August 2010. [Google Scholar]
- Tran, G.Q.B.; Pham, T.-P.; Sename, O.; Costa, E.; Gaspar, P. Integrated Comfort-Adaptive Cruise and Semi-Active Suspension Control for an Autonomous Vehicle: An LPV Approach. Electronics 2021, 10, 813. [Google Scholar] [CrossRef]
- Wu, J.; Zhou, H.; Liu, Z.; Gu, M. Ride Comfort Optimization via Speed Planning and Preview Semi-Active Suspension Control for Autonomous Vehicles on Uneven Roads. IEEE Trans. Veh. Technol. 2020, 69, 8343–8355. [Google Scholar] [CrossRef]
- Yao, G.Z.; Yap, F.F.; Chen, G.; Li, W.H.; Yeo, S.H. MR damper and its application for semi-active control of vehicle suspension system. Mechatronics 2002, 12, 963–973. [Google Scholar] [CrossRef]
- Soliman, A.M.A.; Kaldas, M.M.S. Semi-active suspension systems from research to mass-market—A review. J. Low Freq. Noise Vib. Act. Control. 2019, 40, 1005–1023. [Google Scholar] [CrossRef]
- Tang, X.; Du, H.; Sun, S.; Ning, D.; Xing, Z.; Li, W. Takagi–Sugeno Fuzzy Control for Semi-Active Vehicle Suspension with a Magnetorheological Damper and Experimental Validation. IEEE/ASME Trans. Mechatron. 2017, 22, 291–300. [Google Scholar] [CrossRef]
- Alvarez-Sánchez, E. A Quarter-Car Suspension System: Car Body Mass Estimator and Sliding Mode Control. Procedia Technol. 2013, 7, 208–214. [Google Scholar] [CrossRef]
- Zhou, C.; Liu, X.; Chen, W.; Xu, F.; Cao, B. Optimal Sliding Mode Control for an Active Suspension System Based on a Genetic Algorithm. Algorithms 2018, 11, 205. [Google Scholar] [CrossRef]
- Ngoc, N.; Nguyen, T.A.; Duyen, D. A Novel Sliding Mode Control Algorithm for an Active Suspension System Considering with the Hydraulic Actuator. Lat. Am. J. Solids Struct. 2022, 19, e424. [Google Scholar] [CrossRef]
- Alves, U.N.L.T.; Garcia, J.P.F.; Teixeira, M.C.M.; Garcia, S.C.; Rodrigues, F.B. Sliding Mode Control for Active Suspension System with Data Acquisition Delay. Math. Probl. Eng. 2014, 1, 529293. [Google Scholar] [CrossRef]
- Pang, H.; Liu, F.; Xu, Z. Variable universe fuzzy control for vehicle semi-active suspension system with MR damper combining fuzzy neural network and particle swarm optimization. Neurocomputing 2018, 306, 130–140. [Google Scholar] [CrossRef]
- Wiseman, Y. Autonomous Vehicles, Encyclopedia of Information Science and Technology; IGI Global: Hershey, PA, USA, 2020. [Google Scholar]
- Basargan, H.; Mihály, A.; Gáspár, P.; Sename, O. Cloud-Based Adaptive Semi-Active Suspension Control for Improving Driving Comfort and Road Holding. IFAC-PapersOnLine 2022, 55, 89–94. [Google Scholar] [CrossRef]
- Brenner, N.; Jessop, B.; Jones, M.; Macleod, G. State/Space: A Reader; John Wiley & Sons: Hoboken, NJ, USA, 2008. [Google Scholar]
- Hamilton, J.D. State-Space Models. In Handbook of Econometrics; North-Holland: Amsterdam, The Netherlands, 1994; pp. 3039–3080. [Google Scholar]
- Chooi, W.W.; Oyadiji, S.O. Mathematical Modeling, Analysis, and Design of Magnetorheological (Mr) Dampers. J. Vib. Acoust. 2009, 131, 061002. [Google Scholar] [CrossRef]
- Brigadnov, I.A.; Dorfmann, A. Mathematical Modeling of Magnetorheological Fluids. Contin. Mech. Thermodyn. 2005, 17, 29–42. [Google Scholar] [CrossRef]
- Choi, S.; Lee, S.K.; Park, Y.P. A hysteresis model for the field-dependent damping force of a magnetorheological damper. J. Sound Vib. 2001, 245, 375–383. [Google Scholar] [CrossRef]
- Yu, W.; Zhu, K.; Yu, Y. Variable Universe Fuzzy PID Control for Active Suspension System with Combination of Chaotic Particle Swarm Optimization and Road Recognition. IEEE Access 2024, 12, 29113–29125. [Google Scholar] [CrossRef]
- Faraj, R.; Graczykowski, C.; Holnicki-Szulc, J. Adaptable Pneumatic Shock Absorber. J. Vib. Control. 2019, 3, 711–721. [Google Scholar] [CrossRef]
- Jeltsch, R.; Mansour, M. Stability Theory/Hurwitz Centenary Conference Centro Stefano Franscini, Ascona, 1995; Birkhäuser: Basel, Switzerland, 1996. [Google Scholar]
- Li, X.; Xu, N.; Guo, K.; Huang, Y. An Adaptive SMC Controller for EVs with Four IWMs Handling and Stability Enhancement Based on a Stability Index. Veh. Syst. Dyn. 2021, 59, 1509–1532. [Google Scholar] [CrossRef]
- Nasmyth, K.; Haering, C.H. The Structure and Function of SMC and Kleisin Complexes. Annu. Rev. Biochem. 2005, 74, 595–648. [Google Scholar] [CrossRef] [PubMed]
- Abdollahzadeh, B.; Gharehchopogh, F.S.; Mirjalili, S. African vultures optimization algorithm: A new nature-inspired metaheuristic algorithm for global optimization problems. Comput. Ind. Eng. 2021, 158, 107408. [Google Scholar] [CrossRef]
- Fan, J.; Li, Y.; Wang, T. An improved African vultures optimization algorithm based on tent chaotic mapping and time-varying mechanism. PLoS ONE 2021, 16, e0260725. [Google Scholar] [CrossRef]
- Gautestad, A.O.; Mysterud, I. Complex animal distribution and abundance from memory-dependent kinetics. Ecol. Complex. 2006, 3, 44–55. [Google Scholar] [CrossRef]
- Yang, X.S. Nature-Inspired Metaheuristic Algorithms, 2nd ed.; Luniver Press: Frome, UK, 2010. [Google Scholar]
Disclaimer/Publisher’s Note: The statements, opinions and data contained in all publications are solely those of the individual author(s) and contributor(s) and not of MDPI and/or the editor(s). MDPI and/or the editor(s) disclaim responsibility for any injury to people or property resulting from any ideas, methods, instructions or products referred to in the content. |
© 2024 by the authors. Licensee MDPI, Basel, Switzerland. This article is an open access article distributed under the terms and conditions of the Creative Commons Attribution (CC BY) license (https://creativecommons.org/licenses/by/4.0/).












