Evaluation of Sustainable Behavior and Acceptance of Electric Public Transportation: A Perspective from the Philippines
Abstract
1. Introduction
- What sustainability factors greatly affected the acceptance of electric public transportations?
- What technology-related factors under the UTAUT2 domains affected the acceptance of electric public transportation?
- How can the output relate to the practical aspects of the development of electric public transportation and smart city development?
- Can the developed framework (the integration of UTAUT2, sustainability domains, and TPB) holistically measure sustainable behavior and technology adoption?
2. Related Studies and Conceptual Framework
2.1. Theory Development
2.2. Conceptual Framework
3. Research Approach
3.1. Participants
3.2. Questionnaire
3.3. Partial Least Squares Structural Equation Modeling
4. Results
5. Discussion
5.1. Theoretical Implication
5.2. Practical and Managerial Implications
5.3. Limitations and Future Research
6. Conclusions
Author Contributions
Funding
Institutional Review Board Statement
Informed Consent Statement
Data Availability Statement
Acknowledgments
Conflicts of Interest
Appendix A
| Latent Variable | Item | Measurement |
| Habit | HB 1 | Using electric public transportation (EPT) would become a habit for me. |
| HB 2 | I would be encouraged to use electric public transportation (EPT). | |
| HB 3 | I would think that I must use electric public transportation (EPT). | |
| HB 4 | I am willing to pay more for electric public transportation (EPT). | |
| Price Value | PV 1 | The use of electric public transportation (EPT) is reasonably priced. |
| PV 2 | The price of electric public transportation (EPT) is an important factor to consider before using daily. | |
| PV 3 | Electric public transportation (EPT) would be good value for money. | |
| PV 4 | I consider electric public transportation (EPT) a valuable purchase by authorities. | |
| Hedonic Motivation | HM 1 | Using electric public transportation (EPT) is fun. |
| HM 2 | Using electric public transportation (EPT) is entertaining. | |
| HM 3 | Using electric public transportation (EPT) is enjoyable. | |
| HM 4 | I feel more satisfied when I consider using electric public transportation (EPT). | |
| Performance Expectancy | PE 1 | Using electric public transportation (EPT) would help me reach my destination more safely. |
| PE 2 | Using electric public transportation (EPT) would help me reach my destination more comfortably. | |
| PE 3 | Using electric public transportation (EPT) would help me accomplish things more quickly. | |
| PE 4 | Using electronic public transportation (EPT) is the same as the traditional ones. | |
| PE 5 | Using electric public transportation (EPT) would increase my productivity. | |
| Effort Expectancy | EE 1 | I find electric public transportation (EPT) easy to use. |
| EE 2 | It is easy for me to become skillful at using electric public transportation (EPT). | |
| EE 3 | My interaction with electric public transportation (EPT) is clear and understandable. | |
| Facilitating Conditions | FC 1 | I would be able to get help from others when I have difficulties using electric public transportation (EPT). |
| FC 2 | I could acquire the necessary knowledge to use electric public transportation (EPT). | |
| FC 3 | I would expect electric public transportation (EPT) to be compatible with other available transportation. | |
| Behavioral Intentions | BI 1 | I will always try to use electric public transportation (EPT) in my travel. |
| BI 2 | I intend to use electric public transportation (EPT) in the future. | |
| BI 3 | I predict I would use electric public transportation (EPT) in the future. | |
| BI 4 | I intend to recommend electric public transportation (EPT) to other people. | |
| Subjective Norm | SN 1 | Riding electric public transportation (EPT) would make a good impression about me on other people. |
| SN 2 | I assume that people who use electric public transportation (EPT) enjoy more prestige than those who do not. | |
| SN 3 | I assume the people whose opinions I value would prefer that I use electric public transportation (EPT). | |
| SN 4 | I expect that people influence my behavior that I should use electric public transportation (EPT). | |
| Attitude | AT 1 | I like the idea of using electric public transportation (EPT). |
| AT 2 | Using electric public transportation (EPT) is a wise choice. | |
| AT 3 | Using electric public transportation (EPT) would be pleasant. | |
| AT 4 | Considering using electric public transportation (EPT) can be a rewarding experience. | |
| Perceived Behavioral Control | PBC 1 | I could use electric public transportation (EPT) instead of a normal public transportation if I wanted to. |
| PBC 2 | I have no doubt that, if I so want, I will be able to select electric public transportation (EPT) as my next mode of public transportation. | |
| PBC 3 | I am confident that I can use electric public transportation (EPT) easily. | |
| PBC 4 | Whether or not I choose to use electric public transportation (EPT) is mostly up to me. | |
| Perceived Environmental Concerns | PENC 1 | I am worried about the state of the world’s environment and what it will mean for my future, so I suggest using electric public transportation (EPT) more. |
| PENC 2 | Humans frequently harm the environment, so I aim to contribute to its protection by using electric public transportation (EPT). | |
| PENC 3 | Interfering with nature leads to disastrous consequences, so I use electric public transportation (EPT) to help protect it. | |
| PENC 4 | Mankind is severely abusing the environment; hence electric public transportation (EPT) should be utilized. | |
| Perceived Economic Concerns | PECC 1 | I can easily use electric public transportation (EPT), given its competitive industry. |
| PECC 2 | Electric public transportation (EPT) can generate more savings for me, thus improving my economic standing in society, in the long run. | |
| PECC 3 | Electric public transportation (EPT) can help me travel more efficiently so I can save up for more important endeavors in the future. | |
| PECC 4 | There are good warranties and economic incentives for using electric public transportation (EPT). | |
| Perceived Authority Support | PAS 1 | The Philippine government is active in setting up the facilities that allow me to use electric public transportation (EPT). |
| PAS 2 | The Philippine government encourages me to use electric public transportation (EPT). | |
| PAS 3 | The Philippine government endorses the regulation to allow the public to utilize electric public transportation (EPT). | |
| PAS 4 | The government enacts regulations to allow me as a citizen to use electric public transportation (EPT). | |
| Acceptance | AC 1 | I prefer using electric public transportation (EPT) because it is environmentally friendly. |
| AC 2 | I prefer using electric public transportation (EPT) because it is an energy-saving product. | |
| AC 3 | When I have a choice between two modes of transportation, I will prefer electric public transportation (EPT) as it brings less harm to other people. | |
| AC 4 | Over the next month, I will consider using electric public transportation (EPT) as it is less polluting. |
References
- Korkmaz, H.; Fidanoglu, A.; Özçelik, S.; Okumuş, A. User Acceptance of Autonomous Public Transport Systems (APTS): Extended UTAUT2 Model. J. Public Transp. 2021, 23, 100013. [Google Scholar] [CrossRef]
- Nutsugbodo, R.Y.; Amenumey, E.K.; Mensah, C.A. Public Transport Mode Preferences of International Tourists in Ghana: Implications for Transport Planning. Travel Behav. Soc. 2018, 11, 1–8. [Google Scholar] [CrossRef]
- Lakatos, A.; Mándoki, P. Analytical, Logit Model-Based Examination of the Hungarian Regional Parallel Public Transport System. Promet 2020, 32, 361–369. [Google Scholar] [CrossRef]
- Balbontin, C.; Hensher, D.A.; Beck, M.J. How Are Life Satisfaction, Concern towards the Use of Public Transport and Other Underlying Attitudes Affecting Mode Choice for Commuting Trips? A Case Study in Sydney from 2020 to 2022. Transp. Res. Part A Policy Pract. 2023, 176, 103827. [Google Scholar] [CrossRef]
- Walters, J.; Pisa, N. Review of South Africa’s Public Transport System. Res. Transp. Econ. 2023, 100, 101322. [Google Scholar] [CrossRef]
- Featherman, M.; Jia, S.; Califf, C.B.; Hajli, N. The Impact of New Technologies on Consumers Beliefs: Reducing the Perceived Risks of Electric Vehicle Adoption. Technol. Forecast. Soc. Change 2021, 169, 120847. [Google Scholar] [CrossRef]
- Nguyen, M.H.; Pojani, D. Can Electric Buses Entice More Public Transport Use? Empirical Evidence from Vietnam. Case Stud. Transp. Policy 2023, 13, 101040. [Google Scholar] [CrossRef]
- Okada, T.; Tamaki, T.; Managi, S. Effect of Environmental Awareness on Purchase Intention and Satisfaction Pertaining to Electric Vehicles in Japan. Transp. Res. Part D Transp. Environ. 2019, 67, 503–513. [Google Scholar] [CrossRef]
- Du, H.; Liu, D.; Sovacool, B.K.; Wang, Y.; Ma, S.; Li, R.Y. Who buys New Energy Vehicles in China? assessing social-psychological predictors of purchasing awareness, intention, and policy. Transp. Res. Part F Traffic Psychol. Behav. 2018, 58, 56–69. [Google Scholar] [CrossRef]
- Guerra, E. Electric Vehicles, Air Pollution, and the Motorcycle City: A Stated Preference Survey of Consumers’ Willingness to Adopt Electric Motorcycles in Solo, Indonesia. Transp. Res. Part D Transp. Environ. 2019, 68, 52–64. [Google Scholar] [CrossRef]
- Gatarin, G.R. Modernising the ‘King of the Road’: Pathways for Just Transitions for the Filipino Jeepney. Urban Gov. 2023, 4, 37–46. [Google Scholar] [CrossRef]
- Vergel, K.B.N.; Marcelo, K.R.S.; Salison, A.J.P.; Elamparo, F.N.M.; Saavedra, V.A.L.; Villedo, K.P.; Abao, N.S.A.; Gonzales, A.O.; Regidor, J.R.F.; Abaya, E.B. Estimation of Transportation Energy Demand of the Philippines Using a Bottom-up Approach. Asian Transp. Stud. 2022, 8, 100058. [Google Scholar] [CrossRef]
- Tiglao, N.C.C.; Ng, A.C.L.; Tacderas, M.A.Y.; Tolentino, N.J.Y. Crowdsourcing, Digital Co-Production and Collaborative Governance for Modernizing Local Public Transport Services: The Exemplar of General Santos City, Philippines. Res. Transp. Econ. 2023, 100, 101328. [Google Scholar] [CrossRef]
- Huber, D.; Viere, T.; Nemoto, E.H.; Jaroudi, I.; Korbee, D.; Fournier, G. Climate and Environmental Impacts of Automated Minibuses in Future Public Transportation. Transp. Res. Part D Transp. Environ. 2022, 102, 103160. [Google Scholar] [CrossRef]
- Olayode, I.O.; Severino, A.; Alex, F.J.; Macioszek, E.; Tartibu, L.K. Systematic Review on the Evaluation of the Effects of Ride-Hailing Services on Public Road Transportation. Transp. Res. Interdiscip. Perspect. 2023, 22, 100943. [Google Scholar] [CrossRef]
- Ağbulut, Ü. Forecasting of Transportation-Related Energy Demand and CO2 Emissions in Turkey with Different Machine Learning Algorithms. Sustain. Prod. Consum. 2022, 29, 141–157. [Google Scholar] [CrossRef]
- Ahmed, Z.; Asghar, M.; Malik, M.N.; Nawaz, K. Moving towards a Sustainable Environment: The Dynamic Linkage between Natural Resources, Human Capital, Urbanization, Economic Growth, and Ecological Footprint in China. Resour. Policy 2020, 67, 101677. [Google Scholar] [CrossRef]
- Jain, S.; Rankavat, S. Analysing Driving Factors of India’s Transportation Sector CO2 Emissions: Based on LMDI Decomposition Method. Heliyon 2023, 9, e19871. [Google Scholar] [CrossRef] [PubMed]
- Zhou, Y.; Liu, Z.; Luo, C.; Han, Z.; Lai, D.; Wu, F.; Li, X.; Zhang, L. Potential and Critical Pathways of CO2 Emissions Reduction: A City-Based Study. Carbon Capture Sci. Technol. 2024, 10, 100168. [Google Scholar] [CrossRef]
- Işık, M.; Sarıca, K.; Ari, İ. Driving Forces of Turkey’s Transportation Sector CO2 Emissions: An LMDI Approach. Transp. Policy 2020, 97, 210–219. [Google Scholar] [CrossRef]
- Hussain, Z.; Khan, M.K.; Xia, Z. Investigating the Role of Green Transport, Environmental Taxes and Expenditures in Mitigating the Transport CO2 Emissions. Transp. Lett. 2022, 15, 439–449. [Google Scholar] [CrossRef]
- Nanaki, E.A. Electric Vehicles; Elsevier: Amsterdam, The Netherlands, 2021; pp. 13–49. [Google Scholar]
- Özkan, O.; Alola, A.A.; Adebayo, T.S. Environmental Benefits of Nonrenewable Energy Efficiency and Renewable Energy Intensity in the USA and EU: Examining the Role of Clean Technologies. Sustain. Energy Technol. Assess. 2023, 58, 103315. [Google Scholar] [CrossRef]
- Sun, D.; Kyere, F.; Sampene, A.K.; Asante, D.; Kumah, N.Y.G. An Investigation on the Role of Electric Vehicles in Alleviating Environmental Pollution: Evidence from Five Leading Economies. Environ. Sci. Pollut. Res. Int. 2022, 30, 18244–18259. [Google Scholar] [CrossRef]
- Xu, B.; Sharif, A.; Shahbaz, M.; Dong, K. Have Electric Vehicles Effectively Addressed CO2 Emissions? Analysis of Eight Leading Countries Using Quantile-on-Quantile Regression Approach. Sustain. Prod. Consum. 2021, 27, 1205–1214. [Google Scholar] [CrossRef]
- Secinaro, S.; Calandra, D.; Lanzalonga, F.; Ferraris, A. Electric Vehicles’ Consumer Behaviours: Mapping the Field and Providing a Research Agenda. J. Bus. Res. 2022, 150, 399–416. [Google Scholar] [CrossRef]
- Yousif, R.O.; Alsamydai, M.J. Perspective of Technological Acceptance Model toward Electric Vehicle. Int. J. Mech. Prod. Eng. Res. Dev. 2019, 9, 873–884. [Google Scholar]
- Butt, M.H.; Singh, J.G. Factors Affecting Electric Vehicle Acceptance, Energy Demand and CO2 Emissions in Pakistan. Green Energy Intell. Transp. 2023, 2, 100081. [Google Scholar] [CrossRef]
- Shanmugavel, N.; Alagappan, C.; Balakrishnan, J. Acceptance of Electric Vehicles: A Dual-Factor Approach Using Social Comparison Theory and Technology Acceptance Model. Res. Transp. Bus. Manag. 2022, 45, 100842. [Google Scholar] [CrossRef]
- Ong, A.K.S.; Agcaoili, T.I.F.; Juan, D.E.R.; Motilla, P.M.R.; Salas, K.A.A.; German, J.D. Utilizing a Machine Learning Ensemble to Evaluate the Service Quality and Passenger Satisfaction among Public Transportations. J. Public Transp. 2023, 25, 100076. [Google Scholar] [CrossRef]
- Ong, A.K.S.; German, J.D.; Redi, A.A.N.P.; Cordova, L.N.Z.; Longanilla, F.A.B.; Caprecho, N.L.; Javier, R.A.V. Antecedents of Behavioral Intentions for Purchasing Hybrid Cars Using Sustainability Theory of Planned Behavior Integrated with UTAUT2. Sustainability 2023, 15, 7657. [Google Scholar] [CrossRef]
- Electric Vehicles. Available online: https://www.eea.europa.eu/en/topics/in-depth/electric-vehicles (accessed on 5 November 2023).
- Di Felice, L.J.; Renner, A.; Giampietro, M. Why Should the EU Implement Electric Vehicles? Viewing the Relationship between Evidence and Dominant Policy Solutions through the Lens of Complexity. Environ. Sci. Policy 2021, 123, 1–10. [Google Scholar] [CrossRef]
- Bryła, P.; Chatterjee, S.; Ciabiada-Bryła, B. Consumer Adoption of Electric Vehicles: A Systematic Literature Review. Energies 2022, 16, 205. [Google Scholar] [CrossRef]
- Chang, T. An Indispensable Role in Promoting the Electric Vehicle Industry: An Empirical Test to Explore the Integration Framework of Electric Vehicle Charger and Electric Vehicle Purchase Behavior. Transp. Res. Part A Policy Pract. 2023, 176, 103824. [Google Scholar] [CrossRef]
- Muzir, N.A.Q.; Mojumder, M.R.H.; Hasanuzzaman, M.; Selvaraj, J. Challenges of Electric Vehicles and Their Prospects in Malaysia: A Comprehensive Review. Sustainability 2022, 14, 8320. [Google Scholar] [CrossRef]
- Hou, X.; Lv, T.; Xu, J.; Xu, D.; Li, F.; Lam, J.S.L.; Zhang, Z.; Han, X. Evaluation of Urban Public Transport Sustainability in China Based on the Driving Force-Pressure-State-Impact-Response (DPSIR) Framework—A Case Study of 36 Major Cities. Environ. Impact Assess. Rev. 2023, 103, 107263. [Google Scholar] [CrossRef]
- Wang, L.; Zhang, Q.; Wong, P.P.W. Purchase Intention for Green Cars among Chinese Millennials: Merging the Value–Attitude–Behavior Theory and Theory of Planned Behavior. Front. Psychol. 2022, 13, 786292. [Google Scholar] [CrossRef] [PubMed]
- Yang, F.; Xie, Y.; Deng, Y.; Yuan, C. Predictive Modeling of Battery Degradation and Greenhouse Gas Emissions from U.S. State-Level Electric Vehicle Operation. Nat. Commun. 2018, 9, 2429. [Google Scholar] [CrossRef] [PubMed]
- Orsi, F. On the Sustainability of Electric Vehicles: What about Their Impacts on Land Use? Sustain. Cities Soc. 2021, 66, 102680. [Google Scholar] [CrossRef]
- Al-Swidi, A.K.; Gelaidan, H.M.; Saleh, R.M. The Joint Impact of Green Human Resource Management, Leadership and Organizational Culture on Employees’ Green Behaviour and Organisational Environmental Performance. J. Clean. Prod. 2021, 316, 128112. [Google Scholar] [CrossRef]
- Mufidah, I.; Jiang, B.C.; Lin, S.; Chin, J.; Rachmaniati, Y.P.; Persada, S.F. Understanding the Consumers’ Behavior Intention in Using Green Ecolabel Product through Pro-Environmental Planned Behavior Model in Developing and Developed Regions: Lessons Learned from Taiwan and Indonesia. Sustainability 2018, 10, 1423. [Google Scholar] [CrossRef]
- Ng, P.Y.; Phung, P. Public Transportation in Hanoi: Applying an Integrative Model of Behavioral Intention. Case Stud. Transp. Policy 2021, 9, 395–404. [Google Scholar] [CrossRef]
- Ansori, N.; Sutarto, A.P.; Widyanti, A.; Trapsilawati, F.; Rifai, A.P.; Woodman, R. The Road to Acceptance: A Theory of Planned Behavior Analysis of Indonesian Public Intentions Towards Autonomous Vehicles. In Proceedings of the 2023 14th International Conference on Information & Communication Technology and System (ICTS), Surabaya, Indonesia, 4–5 October 2023; pp. 193–198. [Google Scholar] [CrossRef]
- Yang, L.; Guo, H.; Liu, X. A Study of Young People’s Intention to Use Shared Autonomous Vehicles: A Quantitative Analysis Model Based on the Extended TPB-TAM. Sustainability 2023, 15, 11825. [Google Scholar] [CrossRef]
- Solekah, N.A.; Handriana, T. Environmental Sustainability in Muslim-Friendly Tourism: Evaluating the Influence of Schwartz’s Basic Value Theory on Tourist Behaviour in Indonesia. Oppor. Chall. Sustain. 2023, 2, 172–183. [Google Scholar] [CrossRef]
- Kapser, S.; Abdelrahman, M. Acceptance of Autonomous Delivery Vehicles for Last-Mile Delivery in Germany—Extending UTAUT2 with Risk Perceptions. Transp. Res. Part C Emerg. Technol. 2020, 111, 210–225. [Google Scholar] [CrossRef]
- Nordhoff, S.; Louw, T.; Innamaa, S.; Lehtonen, E.; Beuster, A.; Torrão, G.; Bjorvatn, A.; Kessel, T.; Malin, F.; Happee, R.; et al. Using the UTAUT2 Model to Explain Public Acceptance of Conditionally Automated (L3) Cars: A Questionnaire Study among 9118 Car Drivers from Eight European Countries. Transp. Res. Part F Traffic Psychol. Behav. 2020, 74, 280–297. [Google Scholar] [CrossRef]
- Wahl, L.S.; Hsiang, W.-H.; Hauer, G. The Intention to Adopt Battery Electric Vehicles in Germany: Driven by Consumer Expectancy, Social Influence, Facilitating Conditions and Ecological Norm Orientation; Springer: Berlin/Heidelberg, Germany, 2020; pp. 79–92. [Google Scholar]
- Zheng, H.; Gao, H. The Research on Influencing Factors of Autonomous Vehicle Usage Behavior: Root Analysis Based on UTAUT2 Model. J. Phys. Conf. Ser. 2021, 1910, 012057. [Google Scholar] [CrossRef]
- Venkatesh, V.; Thong, J.Y.L.; Xu, X. Consumer Acceptance and Use of Information Technology: Extending the Unified Theory of Acceptance and Use of Technology. Manag. Inf. Syst. Q. 2012, 36, 157. [Google Scholar] [CrossRef]
- Ong, A.K.; Prasetyo, Y.T.; Yuduang, N.; Nadlifatin, R.; Persada, S.F.; Robas, K.P.; Chuenyindee, T.; Buaphiban, T. Utilization of random forest classifier and artificial neural network for predicting factors influencing the perceived usability of COVID-19 contact tracing “Morchana” in Thailand. Int. J. Environ. Res. Public Health 2022, 19, 7979. [Google Scholar] [CrossRef]
- Yigitcanlar, T.; Li, R.Y.; Beeramoole, P.B.; Paz, A. Artificial Intelligence in local government services: Public perceptions from Australia and Hong Kong. Gov. Inf. Q. 2023, 40, 101833. [Google Scholar] [CrossRef]
- Huang, Y.-C. Integrated concepts of the UTAUT and TPB in virtual reality behavioral intention. J. Retail. Consum. Serv. 2023, 70, 103127. [Google Scholar] [CrossRef]
- Ajzen, I. The Theory of Planned Behavior. Organ. Behav. Hum. Decis. Process. 1991, 50, 179–211. [Google Scholar] [CrossRef]
- Sniehotta, F.F.; Presseau, J.; Araújo-Soares, V. Time to Retire the Theory of Planned Behaviour. Health Psychol. Rev. 2014, 8, 1–7. [Google Scholar] [CrossRef] [PubMed]
- Ruangkanjanases, A.; You, J.J.; Chien, S.W.; Ma, Y.; Chen, S.C.; Chao, L.C. Elucidating the Effect of Antecedents on Consumers’ Green Purchase Intention: An Extension of the Theory of Planned Behavior. Front. Psychol. 2020, 11, 1433. [Google Scholar] [CrossRef] [PubMed]
- Shalender, K.; Sharma, N. Using Extended Theory of Planned Behaviour (TPB) to Predict Adoption Intention of Electric Vehicles in India. Environ. Dev. Sustain. 2020, 23, 665–681. [Google Scholar] [CrossRef]
- Zadjafar, M.A.; Gholamian, M.R. A Sustainable Inventory Model by Considering Environmental Ergonomics and Environmental Pollution, Case Study: Pulp and Paper Mills. J. Clean. Prod. 2018, 199, 444–458. [Google Scholar] [CrossRef]
- German, J.D.; Redi, A.A.N.P.; Prasetyo, Y.T.; Persada, S.F.; Ong, A.K.S.; Young, M.N.; Nadlifatin, R. Choosing a Package Carrier during COVID-19 Pandemic: An Integration of pro-Environmental Planned Behavior (PEPB) Theory and Service Quality (SERVQUAL). J. Clean. Prod. 2022, 346, 131123. [Google Scholar] [CrossRef] [PubMed]
- Sunitiyoso, Y.; Rahayu, W.A.; Nuraeni, S.; Nurdayat, I.F.; Pambudi, N.F.; Hadiansyah, F. Role of Ride-Hailing in Multimodal Commuting. Case Stud. Transp. Policy 2022, 10, 1283–1298. [Google Scholar] [CrossRef]
- Hajishirzi, R.; Costa, C.J.; Aparício, M. Boosting Sustainability through Digital Transformation’s Domains and Resilience. Sustainability 2022, 14, 1822. [Google Scholar] [CrossRef]
- Mensah, J. Sustainable Development: Meaning, History, Principles, Pillars, and Implications for Human Action: Literature Review. Cogent Soc. Sci. 2019, 5, 1653531. [Google Scholar] [CrossRef]
- Sarstedt, M.; Hair, J.F.; Cheah, J.; Becker, J.-M.; Ringle, C.M. How to Specify, Estimate, and Validate Higher-Order Constructs in PLS-SEM. Australas. Mark. J. 2019, 27, 197–211. [Google Scholar] [CrossRef]
- Gunawan, I.; Redi, A.A.N.P.; Santosa, A.A.; Maghfiroh, M.F.N.; Pandyaswargo, A.H.; Kurniawan, A.C. Determinants of Customer Intentions to Use Electric Vehicle in Indonesia: An Integrated Model Analysis. Sustainability 2022, 14, 1972. [Google Scholar] [CrossRef]
- Masdek, N.R.N.; Wong, K.K.S.; Nawi, N.M.; Sharifuddin, J.; Li, W.W. The Mediating Effect of Intention to Practice Sustainable Food Waste Management: Application of Partial Least Squares Structural Equation Modeling. AIP Conf. Proc. 2023, 2896, 050008. [Google Scholar] [CrossRef]
- Dirgahayani, P.; Sutanto, H. The Effect of Transport Demand Management Policy on the Intention to Use Public Transport: A Case in Bandung, Indonesia. Case Stud. Transp. Policy 2020, 8, 1062–1072. [Google Scholar] [CrossRef]
- Min, Z.; Long, P.; Kong, N.; Zhao, L.; Jia, F.; Campy, K.S. Characterizing the Motivational Mechanism behind Taxi Driver’s Adoption of Electric Vehicles for Living: Insights from China. Transp. Res. Part A Policy Pract. 2021, 144, 134–152. [Google Scholar] [CrossRef]
- Wu, J.; Liao, H.; Wang, J.; Chen, T. The Role of Environmental Concern in the Public Acceptance of Autonomous Electric Vehicles: A Survey from China. Transportation Res. Part F Traffic Psychol. Behav. 2019, 60, 37–46. [Google Scholar] [CrossRef]
- Chen, C.-F.; Eccarius, T.; Su, P.C. The Role of Environmental Concern in Forming Intentions for Switching to Electric Scooters. Transp. Res. Part A Policy Pract. 2021, 154, 129–144. [Google Scholar] [CrossRef]
- Wong-Parodi, G.; Rubin, N.B. Exploring How Climate Change Subjective Attribution, Personal Experience with Extremes, Concern, and Subjective Knowledge Relate to pro-Environmental Attitudes and Behavioral Intentions in the United States. J. Environ. Psychol. 2022, 79, 101728. [Google Scholar] [CrossRef]
- Shipley, N.J.; Van Riper, C.J. Pride and Guilt Predict Pro-Environmental Behavior: A Meta-Analysis of Correlational and Experimental Evidence. J. Environ. Psychol. 2022, 79, 101753. [Google Scholar] [CrossRef]
- Saif, M.A.M.; Hussin, N.; Husin, M.M.; Alwadain, A.; Chakraborty, A. Determinants of the Intention to Adopt Digital-Only Banks in Malaysia: The Extension of Environmental Concern. Sustainability 2022, 14, 11043. [Google Scholar] [CrossRef]
- Joshi, Y.; Uniyal, D.P.; Sangroya, D. Investigating Consumers’ Green Purchase Intention: Examining the Role of Economic Value, Emotional Value and Perceived Marketplace Influence. J. Clean. Prod. 2021, 328, 129638. [Google Scholar] [CrossRef]
- Wang, Y.; Xiang, D.; Yang, Z.; Ma, S. Unraveling Customer Sustainable Consumption Behaviors in Sharing Economy: A Socio-Economic Approach Based on Social Exchange Theory. J. Clean. Prod. 2019, 208, 869–879. [Google Scholar] [CrossRef]
- Khurana, A.; Kumar, V.; Sidhpuria, M. A Study on the Adoption of Electric Vehicles in India: The Mediating Role of Attitude. Vision 2019, 24, 23–34. [Google Scholar] [CrossRef]
- Şimşekoğlu, Ö.; Nayum, A. Predictors of Intention to Buy a Battery Electric Vehicle among Conventional Car Drivers. Transportation Research. Part F Traffic Psychol. Behav. 2019, 60, 1–10. [Google Scholar] [CrossRef]
- Persada, S.F. Pro Environmental Planned Behavior Model to Explore the Citizens’ Participation Intention in Environmental Impact Assessment: An Evidence Case in Indonesia. Ph.D. Thesis, Industrial Management Department, National Taiwan University of Science and Technology, Taipei, Taiwan, 2016. [Google Scholar]
- Jin, R.Q.; Rainey, H.G. Positive in Public Service: Government Personnel, Constrained Incentives, and Positive Work Attitudes. Int. Public Manag. J. 2019, 23, 25–56. [Google Scholar] [CrossRef]
- Singh, H.; Singh, V.; Singh, T.; Higueras-Castillo, E. Electric Vehicle Adoption Intention in the Himalayan Region Using UTAUT2—NAM Model. Case Stud. Transp. Policy 2023, 11, 100946. [Google Scholar] [CrossRef]
- Bhat, F.A.; Verma, M.; Verma, A. Measuring and Modelling Electric Vehicle Adoption of Indian Consumers. Transp. Dev. Econ. 2021, 8, 6. [Google Scholar] [CrossRef]
- Jain, N.K.; Bhaskar, K.; Jain, S. What Drives Adoption Intention of Electric Vehicles in India? An Integrated UTAUT Model with Environmental Concerns, Perceived Risk and Government Support. Res. Transp. Bus. Manag. 2022, 42, 100730. [Google Scholar] [CrossRef]
- Khazaei, H.; Tareq, M.A. Moderating Effects of Personal Innovativeness and Driving Experience on Factors Influencing Adoption of BEVs in Malaysia: An Integrated SEM–BSEM Approach. Heliyon 2021, 7, e08072. [Google Scholar] [CrossRef]
- Koh, L.Y.; Yuen, K.F. Public Acceptance of Autonomous Vehicles: Examining the Joint Influence of Perceived Vehicle Performance and Intelligent in-Vehicle Interaction Quality. Transp. Res. Part A Policy Pract. 2023, 178, 103864. [Google Scholar] [CrossRef]
- Van Duy, T.; Zhao, S.; Diop, E.B.; Wu, S. Travelers’ Acceptance of Electric Carsharing Systems in Developing Countries: The Case of China. Sustainability 2019, 11, 5348. [Google Scholar] [CrossRef]
- Meyer-Waarden, L.; Cloarec, J. “Baby, You Can Drive My Car”: Psychological Antecedents That Drive Consumers’ Adoption of AI-Powered Autonomous Vehicles. Technovation 2022, 109, 102348. [Google Scholar] [CrossRef]
- Nordhoff, S.; Madigan, R.; Happee, R.; Arem, V.B.; Merat, N. Structural equation modelling discloses interrelations between predictors of automated vehicle acceptance. In Theoretical Issues in Ergonomics Science; Taylor & Francis: Abingdon, UK, 2019; pp. 1–26. ISSN 1463-922X. [Google Scholar]
- Manutworakit, P.; Choocharukul, K. Factors Influencing Battery Electric Vehicle Adoption in Thailand—Expanding the Unified Theory of Acceptance and Use of Technology’s Variables. Sustainability 2022, 14, 8482. [Google Scholar] [CrossRef]
- Khazaei, H. The influence of personal innovativeness and price value on intention to use of electric vehicles in Malaysia. Eur. Online J. Nat. Soc. Sci. 2019, 8, 483. [Google Scholar]
- Hayes, S.C.; Strosahl, K.D.; Wilson, K.G. Acceptance and Commitment Therapy: The Process and Practice of Mindful Change; Guilford Press: New York, NY, USA, 2012. [Google Scholar]
- Bordieri, M.J. Acceptance: A Research Overview and Application of This Core ACT Process in ABA. Behav. Anal. Pract. 2021, 15, 90–103. [Google Scholar] [CrossRef] [PubMed]
- Shahzad, M.; Qu, Y.; Rehman, S.U.; Zafar, A.U. Adoption of Green Innovation Technology to Accelerate Sustainable Development among Manufacturing Industry. J. Innov. Knowl. 2022, 7, 100231. [Google Scholar] [CrossRef]
- Joo, K.; Hwang, J. Acceptance of Green Technology-Based Service: Consumers’ Risk-Taking Behavior in the Context of Indoor Smart Farm Restaurants. Appl. Sci. 2023, 13, 11433. [Google Scholar] [CrossRef]
- Pigeon, C.; Alauzet, A.; Paire-Ficout, L. Factors of Acceptability, Acceptance and Usage for Non-Rail Autonomous Public Transport Vehicles: A Systematic Literature Review. Transp. Res. Part F Traffic Psychol. Behav. 2021, 81, 251–270. [Google Scholar] [CrossRef]
- Hasebrook, J.; Michalak, L.; Wessels, A.; Koenig, S.; Spierling, S.; Kirmsse, S. Green Behavior: Factors Influencing Behavioral Intention and Actual Environmental Behavior of Employees in the Financial Service Sector. Sustainability 2022, 14, 10814. [Google Scholar] [CrossRef]
- Yamane, T. Statistics: An Introductory Analysis; Harper & Row: New York, NY, USA, 1973. [Google Scholar]
- Kang, H.; Ahn, J.-W. Model Setting and Interpretation of Results in Research Using Structural Equation Modeling: A Checklist with Guiding Questions for Reporting. Asian Nurs. Res. 2021, 15, 157–162. [Google Scholar] [CrossRef] [PubMed]
- Javid, M.A.; Hussain, S.; Anwaar, M.F. Passenger’s Perceptions on Prospects of Qingqi Paratransit Public Transport Service in Lahore. Civ. Eng. 2019, 44, 185–195. [Google Scholar] [CrossRef]
- Marcoulides, G.A. Modern Methods for Business Research; Psychology Press: London, UK, 2014. [Google Scholar]
- Gopi, R.; Pathak, D.; Pratap, S. Lakshay Barriers and Drivers for Sustainable Public Transportation in Indian Context. Green Energy Intell. Transp. 2023, 3, 100141. [Google Scholar] [CrossRef]
- Dash, G.; Paul, J. CB-SEM vs PLS-SEM Methods for Research in Social Sciences and Technology Forecasting. Technol. Forecast. Soc. Change 2021, 173, 121092. [Google Scholar] [CrossRef]
- Li, R.Y.; Tang, B.; Chau, K.W. Sustainable Construction Safety Knowledge Sharing: A partial least square-structural equation modeling and a feedforward neural network approach. Sustainability 2019, 11, 5831. [Google Scholar] [CrossRef]
- Medeiros, M.; Ozturk, A.B.; Hançer, M.; Weinland, J.; Okumuş, B. Understanding Travel Tracking Mobile Application Usage: An Integration of Self Determination Theory and UTAUT2. Tour. Manag. Perspect. 2022, 42, 100949. [Google Scholar] [CrossRef]
- Hair, J.F. Multivariate Data Analysis: A Global Perspective; Pearson Prentice Hall: Hoboken, NJ, USA, 2010. [Google Scholar]
- Hamid, M.R.A.; Sami, W.; Sidek, M.H.M. Discriminant Validity Assessment: Use of Fornell & Larcker Criterion versus HTMT Criterion. J. Phys. Conf. Ser. 2017, 890, 012163. [Google Scholar] [CrossRef]
- Kline, R.B. Principles and Practice of Structural Equation Modeling; The Guilford Press: New York, NY, USA, 2016. [Google Scholar]
- Hu, L.; Bentler, P.M. Cutoff criteria for fit indexes in covariance structure analysis: Conventional criteria versus new alternatives. Struct. Equ. Model. A Multidiscip. J. 1999, 6, 1–55. [Google Scholar] [CrossRef]
- Hooper, D.; Coughlan, J.; Mullen, M. Evaluating model fit: A synthesis of the structural equation modelling literature. In Proceedings of the7th European Conference on Research Methodology for Business and Management Studies, London, UK, 19–20 June 2008; Volume 2008, pp. 195–200. [Google Scholar]
- Baumgartner, H.; Homburg, C. Applications of structural equation modeling in marketing and Consumer Research: A Review. Int. J. Res. Mark. 1996, 13, 139–161. [Google Scholar] [CrossRef]
- Zefreh, M.M.; Edries, B.; Esztergár-Kiss, D. Understanding the Antecedents of Hedonic Motivation in Autonomous Vehicle Technology Acceptance Domain: A Cross-Country Analysis. Technol. Soc. 2023, 74, 102314. [Google Scholar] [CrossRef]
- Jiang, H.; Xu, H.; Liu, Q.; Ma, L.; Song, J. An Urban Planning Perspective on Enhancing Electric Vehicle (EV) Adoption: Evidence from Beijing. Travel Behav. Soc. 2024, 34, 100712. [Google Scholar] [CrossRef]
- Jaiswal, D.; Kaushal, V.; Kant, R.; Singh, P. Consumer Adoption Intention for Electric Vehicles: Insights and Evidence from Indian Sustainable Transportation. Technol. Forecast. Soc. Change 2021, 173, 121089. [Google Scholar] [CrossRef]
- Yuen, K.F.; Huyen, D.T.K.; Wang, X.; Qi, G. Factors Influencing the Adoption of Shared Autonomous Vehicles. Int. J. Environ. Res. Public Health 2020, 17, 4868. [Google Scholar] [CrossRef] [PubMed]
- Cahigas, M.M.L.; Prasetyo, Y.T.; Persada, S.F.; Ong, A.K.S.; Nadlifatin, R. Understanding the Perceived Behavior of Public Utility Bus Passengers during the Era of COVID-19 Pandemic in the Philippines: Application of Social Exchange Theory and Theory of Planned Behavior. Res. Transp. Bus. Manag. 2022, 45, 100840. [Google Scholar] [CrossRef] [PubMed]
- GMA Integrated News. DOE wants government cars shift to e-vehicles by 2040. GMA News Online, 7 June 2023. [Google Scholar]
- Tarei, P.K.; Chand, P.; Gupta, H.C. Barriers to the Adoption of Electric Vehicles: Evidence from India. J. Clean. Prod. 2021, 291, 125847. [Google Scholar] [CrossRef]
- Wolbertus, R.; Kroesen, M.; Van Den Hoed, R.; Chorus, C. Policy Effects on Charging Behaviour of Electric Vehicle Owners and on Purchase Intentions of Prospective Owners: Natural and Stated Choice Experiments. Transp. Res. Part D Transp. Environ. 2018, 62, 283–297. [Google Scholar] [CrossRef]
- Su, X.; Jiang, L.; Huang, Y. Design of Electric Bus Transit Routes with Charging Stations under Demand Uncertainty. Energies 2023, 16, 1848. [Google Scholar] [CrossRef]
- Uy, J.R.; Ong, A.K.; German, J.D. Marketing strategy and preference analysis of electric cars in a developing country: A perspective from the Philippines. World Electr. Veh. J. 2024, 15, 111. [Google Scholar] [CrossRef]
- Hauslbauer, A.L.; Schade, J.; Drexler, C.E.; Petzoldt, T. Extending the Theory of Planned Behavior to Predict and Nudge toward the Subscription to a Public Transport Ticket. Eur. Transp. Res. Rev. 2022, 14, 5. [Google Scholar] [CrossRef]
- Adetola, O.J.; Aghazadeh, S.; Abdullahi, M. Perceived Environmental Concern, Knowledge, and Intention to Visit Green Hotels: Do Perceived Consumption Values Matter? Pak. J. Commer. Soc. Sci. 2021, 15, 240–264. [Google Scholar]
- Birch, D.; Memery, J.; De Silva Kanakaratne, M. The Mindful Consumer: Balancing Egoistic and Altruistic Motivations to Purchase Local Food. J. Retail. Consum. Serv. 2018, 40, 221–228. [Google Scholar] [CrossRef]
- Rusyani, E.; Lavuri, R.; Gunardi, A. Purchasing Eco-Sustainable Products: Interrelationship between Environmental Knowledge, Environmental Concern, Green Attitude, and Perceived Behavior. Sustainability 2021, 13, 4601. [Google Scholar] [CrossRef]
- Zou, L.W.; Chan, R.Y.K. Why and When Do Consumers Perform Green Behaviors? An Examination of Regulatory Focus and Ethical Ideology. J. Bus. Res. 2019, 94, 113–127. [Google Scholar] [CrossRef]
- Sánchez, J.T.; Del RíO, J.A.; Sánchez, A. Economic Feasibility Analysis for an Electric Public Transportation System: Two Cases of Study in Medium Sized Cities in Mexico. PLoS ONE 2022, 17, e0272363. [Google Scholar] [CrossRef] [PubMed]
- Agaton, C.B.; Collera, A.A.; Guno, C.S. Socio-Economic and Environmental Analyses of Sustainable Public Transport in the Philippines. Sustainability 2020, 12, 4720. [Google Scholar] [CrossRef]
- Gumasing, M.J.J.; Bayola, A.; Bugayong, S.L.; Cantona, K.R. Determining the Factors Affecting Filipinos’ Acceptance of the Use of Renewable Energies: A Pro-Environmental Planned Behavior Model. Sustainability 2023, 15, 7702. [Google Scholar] [CrossRef]
- Mohanty, P.K.; Patro, A.; Harindranath, R.M.; Kumar, N.; Panda, D.K.; Dubey, R.K. Perceived Government Initiatives: Scale Development, Validation and Impact on Consumers’ pro-Environmental Behaviour. Energy Policy 2021, 158, 112534. [Google Scholar] [CrossRef]
- Deka, C.; Dutta, M.K.; Yazdanpanah, M.; Komendantova, N. Can Gain Motivation Induce Indians to Adopt Electric Vehicles? Application of an Extended Theory of Planned Behavior to Map EV Adoption Intention. Energy Policy 2023, 182, 113724. [Google Scholar] [CrossRef]
- Yeğin, T.; Ikram, M. Analysis of Consumers’ Electric Vehicle Purchase Intentions: An Expansion of the Theory of Planned Behavior. Sustainability 2022, 14, 12091. [Google Scholar] [CrossRef]
- Zhan, Q. What Predicts Intention to Purchase New Energy Vehicles between Males and Females in China: Using Extended Theory of Planned Behavior. In Advances in Social Science, Education and Humanities Research; Atlantis Press: Amsterdam, The Netherlands, 2022; pp. 79–91. [Google Scholar]
- Dutta, B.; Hwang, H. Consumers Purchase Intentions of Green Electric Vehicles: The Influence of Consumers Technological and Environmental Considerations. Sustainability 2021, 13, 12025. [Google Scholar] [CrossRef]
- Javid, M.A.; Abdullah, M.; Ali, N.; Shah, S.A.H.; Joyklad, P.; Hussain, Q.; Chaiyasarn, K. Extracting Travelers’ Preferences toward Electric Vehicles Using the Theory of Planned Behavior in Lahore, Pakistan. Sustainability 2022, 14, 1909. [Google Scholar] [CrossRef]
- Hasan, S. Assessment of Electric Vehicle Repurchase Intention: A Survey-Based Study on the Norwegian EV Market. Transp. Res. Interdiscip. Perspect. 2021, 11, 100439. [Google Scholar] [CrossRef]
- Zhang, J.; Xu, S.; He, Z.; Li, C.; Meng, X.-N. Factors Influencing Adoption Intention for Electric Vehicles under a Subsidy Deduction: From Different City-Level Perspectives. Sustainability 2022, 14, 5777. [Google Scholar] [CrossRef]
- Karuppiah, V.; Ramayah, T. Modeling hybrid cars adoption using an extended version of the theory of planned behavior. Transp. Lett. 2023, 15, 780–792. [Google Scholar] [CrossRef]
- Roemer, E.; Henseler, J. The Dynamics of Electric Vehicle Acceptance in Corporate Fleets: Evidence from Germany. Technol. Soc. 2022, 68, 101938. [Google Scholar] [CrossRef]
- Doulgeris, S.; Zafeiriadis, A.A.; Aθανασόπουλος, Ν.; Tzivelou, Ν.; Michali, M.E.; Papagianni, S.; Samaras, Z. Evaluation of Energy Consumption and Electric Range of Battery Electric Busses for Application to Public Transportation. Transp. Eng. 2024, 15, 100223. [Google Scholar] [CrossRef]
- Saray, M.; Saray, M.; Kazan, C.; Güner, S. Optimization of Renewable Energy Usage in Public Transportation: Mathematical Model for Energy Management of Plug-in PV-Based Electric Metrobuses. J. Energy Storage 2024, 78, 109946. [Google Scholar] [CrossRef]
- Ong, A.K.S.; Robielos, R.A.C.; Jou, Y.T.; Wee, H.M. Three-Level Supply Chain considering Direct and Indirect Transportation Cost and Carbon Emissions. IOP Conf. Ser. Mater. Sci. Eng. 2020, 847, 012050. [Google Scholar] [CrossRef]
- Arpaci, I.; Karatas, K.; Kusci, I.; Al-Emran, M. Understanding the social sustainability of the Metaverse by integrating UTAUT2 and big five personality traits: A hybrid SEM-ANN approach. Technol. Soc. 2022, 71, 102120. [Google Scholar] [CrossRef]
- Akopov, A.S.; Beklaryan, L.A. Traffic Improvement in manhattan road networks with the use of parallel hybrid Biobjective genetic algorithm. IEEE Access 2024, 12, 19532–19552. [Google Scholar] [CrossRef]
- Wang, F.; He, X.; Jing, S.; Cheng, W. Countermeasure study of urban traffic improvement based on the internet of things. IEEE Access 2020, 8, 81574–81581. [Google Scholar] [CrossRef]






| Country | Findings | References |
|---|---|---|
| Hungary | Passenger preference favors riding the bus for long distances. The study found that 60% of passengers who are commuting chose buses, while the other 40% chose railway transportation, mainly for comfort. | [3] |
| Sydney | Results showed that human transportation is carried out better using private cars, rather than sustainable (i.e., economic) choices such as public transport and active modes. | [4] |
| South Africa | Minibus taxis accounted for the majority of the working population. It was also found that due to a lack of policy regulation, users are dissatisfied with the country’s public transport. | [5] |
| Asia | Shifting towards more ecologically sustainable means of transportation, with a particular focus on the adoption of electric vehicles, is a significant concern. | [6] |
| Vietnam | It was found that 99% of the adolescent population are bus users. This study also showed that young adults are not just interested in the environmental benefits, but also in the safety, security, and innovative aspects of electric transportation. | [7] |
| Japan | The increasing environmental consciousness among individuals has had a favorable influence on the inclination to purchase electric vehicles. The findings indicated that the direct impact of the environmental advantages of electric vehicles contributes to the intention of making a purchase. | [8] |
| China | Younger generations in China are foregoing psychological factors influencing the purchase of electric vehicles. That is, awareness of a behavior gap is seen and other people’s influence overpowers social-psychological factors affecting purchase intention. More so, government support affects the intention for purchasing electric vehicles. | [9] |
| Indonesia | It was highlighted that consumers were not influenced by the environmental benefits of electric vehicles. Moreover, it was explained that consumers require a 50% reduction in electric vehicle prices before considering purchasing them. | [10] |
| Philippines | Current problem: In the Philippines, replacing transportation services has posed challenges on people, policies, and the whole public transportation system. | |
| Factor | Characteristics | N | % |
|---|---|---|---|
| Sex | Male | 148 | 33.79 |
| Female | 290 | 66.21 | |
| Age | 18–26 years old | 417 | 95.21 |
| 27–35 years old | 16 | 3.65 | |
| 36–44 years old | 2 | 0.46 | |
| 45–53 years old | 2 | 0.46 | |
| 54–60 years old | 0 | 0.00 | |
| 60 years old and older | 0 | 0.00 | |
| Monthly Salary/Allowance | PHP 4000 or less | 209 | 47.72 |
| PHP 4001–8000 | 91 | 20.78 | |
| PHP 8001–15,000 | 70 | 15.98 | |
| PHP 15,001–30,000 | 43 | 9.82 | |
| PHP 30,001–50,000 | 12 | 2.74 | |
| more than PHP 50,000 | 13 | 2.97 | |
| Occupational Status | Student | 388 | 88.58 |
| Employee/Self-Employed | 36 | 8.22 | |
| Employer/Business Owner | 4 | 0.91 | |
| Unemployed | 10 | 2.28 | |
| Educational Background | High School Graduate | 307 | 70.09 |
| Technical-Vocation Graduate | 9 | 2.05 | |
| College Graduate | 109 | 24.89 | |
| Master’s Degree Holder | 0 | 0.00 | |
| PhD Degree Holder | 1 | 0.23 | |
| Intent of Travel | Work-related | 37 | 8.45 |
| School-related | 298 | 68.04 | |
| Business-related | 7 | 1.60 | |
| Recreation | 54 | 12.33 | |
| Family Visitation | 28 | 6.39 | |
| Other reasons | 14 | 3.20 | |
| Utilized electric public transportation | e-jeepney | 68 | 15.53 |
| e-bus | 66 | 15.07 | |
| e-tricycle | 50 | 11.42 | |
| How often do you ride electric public transportation? | at least once a week | 217 | 49.54 |
| twice a week | 78 | 17.81 | |
| thrice a week | 36 | 8.22 | |
| 4 times or more | 107 | 24.43 |
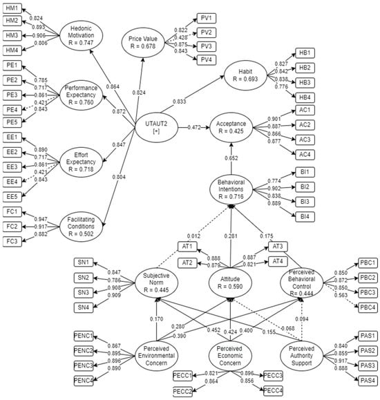
| Measure Items | Mean | StD | Initial FL | Final FL | CA | CR | AVE |
|---|---|---|---|---|---|---|---|
| HB1 | 3.605 | 1.125 | 0.827 | 0.823 | 0.839 | 0.892 | 0.674 |
| HB2 | 3.941 | 0.963 | 0.842 | 0.849 | |||
| HB3 | 3.603 | 1.121 | 0.838 | 0.838 | |||
| HB4 | 3.283 | 1.223 | 0.776 | 0.774 | |||
| PV1 | 3.735 | 0.962 | 0.822 | 0.820 | 0.816 | 0.891 | 0.731 |
| PV2 | 4.331 | 0.826 | 0.428 | - | |||
| PV3 | 3.813 | 0.930 | 0.875 | 0.889 | |||
| PV4 | 3.833 | 0.976 | 0.843 | 0.854 | |||
| HM1 | 3.692 | 0.992 | 0.894 | 0.896 | 0.898 | 0.929 | 0.767 |
| HM2 | 3.523 | 1.028 | 0.893 | 0.895 | |||
| HM3 | 3.712 | 1.000 | 0.906 | 0.908 | |||
| HM4 | 3.769 | 0.979 | 0.806 | 0.801 | |||
| PE1 | 3.847 | 0.900 | 0.785 | 0.803 | 0.827 | 0.886 | 0.66 |
| PE2 | 4.068 | 0.886 | 0.717 | 0.726 | |||
| PE3 | 3.516 | 1.068 | 0.861 | 0.871 | |||
| PE4 | 3.153 | 1.274 | 0.421 | - | |||
| PE5 | 3.315 | 1.088 | 0.843 | 0.843 | |||
| EE1 | 3.934 | 0.890 | 0.890 | 0.890 | 0.88 | 0.926 | 0.807 |
| EE2 | 3.749 | 0.984 | 0.894 | 0.894 | |||
| EE3 | 3.954 | 0.877 | 0.911 | 0.911 | |||
| FC1 | 3.071 | 1.169 | 0.947 | 0.951 | 0.909 | 0.934 | 0.825 |
| FC2 | 2.913 | 1.135 | 0.917 | 0.921 | |||
| FC3 | 2.993 | 1.109 | 0.882 | 0.865 | |||
| BI1 | 3.495 | 1.168 | 0.774 | 0.773 | 0.873 | 0.914 | 0.727 |
| BI2 | 4.000 | 0.914 | 0.902 | 0.903 | |||
| BI3 | 4.103 | 0.910 | 0.838 | 0.839 | |||
| BI4 | 3.893 | 0.970 | 0.889 | 0.889 | |||
| SN1 | 3.249 | 1.151 | 0.847 | 0.849 | 0.887 | 0.922 | 0.747 |
| SN2 | 3.244 | 1.175 | 0.786 | 0.793 | |||
| SN3 | 3.263 | 1.146 | 0.908 | 0.904 | |||
| SN4 | 3.256 | 1.130 | 0.909 | 0.906 | |||
| AT1 | 4.023 | 0.929 | 0.888 | 0.888 | 0.892 | 0.925 | 0.755 |
| AT2 | 3.900 | 0.914 | 0.879 | 0.880 | |||
| AT3 | 4.023 | 0.865 | 0.887 | 0.887 | |||
| AT4 | 3.760 | 0.995 | 0.821 | 0.820 | |||
| PBC1 | 3.874 | 1.011 | 0.850 | 0.857 | 0.843 | 0.905 | 0.76 |
| PBC2 | 3.742 | 1.025 | 0.872 | 0.893 | |||
| PBC3 | 3.806 | 0.984 | 0.850 | 0.865 | |||
| PBC4 | 4.185 | 0.948 | 0.563 | - | |||
| PENC1 | 4.007 | 0.872 | 0.867 | 0.867 | 0.91 | 0.937 | 0.787 |
| PENC2 | 3.995 | 0.896 | 0.895 | 0.895 | |||
| PENC3 | 3.929 | 0.915 | 0.896 | 0.896 | |||
| PENC4 | 3.995 | 0.912 | 0.890 | 0.890 | |||
| PECC1 | 3.699 | 0.996 | 0.821 | 0.821 | 0.882 | 0.919 | 0.739 |
| PECC2 | 3.256 | 1.138 | 0.864 | 0.864 | |||
| PECC3 | 3.486 | 1.048 | 0.896 | 0.896 | |||
| PECC4 | 3.680 | 0.997 | 0.856 | 0.856 | |||
| PAS1 | 3.192 | 1.161 | 0.840 | 0.843 | 0.898 | 0.929 | 0.765 |
| PAS2 | 3.317 | 1.163 | 0.855 | 0.864 | |||
| PAS3 | 3.463 | 1.074 | 0.917 | 0.911 | |||
| PAS4 | 3.509 | 1.068 | 0.888 | 0.880 | |||
| AC1 | 3.911 | 0.903 | 0.901 | 0.901 | 0.906 | 0.934 | 0.779 |
| AC2 | 3.918 | 0.898 | 0.887 | 0.887 | |||
| AC3 | 3.705 | 1.052 | 0.866 | 0.866 | |||
| AC4 | 3.872 | 0.942 | 0.877 | 0.877 |
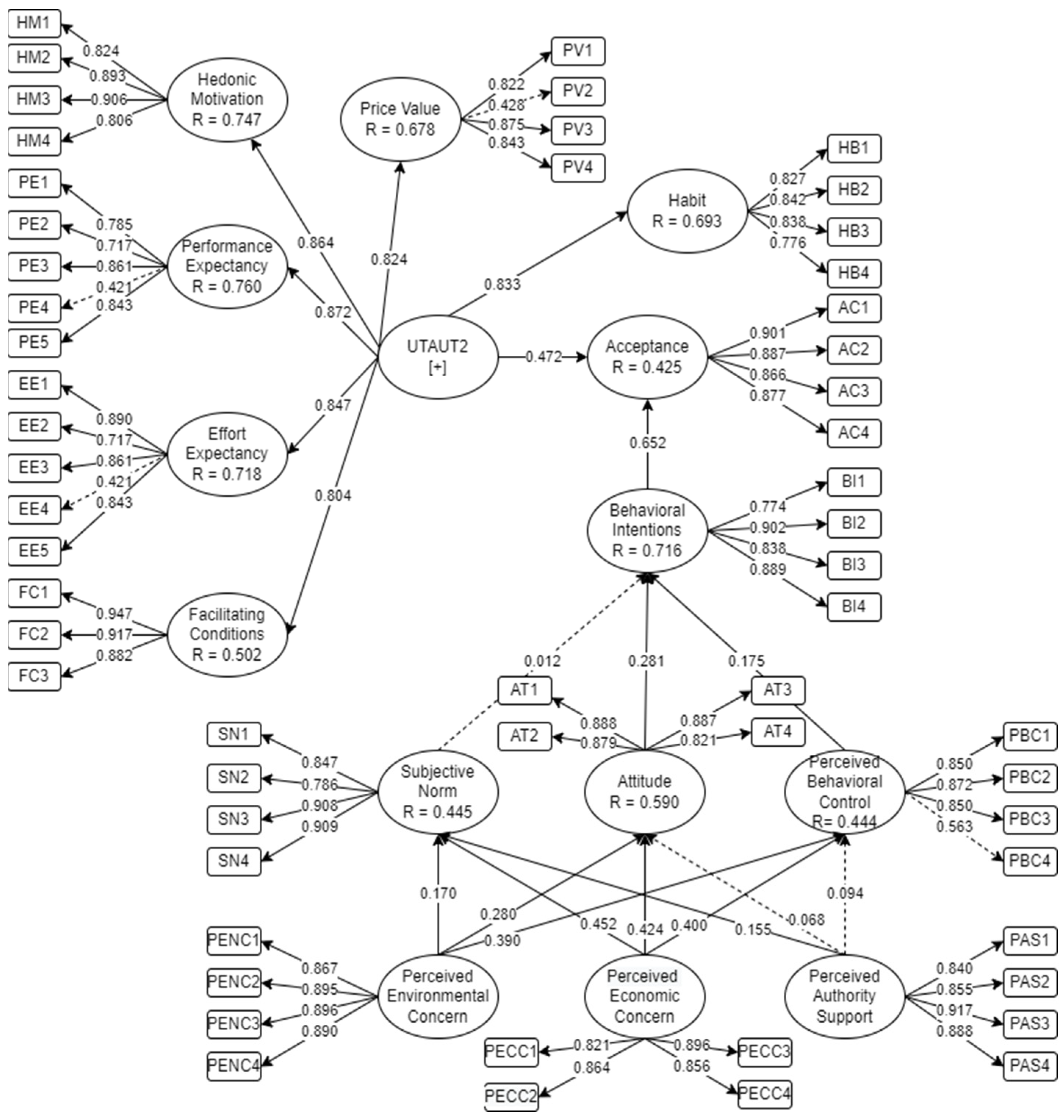
| Higher Order | Items | Initial FL | Final FL | CA | CR | AVE |
|---|---|---|---|---|---|---|
| UTAUT2 | EE1 | 0.753 | 0.764 | 0.929 | 0.971 | 0.591 |
| EE2 | 0.757 | 0.769 | ||||
| EE3 | 0.773 | 0.788 | ||||
| FC1 | 0.749 | 0.751 | ||||
| FC2 | 0.729 | 0.735 | ||||
| FC3 | 0.724 | 0.728 | ||||
| HB1 | 0.749 | 0.761 | ||||
| HB2 | 0.716 | 0.743 | ||||
| HB3 | 0.768 | 0.775 | ||||
| HB4 | 0.787 | 0.801 | ||||
| HM1 | 0.740 | 0.776 | ||||
| HM2 | 0.719 | 0.762 | ||||
| HM3 | 0.751 | 0.795 | ||||
| HM4 | 0.804 | 0.808 | ||||
| PE1 | 0.785 | 0.792 | ||||
| PE2 | 0.756 | 0.763 | ||||
| PE3 | 0.727 | 0.731 | ||||
| PE4 | 0.775 | 0.781 | ||||
| PE5 | 0.726 | 0.738 | ||||
| PV1 | 0.765 | 0.769 | ||||
| PV2 | 0.883 | 0.885 | ||||
| PV3 | 0.743 | 0.726 | ||||
| PV4 | 0.710 | 0.718 |
| AT | AC | PECC | EE | PENC | FC | BI | HM | HB | PAS | PBC | PE | PV | SN | UTAUT2 | |
|---|---|---|---|---|---|---|---|---|---|---|---|---|---|---|---|
| AT | 0.869 | ||||||||||||||
| AC | 0.677 | 0.883 | |||||||||||||
| PECC | 0.699 | 0.659 | 0.806 | ||||||||||||
| EE | 0.690 | 0.555 | 0.588 | 0.898 | |||||||||||
| PENC | 0.676 | 0.716 | 0.615 | 0.595 | 0.887 | ||||||||||
| FC | 0.553 | 0.512 | 0.536 | 0.602 | 0.815 | 0.908 | |||||||||
| BI | 0.773 | 0.652 | 0.64 | 0.746 | 0.642 | 0.617 | 0.852 | ||||||||
| HM | 0.712 | 0.584 | 0.654 | 0.648 | 0.516 | 0.629 | 0.646 | 0.876 | |||||||
| HB | 0.615 | 0.580 | 0.579 | 0.625 | 0.522 | 0.480 | 0.728 | 0.617 | 0.821 | ||||||
| PAS | 0.431 | 0.393 | 0.525 | 0.454 | 0.361 | 0.863 | 0.442 | 0.464 | 0.352 | 0.875 | |||||
| PBC | 0.728 | 0.555 | 0.622 | 0.704 | 0.560 | 0.735 | 0.714 | 0.613 | 0.597 | 0.404 | 0.872 | ||||
| PE | 0.675 | 0.588 | 0.674 | 0.678 | 0.521 | 0.601 | 0.656 | 0.738 | 0.616 | 0.478 | 0.651 | 0.812 | |||
| PV | 0.678 | 0.611 | 0.635 | 0.662 | 0.584 | 0.706 | 0.692 | 0.610 | 0.679 | 0.383 | 0.611 | 0.608 | 0.855 | ||
| SN | 0.552 | 0.559 | 0.638 | 0.455 | 0.503 | 0.819 | 0.498 | 0.512 | 0.462 | 0.458 | 0.452 | 0.502 | 0.435 | 0.864 | |
| UTAUT2 | 0.707 | 0.676 | 0.725 | 0.868 | 0.643 | 0.721 | 0.704 | 0.698 | 0.706 | 0.499 | 0.744 | 0.733 | 0.705 | 0.546 | 0.769 |
| AT | AC | PECC | EE | PENC | FC | BI | HM | HB | PAS | PBC | PE | PV | SN | UTAUT2 | |
|---|---|---|---|---|---|---|---|---|---|---|---|---|---|---|---|
| AT | |||||||||||||||
| AC | 0.749 | ||||||||||||||
| PECC | 0.787 | 0.732 | |||||||||||||
| EE | 0.778 | 0.621 | 0.663 | ||||||||||||
| PENC | 0.750 | 0.790 | 0.685 | 0.665 | |||||||||||
| FC | 0.536 | 0.535 | 0.547 | 0.520 | 0.541 | ||||||||||
| BI | 0.838 | 0.724 | 0.721 | 0.850 | 0.715 | 0.352 | |||||||||
| HM | 0.795 | 0.643 | 0.732 | 0.726 | 0.569 | 0.535 | 0.724 | ||||||||
| HB | 0.707 | 0.660 | 0.671 | 0.725 | 0.594 | 0.559 | 0.847 | 0.705 | |||||||
| PAS | 0.478 | 0.430 | 0.578 | 0.505 | 0.396 | 0.687 | 0.495 | 0.507 | 0.399 | ||||||
| PBC | 0.838 | 0.638 | 0.712 | 0.801 | 0.623 | 0.441 | 0.825 | 0.710 | 0.722 | 0.457 | |||||
| PE | 0.786 | 0.678 | 0.786 | 0.795 | 0.600 | 0.530 | 0.771 | 0.832 | 0.741 | 0.541 | 0.785 | ||||
| PV | 0.789 | 0.702 | 0.745 | 0.780 | 0.673 | 0.665 | 0.811 | 0.706 | 0.816 | 0.444 | 0.750 | 0.739 | |||
| SN | 0.616 | 0.614 | 0.713 | 0.512 | 0.551 | 0.745 | 0.555 | 0.570 | 0.531 | 0.502 | 0.511 | 0.578 | 0.501 | ||
| UTAUT2 | 0.837 | 0.734 | 0.799 | 0.754 | 0.697 | 0.736 | 0.788 | 0.754 | 0.823 | 0.538 | 0.847 | 0.752 | 0.819 | 0.596 |
| Parameters | Estimates | Suggested Cut-off | Reference |
|---|---|---|---|
| SRMR | 0.068 | <0.08 | Hu and Bentler [107] |
| Chi-Square | 3.652 | <5.00 | Hooper et al. [108] |
| NFI | 0.916 | >0.90 | Baumgartner and Homburg [109] |
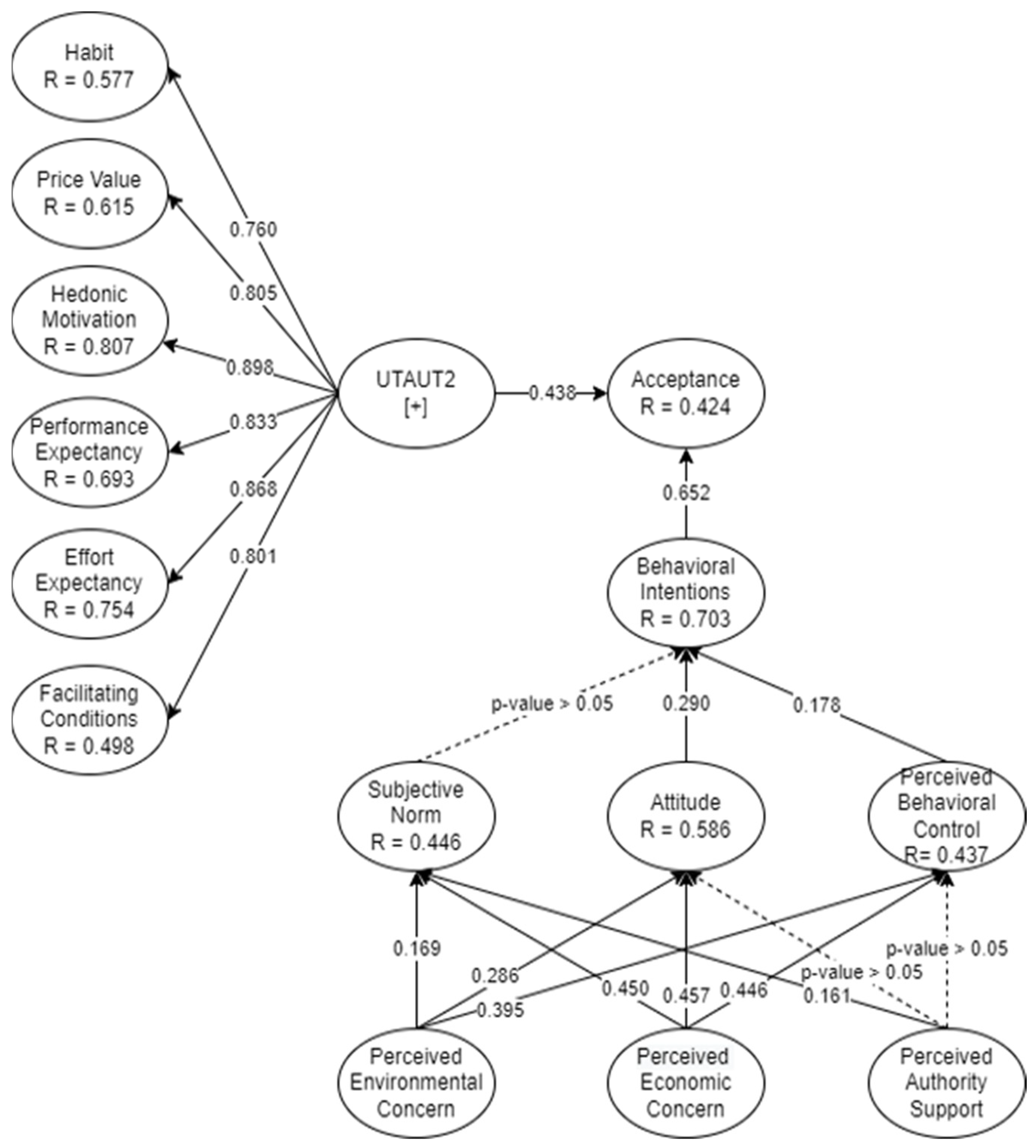
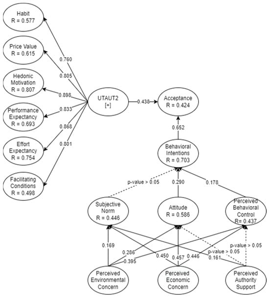
| Hypotheses | Relationship | Β-Values | p-Values | Decision |
|---|---|---|---|---|
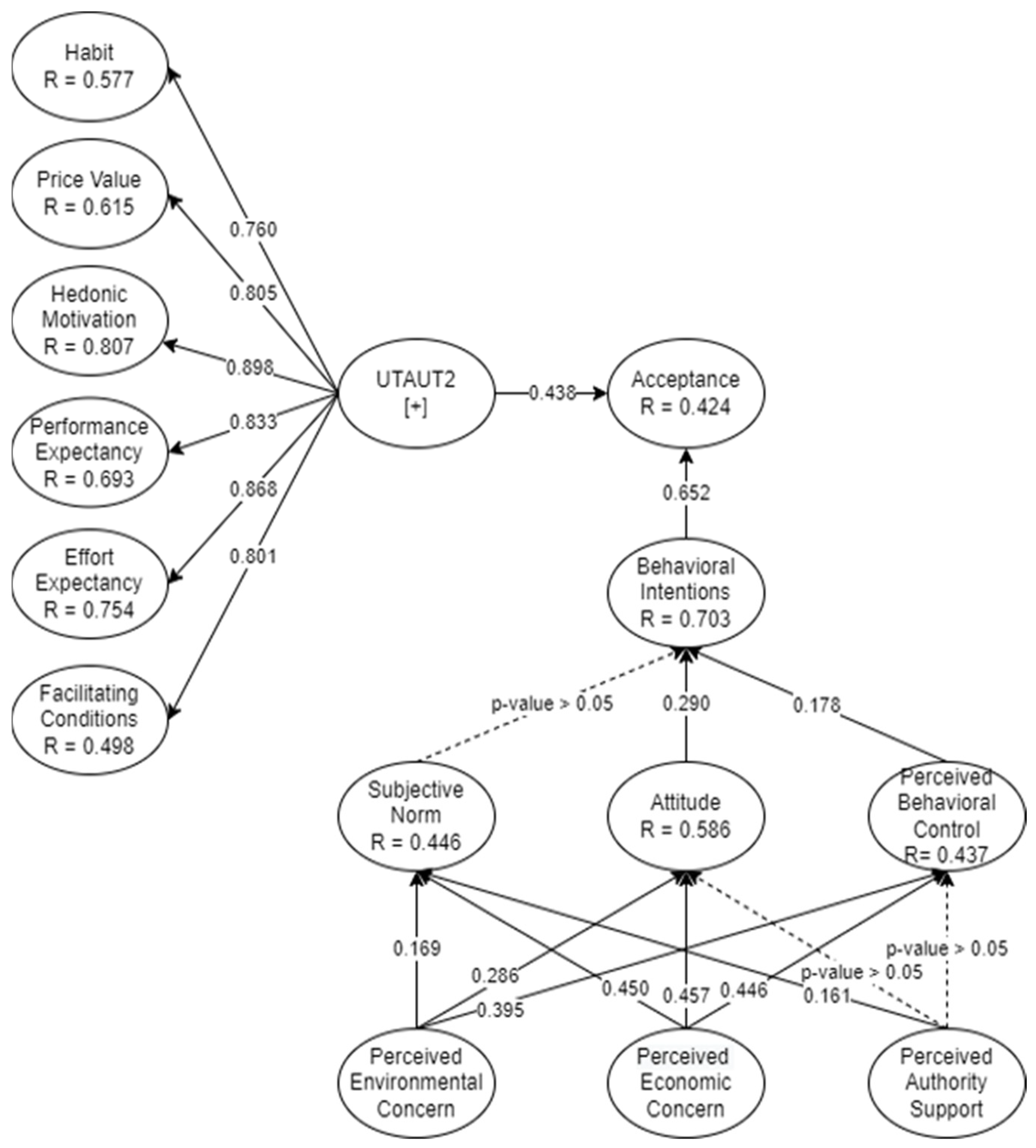
| 1 | SN→BI | 0.012 | 0.778 | Reject |
| 2 | AT→BI | 0.290 | <0.001 | Accept |
| 3 | PBC→BI | 0.178 | 0.004 | Accept |
| 4 | PENC→SN | 0.169 | <0.001 | Accept |
| 5 | PENC→AT | 0.395 | <0.001 | Accept |
| 6 | PENC→PBC | 0.286 | <0.001 | Accept |
| 7 | PECC→SN | 0.450 | 0.001 | Accept |
| 8 | PECC→AT | 0.457 | <0.001 | Accept |
| 9 | PECC→PBC | 0.446 | <0.001 | Accept |
| 10 | PAS→SN | 0.161 | <0.001 | Accept |
| 11 | PAS→AT | 0.068 | 0.109 | Reject |
| 12 | PAS→PBC | 0.094 | 0.126 | Reject |
| 13 | UTAUT2→BI | 0.438 | <0.001 | Accept |
| 14 | BI→AC | 0.652 | <0.001 | Accept |
| Higher Order | UTAUT2→EE | 0.868 | <0.001 | Accept |
| UTAUT2→FC | 0.801 | <0.001 | Accept | |
| UTAUT2→HM | 0.898 | <0.001 | Accept | |
| UTAUT2→HB | 0.760 | <0.001 | Accept | |
| UTAUT2→PE | 0.833 | <0.001 | Accept | |
| UTAUT2→PV | 0.805 | <0.001 | Accept |
Disclaimer/Publisher’s Note: The statements, opinions and data contained in all publications are solely those of the individual author(s) and contributor(s) and not of MDPI and/or the editor(s). MDPI and/or the editor(s) disclaim responsibility for any injury to people or property resulting from any ideas, methods, instructions or products referred to in the content. |
© 2024 by the authors. Licensee MDPI, Basel, Switzerland. This article is an open access article distributed under the terms and conditions of the Creative Commons Attribution (CC BY) license (https://creativecommons.org/licenses/by/4.0/).
Share and Cite
Buenavista, J.A.C.; Ong, A.K.S.; Servas, P.J.; Ibrahim, Z.K.; Gemala, K.C.; Base, T.J.; Buenaseda, L.J.L.; Solano, C.D.G.; Yagin, J.R.C. Evaluation of Sustainable Behavior and Acceptance of Electric Public Transportation: A Perspective from the Philippines. World Electr. Veh. J. 2024, 15, 265. https://doi.org/10.3390/wevj15060265
Buenavista JAC, Ong AKS, Servas PJ, Ibrahim ZK, Gemala KC, Base TJ, Buenaseda LJL, Solano CDG, Yagin JRC. Evaluation of Sustainable Behavior and Acceptance of Electric Public Transportation: A Perspective from the Philippines. World Electric Vehicle Journal. 2024; 15(6):265. https://doi.org/10.3390/wevj15060265
Chicago/Turabian StyleBuenavista, Jill Angela C., Ardvin Kester S. Ong, Princess Jane Servas, Zsaliyah Kathrine Ibrahim, Kyla Catherine Gemala, Tanya Jeimiel Base, Lanz Julian L. Buenaseda, Curt Denver G. Solano, and Jamilla Raye C. Yagin. 2024. "Evaluation of Sustainable Behavior and Acceptance of Electric Public Transportation: A Perspective from the Philippines" World Electric Vehicle Journal 15, no. 6: 265. https://doi.org/10.3390/wevj15060265
APA StyleBuenavista, J. A. C., Ong, A. K. S., Servas, P. J., Ibrahim, Z. K., Gemala, K. C., Base, T. J., Buenaseda, L. J. L., Solano, C. D. G., & Yagin, J. R. C. (2024). Evaluation of Sustainable Behavior and Acceptance of Electric Public Transportation: A Perspective from the Philippines. World Electric Vehicle Journal, 15(6), 265. https://doi.org/10.3390/wevj15060265

