Abstract
To address the impact of load disturbances on the full-speed-range control of an interior permanent magnet synchronous motor (PMSM), an active disturbance rejection control (ADRC) method is proposed. The speed loop employs phased field-weakening control (FW) based on ADRC, while the current loop utilizes proportional-integral-derivative (PID) control. Starting from the motor parameters, the Lagrange multiplier method was used to derive the critical speeds for the maximum torque per ampere (MTPA) and maximum torque per voltage (MTPV) ratios, and the timing for the field-weakening control was analyzed. A full-speed-range control model of the motor was established, and an ADRC-based speed loop controller was designed to achieve smooth transitions between high speeds and anti-disturbance solid capabilities. Based on the proposed control strategy, a 21 kW PMSM was used as the research object, and a full-speed-range control simulation model was developed in MATLAB/SIMULINK to verify the strategy. Compared to the traditional PID control, the simulation results demonstrate that the proposed strategy effectively observes and compensates for load disturbances, significantly reducing initial torque oscillations under three different operating conditions. After a sudden load increase, torque oscillations were reduced by 16%, with the stator current reaching steady state 0.03 s faster, response speed improving by 0.02 s, smooth transitions between speed ranges, and enhanced anti-disturbance performance.
1. Introduction
Due to the asymmetry in the rotor magnetic circuit of interior permanent magnet synchronous motors (PMSMs), the resulting high energy density of the reluctance torque leads to a higher power-to-weight ratio, greater output torque, and superior maximum speed capabilities. Consequently, PMSMs are widely used in household appliances, transportation, industrial automation, and other fields [1]. However, since the motor control system is highly complex and time-varying, many researchers have conducted studies to achieve optimal speed control performance for PMSMs. The conventional control methods most commonly used below the base speed are either the control or PID control based on the maximum torque per ampere (MTPA) strategy, a strategy which has been widely applied in engineering practice. However, under conditions requiring a wide speed range or when load disturbances fluctuate significantly, these methods can lead to motor overspeeding. Vector control and flux-weakening control strategies have been proposed to improve the speed control system [2] to address this issue.
The concept of flux-weakening control for PMSMs originates from the flux-weakening control of separately excited DC motors. Adjusting the stator current and increasing the d-axis demagnetizing current component maintain the voltage balance during high-speed operation, thereby achieving the goal of flux-weakening to extend the speed range [3]. Traditional flux-weakening control methods include offline look-up tables [4], formula-based calculations [5], advanced angle flux-weakening control [6], and single-current regulator methods [7]. Among these methods, look-up tables and formula-based calculations offer the fastest response, but they require stringent parameters for the electrical model. In digital control systems for motors, look-up tables are often used due to the limited computational resources of control chips. These tables store the values of the d-axis an q-axis currents as functions of torque, stator flux, or speed, which shortens the execution time for various computation steps. However, table generation relies on extensive experimental calculations, and different motor models require different look-up data, increasing implementation complexity. Advanced angle flux-weakening control typically uses a pure integrator. Still, this method can lead to oscillations or even loss of control under high-speed conditions due to nonlinear factors such as back electromotive force and magnetic saturation [8,9]. The formula-based calculation method uses motor model parameters and system constraints from the inverter and motor to calculate the optimal flux-weakening torque for each speed and torque, thereby achieving flux-weakening control.
Active disturbance rejection control (ADRC) extends the PID feedback adjustment concept by using a state observer to detect and compensate for both internal and external disturbances, estimating in real time the total disturbance to minimize its impact on the system [10,11]. By compensating the estimated disturbance to the closed-loop system’s input, ADRC simplifies a complex system into a linear system, thus enhancing control performance and effectively improving system performance [12].
Reference [13] proposes that MTPA control should be used below the rated speed, while weak magnet control strategies should be applied above the rated speed. Combining these two methods ensures the motor operates efficiently and at high speeds. Reference [14] proposes linearizing the maximum torque per voltage curve, simplifying the calculations, and designing a transitional controller to allow a smooth transition between flux-weakening regions. Reference [15] proposes a load torque feedforward compensation method with LADRC, using a torque observer for compensation and LADRC in the speed loop for disturbance estimation and stability analysis. Reference [16] utilizes a linear/nonlinear switching ADRC to implement speed and current control. Compared to traditional single active disturbance rejection control, this controller effectively combines the advantage of low gain in the extended state observer (ESO) inherent in ADRC with the stability characteristics of linear ADRC. As a result, it not only significantly reduces the overshoot in speed response but also enhances the accuracy of current tracking. Reference [17] simplifies the three-loop control to a two-loop control system, implementing a second-order nonlinear active disturbance rejection control for the composite control of the outer loop position and speed while utilizing a first-order linear ADRC in the inner loop for current control. This approach effectively addresses the conflict between rapid response and overshoot in linear control systems, demonstrating excellent dynamic and static performance along with strong disturbance rejection capabilities. Reference [18] presents four model-based active disturbance rejection controllers and develops both full-order and reduced-order extended state observers for disturbance estimation and compensation, confirming the independent control capabilities for servo and regulation. The controllers’ performance is assessed through frequency domain analysis, highlighting the method’s effectiveness in suppressing periodic disturbances. References [19,20] propose a LADRC controller to improve the disturbance rejection capability of permanent magnet synchronous motors while reducing sensitivity to measurement noise. The method uses a novel parallel structure to replace the traditional cascade structure, enhancing dynamic responses and integrating a linear full-order extended state observer for better disturbance rejection performance. In references [21,22], the ESO of the nonlinear ADRC was utilized to estimate and compensate for the total disturbances within the system. This approach enables disturbance-tolerant decoupling control of PMSMs, facilitating an expanded speed regulation range and improving the precision of the controller.
To address the impact of load disturbances on the full-speed range control of interior PMSMs, a full-speed range flux-weakening control strategy based on LADRC was designed. This strategy combines LADRC with the MTPA method and flux-weakening algorithms to expand the motor’s operational range and enhance its ability to handle load disturbances. With this control strategy, the motor can achieve smooth transitions between different operating stages while maintaining a stable speed across the full speed range, even under sudden load changes. The structure of this paper is arranged as follows: First, we review the current research status of active disturbance rejection control in the context of flux weakening to provide background information. Next, we conduct mathematical modeling of the interior permanent magnet synchronous motor to lay the groundwork for control design. Subsequently, we design a controller for the modeled system to ensure its stability and reliability under various operating conditions. Finally, we validate the proposed control strategy’s effectiveness and practical application potential through simulation experiments.
2. Mathematical Model and Weak Magnetic Calculation of Interior PMSM
2.1. PMSM Model
The PMSM is a strongly coupled, nonlinear complex system. To facilitate the analysis of the steady-state and dynamic performance of the PMSM when designing a controller, the mathematical model is decoupled under certain constraints. The mathematical model in the three-phase stationary coordinate system is transformed into a two-phase rotating coordinate system. The first step is the Clarke transformation, which converts the three-phase stationary ABC coordinate system into the two-phase stationary alpha-beta coordinate system. The second step is the Park transformation, which converts the two-phase stationary coordinate system into the dq rotating coordinate system. The images of the PMSM are shown in Figure 1.
Figure 1.
Images of PMSM.
In this paper, amplitude constraints are chosen for the axis transformation. To ensure the uniqueness of the variable results during the computation process, a zero-sequence current component is introduced. The mathematical equations for the stator voltage and current in the coordinate system, derived from the mathematical model in the three-phase stationary coordinate system through coordinate transformation, are given by Equations (1) and (2) below.
The variable is the electrical rotor position angle; , , , , are the voltage of the -axis or -axis, respectively; , are current of the -axis respectively; , are inductance of the -axis, respectively. is the stator resistance; is the electrical angular velocity and is the amplitude of fundamental IPM flux linkage.
As a crucial output variable of the PMSM, electromagnetic torque significantly influences the motor’s mechanical dynamic characteristics. Based on the principle of power conservation, the electromagnetic torque of the motor is derived. Taking into account the power variations introduced by the axis transformations, the instantaneous input power of the PMSM is given by Equation (3).
Let the rotor electromagnetic torque and mechanical angular velocity be defined. By substituting into the relevant equations and applying the principle of power equivalence, the electromagnetic torque formula is obtained, as shown in Equation (4).
The variable is the electromagnetic torque, is mechanical angular velocity, and is the number of pole-pairs.
For the PMSM, magnetic flux linkage is composed of two parts: the flux linkage generated by permanent magnets and the flux linkage produced by the stator current. Under the assumption of neglecting the armature reaction and the absence of significant magnetic saturation in the motor, the simplified electromagnetic torque equation can be expressed as follows (5) in most control strategies:
By incorporating other mechanical structural parameters of the motor, the equation describing the motor’s motion state is derived, as shown in Equation (6).
The variable is the mechanical load, is the friction coefficient, and is the total moment of inertia.
The motor terminal voltage is constrained by the bus supply voltage, which is generally fixed and unchanging. According to the basic principles of the Space Vector Pulse Width Modulation (SVPWM) strategy, the magnitude of the voltage vector in the linear modulation region is given as follows in Equation (7).
Typically, during the operation of the motor, it is necessary to consider the constraints imposed by the inverter output and the rated current and voltage of the motor. In the dq coordinate system, the voltage and current constraints for the PMSM can be expressed as Inequalities (8) and (9).
The variable is the maximum amplitude of the phase voltage, and is the maximum current amplitude.
When the motor operates in the high-speed region, the voltage drop caused by stator resistance is negligible compared to the back electromotive force (EMF). The above Inequality (8) is transformed into Inequality (10).
When the PMSM operates in a steady state, the d-axis and q-axis currents must satisfy the constraints of the voltage limit circle and the current limit circle. The voltage limit circle and current limit circle are plotted in the same coordinate system, as shown in Figure 2.
Figure 2.
Voltage ellipse and current circle. Adapted with permission from Ref. [23].
2.2. Weak Magnetic Calculation of Interior PMSM
2.2.1. Constant Torque Region
In the constant power region, the motor’s speed control system operates within the voltage limit circle and the current limit circle. To better utilize electromagnetic torque to increase speed, the maximum torque per ampere control is employed [24].
The intersection of the MTPA with the current limit circle is referred to as the base speed. By constructing the Lagrangian auxiliary function and performing calculations, the extremum of the torque can be obtained; the expression for the Lagrange auxiliary function is given by Equation (11).
The variable is the Lagrange operator.
Sequentially taking the partial derivatives with respect to the and the , rearranging to find the ratio, we derive the relationship between the and the as expressed in Equation (12).
Substituting the expression for into the equation for yields the relationship between and as shown in Equation (13).
The variable represents the maximum torque under the current constraint.
2.2.2. Constant Power Region
In the constant power stage, the EMF of the motor reaches the maximum voltage that the inverter can provide, resulting in a constant output power while the output torque continuously decreases. This paper calculates the extremum of the electromagnetic torque in the constant power region using formulas. It limits the upper and lower bounds of the electromagnetic torque by comparing it with the values in the constant torque region.
The intersection of the MTPV ratio with the current limit circle is referred to as the turning speed, which is also the speed at which flux-weakening control is switched. Under the voltage constraint, a Lagrange function is constructed to obtain the maximum torque, and its expression is given in Equation (14).
By sequentially calculating the partial derivatives and rearranging terms to obtain the ratio, the relationship between the and can be expressed as follows:
By substituting the obtained and into the torque Equation (4), the maximum torque under the voltage constraint can be derived.
2.2.3. Maximum Power Region
In the maximum power region, with a high set current value, the motor operates in deep flux-weakening mode. Using a negative d-axis current compensation method in this situation can easily cause the actual current to deviate from the set current, leading to the rapid saturation of the current regulator and a potential loss of control. Therefore, in this stage, flux-weakening control is typically achieved by reducing the q-axis current.
The intersection curve of the current limit circle and the voltage limit circle can be used to determine the reference torque. By constructing the Lagrangian auxiliary functions, the extremum of the torque is obtained. The relationship between and the is derived from Equations (17) and (18).
By substituting the obtained and into the torque Equation (4), the maximum torque under the voltage constraint can be derived.
The voltage-limited ellipse and current-limited circle are shown in Figure 3.
Figure 3.
Voltage limited ellipse and current limited circle.
The widest range between the extreme torque (, , ) in the three regions and the reference torque () is selected. The objective is to determine the maximum output torque based on speed limitations and subsequently establish the output d-axis current and q-axis current based on this maximum output torque.
3. Speed Loop Active Disturbance Rejection Controller
In the PMSM vector control system, to ensure that the actual motor speed quickly and accurately follows the reference speed after experiencing load disturbances, the speed controller needs to employ an appropriate control method. The limitations of traditional PID controllers include poor adaptability to nonlinear time-varying systems, difficulty in handling multivariable coupling systems, and weak disturbance rejection capability [25,26]. ADRC addresses the trade-off between overshooting and speeding up the response, overcoming the limitations of the mathematical model of the controlled object. ADRC observes disturbances in real time based on the system’s output and input information and feeds this disturbance information back into the system along with the actual values for control. Linear ADRC actively estimates disturbances based on the input, output, and partial model information of the controlled object and compensates through feedforward, transforming the controlled object into a standard form for control. It mainly consists of three parts: the linear tracking differentiator (LTD), the linear extended state observer (LESO), and the linear state error feedback (LSEF) controller, with the design of these three components following the “separation theorem” [27]. The tracking differentiator (TD) handles the transition and extraction of signals. It can only filter the input signal for first-order systems and thus can be omitted in first-order systems [28].
Controller Design
Taking a first-order PMSM as an example, a first-order linear ADRC is constructed. The first-order mechanical motion equation of the PMSM can be obtained by transforming Equations (5) and (6).
In the formula , , is the total disturbance to the system. If , , and , the equation can be converted to:
In this system, the output is the rotor angular velocity, and the input is .
The system state matrix equations can be obtained from Equation (20).
In the Formula (21), , , , , and . Based on the principles of the classical linear extended state observer, the model of the observer can be obtained as follows:
The variable is the error between the feedback value and the estimated value, is the estimated value of the speed, is the estimated value of the speed, is the estimated value of the disturbance, , and are the gains of the observer.
If the gain of the observer is properly tuned, the following relationship can be obtained.
By measuring or estimating the disturbance and subtracting the equivalent disturbance obtained from the extended state observer before the power converter, the disturbance can be approximately eliminated, thus achieving active disturbance rejection [27]. The output of the controller can then be expressed as the following:
Substituting Equations (23) and (24) into System (20) yields the following result:
The design of the LSEF is as follows:
The variable is the proportional gain.
From the above equation, the closed-loop transfer function of the speed loop can be obtained as follows:
When the proportional coefficient > 0, the system is stable. The control block diagram of the speed loop for the active disturbance rejection controller is shown in Figure 4.
Figure 4.
Block diagram of the speed loop structure in LADRC. Adapted with permission from Ref. [29].
In full-dimensional state observer matrix form (21), it can be expressed as follows:
In this formula, , is the expanded state observer matrix, , represents the output matrix.
The error equation can be obtained from Equations (21) and (28) as follows:
Here, by configuring both poles of the system at the same location, the characteristic polynomial of the matrix is expressed as follows:
The observer bandwidth of the linear extended state observer (LESO) is , as found by selecting appropriate parameters [30]. By placing all the poles of the characteristic equation at , we obtain and . According to the first Lyapunov stability criterion, the observer system can achieve asymptotic stability if all the characteristic roots are located in the left half-plane.
This paper designs an ESO for the first-order speed loop system of a PMSM and explores its application to second-order or higher-order nonlinear uncertain systems with unknown disturbances. First, the system is modeled, and its dynamic equation is represented as follows:
The variable is the angular acceleration. The variable is the velocity, is the system’s output variable (such as the motor’s rotor angle or speed), is the control input, and is the unknown disturbance.
The second-order system model can be converted into a state-space equation by defining the state variables as and . The state equations are as follows:
The variables and are the state variables.
Next, the design of the extended state observer (ESO) is carried out. For higher-order systems with unknown disturbances, the state variables and unknown disturbances are considered, and an ESO one order higher than the system’s order is designed. The ESO state equations are as follows:
and are the state estimates, is the unknown disturbance estimates, , and are the gains of the observer, is the error between the feedback value and the estimated value.
The control law is formulated based on the ESO output, aiming to counteract disturbances and control the system. The control law is as follows:
The variables and are the proportional gain.
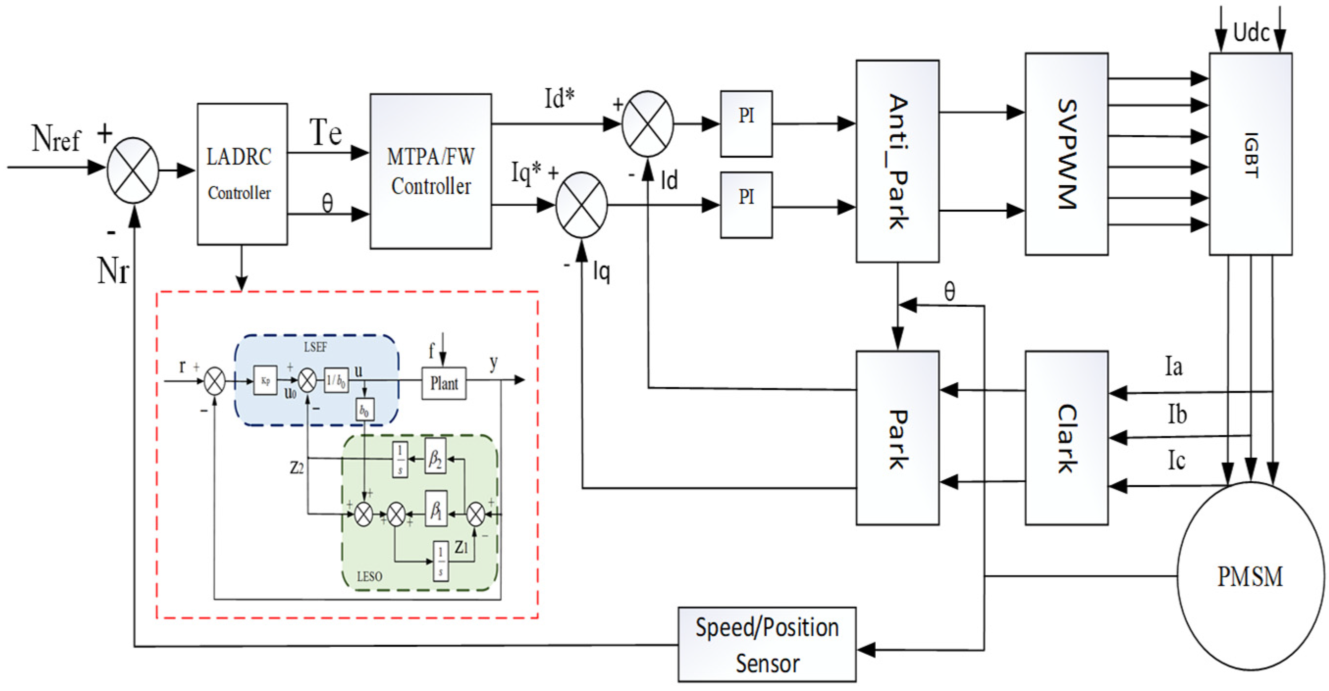
PMSMs with an internal rotor was chosen as the research object. The speed control of the PMSM is achieved using two closed loops: the speed loop and the current loop. The inner current loops are primarily designed to enhance the system’s dynamic response and to prevent instability caused by sudden changes in load torque; PID control is used here. The outer speed loop is focused on high-precision speed control to meet varying speed requirements in different applications. The outer voltage loop is used to manage situations where the motor speed exceeds the rated speed or when the utilization of the inverter’s D.C. link voltage reaches its maximum. This results in an increase in the d-axis current in the negative direction and a reduction in the q-axis current, thereby allowing the PMSM to operate stably in the flux-weakening region above the rated speed. The flux-weakening control block diagram for the PMSM is shown in Figure 5.
Figure 5.
Control block diagram of IPM drive based on ADRC.
4. Simulation Results
In order to compare the performance of ADRC and traditional PID controllers under the full-speed range with varying loads for interior PMSMs and to verify the faster response speed and enhanced anti-interference capability of ADRC under full-speed conditions, a system simulation model was established in MATLAB/Simulink R2022a. The model was tested under three scenarios: no load, loaded, and sudden load addition, focusing on response speed, torque ripple, and current fluctuations. The full-speed-range algorithm was implemented using the S-function, with the system using MTPA control below the rated speed and field weakening combined with MTPV control above the rated speed. The total simulation time was set to 5 s, with operation from 200 r/min to 8000 r/min testing the system below the rated speed and from 8000 r/min to the maximum speed of 12,000 r/min testing above the rated speed. The speed response and load-bearing capabilities of the system were evaluated under different operating conditions and control methods. The interior PMSM parameters and control parameters are shown in Table 1 and Table 2.
Table 1.
Motor Parameters.
Table 2.
Controller Parameters.
4.1. No-Load Condition
The simulation results presented here demonstrate the speed and torque response of the interior PMSMs under no-load conditions using different control methods. Under full-speed, no-load conditions, both methods exhibited relatively smooth speed responses. The interior PMSM based on ADRC achieved a speed response that is 0.03 s faster than conventional PID control, with an 84% reduction in initial torque ripple and a time to reach torque stability that was 0.03 s faster. Additionally, the stator current response was 0.02 s faster. The simulation results are shown in Figure 6 and Figure 7.
Figure 6.
(a) Comparison of speed under two controls in no-load condition; (b) comparison of electromagnetic torque under the two control methods in no-load condition.
Figure 7.
The dq-axis current response in no-load condition.
4.2. Load Condition
The simulation results demonstrate the response effects of different control methods under full-load conditions, with a 25 Nm load applied across the entire speed range. The interior PMSM based on linear ADRC showed a response that is 0.25 s faster than conventional PID control at rated speed, with an initial torque ripple reduction of 84%. The stator current had less overshoot and was 0.03 s faster. At the above-rated speed, the torque reached a steady state 0.15 s faster, and the stator current response was 0.15 s faster. The simulation results are shown in Figure 8 and Figure 9.
Figure 8.
(a) Comparison of speed under the two controls in the loaded state; (b) comparison of electromagnetic torque under the two control methods in the loaded state.
Figure 9.
The dq-axis current response in load condition.
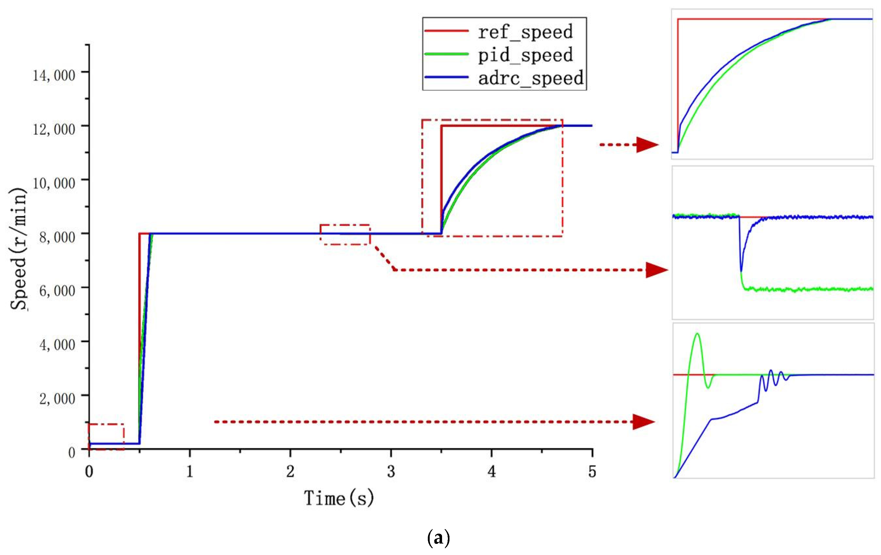
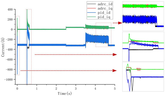
4.3. Sudden Load Condition
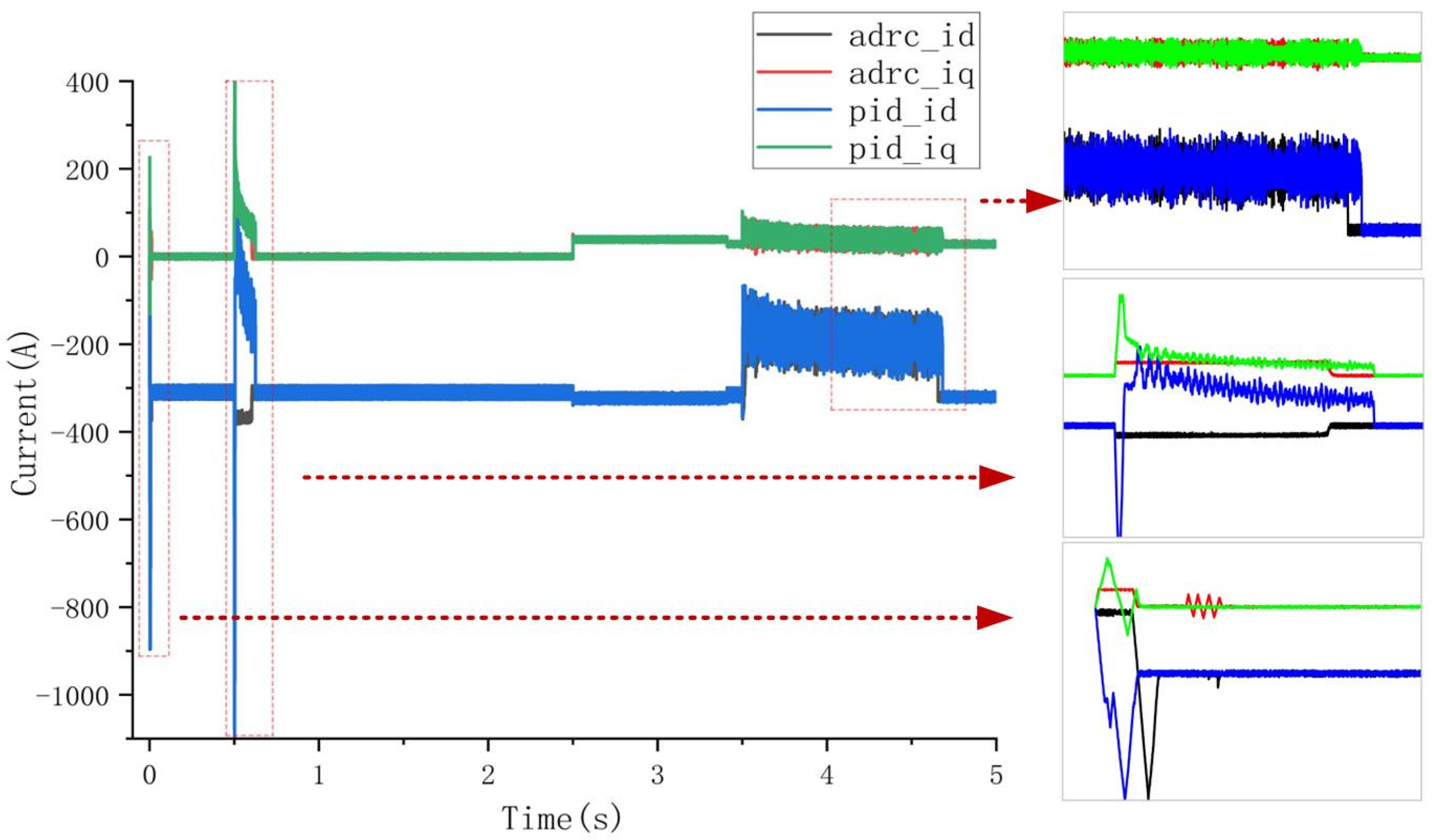
The simulation results demonstrate the response effects when a sudden 30 Nm load was added at 2.5 s of operation. Compared with conventional PID control, the interior PMSM controlled by LADRC shows a speed response that was 0.02 s faster at rated speed, a reduction of 84% in initial torque ripple, and an 80% reduction in stator current overshoot, reaching steady state 0.025 s faster. After a sudden load addition, it reached steady state within 0.01 s, with the stator current stabilizing. Above the rated speed, the torque ripple was reduced by 16%, and the time to reach steady-state torque was reduced by 0.02 s, with the stator current response being 0.03 s faster. The simulation results are shown in Figure 10 and Figure 11.

Figure 10.
(a) Comparison of speed under the two controls under sudden load; (b) comparison of electromagnetic torque under the two control Methods under sudden load.
Figure 11.
The dq-axis current response in sudden load condition.
5. Conclusions
In the context of high-speed motor operation, a redesign of the speed loop controller is proposed to address the instability in speed control caused by load disturbances. Starting with the mathematical model of the IPMSM and the voltage and current constraints, the d-axis and q-axis currents were reallocated above the rated speed, and the controller’s tracking performance under different speeds was tested. Additionally, a 15 Nm load was suddenly applied at 3 s to evaluate the control performance under load disturbances.
Comparing the full-speed-domain ADRC flux-weakening controller with traditional PID control, simulations revealed that both controllers exhibit good speed tracking performance below the rated speed. However, during no-load startup, the ADRC controller provided smoother speed transitions, faster response, reduced torque ripple, and more stable stator current. Above the rated speed, ADRC demonstrated better response speed compared to traditional PID control. Moreover, after a sudden load increase, the speed under PID flux-weakening control failed to reach the set value. Although the designed controller exhibited some fluctuations, it achieved the set speed within a short time. This validates that utilizing ADRC-based flux-weakening control in the full-speed domain ensures smoother speed transitions and enhanced disturbance rejection capability, significantly reducing torque ripple and improving the system’s rapid response capability.
Author Contributions
Conceptualization, R.Y.; methodology, R.Y.; software, R.Y.; validation, R.Y.; formal analysis, R.Y.; investigation, R.Y.; resources, R.Y.; data curation, R.Y.; writing—original draft preparation, R.Y.; writing—review and editing, R.Y.; visualization, Y.C.; supervision, Y.C.; project administration, Y.C.; funding acquisition, Y.C. All authors have read and agreed to the published version of the manuscript.
Funding
This research was funded by Project for capacity construction of science and technology innovation service, Beijing laboratory construction, Beijing Laboratory for New Energy Vehicles (PXM2021_014224_000065).
Data Availability Statement
The original contributions presented in the study are included in the article, further inquiries can be directed to the corresponding author.
Conflicts of Interest
The authors declare no conflicts of interest.
References
- Ma, B.; Xu, K.; Mi, Z.; Yang, Y.; Shen, C. Novel Flux-Weakening Control on Maximum Torque Control Frame for IPMSM Position Sensorless Control. In Proceedings of the 2020 IEEE 9th International Power Electronics and Motion Control Conference (IPEMC2020-ECCE Asia), Nanjing, China, 29 November–2 December 2020; pp. 2552–2556. [Google Scholar]
- Dhamo, L.; Spahiu, A. Simulation based analysis of two different control strategies for PMSM. Int. J. Eng. Trends Technol. 2013, 4, 596–602. [Google Scholar]
- Zhao, X.; Liang, H. Flux-weakening control of permanent magnet synchronous motor using in electric vehicles. In Proceedings of the 2009 IEEE 6th International Power Electronics and Motion Control Conference, Wuhan, China, 17–20 May 2009; pp. 1050–1054. [Google Scholar]
- Yang, N.; Luo, G.; Liu, W.; Wang, K. Interior permanent magnet synchronous motor control for electric vehicle using look-up table. In Proceedings of the 7th International Power Electronics and Motion Control Conference, Harbin, China, 2–5 June 2012; Volume 2, pp. 1015–1019. [Google Scholar]
- Xu, Q.; Cai, L. Developing an approach in calculating reference currents for field-weakening Control. IEEE Trans. Transp. Electrif. 2022, 9, 60–74. [Google Scholar] [CrossRef]
- Deng, T.; Su, Z.; Li, J.; Tang, P.; Chen, X.; Liu, P. Advanced angle field weakening control strategy of permanent magnet synchronous motor. IEEE Trans. Veh. Technol. 2019, 68, 3424–3435. [Google Scholar] [CrossRef]
- Wei, L.; Hui, L.; Chao, W. Study on flux-weakening control based on Single Current Regulator for PMSM. In Proceedings of the 2014 IEEE Conference and Expo Transportation Electrification Asia-Pacific (ITEC Asia-Pacific), Beijing, China, 31 August–3 September 2014; pp. 1–3. [Google Scholar]
- Wang, C.; Zhu, Z.Q.; Zhan, H. Adaptive voltage feedback controllers on nonsalient permanent magnet synchronous machine. IEEE Trans. Ind. Appl. 2019, 56, 1529–1542. [Google Scholar] [CrossRef]
- Stojan, D.; Drevensek, D.; Plantic, Ž.; Grcar, B.; Stumberger, G. Novel field-weakening control scheme for permanent-magnet synchronous machines based on voltage angle control. IEEE Trans. Ind. Appl. 2012, 48, 2390–2401. [Google Scholar] [CrossRef]
- Han, J. From PID to active disturbance rejection control. IEEE trans. Ind. Electron. 2009, 56, 900–906. [Google Scholar] [CrossRef]
- Gao, Z.; Huang, Y.; Han, J. An alternative paradigm for control system design. In Proceedings of the 40th IEEE Conference on Decision and Control (Cat. No. 01CH37228), Orlando, FL, USA, 4–7 December 2001; Volume 5, pp. 4578–4585. [Google Scholar]
- Han, J. The structure of linear system and computation of feedback system. In Proceedings of the National Conference on Control Theory and Its Application; Academic Press: Cambridge, MA, USA, 1980; pp. 121–133. [Google Scholar]
- Kim, S.; Yoon, Y.D.; Sul, S.K.; Ide, K. Maximum torque per ampere (MTPA) control of an IPM machine based on signal injection considering inductance saturation. IEEE Trans. Power Electron. 2012, 28, 488–497. [Google Scholar] [CrossRef]
- Sepulchre, L.; Fadel, M.; Pietrzak-David, M.; Porte, G. MTPV flux-weakening strategy for PMSM high speed drive. IEEE Trans. Ind. Appl. 2018, 54, 6081–6089. [Google Scholar] [CrossRef]
- Wang, C.; Yan, J.; Heng, P.; Shan, L.; Zhou, X. Enhanced LADRC for permanent magnet synchronous motor with compensation function observer. IEEE J. Emerg. Sel. Top. Power Electron. 2023, 11, 3424–3434. [Google Scholar] [CrossRef]
- Lin, P.; Wu, Z.; Liu, K.Z.; Sun, X.M. A class of linear–nonlinear switching active disturbance rejection speed and current controllers for PMSM. IEEE Trans. Power Electron. 2021, 36, 14366–14382. [Google Scholar] [CrossRef]
- Jiao, L.; Luo, Y.; Jia, H.; Cao, N.; Yu, B.; Wang, Y.; Liu, Y.; Zhang, X. Vector control strategy of PMSM servo system based on auto-disturbances rejection controller. In Proceedings of the 2017 IEEE 2nd Information Technology, Networking, Electronic and Automation Control Conference (ITNEC), Chengdu, China, 15–17 December 2017; pp. 1332–1336. [Google Scholar]
- Chen, P.; Gan, H.; Liu, Y.; Luo, Y. Different Model-Based ADRCs Satisfying Performance Independent Control for PMSM Speed Servo System. IEEE Trans. Ind. Electron. 2024, 1–12. [Google Scholar] [CrossRef]
- Liu, C.; Luo, G.; Tu, W.; Wan, H. Servo systems with closed-loops based on active disturbance rejection controllers. Proc. CSEE 2017, 37, 7032–7039. [Google Scholar]
- Nguyen, T.A.; Iqbal, J.; Tran, T.T.H.; Hoang, T.B. Application of hybrid control algorithm on the vehicle active suspension system to reduce vibrations. Adv. Mech. Eng. 2024, 16, 16878132241239816. [Google Scholar] [CrossRef]
- Pan, H. Research on a new active disturbance rejection control algorithm. Control. Eng. China 2020, 27, 728–732. [Google Scholar]
- Ahmad, E.; Iqbal, J.; Arshad Khan, M.; Liang, W.; Youn, I. Predictive control using active aerodynamic surfaces to improve ride quality of a vehicle. Electronics 2020, 9, 1463. [Google Scholar] [CrossRef]
- Zhang, H.; Wu, J.; He, R.; Chen, Z. Development and Verification of Control Algorithm for Permanent Magnet Synchronous Motor of the Electro-Mechanical Brake Booster. SAE Tech. Pap. 2019. [Google Scholar] [CrossRef]
- Ge, H.; Miao, Y.; Bilgin, B.; Nahid-Mobarakeh, B.; Emadi, A. Speed range extended maximum torque per ampere control for PM drives considering inverter and motor nonlinearities. IEEE Trans. Power Electron. 2016, 32, 7151–7159. [Google Scholar] [CrossRef]
- Patil, R.S.; Jadhav, S.P.; Patil, M.D. Review of Intelligent and Nature-Inspired Algorithms-Based Methods for Tuning PID Controllers in Industrial Applications. J. Robot. Control. 2024, 5, 336–358. [Google Scholar]
- Iqbal, U.; Samad, A.; Nissa, Z.; Iqbal, J. Embedded control system for AUTAREP-A novel autonomous articulated robotic educational platform. Teh. Vjesn. Tech. Gaz. 2014, 21, 1255–1261. [Google Scholar]
- Han, J. Active Disturbance Rejection Control Technique-The Technique for Estimating and Compensating the Uncertainties; National Defense Industry Press: Beijing, China, 2008; pp. 197–270. [Google Scholar]
- Zhou, C.; Wang, B.; Liu, K.; Ren, K. Active Disturbance Rejection Control of Permanent Magnet Synchronous Motor Based on RPLESO. Energies 2024, 17, 3025. [Google Scholar] [CrossRef]
- Hongwei, W.; Heping, W. A comparison study of advanced tracking differentiator design techniques. Procedia Eng. 2015, 99, 1005–1013. [Google Scholar] [CrossRef]
- Gao, Z. Scaling and bandwidth-parameterization based controller tuning. Acc 2003, 4, 989–994. [Google Scholar]
Disclaimer/Publisher’s Note: The statements, opinions and data contained in all publications are solely those of the individual author(s) and contributor(s) and not of MDPI and/or the editor(s). MDPI and/or the editor(s) disclaim responsibility for any injury to people or property resulting from any ideas, methods, instructions or products referred to in the content. |
© 2024 by the authors. Published by MDPI on behalf of the World Electric Vehicle Association. Licensee MDPI, Basel, Switzerland. This article is an open access article distributed under the terms and conditions of the Creative Commons Attribution (CC BY) license (https://creativecommons.org/licenses/by/4.0/).











