H–H Configuration of Modular EV Powertrain System Based on the Dual Three-Phase BLDC Motor and Battery-Supercapacitor Power Supply System
Abstract
1. Introduction
1.1. Motivation
1.2. Literature Review
1.3. Scientific Contributions
2. System Configuration and Its Preferences
2.1. Brief Review of Our Previous Studies
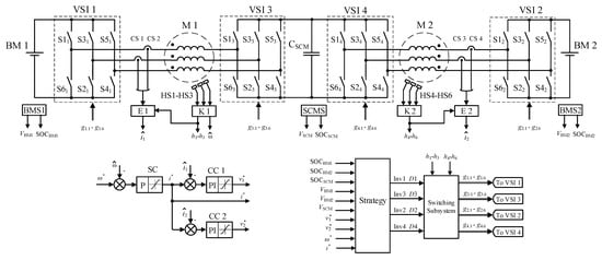
2.2. Proposed H–H Configuration of Modular Powertrain System
2.3. Description of Scheme of the Modular Powertrain of H–H Configuration
3. Control System Development
3.1. Speed and Torque Control Subsystems
3.2. Switching Subsystem of the DTP BLDCM Modules
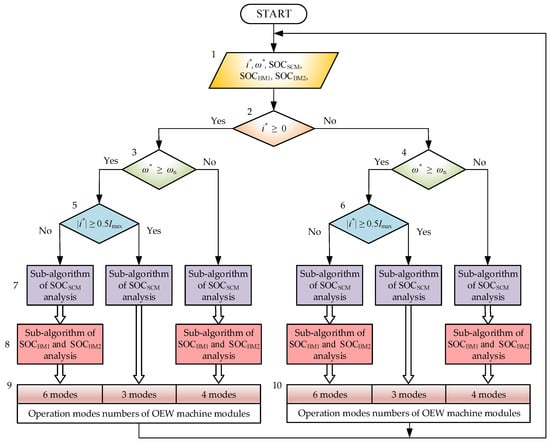
3.3. Operation Mode Control Subsystem and EMS (Strategy)
4. Simulation Results and Their Discussion
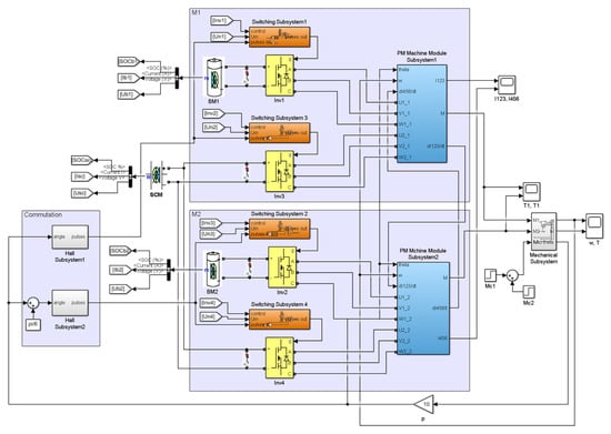
4.1. EV Powertrain Model Description
4.2. Simulation Results
4.3. Results Discussion
5. Experimental Verification
6. Conclusions
Author Contributions
Funding
Data Availability Statement
Conflicts of Interest
Nomenclature
| Acronyms | |
| B | battery |
| BLDCM | brushless direct current motor |
| BM | battery module |
| BMS | battery management system |
| CC | current controller |
| DTP | dual three-phase |
| EMS | energy management system |
| ESS | energy storage system |
| EV | electric vehicle |
| FEM | finite-element method |
| HESS | hybrid energy storage system |
| MMF | magnetic movement force |
| OEW | open ends winding |
| PM | permanent magnet |
| PMSM | permanent magnet synchronous machine |
| PWM | pulse-width modulation |
| SC | supercapacitor |
| SCM | supercapacitor module |
| SCMS | supercapacitor management system |
| SMES | superconducting magnetic energy storage |
| SOC | state of charge |
| VSI | voltage source inverter |
| WECS | wind energy conversion system |
| Latin symbols | |
| D | duty ratio |
| h1–h3 | positional switching signals of Hall subsystem |
| gi.1–gi.6 | control signals for i-th VSI |
| kI | integral controller gain |
| kP | proportional controller gain |
| calculated equivalent values of DC currents of two machine modules | |
| i* | reference value of armature current |
| SOCBM | battery module SOC |
| SOCSCM | supercapacitor module SOC |
| SOCmin | minimum value of SCM SOC |
| SOCmin | maximum value of SCM SOC |
| VBM | module voltage [V] |
| VSCM | supercapacitor module voltage [V] |
| v*1, v*2, | reference values of armature voltage |
| Greek symbols | |
| ΔSOCmin | hysteresis width for minimum value of SCM SOC control |
| ΔSOCmax | hysteresis width for maximum value of SCM SOC control |
| θ | offset of the armature-winding sets [° el.] |
| estimated angular velocity [s−1] | |
| ω* | reference value of angular velocity [s−1] |
References
- Skouras, T.; Gkonis, P.; Ilias, C.; Trakadas, P.; Tsampasis, E.; Zahariadis, T. Electrical vehicles: Current state of the art, future challenges, and perspectives. Clean Technol. 2019, 2, 1–16. [Google Scholar] [CrossRef]
- Stippich, A. Key components of modular propulsion systems for next generation electric vehicles. CPSS Trans. Power Electron. Appl. 2017, 2, 249–258. [Google Scholar] [CrossRef]
- Un-Noor, F.; Padmanaban, S.; Mihet-Popa, L.; Mollah, M.; Hossain, E. A comprehensive study of key electric vehicle (EV) components, technologies, challenges, impacts, and future direction of development. Energies 2017, 10, 1217. [Google Scholar] [CrossRef]
- Kuznetsov, B.; Bovdui, I.; Nikitina, T.; Kolomiets, V.; Kobilyanskiy, B. Multi-motor plant related electric drives robust control synthesis. In Proceedings of the 2020 IEEE 4th International Conference on Intelligent Energy and Power Systems (IEPS), Istanbul, Turkey, 7–11 September 2020; IEEE: Istanbul, Turkey, 2020; pp. 242–245. [Google Scholar] [CrossRef]
- Hemsen, J.; Kieninger, D.; Eckstein, L.; Lidberg, M.R.; Huisman, H.; Arrozy, J.; Lomonova, E.A.; Oeschger, D.; Lanneluc, C.; Tosoni, O.; et al. Innovative and highly integrated modular electric drivetrain. World Electr. Veh. J. 2019, 10, 89. [Google Scholar] [CrossRef]
- Mahmoudzadeh Andwari, A.; Pesiridis, A.; Rajoo, S.; Martinez-Botas, R.; Esfahanian, V. A Review of battery electric vehicle technology and readiness levels. Renew. Sustain. Energy Rev. 2017, 78, 414–430. [Google Scholar] [CrossRef]
- Hemmati, R.; Saboori, H. Emergence of hybrid energy storage systems in renewable energy and transport applications—A Review. Renew. Sustain. Energy Rev. 2016, 65, 11–23. [Google Scholar] [CrossRef]
- Kouchachvili, L.; Yaïci, W.; Entchev, E. Hybrid battery/supercapacitor energy storage system for the electric vehicles. J. Power Sources 2018, 374, 237–248. [Google Scholar] [CrossRef]
- Benmouna, A.; Becherif, M.; Chen, J.; Chen, H.; Depernet, D. Interconnection and damping assignment passivity based control for fuel cell and battery vehicle: Simulation and experimentation. Int. J. Hydrogen Energy 2019, 44, 22467–22477. [Google Scholar] [CrossRef]
- Yang, B.; Zhu, T.; Zhang, X.; Wang, J.; Shu, H.; Li, S.; He, T.; Yang, L.; Yu, T. Design and implementation of battery/smes hybrid energy storage systems used in electric vehicles: A nonlinear robust fractional-order control approach. Energy 2020, 191, 116510. [Google Scholar] [CrossRef]
- Paul, T.; Mesbahi, T.; Durand, S.; Flieller, D.; Uhring, W. Sizing of lithium-ion battery/supercapacitor hybrid energy storage system for forklift vehicle. Energies 2020, 13, 4518. [Google Scholar] [CrossRef]
- Yang, B.; Wang, J.; Zhang, X.; Wang, J.; Shu, H.; Li, S.; He, T.; Lan, C.; Yu, T. Applications of battery/supercapacitor hybrid energy storage systems for electric vehicles using perturbation observer based robust control. J. Power Sources 2020, 448, 227444. [Google Scholar] [CrossRef]
- Ostroverkhov, M.; Trinchuk, D. Increasing the efficiency of electric vehicle drives with supercapacitors in power supply. In Proceedings of the 2020 IEEE 7th International Conference on Energy Smart Systems (ESS), Kyiv, Ukraine, 12–14 May 2020; IEEE: Kyiv, Ukraine, 2020; pp. 258–261. [Google Scholar] [CrossRef]
- Berrueta, A.; Ursua, A.; Martin, I.S.; Eftekhari, A.; Sanchis, P. Supercapacitors: Electrical characteristics, modeling, applications, and future trends. IEEE Access 2019, 7, 50869–50896. [Google Scholar] [CrossRef]
- Wang, Y.; Yang, Z.; Li, F. Optimization of energy management strategy and sizing in hybrid storage system for tram. Energies 2018, 11, 752. [Google Scholar] [CrossRef]
- Hannan, M.A.; Hoque, M.M.; Hussain, A.; Yusof, Y.; Ker, P.J. State-of-the-art and energy management system of lithium-ion batteries in electric vehicle applications: Issues and recommendations. IEEE Access 2018, 6, 19362–19378. [Google Scholar] [CrossRef]
- Jagadeesh, I.; Indragandhi, V. Review and comparative analysis on dc-dc converters used in electric vehicle applications. IOP Conf. Ser. Mater. Sci. Eng. 2019, 623, 012005. [Google Scholar] [CrossRef]
- Shchur, I.; Bilyakovskyy, I.; Turkovskyi, V. Improvement of switched structure semi-active battery/supercapacitor hybrid energy storage system for electric vehicles. IET Electr. Syst. Transp. 2021, 11, 241–255. [Google Scholar] [CrossRef]
- Zhaohui, S.; Dongchang, Q.; Mian, W.; Guozhu, C. Study of modular cascaded dc-dc converter with interleaved control for energy storage system. In Proceedings of the 2015 IEEE 24th International Symposium on Industrial Electronics (ISIE), Buzios, Brazil, 3–5 June 2015; IEEE: Rio de Janeiro, Brazil, 2015; pp. 417–421. [Google Scholar] [CrossRef]
- Al Mashhadany, Y.I. High-Performance Multilevel Inverter Drive of Brushless DC Motor. Int. J. Sustain. Green Energy 2015, 4, 1–7. [Google Scholar] [CrossRef]
- Lee, Y.; Ha, J.-I. Hybrid modulation of dual inverter for open-end permanent magnet synchronous motor. IEEE Trans. Power Electron. 2015, 30, 3286–3299. [Google Scholar] [CrossRef]
- Loncarski, J.; Leijon, M.; Srndovic, M.; Rossi, C.; Grandi, G. Comparison of output current ripple in single and dual three-phase inverters for electric vehicle motor drives. Energies 2015, 8, 3832–3848. [Google Scholar] [CrossRef]
- Jia, Y.-F.; Chu, L.; Xu, N.; Li, Y.-K.; Zhao, D.; Tang, X. Power sharing and voltage vector distribution model of a dual inverter open-end winding motor drive system for electric vehicles. Appl. Sci. 2018, 8, 254. [Google Scholar] [CrossRef]
- Sandulescu, P.; Meinguet, F.; Kestelyn, X.; Semail, E.; Bruyere, A. Control strategies for open-end winding drives operating in the flux-weakening region. IEEE Trans. Power Electron. 2014, 29, 4829–4842. [Google Scholar] [CrossRef]
- Lu, S.; Corzine, K.A.; Ferdowsi, M. A Unique ultracapacitor direct integration scheme in multilevel motor drives for large vehicle propulsion. IEEE Trans. Veh. Technol. 2007, 56, 1506–1515. [Google Scholar] [CrossRef]
- Vilathgamuwa, D.M.; Jayasinghe, S.D.G.; Lee, F.C.; Madawala, U.K. A Unique battery/supercapacitor direct integration scheme for hybrid electric vehicles. In Proceedings of the IECON 2011—37th Annual Conference of the IEEE Industrial Electronics Society, Melbourne, VIC, Australia, 7–10 November 2011; IEEE: Melbourne, Vic, Australia, 2011; pp. 3020–3025. [Google Scholar] [CrossRef]
- Jayasinghe, S.D.G.; Vilathgamuwa, D.M.; Madawala, U.K. A Dual inverter based supercapacitor direct integration scheme for wind energy conversion systems. In Proceedings of the 2010 IEEE International Conference on Sustainable Energy Technologies (ICSET), Kandy, Sri Lanka, 12 March 2013; IEEE: Kandy, Sri Lanka, 2010; pp. 1–6. [Google Scholar] [CrossRef]
- Barrero, F.; Duran, M.J. Recent advances in the design, modeling, and control of multiphase machines—Part i. IEEE Trans. Ind. Electron. 2016, 63, 449–458. [Google Scholar] [CrossRef]
- Negahdari, A.; Yepes, A.G.; Doval-Gandoy, J.; Toliyat, H.A. Efficiency enhancement of multiphase electric drives at light-load operation considering both converter and stator copper losses. IEEE Trans. Power Electron. 2019, 34, 1518–1525. [Google Scholar] [CrossRef]
- Patel, V.I.; Wang, J.; Nugraha, D.T.; Vuletic, R.; Tousen, J. Enhanced availability of drivetrain through novel multiphase permanent-magnet machine drive. IEEE Trans. Ind. Electron. 2016, 63, 469–480. [Google Scholar] [CrossRef]
- Shchur, I.; Jancarczyk, D. Electromagnetic torque ripple in multiple three-phase brushless DC motors for electric vehicles. Electronics 2021, 10, 3097. [Google Scholar] [CrossRef]
- Salem, A.; Narimani, M. A review on multiphase drives for automotive traction applications. IEEE Trans. Transp. Electrif. 2019, 5, 1329–1348. [Google Scholar] [CrossRef]
- Fu, Z.; Liu, J.; Xing, Z. Performance analysis of dual-redundancy brushless DC motor. Energy Rep. 2020, 6, 829–833. [Google Scholar] [CrossRef]
- Bogusz, P.; Korkosz, M.; Prokop, J. A study of dual-channel brushless DC motor with permanent magnets. In Proceedings of the 2016 13th Selected Issues of Electrical Engineering and Electronics (WZEE), Rzeszow, Poland, 4–8 May 2016; IEEE: Rzeszow, Poland, 2016; pp. 1–6. [Google Scholar] [CrossRef]
- Shchur, I.; Turkovskyi, V. Comparative study of brushless DC motor drives with different configurations of modular multilevel cascaded converters. In Proceedings of the 2020 IEEE 15th International Conference on Advanced Trends in Radioelectronics, Telecommunications and Computer Engineering (TCSET), Lviv-Slavske, Ukraine, 25–29 February 2020; IEEE: Lviv-Slavske, Ukraine, 2020; pp. 447–451. [Google Scholar] [CrossRef]
- Shchur, I.; Turkovskyi, V. Multilevel DC link inverter fed BLDC motor drive with modular battery/supercapacitor HESS for electric vehicle. In Proceedings of the 2020 IEEE Problems of Automated Electrodrive. Theory and Practice (PAEP), Kremenchuk, Ukraine, 21–25 September 2020; IEEE: Kremenchuk, Ukraine, 2020; pp. 1–6. [Google Scholar] [CrossRef]
- Shchur, I.Z.; Turkovskyi, V.P. Integrated system of modular power supply and multilevel control of brushless DC motor for electric vehicles. Nauk. Visnyk Natsionalnoho Hirnychoho Universytetu 2020, 6, 68–75. [Google Scholar] [CrossRef]
- Shchur, I.; Turkovskyi, V.; Boichuk, B. Dual battery powered drive system using an open-end winding brushless DC motor. In Proceedings of the 2021 IEEE 3rd Ukraine Conference on Electrical and Computer Engineering (UKRCON), Lviv, Ukraine, 26–28 August 2021; IEEE: Lviv, Ukraine, 2021; pp. 327–332. [Google Scholar] [CrossRef]
- Shchur, I.; Turkovskyi, V. Open-end winding dual three-phase BLDC motor drive system with integrated hybrid battery-supercapacitor energy storage for electric vehicle. In Proceedings of the 2021 IEEE International Conference on Modern Electrical and Energy Systems (MEES), Kremenchuk, Ukraine, 21–24 September 2021; IEEE: Kremenchuk, Ukraine, 2021; pp. 1–6. [Google Scholar] [CrossRef]
- Makarchuk, O.; Kharchyshyn, B.; Kasha, L. Analysis of the magneto-mechanical characteristic of double three-phase PMSM. In Proceedings of the 2021 IEEE 3rd Ukraine Conference on Electrical and Computer Engineering (UKRCON), Lviv, Ukraine, 26–28 August 2021; IEEE: Lviv, Ukraine, 2021; pp. 333–338. [Google Scholar] [CrossRef]
- Shchur, I.; Mazur, D.; Makarchuk, O.; Bilyakovskyy, I.; Turkovskyi, V.; Kwiatkowski, B.; Kalandyk, D. Improved Matlab/Simulink model of dual three-phase fractional slot and concentrated winding PM motor for EV applied brushless DC drive. Arch. Control Sci. 2022, 32, 677–707. [Google Scholar] [CrossRef]

















| θ(° el.) | Switching States | θ(° el.) | |||||||||||
|---|---|---|---|---|---|---|---|---|---|---|---|---|---|
| VSI 1 | VSI 2 | ||||||||||||
| S11 | S21 | S31 | S41 | S51 | S61 | S12 | S22 | S32 | S42 | S52 | S62 | ||
| 0–30 | 1 | 1 | 0 | 0 | 0 | 0 | 1 | 1 | 0 | 0 | 0 | 0 | 0–30 |
| 30–60 | 1 | 0 | 0 | 1 | 0 | 0 | 30–60 | ||||||
| 60–90 | 1 | 0 | 0 | 1 | 0 | 0 | 60–90 | ||||||
| 90–120 | 0 | 0 | 1 | 1 | 0 | 0 | 90–120 | ||||||
| 120–150 | 0 | 0 | 1 | 1 | 0 | 0 | 120–150 | ||||||
| 150–180 | 0 | 0 | 1 | 0 | 0 | 1 | 150–180 | ||||||
| 180–210 | 0 | 0 | 1 | 0 | 0 | 1 | 180–210 | ||||||
| 210–240 | 0 | 0 | 0 | 0 | 1 | 1 | 210–240 | ||||||
| 240–270 | 0 | 0 | 0 | 0 | 1 | 1 | 240–270 | ||||||
| 270–300 | 0 | 1 | 0 | 0 | 1 | 0 | 270–300 | ||||||
| 300–330 | 0 | 1 | 0 | 0 | 1 | 0 | 300–330 | ||||||
| 330–360 | 1 | 1 | 0 | 0 | 0 | 0 | 330–360 | ||||||
| θ(° el.) | Switching States | θ(° el.) | |||||||||||
|---|---|---|---|---|---|---|---|---|---|---|---|---|---|
| VSI 3 | VSI 4 | ||||||||||||
| S13 | S23 | S33 | S43 | S53 | S63 | S14 | S24 | S34 | S44 | S54 | S64 | ||
| 0–30 | 0 | 0 | 1 | 0 | 0 | 1 | 0 | 0 | 1 | 0 | 0 | 1 | 0–30 |
| 30–60 | 0 | 0 | 0 | 0 | 1 | 1 | 30–60 | ||||||
| 60–90 | 0 | 0 | 0 | 0 | 1 | 1 | 60–90 | ||||||
| 90–120 | 0 | 1 | 0 | 0 | 1 | 0 | 90–120 | ||||||
| 120–150 | 0 | 1 | 0 | 0 | 1 | 0 | 120–150 | ||||||
| 150–180 | 1 | 1 | 0 | 0 | 0 | 0 | 150–180 | ||||||
| 180–210 | 1 | 1 | 0 | 0 | 0 | 0 | 180–210 | ||||||
| 210–240 | 1 | 0 | 0 | 1 | 0 | 0 | 210–240 | ||||||
| 240–270 | 1 | 0 | 0 | 1 | 0 | 0 | 240–270 | ||||||
| 270–300 | 0 | 0 | 1 | 1 | 0 | 0 | 270–300 | ||||||
| 300–330 | 0 | 0 | 1 | 1 | 0 | 0 | 300–330 | ||||||
| 330–360 | 0 | 0 | 1 | 0 | 0 | 1 | 330–360 | ||||||
| Switches | Inverter Operation Modes | |||
|---|---|---|---|---|
| 1 | 2 | 3 | 4 | |
| S1 | 0 | 1 (0) | Switching according to the 120-degree conductivity with voltage regulation | Switching according to the 120-degree conductivity without voltage regulation |
| S3 | 0 | 1 (0) | ||
| S5 | 0 | 1 (0) | ||
| S2 | 0 | 0 (1) | ||
| S4 | 0 | 0 (1) | ||
| S6 | 0 | 0 (1) | ||
| Machine Modules M 1 (M 2) | OEW Machine Module Mode Number | |||||||
|---|---|---|---|---|---|---|---|---|
| 0 | 1 | 2 | 3 | 4 | 5 | 6 | ||
| VSI 1 (VSI 2) | mode | 1 | 3 | 2 | 4 | −3 | 4 | 3 |
| iDC | iDC = 0 | iDC > 0 | iDC = 0 | iDC > 0 | iDC < 0 | iDC > 0 | iDC > 0 | |
| VSI 3 (VSI 4) | mode | 1 | 2 | 3 | −3 | 4 | 3 | 4 |
| iDC | iDC = 0 | iDC = 0 | iDC > 0 | iDC < 0 | iDC > 0 | iDC > 0 | iDC > 0 | |
| Zone of operation | I zone | I zone | I zone | I zone | I zone | II zone | II zone | |
| OEW Module Mode Number | Modes of Operation of the BM and SCM |
|---|---|
| 1 | BM feeds the motor module |
| 2 | SCM feeds the motor module |
| 3 | BM feeds the motor module and charges the SCM |
| 4 | SCM feeds the motor module and charges the BM |
| 5 | BM and SCM feed the motor module (iBM > iSCM) |
| 6 | BM and SCM feed the motor module (iBM < iSCM) |
| Machine Modules M 1 (M 2) | OEW Machine Module Mode Number | |||||||
|---|---|---|---|---|---|---|---|---|
| 0 | 1 | 2 | 3 | 4 | 5 | 6 | ||
| VSI 1 (VSI 2) | mode | 1 | −3 | 2 | −4 | 3 | −4 | −3 |
| iDC | iDC = 0 | iDC < 0 | iDC = 0 | iDC < 0 | iDC > 0 | iDC < 0 | iDC < 0 | |
| VSI 3 (VSI 4) | mode | 1 | 2 | −3 | 3 | −4 | −3 | −4 |
| iDC | iDC = 0 | iDC = 0 | iDC < 0 | iDC > 0 | iDC < 0 | iDC < 0 | iDC < 0 | |
| Zone of operation | I zone | I zone | I zone | I zone | I zone | II zone | II zone | |
| OEW Module Mode Number | Modes of Operation of the BM and SCM |
|---|---|
| 1 | BM receives the motor module braking energy |
| 2 | SCM receives the motor module braking energy |
| 3 | BM receives the motor module braking energy and discharge energy of the SCM |
| 4 | SCM receives the motor module braking energy and discharge energy of the BM |
| 5 | BM and SCM receive the motor module braking energy (|iBM| > |iSCM|) |
| 6 | BM and SCM receive the motor module braking energy (|iBM| < |iSCM|) |
| Parameter | Value |
|---|---|
| Rated DC voltage for one module (V) | 24 |
| Rated torque (Nm) | 10 |
| Rated angular velocity (s−1) | 24 |
| Number pair of poles | 10 |
| Moment of inertia (kg·m2) | 0.15 |
| Phase winding resistance (Ω) | 0.250 |
| Phase winding self-inductance (mH) | 5.39 |
| Winding mutual inductance (mH) | 1.59 |
| Flux linkage by PM (Wb) | 0.112 |
| Parameter | Value |
|---|---|
| Rated power (W) | 350 |
| Rated DC voltage for one module (V) | 24 |
| Rated phase rms current (A) | 7.4 |
| Rated torque (Nm) | 20 |
| Rated angular speed (rpm) | 165 |
| Number pair of poles | 17 |
| Moment of inertia (kg·m2) | 0.15 |
Disclaimer/Publisher’s Note: The statements, opinions and data contained in all publications are solely those of the individual author(s) and contributor(s) and not of MDPI and/or the editor(s). MDPI and/or the editor(s) disclaim responsibility for any injury to people or property resulting from any ideas, methods, instructions or products referred to in the content. |
© 2023 by the authors. Licensee MDPI, Basel, Switzerland. This article is an open access article distributed under the terms and conditions of the Creative Commons Attribution (CC BY) license (https://creativecommons.org/licenses/by/4.0/).
Share and Cite
Shchur, I.; Turkovskyi, V. H–H Configuration of Modular EV Powertrain System Based on the Dual Three-Phase BLDC Motor and Battery-Supercapacitor Power Supply System. World Electr. Veh. J. 2023, 14, 173. https://doi.org/10.3390/wevj14070173
Shchur I, Turkovskyi V. H–H Configuration of Modular EV Powertrain System Based on the Dual Three-Phase BLDC Motor and Battery-Supercapacitor Power Supply System. World Electric Vehicle Journal. 2023; 14(7):173. https://doi.org/10.3390/wevj14070173
Chicago/Turabian StyleShchur, Ihor, and Valentyn Turkovskyi. 2023. "H–H Configuration of Modular EV Powertrain System Based on the Dual Three-Phase BLDC Motor and Battery-Supercapacitor Power Supply System" World Electric Vehicle Journal 14, no. 7: 173. https://doi.org/10.3390/wevj14070173
APA StyleShchur, I., & Turkovskyi, V. (2023). H–H Configuration of Modular EV Powertrain System Based on the Dual Three-Phase BLDC Motor and Battery-Supercapacitor Power Supply System. World Electric Vehicle Journal, 14(7), 173. https://doi.org/10.3390/wevj14070173

