Next Article in Journal
Explainability, Safety Cues, and Trust in GenAI Advisors: A SEM–ANN Hybrid Study
Next Article in Special Issue
A Dynamic Offloading Strategy Based on Optimal Stopping Theory in Vehicle-to-Vehicle Communication Scenarios
Previous Article in Journal
MEC-Chain: Towards a New Framework for a MEC-Enabled Mobile Blockchain Network Under the PoS Consensus
Previous Article in Special Issue
Computation Offloading in Space–Air–Ground Integrated Networks for Diverse Task Requirements with Integrated Reliability Mechanisms
 
 
Font Type:
Arial Georgia Verdana
Font Size:
Aa Aa Aa
Line Spacing:
Column Width:
Background:
Article

Transmission-Path Selection with Joint Computation and Communication Resource Allocation in 6G MEC Networks with RIS and D2D Support

by
Yao-Liang Chung
Department of Communications, Navigation and Control Engineering, National Taiwan Ocean University, Keelung City 202301, Taiwan
Future Internet 2025, 17(12), 565; https://doi.org/10.3390/fi17120565
Submission received: 28 October 2025 / Revised: 27 November 2025 / Accepted: 4 December 2025 / Published: 6 December 2025

Abstract

This paper proposes a transmission-path selection algorithm with joint computation and communication resource allocation for sixth-generation (6G) mobile edge computing (MEC) networks enhanced by helper-assisted device-to-device (D2D) communication and reconfigurable intelligent surfaces (RIS). The novelties of this work lie in the joint design of three key components: a helper-assisted D2D uplink scheme, a packet-partitioning cooperative MEC offloading mechanism, and RIS-assisted downlink transmission and deployment design. These components collectively enable diverse transmission paths under strict latency constraints, helping mitigate overload and reduce delay. To demonstrate its performance advantages, the proposed algorithm is compared with a baseline algorithm without helper-assisted D2D or RIS support, under two representative scheduling policies—modified maximum rate and modified proportional fair. Simulation results in single-base station (BS) and dual-BS environments show that the proposed algorithm consistently achieves a higher effective packet-delivery success percentage, defined as the fraction of packets whose total delay (uplink, MEC computation, and downlink) satisfies service-specific latency thresholds, and a lower average total delay, defined as the mean total delay of all successfully delivered packets, regardless of whether individual delays exceed their thresholds. Both metrics are evaluated separately for ultra-reliable low-latency communications, enhanced mobile broadband, and massive machine-type communications services. These results indicate that the proposed algorithm provides solid performance and robustness in supporting diverse 6G services under stringent latency requirements across different scheduling policies and deployment scenarios.

1. Introduction

With the evolution of communication technologies, the services supported by communication devices have expanded from early text and voice to today’s video streaming and immersive virtual reality. This expansion has been accompanied by increasingly stringent performance requirements. From the perspective of resource allocation, numerous algorithms have been proposed to meet diverse performance objectives such as throughput, latency, and fairness. Among the most widely recognized are the Best-channel quality indicator (CQI) algorithm [1], in which each user equipment (UE) competes for transmission resources based on its own CQI and achieves high throughput; the maximum-largest weighted delay first (M-LWDF) algorithm [2], which prioritizes packets nearing expiration to reduce packet loss; and the proportional fair (PF) algorithm [2], which selects the UE with the largest ratio of instantaneous achievable rate to historical average throughput, ensuring that all UEs have opportunities to access transmission resources.
With the advent of fourth-generation (4G) mobile networks, advances extended beyond resource allocation algorithms. For example, device-to-device (D2D) communication [3] enables direct transmission between UEs without traversing a base station (BS) and allows certain UEs to relay data on behalf of others. Similarly, orthogonal frequency division multiplexing (OFDM) [4] exploits orthogonality to achieve significantly higher spectral efficiency compared with other modulation techniques, thereby supporting higher data rates.
With the transition to fifth-generation (5G) mobile networks, expectations rose for further increases in data rates, along with improvements in latency, energy efficiency, and service coverage. The Third Generation Partnership Project (3GPP) standards body classified services into three categories: ultra-reliable low-latency communications (URLLC), enhanced mobile broadband (eMBB), and massive machine-type communications (mMTC). Their key performance requirements are summarized in Table 1. To meet these demands, researchers have proposed techniques such as puncturing, which allows latency-sensitive packets to preempt ongoing transmissions [5], and power-domain non-orthogonal multiple access (NOMA) [6], which enables multiple packets to be transmitted simultaneously over the same frequency band at different power levels, thereby enhancing 5G performance.
Over the past decade, the proliferation of mobile devices and the exponential growth of mobile traffic have driven remarkable advances in wireless communications and networking. However, the computational demands of emerging services often exceed the processing capabilities of mobile devices. Although device processing power has steadily improved, it remains limited compared with servers. To address this gap, researchers proposed mobile cloud computing (MCC) [10], in which tasks are offloaded to remote cloud servers. Yet, due to the relatively long transmission distance between UEs and MCC servers, MCC alone is insufficient to satisfy 5G requirements. Consequently, mobile edge computing (MEC) emerged as a key 5G technology [11]. By deploying small servers in close proximity to BSs, MEC enables data to be processed nearer to end users, potentially improving both latency and throughput.
Meanwhile, spectrum scarcity became increasingly critical. By 4G, most conventional frequency bands were already occupied, and 5G introduced millimeter-wave bands to expand capacity. Although millimeter waves provide higher data rates, their rapid attenuation and poor penetration reduce BS coverage compared with 4G and necessitate costly infrastructure densification. In response, sixth-generation (6G) research has proposed solutions such as reconfigurable intelligent surfaces (RIS) [12] and low-earth-orbit satellite communications [13]. RIS can enhance received signals and reflect them toward intended directions, potentially improving link quality, while satellites may help extend coverage to broader areas.
As performance requirements continue to escalate, MEC plays a pivotal role in reducing latency and increasing throughput. However, most existing MEC studies assume that each UE is served by a single MEC server, which can lead to overload when traffic is concentrated, thereby degrading both transmission and computation efficiency. Furthermore, integrating heterogeneous enabling technologies (e.g., D2D, RIS, MEC, and 6G) with diverse application perspectives (e.g., user mobility, traffic characteristics, and service heterogeneity) remains an open research challenge. In the context of 6G, designing efficient resource allocation and scheduling algorithms that jointly exploit D2D and RIS to enhance MEC networks while balancing multiple performance dimensions is a pressing issue.
To this end, we propose a framework that explicitly follows the uplink–computation–downlink process. Each UE initially offloads packets to the MEC server associated with its serving BS. On the uplink, a helper-assisted D2D scheme is introduced to assist transmission. Unlike conventional D2D without helper nodes, our scheme leverages idle UEs as relays to overcome UE power limitations and ensure more reliable connectivity. The BS then determines, based on service type and MEC load, whether to partition and redistribute packets to a selected neighboring MEC server for cooperative processing. On the downlink, RIS-assisted transmission and placement strategies are employed to return results efficiently to UEs. Building on these technologies, we design a transmission-path selection algorithm with joint computation and communication resource allocation, aiming to improve the effective packet-delivery success percentage, which intuitively represents the probability that packets are successfully delivered within the required latency bound.
The main contributions of this paper can be summarized as follows:
  • Transmission-path selection algorithm: We develop a transmission-path selection algorithm that jointly optimizes computation and communication resource allocation in 6G MEC networks enhanced by helper-assisted D2D, MEC cooperation, and RIS assistance. In the uplink, only one transmission path is activated at a time to ensure efficient resource utilization, whereas in the downlink, results can be flexibly returned through multiple paths—for example, partly from the local MEC and partly from a selected neighboring MEC via RIS. The algorithm is implemented under the modified maximum rate (MR) and PF scheduling policies and is designed to maximize the effective packet-delivery success percentage under stringent latency constraints.
  • Helper-assisted D2D uplink: We introduce a helper-assisted D2D scheme that leverages idle UEs as relays in the uplink. By constraining the broadcast power of BSs and helpers, reliable channel conditions are maintained between helpers, BSs, and UEs, thereby mitigating UE power limitations and improving uplink reliability.
  • Packet-partitioning cooperative MEC offloading: We design a cooperative offloading mechanism in which a packet initially offloaded to the local MEC may be partitioned and distributed to a selected neighboring MEC for joint computation. To limit complexity, each packet is processed by at most two MECs—the local MEC and one selected neighboring MEC.
  • RIS-assisted downlink design: We exploit the signal-enhancement capability of RIS to extend BS coverage beyond its conventional range. By carefully designing RIS placement and transmission strategies, the downlink coverage can be expanded and unnecessary handovers may be reduced.
The remainder of this paper is organized as follows. Section 2 reviews related work on packet scheduling, D2D/NOMA integration, heterogeneous 5G service scheduling, MEC optimization, and RIS-assisted systems. Section 3 introduces the system model and formulates the problem as a joint optimization across uplink path selection, MEC cooperation, and downlink transmission, subject to service-specific latency constraints. Section 4 presents the transmission-path selection algorithm, designed as a heuristic approximation to this joint optimization problem, integrating helper-assisted D2D uplink, MEC cooperation, and RIS-assisted downlink, and providing a formal complexity and scalability analysis. Section 5 reports simulation results, performance evaluation, and sensitivity analyses, highlighting the effectiveness and robustness of the proposed algorithm under diverse parameter settings. Finally, Section 6 concludes the paper, discusses limitations, and outlines potential directions for future research.

2. Literature Review

2.1. Packet Scheduling Algorithms

Packet scheduling has long been a cornerstone of wireless resource management. Building on classical schemes such as Best-CQI, M-LWDF, and PF, researchers proposed refinements to address diverse traffic conditions. For example, the packet prediction mechanism [14] incorporated channel quality, quality of service (QoS), and fairness while analyzing packet timestamps and delay budgets to estimate expiration probabilities, thereby reducing packet drops under bursty traffic. Similarly, the modified earliest deadline first (EDF)–PF algorithm [15] combined EDF with PF, achieving performance comparable to the exponential rule scheduler but with significantly lower complexity, which made it more practical for real-world Long-Term Evolution systems. Extending this line of work, a QoS-aware scheduler [16] modified M-LWDF by incorporating QoS class identifiers and delay parameters, balancing the needs of delay-sensitive and non-delay-sensitive services and improving fairness, throughput, and spectral efficiency. More recently, [17] provided a comprehensive performance evaluation of resource scheduling for URLLC/eMBB coexistence, comparing classical and modern algorithms under heterogeneous traffic, and highlighting trade-offs between throughput, latency, and fairness.

2.2. D2D and NOMA-Assisted Designs

D2D, particularly when integrated with NOMA, inspired new optimization strategies for resource allocation. A D2D-assisted MEC system [18] jointly optimized resource allocation and task offloading under delay constraints, decomposed the problem into subproblems, and derived a low-complexity solution that improved energy efficiency. Building on this, joint uplink and downlink allocation for NOMA-enabled D2D groups [19] was formulated as a convex optimization problem to maximize sum rate while ensuring minimum QoS for both cellular and D2D users. Along similar lines, the joint uplink and downlink resource allocation method in [20] exploited available sub-channels to maximize throughput under rate, power, and reuse constraints, and significantly outperformed single-direction allocation schemes. In 2025, [21] introduced a deep reinforcement learning (DRL)-based secure spectrum-reuse framework for RIS-assisted D2D communications, addressing secrecy capacity under multiple eavesdroppers. Similarly, [22] proposed a simultaneously transmitting and reflecting (STAR)-RIS-aided underlay D2D-NOMA system with energy harvesting to minimize power consumption while maintaining QoS, showing significant energy efficiency gains.

2.3. Scheduling for Heterogeneous 5G Services

The coexistence of heterogeneous 5G services such as URLLC, eMBB, and mMTC motivated extensive research into advanced scheduling frameworks. For instance, multiplexing of URLLC and eMBB traffic [5] was addressed through joint schedulers that exploited puncturing while incorporating fairness constraints, thereby balancing URLLC reliability with eMBB throughput. In MEC-enabled hybrid automatic repeat request systems, optimized blocklength allocation and retransmission strategies under finite blocklength constraints [23] minimized energy consumption while maintaining reliability. Similarly, a joint transmission and computation resource allocation algorithm [24] adapted to service-specific load characteristics. It reduced packet loss by up to 15% and improved user data rates by 7%.
Other works refined this balance: fairness-aware schedulers for URLLC/eMBB coexistence [25] used linear and convex loss models to derive optimal strategies; a resource allocation framework [26] directed traffic to optimal BSs and formulated frequency/power allocation as a mixed-integer nonlinear program, achieving throughput gains of up to 49%; and DRL approaches [27] was applied to balance URLLC and eMBB QoS, reducing eMBB rate loss while satisfying URLLC’s strict latency requirements. Complementary approaches included a software-defined ultra-dense network framework [28] that pre-selected BSs and core paths to reduce end-to-end latency, joint routing and packet scheduling in open radio access network [29] that reduced processing delay, and puncturing-based scheduling for Industry 4.0 traffic [30] that introduced compensation strategies to maximize minimum expected rates. More specialized studies investigated uplink power control for extended reality and eMBB coexistence in 5G-Advanced systems [31], providing guidelines for parameter tuning, and a model predictive control framework [32] for URLLC, which smoothed unstable arrivals into convex optimization problems to improve stability and efficiency. Extending these efforts, [33] benchmarked heterogeneous scheduling strategies under realistic 5G traffic mixes, offering updated guidelines for balancing URLLC reliability with eMBB throughput in practical deployments.

2.4. MEC-Focused Enhancements

Given MEC’s central role in reducing latency and enabling computation offloading, many works extended its application. The extended weighted fair queuing with delay constraint scheduler [9] jointly considered fairness and delay constraints in MEC-enabled 5G systems, reducing latency by up to 73%. In multi-user, multi-server MEC environments, stochastic optimization approaches [34] balanced energy efficiency and delay using Lyapunov optimization, while dynamic optimization schemes [35] for energy-harvesting devices combined Lyapunov optimization with simulated annealing genetic algorithms.
DRL was also applied: multi-agent DRL [36] jointly optimized task offloading and resource allocation, improving spectrum efficiency and offloading success, while a collaborative MEC framework [37] using a dual-time-scale DRL approach optimized caching, offloading, and resource allocation to maximize QoS and reduce switching costs. Alternative architectures were also explored: unmanned aerial vehicle (UAV)-assisted MEC [38] reduced system delay through intelligent charging and task offloading; MEC service migration in the Internet of Vehicles (IoV) [39] was addressed with a Lyapunov-based online algorithm that reduced energy consumption by over 50%; user association and service-function-chain deployment [40] was studied using mixed-integer linear programming and a heuristic algorithm to balance optimality and scalability; and MEC- and D2D-based e-health architectures [41] integrated Internet of Medical Things devices with secure data handling to support low-latency remote monitoring. Further, a Lyapunov-based profit maximization algorithm [42] improved average profit by over 15% in IoV scenarios, while network slicing and admission control in MEC-enabled 5G radio access networks [43] combined multi-agent DRL with graph attention networks to achieve robust and scalable performance. In 2025, [44] surveyed DRL-based resource scheduling for MEC, synthesizing advances in caching, offloading, and resource allocation. Moreover, [45] proposed energy-aware task offloading for rotatable STAR-RIS-enhanced MEC systems, demonstrating significant energy savings and improved computation efficiency.

2.5. RIS-Assisted Systems

RIS emerged as a key enabler for 6G, offering the ability to reconfigure wireless propagation environments. Channel estimation remained a challenge due to RIS’s passive nature, and [46] compared lightweight estimation methods that exploited multi-user correlation and sparsity. Large-scale deployment studies [47] demonstrated significant throughput gains and identified optimal RIS/BS density ratios, while [48] proposed a Rayleigh fading model for RIS-assisted systems, analyzed correlation properties, and defined a channel hardening concept. Robust optimization under imperfect channel state information was addressed in [49], which proposed an alternating optimization algorithm to maximize the minimum UE signal-to-interference-plus-noise ratio (SINR) in RIS-assisted multiple-input single-output systems.
Integration with other technologies was also explored: [50] combined NOMA, RIS, and backscatter communication for Internet of Things, derived outage probability and ergodic capacity expressions, and showed superior energy and spectral efficiency compared with OFDM. More recent works integrated RIS with MEC: [51] combined digital twins and RIS-assisted MEC for URLLC, formulated the problem as a Markov decision process, and solved it with DRL, achieving up to 60% delay reduction and 20% energy savings; [52] proposed a multi-agent DRL framework for RIS-assisted MEC that jointly optimized RIS phase shifts, task offloading, and resource allocation to maximize secrecy capacity while minimizing energy consumption; and [53] introduced an active RIS-assisted NOMA-MEC system that optimized BS beamforming, RIS reflection coefficients, local computing frequency, and user transmit power, significantly improving total computation bits, especially as the number of RIS elements increased. In 2025, [54] enhanced secrecy energy efficiency in RIS-aided aerial MEC networks using DRL, while [55] developed online resource allocation and trajectory optimization for STAR-RIS-assisted UAV-MEC systems, showing strong performance in dynamic urban environments.

2.6. Synthesis

Across these five domains, prior research has demonstrated significant performance gains in packet scheduling, D2D/NOMA integration, heterogeneous 5G service scheduling, MEC optimization, and RIS-assisted systems. However, most studies treated these technologies in isolation, and the assumption that each packet is served by a single MEC server remained prevalent, limiting scalability under heavy traffic. These gaps motivate a unified design that jointly considers helper-assisted D2D uplink, MEC cooperation, and RIS-assisted downlink. The framework integrates helper-assisted D2D uplink, MEC cooperation, and RIS-assisted downlink to improve the effective packet-delivery success percentage subject to service-specific latency requirements.

3. System Model

3.1. System Environment

We consider a 6G network comprising a set of BSs, denoted by B (indexed by i ). As illustrated in Figure 1, each BS defines a circular coverage area, and six adjacent BSs are placed around it at equal angular spacing of 60 degrees, forming the surrounding topology. All BSs are interconnected via reliable wired links, so inter-BS transmission errors can be neglected. Each BS is co-located with an MEC server; since the MEC is deployed adjacent to the BS, the transmission delay between them is negligible. Adjacent BS coverage areas overlap, and RISs are deployed at the boundaries of these overlapping regions. To capture this deployment formally, we consider a set of RISs, denoted by R (indexed by k ), with each BS associated with six RIS panels. For tractability, each RIS is modeled as a sectorized reflector composed of N equal-angle facets. The default configuration sets N = 6 . Here, “facets” refer to angular sectors in the coverage model rather than physical panels. While a physical RIS panel typically covers approximately 180° in the front half-space, our tractable model adopts a 360° sectorized approximation to simplify analysis at BS coverage boundaries. A UE is eligible for RIS-assisted reflection only if its incident angle falls within the field of view of at least one facet. To capture the directional nature of RIS beamforming, RIS gain is assumed to scale with facet count N : narrower facets yield higher directivity. For calibration, RIS gain is set to 20 dB at N = 6 facets, serving as an idealized reference point rather than a fixed empirical standard. Reported RIS prototypes typically achieve 5–15 dB gain, with some large-scale designs occasionally exceeding 20 dB in specific indoor scenarios [56,57,58]. The detailed scaling rule and the sensitivity/robustness to alternative gain values are analyzed in Section 5.3. This abstraction maps element-level beamforming benefits into a tractable facet-based representation, reflecting the effective gain of phase optimization without explicitly modeling per-element structures. For clarity, each RIS is assumed to form a single main beam directed toward the selected facet, with boundary angles treated as inside by convention. This single-beam assumption ensures tractability while preserving the directional nature of RIS reflection; extending to multi-beam RIS with energy-splitting models is left for future work. In practice, BSs and RISs employ directional antennas to enable beamforming, and future extensions may incorporate antenna patterns for added realism. We further consider a set of UEs, denoted by U (indexed by j ), across the network. Both UEs and BSs are equipped with transmission and reception buffers. Specifically, the transmission and reception buffer sizes of U E j are denoted by B u U E j T and B u U E j R , respectively. Similarly, the transmission and reception buffer sizes of B S i are denoted by B u B S i T and B u B S i R , respectively. Each UE generates multiple packets per second of identical size and service type, where the probability that U E j generates a packet of service type s is denoted by P U E j s , with s S , where S = U R L L C , e M B B , m M T C . Uplink and downlink transmissions are allocated to orthogonal channels, which do not interfere with each other and both support multi-user access. Let P U E j and P B S i denote the transmit powers of U E j and B S i , respectively.
In designing the relay strategy, different considerations are applied to uplink and downlink. For downlink transmission, the BS has sufficient transmit power, and RIS can help extend the BS’s coverage area, potentially supporting UEs located near or slightly outside the original cell boundary. Consistent with the single-beam RIS model introduced earlier, downlink employs RIS-only assistance, with RIS panels strategically placed at coverage edges to maximize service extension. In contrast, uplink transmission is constrained by the limited transmit power of UEs. Even with RIS gain, poor channel conditions cannot be fully compensated. Therefore, RIS is not employed in uplink due to UE power constraints, as discussed above; instead, a helper-assisted D2D scheme is introduced to provide alternative, higher-quality transmission paths. Consequently, uplink employs the helper-assisted D2D scheme, while downlink relies solely on RIS assistance.
To illustrate the operation of this framework, we present two representative cases, as depicted in Figure 1. In the first case, U E 1 adopts the helper-assisted D2D scheme in the uplink, forwarding its packet to a helper UE ( U E 1 ), which then relays the packet to its serving BS ( B S 1 ). Upon reception, B S 1 partitions the packet: one portion is processed locally at B S 1 ’s MEC and returned directly to U E 1 , while the other portion is offloaded to the neighboring B S 2 ’s MEC for computation and subsequently returned to U E 1 via R I S 1 . Consistent with the single-beam RIS model introduced earlier, R I S 1 forms a single directed beam toward U E 1 , which can help extend B S 2 ’s effective coverage for the downlink transmission. In the second case, U E 2 transmits its packet directly to B S 3 without D2D assistance. After computation at B S 3 ’s MEC, the result is delivered back to U E 2 , where B S 3 employs R I S 2 for the downlink transmission. R I S 2 similarly operates under the facet-based abstraction, forming one main beam toward U E 2 , in line with the tractable RIS design described in this section.

3.2. Helper-Assisted D2D Scheme

In this subsection, we design a helper-assisted D2D scheme that offers UEs an alternative uplink transmission option in addition to conventional direct communication. At the beginning of each scheduling period, denoted as T B S P e r i o d , the BS broadcasts a signal to identify UEs that can serve as helpers. A UE that successfully receives this signal, is idle (i.e., has no transmission demand), and has a mobility speed below the threshold V t h becomes eligible to act as a helper. The set of such UEs is denoted as helpers (set J , indexed by j ).
To ensure that helpers remain close to the BS and maintain favorable channel conditions, the BS sets its broadcast power to δ P U E m a x , where P U E m a x is the maximum transmit power of a UE, and δ ( 0 , 1 ) denotes a power scaling factor indicating the fraction of P U E m a x used for BS broadcasting. Once a UE becomes a helper, it broadcasts a signal with the same power, enabling UEs within its coverage to recognize it as a helper. At this stage, each U E j with transmission demand computes the time required for direct communication with its serving B S i , as well as the time required when using the helper-assisted D2D transmission. If no helper H e l p e r j is available, this time is set to ∞.
Through signaling interactions with B S i , U E j can estimate the channel condition and calculate the transmission time for conventional communication as
T U E j B S i , N A N , x t r a n s , s = Z U L , s C U E j B S i , N A N , x s ,
where
C U E j B S i , N A N , x s = B W U L · l o g ( 1 + S I N R U E j B S i , N A N , x s ) .  
Here, Z U L , s denotes the uplink payload size of service type s , and B W U L represents the system bandwidth allocated for uplink transmission, and S I N R U E j B S i , N A N , x s and C U E j B S i , N A N , x s respectively denote the SINR observed at B S i and the corresponding data rate when U E j directly transmits the x -th packet of service type s to B S i . Equations (1) and (2) follow the conventional transmission time definition [59] and the Shannon capacity formulation [60], respectively. It should be noted that this formulation is a simplified representation compared with full 5G system-level models. This deliberate choice ensures tractability and provides a common foundation for evaluating diverse transmission paths. Specifically, helper-assisted D2D transmission in the uplink, MEC offloading during computation, and RIS-assisted reflection in the downlink each influence these quantities by altering payload distribution or channel conditions, thereby influencing the modeled latency performance in the proposed 6G MEC framework. For helper-assisted D2D transmission, the total delay consists of two segments: from U E j to H e l p e r j , and from H e l p e r j to B S i . The transmission time from U E j to H e l p e r j is
T U E j B S i , H e l p e r j , x t r a n s , s = Z U L , s C U E j B S i , H e l p e r j , x s ,
where
C U E j B S i , H e l p e r j , x s = B W U L · l o g ( 1 + S I N R U E j B S i , H e l p e r j , x s ) .
Here, S I N R U E j B S i , H e l p e r j , x s and C U E j B S i , H e l p e r j , x s respectively denote the SINR observed at H e l p e r j and the corresponding data rate when U E j transmits the x -th packet of service type s destined for B S i via H e l p e r j . The channel condition of this segment can be estimated by U E j from the broadcast signal of H e l p e r j . Equations (3) and (4) are consistent with (1) and (2), respectively [59,60]. The transmission time from H e l p e r j to B S i is
T H e l p e r j B S i , U E j , x t r a n s , s = Z U L , s C H e l p e r j B S i , U E j , x s ,  
where
C H e l p e r j B S i , U E j , x s = B W U L · l o g ( 1 + S I N R H e l p e r j B S i , U E j , x s ) .  
Here, S I N R H e l p e r j B S i , U E j , x s and C H e l p e r j B S i , U E j , x s respectively denote the SINR observed at B S i and the corresponding data rate when H e l p e r j forwards the x -th packet of service type s , originally transmitted from U E j , to B S i . Since helpers are selected by the BS, each H e l p e r j is assumed to be aware of the channel condition to its serving B S i . Equations (5) and (6) are consistent with (1) and (2), respectively [59,60].
Subsequently, U E j selects its uplink transmission mode based on the shorter delay:
  • If
T U E j B S i , N A N , x t r a n s , s min j J ( T U E j B S i , H e l p e r j , x t r a n s , s + T H e l p e r j B S i , U E j , x t r a n s , s ) ,  
then U E j adopts conventional direct communication.
  • Otherwise, if
T U E j B S i , N A N , x t r a n s , s > min j J ( T U E j B S i , H e l p e r j , x t r a n s , s + T H e l p e r j B S i , U E j , x t r a n s , s ) ,
then U E j competes for the corresponding H e l p e r j to assist its uplink transmission. The pairing between requesting UEs and helpers is established through the request-to-send (RTS)/clear-to-send (CTS) handshake mechanism in wireless collision-avoidance protocols. UEs that fail in the contention revert to conventional direct communication. Specifically, within a scheduling period, once a helper is successfully paired with a UE, it cannot be selected by other UEs. After completing the transmission for that UE, the helper loses its eligibility. If a helper is not selected by any UE until the end of the scheduling period, it stops broadcasting and relinquishes its helper status. The signaling overhead associated with helper discovery, contention (RTS/CTS handshake), and related control exchanges is not explicitly modeled in this subsection; its treatment is specified later in the performance evaluation setup (Section 5.1). In the default setting, these overheads are assumed to be zero to provide a consistent basis for comparing diverse transmission paths, while the impact of non-zero overheads is examined in the sensitivity analysis (Section 5.4) to validate the robustness of the proposed framework.

3.3. MEC Selection and Proportional Allocation

Although MEC servers provide a certain level of data processing capability, they may become overloaded when traffic is excessively high. To address this issue, we propose a cooperative MEC offloading mechanism that allows nearby MECs to collaborate. Each packet is processed by at most two MECs to reduce computational complexity. Specifically, when a UE offloads a packet to its local MEC, part of the packet may be further distributed to a nearby selected MEC depending on the load status and the service type. If the environment contains only one BS (and thus only one MEC), the distribution mechanism is not triggered. For clarity in subsequent descriptions, each BS is regarded as equivalent to its corresponding MEC.
To accurately capture the computation demand associated with different service-type packet sizes and the sub-packet structure introduced by packet partitioning, the instantaneous load of M E C i , denoted as L M E C i , is defined as
L M E C i = s S m M M E C i s D m s C M E C i · T B S P e r i o d .  
Here, M M E C i s denotes the set of all packets or sub-packets of service type s currently residing at M E C i ; D m s represents the computation demand (in million instructions (MI)) of the m -th (sub-)packet of service type s ; and C M E C i is the computation capacity (in million instructions per second (MIPS)) of M E C i . The metric L M E C i thus reflects the fraction of MEC resources consumed within one scheduling period. In this work, we classify the load level as medium when 0.6 L M E C i 0.8 , and as high when L M E C i > 0.8 . For clarity, the MEC server associated with the BS currently serving U E j is denoted as M E C U E j , B S i n e a r .
In a multi-BS environment, when U E j transmits a packet to B S i and offloads it to M E C U E j , B S i n e a r , three cases are considered:
  • High load at the local MEC: If M E C U E j , B S i n e a r is determined to be under high load, all packets in the transmission buffer of U E j are discarded (discarded during preliminary simulations before actual transmission).
  • Medium load at the local MEC with URLLC packets: If M E C U E j , B S i n e a r is under medium load and the packet belongs to the URLLC service type, the packet is processed directly at M E C U E j , B S i n e a r (see Figure 2).
  • Medium load at the local MEC with eMBB or mMTC packets: If M E C U E j , B S i n e a r is under medium load and the packet belongs to eMBB or mMTC, packet splitting is adopted to balance computational load between MECs and cope with latency constraints. Let Q U E j , B S i and Q U E j , B S i denote the CQIs perceived by U E j from B S i and from B S i , respectively. The packet is divided into two parts with ratio Q U E j , B S i : Q U E j , B S i (see Figure 3). The first part is processed at M E C U E j , B S i n e a r , while the second part is offloaded to the MEC corresponding to the selected neighboring BS, denoted as M E C U E j , B S i f a r . The selection of M E C U E j , B S i f a r follows the descending order of the Q U E j , B S i values among nearby BSs. The BS with the highest CQI is selected first; if its corresponding MEC is under medium- or high-load, the next BS in descending CQI order is then considered. If this MEC is also under medium or high load, all packets in the transmission buffer of U E j are discarded (discarded during preliminary simulations before actual transmission). Let D s denote the computation demand (in MI) of a full packet of service type s . Let D U E j , x n e a r ,   s and D U E j , x f a r ,   s denote the computation demands (in MI) of the near and far portions of the x -th packet generated by U E j for service type s , respectively. When packet splitting is applied, the computation demands of the near and far sub-packets are determined proportionally according to the splitting ratio Q U E j , B S i : Q U E j , B S i . Specifically, D U E j , x n e a r ,   s and D U E j , x f a r ,   s are given by D U E j , x n e a r ,   s = Q U E j , B S i Q U E j , B S i + Q U E j , B S i · D s and D U E j , x f a r ,   s = Q U E j , B S i Q U E j , B S i + Q U E j , B S i · D s , respectively, which satisfy D U E j , x n e a r ,   s + D U E j , x f a r ,   s = D s .
In the case where only one BS exists in the environment, only M E C U E j , B S i n e a r is available. If it is under high load, all packets in the buffer of U E j are discarded (discarded during preliminary simulations). In all other cases, packets are processed directly at M E C U E j , B S i n e a r .
For clarity in subsequent descriptions, packets processed at M E C U E j , B S i n e a r are denoted as A U E j , B S i n e a r , while packets processed at M E C U E j , B S i f a r are denoted as A U E j , B S i f a r .

3.4. RIS-Assisted Transmission and Deployment Design

Figure 4 illustrates the RIS-assisted transmission scenario. To establish a clear basis for the subsequent discussion, we introduce the following definition:
  • Assistance region: The outer semicircular area supported by the RIS of B S i . For instance, in Figure 4, the assistance region of B S 1 corresponds to the light-orange sector, while that of B S 2 corresponds to the light-blue sector.
We consider two representative cases where RIS is employed to assist transmission:
  • Far-MEC case: For a packet labeled A U E j , B S i f a r that has been processed by M E C U E j , B S i f a r , if U E j lies within the assistance region of R I S k associated with B S i , then B S i forwards the processed packet to U E j via R I S k .
  • Near-MEC case: For a packet labeled A U E j , B S i n e a r that has been processed by M E C U E j , B S i n e a r , if U E j lies within the assistance region of R I S k associated with B S i , then B S i delivers the processed packet to U E j through R I S k .
As an example, consider Figure 4. In the first case, once M E C U E 1 , B S 2 f a r completes the processing of packet A U E 1 , B S 2 f a r , if B S 2 detects that U E 1 is located in the assistance region of R I S 1 , then B S 2 forwards the packet to U E 1 through R I S 1 , which may help improve transmission efficiency. In the second case, after M E C U E 2 , B S 1 n e a r processes packet A U E 2 , B S 1 n e a r , if U E 2 moves into the assistance region of R I S 1 associated with B S 1 , then B S 1 transmits the packet to U E 2 through R I S 1 . In this case, the RIS can help enhance the received signal strength at U E 2 , helping it to remain above the handover threshold and potentially reducing unnecessary handovers and the additional latency they incur.
To maximize RIS effectiveness, we design its placement strategy by explicitly accounting for both transmission scenarios. In the far-MEC case, RIS units are best deployed at the cell edge to extend coverage, whereas in the near-MEC case, they should be positioned at the center of the overlapping region to reinforce signals and reduce handovers. A joint placement strategy at the overlap center thus addresses both cases simultaneously, which can help improve overall system performance.
Facet selection in downlink transmission follows a geometric rule: the facet whose angular sector contains the incident angle of the UE associated with the packet currently scheduled for downlink transmission is selected as the active reflection path. When multiple UEs are located in different facets simultaneously, only the facet corresponding to the scheduled UE is activated, while other UEs are not assisted during that transmission instance, consistent with the single-beam assumption. When multiple UEs are located within the same facet, only the UE selected under the downlink scheduling policy is assisted by RIS in that instance, while other UEs in the same facet are not served until they are scheduled in subsequent transmissions. In each downlink scheduling instance, the RIS forms only one directed beam toward the scheduled UE; beam switching within the same instance is not considered, to preserve tractability and avoid switching overhead. For clarity, RIS operation in both far-MEC and near-MEC cases follows the tractable facet-based model introduced in Section 3.1, ensuring consistency with the single-beam assumption and avoiding multi-beam energy splitting or inter-beam interference. The placement strategy described above refines the boundary deployment introduced in Section 3.1 by distinguishing far-MEC and near-MEC cases. The transmission procedures defined here are explicitly quantified in Section 3.5 through the uplink and downlink delay formulas.

3.5. Definition of Uplink and Downlink Transmission Procedures

3.5.1. Uplink Transmission Procedure

In our design, uplink transmission can be realized through two communication modes: Uplink Mode A (conventional/direct transmission) or Uplink Mode B (helper-assisted D2D transmission).
  • Uplink Mode A (conventional/direct transmission): If U E j adopts Uplink Mode A, the packet flow follows the procedure illustrated in Figure 5. The delay is composed of four stages: (1) Scheduling delay: T w a i t + T w a i t , where T w a i t denotes the random waiting time for the packet in the transmission buffer of U E j to first contend for channel resources from B S i , and T w a i t = ( M U E j 1 ) · T B S P e r i o d denotes the additional waiting time until the packet successfully obtains channel resources after the first contention. Here, M U E j is the number of contention attempts made by U E j before successfully acquiring channel resources from B S i . (2) Processing time at U E j : T U E j p r o c . (3) Direct transmission time from U E j to B S i : T U E j B S i , N A N , x t r a n s , s . (4) Processing time at B S i : T B S i p r o c
  • Uplink Mode B (helper-assisted D2D transmission): If U E j employs Uplink Mode B, the packet flow follows the procedure in Figure 6 and is divided into two paths: (a) from U E j to its helper H e l p e r j , and (b) from H e l p e r j to B S i . For path (a), the delay is composed of four stages: (1) Scheduling delay: T w a i t + T w a i t . (2) Processing time at U E j : T U E j p r o c . (3) Transmission time from U E j to H e l p e r j : T U E j B S i , H e l p e r j , x t r a n s , s . (4) Processing time at H e l p e r j : T H e l p e r j p r o c . For path (b), the delay is composed of three stages: (1) Processing time at H e l p e r j : T H e l p e r j p r o c . (2) Transmission time from H e l p e r j to B S i : T H e l p e r j B S i , U E j , x t r a n s , s . (3) Processing time at B S i : T B S i p r o c .
Accordingly, the total uplink delay is expressed as:
T U E j , B S i , x U L d e l a y , s = T w a i t + T w a i t + T U E j p r o c + T U E j B S i , N A N , x t r a n s , s + T B S i p r o c , if Uplink Mode A , T w a i t + T w a i t + T U E j p r o c + T U E j B S i , H e l p e r j , x t r a n s , s + 2 T H e l p e r j p r o c + T H e l p e r j B S i , U E j , x t r a n s , s + T B S i p r o c , if Uplink Mode B ,

3.5.2. Downlink Transmission Procedure

Downlink transmission can be realized through four modes: Downlink Mode A (local BS direct transmission), Downlink Mode B (local BS transmission via RIS), Downlink Mode C (non-local BS transmission without RIS), or Downlink Mode D (non-local BS transmission via RIS).
  • Downlink Mode A (local BS direct transmission): If U E j adopts Downlink Mode A, the packet flow follows the procedure illustrated in Figure 7. The delay is composed of three stages: (1) Processing time at B S i : T B S i p r o c . (2) Transmission time directly from B S i to U E j : T B S i ( N A N ) U E j , N A N , x t r a n s , s . (3) Processing time at U E j : T U E j p r o c
  • Downlink Mode B (local BS transmission via RIS): If U E j adopts Downlink Mode B, the packet flow follows Figure 8. The delay is composed of three stages: (1) Processing time at B S i : T B S i p r o c . (2) Transmission time from B S i to U E j via R I S k : T B S i ( N A N ) U E j , R I S k , x t r a n s , s + T R I S k U E j , B S i ( N A N ) , x t r a n s , s . (3) Processing time at U E j : T U E j p r o c .
  • Downlink Mode C (non-local BS transmission without RIS): If U E j adopts Downlink Mode C, the packet flow follows Figure 9. The delay is composed of four stages: (1) Backhaul propagation delay from the non-local BS B S i to the serving BS B S i : T w i r e . (2) Processing time at B S i : T B S i p r o c . (3) Transmission time directly from B S i to U E j : T B S i ( N A N ) U E j , N A N , x t r a n s , s . (4) Processing time at U E j : T U E j p r o c . This backhaul step exists because B S i cannot employ RIS; thus, the computed packet must first be forwarded to B S i .
  • Downlink Mode D (non-local BS transmission via RIS): If U E j adopts Downlink Mode D, the packet flow follows Figure 10. The delay is composed of three stages: (1) Processing time at the non-local BS B S i : T B S i p r o c . (2) Transmission time from B S i to U E j via R I S k : T B S i ( B S i ) U E j , R I S k , x t r a n s , s + T R I S k U E j , B S i ( B S i ) , x t r a n s , s . (3) Processing time at U E j : T U E j p r o c .
For packets processed by the local BS B S i (labeled A U E j , B S i n e a r ) or by the non-local BS B S i (labeled A U E j , B S i f a r ), the downlink delay is:
T B S i , U E j , x D L d e l a y , s = T B S i p r o c + T B S i N A N U E j , N A N , x t r a n s , s + T U E j p r o c , if Downlink Mode A , T B S i p r o c + T B S i ( N A N ) U E j , R I S k , x t r a n s , s + T R I S k U E j , B S i ( N A N ) , x t r a n s , s + T U E j p r o c , if Downlink Mode B ,  
T B S i , U E j , x D L d e l a y , s = T w i r e + T B S i p r o c + T B S i N A N U E j , N A N , x t r a n s , s + T U E j p r o c , if Downlink Mode C , T B S i p r o c + T B S i ( B S i ) U E j , R I S k , x t r a n s , s + T R I S k U E j , B S i ( B S i ) , x t r a n s , s + T U E j p r o c , if Downlink Mode D .
For simplicity, the downlink payload size is set as Z D L , s = β Z U L , s , where β > 0 denotes the downlink/uplink payload ratio. The corresponding transmission times and capacities are then expressed as follows:
  • Direct BS→UE transmission:
T B S i ( N A N ) U E j , N A N , x t r a n s , s = Z D L , s C B S i N A N U E j , N A N , x s ,  
C B S i ( N A N ) U E j , N A N , x s = B W D L · l o g ( 1 + S I N R B S i N A N U E j , N A N , x s ) .  
Here, S I N R B S i N A N U E j , N A N , x s and C B S i ( N A N ) U E j , N A N , x s respectively denote the SINR observed at UEj and the corresponding data rate obtained as the calculation result when B S i directly transmits to U E j the x -th packet of service type s associated with U E j . Equations (13) and (14) are consistent with (1) and (2), respectively [59,60].
  • BS→UE via RIS (local R I S k ):
T B S i ( N A N ) U E j , R I S k , x t r a n s , s = Z D L , s C B S i N A N U E j , R I S k , x s ,  
C B S i ( N A N ) U E j , R I S k , x s = B W D L · l o g ( 1 + S I N R B S i N A N U E j , R I S k , x s ) .  
Here, S I N R B S i N A N U E j , R I S k , x s and C B S i ( N A N ) U E j , R I S k , x s respectively denote the SINR observed at R I S k and the corresponding data rate obtained as the calculation result when B S i transmits to R I S k the x -th packet of service type s associated with U E j for subsequent forwarding to U E j . Equations (15) and (16) are consistent with (13) and (14), respectively [59,60].
  • RIS→UE (local R I S k ):
T R I S k U E j , B S i ( N A N ) , x t r a n s , s = Z D L , s C R I S k U E j , B S i N A N , x s ,  
C R I S k U E j , B S i ( N A N ) , x s = B W D L · l o g ( 1 + S I N R R I S k U E j , B S i ( N A N ) , x s ) .
Here, S I N R R I S k U E j , B S i ( N A N ) , x s and C R I S k U E j , B S i ( N A N ) , x s respectively denote the SINR observed at U E j and the corresponding data rate obtained as the calculation result when R I S k forwards to U E j the x -th packet of service type s associated with U E j . Equations (17) and (18) are consistent with (13) and (14), respectively [59,60].
  • BS→UE via RIS (non-local case with B S i , R I S k ):
T B S i ( B S i ) U E j , R I S k , x t r a n s , s = Z D L , s C B S i ( B S i ) U E j , R I S k , x s ,  
C B S i ( B S i ) U E j , R I S k , x s = B W D L · l o g ( 1 + S I N R B S i ( B S i ) U E j , R I S k , x s ) .  
Here, S I N R B S i ( B S i ) U E j , R I S k , x s and C B S i ( B S i ) U E j , R I S k , x s respectively denote the SINR observed at R I S k and the corresponding data rate obtained as the calculation result when B S i transmits to R I S k the x -th packet of service type s associated with U E j for subsequent forwarding to U E j . Equations (19) and (20) are consistent with (13) and (14), respectively [59,60].
  • RIS→UE (non-local R I S k ):
T R I S k U E j , B S i ( B S i ) , x t r a n s , s = Z D L , s C R I S k U E j , B S i ( B S i ) , x s ,  
C R I S k U E j , B S i ( B S i ) , x s = B W D L · l o g ( 1 + S I N R R I S k U E j , B S i ( B S i ) , x s ) .
Here, S I N R R I S k U E j , B S i ( B S i ) , x s and C R I S k U E j , B S i ( B S i ) , x s respectively denote the SINR observed at U E j and the corresponding data rate obtained as the calculation result when R I S k forwards to U E j the x -th packet of service type s associated with U E j . Equations (21) and (22) are consistent with (13) and (14), respectively [59,60].
Note that the SINR terms in (18) and (22) include the signal-power gain contributed by RIS.

3.5.3. Total Delay

First, the total delay for a packet labeled A U E j , B S i n e a r (or A U E j , B S i f a r ), denoted as T U E j , B S i , x t o t a l _ n e a r , s (or T U E j , B S i , x t o t a l _ f a r , s ), is defined as the sum of four components: (1) The uplink delay: T U E j , B S i , x U L d e l a y , s . (2) The MEC computation time: T M E C i ,   U E j ,   x n e a r ,   s (or T M E C i ,   U E j ,   x f a r ,   s ). (3) The downlink delay: T B S i , U E j , x D L d e l a y , s (or T B S i , U E j , x D L d e l a y , s ). (4) The inter-BS propagation delay: T w i r e (if applicable for a packet labeled A U E j , B S i f a r ). Thus, T U E j , B S i , x t o t a l _ n e a r , s and T U E j , B S i , x t o t a l _ f a r , s are expressed as
T U E j , B S i , x t o t a l _ n e a r , s = T U E j , B S i , x U L d e l a y , s + T M E C i , U E j , x n e a r ,   s + T B S i , U E j , x D L d e l a y , s ,
T U E j , B S i , x t o t a l _ f a r , s = T U E j , B S i , x U L d e l a y , s + T M E C i , U E j , x f a r ,   s + T B S i , U E j , x D L d e l a y , s + T w i r e .
It should be noted that T w i r e already appears in the downlink delay expressions of (12), where it denotes the propagation delay associated with the returning transmission from the non-local BS B S i back to the serving BS B S i . Here, the additional T w i r e term accounts for the propagation delay of the forwarding transmission from the serving BS B S i to the non-local BS B S i when the packet is offloaded to a remote MEC server. Since T w i r e is defined as the propagation delay between two neighboring BSs over wired links, determined by distance and medium properties (e.g., fiber or copper), it is inherently direction-independent. Therefore, the same notation is consistently used in both cases. To model the MEC computation time, an equal-sharing abstraction is adopted. Let N M E C i s denote the number of packets and sub-packets of service type s currently residing at M E C i , and let N M E C i s denote the corresponding quantity at the neighboring M E C i . The total computation capacity allocated to service type s is C M E C i · w s , where w s is the computation weight assigned to service type s . Similarly, C M E C i denotes the computation capacity of the neighboring MEC server M E C i . Under the equal-sharing model, each (sub-)packet receives an equal share of the allocated computation capacity, yielding an effective computation rate of C M E C i · w s N M E C i s at M E C i and C M E C i · w s N M E C i s at M E C i . The corresponding MEC computation times are given by
T M E C i , U E j , x n e a r ,   s = D U E j , x n e a r ,   s · N M E C i s C M E C i · w s ,  
T M E C i , U E j , x f a r ,   s = D U E j , x f a r ,   s · N M E C i s C M E C i · w s .  
This formulation captures the congestion-induced slowdown of MEC processing through a simple equal-sharing abstraction, without introducing explicit queueing delay.
Accordingly, the total delay of the original packet, denoted as T U E j , B S i , x t o t a l , s , is defined as the maximum of the near-part and far-part delays (when packet splitting occurs), since the packet is regarded as delivered only when both parts have been received:
T U E j , B S i , x t o t a l , s = m a x ( T U E j , B S i , x t o t a l _ n e a r , s , T U E j , B S i , x t o t a l _ f a r , s )  
If packet splitting does not occur, the total delay reduces to the near-part delay.

3.6. Problem Formulation

As introduced in Section 1, we adopt the effective packet-delivery success percentage as the key performance metric, which intuitively represents the probability that packets are successfully delivered within the required latency bound. Formally, we denote this metric as R s u c , defined as the fraction of packets that are transmitted to the BS, processed by the MEC, and returned to the originating UE within the latency requirement. Compliance with the latency bound is evaluated using the total delay T U E j , B S i , x t o t a l , s , which accounts for the entire process including uplink transmission, MEC computation, and downlink delivery.
We define an eight-element link configuration as ( U E j , B S i , s , x , h , y , r 1 ,   r 2 ), where s S , i B , j U , and x { 1 ,   2 , , N U E j , B S i s } . Here, N U E j , B S i s denotes the total number of packets of service type s transmitted from U E j to B S i . The auxiliary elements in the link configuration are defined as follows. The variable h { 0 ,   1 } indicates whether a helper is employed, with h = 1 denoting that a helper H e l p e r j is used and h = 0 denoting that no helper is used. Similarly, y { 0 ,   1 } specifies whether a non-local BS is selected, with y = 1 denoting that a non-local B S i is adopted and y = 0 denoting that no non-local BS is used. Finally, RIS selection is represented by two binary indicators: r 1 { 0 ,   1 } denotes whether R I S k is employed ( r 1 = 1 ) or not ( r 1 = 0 ), and r 2 { 0 ,   1 } denotes whether R I S k is employed ( r 2 = 1 ) or not ( r 2 = 0 ). To ensure that at most one RIS is selected, we impose the constraint r 1 + r 2 1 . Let Q denote the set of all such eight-element link configurations generated under the system parameters and assumptions. We further define Q ( 4 ) as the projection of Q onto its first four elements, i.e., ( U E j , B S i , s , x , , , , ). The optimization problem is then expressed as
max h , y ,   r 1 ,   r 2 R s u c = z Q ( 4 ) I U E j , B S i , x s Q ( 4 ) ,  
s.t.
C1 (Configuration membership):
( U E j , B S i , s , x , h , y , r 1 ,   r 2 ) Q ,
C2 (Delay constraint):
I U E j , B S i , x s = 1 , T U E j , B S i , x t o t a l , s t c o s t , s , 0 , T U E j , B S i , x t o t a l , s > t c o s t , s ,  
C3 (Binary constraints):
h , y , r 1 ,   r 2 0 ,   1 ,   r 1 + r 2 1 ,  
where t c o s t , s denotes the maximum tolerable delay for packets of service type s . Constraint C1 ensures that each link configuration belongs to the feasible set Q , while C2 ensures that a packet is counted as successful only if its total delay does not exceed the service-specific threshold. Constraint C3 enforces the binary nature of the auxiliary variables ( h , y , r 1 ,   r 2 ) and guarantees that at most one RIS can be selected by requiring r 1 + r 2 1 .
The optimization problem formulated above is applicable to general multi-cell scenarios, where handoff-like behaviors such as BS reassignment and path redirection naturally arise.
Since the formulated problem is an integer nonlinear programming problem, which is generally NP-hard, obtaining the exact optimal solution in large-scale scenarios is computationally intractable. Therefore, in Section 4, we develop an efficient transmission-path selection algorithm with joint computation and communication resource allocation to tackle this problem. This algorithm is designed as a practical approximation of the optimization problem defined above. In particular, the binary indicators for helper selection ( h ), non-local BS selection ( y ), and RIS selection ( r 1 ,   r 2 ) are sequentially applied in the heuristic procedure to construct feasible transmission paths under latency constraints. In this way, the mathematical formulation is translated into implementable scheduling decisions. The proposed algorithm thereby provides a practical approximation of the optimization objective function, while respecting constraints C1–C3 and maintaining consistency with the mathematical formulation. This design ensures computational tractability in large-scale scenarios.

4. Proposed Transmission-Path Selection Algorithm

The proposed algorithm is organized as follows. Section 4.1 introduces the remaining lifetime estimation, which evaluates the feasibility of candidate transmission paths. Section 4.2 presents the downlink path selection strategy, distinguishing between near-MEC and far-MEC cases under different UE locations. Section 4.3 describes the integrated transmission-path selection procedure, which combines all components into a unified framework for dynamic path determination.

4.1. Remaining Lifetime Estimation for Path Feasibility

After completing the preliminary simulations for MEC selection and proportional allocation, we compute the remaining lifetime T U E j , B S i , x l e f t _ n e a r , s and T U E j , B S i , x l e f t _ f a r , s for packets labeled as A U E j , B S i n e a r and A U E j , B S i f a r . T U E j , B S i , x l e f t _ n e a r , s and T U E j , B S i , x l e f t _ f a r , s are defined as
T U E j , B S i , x l e f t _ n e a r , s = t c o s t , s T U E j , B S i , x t o t a l _ n e a r , s ,
and
T U E j , B S i , x l e f t _ f a r , s = t c o s t , s T U E j , B S i , x t o t a l _ f a r , s ,
respectively.
Here, the uplink delay, MEC computation time, and downlink delay are obtained from the preliminary simulations. For packets labeled A U E j , B S i n e a r , the downlink delay applies only to Downlink Mode A (local BS direct transmission) in Section 3.5.2, since U E j does not appear in the RIS-assisted region of B S i during the preliminary simulations. It should be noted that the delay values obtained from preliminary simulations may not fully match those observed during actual transmission.

4.2. Downlink Path Selection Strategy

For clarity, we define the internal service region of a BS as its coverage area excluding the overlap with its RIS-assisted region. When a computed packet enters the downlink queue (provided it has not overflowed), the BS determines the appropriate transmission strategy according to the packet label and the relative position of the UE. In scenarios where RIS assistance is applicable, facet selection is determined by the angular sector of the UE associated with the packet currently scheduled for downlink transmission. Under the single-beam assumption introduced in Section 3.1, only this facet is activated, while other UEs in different facets are not assisted during that transmission instance. When multiple UEs are located within the same facet, only the UE selected under the downlink scheduling policy is assisted by RIS in that instance, while other UEs in the same facet are not served until they are scheduled in subsequent transmissions. In each downlink scheduling instance, the RIS forms only one directed beam toward the scheduled UE; beam switching within the same instance is not considered, to preserve tractability and avoid switching overhead.
The subsequent discussion is therefore divided into two cases: (a) packets labeled A U E j , B S i n e a r and (b) packets labeled A U E j , B S i f a r . In case (a), where the packet is labeled A U E j , B S i n e a r , U E j is regarded as a local user of B S i . Three positional scenarios are then distinguished: Scenario (1) corresponds to the case where U E j is located within the internal service region of B S i ; Scenario (2) arises when U E j is located in the RIS-assisted region of B S i ; Scenario (3) occurs if U E j is outside both the internal service region and the RIS-assisted region of B S i . In case (b), where the packet is labeled A U E j , B S i f a r , a portion of the packet has been allocated to B S i even though U E j is not directly connected to it. Similarly, three positional scenarios are distinguished: Scenario (1) corresponds to the case where U E j is outside both the internal service region and the RIS-assisted region of B S i ; Scenario (2) arises when U E j is located in the RIS-assisted region of B S i ; Scenario (3) occurs if U E j is within the internal service region of B S i

4.2.1. Packets Labeled A U E j , B S i n e a r

In the first scenario, the distance between U E j and B S i is relatively short, and direct communication is established between them. In the second scenario, U E j moves away from B S i and enters the RIS-assisted region of B S i . At this point, the received power from the serving BS tends to decrease, while that from the forward BS B S i * may increase. In this situation, R I S k is employed to help maintain the required signal strength above the handover threshold, which may help reduce additional delay. In the third scenario, U E j is located outside both regions. In this case, the computed packet is forwarded via wired backhaul to the forward BS B S i * , which reconnects with the UE and continues the subsequent transmission following the rules defined above. These scenarios are summarized in Table 2.

4.2.2. Packets Labeled A U E j , B S i f a r

In the first scenario, the computed packet is returned via wired backhaul to the original BS B S i , which then handles the downlink transmission according to the rules defined in Section 4.2.1. In the second scenario, the packet is transmitted from B S i to U E j with the assistance of R I S k . In the third scenario, U E j is regarded as a local user of B S i , and the packet is directly transmitted by B S i . These scenarios are summarized in Table 3.

4.3. Integrated Transmission-Path Selection Procedure

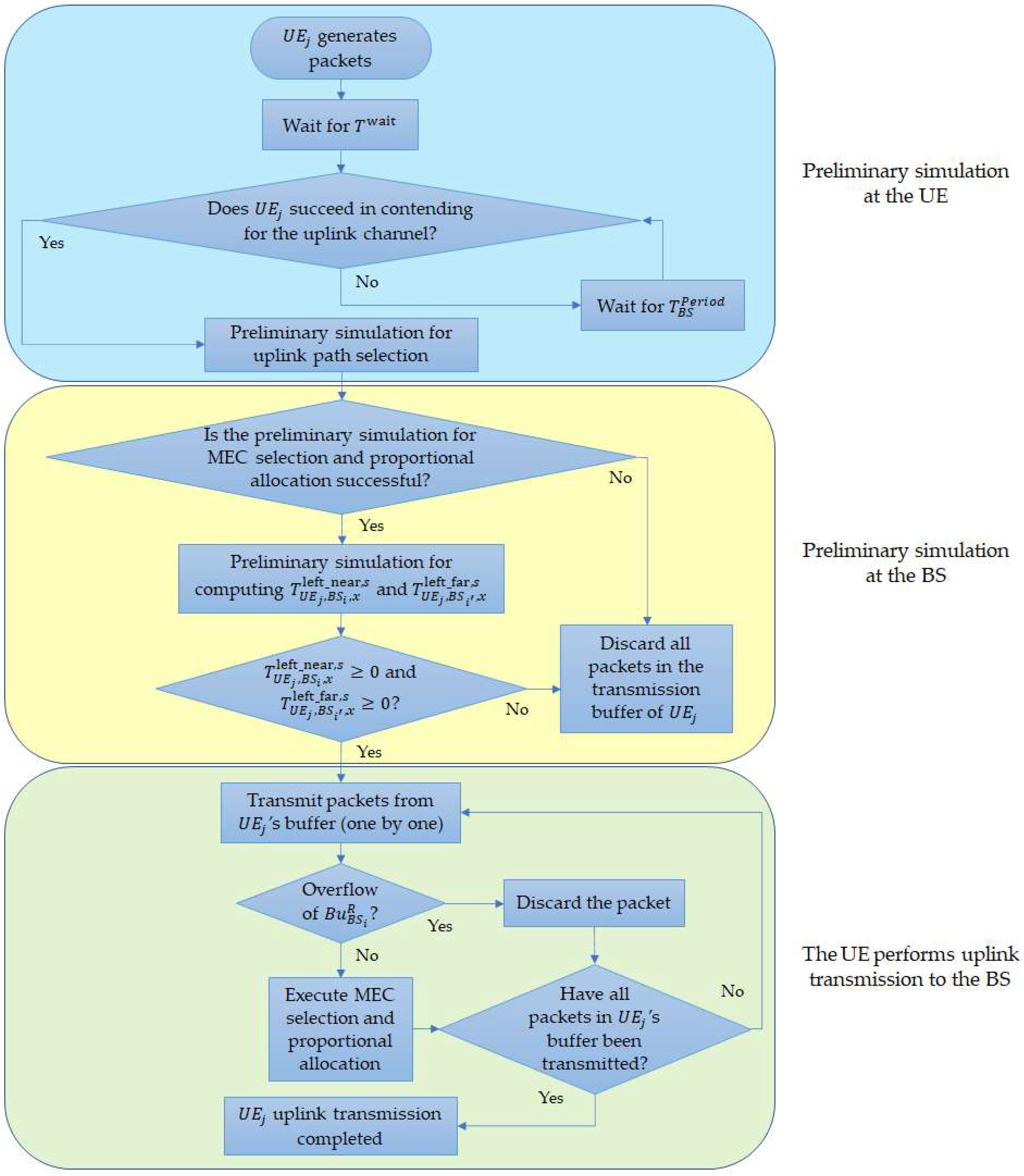
The proposed algorithm selects an efficient transmission path for each communication session through preliminary simulations. When U E j generates packets (since multiple packets may be generated by U E j at the same time, some may be discarded if they exceed B u U E j T ), it sends a signaling request to B S i to indicate transmission demand. Every T B S P e r i o d ( = 1 m s ) , B S i executes the channel resource allocation algorithm for users with pending requests but without ongoing transmissions. Only users that successfully compete for transmission rights proceed to subsequent simulations, while unsuccessful users must wait for the next contention round. Since all packets generated by U E j share identical service type and size, the preliminary simulation between U E j and B S i is performed using the first packet as a representative.
Once transmission rights are obtained, U E j performs a preliminary simulation of the uplink path, selecting between conventional communication and the helper-assisted D2D scheme described in Section 3.2. The information on the chosen uplink path and packet size is then reported to B S i , which subsequently conducts the MEC selection and proportional allocation simulation described in Section 3.3. If the packet is deemed processable, the algorithm further determines whether it will be handled solely by M E C U E j , B S i n e a r or jointly by M E C U E j , B S i n e a r and M E C U E j , B S i f a r . If the packet is deemed unprocessable, all packets in U E j ’s buffer are discarded.
Next, the remaining lifetimes T U E j , B S i , x l e f t _ n e a r , s and T U E j , B S i , x l e f t _ f a r , s are computed according to Section 4.1. If no packet splitting is required (i.e., only packets labeled A U E j , B S i n e a r ), then two cases arise: (i) if T U E j , B S i , x l e f t _ n e a r , s < 0 , the packet cannot be delivered within t c o s t , s , and all packets in U E j ’s buffer are discarded; (ii) if T U E j , B S i , x l e f t _ n e a r , s 0 , U E j begins transmitting the packets in its buffer. If packet splitting occurs (i.e., packets labeled A U E j , B S i n e a r and A U E j , B S i f a r ), the remaining lifetimes T U E j , B S i , x l e f t _ n e a r , s and T U E j , B S i , x l e f t _ f a r , s must be computed separately for both parts, and transmission proceeds only if both satisfy T U E j , B S i , x l e f t _ n e a r , s 0 and T U E j , B S i , x l e f t _ f a r , s 0 . During transmission, if packets overflow B u B S i R , they are discarded. Successfully received packets are forwarded either to M E C U E j , B S i n e a r alone, or jointly to M E C U E j , B S i n e a r and M E C U E j , B S i f a r , depending on the outcome of the preliminary simulation between U E j and B S i . Once all packets in U E j ’s buffer have been transmitted, the transmission rights are released, and new packets must re-enter the contention process. The uplink transmission procedure is illustrated in Figure 11.
After computation, a packet labeled A U E j , B S i n e a r is returned from M E C U E j , B S i n e a r to the transmission buffer of B S i , while a packet labeled A U E j , B S i f a r is returned from M E C U E j , B S i f a r to the transmission buffer of B S i . If the computed packet successfully enters the buffer, it undergoes the downlink transmission decision described in Section 4.2; otherwise, it is discarded. At this stage, the BS selects the appropriate transmission method based on the packet label and the relative position of U E j . If the packet overflows B u U E j R , it is discarded. Successful reception by U E j (for split packets, both the near and far parts must be received) indicates that the original packet has been completely delivered in both uplink and downlink, even if the delivery exceeds t c o s t , s . The corresponding downlink transmission procedure is illustrated in Figure 12.

4.4. Complexity and Scalability Analysis

The proposed transmission-path selection algorithm is designed to remain tractable in large-scale MEC systems, consistent with the system model introduced in Section 3. Each UE operates independently through localized simulations and binary decisions, while the serving BS performs MEC selection and proportional allocation only for UEs that successfully contend for transmission rights. Uplink path selection reduces to a binary choice between conventional and helper-assisted D2D, and downlink strategy relies on geometric classification into three positional scenarios per packet label. These operations are executed sequentially and locally, without requiring global optimization or joint scheduling across UEs.
The computational complexity per UE per cycle is O ( 1 ) , since each UE executes a constant number of simulations and binary decisions, independent of the total number of UEs or BSs. At the BS level, the aggregate computation scales as O ( | V | ) , where V denotes the set of UEs associated with a given BS that have pending transmission requests but are not currently transmitting when that BS performs resource allocation. Only these UEs trigger BS-side contention resolution, MEC selection, and proportional allocation, so each contributes a constant processing cost in that cycle. Idle UEs and those already transmitting do not add overhead, ensuring that the per-cycle workload grows linearly with | V | . Moreover, each BS interacts only with its own users and, if applicable, one candidate forward BS, so the per-BS complexity remains localized and independent of the global BS population.
This decentralized structure avoids coordination overhead and helps maintain scalability as both UE and BS populations increase. Consequently, the proposed algorithm strikes a practical balance between modeling fidelity and tractability, supporting real-time implementation in large-scale MEC networks.

5. Simulation Results and Discussion

To maintain clarity and computational tractability, our simulations focus on single-BS and dual-BS environments. The formulation introduced in Section 3.6 and the algorithm described in Section 4 remain structurally extensible to larger multi-cell scenarios.

5.1. Simulation Environment and Parameter Settings

We employ the network simulator 3 (NS-3) (version 3.42) to simulate both single-BS and dual-BS environments. Each BS is modeled as a micro cell with a coverage radius of 200 m. At the beginning of each simulation, 200 UEs are randomly deployed within the coverage area of each BS. The mobility of UEs follows the ConstantVelocityModel in NS-3: each UE is initially assigned a random velocity uniformly distributed between 20 and 100 km/h and a random direction between 0° and 360°. During the simulation, each UE moves according to its assigned velocity and direction. Once a UE moves beyond the coverage area of its serving BS, it continues at the same speed but reverses direction. In each BS environment, six RISs are deployed at angular positions of 0°, 60°, 120°, 180°, 240°, and 300°, each located 180 m from the BS. For calibration, each RIS provides a 20 dB gain for reflected signals when modeled with six equal-angle facets (default N = 6 ). This 20 dB gain corresponds to the calibration reference defined in Section 3.1; sensitivity to alternative gain values is examined in Section 5.3 to validate robustness under the tractable facet-based RIS model. The single-beam assumption ensures that only one directed beam is formed toward the scheduled UE in each downlink scheduling instance. For simplicity, explicit phase-shift optimization is not incorporated; instead, the RIS contribution is modeled as a constant reflection gain within each facet, consistent with this abstraction. This approximation captures coverage geometry while deliberately avoiding the complexity of beamforming design, which lies beyond the scope of this study. A representative work on RIS phase optimization can be found in [61]; extending our framework to incorporate optimized phase shifts is left for future work.
The system parameters are configured as follows. B W U L = 40 MHz, B W D L = 80 MHz, δ = 0.5 , β = 0.1 , T w i r e = 0.01 ms, and V t h = 60 km/h. For all i B , each BS is assigned identical parameter settings, including C M E C i = 5 × 10 6 MIPS, P B S i = 40 dBm, T B S i p r o c = 0.14 ms, B u B S i T = 50 KB, and B u B S i R = 50 KB. Similarly, for all j U , each UE is configured with P U E j = 25 dBm, T U E j p r o c = 0.14 ms, B u U E j T = 10 KB, and B u U E j R = 10 KB. Since each helper is instantiated by a UE, helpers adopt the same configuration parameters as UEs. These processing times of 0.14 ms at the BS, UE, and helper follow a tractable NS-3-level abstraction and should be interpreted as simplified processing delays rather than detailed hardware-level implementations. T w a i t is randomly generated from a uniform distribution over the interval [0, 1] ms. In addition, service-type–related parameters are summarized in Table 4. These parameter values constitute the default ideal values for subsequent analyses, unless explicitly varied in later sections. In the default simulation setting, the signaling overhead of the RTS/CTS handshake for helper-assisted D2D is assumed to be zero. This provides a consistent basis for comparing diverse transmission paths. The impact of non-zero overhead is examined in the sensitivity analysis presented later.
The channel model in this study involves both fading and path loss. Direct uplink channels (UE→BS) are modeled as Rayleigh fading with path loss exponent 3. In the helper-assisted D2D scheme, the UE→Helper link is modeled as Rician fading with path loss exponent 2.7 and a Rician K-factor of 3 dB, while the Helper→BS link is modeled as Rician fading with path loss exponent 2.5 and a fixed Rician K-factor of 6 dB. Downlink channels without RIS are modeled as Rayleigh fading with path loss exponent 3. RIS-assisted downlink channels (BS→RIS→UE) are modeled as Rician fading with a fixed Rician K-factor of 6 dB and path loss exponent 2.5. In addition, thermal noise is modeled with a density of −174 dBm/Hz at 290 K. For the uplink bandwidth of 40 MHz and BS noise figure of 5 dB, the resulting noise power is approximately −93 dBm. For the downlink bandwidth of 80 MHz and UE noise figure of 7 dB, the resulting noise power is approximately −88 dBm. These channel-related parameter values are substituted into the SINR-based transmission time and capacity formulas defined in Section 3, providing the basis for all subsequent analyses.
To demonstrate the advantage of the proposed transmission-path selection algorithm, we establish a baseline algorithm that excludes both the helper-assisted D2D scheme and RIS-assisted transmission. Importantly, the baseline algorithm retains the same MEC cooperation framework as the proposed design, so inter-BS offload and the associated T w i r e apply equally in both designs. This controlled benchmark isolates the incremental performance gains introduced by RIS and D2D, while ensuring that MEC cooperation effects are consistently accounted for in both designs. Resource allocation among multiple UEs contending for channel access is then carried out using two scheduling policies, the modified MR and the modified PF, yielding four strategies in total: proposed-MR, proposed-PF, baseline-MR, and baseline-PF. Both scheduling policies operate on the set V . In the modified MR policy, the scheduling metric for each UE in V is defined as its Q U E j , B S i value, multiplied by the corresponding service-type weight (0.5 for URLLC, 0.3 for eMBB, and 0.2 for mMTC). The weighted values are sorted in descending order, and the top V · 10 % UEs are scheduled for transmission. In the modified PF policy, the scheduling metric for each UE in V is defined as the ratio of its instantaneous transmission rate ( C U E j B S i , N A N , x s or C U E j B S i , H e l p e r j , x s ) to its historical average rate ( 1 x 1 n = 1 x 1 C U E j B S i , , n s ). This ratio is then multiplied by a service-type weight (0.5 for URLLC, 0.3 for eMBB, and 0.2 for mMTC). The weighted metrics are sorted in descending order, and the top V · 10 % UEs are selected for simultaneous transmission. When the helper-assisted D2D uplink scheme is employed, the contention is represented by the originating UE for the entire path. Once the first hop successfully acquires channel resources, the second hop does not need to contend again.
We define λ U E as the packet generation rate of each UE (packets/s), and λ as the total packet generation rate in the environment, i.e., λ = λ U E · 200 . The parameter λ is varied to evaluate performance. Using the FlowMonitor module in NS-3, we collect statistics for the four strategies under different λ values, focusing on two performance metrics: (i) the effective packet-delivery success percentage R s u c , and (ii) the average total delay T a v e , defined as T a v e = z Q ( 4 ) T U E j , B S i , x t o t a l , s Q ( 4 ) , which represents the mean total delay of all successfully delivered packets of service type s across all UEs in the environment, regardless of whether individual delays exceed their service-specific latency thresholds. Packets dropped due to buffer overflow, negative remaining lifetime, or MEC overload are excluded from this calculation. For the dual-BS environment, results are averaged across both BSs. For clarity, we denote s _proposed-MR and s _proposed-PF as the performance of the proposed-MR and proposed-PF strategies for service type s , respectively, and s _baseline-MR and s _baseline-PF as the performance of the baseline-MR and baseline-PF strategies for service type s . These four terms serve as generic placeholders for performance, which may represent either the effective packet-delivery success percentage or the average total delay, depending on the metric under discussion. By contrast, the notations total_proposed-MR, total_proposed-PF, total_baseline-MR, and total_baseline-PF are reserved exclusively for the effective packet-delivery success percentage aggregated across all service types. Finally, we conduct 10,000 independent simulation runs for each λ value ranging from 1000 to 6000 packets/s, with each run lasting 10 s.

5.2. Results Analysis

Section 5.2 provides a comprehensive performance analysis under the reference values defined in Section 5.1, establishing a clear basis for comparison before sensitivity analysis in Section 5.4.

5.2.1. Performance in the Single-BS Environment

Figure 13 compares the effective packet-delivery success percentages of different service types achieved by the proposed-MR and baseline-MR strategies in the single-BS environment. For the proposed-MR strategy, when λ < 2000 packets/s, URLLC reaches approximately 93%, while both Total and eMBB remain above 85%, and mMTC achieves around 70%. Across λ = 1000–6000, all four proposed-MR curves consistently outperform their baseline counterparts. The performance gap becomes more pronounced at higher traffic loads, particularly for mMTC, while Total and eMBB also maintain a relative advantage of approximately 3–4 percentage points. Even at λ = 6000, the proposed-MR strategy shows a slower rate of degradation compared with the baseline-MR strategy. In contrast, for the baseline-MR strategy, the success percentages of Total, URLLC, eMBB, and mMTC remain relatively stable when λ < 3000 packets/s (URLLC ~90%, Total/eMBB ~80%, mMTC ~67%), but once λ exceeds 3000 packets/s, all four curves exhibit a sharp decline, with mMTC experiencing the steepest drop. This degradation is consistent with the increased likelihood of packet drops under higher λ , where MEC load and uplink buffer occupancy tend to rise. These observations confirm that the proposed-MR strategy consistently outperforms the baseline-MR strategy across all service types, with the advantage increasingly significant under heavy traffic.
Figure 14 compares the effective packet-delivery success percentages of different service types achieved by the proposed-PF and baseline-PF strategies in the single-BS environment. For the proposed-PF strategy, although the success percentages are already below 80% at λ = 1000 packets/s, which may be related to the modified PF scheduling occasionally selecting UEs with poor instantaneous channel conditions, increasing the likelihood of deadline violations, the proposed-PF strategy still achieves higher success percentages than the baseline. As λ increases, all four proposed-PF curves consistently remain above their baseline counterparts, and the performance gap becomes more evident under heavy traffic loads. In particular, mMTC_proposed-PF shows the clearest advantage, while Total_proposed-PF and eMBB_proposed-PF also maintain a mid single-digit margin (about 5–7%). Even at λ = 6000, the proposed-PF strategy continues to outperform the baseline-PF strategy, with a noticeably slower rate of degradation. In contrast, for the baseline-PF strategy, the success percentages of Total, URLLC, eMBB, and mMTC start below 80% at λ = 1000 and decline further as λ increases. Once λ exceeds 4000 packets/s, all four baseline-PF curves drop sharply due to MEC overload and uplink buffer overflow, with mMTC experiencing the steepest degradation. These observations confirm that the proposed-PF strategy consistently provides better performance than the baseline-PF strategy across all service types, and that its relative advantage becomes increasingly significant under heavy traffic.
As shown in Figure 13 and Figure 14, MR-based strategies generally achieve higher success percentages than PF-based strategies for Total, URLLC, and eMBB, with the performance gap becoming more pronounced under heavy traffic. However, PF scheduling provides relative advantages for mMTC under heavy load due to its fairness-oriented allocation, while MR scheduling tends to favor latency-sensitive services by prioritizing UEs with higher instantaneous CQI. In both families, the proposed strategies benefit from helper-assisted D2D and RIS-assisted transmission paths, which increase route diversity and improve success percentages compared with their baselines. These observations are consistent with prior studies on QoS-aware scheduling [62] and PF scheduling [63], which highlight the throughput–fairness trade-off.
Figure 15 compares the average total delays of different service types achieved by the proposed-MR and baseline-MR strategies in the single-BS environment. For the proposed-MR strategy, when λ = 1000 , 4000 , and 6000 packets/s, the delays of URLLC_proposed-MR/eMBB_proposed-MR/mMTC_proposed-MR are 0.71, 1.97, 5.54/2.79, 8.08, 25.53/71.39, 195.58, 493.47 ms, respectively. In contrast, for the baseline-MR strategy, the corresponding delays of URLLC_baseline-MR/eMBB_baseline-MR/mMTC_baseline-MR are 0.95, 2.31, 8.71/3.33, 9.24, 26.15/78.45, 216.15, 554.32 ms. Across all traffic loads, the proposed-MR strategy consistently achieves lower delays than the baseline-MR strategy. This improvement is consistent with the additional helper-assisted D2D and RIS-assisted transmission paths, which can potentially provide alternative routes for UEs with poor channel conditions. Moreover, both strategies exhibit a sharp increase in delay at λ = 6000 compared with λ = 1000 and λ = 4000 . This trend is consistent with the increased queueing pressure at higher λ , where later arriving packets tend to experience longer waiting times. In addition, UEs that pass the pre-simulation stage may carry more packets under higher λ , which can lead to longer channel occupation times. A larger number of simultaneously transmitting UEs is consistent with lower SINR levels, which can prolong transmission time. Although URLLC exhibits the lowest delay across all service types, its latency still increases markedly under heavy traffic, demonstrating that even the highest-priority services cannot remain unaffected by network congestion. These observations confirm that the proposed-MR strategy consistently achieves lower delays than the baseline-MR strategy across all service types, with the advantage becoming increasingly significant under heavy traffic conditions.
Figure 16 compares the average total delays of different service types achieved by the proposed-PF and baseline-PF strategies in the single-BS environment. For the proposed-PF strategy, when λ = 1000 , 4000 , and 6000 packets/s, the delays of URLLC_proposed-PF/eMBB_proposed-PF/mMTC_proposed-PF are 1.04, 2.56, 7.61/4.17, 9.08, 30.43/92.91, 224.55, 657.47 ms, respectively. In contrast, for the baseline-PF strategy, the corresponding delays of URLLC_baseline-PF/eMBB_baseline-PF/mMTC_baseline-PF are 1.31, 2.75, 10.73/5.05, 9.37, 34.15/119.77, 260.67, 806.32 ms. For any given λ , the delays of the proposed-PF strategy are consistently lower than those of the baseline-PF strategy. The performance gain is consistent with the helper-assisted D2D and RIS-assisted mechanisms providing additional transmission opportunities for UEs with poor channel conditions. These observations confirm that the proposed-PF strategy consistently provides lower delays than the baseline-PF strategy across all service types, and that its relative advantage becomes increasingly significant under heavy traffic conditions.
As shown in Figure 15 and Figure 16, MR-based strategies consistently achieve lower average delays than PF-based strategies across all service types, with the performance gap becoming more pronounced under heavy traffic. MR scheduling tends to shorten transmission time by prioritizing UEs with better instantaneous channel quality, while PF scheduling aims to enforce fairness, which may lead to allocating resources to UEs with poorer channel conditions, thereby potentially increasing delay. Among all service types, mMTC exhibits the largest delay gap, highlighting that MR scheduling is particularly effective in mitigating latency. These delay results are consistent with prior studies on QoS-aware scheduling [62] and PF scheduling [63], which emphasize the throughput–fairness trade-off in latency performance under heavy traffic.

5.2.2. Performance in the Dual-BS Environment

Figure 17 compares the effective packet-delivery success percentages of different service types achieved by the proposed-MR and baseline-MR strategies in the dual-BS environment. Across the entire range of λ from 1000 to 6000 packets/s, the proposed-MR strategy consistently outperforms its baseline counterpart for all service types (i.e., Total_proposed-MR > Total_baseline-MR, URLLC_proposed-MR > URLLC_baseline-MR, eMBB_proposed-MR > eMBB_baseline-MR, mMTC_proposed-MR > mMTC_baseline-MR). This improvement is consistent with the availability of helper-assisted D2D and RIS-assisted transmission paths, which may help provide additional diversity. The performance gap widens under heavy traffic, with mMTC showing the clearest relative advantage. For example, when λ = 1000 and 6000 packets/s, the effective packet-delivery success percentages of Total_proposed-MR/URLLC_proposed-MR/eMBB_proposed-MR/mMTC_proposed-MR are 84%, 68%/94%, 76%/87%, 70%/70%, 58%, respectively, whereas those of Total_baseline-MR/URLLC_baseline-MR/eMBB_baseline-MR/mMTC_baseline-MR are 81%, 65%/91%, 73%/85%, 68%/68%, 54%.
Figure 18 compares the effective packet-delivery success percentages of different service types achieved by the proposed-PF and baseline-PF strategies in the dual-BS environment. A similar trend is observed: across λ = 1000–6000 packets/s, the proposed-PF strategy consistently outperforms the baseline PF for all service types (i.e., Total_proposed-PF > Total_baseline-PF, URLLC_proposed-PF > URLLC_baseline-PF, eMBB_proposed-PF > eMBB_baseline-PF, mMTC_proposed-PF > mMTC_baseline-PF). For instance, when λ = 1000 and 6000 packets/s, the effective packet-delivery success percentages of Total_proposed-PF/URLLC_proposed-PF/eMBB_proposed-PF/mMTC_proposed-PF are 75%, 67%/79%, 72%/74%, 67%/71%, 63%, respectively, whereas those of Total_baseline-PF/URLLC_baseline-PF/eMBB_baseline-PF/mMTC_baseline-PF are 72%, 62%/75%, 67%/71%, 62%/68%, 58%.
Figure 18 further shows that the effective packet-delivery success percentages of Total, URLLC, and eMBB are lower than their counterparts in Figure 17, whereas the mMTC success percentage is higher. This pattern is consistent with PF-based scheduling distributing resources more evenly, which may lead to more balanced performance across service types, relatively higher mMTC success percentages but lower Total, URLLC, and eMBB success percentages. By comparing Figure 17 and Figure 18 with Figure 13 and Figure 14 (single-BS results), it is clear that both proposed and baseline strategies achieve higher success percentages and slower degradation in the dual-BS environment, which is consistent with the expected benefit of BS diversity. Across all scenarios, URLLC consistently maintains the highest success percentage, eMBB and Total remain in the middle range, while mMTC is the most sensitive to traffic load. These observations are consistent with prior studies on QoS-aware scheduling [62] and PF scheduling [63], which emphasize the throughput–fairness trade-off under diverse traffic conditions.
Figure 19 compares the average total delay performance of different service types achieved by the proposed-MR and baseline-MR strategies in the dual-BS environment. When λ exceeds 3000 packets/s, the average total delay of all service types shows a clear upward trend, which becomes increasingly pronounced under heavier traffic. Specifically, when λ = 1000, 3000, and 6000 packets/s, the average total delays of URLLC_proposed-MR/eMBB_proposed-MR/mMTC_proposed-MR are 0.70, 1.02, 5.21 ms/2.76, 4.30, 24.18 ms/71.24, 121.07, 488.03 ms, respectively, whereas those of URLLC_baseline-MR/eMBB_baseline-MR/mMTC_baseline-MR are 0.94, 1.32, 8.41 ms/3.27, 5.06, 25.17 ms/78.39, 138.18, 548.84 ms, respectively. Compared with the single-BS MR case (Figure 15), all service types exhibit slightly reduced average total delays in the dual-BS MR case (Figure 19). This modest reduction is consistent with the assumed parameter settings (Section 5.1), under which the RIS provides sufficient reflection gain and the backhaul propagation delay T w i r e is modeled as having negligible impact on the overall latency. Under these assumptions, one BS could, in principle, segment portions of eMBB and mMTC packets and offload them to the other BS for parallel processing, which may help alleviate local MEC load in a model-consistent manner. These assumed conditions create a scenario in which the potential benefit of such parallelism can appear; otherwise, transmission overhead could offset the advantage, making single-BS processing preferable. Although the numerical reduction is modest, the trend is consistent across all three service types, with the relative gain more noticeable for mMTC and smaller for URLLC and eMBB.
Figure 20 compares the average total delay performance of different service types achieved by the proposed-PF and baseline-PF strategies in the dual-BS environment. When λ > 4000 packets/s, the average total delays of all service types increase sharply compared with the case when λ < 4000. Specifically, when λ = 1000, 4000, and 6000 packets/s, the average total delays of URLLC_proposed-PF/eMBB_proposed-PF/mMTC_proposed-PF are 1.03, 2.47, 7.38 ms/4.21, 8.99, 29.16 ms/92.89, 224.52, 652.43 ms, respectively, whereas those of URLLC_baseline-PF/eMBB_baseline-PF/mMTC_baseline-PF are 1.31, 2.74, 10.49 ms/5.04, 9.33, 33.86 ms/119.76, 260.51, 801.34 ms, respectively. Compared with the single-BS PF-based case (Figure 16), all service types exhibit slightly reduced average total delays in the dual-BS PF case (Figure 20). As in the MR-based case (Figure 19 vs. Figure 15), this modest reduction is consistent with the assumed dual-BS environment, in which offloading between BSs could, in principle, redistribute computation load and alleviate local MEC pressure in a model-consistent manner. In addition, the steeper increase in delays under heavy traffic is consistent with the design of the modified PF policy, which balances instantaneous and historical rates and may limit the extent to which short-term channel peaks can be utilized under high load. While this balanced allocation helps prevent starvation, it may also reduce the likelihood of fully exploiting favorable instantaneous channel conditions, which may contribute to the sharper delay growth observed under heavy traffic.
Taken together, Figure 19 and Figure 20 demonstrate that, compared with the single-BS environment, the dual-BS environment yields modest but consistent reductions in average total delay across all service types under both modified MR and modified PF scheduling. However, their relative behavior under heavy traffic differs: with modified MR, delays increase more smoothly, which is consistent with resources being biased toward users with favorable channel conditions and allowing the system to better exploit instantaneous throughput opportunities. In contrast, modified PF enforces a more balanced allocation across users, which helps prevent starvation but may limit the ability to prioritize the best instantaneous channels. This behavior may contribute to a steeper increase in overall delays when the load becomes very high. These complementary observations highlight the throughput–fairness trade-off between MR and PF scheduling in the dual-BS setting, consistent with prior studies on QoS-aware scheduling [62] and PF scheduling [63].

5.2.3. Generality and Fairness in Comparative Analysis

The comparative evaluation across single-BS and dual-BS environments demonstrates the robustness of the proposed framework. By integrating helper-assisted D2D and RIS-assisted transmission, the framework consistently improves both effective packet-delivery success percentage and average delay compared with the baseline algorithm. These gains are evident under diverse scheduling policies, confirming that the improvements are not tied to a specific scheduler or topology.
To provide a more complete evaluation, we also report fairness results using Jain’s fairness index [64], a widely adopted metric for quantifying the equity of resource allocation among UEs:
F = j U R U E j 2 U · j U R U E j 2 ,  
where R U E j denotes the per-UE effective packet-delivery success percentages. The index satisfies F [ 0 , 1 ] , with higher values indicating more equitable performance across UEs.
Table 5 summarizes Jain’s fairness indices for both single-BS and dual-BS environments. PF-based strategies consistently achieve higher fairness than MR-based strategies across all loads, reflecting their proportional allocation that mitigates UE starvation. Dual-BS diversity modestly improves fairness for all strategies. However, this fairness advantage is often accompanied by lower success percentages and higher delays most notably for latency-sensitive services under the modified PF scheduling, whereas the modified MR scheduling maintains superior latency and reliability for such services at the cost of reduced fairness under heavy load. Overall, these results highlight the trade-off between modified MR scheduling, which favors throughput-oriented prioritization, and modified PF scheduling, which balances resource allocation.
The core advantage of the proposed framework—integrating helper-assisted D2D and RIS-assisted transmission—over the baseline lies in its ability to potentially enhance performance under network resource bottlenecks by enabling diverse transmission-path selection. The results demonstrate that these mechanisms tend to provide consistent improvements across scenarios, systematically outperforming the baseline across all major performance metrics (success percentage, delay, and fairness). This advantage becomes especially critical under heavy traffic loads, where resource bottlenecks are most severe and fairness considerations become increasingly important. Overall, MR-based strategies tend to maintain higher reliability and lower latency under heavy load, reflecting their prioritization of users with favorable instantaneous channel conditions. In contrast, PF-based strategies generally achieve higher fairness across UEs, though this may come with lower success percentages and higher delays, particularly for latency-sensitive services. These observations highlight the inherent throughput–fairness trade-off between the two scheduling approaches.

5.3. Sensitivity Analysis of RIS Facet Number

This subsection performs a sensitivity analysis of the tractable facet-based RIS approximation by varying the facet number N , in order to evaluate its robustness. In the RIS literature, under ideal far-field conditions with perfect phase alignment, the effective gain scales approximately as 20 l o g 10 ( M ) , where M denotes the number of controllable reflecting elements [57]. In our tractable approximation, we do not explicitly model individual elements but instead discretize the reflector into N angular facets. Each facet corresponds to an angular sector of the reflector, representing the aggregate directional effect rather than a one-to-one mapping to individual elements. Thus, while M and N are not identical, N serves as a tractable proxy for effective gain. For calibration, we define N = 6 facets to correspond to an effective gain of 20 dB, thereby aligning the tractable approximation with the scaling law at a reference calibration point. This calibration point is somewhat optimistic compared to reported gains in current RIS prototypes, but it provides a convenient reference for sensitivity analysis. Other choices such as N = 12 or N = 20 would yield equivalent sensitivity trends once recalibrated, and thus the conclusions are not dependent on the specific calibration point. Other values of N are scaled using the following relation:
G d B = 20 l o g 10 N 6 + 20 ,  
which preserves the monotonic scaling law while ensuring consistency with the chosen reference calibration point. The evaluation was performed in the single-BS environment under moderate mixed-service load ( λ = 3000 packets/s), using the modified PF scheduling policy. Results under the modified MR policy exhibited consistent relative trends and are omitted for brevity.
Table 6 reports aggregated outcomes computed over all delivered packets across URLLC, eMBB, and mMTC. The aggregated success percentage denotes the fraction of packets whose latency satisfies their respective thresholds. The aggregated average total delay is defined as the mean of the total delay experienced by each packet, regardless of whether individual delays exceed service-specific thresholds. Fairness is quantified by Jain’s index, computed per UE based on its individual success percentage, consistent with the definition in Section 5.2.3. Here, the aggregated outcomes adopt the same definitions of success percentage and average total delay as in Section 5.1, but differ in scope: they are computed across all service types (URLLC, eMBB, and mMTC) with packet-count weighting, whereas Section 5.1 reports per-service results.
As shown, increasing N enhances the effective gain according to (35). With smaller N , the calibrated gain is reduced, which may lead to lower reliability in RIS-assisted transmissions. Larger N values correspond to higher gain, which can result in modest improvements in aggregated success percentage, aggregated average total delay, and fairness. For example, increasing N from 6 to 12 raises the aggregated success percentage from 74.5% to 77.2%, reduces the aggregated average total delay from 52.4 ms to 49.5 ms, and improves fairness from 0.88 to 0.90. Although absolute values vary with N , the overall performance trends remain consistent, and the proposed framework consistently outperforms the baseline across all tested values. These results suggest that the tractable sectorized approximation is reasonably robust to different choices of facet number, ensuring that the modeling approach in Section 3.1 remains valid and reliable.

5.4. Sensitivity to System Parameters in the Dual-BS Environment

This subsection evaluates the robustness of the proposed framework under practical variations in backhaul propagation delay ( T w i r e ), RIS reflection gain, and helper-assisted D2D signaling overhead. The evaluation is conducted in the dual-BS setting with mixed service load ( λ = 3000 packets/s) using the modified PF scheduler. Aggregated metrics follow the definitions in Table 6, except that Table 7 reports service-level averages equally weighted across URLLC, eMBB, and mMTC (1/3 each), independent of the traffic generation probabilities in Table 4. It is important to clarify which processing components are explicitly modeled. In our NS-3 implementation, the processing delays at the BS, UE, and helper are included and set to 0.14 ms, as summarized in Section 5.1. By contrast, the RIS is treated as an instantaneous reflector once its facet-based gain is configured; RIS-side processing, beamforming updates, and configuration latency are not modeled. This abstraction is tractable but optimistic, particularly for latency-sensitive services such as URLLC.
Since both proposed and baseline strategies rely on MEC cooperation, variations in T w i r e affect both. In contrast, RIS gain and helper-assisted D2D signaling overhead apply only to the proposed strategy, as the baseline excludes RIS-assisted reflection and helper-assisted D2D signaling. Each row in Table 7 varies a single parameter while keeping the others at their ideal values ( T w i r e  = 0.01 ms, RIS gain = 20 dB, overhead = 0%).
Under idealized parameters, the proposed strategy tends to achieve higher success percentage (74.51% vs. 71.39%) and lower average total delay (52.97 ms vs. 61.97 ms), with fairness measured by Jain’s index also improved (0.90 vs. 0.87). As T w i r e increases from 0.01 ms to 5 ms, both strategies experience lower success percentage and higher delay, yet the proposed strategy consistently maintains a relative advantage. When RIS gain decreases from 20 dB to 5 dB, the proposed strategy tends to show gradual degradation in success percentage and delay, while the baseline remains unchanged. As helper-assisted D2D signaling overhead rises from 0% to 30%, the proposed strategy tends to experience reduced success percentage and increased delay, whereas the baseline remains unaffected. Across all parameter variations, fairness tends to decline modestly under harsher conditions, but the difference between the two strategies remains small.
Table 8 provides a per-service breakdown, highlighting heterogeneity in sensitivity. URLLC appears to be the greatest vulnerability: its success-percentage improvements are progressively eroded as RIS gain decreases or signaling overhead rises, and its latency gains narrow accordingly. For example, under 30% signaling overhead, URLLC success percentage decreases from 78.63% to 74.80%, while latency increases from 1.35 ms to 2.05 ms. eMBB remains moderately robust, showing smaller but persistent improvements, while mMTC achieves the largest success-percentage uplift and substantial latency reduction, with less pronounced degradation under harsher parameters. In addition, RIS beamforming and control-plane configuration incur processing latency that scales with the number of RIS elements and the frequency of reconfiguration. In our tractable model, this latency is completely ignored, and the RIS is treated as a zero-latency reflector. In practice, however, even modest beamforming or configuration delays in the low-millisecond range may noticeably affect latency-critical services. For example, a realistic 1 ms beamforming/configuration delay at the RIS per update, when added on top of the existing 0.14 ms processing at the BS and helper, would increase the total latency of RIS-assisted or helper-assisted paths by more than 1 ms. Under the latency budgets considered here, such additional delay may substantially reduce URLLC success percentages and may make some assisted paths less suitable for the most stringent service requirements. These results suggest that while the proposed framework maintains overall benefits, the magnitude and stability of gains are service-dependent. URLLC tends to be the most sensitive to practical impairments, with its improvements potentially eroded when RIS gain decreases, signaling overhead increases, or realistic processing delays are introduced. Accordingly, optimistic assumptions such as high RIS gain, negligible overhead, or zero RIS processing latency should be viewed as idealized conditions, particularly for latency-critical URLLC services.

6. Conclusions, Limitations, and Future Work

6.1. Conclusions

This paper proposed a transmission-path selection algorithm with coordinated computation and communication resource allocation for 6G MEC networks enhanced by helper-assisted D2D uplink and RIS-assisted downlink. The framework integrates helper-assisted D2D uplink, packet-partitioning cooperative MEC offloading, and RIS-assisted downlink design to flexibly exploit diverse transmission paths under stringent latency constraints. The complexity and scalability analysis confirms that the heuristic design remains tractable for practical system sizes. Simulation results in both single-BS and dual-BS environments demonstrate that the proposed framework consistently improves packet-delivery success percentage and reduces average total latency compared with the baseline algorithm (defined in Section 5.1 and evaluated in Section 5.2.1 and Section 5.2.2), under both the modified MR and modified PF scheduling policies. These improvements are robust across schedulers, while their respective trade-offs between fairness and packet-delivery performance are analyzed in Section 5.2.3. Section 5.3 further examines sensitivity to the RIS facet number, showing that the framework’s relative advantages persist across facet configurations, although excessively coarse sectorization can diminish gains. The broader sensitivity analysis in Section 5.4 confirms that the magnitude and stability of improvements depend strongly on practical system parameters: the framework remains robust for eMBB and mMTC, while URLLC gains are the most fragile and can be eroded under realistic impairments such as reduced RIS gain, increased signaling overhead, or non-negligible processing delays. Accordingly, the effectiveness of the framework depends on service type and practical deployment conditions rather than being universally guaranteed under idealized assumptions. These findings establish the proposed framework as a tractable and effective foundation for joint communication-computation optimization in 6G MEC networks, while also motivating several important directions for future research.

6.2. Limitations

Despite the promising results demonstrated in this study, several tractable design choices and scope boundaries warrant acknowledgment. First, the simulator does not record detailed per-component metrics (e.g., MEC computation time, channel-quality evolution, or missed scheduling opportunities); therefore, the performance interpretations in Section 5 should be viewed as model-consistent heuristics rather than direct causal evidence. The proposed transmission-path selection algorithm is heuristic in nature; while it achieves strong empirical performance, it does not provide formal optimality guarantees, reflecting a deliberate balance between tractability and analytical rigor. In terms of system modeling, BSs are represented with circular coverage areas, and RISs are approximated as sectorized reflectors with six equal-angle facets under a single-beam assumption. This abstraction avoids the complexity of multi-beam energy splitting and inter-beam interference but may limit fidelity in deployments with adaptive beamforming. Processing delays at the BS, UE, and helper are explicitly modeled and set to 0.14 ms following the NS-3 abstraction described in Section 5.1, whereas the RIS is treated as a zero-latency reflector. In practice, RIS control-plane operations and configuration updates often incur delays on the order of milliseconds. As discussed in Section 5.4, incorporating such realistic delays would increase the total latency of RIS-assisted or helper-assisted paths and may reduce URLLC feasibility under strict latency budgets. Accordingly, the reported results should be interpreted as tractable upper-bound insights rather than deployable guarantees under fully realistic processing conditions. Similarly, buffer management is simplified to packet discarding under overload or deadline violation, and energy consumption is modeled as fixed transmission and processing costs. These simplifications ensure tractability but motivate future work on more realistic queueing, retransmission, prioritization, and energy-aware scheduling policies. Finally, although the framework developed in Section 3 and Section 4 is, in principle, extensible to larger multi-cell and multi-operator environments, the present evaluation focuses on representative single-BS and dual-BS scenarios. These modeling choices delineate the tractable scope of the present study and provide a foundation for future extensions, including multi-beam RIS operation, explicit modeling of RIS processing latency, realistic MEC task partitioning, advanced buffer management, energy-aware scheduling, and broader multi-cell deployments.

6.3. Future Work

Future work may proceed in several directions. First, more advanced scheduling policies beyond the modified MR and PF considered in this study could be investigated to enhance adaptability under heterogeneous service demands. Second, incorporating dynamic RIS configuration, mobility-aware helper selection, and realistic control-plane signaling would enable the framework to better cope with rapidly changing network conditions. Third, integrating energy efficiency metrics together with cross-layer optimization could provide a more holistic evaluation of system performance. Fourth, exploring more realistic buffer management strategies—including retransmission, prioritization, and queue-aware scheduling—would complement the tractable simplifications adopted in this study and provide a fairer assessment of latency and reliability. Fifth, incorporating realistic task-partitioning constraints into MEC cooperation would address the optimistic assumption of arbitrary packet divisibility, thereby refining the upper-bound insights reported in this work. Sixth, explicitly modeling RIS processing and beamforming latency would allow a more accurate evaluation of RIS-assisted paths, particularly for URLLC. Finally, large-scale validation in multi-cell and multi-operator environments would strengthen the generality of the conclusions. Together, these extensions would broaden the applicability of joint communication-computation optimization for 6G MEC networks and position the proposed framework as a foundation for future cross-layer designs.

Funding

This work was supported by the National Science and Technology Council (NSTC) of Taiwan under Grant NSTC 114-2221-E-019-035-.

Data Availability Statement

Simulation results supporting the findings are contained within the article; no external datasets were generated.

Conflicts of Interest

The author declares no conflicts of interest.

References

  1. Ibraheem, M.A.; ElShennawy, N.; Sarhan, A.M. A proposed modified proportional fairness scheduling (MPF-BCQI) algorithm with best CQI consideration for LTE-A networks. In Proceedings of the 2018 13th International Conference on Computer Engineering and Systems (ICCES), Cairo, Egypt, 18–19 December 2018; pp. 360–368. [Google Scholar]
  2. Capozzi, F.; Piro, G.; Grieco, L.A.; Boggia, G.; Camarda, P. Downlink packet scheduling in LTE cellular networks: Key design issues and a survey. IEEE Commun. Surv. Tutor. 2013, 15, 678–700. [Google Scholar] [CrossRef]
  3. Liu, J.; Kato, N.; Ma, J.; Kadowaki, N. Device-to-device communication in LTE-advanced networks: A survey. IEEE Commun. Surv. Tutor. 2015, 17, 1923–1940. [Google Scholar] [CrossRef]
  4. Hwang, T.; Yang, C.; Wu, G.; Li, S.; Li, G.Y. OFDM and its wireless applications: A survey. IEEE Trans. Veh. Technol. 2009, 58, 1673–1694. [Google Scholar] [CrossRef]
  5. Yin, H.; Zhang, L.; Roy, S. Multiplexing URLLC traffic within eMBB services in 5G NR: Fair scheduling. IEEE Trans. Commun. 2021, 69, 1080–1093. [Google Scholar] [CrossRef]
  6. Makki, B.; Chitti, K.; Behravan, A.; Alouini, M.-S. A survey of NOMA: Current status and open research challenges. IEEE Open J. Commun. Soc. 2020, 1, 179–189. [Google Scholar] [CrossRef]
  7. 3GPP. Service Requirements for Next Generation New Services and Markets; 3GPP TS 22.261, Release 16; 3rd Generation Partnership Project: Sophia Antipolis, France, 2020. [Google Scholar]
  8. ITU-R. IMT Vision—Framework and Overall Objectives of the Future Development of IMT for 2020 and Beyond; ITU-R Recommendation M.2083-0; International Telecommunication Union: Geneva, Switzerland, 2015. [Google Scholar]
  9. Seah, W.K.G.; Lee, C.-H.; Lin, Y.-D.; Lai, Y.-C. Combined communication and computing resource scheduling in sliced 5G multi-access edge computing systems. IEEE Trans. Veh. Technol. 2022, 71, 3144–3154. [Google Scholar] [CrossRef]
  10. Bahrami, M. Cloud computing for emerging mobile cloud apps. In Proceedings of the 2015 3rd IEEE International Conference on Mobile Cloud Computing, Services, and Engineering, San Francisco, CA, USA, 30 March–3 April 2015; pp. 4–5. [Google Scholar]
  11. Mehrabi, M.; You, D.; Latzko, V.; Salah, H.; Reisslein, M.; Fitzek, F.H.P. Device-enhanced MEC: Multi-access edge computing (MEC) aided by end device computation and caching: A survey. IEEE Access 2019, 7, 166079–166108. [Google Scholar] [CrossRef]
  12. Liu, Y.; Liu, X.; Mu, X.; Hou, T.; Xu, J.; Di Renzo, M.; Al-Dhahir, N. Reconfigurable intelligent surfaces: Principles and opportunities. IEEE Commun. Surv. Tutor. 2021, 23, 1546–1577. [Google Scholar] [CrossRef]
  13. Xiao, Z.; Yang, J.; Mao, T.; Xu, C.; Zhang, R.; Han, Z.; Xia, X.-G. LEO satellite access network (LEO-SAN) toward 6G: Challenges and approaches. IEEE Wirel. Commun. 2024, 31, 89–96. [Google Scholar] [CrossRef]
  14. Lai, W.K.; Hsu, C.-W.; Kuo, T.-H.; Lin, M.-T. A LTE downlink scheduling mechanism with the prediction of packet delay. In Proceedings of the 2015 Seventh International Conference on Ubiquitous and Future Networks (ICUFN), Sapporo, Japan, 7–10 July 2015; pp. 257–262. [Google Scholar]
  15. Liu, B.; Tian, H.; Xu, L. An efficient downlink packet scheduling algorithm for real time traffics in LTE systems. In Proceedings of the 2013 IEEE 10th Consumer Communications and Networking Conference (CCNC), Las Vegas, NV, USA, 11–14 January 2013; pp. 364–369. [Google Scholar]
  16. Nasralla, M.M.; Rehman, I.U. QCI and QoS aware downlink packet scheduling algorithms for multi-traffic classes over 4G and beyond wireless networks. In Proceedings of the 2018 International Conference on Innovation and Intelligence for Informatics, Computing, and Technologies (3ICT), Sakhier, Bahrain, 18–20 November 2018; pp. 1–7. [Google Scholar]
  17. Chandrasekhar, R.; Singh, P. Optimization of resource scheduling in the coexistence of eMBB and URLLC for 5G networks: A comprehensive performance evaluation. Lect. Notes Netw. Syst. 2025, 1329, 103–115. [Google Scholar]
  18. Zhou, J.; Zhang, X.; Wang, W.; Zhang, Y. Energy-efficient collaborative task offloading in D2D-assisted mobile edge computing networks. In Proceedings of the 2019 IEEE Wireless Communications and Networking Conference (WCNC), Marrakesh, Morocco, 15–18 April 2019; pp. 1–6. [Google Scholar]
  19. Kai, C.; Wu, Y.; Peng, M.; Huang, W. Joint uplink and downlink resource allocation for NOMA-enabled D2D communications. IEEE Wirel. Commun. Lett. 2021, 10, 1247–1251. [Google Scholar] [CrossRef]
  20. Pawar, P.; Trivedi, A. Joint uplink-downlink resource allocation for D2D underlaying cellular network. IEEE Trans. Commun. 2021, 69, 8352–8362. [Google Scholar] [CrossRef]
  21. Ahmadabadi, M.A.; Zohari, F.; Razavizadeh, S.M. DRL-based secure spectrum-reuse D2D communications with RIS assistance. arXiv 2025, arXiv:2502.18742. [Google Scholar]
  22. Chauhan, P.S.; Allu, R.; Singh, K.; Bhatia, V.; Ding, Z. Power minimization of STAR-RIS-aided underlay D2D-NOMA system with energy harvesting. IEEE Wirel. Commun. Lett. 2025, 14, 1308–1312. [Google Scholar] [CrossRef]
  23. Zhu, Y.; Hu, Y.; Schmeink, A.; Gross, J. Energy minimization of mobile edge computing networks with HARQ in the finite blocklength regime. IEEE Trans. Wirel. Commun. 2022, 21, 7105–7120. [Google Scholar] [CrossRef]
  24. Janković, J.; Ilić, Ž.; Oračević, A.; Kazmi, S.M.A.; Hussain, R. Effects of differentiated 5G services on computational and radio resource allocation performance. IEEE Trans. Netw. Serv. Manag. 2021, 18, 2226–2241. [Google Scholar] [CrossRef]
  25. Anand, A.; de Veciana, G.; Shakkottai, S. Joint scheduling of URLLC and eMBB traffic in 5G wireless networks. IEEE/ACM Trans. Netw. 2020, 28, 477–490. [Google Scholar] [CrossRef]
  26. Zhang, K.; Xu, X.; Zhang, J.; Zhang, B.; Tao, X.; Zhang, Y. Dynamic multiconnectivity based joint scheduling of eMBB and URLLC in 5G networks. IEEE Syst. J. 2021, 15, 1333–1343. [Google Scholar] [CrossRef]
  27. Li, J.; Zhang, X. Deep reinforcement learning-based joint scheduling of eMBB and URLLC in 5G networks. IEEE Wirel. Commun. Lett. 2020, 9, 1543–1546. [Google Scholar] [CrossRef]
  28. Erel-Özçevik, M.; Canberk, B. Road to 5G reduced-latency: A software defined handover model for eMBB services. IEEE Trans. Veh. Technol. 2019, 68, 8133–8144. [Google Scholar] [CrossRef]
  29. Zhang, C.C.; Nguyen, K.K.; Cheriet, M. Joint routing and packet scheduling for URLLC and eMBB traffic in 5G O-RAN. In Proceedings of the IEEE International Conference on Communications (ICC), Seoul, Republic of Korea, 16–20 May 2022; pp. 1900–1905. [Google Scholar]
  30. Zhang, Y.; Li, K.; Lyu, X.; Hao, P.; Shu, F.; Zhu, P. Multi-user scheduling based on puncturing in TSN-enabled 5G system. In Proceedings of the 2024 IEEE/CIC International Conference on Communications in China (ICCC), Hangzhou, China, 7–9 August 2024; pp. 1045–1050. [Google Scholar]
  31. Paymard, P.; García, C.S.M.; Amiri, A.; Rosa, C.; Yanakiev, B.; Kolding, T.E.; Pedersen, K.I. Uplink power control optimization for XR and eMBB co-existence in 5G-Advanced networks. IEEE Access 2024, 12, 118890–118902. [Google Scholar] [CrossRef]
  32. Liu, J.; Mendes, P.R.C.; Wirsen, A.; Görges, D. MPC-based 5G URLLC rate calculation. IEEE Trans. Netw. Serv. Manag. 2024, 21, 6770–6795. [Google Scholar] [CrossRef]
  33. Zhang, J. Joint scheduling of eMBB and URLLC traffic in space-air-ground integrated networks. Lect. Notes Data Eng. Commun. Technol. 2025, 234, 713–723. [Google Scholar]
  34. Hu, H.; Song, W.; Wang, Q.; Hu, R.Q.; Zhu, H. Energy efficiency and delay tradeoff in an MEC-enabled mobile IoT network. IEEE Internet Things J. 2022, 9, 15942–15956. [Google Scholar] [CrossRef]
  35. Liu, L.; Yuan, X.; Chen, D.; Zhang, N.; Sun, H.; Taherkordi, A. Multi-user dynamic computation offloading and resource allocation in 5G MEC heterogeneous networks with static and dynamic subchannels. IEEE Trans. Veh. Technol. 2023, 72, 14924–14938. [Google Scholar] [CrossRef]
  36. Yun, J.; Goh, Y.; Yoo, W.; Chung, J.-M. 5G multi-RAT URLLC and eMBB dynamic task offloading with MEC resource allocation using distributed deep reinforcement learning. IEEE Internet Things J. 2022, 9, 20733–20749. [Google Scholar] [CrossRef]
  37. Liu, Q.; Zhang, H.; Zhang, X.; Yuan, D. Joint service caching, communication and computing resource allocation in collaborative MEC systems: A DRL-based two-timescale approach. IEEE Trans. Wirel. Commun. 2024, 23, 15493–15506. [Google Scholar] [CrossRef]
  38. Wang, J.; Jin, C.; Tang, Q.; Xiong, N.N.; Srivastava, G. Intelligent ubiquitous network accessibility for wireless-powered MEC in UAV-assisted B5G. IEEE Trans. Netw. Sci. Eng. 2021, 8, 2801–2813. [Google Scholar] [CrossRef]
  39. Labriji, I.; Meneghello, F.; Cecchinato, D.; Sesia, S.; Perraud, E.; Strinati, E.C.; Rossi, M. Mobility aware and dynamic migration of MEC services for the Internet of Vehicles. IEEE Trans. Netw. Serv. Manag. 2021, 18, 570–584. [Google Scholar] [CrossRef]
  40. Behravesh, R.; Harutyunyan, D.; Coronado, E.; Riggio, R. Time-sensitive mobile user association and SFC placement in MEC-enabled 5G networks. IEEE Trans. Netw. Serv. Manag. 2021, 18, 3006–3020. [Google Scholar] [CrossRef]
  41. Suraci, C.; Pizzi, S.; Molinaro, A.; Araniti, G. MEC and D2D as enabling technologies for a secure and lightweight 6G eHealth system. IEEE Internet Things J. 2022, 9, 11524–11532. [Google Scholar] [CrossRef]
  42. Sun, G.; Wang, Z.; Su, H.; Yu, H.; Lei, B.; Guizani, M. Profit maximization of independent task offloading in MEC-enabled 5G Internet of Vehicles. IEEE Trans. Intell. Transp. Syst. 2024, 25, 16449–16461. [Google Scholar] [CrossRef]
  43. Ahmadi, M.; Moayyedi, A.; Sulaiman, M.; Salahuddin, M.A.; Boutaba, R.; Saleh, A. Generalizable 5G RAN/MEC slicing and admission control for reliable network operation. IEEE Trans. Netw. Serv. Manag. 2024, 21, 5384–5399. [Google Scholar] [CrossRef]
  44. Ismail, A.A.; Khalifa, N.E.; El-Khoribi, R.A. A survey on resource scheduling approaches in multi-access edge computing environment: A deep reinforcement learning study. Clust. Comput. 2025, 28, 184. [Google Scholar] [CrossRef]
  45. Yang, D.; Li, B.; Niyato, D. Energy-aware task offloading for rotatable STAR-RIS-enhanced mobile edge computing systems. IEEE Internet Things J. 2025, 12, 20239–20250. [Google Scholar] [CrossRef]
  46. Wei, X.; Shen, D.; Dai, L. Channel estimation for RIS assisted wireless communications—Part I: Fundamentals, solutions, and future opportunities. IEEE Commun. Lett. 2021, 25, 1398–1402. [Google Scholar] [CrossRef]
  47. Lyu, J.; Zhang, R. Hybrid active/passive wireless network aided by intelligent reflecting surface: System modeling and performance analysis. IEEE Trans. Wirel. Commun. 2021, 20, 7196–7212. [Google Scholar] [CrossRef]
  48. Björnson, E.; Sanguinetti, L. Rayleigh fading modeling and channel hardening for reconfigurable intelligent surfaces. IEEE Wirel. Commun. Lett. 2021, 10, 830–834. [Google Scholar] [CrossRef]
  49. Nadeem, Q.-U.-A.; Alwazani, H.; Kammoun, A.; Chaaban, A.; Debbah, M.; Alouini, M.-S. Intelligent reflecting surface-assisted multi-user MISO communication: Channel estimation and beamforming design. IEEE Open J. Commun. Soc. 2020, 1, 661–680. [Google Scholar] [CrossRef]
  50. Van Nguyen, M.-S.; Do, D.-T.; Vahid, A.; Muhaidat, S.; Sicker, D. Enhancing NOMA backscatter IoT communications with RIS. IEEE Internet Things J. 2024, 11, 5604–5622. [Google Scholar] [CrossRef]
  51. Kurma, S.; Katwe, M.; Singh, K.; Pan, C.; Mumtaz, S.; Li, C.-P. RIS-empowered MEC for URLLC systems with digital-twin-driven architecture. IEEE Trans. Commun. 2024, 72, 1983–1997. [Google Scholar] [CrossRef]
  52. Fang, K.; Ouyang, Y.; Zheng, B.; Huang, L.; Wang, G.; Chen, Z. Security enhancement for RIS-aided MEC systems with deep reinforcement learning. IEEE Trans. Commun. 2025, 73, 2466–2479. [Google Scholar] [CrossRef]
  53. Li, Y.; Zou, Y.; Hui, H.; Zhu, J.; Ning, B. Improving computing capability for active RIS-assisted NOMA-MEC networks. IEEE Wirel. Commun. Lett. 2024, 13, 939–943. [Google Scholar] [CrossRef]
  54. Abdalla, A.S.; Marojevic, V. Enhancing secrecy energy efficiency in RIS-aided aerial mobile edge computing networks: A deep reinforcement learning approach. arXiv 2025, arXiv:2505.10815. [Google Scholar] [CrossRef]
  55. Hu, X.; Zhao, H.; Zhang, W.; He, D. Online resource allocation and trajectory optimization of STAR-RIS-assisted UAV-MEC system. Drones 2025, 9, 207. [Google Scholar] [CrossRef]
  56. Tang, J.; Cui, M.; Xu, S.; Dai, L.; Yang, F.; Li, M. Transmissive RIS for B5G communications: Design, prototyping, and experimental demonstrations. IEEE Trans. Commun. 2023, 71, 6605–6615. [Google Scholar] [CrossRef]
  57. Björnson, E.; Sanguinetti, L. Power scaling laws and near-field behaviors of massive MIMO and intelligent reflecting surfaces. IEEE Open J. Commun. Soc. 2020, 1, 1306–1324. [Google Scholar] [CrossRef]
  58. Pei, X.; Yin, H.; Tan, L.; Cao, L.; Li, Z.; Wang, K.; Zhang, K.; Björnson, E. RIS-aided wireless communications: Prototyping, adaptive beamforming, and indoor/outdoor field trials. IEEE Trans. Commun. 2021, 69, 8627–8640. [Google Scholar] [CrossRef]
  59. Goldsmith, A. Wireless Communications; Cambridge University Press: Cambridge, UK, 2005. [Google Scholar]
  60. Shannon, C.E. A mathematical theory of communication. Bell Syst. Tech. J. 1948, 27, 379–423. [Google Scholar] [CrossRef]
  61. Wu, Q.; Zhang, R. Intelligent reflecting surface enhanced wireless network via joint active and passive beamforming. IEEE Trans. Wirel. Commun. 2019, 18, 5394–5409. [Google Scholar] [CrossRef]
  62. Nor, A.M.; Fratu, O.; Halunga, S. Quality of service based radio resources scheduling for 5G eMBB use case. Symmetry 2022, 14, 2193. [Google Scholar] [CrossRef]
  63. Nor, A.M.; Fratu, O.; Halunga, S.; Alyosef, A.; Zaharis, Z.D.; Rizou, S.; Lazaridis, P.I. Demand based proportional fairness scheduling for 5G eMBB services. In Proceedings of the 2022 IEEE International Black Sea Conference on Communications and Networking (BlackSeaCom), Sofia, Bulgaria, 6–9 June 2022; pp. 263–268. [Google Scholar]
  64. Jain, R.; Chiu, D.M.; Hawe, W.R. A Quantitative Measure of Fairness and Discrimination for Resource Allocation in Shared Computer Systems; DEC research report TR-301; Digital Equipment Corporation: Hudson, MA, USA, 1984. [Google Scholar]
Figure 1. Illustration of the system environment.
Figure 1. Illustration of the system environment.
Futureinternet 17 00565 g001
Figure 2. URLLC packet allocation diagram.
Figure 2. URLLC packet allocation diagram.
Futureinternet 17 00565 g002
Figure 3. eMBB and mMTC packet allocation diagram.
Figure 3. eMBB and mMTC packet allocation diagram.
Futureinternet 17 00565 g003
Figure 4. Illustration of RIS-assisted transmission. The assistance region of B S 1 is shown in light orange and that of B S 2 in light blue, with red and blue arrows denoting the far-MEC and near-MEC cases, respectively.
Figure 4. Illustration of RIS-assisted transmission. The assistance region of B S 1 is shown in light orange and that of B S 2 in light blue, with red and blue arrows denoting the far-MEC and near-MEC cases, respectively.
Futureinternet 17 00565 g004
Figure 5. Timing diagram of Uplink Mode A (conventional/direct transmission) from U E j to B S i , illustrating the four delay components: scheduling delay, processing at U E j , direct transmission to B S i , and processing at B S i .
Figure 5. Timing diagram of Uplink Mode A (conventional/direct transmission) from U E j to B S i , illustrating the four delay components: scheduling delay, processing at U E j , direct transmission to B S i , and processing at B S i .
Futureinternet 17 00565 g005
Figure 6. Timing diagram of Uplink Mode B (helper-assisted D2D transmission). The packet flow is divided into two paths: (a) from U E j to its helper H e l p e r j , including scheduling delay, processing at U E j , transmission to H e l p e r j , and processing at H e l p e r j ; and (b) from H e l p e r j to B S i , including processing at H e l p e r j , transmission to B S i , and processing at B S i .
Figure 6. Timing diagram of Uplink Mode B (helper-assisted D2D transmission). The packet flow is divided into two paths: (a) from U E j to its helper H e l p e r j , including scheduling delay, processing at U E j , transmission to H e l p e r j , and processing at H e l p e r j ; and (b) from H e l p e r j to B S i , including processing at H e l p e r j , transmission to B S i , and processing at B S i .
Futureinternet 17 00565 g006
Figure 7. Timing diagram of Downlink Mode A (local BS direct transmission) from B S i to U E j , illustrating the three delay components: processing at B S i , direct transmission to U E j , and processing at U E j .
Figure 7. Timing diagram of Downlink Mode A (local BS direct transmission) from B S i to U E j , illustrating the three delay components: processing at B S i , direct transmission to U E j , and processing at U E j .
Futureinternet 17 00565 g007
Figure 8. Timing diagram of Downlink Mode B (local BS transmission via RIS) from B S i to U E j , illustrating the three delay components: processing at B S i , transmission via R I S k , and processing at U E j .
Figure 8. Timing diagram of Downlink Mode B (local BS transmission via RIS) from B S i to U E j , illustrating the three delay components: processing at B S i , transmission via R I S k , and processing at U E j .
Futureinternet 17 00565 g008
Figure 9. Timing diagram of Downlink Mode C (non-local BS transmission without RIS) from B S i to U E j , illustrating the four delay components: backhaul propagation from B S i to B S i , processing at B S i , direct transmission from B S i to U E j , and processing at U E j . Since B S i cannot employ RIS, the computed packet must first be forwarded to B S i .
Figure 9. Timing diagram of Downlink Mode C (non-local BS transmission without RIS) from B S i to U E j , illustrating the four delay components: backhaul propagation from B S i to B S i , processing at B S i , direct transmission from B S i to U E j , and processing at U E j . Since B S i cannot employ RIS, the computed packet must first be forwarded to B S i .
Futureinternet 17 00565 g009
Figure 10. Timing diagram of Downlink Mode D (non-local BS transmission via RIS) from B S i to U E j , illustrating the three delay components: processing at the non-local B S i , transmission from B S i to U E j via R I S k , and processing at U E j .
Figure 10. Timing diagram of Downlink Mode D (non-local BS transmission via RIS) from B S i to U E j , illustrating the three delay components: processing at the non-local B S i , transmission from B S i to U E j via R I S k , and processing at U E j .
Futureinternet 17 00565 g010
Figure 11. Uplink transmission procedure of the proposed algorithm, including contention, preliminary simulation at the UE, preliminary simulation at the BS, and uplink transmission.
Figure 11. Uplink transmission procedure of the proposed algorithm, including contention, preliminary simulation at the UE, preliminary simulation at the BS, and uplink transmission.
Futureinternet 17 00565 g011
Figure 12. Downlink transmission procedure of the proposed algorithm, including downlink decision and packet delivery to the user.
Figure 12. Downlink transmission procedure of the proposed algorithm, including downlink decision and packet delivery to the user.
Futureinternet 17 00565 g012
Figure 13. Effective packet-delivery success percentages under the proposed-MR and baseline-MR strategies in the single-BS environment.
Figure 13. Effective packet-delivery success percentages under the proposed-MR and baseline-MR strategies in the single-BS environment.
Futureinternet 17 00565 g013
Figure 14. Effective packet-delivery success percentages under the proposed-PF and baseline-PF strategies in the single-BS environment.
Figure 14. Effective packet-delivery success percentages under the proposed-PF and baseline-PF strategies in the single-BS environment.
Futureinternet 17 00565 g014
Figure 15. Average total delays under the proposed-MR and baseline-MR strategies in the single-BS environment.
Figure 15. Average total delays under the proposed-MR and baseline-MR strategies in the single-BS environment.
Futureinternet 17 00565 g015
Figure 16. Average total delays under the proposed-PF and baseline-PF strategies in the single-BS environment.
Figure 16. Average total delays under the proposed-PF and baseline-PF strategies in the single-BS environment.
Futureinternet 17 00565 g016
Figure 17. Effective packet-delivery success percentages under the proposed-MR and baseline-MR strategies in the dual-BS environment.
Figure 17. Effective packet-delivery success percentages under the proposed-MR and baseline-MR strategies in the dual-BS environment.
Futureinternet 17 00565 g017
Figure 18. Effective packet-delivery success percentages under the proposed-PF and baseline-PF strategies in the dual-BS environment.
Figure 18. Effective packet-delivery success percentages under the proposed-PF and baseline-PF strategies in the dual-BS environment.
Futureinternet 17 00565 g018
Figure 19. Average total delay under the proposed-MR and baseline-MR strategies in the dual-BS environment.
Figure 19. Average total delay under the proposed-MR and baseline-MR strategies in the dual-BS environment.
Futureinternet 17 00565 g019
Figure 20. Average total delay under the proposed-PF and baseline-PF strategies in the dual-BS environment.
Figure 20. Average total delay under the proposed-PF and baseline-PF strategies in the dual-BS environment.
Futureinternet 17 00565 g020
Table 1. Characteristics of 5G service categories (adapted from 3GPP TS 22.261 [7], ITU-R M.2083 [8], and [9]).
Table 1. Characteristics of 5G service categories (adapted from 3GPP TS 22.261 [7], ITU-R M.2083 [8], and [9]).
Service TypeURLLCeMBBmMTC
Data rate requirementLow [7,8]High [7,8]Low [7,8]
Latency sensitivityHigh [7,8]Medium [7,8]Low [7,8]
Maximum packet size40 bytes [9]1100 bytes [9]40 bytes [9]
Table 2. Downlink transmission methods corresponding to packets labeled A U E j , B S i n e a r . Note: These transmission methods are consistent with the tractable facet-based RIS model introduced in Section 3.1.
Table 2. Downlink transmission methods corresponding to packets labeled A U E j , B S i n e a r . Note: These transmission methods are consistent with the tractable facet-based RIS model introduced in Section 3.1.
U E j B S i Relationship Scenario   ( 1 ) :   U E j   in   the   Internal   Service   Region   of   B S i Scenario   ( 2 ) :   U E j   in   the   RIS - Assisted   Region   of   B S i Scenario   ( 3 ) :   U E j   Outside   Both   the   Internal   Service   Region   and   the   RIS - Assisted   Region   of   B S i
Downlink Transmission MethodDirect transmission from B S i to U E j .Transmission from B S i to U E j assisted by R I S k .Computed packet forwarded via wired backhaul to the forward BS B S i * , which reconnects with U E j and continues transmission following the rules defined above.
Table 3. Downlink transmission methods corresponding to packets labeled A U E j , B S i f a r . Note: These transmission methods are consistent with the tractable facet-based RIS model introduced in Section 3.1.
Table 3. Downlink transmission methods corresponding to packets labeled A U E j , B S i f a r . Note: These transmission methods are consistent with the tractable facet-based RIS model introduced in Section 3.1.
U E j B S i Relationship Scenario   ( 1 ) :   U E j   Outside   Both   the   Internal   Service   Region   and   the   RIS - Assisted   Region   of   B S i Scenario   ( 2 ) :   U E j   in   the   RIS - Assisted   Region   of   B S i Scenario   ( 3 ) :   U E j   in   the   Internal   Service   Region   of   B S i
Downlink Transmission MethodComputed packet returned via wired backhaul to the original BS B S i , which handles transmission (according to Section 4.2.1).Transmission from B S i to U E j assisted by R I S k .Direct transmission from B S i to U E j .
Table 4. Service-type parameter settings.
Table 4. Service-type parameter settings.
Service TypeURLLCeMBBmMTC
Parameter
Z U L , s (Bytes)40100040
Z D L , s (Bytes)41004
t c o s t , s (ms)28200
D s (MI)700400200
w s 0.50.250.25
P U E j s , j U 1/31/31/3
Table 5. Jain’s fairness indices for single-BS and dual-BS environments.
Table 5. Jain’s fairness indices for single-BS and dual-BS environments.
Load   Level   ( λ )ScenarioProposed-MRBaseline-MRProposed-PFBaseline PF
Low (1000–2000)Single-BS0.86–0.900.84–0.880.90–0.930.88–0.91
Dual-BS0.88–0.920.86–0.900.92–0.950.90–0.93
Medium (3000–4000)Single-BS0.82–0.860.78–0.820.88–0.910.85–0.88
Dual-BS0.84–0.880.80–0.840.90–0.930.87–0.90
High (5000–6000)Single-BS0.76–0.820.70–0.780.85–0.890.82–0.86
Dual-BS0.78–0.840.74–0.800.87–0.910.84–0.88
Table 6. Sensitivity analysis of RIS facet number N , scaled relative to the reference calibration point ( N = 6 → 20 dB), illustrating robustness of the tractable approximation ( λ = 3000 packets/s; modified PF scheduling).
Table 6. Sensitivity analysis of RIS facet number N , scaled relative to the reference calibration point ( N = 6 → 20 dB), illustrating robustness of the tractable approximation ( λ = 3000 packets/s; modified PF scheduling).
N G d B Aggregated Success Percentage (%)Aggregated Average Total Delay (ms)Jain’s Fairness Index
418.572.555.00.87
6 (reference calibration point)20.074.552.40.88
821.576.050.80.89
1223.577.249.50.90
Table 7. Sensitivity of aggregated performance metrics (equal-weighted across service types; λ = 3000 packets/s; modified PF scheduling; dual-BS environment). Each row varies a single parameter while keeping the others at their ideal values ( T w i r e = 0.01 ms, RIS gain = 20 dB, overhead = 0%).
Table 7. Sensitivity of aggregated performance metrics (equal-weighted across service types; λ = 3000 packets/s; modified PF scheduling; dual-BS environment). Each row varies a single parameter while keeping the others at their ideal values ( T w i r e = 0.01 ms, RIS gain = 20 dB, overhead = 0%).
Parameter SettingSuccess Percentage (Proposed)Success Percentage (Baseline)Delay (Proposed)Delay (Baseline)Fairness (Proposed)Fairness (Baseline)
Ideal ( T w i r e = 0.01 ms, RIS gain = 20 dB, overhead = 0%)74.51%71.39%52.9761.970.900.87
T w i r e = 2 ms73.80%71.10%54.5062.900.890.86
T w i r e = 5 ms72.90%70.60%56.9064.500.880.85
RIS gain = 15 dB73.60%71.39%54.1061.970.890.87
RIS gain = 10 dB72.80%71.39%56.1061.970.880.87
RIS gain = 5 dB71.50%71.39%59.6061.970.870.87
Overhead = 10%73.20%71.39%54.9061.970.890.87
Overhead = 20%72.20%71.39%57.3061.970.880.87
Overhead = 30%70.80%71.39%60.8061.970.870.87
Table 8. Sensitivity of per-service average total delay (ms) and success percentage ( λ = 3000 packets/s; modified PF scheduling; dual-BS environment). Each row reports outcomes for URLLC, eMBB, and mMTC individually, with other parameters fixed at their ideal values ( T w i r e = 0.01 ms, RIS gain = 20 dB, overhead = 0%).
Table 8. Sensitivity of per-service average total delay (ms) and success percentage ( λ = 3000 packets/s; modified PF scheduling; dual-BS environment). Each row reports outcomes for URLLC, eMBB, and mMTC individually, with other parameters fixed at their ideal values ( T w i r e = 0.01 ms, RIS gain = 20 dB, overhead = 0%).
Parameter SettingURLLC (Proposed)URLLC (Baseline)eMBB (Proposed)eMBB (Baseline)mMTC (Proposed)mMTC (Baseline)
Ideal ( T w i r e = 0.01 ms, RIS gain = 20 dB, overhead = 0%)78.63%/1.35 ms75.22%/1.58 ms73.84%/5.46 ms71.28%/5.84 ms71.05%/150.09 ms67.67%/178.49 ms
T w i r e = 2 ms77.90%/1.55 ms74.90%/1.78 ms73.20%/5.70 ms71.00%/6.09 ms70.30%/152.40 ms67.50%/179.20 ms
T w i r e = 5 ms76.80%/1.85 ms74.40%/2.08 ms72.40%/6.00 ms70.50%/6.39 ms69.50%/155.70 ms67.00%/180.40 ms
RIS gain = 15 dB77.50%/1.45 ms75.22%/1.58 ms73.40%/5.65 ms71.28%/5.84 ms70.90%/152.00 ms67.67%/178.49 ms
RIS gain = 10 dB76.60%/1.65 ms75.22%/1.58 ms72.60%/5.90 ms71.28%/5.84 ms70.20%/156.00 ms67.67%/178.49 ms
RIS gain = 5 dB75.20%/1.95 ms75.22%/1.58 ms71.50%/6.30 ms71.28%/5.84 ms69.80%/162.70 ms67.67%/178.49 ms
Overhead = 10%77.20%/1.55 ms75.22%/1.58 ms72.90%/5.75 ms71.28%/5.84 ms70.50%/153.50 ms67.67%/178.49 ms
Overhead = 20%76.20%/1.75 ms75.22%/1.58 ms72.00%/6.05 ms71.28%/5.84 ms69.70%/158.50 ms67.67%/178.49 ms
Overhead = 30%74.80%/2.05 ms75.22%/1.58 ms71.20%/6.45 ms71.28%/5.84 ms68.40%/165.00 ms67.67%/178.49 ms
Disclaimer/Publisher’s Note: The statements, opinions and data contained in all publications are solely those of the individual author(s) and contributor(s) and not of MDPI and/or the editor(s). MDPI and/or the editor(s) disclaim responsibility for any injury to people or property resulting from any ideas, methods, instructions or products referred to in the content.

Share and Cite

MDPI and ACS Style

Chung, Y.-L. Transmission-Path Selection with Joint Computation and Communication Resource Allocation in 6G MEC Networks with RIS and D2D Support. Future Internet 2025, 17, 565. https://doi.org/10.3390/fi17120565

AMA Style

Chung Y-L. Transmission-Path Selection with Joint Computation and Communication Resource Allocation in 6G MEC Networks with RIS and D2D Support. Future Internet. 2025; 17(12):565. https://doi.org/10.3390/fi17120565

Chicago/Turabian Style

Chung, Yao-Liang. 2025. "Transmission-Path Selection with Joint Computation and Communication Resource Allocation in 6G MEC Networks with RIS and D2D Support" Future Internet 17, no. 12: 565. https://doi.org/10.3390/fi17120565

APA Style

Chung, Y.-L. (2025). Transmission-Path Selection with Joint Computation and Communication Resource Allocation in 6G MEC Networks with RIS and D2D Support. Future Internet, 17(12), 565. https://doi.org/10.3390/fi17120565

Note that from the first issue of 2016, this journal uses article numbers instead of page numbers. See further details here.

Article Metrics

Back to TopTop